Enhancing User Participation in Cultural Heritage through Serious Games: Combining Perspectives from the Experience Economy and SOR Theory
Abstract
1. Introduction
2. Literature Review
2.1. Cultural Heritage and Serious Games
2.2. Experience Economy Theory
2.3. Stimulus–Organism–Response (SOR) Model
3. Hypothesis Development
3.1. Stimulus Factors (S)
3.2. User Perception (0)Perceived Value
3.3. User Perception (0)Memory
3.4. User Behavioral Intention (R)Participation
3.5. Conceptual Model
4. Methods
4.1. Case Selection and Experimental Platform
- Inclusiveness—The platform is available in domestic and international versions (providing multi-language versions in English, French, etc.), which is suitable for global users to experience.
- Advanced gaming technology—Adopting cutting-edge AI technology, high-precision digital twins, game engine physical rendering, and global dynamic lighting and other cloud gaming technologies, the platform brings users a new cultural experience that is highly restorative, immersive, and low-threshold.
- Educational experience—Through entertaining content and a narrative based on a rigorous historical background, users can enhance their understanding of Dunhuang’s cultural heritage and awareness of cultural inheritance.
- Entertainment—Interactive games are designed to provide users with a fun and exciting cultural experience.
- Escapist experience—The avatar and time-traveling design allow users to feel physically and mentally relaxed, providing an escapist experience.
- Esthetic experience—4K film and television quality and exquisite oriental esthetic and historical scenes provide users with a high level of visual enjoyment.
4.2. Questionnaire Design
4.3. Data Collection and Analysis
5. Results
5.1. Model Fit
5.2. Common Methodological Bias
5.3. Reliability and Validity Analysis
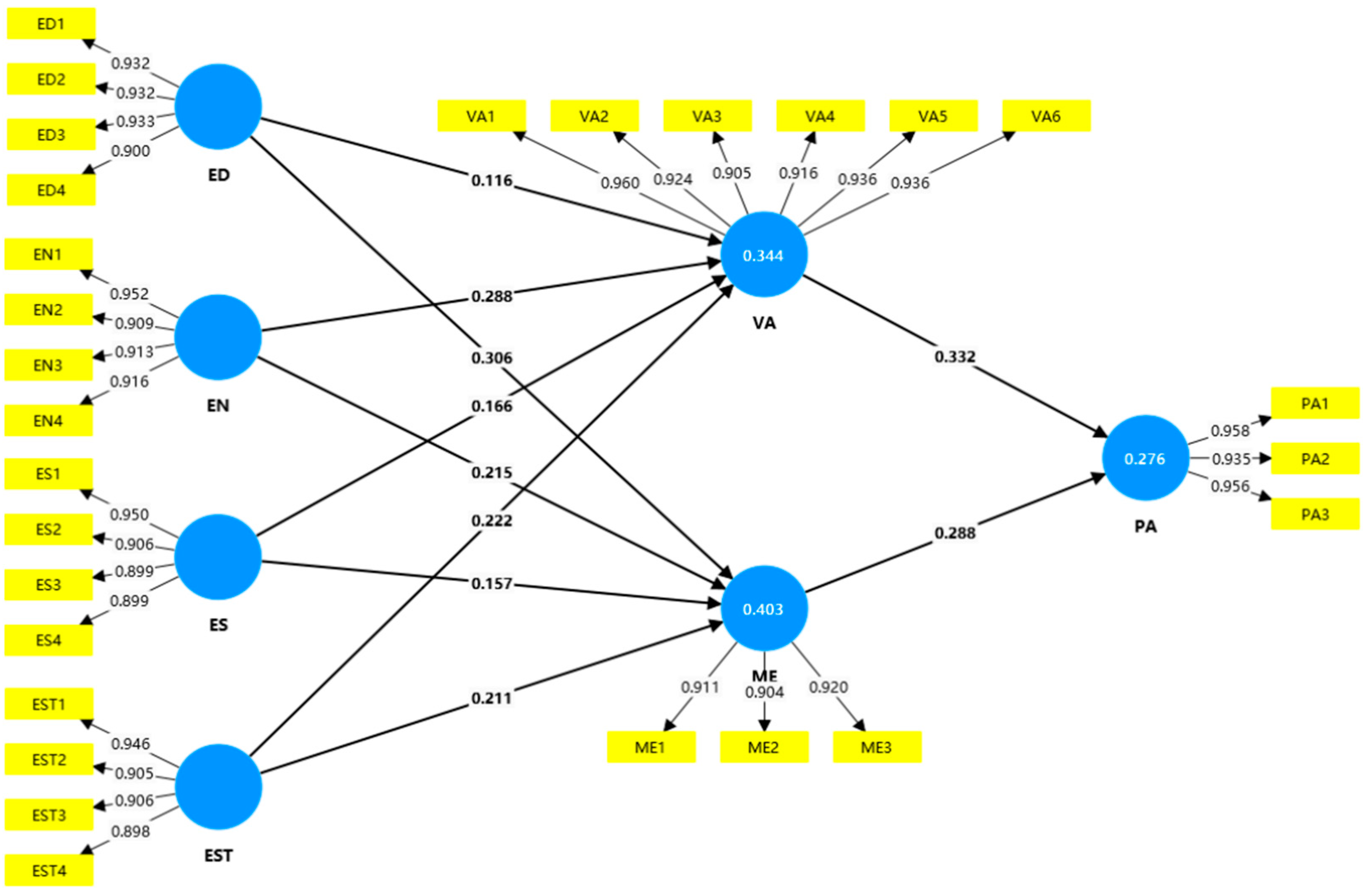
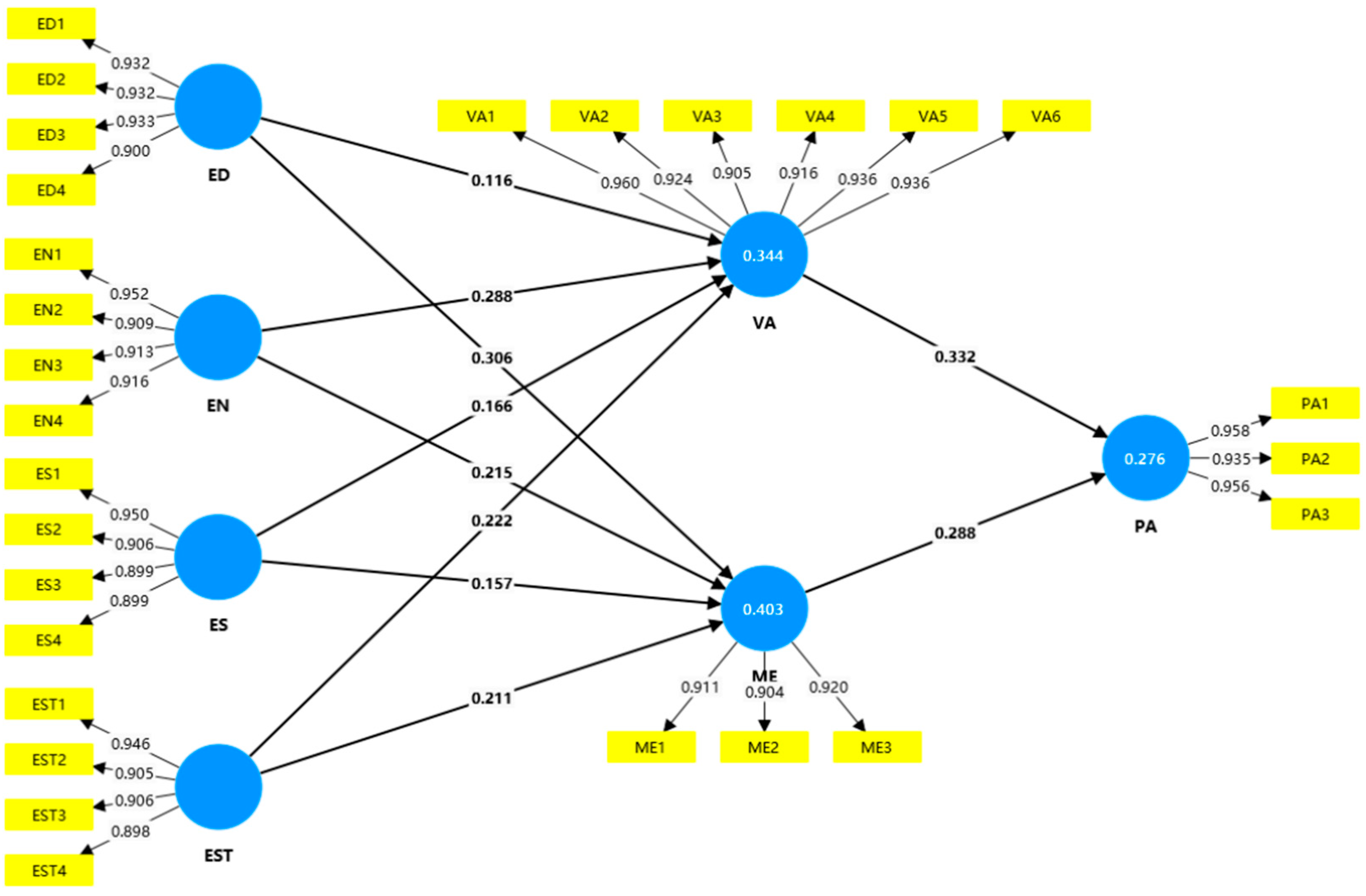
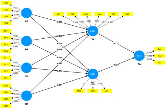
5.4. Hypothesis Testing
5.5. Mediation Analysis
6. Discussion
6.1. Discussion of Research Results
6.2. Significance
7. Conclusions
Limitations and Future Research Directions
Author Contributions
Funding
Institutional Review Board Statement
Informed Consent Statement
Data Availability Statement
Acknowledgments
Conflicts of Interest
References
- Mekonnen, H.; Bires, Z.; Berhanu, K. Practices and Challenges of Cultural Heritage Conservation in Historical and Religious Heritage Sites: Evidence from North Shoa Zone, Amhara Region, Ethiopia. Herit. Sci. 2022, 10, 172. [Google Scholar] [CrossRef]
- López-Fernández, J.A.; Medina, S.; López, M.J.; García-Morís, R. Perceptions of Heritage among Students of Early Childhood and Primary Education. Sustainability 2021, 13, 10636. [Google Scholar] [CrossRef]
- Brumann, C.; Gfeller, A.É. Cultural Landscapes and the UNESCO World Heritage List: Perpetuating European Dominance. Int. J. Herit. Stud. 2022, 28, 147–162. [Google Scholar] [CrossRef]
- Zilio, D.; Orio, N.; Zamparo, L. FakeMuse: A Serious Game on Authentication for Cultural Heritage. J. Comput. Cult. Herit. 2021, 14, 1–22. [Google Scholar] [CrossRef]
- Ye, L.; Wang, R.; Zhao, J. Enhancing Learning Performance and Motivation of Cultural Heritage Using Serious Games. J. Educ. Comput. Res. 2021, 59, 287–317. [Google Scholar] [CrossRef]
- Malegiannaki, I.A.; Daradoumis, T.; Retalis, S. Teaching Cultural Heritage through a Narrative-Based Game. J. Comput. Cult. Herit. 2020, 13, 1–28. [Google Scholar] [CrossRef]
- Haddad, N.A. Multimedia and Cultural Heritage: A Discussion for the Community Involved in Children’s Heritage Edutainment and Serious Games in the 21st Century. Virtual Archaeol. Rev. 2016, 7, 61–73. [Google Scholar] [CrossRef]
- Champion, E. Critical Gaming: Interactive History and Virtual Heritage; Routledge: London, UK, 2016. [Google Scholar] [CrossRef]
- Champion, E. Entertaining the Similarities and Distinctions between Serious Games and Virtual Heritage Projects. Entertain. Comput. 2016, 14, 67–74. [Google Scholar] [CrossRef]
- Bai, Y.; Wu, S.; Liu, R.; Zheng, F. Understanding Users’ Behavior Intention of Serious Games for Intangible Cultural Heritage Based on the Stimulus-Organism-Response Model. Int. J. Hum.–Comput. Interact. 2024, 1–13. [Google Scholar] [CrossRef]
- Coghlan, A.; Carter, L. Serious Games as Interpretive Tools in Complex Natural Tourist Attractions. J. Hosp. Tour. Manag. 2020, 42, 258–265. [Google Scholar] [CrossRef]
- Li, Q.; Wang, P.; Liu, Z.; Zhang, H.; Song, Y.; Zhang, Y. Using Scaffolding Theory in Serious Games to Enhance Traditional Chinese Murals Culture Learning. Comput. Animat. Virtual Worlds 2024, 35, e2213. [Google Scholar] [CrossRef]
- Kara, N. A Mixed-Methods Study of Cultural Heritage Learning through Playing a Serious Game. Int. J. Hum.–Comput. Interact. 2024, 40, 1397–1408. [Google Scholar] [CrossRef]
- Pang, W.Y.J.; Leung, B.W.; Cheng, L. The Motivational Effects and Educational Affordance of Serious Games on the Learning of Cantonese Opera Movements. Int. J. Hum.–Comput. Interact. 2024, 40, 1455–1464. [Google Scholar] [CrossRef]
- Luigini, A.; Basso, A. Heritage Education for Primary Age Through an Immersive Serious Game. In From Building Information Modelling to Mixed Reality; Bolognesi, C., Villa, D., Eds.; Springer Tracts in Civil Engineering; Springer International Publishing: Cham, Switzerland, 2021; pp. 157–174. ISBN 978-3-030-49277-9. [Google Scholar]
- Lee, S.; Jeong, E.; Qu, K. Exploring Theme Park Visitors’ Experience on Satisfaction and Revisit Intention: A Utilization of Experience Economy Model. J. Qual. Assur. Hosp. Tour. 2020, 21, 474–497. [Google Scholar] [CrossRef]
- Shukla, V.; Rana, S.; Prashar, S. Examining the Potential of Virtual and Augmented Reality in Enhancing Tourism Experiences. Bottom Line, 2024; ahead of print. [Google Scholar] [CrossRef]
- Pine, B.J.; Gilmore, J.H. The Experience Economy; Harvard Business Press: Cambridge, MA, USA, 2011. [Google Scholar]
- Sun, Y.; Ko, E. Influence of Sustainable Marketing Activities on Customer Equity. J. Glob. Sch. Mark. Sci. 2016, 26, 270–283. [Google Scholar] [CrossRef]
- Jung, T.; Tom Dieck, M.C.; Lee, H.; Chung, N. Effects of Virtual Reality and Augmented Reality on Visitor Experiences in Museum. In Information and Communication Technologies in Tourism 2016; Inversini, A., Schegg, R., Eds.; Springer International Publishing: Cham, Switzerland, 2016; pp. 621–635. ISBN 978-3-319-28230-5. [Google Scholar]
- Lee, S.M.F.; Zhang, A.; Au, N. User Experience of an Augmented Reality Heritage App: An Experience Economy Model. Tour. Recreat. Res. 2024, 1–16. [Google Scholar] [CrossRef]
- Hosany, S.; Witham, M. Dimensions of Cruisers’ Experiences, Satisfaction, and Intention to Recommend. J. Travel Res. 2010, 49, 351–364. [Google Scholar] [CrossRef]
- Song, H.J.; Lee, C.-K.; Park, J.A.; Hwang, Y.H.; Reisinger, Y. The Influence of Tourist Experience on Perceived Value and Satisfaction with Temple Stays: The Experience Economy Theory. J. Travel Tour. Mark. 2015, 32, 401–415. [Google Scholar] [CrossRef]
- Tom Dieck, M.C.; Jung, T.H.; Rauschnabel, P.A. Determining Visitor Engagement through Augmented Reality at Science Festivals: An Experience Economy Perspective. Comput. Hum. Behav. 2018, 82, 44–53. [Google Scholar] [CrossRef]
- Han, D.-I.D.; Weber, J.; Bastiaansen, M.; Mitas, O.; Lub, X. Virtual and Augmented Reality Technologies to Enhance the Visitor Experience in Cultural Tourism. In Augmented Reality and Virtual Reality; Tom Dieck, M.C., Jung, T., Eds.; Progress in IS; Springer International Publishing: Cham, Switzerland, 2019; pp. 113–128. ISBN 978-3-030-06245-3. [Google Scholar]
- Triantafillidou, A.; Lappas, G. Virtual and Augmented Reality in Serious Tourism Games: Opportunities, Tourist Motives, and Challenges. In Proceedings of the SHS Web of Conferences; EDP Sciences: Les Ulis, France, 2022; Volume 139, p. 03021. [Google Scholar]
- Xu, F.; Buhalis, D.; Weber, J. Serious Games and the Gamification of Tourism. Tour. Manag. 2017, 60, 244–256. [Google Scholar] [CrossRef]
- Susi, T.; Johannesson, M.; Backlund, P. Serious Games: An Overview; Institutionen för Kommunikation och Information: Skövde, Sweden, 2007. [Google Scholar]
- Leung, W.K.; Chang, M.K.; Cheung, M.L.; Shi, S. VR Tourism Experiences and Tourist Behavior Intention in COVID-19: An Experience Economy and Mood Management Perspective. Inf. Technol. People 2023, 36, 1095–1125. [Google Scholar] [CrossRef]
- Han, S.; Yoon, J.-H.; Kwon, J. Impact of Experiential Value of Augmented Reality: The Context of Heritage Tourism. Sustainability 2021, 13, 4147. [Google Scholar] [CrossRef]
- Chung, N.; Lee, H.; Kim, J.-Y.; Koo, C. The Role of Augmented Reality for Experience-Influenced Environments: The Case of Cultural Heritage Tourism in Korea. J. Travel Res. 2018, 57, 627–643. [Google Scholar] [CrossRef]
- Chan, J.K.L. The Consumption of Museum Service Experiences: Benefits and Value of Museum Experiences. In Marketing of Tourism Experiences; Routledge: London, UK, 2013; pp. 75–98. [Google Scholar]
- Chen, C.-F.; Chen, F.-S. Experience Quality, Perceived Value, Satisfaction and Behavioral Intentions for Heritage Tourists. Tour. Manag. 2010, 31, 29–35. [Google Scholar] [CrossRef]
- Prebensen, N.K.; Woo, E.; Chen, J.S.; Uysal, M. Motivation and Involvement as Antecedents of the Perceived Value of the Destination Experience. J. Travel Res. 2013, 52, 253–264. [Google Scholar] [CrossRef]
- Manthiou, A.; Lee, S.; Tang, L.; Chiang, L. The Experience Economy Approach to Festival Marketing: Vivid Memory and Attendee Loyalty. J. Serv. Mark. 2014, 28, 22–35. [Google Scholar] [CrossRef]
- Ali, F.; Hussain, K.; Ragavan, N.A. Memorable Customer Experience: Examining the Effects of Customers Experience on Memories and Loyalty in Malaysian Resort Hotels. Procedia-Soc. Behav. Sci. 2014, 144, 273–279. [Google Scholar] [CrossRef]
- Ali, F.; Ryu, K.; Hussain, K. Influence of Experiences on Memories, Satisfaction and Behavioral Intentions: A Study of Creative Tourism. J. Travel Tour. Mark. 2016, 33, 85–100. [Google Scholar] [CrossRef]
- Mehrabian, A.; Russell, J.A. An Approach to Environmental Psychology; The MIT Press: Cambridge, MA, USA, 1974. [Google Scholar]
- Mehrabian, A.; Russell, J.A. A Verbal Measure of Information Rate for Studies in Environmental Psychology. Environ. Behav. 1974, 6, 233. [Google Scholar]
- Montusiewicz, J.; Milosz, M. Architectural Jewels of Lublin: A Modern Computerized Board Game in Cultural Heritage Education. J. Comput. Cult. Herit. 2021, 14, 1–21. [Google Scholar] [CrossRef]
- Unesco, W. Recommendation on the Historic Urban Landscape. In Proceedings of the Records of the General Conference 36th Session, Paris, France, 25 October–10 November 2011. [Google Scholar]
- Wang, X. The Effect of Mobile Serious Games on Learning Intangible Cultural Heritage. Ph.D. Thesis, University of York, York, UK, 2021. [Google Scholar]
- Mortara, M.; Catalano, C.E.; Bellotti, F.; Fiucci, G.; Houry-Panchetti, M.; Petridis, P. Learning Cultural Heritage by Serious Games. J. Cult. Herit. 2014, 15, 318–325. [Google Scholar] [CrossRef]
- Huang, H.; Ng, K.H. Designing for Cultural Learning and Reflection Using IoT Serious Game Approach. Pers. Ubiquitous Comput. 2021, 25, 509–524. [Google Scholar] [CrossRef]
- DaCosta, B.; Kinsell, C. Serious Games in Cultural Heritage: A Review of Practices and Considerations in the Design of Location-Based Games. Educ. Sci. 2022, 13, 47. [Google Scholar] [CrossRef]
- Froschauer, J.; Arends, M.; Goldfarb, D.; Merkl, D. A Serious Heritage Game for Art History: Design and Evaluation of ThIATRO. In Proceedings of the 2012 18th International Conference on Virtual Systems and Multimedia, Milan, Italy, 2–5 September 2012; IEEE: Piscataway, NJ, USA, 2012; pp. 283–290. [Google Scholar]
- Ćosović, M.; Brkić, B.R. Game-Based Learning in Museums—Cultural Heritage Applications. Information 2019, 11, 22. [Google Scholar] [CrossRef]
- Dimitropoulos, K.; Tsalakanidou, F.; Nikolopoulos, S.; Kompatsiaris, I.; Grammalidis, N.; Manitsaris, S.; Denby, B.; Crevier-Buchman, L.; Dupont, S.; Charisis, V. A Multimodal Approach for the Safeguarding and Transmission of Intangible Cultural Heritage: The Case of i-Treasures. IEEE Intell. Syst. 2018, 33, 3–16. [Google Scholar] [CrossRef]
- Yang, Y.; Zhang, D.; Ji, T.; Li, L.; He, Y. Designing Educational Games Based on Intangible Cultural Heritage for Rural Children: A Case Study on “Logic Huayao”. In Advances in Human Factors in Wearable Technologies and Game Design; Ahram, T.Z., Ed.; Advances in Intelligent Systems and Computing; Springer International Publishing: Cham, Switzerland, 2019; Volume 795, pp. 378–389. ISBN 978-3-319-94618-4. [Google Scholar]
- Abt, C.C. Serious Games; University Press of America: Lanham, MD, USA, 1987. [Google Scholar]
- Djaouti, D.; Alvarez, J.; Jessel, J.-P. Classifying Serious Games: The G/P/S Model. In Handbook of Research on Improving Learning and Motivation through Educational Games: Multidisciplinary Approaches; IGI Global: Hershey, PA, USA, 2011; pp. 118–136. [Google Scholar]
- Michael, D.R.; Chen, S.L. Serious Games: Games That Educate, Train, and Inform; Muska & Lipman/Premier-Trade, 2005. Available online: https://dl.acm.org/doi/10.5555/1051239 (accessed on 12 July 2024).
- Cozza, M.; Isabella, S.; Di Cuia, P.; Cozza, A.; Peluso, R.; Cosentino, V.; Barbieri, L.; Muzzupappa, M.; Bruno, F. Dive in the Past: A Serious Game to Promote the Underwater Cultural Heritage of the Mediterranean Sea. Heritage 2021, 4, 4001–4016. [Google Scholar] [CrossRef]
- Camuñas-García, D.; Cáceres-Reche, M.P.; Cambil-Hernández, M.d.l.E. Maximizing Engagement with Cultural Heritage through Video Games. Sustainability 2023, 15, 2350. [Google Scholar] [CrossRef]
- Jung, T.; Trunfio, M.; Campana, S. Serious Game Reality and Industrial Museum: The ‘Bryant and May Match Factory’ Project in the Peoples’ History Museum (UK). In Extended Reality and Metaverse; Jung, T., Tom Dieck, M.C., Correia Loureiro, S.M., Eds.; Springer Proceedings in Business and Economics; Springer International Publishing: Cham, Switzerland, 2023; pp. 157–167. ISBN 978-3-031-25389-8. [Google Scholar]
- Gupta, S. Interdependence between Experience Marketing and Business Strategy. J. Indian Bus. Res. 2012, 4, 170–193. [Google Scholar] [CrossRef]
- Zhang, Q.; Liu, X.; Li, Z.; Tan, Z. Multi-Experiences in the Art Performance Tourism: Integrating Experience Economy Model with Flow Theory. J. Travel Tour. Mark. 2021, 38, 491–510. [Google Scholar] [CrossRef]
- Yang, S. Storytelling and User Experience in the Cultural Metaverse. Heliyon 2023, 9, e14759. [Google Scholar] [CrossRef]
- Seo, Y. Electronic Sports: A New Marketing Landscape of the Experience Economy. J. Mark. Manag. 2013, 29, 1542–1560. [Google Scholar] [CrossRef]
- Loureiro, S.M.C. The Role of the Rural Tourism Experience Economy in Place Attachment and Behavioral Intentions. Int. J. Hosp. Manag. 2014, 40, 1–9. [Google Scholar] [CrossRef]
- Lai, I.K.W.; Liu, Y.; Lu, D. The Effects of Tourists’ Destination Culinary Experience on Electronic Word-of-Mouth Generation Intention: The Experience Economy Theory. Asia Pac. J. Tour. Res. 2021, 26, 231–244. [Google Scholar] [CrossRef]
- Wang, M.; Liu, S.; Hu, L.; Lee, J.-Y. A Study of Metaverse Exhibition Sustainability on the Perspective of the Experience Economy. Sustainability 2023, 15, 9153. [Google Scholar] [CrossRef]
- Alexiou, M.-V. Experience Economy and Co-Creation in a Cultural Heritage Festival: Consumers’ Views. J. Herit. Tour. 2020, 15, 200–216. [Google Scholar] [CrossRef]
- Chen, N.; Wang, Y.; Li, J.; Wei, Y.; Yuan, Q. Examining Structural Relationships among Night Tourism Experience, Lovemarks, Brand Satisfaction, and Brand Loyalty on “Cultural Heritage Night” in South Korea. Sustainability 2020, 12, 6723. [Google Scholar] [CrossRef]
- Lee, H.; Jung, T.H.; tom Dieck, M.C.; Chung, N. Experiencing Immersive Virtual Reality in Museums. Inf. Manag. 2020, 57, 103229. [Google Scholar] [CrossRef]
- Oh, H.; Fiore, A.M.; Jeoung, M. Measuring Experience Economy Concepts: Tourism Applications. J. Travel Res. 2007, 46, 119–132. [Google Scholar] [CrossRef]
- Sherman, E.; Mathur, A.; Smith, R.B. Store Environment and Consumer Purchase Behavior: Mediating Role of Consumer Emotions. Psychol. Mark. 1997, 14, 361–378. [Google Scholar] [CrossRef]
- Jacoby, J. Stimulus-Organism-Response Reconsidered: An Evolutionary Step in Modeling (Consumer) Behavior. J. Consum. Psychol. 2002, 12, 51–57. [Google Scholar] [CrossRef]
- Triantoro, T.; Gopal, R.; Benbunan-Fich, R.; Lang, G. Would You like to Play? A Comparison of a Gamified Survey with a Traditional Online Survey Method. Int. J. Inf. Manag. 2019, 49, 242–252. [Google Scholar] [CrossRef]
- Gatautis, R.; Vitkauskaite, E.; Gadeikiene, A.; Piligrimiene, Z. Gamification as a Mean of Driving Online Consumer Behaviour: SOR Model Perspective. Eng. Econ. 2016, 27, 90–97. [Google Scholar] [CrossRef]
- Helmefalk, M.; Marcusson, L. Gamification in a Servicescape Context: A Conceptual Framework. Int. J. Internet Mark. Advert. 2019, 13, 22. [Google Scholar] [CrossRef]
- Rajaguru, R. Motion Picture-Induced Visual, Vocal and Celebrity Effects on Tourism Motivation: Stimulus Organism Response Model. Asia Pac. J. Tour. Res. 2014, 19, 375–388. [Google Scholar] [CrossRef]
- Kim, W.G.; Moon, Y.J. Customers’ Cognitive, Emotional, and Actionable Response to the Servicescape: A Test of the Moderating Effect of the Restaurant Type. Int. J. Hosp. Manag. 2009, 28, 144–156. [Google Scholar] [CrossRef]
- Chang, C.-H.; Shu, S.; King, B. Novelty in Theme Park Physical Surroundings: An Application of the Stimulus–Organism–Response Paradigm. Asia Pac. J. Tour. Res. 2014, 19, 680–699. [Google Scholar] [CrossRef]
- Huang, R.; Bu, H.-M. Destination Attributes of Memorable Chinese Rural Tourism Experiences: Impact on Positive Arousal, Memory and Behavioral Intention. Psychol. Res. Behav. Manag. 2022, 15, 3639–3661. [Google Scholar] [CrossRef] [PubMed]
- Lee, J.-S.; Lee, C.-K.; Choi, Y. Examining the Role of Emotional and Functional Values in Festival Evaluation. J. Travel Res. 2011, 50, 685–696. [Google Scholar] [CrossRef]
- Williams, P.; Soutar, G.N. Value, Satisfaction and Behavioral Intentions in an Adventure Tourism Context. Ann. Tour. Res. 2009, 36, 413–438. [Google Scholar] [CrossRef]
- Zeithaml, V.A. Consumer Perceptions of Price, Quality, and Value: A Means-End Model and Synthesis of Evidence. J. Mark. 1988, 52, 2–22. [Google Scholar] [CrossRef]
- Pandža Bajs, I. Tourist Perceived Value, Relationship to Satisfaction, and Behavioral Intentions: The Example of the Croatian Tourist Destination Dubrovnik. J. Travel Res. 2015, 54, 122–134. [Google Scholar] [CrossRef]
- Chiu, C.; Wang, E.T.G.; Fang, Y.; Huang, H. Understanding Customers’ Repeat Purchase Intentions in B2C E-commerce: The Roles of Utilitarian Value, Hedonic Value and Perceived Risk. Inf. Syst. J. 2014, 24, 85–114. [Google Scholar] [CrossRef]
- Schmitt, B. Experiential Marketing. J. Mark. Manag. 1999, 15, 53–67. [Google Scholar] [CrossRef]
- Poncin, I.; Mimoun, M.S.B. The Impact of “e-Atmospherics” on Physical Stores. J. Retail. Consum. Serv. 2014, 21, 851–859. [Google Scholar] [CrossRef]
- Xu, H.; Oh, L.-B.; Teo, H.-H. Perceived Effectiveness of Text vs. Multimedia Location-Based Advertising Messaging. Int. J. Mob. Commun. 2009, 7, 154–177. [Google Scholar] [CrossRef]
- Agapity, G.; Mugobi, T. Escapism Experience an Avenue for Tourism Development: Mapping the Test of Tanzania: Evidence from Arusha Region. Afr. J. Tour. Hosp. Manag. 2023, 2, 1–18. [Google Scholar] [CrossRef]
- Xu, C.; Peak, D.; Prybutok, V. A Customer Value, Satisfaction, and Loyalty Perspective of Mobile Application Recommendations. Decis. Support Syst. 2015, 79, 171–183. [Google Scholar] [CrossRef]
- Schacter, D.L.; Chiu, C.Y.P.; Ochsner, K.N. Implicit Memory: A Selective Review. Annu. Rev. Neurosci. 1993, 16, 159–182. [Google Scholar] [CrossRef]
- Kastenholz, E.; Carneiro, M.J.; Marques, C.P.; Loureiro, S.M.C. The Dimensions of Rural Tourism Experience: Impacts on Arousal, Memory, and Satisfaction. J. Travel Tour. Mark. 2018, 35, 189–201. [Google Scholar] [CrossRef]
- Mykletun, R.J.; Rumba, M. Athletes’ Experiences, Enjoyment, Satisfaction, and Memories from the Extreme Sport Week in Voss, Norway. Sport Bus. Manag. Int. J. 2014, 4, 317–335. [Google Scholar] [CrossRef]
- Lai, I.K.; Lu, D.; Liu, Y. Experience Economy in Ethnic Cuisine: A Case of Chengdu Cuisine. Br. Food J. 2020, 122, 1801–1817. [Google Scholar] [CrossRef]
- Quadri-Felitti, D.L.; Fiore, A.M. Destination Loyalty: Effects of Wine Tourists’ Experiences, Memories, and Satisfaction on Intentions. Tour. Hosp. Res. 2013, 13, 47–62. [Google Scholar] [CrossRef]
- Watson, S.; Waterton, E. Heritage and Community Engagement. Int. J. Herit. Stud. 2010, 16, 53–67. [Google Scholar] [CrossRef]
- Martinez, K.; Checa, D.; Bustillo, A. Development of the Engagement Playability and User eXperience (EPUX) Metric for 2D-Screen and VR Serious Games: A Case-Study Validation of Hellblade: Senua’s Sacrifice. Electronics 2024, 13, 281. [Google Scholar] [CrossRef]
- Sharma, V.M.; Klein, A. Consumer Perceived Value, Involvement, Trust, Susceptibility to Interpersonal Influence, and Intention to Participate in Online Group Buying. J. Retail. Consum. Serv. 2020, 52, 101946. [Google Scholar] [CrossRef]
- Petrick, J.F. First Timers’ and Repeaters’ Perceived Value. J. Travel Res. 2004, 43, 29–38. [Google Scholar] [CrossRef]
- Manbin, J. “Digital Library Cave Lets You Experience Dunhuang Culture through Time and Space. Sci. Technol. Dly. 007. 2023. Available online: https://www.stdaily.com/index/kejixinwen/202305/18561a8cf22348d6b148b9127f131876.shtml (accessed on 12 July 2024).
- Zheng, N. Dunhuang Sutra Cave Seconds “through” One Hundred Years Time and Space. Peoples Dly. Overseas Ed. PRC Newsp. 2023. Available online: http://paper.people.com.cn/rmrbhwb/html/2023-05/05/content_25979969.htm (accessed on 12 July 2024).
- Darvishmotevali, M.; Tajeddini, K.; Altinay, L. Experiential Festival Attributes, Perceived Value, Cultural Exploration, and Behavioral Intentions to Visit a Food Festival. J. Conv. Event Tour. 2023, 24, 57–86. [Google Scholar] [CrossRef]
- Ding, H.-M.; Hung, K.-P. The Antecedents of Visitors’ Flow Experience and Its Influence on Memory and Behavioral Intentions in the Music Festival Context. J. Destin. Mark. Manag. 2021, 19, 100551. [Google Scholar] [CrossRef]
- Rather, R.A.; Hollebeek, L.D. Customers’ Service-Related Engagement, Experience, and Behavioral Intent: Moderating Role of Age. J. Retail. Consum. Serv. 2021, 60, 102453. [Google Scholar] [CrossRef]
- Leighton, K.; Kardong-Edgren, S.; Schneidereith, T.; Foisy-Doll, C. Using Social Media and Snowball Sampling as an Alternative Recruitment Strategy for Research. Clin. Simul. Nurs. 2021, 55, 37–42. [Google Scholar] [CrossRef]
- Hair, J.F.; Ringle, C.M.; Sarstedt, M. PLS-SEM: Indeed a Silver Bullet. J. Mark. Theory Pract. 2011, 19, 139–152. [Google Scholar] [CrossRef]
- Hair, J.F.; Risher, J.J.; Sarstedt, M.; Ringle, C.M. When to Use and How to Report the Results of PLS-SEM. Eur. Bus. Rev. 2019, 31, 2–24. [Google Scholar] [CrossRef]
- Gupta, G.; Singharia, K. Consumption of OTT Media Streaming in COVID-19 Lockdown: Insights from PLS Analysis. Vis. J. Bus. Perspect. 2021, 25, 36–46. [Google Scholar] [CrossRef]
- Henseler, J.; Hubona, G.; Ray, P.A. Using PLS Path Modeling in New Technology Research: Updated Guidelines. Ind. Manag. Data Syst. 2016, 116, 2–20. [Google Scholar] [CrossRef]
- Becker, J.-M.; Rai, A.; Ringle, C.M.; Völckner, F. Discovering Unobserved Heterogeneity in Structural Equation Models to Avert Validity Threats. MIS Q. 2013, 37, 665–694. [Google Scholar] [CrossRef]
- Cronbach, L.J. Coefficient Alpha and the Internal Structure of Tests. Psychometrika 1951, 16, 297–334. [Google Scholar] [CrossRef]
- Child, D. The Essentials of Factor Analysis; A&C Black: London, UK, 2006. [Google Scholar]
- Fornell, C.; Larcker, D.F. Evaluating Structural Equation Models with Unobservable Variables and Measurement Error. J. Mark. Res. 1981, 18, 39–50. [Google Scholar] [CrossRef]
- Bagozzi, R.P.; Yi, Y. On the Evaluation of Structural Equation Models. J. Acad. Mark. Sci. 1988, 16, 74–94. [Google Scholar] [CrossRef]
- Mulaik, S.A.; James, L.R.; Van Alstine, J.; Bennett, N.; Lind, S.; Stilwell, C.D. Evaluation of Goodness-of-Fit Indices for Structural Equation Models. Psychol. Bull. 1989, 105, 430. [Google Scholar] [CrossRef]
- Preacher, K.J.; Hayes, A.F. Asymptotic and Resampling Strategies for Assessing and Comparing Indirect Effects in Multiple Mediator Models. Behav. Res. Methods 2008, 40, 879–891. [Google Scholar] [CrossRef]
- Shrout, P.E.; Bolger, N. Mediation in Experimental and Nonexperimental Studies: New Procedures and Recommendations. Psychol. Methods 2002, 7, 422. [Google Scholar] [CrossRef]
- Petrick, J.F.; Tonner, C.; Quinn, C. The Utilization of Critical Incident Technique to Examine Cruise Passengers’ Repurchase Intentions. J. Travel Res. 2006, 44, 273–280. [Google Scholar] [CrossRef]
- Alexiou, A.; Schippers, M.C.; Oshri, I.; Angelopoulos, S. Narrative and Aesthetics as Antecedents of Perceived Learning in Serious Games. Inf. Technol. People 2022, 35, 142–161. [Google Scholar] [CrossRef]
- Christopoulos, D.; Gaitatzes, A. Multimodal Interfaces for Educational Virtual Environments. In Proceedings of the 2009 13th Panhellenic Conference on Informatics, Corfu, Greece, 10–12 September 2009; IEEE: Piscataway, NJ, USA, 2009; pp. 197–201. [Google Scholar]
- Sylaiou, S.; Mania, K.; Karoulis, A.; White, M. Exploring the Relationship between Presence and Enjoyment in a Virtual Museum. Int. J. Hum.-Comput. Stud. 2010, 68, 243–253. [Google Scholar] [CrossRef]
- Anderson, E.F.; McLoughlin, L.; Liarokapis, F.; Peters, C.; Petridis, P.; de Freitas, S. Serious Games in Cultural Heritage. 2009. Available online: https://eprints.bournemouth.ac.uk/20501/1/vast2009.pdf (accessed on 12 July 2024).
- De Freitas, S.; Liarokapis, F. Serious Games: A New Paradigm for Education? In Serious Games and Edutainment Applications; Ma, M., Oikonomou, A., Jain, L.C., Eds.; Springer: London, UK, 2011; pp. 9–23. ISBN 978-1-4471-2160-2. [Google Scholar]
- Ouariachi, T.; Olvera-Lobo, M.D.; Gutiérrez-Pérez, J. Serious Games and Sustainability. In Encyclopedia of Sustainability in Higher Education; Leal Filho, W., Ed.; Springer International Publishing: Cham, Switzerland, 2019; pp. 1450–1458. ISBN 978-3-030-11351-3. [Google Scholar]



| Variable | Items/Issues | Refs. |
|---|---|---|
| Education (ED) (4 items) | ED1 I have learned about the “Library Cave”. | [16,65,97] |
| ED2 It has sparked my curiosity to learn more about Dunhuang. | ||
| ED3 It provided me with a great learning experience. | ||
| ED4 This gaming experience has given me a deeper understanding of the history of the “Library Cave”. | ||
| Entertainment (EN) (4 items) | EN1 I think this game is very fun. | [16,65,97] |
| EN2 I think this game is entertaining. | ||
| EN3 I think this gaming experience was enjoyable. | ||
| EN4 I think this game fascinates me. | ||
| Escapism (ES) (4 items) | ES1 I felt like I played different roles. | [30,65,97] |
| ES2 It took me away from the worries and stresses of real life. | ||
| ES3 It made me imagine myself as someone else, as if I were in another world. | ||
| ES4 I felt like I was living in a different time and place. | ||
| Esthetics (EST) (4 items) | AE1 The visual design of this game is very visually appealing. | [30,65,97] |
| AE2 The music and narration of this game provide an auditory delight. | ||
| AE3 I felt a sense of harmony in the overall atmosphere. | ||
| AE4 I experienced both sensory and emotional engagement. | ||
| Perceived value (VA) (6 items) | VA1 This game itself is very valuable. | [23,97] |
| VA2 Compared to the time I spent, experiencing the “Digital Library Cave” game was worthwhile. | ||
| VA3 Compared to the effort I put in, experiencing the “Digital Library Cave” game was worthwhile. | ||
| VA4 The experience of this game is fantastic. | ||
| VA5 I like the “Digital Library Cave” game. | ||
| VA6 I believe this game has a higher perceived value compared to other purely entertaining games. | ||
| Memory (ME) (3 items) | ME1 I have fond memories of this gaming experience. | [24,98] |
| ME2 I will not forget this gaming experience. | ||
| ME3 I will remember many positive aspects of this gaming experience. | ||
| Participation (PA) (3 items) | PA1 This gaming experience has prompted me to further explore the history and cultural knowledge related to the “Digital Library Cave” and Dunhuang. | [24,99] |
| PA2 This gaming experience has created an emotional connection for me with the “Digital Library Cave”, making me want to learn more about it and stay updated with related information. | ||
| PA3 This gaming experience has made me want to visit the real “Digital Library Cave” in Dunhuang. |
| Measure | Category | Frequency | Percent |
|---|---|---|---|
| Gender | Male | 152 | 50.30% |
| Female | 150 | 49.70% | |
| Age | <18 | 15 | 5% |
| 18–25 | 90 | 29.80% | |
| 26–35 | 87 | 28.80% | |
| 36–45 | 58 | 19.20% | |
| 46–55 | 31 | 10.30% | |
| 56–60 | 21 | 7% | |
| Education | Junior high school and below | 24 | 7.90% |
| High school/secondary school | 53 | 17.50% | |
| University college | 82 | 27.20% | |
| University undergraduate | 106 | 35.10% | |
| Postgraduate and above | 37 | 12.30% | |
| Familiarity with online games | Completely unfamiliar: never played | 27 | 8.90% |
| Slightly unfamiliar: rarely played | 39 | 12.90% | |
| Medium: some experience | 91 | 30.10% | |
| Familiarity: often played | 115 | 38.10% | |
| Very familiar: play regularly | 30 | 9.90% | |
| How often tours of cultural heritage sites are undertaken | Never: never been | 21 | 7% |
| Rarely: once every few years | 25 | 8.30% | |
| Occasionally: once a year | 65 | 21.50% | |
| Frequently: several times a year | 101 | 33.40% | |
| Very frequent: several times in six months | 90 | 29.80% |
| Fit Index | Computed Value | Threshold | Reference |
|---|---|---|---|
| SRMR | 0.049 | ≤0.08 | Henseler et al. [104] |
| NFI | 0.909 | ≥0.90 | Gupta and Singharia [103] |
| Path | VIF |
|---|---|
| ED → ME | 1.152 |
| ED → VA | 1.152 |
| EN → ME | 1.374 |
| EN → VA | 1.374 |
| ES → ME | 1.371 |
| ES → VA | 1.371 |
| EST → ME | 1.438 |
| EST → VA | 1.438 |
| ME → PA | 1.233 |
| VA → PA | 1.233 |
| Variable | Factor Loading | AVE | CR (rho_a) | CR (rho_c) | α | |
|---|---|---|---|---|---|---|
| Education (ED) (4 items) | ED1 | 0.932 | 0.854 | 0.945 | 0.959 | 0.943 |
| ED2 | 0.932 | |||||
| ED3 | 0.933 | |||||
| ED4 | 0.9 | |||||
| Entertainment (EN) (4 items) | EN1 | 0.952 | 0.852 | 0.944 | 0.958 | 0.942 |
| EN2 | 0.909 | |||||
| EN3 | 0.913 | |||||
| EN4 | 0.916 | |||||
| Escapism (ES) (4 items) | ES1 | 0.95 | 0.835 | 0.937 | 0.953 | 0.934 |
| ES2 | 0.906 | |||||
| ES3 | 0.899 | |||||
| ES4 | 0.899 | |||||
| Esthetics (EST) (4 items) | EST1 | 0.946 | 0.835 | 0.935 | 0.953 | 0.934 |
| EST2 | 0.905 | |||||
| EST3 | 0.906 | |||||
| EST4 | 0.898 | |||||
| Perceived value (VA) (6 items) | VA1 | 0.96 | 0.864 | 0.970 | 0.974 | 0.968 |
| VA2 | 0.924 | |||||
| VA3 | 0.905 | |||||
| VA4 | 0.916 | |||||
| VA5 | 0.936 | |||||
| VA6 | 0.936 | |||||
| Memory (ME) (3 items) | ME1 | 0.911 | 0.831 | 0.899 | 0.937 | 0.898 |
| ME2 | 0.904 | |||||
| ME3 | 0.92 | |||||
| Participation (PA) (3 items) | PA1 | 0.958 | 0.902 | 0.946 | 0.965 | 0.946 |
| PA2 | 0.935 | |||||
| PA3 | 0.956 |
| Hypothesis | β | SD | t-Value | p | Result |
|---|---|---|---|---|---|
| H1: ED -> VA | 0.116 | 0.055 | 2.119 | 0.034 | Supported |
| H2: EN -> VA | 0.288 | 0.066 | 4.389 | 0.000 | Supported |
| H3: ES -> VA | 0.166 | 0.056 | 2.95 | 0.003 | Supported |
| H4: EST -> VA | 0.222 | 0.057 | 3.912 | 0.000 | Supported |
| H5: ED -> ME | 0.306 | 0.05 | 6.142 | 0.000 | Supported |
| H6: EN -> ME | 0.215 | 0.061 | 3.533 | 0.000 | Supported |
| H7: ES -> ME | 0.157 | 0.062 | 2.53 | 0.011 | Supported |
| H8: EST -> ME | 0.211 | 0.06 | 3.54 | 0.000 | Supported |
| H9: VA -> PA | 0.332 | 0.064 | 5.191 | 0.000 | Supported |
| H10: ME -> PA | 0.288 | 0.065 | 4.402 | 0.000 | Supported |
| Path | β | SE | t-Value | p | 2.50% | 97.50% | Supported | VAF | |
|---|---|---|---|---|---|---|---|---|---|
| ED: Direct effect | ED -> PA | 0.127 | 0.03 | 4.244 | 0.000 | 0.068 | 0.185 | Yes | |
| ED: Indirect effect | ED -> VA -> PA | 0.039 | 0.019 | 2.045 | 0.041 | 0.004 | 0.078 | Yes | 0.31 |
| ED -> ME -> PA | 0.088 | 0.024 | 3.698 | 0.000 | 0.045 | 0.138 | Yes | 0.69 | |
| EN: Direct effect | EN -> PA | 0.157 | 0.033 | 4.753 | 0.000 | 0.093 | 0.224 | Yes | |
| EN: Indirect effect | EN -> VA -> PA | 0.096 | 0.029 | 3.256 | 0.001 | 0.043 | 0.158 | Yes | 0.61 |
| EN -> ME -> PA | 0.062 | 0.024 | 2.526 | 0.012 | 0.021 | 0.117 | Yes | 0.39 | |
| ES: Direct effect | ES -> PA | 0.1 | 0.032 | 3.179 | 0.001 | 0.045 | 0.167 | Yes | |
| ES: Indirect effect | ES -> VA -> PA | 0.055 | 0.023 | 2.398 | 0.017 | 0.016 | 0.105 | Yes | 0.55 |
| ES -> ME -> PA | 0.045 | 0.022 | 2.075 | 0.038 | 0.01 | 0.095 | Yes | 0.45 | |
| EST: Direct effect | EST -> PA | 0.134 | 0.034 | 3.998 | 0.000 | 0.075 | 0.204 | Yes | |
| EST: Indirect effect | EST -> VA -> PA | 0.074 | 0.026 | 2.819 | 0.005 | 0.029 | 0.132 | Yes | 0.55 |
| EST -> ME -> PA | 0.061 | 0.025 | 2.443 | 0.015 | 0.019 | 0.115 | Yes | 0.45 |
| ED | EN | ES | EST | ME | PA | VA | |
|---|---|---|---|---|---|---|---|
| ED | 0.924 | ||||||
| EN | 0.313 | 0.923 | |||||
| ES | 0.285 | 0.377 | 0.914 | ||||
| EST | 0.226 | 0.451 | 0.463 | 0.914 | |||
| ME | 0.465 | 0.465 | 0.423 | 0.45 | 0.912 | ||
| PA | 0.246 | 0.39 | 0.377 | 0.451 | 0.432 | 0.95 | |
| VA | 0.304 | 0.486 | 0.41 | 0.454 | 0.434 | 0.457 | 0.93 |
| ED | EN | ES | EST | ME | PA | VA | |
|---|---|---|---|---|---|---|---|
| ED | |||||||
| EN | 0.331 | ||||||
| ES | 0.302 | 0.4 | |||||
| EST | 0.24 | 0.48 | 0.497 | ||||
| ME | 0.505 | 0.505 | 0.461 | 0.49 | |||
| PA | 0.261 | 0.412 | 0.4 | 0.481 | 0.468 | ||
| VA | 0.318 | 0.507 | 0.43 | 0.476 | 0.463 | 0.477 |
| ED | EN | ES | EST | ME | PA | VA | |
|---|---|---|---|---|---|---|---|
| ED1 | 0.932 | 0.331 | 0.289 | 0.229 | 0.412 | 0.23 | 0.293 |
| ED2 | 0.932 | 0.28 | 0.264 | 0.21 | 0.447 | 0.237 | 0.296 |
| ED3 | 0.933 | 0.323 | 0.29 | 0.233 | 0.443 | 0.243 | 0.279 |
| ED4 | 0.9 | 0.222 | 0.209 | 0.163 | 0.417 | 0.198 | 0.255 |
| EN1 | 0.298 | 0.952 | 0.349 | 0.46 | 0.453 | 0.377 | 0.478 |
| EN2 | 0.287 | 0.909 | 0.363 | 0.416 | 0.422 | 0.386 | 0.457 |
| EN3 | 0.24 | 0.913 | 0.339 | 0.399 | 0.407 | 0.319 | 0.402 |
| EN4 | 0.328 | 0.916 | 0.34 | 0.386 | 0.431 | 0.353 | 0.454 |
| ES1 | 0.294 | 0.388 | 0.95 | 0.444 | 0.418 | 0.383 | 0.4 |
| ES2 | 0.283 | 0.313 | 0.906 | 0.424 | 0.379 | 0.348 | 0.378 |
| ES3 | 0.227 | 0.367 | 0.899 | 0.385 | 0.39 | 0.333 | 0.366 |
| ES4 | 0.234 | 0.304 | 0.899 | 0.441 | 0.354 | 0.309 | 0.352 |
| EST1 | 0.23 | 0.435 | 0.436 | 0.946 | 0.415 | 0.435 | 0.407 |
| EST2 | 0.174 | 0.424 | 0.446 | 0.905 | 0.389 | 0.436 | 0.399 |
| EST3 | 0.232 | 0.381 | 0.386 | 0.906 | 0.415 | 0.393 | 0.41 |
| EST4 | 0.19 | 0.408 | 0.426 | 0.898 | 0.423 | 0.388 | 0.444 |
| ME1 | 0.41 | 0.43 | 0.399 | 0.405 | 0.911 | 0.372 | 0.36 |
| ME2 | 0.432 | 0.432 | 0.374 | 0.41 | 0.904 | 0.366 | 0.38 |
| ME3 | 0.431 | 0.41 | 0.383 | 0.414 | 0.92 | 0.441 | 0.446 |
| PA1 | 0.22 | 0.39 | 0.392 | 0.421 | 0.425 | 0.958 | 0.438 |
| PA2 | 0.262 | 0.339 | 0.341 | 0.42 | 0.399 | 0.935 | 0.422 |
| PA3 | 0.221 | 0.381 | 0.34 | 0.445 | 0.407 | 0.956 | 0.443 |
| VA1 | 0.311 | 0.484 | 0.383 | 0.45 | 0.426 | 0.44 | 0.96 |
| VA2 | 0.266 | 0.442 | 0.36 | 0.396 | 0.403 | 0.418 | 0.924 |
| VA3 | 0.283 | 0.437 | 0.37 | 0.386 | 0.365 | 0.379 | 0.905 |
| VA4 | 0.258 | 0.48 | 0.427 | 0.454 | 0.426 | 0.443 | 0.916 |
| VA5 | 0.308 | 0.404 | 0.363 | 0.398 | 0.373 | 0.409 | 0.936 |
| VA6 | 0.271 | 0.46 | 0.38 | 0.442 | 0.423 | 0.456 | 0.936 |
Disclaimer/Publisher’s Note: The statements, opinions and data contained in all publications are solely those of the individual author(s) and contributor(s) and not of MDPI and/or the editor(s). MDPI and/or the editor(s) disclaim responsibility for any injury to people or property resulting from any ideas, methods, instructions or products referred to in the content. |
© 2024 by the authors. Licensee MDPI, Basel, Switzerland. This article is an open access article distributed under the terms and conditions of the Creative Commons Attribution (CC BY) license (https://creativecommons.org/licenses/by/4.0/).
Share and Cite
Zhang, R.; Huang, Q.; Luo, J.; Xu, J.; Pan, Y. Enhancing User Participation in Cultural Heritage through Serious Games: Combining Perspectives from the Experience Economy and SOR Theory. Sustainability 2024, 16, 7608. https://doi.org/10.3390/su16177608
Zhang R, Huang Q, Luo J, Xu J, Pan Y. Enhancing User Participation in Cultural Heritage through Serious Games: Combining Perspectives from the Experience Economy and SOR Theory. Sustainability. 2024; 16(17):7608. https://doi.org/10.3390/su16177608
Chicago/Turabian StyleZhang, Ru, Qianghong Huang, Jiacheng Luo, Junping Xu, and Younghwan Pan. 2024. "Enhancing User Participation in Cultural Heritage through Serious Games: Combining Perspectives from the Experience Economy and SOR Theory" Sustainability 16, no. 17: 7608. https://doi.org/10.3390/su16177608
APA StyleZhang, R., Huang, Q., Luo, J., Xu, J., & Pan, Y. (2024). Enhancing User Participation in Cultural Heritage through Serious Games: Combining Perspectives from the Experience Economy and SOR Theory. Sustainability, 16(17), 7608. https://doi.org/10.3390/su16177608

