Integrated Assessment of Health Benefits and Burdens of Urban Greenspace Designs
Abstract
1. Introduction
2. Methods
2.1. Scenario Study Approach and Input Data
2.2. UGS Design Scenarios
2.2.1. Scenario ‘No Greenspace’
2.2.2. ‘Current Greenspace’ Scenario
2.2.3. ‘Green Parking Lots and Squares’ Scenario
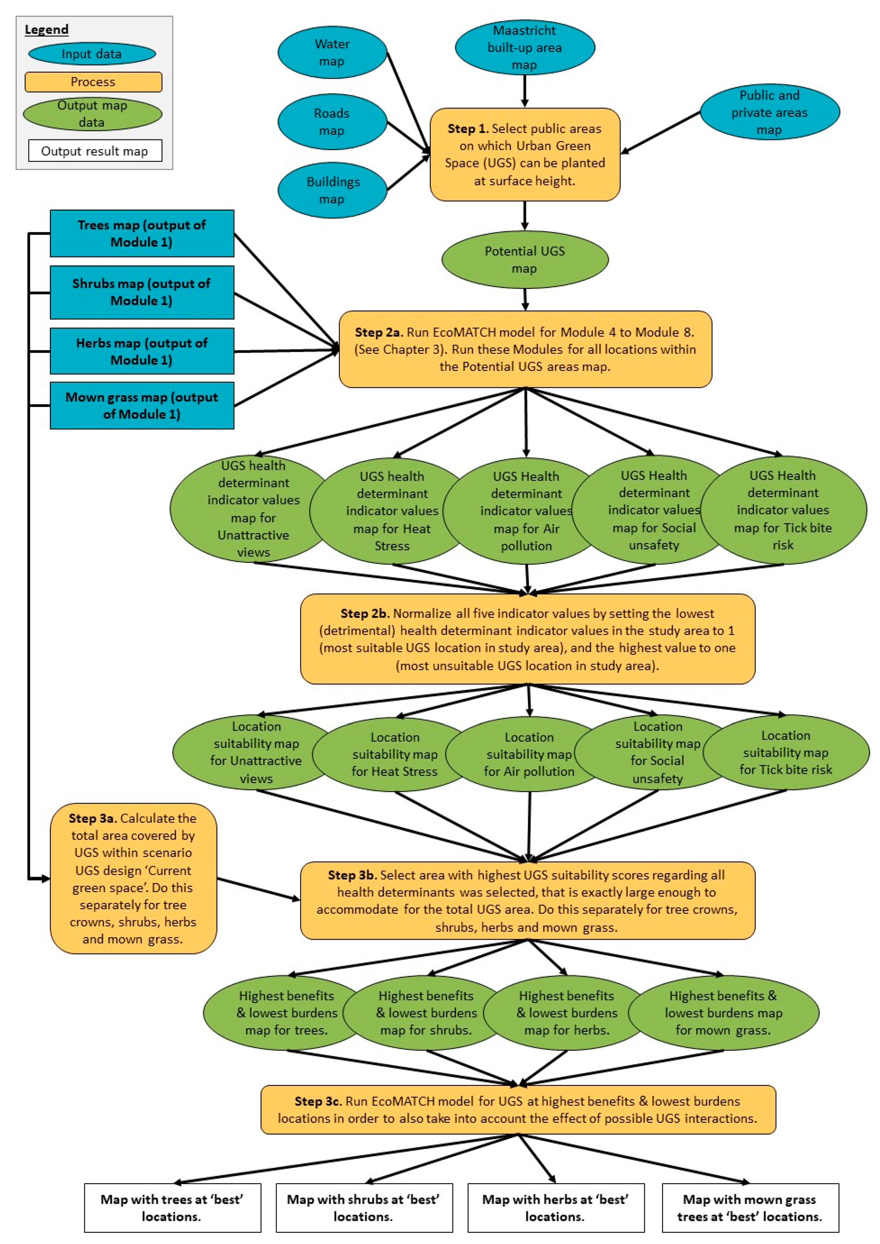
2.2.4. ‘Optimized Greenspace Locations’ Scenario


2.3. Threshold Values to Assess and Compare UGS Design Scenarios
3. Results
3.1. Greenspace Design Per Scenario
3.2. Health Benefits and Burdens Per Scenario
3.2.1. Detailed Results for the ‘Green Parking Lots and Squares’ Scenario
3.2.2. Detailed Results for the ‘Optimized Greenspace Locations’ Scenario
4. Discussion and Conclusions
4.1. Major Findings and Implications for Urban Greenspace Planning
4.2. Limitations
4.3. Conclusions
Author Contributions
Funding
Institutional Review Board Statement
Informed Consent Statement
Data Availability Statement
Acknowledgments
Conflicts of Interest
Appendix A. Overview of the Geo-Processing Method to Create ‘Optimized Greenspace Locations’ Scenario
References
- European Commission. EU Biodiversity Strategy for 2030: Bringing Nature Back into Our Lives. 2021. Available online: https://op.europa.eu/en/publication-detail/-/publication/31e4609f-b91e-11eb-8aca-01aa75ed71a1 (accessed on 1 March 2024).
- United Nations. Goal 11: Sustainable Cities and Communities. Available online: https://sdgs.un.org/goals/goal11 (accessed on 1 March 2024).
- Chen, T.; Lang, W.; Li, X. Exploring the impact of urban green space on residents’ health in Guangzhou, China. J. Urban Plan. Dev. 2020, 146, 05019022. [Google Scholar] [CrossRef]
- Coppel, G.; Wüstemann, H. The impact of urban green space on health in Berlin, Germany: Empirical findings and implications for urban planning. Landsc. Urban Plan. 2017, 167, 410–418. [Google Scholar] [CrossRef]
- Fischer, T.B.; Jha-Thakur, U.; Fawcett, P.; Clement, S.; Hayes, S.; Nowacki, J. Consideration of urban green space in impact assessments for health. Impact Assess. Proj. Apprais. 2018, 36, 32–44. [Google Scholar] [CrossRef]
- Kondo, M.C.; Fluehr, J.M.; McKeon, T.; Branas, C.C. Urban green space and its impact on human health. Int. J. Environ. Res. Public Health 2018, 15, 445. [Google Scholar] [CrossRef] [PubMed]
- Kruize, H.; van der Vliet, N.; Staatsen, B.; Bell, R.; Chiabai, A.; Muiños, G.; Higgins, S.; Quiroga, S.; Martinez-Juarez, P.; Aberg Yngwe, M.; et al. Urban Green Space: Creating a Triple Win for Environmental Sustainability, Health, and Health Equity through Behavior Change. Int. J. Environ. Res. Public Health 2019, 16, 4403. [Google Scholar] [CrossRef] [PubMed]
- Bush, J. The role of local government greening policies in the transition towards nature-based cities. Environ. Innov. Soc. Transit. 2020, 35, 35–44. [Google Scholar] [CrossRef]
- Maes, J.; Zulian, G.; Günther, S.; Thijssen, M.; Raynal, J. Enhancing Resilience of Urban Ecosystems through Green Infrastructure (EnRoute); Publications Office of the European Union: Luxembourg, 2019. [Google Scholar]
- Dütemeyer, D.; Barlag, A.-B.; Kuttler, W.; Axt-Kittner, U. Measures against heat stress in the city of Gelsenkirchen, Germany. DIE ERDE–J. Geogr. Soc. Berl. 2013, 144, 181–201. [Google Scholar]
- Gassner, F.; van Lier, A.; Pronk, W.; Brandwagt, D. ‘Teek II’ Omgaan Met Teken in de Bebouwde Kom. 2018. Available online: https://www.rivm.nl/ (accessed on 1 March 2024).
- Thierfelder, H.; Kabisch, N. Viewpoint Berlin: Strategic urban development in Berlin–Challenges for future urban green space development. Environ. Sci. Policy 2016, 62, 120–122. [Google Scholar] [CrossRef]
- Liou, Y.-A.; Nguyen, K.-A.; Ho, L.-T. Altering urban greenspace patterns and heat stress risk in Hanoi city during Master Plan 2030 implementation. Land Use Policy 2021, 105, 105405. [Google Scholar] [CrossRef]
- Rijksinstituut voor Volksgezondheid en Milieu (RIVM). Ontwikkeling Standaard Stresstest Hitte. 2019. Available online: https://www.rivm.nl/bibliotheek/rapporten/2019-0008.pdf (accessed on 1 March 2024).
- Spijker, J.; Jacobs, C.; Mol, G.; Aanpak hittestress Harderwijk. Wagening. Environ. Res. 2019. Available online: https://research.wur.nl/en/publications/aanpak-hittestress-harderwijk (accessed on 1 March 2024).
- Oosterbroek, B.; de Kraker, J.; Akkermans, S.; Esser, P.; Martens, P. Participatory Design of Urban Green Spaces to Improve Residents’ Health. Land 2024, 13, 88. [Google Scholar] [CrossRef]
- Oosterbroek, B.; de Kraker, J.; Huynen, M.M.T.E.; Martens, P.; Verhoeven, K. Assessment of green space benefits and burdens for urban health with spatial modeling. Urban For. Urban Green. 2023, 86, 128023. [Google Scholar] [CrossRef]
- Börjeson, L.; Höjer, M.; Dreborg, K.-H.; Ekvall, T.; Finnveden, G. Scenario types and techniques: Towards a user’s guide. Futures 2006, 38, 723–739. [Google Scholar] [CrossRef]
- Irvine, K.; Loc, H.H.; Sovann, C.; Suwanarit, A.; Likitswat, F.; Jindal, R.; Koottatep, T.; Gaut, J.; Chua, L.; Lai, W.; et al. Bridging the form and function gap in urban green space design through environmental systems modeling. J. Water Manag. Model. 2021, 29, C476. [Google Scholar]
- Kadaverugu, R.; Gurav, C.; Rai, A.; Sharma, A.; Matli, C.; Biniwale, R. Quantification of heat mitigation by urban green spaces using InVEST model—A scenario analysis of Nagpur City, India. Arab. J. Geosci. 2021, 14, 82. [Google Scholar] [CrossRef]
- Kim, I.; Kwon, H. Assessing the Impacts of Urban Land Use Changes on Regional Ecosystem Services According to Urban Green Space Policies Via the Patch-Based Cellular Automata Model. Environ. Manag. 2021, 67, 192–204. [Google Scholar] [CrossRef] [PubMed]
- Lauf, S.; Haase, D.; Kleinschmit, B. The effects of growth, shrinkage, population aging and preference shifts on urban development—A spatial scenario analysis of Berlin, Germany. Land Use Policy 2016, 52, 240–254. [Google Scholar] [CrossRef]
- Zhang, D.; Huang, Q.; He, C.; Yin, D.; Liu, Z. Planning urban landscape to maintain key ecosystem services in a rapidly urbanizing area: A scenario analysis in the Beijing-Tianjin-Hebei urban agglomeration, China. Ecol. Indic. 2019, 96, 559–571. [Google Scholar] [CrossRef]
- Rayaprolu, H.S.; Llorca, C.; Moeckel, R. Impact of bicycle highways on commuter mode choice: A scenario analysis. Environ. Plan. B Urban Anal. City Sci. 2020, 47, 662–677. [Google Scholar] [CrossRef]
- Koopmans, S.; Ronda, R.; Steeneveld, G.-J.; Holtslag, A.A.M.; Klein Tank, A.M.G. Quantifying the Effect of Different Urban Planning Strategies on Heat Stress for Current and Future Climates in the Agglomeration of The Hague (The Netherlands). Atmosphere 2018, 9, 353. [Google Scholar] [CrossRef]
- Mikovits, C.; Rauch, W.; Kleidorfer, M. Importance of scenario analysis in urban development for urban water infrastructure planning and management. Comput. Environ. Urban Syst. 2018, 68, 9–16. [Google Scholar] [CrossRef]
- CBS. Bevolking; Ontwikkeling in Gemeenten Met 100,000 of Meer Inwoners. 2018. Available online: https://statline.cbs.nl (accessed on 1 March 2024).
- Maastricht. Omgevingsvisie Maastricht 2040 Deel 2. 2019. Available online: https://www.maastrichtbeleid.nl (accessed on 1 March 2024).
- Nouri, A.S.; Lopes, A.; Costa, J.P.; Matzarakis, A. Confronting potential future augmentations of the physiologically equivalent temperature through public space design: The case of Rossio, Lisbon. Sustain. Cities Soc. 2018, 37, 7–25. [Google Scholar] [CrossRef]
- WHO. Ambient (Outdoor) Air Pollution. 2021. Available online: https://www.who.int/ (accessed on 1 March 2024).
- World Health Organization. Air Quality Guidelines for Particulate Matter, Ozone, Nitrogen Dioxide and Sulphur Dioxide. Global Update 2005; World Health Organization: Geneva, Switzerland, 2006; Volume 38, p. E90038. Available online: http://www.euro.who.int/__data/assets/pdf_file/0005/786 (accessed on 1 March 2024).
- KNMI. Heatwaves. 2021. Available online: https://www.knmi.nl/nederland-nu/klimatologie/lijsten/hittegolven (accessed on 1 March 2024).
- Woloshin, S.; Schwartz, L.M.; Byram, S.; Fischhoff, B.; Welch, H.G. A new scale for assessing perceptions of chance: A validation study. Med. Decis. Mak. 2000, 20, 298–307. [Google Scholar] [CrossRef]
- Takken, W. Phenology of Ixodes ricinus and Lyme borreliosis risk. In Ecology and Prevention of Lyme Borreliosis; Braks, M.A.H., van Wieren, S.E., Takken, W., Sprong, H., Eds.; Wageningen Academic Publishers: Wageningen, The Netherlands, 2016; Volume 4, p. 149. [Google Scholar]
- Wang, H.; Tassinary, L.G. Association between greenspace morphology and prevalence of non-communicable diseases mediated by air pollution and physical activity. Landsc. Urban Plan. 2024, 242, 104934. [Google Scholar] [CrossRef]
- Wang, H.; Gholami, S.; Xu, W.; Samavatekbatan, A.; Sleipness, O.; Tassinary, L.G. Where and how to invest in greenspace for optimal health benefits: A systematic review of greenspace morphology and human health relationships. Lancet Planet. Health 2024, 8, e574–e587. [Google Scholar] [CrossRef] [PubMed]
- Lafrenz, A.J. Designing multifunctional urban green spaces: An inclusive public health framework. Int. J. Environ. Res. Public Health 2022, 19, 10867. [Google Scholar] [CrossRef]
- Pluchinotta, I.; Zhou, K.; Moore, G.; Salvia, G.; Belesova, K.; Mohajeri, N.; Hale, J.; Davies, M.; Zimmermann, N. Co-producing knowledge on the use of urban natural space: Participatory system dynamics modelling to understand a complex urban system. J. Environ. Manag. 2024, 353, 120110. [Google Scholar]
- Datta, S.; Sharma, A.; Parkar, V.; Hakkim, H.; Kumar, A.; Chauhan, A.; Tomar, S.S.; Sinha, B. A new index to assess the air quality impact of urban tree plantation. Urban Clim. 2021, 40, 100995. [Google Scholar]
- Speak, A.; Montagnani, L.; Wellstein, C.; Zerbe, S. The influence of tree traits on urban ground surface shade cooling. Landsc. Urban Plan. 2020, 197, 103748. [Google Scholar] [CrossRef]









| Health Determinant | Threshold Value | Unit | Description |
|---|---|---|---|
| Unattractive views | 0 | m2/m | A score larger than this threshold value means that unattractive objects are more dominant within the pedestrian’s field of view than attractive objects. |
| Heat stress | 46 | °C PET | Physiologically equivalent temperature (PET) at ‘Extreme Heat Stress Level 2’ [29]. It refers to the mean PET between 12:00 and 18:00 local time for the hottest day in 2018 during a national heatwave (July 26). |
| Air pollution | 20 | μg/m3 NO2 | This threshold value is twice the WHO guideline value for the annual mean concentration of 10 μg/m3 NO2 [30]. The value is chosen because the WHO guideline value is exceeded for all street segments in all scenarios. (The lowest value per street segment is 15 μg/m3.) |
| Perceived unsafety | 50 | - | This threshold value is reached when, for example, the location is over 50% concealed, supervision from the most nearby home is 25 m away, and an area with at least 50 houses per ha is 50 m away. |
| Tick-bite risk | 1 | % | This threshold value is reached when, for example, all conditions are optimal for survival and activity of ticks and tick-host animals, but only 1% of the area directly adjacent to footpaths contains shrubs and herbs. |
| Scenario | Unattractive Views (m2/m) | Heat Stress (°C PET) | Air Pollution (μg/m3 NO2) | Perceived Unsafety (0–100) | Tick-Bite Risk (%) | |||||
|---|---|---|---|---|---|---|---|---|---|---|
| No greenspace | - | 87% | - | 35% | - | 14% | - | 7% | - | 0.0% |
| Current greenspace | −49.1 | 24% | −2.2 | 18% | +0.1 | 14% | 6.2 | 11% | +0.04 | 0.5% |
| Green parking lots and squares | −75.7 | 8% | −2.7 | 13% | −0.1 | 14% | 7.2 | 11% | +0.07 | 0.5% |
| Optimized greenspace locations | −85.6 | 16% | −3.0 | 12% | −0.2 | 13% | 6.6 | 11% | +0.00 | 0.4% |
Disclaimer/Publisher’s Note: The statements, opinions and data contained in all publications are solely those of the individual author(s) and contributor(s) and not of MDPI and/or the editor(s). MDPI and/or the editor(s) disclaim responsibility for any injury to people or property resulting from any ideas, methods, instructions or products referred to in the content. |
© 2024 by the authors. Licensee MDPI, Basel, Switzerland. This article is an open access article distributed under the terms and conditions of the Creative Commons Attribution (CC BY) license (https://creativecommons.org/licenses/by/4.0/).
Share and Cite
Oosterbroek, B.; de Kraker, J.; Huynen, M.M.T.E.; Martens, P. Integrated Assessment of Health Benefits and Burdens of Urban Greenspace Designs. Sustainability 2024, 16, 7534. https://doi.org/10.3390/su16177534
Oosterbroek B, de Kraker J, Huynen MMTE, Martens P. Integrated Assessment of Health Benefits and Burdens of Urban Greenspace Designs. Sustainability. 2024; 16(17):7534. https://doi.org/10.3390/su16177534
Chicago/Turabian StyleOosterbroek, Bram, Joop de Kraker, Maud M. T. E. Huynen, and Pim Martens. 2024. "Integrated Assessment of Health Benefits and Burdens of Urban Greenspace Designs" Sustainability 16, no. 17: 7534. https://doi.org/10.3390/su16177534
APA StyleOosterbroek, B., de Kraker, J., Huynen, M. M. T. E., & Martens, P. (2024). Integrated Assessment of Health Benefits and Burdens of Urban Greenspace Designs. Sustainability, 16(17), 7534. https://doi.org/10.3390/su16177534

