Next Article in Journal
Non-Destructive Monitoring of Hydration Characteristics in Alternative Materials and Seawater-Based Cementitious Pastes Using Electrochemical Impedance Spectroscopy
Next Article in Special Issue
A Moderated Mediation Model of Entrepreneurship Education, Competence, and Environmental Dynamics on Entrepreneurial Performance
Previous Article in Journal
Screening and Physiological Responses of Maize Inbred Lines to Drought Stress in South China
Previous Article in Special Issue
The Green Entrepreneurial Self-Efficacy as an Innovation Factor That Enables the Creation of New Sustainable Business
 
 
Font Type:
Arial Georgia Verdana
Font Size:
Aa Aa Aa
Line Spacing:
Column Width:
Background:
Article

Unlocking Sustainable Economic Development in Saudi Arabia through the Coffee Industry

by
Abdullah Sultan Al Shammre
Economics Department, College of Business Administration, King Faisal University, Al-Ahsa 31982, Saudi Arabia
Sustainability 2024, 16(17), 7367; https://doi.org/10.3390/su16177367
Submission received: 11 July 2024 / Revised: 16 August 2024 / Accepted: 25 August 2024 / Published: 27 August 2024

Abstract

Conducting business nowadays has become much more challenging. Sustainability is a crucial goal for all industries, including the coffee sector, which has emerged as a robust trend in the GCC (Gulf Cooperation Council), establishing Saudi Arabia as one of the pioneers in developing specialty coffee in the Gulf region. Hence, in an attempt to reveal the determinants of sustainability, this study examined the effect of collective individual capabilities (i.e., commitments, communication, connections, and coordination) on entrepreneurial resilience and the subsequent effect on economic, social, and environmental firm performance. This study used a cross-sectional design to collect quantitative data from 213 respondents using non-probability-based convenient sampling. Data were analyzed using SEM-PLS. Findings revealed that commitment has a significant positive effect on entrepreneurial resilience. On the other hand, resilience showed significant positive effects on the economic, social, and environmental performance of coffee shops in Saudi Arabia. Results further confirm a significant mediating effect of entrepreneurial resilience between commitments and economic, social, and environmental performance. Several key insights and policy implications have been drawn from the findings.

1. Introduction

Small to medium-sized enterprises (SMEs) are crucial drivers of employment, economic development, income generation, GDP, investments, and exports [1]. According to [2], SMEs significantly facilitate the sustainable development of a nation, including economic, social, and environmental factors. In Saudi Arabia, SMEs have been found to play a significant role in economic development and gross domestic product growth, accounting for 90% of all local businesses and 34% of total employment [3]. Contrary to their widely known advantages, SMEs contribute more than two-thirds of industrial pollution globally, thanks to the lower priority that SMEs place on environmental protection [4]. According to [5], although businesses of all sizes contribute to environmental pollution, small enterprises are believed to be majorly responsible for the issue. SMEs account for 60% of waste generated and 80% of industrial environmental problems globally. This explains why SMEs have been under constant pressure from environmental deterioration to find innovative solutions to enhance their operations [5]. Undoubtedly, the negative effect of SME pollution that leads to other environmental challenges in Saudi Arabia is similar to the global situation.
The degradation of the environment affects both the performance of firms and sustainable economic development, posing a serious threat to economic growth as well as the natural ecosystem [4]. Hence, it is both timely and significant for governments and businesses to protect their natural environments by transitioning toward integrating sustainable processes and sustainable performance. The sustainability performance of SMEs is moreover vital for continued poverty reduction, job creation, and sustainable economic growth [2]. In this regard, ref. [2] argued that entrepreneurial resilience represents a way to ensure the sustainability of SMEs. It is perceived that the survival of enterprises depends on the effective management of everyday problems and obstacles that are unique to small entrepreneurs and depend heavily on resilience. In a separate study, ref. [6] mentioned that resilience, as an indispensable skill, is essential across diverse economic governance domains, plays a crucial role in financial reforms, and can mitigate highly vulnerable societal and technical dynamics, thereby facilitating sustainable performance. Earlier, ref. [7] stressed that both resilience and perseverance are equally important for the survival of SMEs. It is perceived that organizational resilience is based on a firm’s internal perception of employees, represented through their communication, commitment, connection, consideration, coordination, community, and competencies. The collective individual capacities work together to create resilience for SMEs that assist them in sustaining their business [7].
Despite its rapid growth, Saudi Arabia is currently characterized by a budget deficit and fluctuating oil prices, coupled with diverse environmental challenges, including energy, air, water, and waste pollution [8]. Hence, to pave the way for sustainable firm performance, this research attempts to understand the key factors that may strengthen coffee shop business owners’ resilience in Saudi Arabia and how this resilience can result in better economic, social, and environmental performance, especially with the presence of stiff competition these days in the market, leading ultimately to the closure of a considerable number of cafe businesses in various locations of Saudi Arabia. Accordingly, as an academic initiative, this research continues the effort by Saudi Arabia’s official bodies, especially the Saudi Vision 2030, to expand the coffee industry and encourage Saudi individuals to invest in its cultivation or trading. Sustainability in the coffee industry is connected to the three bottom-line theories that make it sustainable in the social economic and environmental paradigms [9]. Saudi Arabia—the world’s primary oil producer—hosts about 892,063 SMEs and is home to diverse environmental challenges, such as air and water pollution, coupled with energy wastage. In an attempt to promote a sustainable economy and address the environmental challenges in the Kingdom, Saudi framed Vision 2030 for building a vibrant society and a prosperous economy, particularly by supporting local SMEs and entrepreneurs [5]. Recently, with several national and international events, such as the 2022 Year of Saudi Coffee, along with crowds of specialty coffee, as well as numerous visits by several international coffee professionals and coffee workers, Saudi Arabia emerged as a significant player in the coffee game within the Middle East [9]. According to [9], the progressing coffee trend globally is one of the main reasons for developing SMEs in Saudi Arabia. Unarguably, to ensure the future of the coffee market in supporting the local economy and Saudi Vision 2030, it is important to explore the sustainability determinants of the coffee industry in the Kingdom [9]. Based on the above, this study found Saudi Arabia to be a suitable laboratory to study the determinants of sustainability performance across the coffee industry.
Pollution, coupled with environmental deterioration, along with the postpandemic crisis across the globe, disrupted livelihoods and undermined the well-being of human beings [10]. In the context of Saudi Arabia, the sustainability performance of SMEs remains understudied. According to [11], Saudi policymakers are facing pressure between the needs of economic, social, and environmental sustainability. Moreover, little is known about the perseverance of entrepreneurs in difficult times, particularly in terms of determinants that develop entrepreneurial resilience in challenging times. According to [6], it is important to have a better understanding of how resilience is associated with organizational success, which remains under-researched in the entrepreneurship literature. Furthermore, it is significant to determine the effect of collective individual capacities that enable SMEs to acquire resilience [7]. Additionally, there is an urgent need to integrate environment-friendly strategies that coexist with resilient and inclusive development [10], which calls for future research on the subject matter at hand.
This article is organized as follows: It starts with an introduction and then discusses the literature review and hypotheses development. It then shows the conceptual model, research methodology, results and data analysis, discussion, conclusion, and study implications.

2. Literature Review

2.1. Theoretical Background

Social exchange theory (SET) was developed by Homans [12]. SET argues that people make their decisions and decide how to behave and engage in certain relationships after measuring the cost and benefits of these relationships. In a recent study, Abdou et al. [13] claimed SET to be one of the most commonly applied theories in the field. More specifically, Xuecheng et al. [14] stressed that social exchange theory is a valid concept to spur organizational performance. If the relationship incurs high costs and few benefits for individuals, they will quit such a relationship due to its poor outcomes, and vice versa. These relationships generate obligations among individuals [15]. If there is a social exchange of good quality in specific business environments, it will lead to minimizing conflict and destructive work behavior. Furthermore, better knowledge sharing and job performance will be achieved [15,16]. Accordingly, any individual’s behavior is believed to result from an exchange process. In this research, communication is assumed to be a crucial driver for building and maintaining good relationships; thus, in coffee shops, the cafe shop owners capable of maintaining good communication with various stakeholders will be able to develop a higher level of confidence as a result of learning, communicating, and cooperating with different people, which ultimately results in good performance of various types. Furthermore, the cafe shop owners who practice commitment when operating their businesses tend to receive a commitment back from their shareholders, including employees, suppliers, and the community, ultimately making them feel more confident and developing higher resilience for dealing with challenges. Additionally, when these cafe owners can develop good connections and relationships with the surrounding environment, such as industry, network, customers, employees, and others, they can better receive access to information, funds, and consultations, strengthening their resilience. The same applies to coordination, as capable business owners who deliver effective coordination internally and externally tend to develop more resilience and better social, environmental, and economic performance.

2.2. Commitments

Commitment, in the present context, denotes the overall sense of motivation that exists in the firm [7]. Commitment represents an individual’s dedication and willingness to perform a specific action or activity. When an individual is committed, they develop a higher level of persistence and consistency that assists them in sustaining their business and continue operating during challenging times. Empirically, career commitment has been found to significantly influence the association between entrepreneurial resilience and career success [17]. Earlier, ref. [18] found a significantly positive correlation between individuals’ commitment and resilience. In a separate study, ref. [19] revealed a rather indirect association between commitment and resilience, mediated by leader–member exchange. In more recent research, ref. [20] confirmed that leaders’ commitment has a significant positive effect on resilient proactive behavior. Contradictory to the work mentioned, ref. [21] found no significant correlation between commitment and resilience. Regarding sustainability, commitment is crucial, particularly for the success of organizational strategies required for building a sustainable supply chain [22]. According to [23], commitment has a positive relationship with economic and environmental performance but an insignificant effect on social performance. Moreover, ref. [24] found that independent commitment has a significant positive effect on economic, environmental, and social performance. Hence, based on the above, the following hypothesis is proposed:
H1
COM has a significant positive effect on ER.

2.3. Communication

Communication refers to the process of exchanging information and ideas linked with living beings. Firms exist as a form of social system communication that enables them to function for collective causes, as well as collective efforts [7]. Rationally, it is perceived that higher communication within a firm leads to higher knowledge creation, which stimulates diverse decision-making skills and faster emotional adjustment when routine procedures are disrupted, reducing vulnerability by formulating response strategies to deal with crises in an unconditionally quick manner [25]. According to [26], effective communication is crucial for teaching people how to respond appropriately in stressful situations and for assisting them in creating coping mechanisms that work for them. In other words, dimensions of communication are influential in developing emotional and behavioral responses that facilitate resilience. In other words, the development of emotional and behavioral traits that promote resilience is influenced by communication dimensions. Moreover, communication density is essential for superior firm performance [27]. Communication strategies are particularly relevant for reporting environmental and social performance [28]. Hence, the following hypothesis is proposed:
H2
COMMU has a significant positive effect on ER.

2.4. Connections

Organizations are a combination of interrelationships and people, wherein such connections represent organizational resilience [7]. According to [29], the nexus between diversity, resilience, and coherence links connections to entrepreneurship. In a more recent study, ref. [1] argued that although difficult and complex, staying ahead of competitors, being efficient in opportunity utilization, and connecting to opportunities incorporate resilience for entrepreneurs. In a separate study, ref. [30] mentioned that in the context of a changing global environment, resilience is a prominent construct to interpret and shape human–environment connections. Moreover, ref. [31] noted how meaningful connections enhance resilience and overall well-being. Furthermore, ref. [32] found that connections affect company performance. However, ref. [33] extended that connections hinder the environmental performance of firms and further negative externality toward the environment. Based on the above, the following hypothesis is proposed:
H3
CONN has a significant positive effect on ER.

2.5. Coordination

Coordination is crucial for sustaining a firm and for accomplishing objectives and goals, whereby coordination is represented and reflected through the firm structure that allows it to function as a complete system [7]. According to [25], inadequate coordination affects the diversity of entrepreneurial teams, causing antagonistic or inconsistent actions within such teams, limiting their ability to provide maximum effort toward their advantage and thereby experiencing failure. In a separate study, ref. [34] revealed that coordination is crucial for infrastructure resilience governance. Moreover, ref. [35] showed that coordination mechanisms, as a significant component, are crucial to the resilience of sociotechnical systems. Furthermore, ref. [36] suggested that good use of interplant coordination could enable managers to achieve superior sustainability performance. Hence, based on the above, the following hypothesis is proposed:
H4
CORD has a significant positive effect on ER.

2.6. Entrepreneurial Resilience

Resilience could be worded as the ability to employ internal resources, such as processes and people within a firm to address misfortune, uncertainty, and accomplishment [7]. On the other hand, following the Triple Bottom Line (TBL) theory, sustainability performance could be coined as the combination of society, economy, and environment as the dimensions of firm performance [37]. In line with [38], which highlights the significance of financial performance and environmental quality in the well-being of the general public, as well as social welfare, this study included all three dimensions of sustainability from the perspective of SMEs to capture their overall business performance. Organizational resilience is perceived to be the most important attribute for firms to remain competitive. Entrepreneurial resilience can also be described as an individual’s ability to deal with challenges and obstacles during business operations, resulting in negative business performance. According to [2], entrepreneurial resilience has a significant positive effect on both organizational and personal success, particularly in the context of small business owners. Empirically, ref. [6] further confirmed that resilience has a positive significant effect on firms’ sustainability performance. Hence, based on the above, the following hypotheses are drawn:
H5
ER has a significant positive effect on EP among coffee shop owners in Saudi Arabia.
H6
ER has a significant positive effect on SP among coffee shop owners in Saudi Arabia.
H7
ER has a significant positive effect on ENVI among coffee shop owners in Saudi Arabia.

2.7. Mediating Role of Entrepreneurial Resilience

In the present context, the capacity viewpoint concerning entrepreneurial resilience is premised on the internal collective perception of the individual’s commitment, communication, connection, and coordination, which in turn is expected to facilitate achieving superior economic, social, and environmental performance. Moreover, ref. [17] showed how resilience significantly mediates the effect of selected factors and business success. Furthermore, ref. [6] empirically confirmed the mediating role of entrepreneurial resilience between financial literacy, competency, and firms’ sustainability performance. Hence, the following hypotheses are drawn:
HM1
ER mediates the effect of COM on EP among coffee shop owners in Saudi Arabia.
HM2
ER mediates the effect of COM on SP among coffee shop owners in Saudi Arabia.
HM3
ER mediates the effect of COM on ENVI among coffee shop owners in Saudi Arabia.
HM4
ER mediates the effect of COMMU on EP among coffee shop owners in Saudi Arabia.
HM5
ER mediates the effect of COMMU on SP among coffee shop owners in Saudi Arabia.
HM6
ER mediates the effect of COMMU on ENVI among coffee shop owners in Saudi Arabia.
HM7
ER mediates the effect of CONN on EP among coffee shop owners in Saudi Arabia.
HM8
ER mediates the effect of CONN on SP among coffee shop owners in Saudi Arabia.
HM9
ER mediates the effect of CONN on ENVI among coffee shop owners in Saudi Arabia.
HM10
ER mediates the effect of CORD on EP among coffee shop owners in Saudi Arabia.
HM11
ER mediates the effect of CORD on SP among coffee shop owners in Saudi Arabia.
HM12
ER mediates the effect of CORD on ENVI among coffee shop owners in Saudi Arabia.

3. Conceptual Model

Given the above literature review, the model represented in Figure 1 is developed. In this model, commitment, communication, connection, and coordination are exogenous variables, while ER is a mediator. Economic, social, and environmental performance are considered dependent variables. This model attempts to test if commitment, communication, connection, and coordination can positively and significantly affect ER among coffee shop entrepreneurs in Saudi Arabia. The model also examines ER’s influence on economic, social, and environmental performance. The model also investigates if ER can mediate the relationship between commitment, communication, connection, and coordination and economic, social, and environmental performance.

4. Research Methodology

4.1. Research Design

This research followed an exploratory research method and was quantitative and deductive in nature. The researchers collected 213 responses from different cafe entrepreneurs in various locations in Saudi Arabia to meet the research objectives. Purposive, nonprobability sampling was used to collect the responses for this research. Purposive sampling is suitable for this research, as the context was specifically coffee shops in Saudi Arabia. Purposive sampling is explicitly used to collect data from the respondents who can provide the right, appropriate, and valuable information about the coffee industry business specifically [38]. The data were collected by physically visiting the cafe shops and requesting the business owners or representatives fill out the questionnaire. It was ensured that the cafe shops’ representatives knew and understood the business’s operations and process and that they had enough knowledge to respond. The author also sent the data collection questionnaire online to different cafe shops to collect as many responses as possible. The author ensured that the respondents voluntarily filled out the questionnaire to avoid any violation of the research ethics. Concerning the sample size, researchers followed the ten-times rule for sample size. According to the 10-times sample rule, the collected sample is adequate. This rule suggests that an adequate sample should be ten times the number of available arrowheads pointing toward other variables available in the model of the study [39]. The development of the questionnaire underwent different stages: The first stage included a review of the available literature to identify available measures to capture the variables of the study, and then these measures were translated from English into the Arabic language with the help of an authentic English language agency to ensure respondents could understand these questions. After completing their translation, the questionnaires were checked by academic experts for their content and clarity, and then a pilot study was conducted with a sample of 20 respondents. The pilot study reported difficulties in understanding some questions, which were corrected and modified and then sent to respondents to fill out. The data collection started in January 2024 and continued till March 2024. After completing the data collection, the data were analyzed with the help of PLS-SEM, a suitable technique for analyzing complex models of limited sample size [40].

4.2. Measures

This study used different measures available in the previous literature. The author employed authentic measures with good reliability and validity. As this mode encompasses different concepts, various sources were used here. First, the measures for concepts, namely commitments, communication, coordination, and connection, were adopted from the study in [7]. The entrepreneurial resilience concept was adopted from [2], and finally, economic, social, and environmental performance were adopted from the study in [37]. The details of these measures are attached in the study Appendix A.

5. Results and Data Analysis

This section comprises the data analysis results for this study. Table 1 outlines the demographic profile of respondents. Table 2, Table 3 and Table 4 show the results of reliability and validity analysis. Finally, Table 5 depicts hypothesis testing, while Table 6 portrays the mediation test for this study.

5.1. Demographic Analysis

As observed in Table 1, out of the 213 respondents, the majority were males (52.6.%). Most of the respondents reported being between 31 years old and 40 years old (54.5%), followed by respondents between 21 years and 30 years old (29.6%). As for their marital status, the majority (59.2%) of the respondents were married. Finally, in terms of education, most respondents (62.4%) completed their bachelor’s degree.
Table 1. Respondents’ Profile.
Table 1. Respondents’ Profile.
n% n%
Marital Status Age
Single7535.218 years old–20 years old10.50
Married12659.221 years old–30 years old6329.6
Others125.631 years old–40 years old11654.5
Total21310041 years old–50 years old2813.1
Above 50 years old52.3
Education Total213100
Bachelor13362.4
Diploma2210.3Gender
Higher Education219.9Male11252.6
Secondary school3114.6Female10147.4
Primary school62.8Total213100
Total213100

5.2. Measurement Model

Validity and Reliability

The measurement model starts by showing the loadings and cross-loadings of the study items, as shown in Table 2.
Table 2. Loadings and Cross-Loadings.
Table 2. Loadings and Cross-Loadings.
ItemCOMCOMMUCONNCORDEREPSPENVI
Com10.8000.6660.6470.6150.6300.5390.5680.568
Com20.8440.5900.5520.5910.6370.4650.4900.559
Com30.8080.5030.4860.5290.4560.3540.4470.417
Com40.8200.6760.5600.6610.5060.4760.5310.561
Com50.8200.7160.6850.6610.5690.4880.5100.534
Commu10.7420.8520.6810.7260.5830.6070.6260.639
Commu20.6220.8110.6470.5740.5000.5790.5760.588
Commu30.5870.8430.6760.6110.5490.5710.5560.554
Commu40.6450.8330.7670.7040.5900.6600.6580.656
Commu50.6260.8280.7740.6520.5940.5970.5740.625
Conn10.5490.7290.7960.5880.5640.5830.5900.598
Conn20.5860.7120.8180.6370.5280.6060.5660.595
Conn30.6520.7360.8360.7190.5250.5320.5550.553
Conn40.6260.6760.8660.7150.5960.5210.5760.574
Conn50.6020.7140.8560.7400.5670.5780.5500.609
Coord10.6420.6090.6220.8280.6200.5130.5260.600
Coord20.6790.6990.7240.8770.5740.5420.5530.631
Coord30.6470.6940.7340.8810.4950.5400.5820.564
Coord40.5940.7020.7220.8420.5480.5480.5250.572
ER10.4620.4320.4380.4710.7320.6220.5800.660
ER100.4810.5250.5450.5050.7090.5840.5920.593
ER20.4840.4150.4500.4780.6900.4990.4680.581
ER30.5170.4560.3930.4000.7100.4180.4250.492
ER40.5260.4880.4860.4960.7090.4200.4370.457
ER50.5670.5730.5320.4950.7690.4930.4700.546
ER60.5880.6260.5990.6000.8410.5970.5960.643
ER70.5080.4530.4310.4380.7870.5350.5000.611
ER80.5810.5570.5640.5460.7880.5080.4970.618
ER90.5080.5510.5510.4880.7660.5210.5850.547
EP10.5250.6550.6160.5810.6490.9020.7430.790
EP20.5960.6600.5820.5710.6020.8280.6950.724
EP30.4480.6090.5600.5150.5720.8930.6970.814
EP40.4440.6140.6060.5230.6200.8830.6850.785
SP10.5150.5520.5180.5000.5730.5930.8050.589
SP20.5740.6290.5720.5810.5530.6090.8430.554
SP30.5340.6490.6220.5360.6280.7630.8730.704
SP40.5010.6070.5900.5450.5860.7540.8700.703
Envi10.5190.6030.5450.5300.6660.7860.6230.831
Envi20.6120.6530.6190.6440.6380.6870.6840.844
Envi30.5060.6120.6460.5930.6720.8050.6680.862
Envi40.5920.6730.6120.6220.6710.7590.6200.892
Envi50.5260.5670.5410.5400.6050.7070.5940.796
Note: COM—Commitments, COMMU—Communication, CONN—Connection, COORD—Coordination, ER—Entrepreneurial Resilience, EP—Economic Performance, SP—Social Performance, ENVI—Environmental Performance. Source: Author’s data analysis.
Further, the construct’s reliability and validity are tested and shown in Table 3. Table 3 shows that Cronbach’s alpha values for the constructs are higher than 0.85. Hence, all indicators in this study are reliable [39]. The composite reliability values of the constructs also exceeded 0.85, proving adequate reliability [40,41]. AVE values also exceeded 0.65, portraying convergent validity. The cross-loading values in Table 2 confirmed discriminant validity. Moreover, the Fornell–Larcker criterion in Table 4 showed adequate discriminant validity within the dataset [42]. The VIF values for all constructs dismissed any multicollinearity in the dataset [43,44,45].
Table 3. Validity and Reliability.
Table 3. Validity and Reliability.
VariablesItemsCronbach’s AlphaComposite ReliabilityAverage Variance ExtractedVariance Inflation Factors
COM50.8770.8840.6702.866
COMMU50.8900.8920.6954.677
CONN50.8910.8930.6974.597
COORD40.8800.8830.7353.630
ER100.9140.9170.5651.000
EP40.9000.9020.769-
SP40.8700.8720.719-
ENVI50.9000.9010.715-
Note: COM—Commitments, COMMU—Communication, CONN—Connection, COORD—Coordination, ER—Entrepreneurial Resilience, EP—Economic Performance, SP—Social Performance, ENVI—Environmental Performance. Source: Author’s data analysis.
In Table 4, the Fornell–Larcker criterion test is conducted to check if constructs are distinct from each other in the model of the study.
Table 4. Fornell–Larcker Criterion.
Table 4. Fornell–Larcker Criterion.
COMCOMMUCONNCOORDEREPSPENVI
COM0.818
COMMU0.7740.833
CONN0.7220.8540.835
COORD0.7490.7870.8150.857
ER0.6940.6780.6680.6580.752
EP0.5740.7240.6750.6250.6980.877
SP0.6250.7190.6800.6370.6910.8050.848
ENVI0.6510.7360.7020.6930.7700.8870.7550.845
Note: COM—Commitments, COMMU—Communication, CONN—Connection, COORD—Coordination, ER—Entrepreneurial Resilience, EP—Economic Performance, SP—Social Performance, ENVI—Environmental Performance. Source: Author’s data analysis.

5.3. Structure Model

5.3.1. Path Analysis

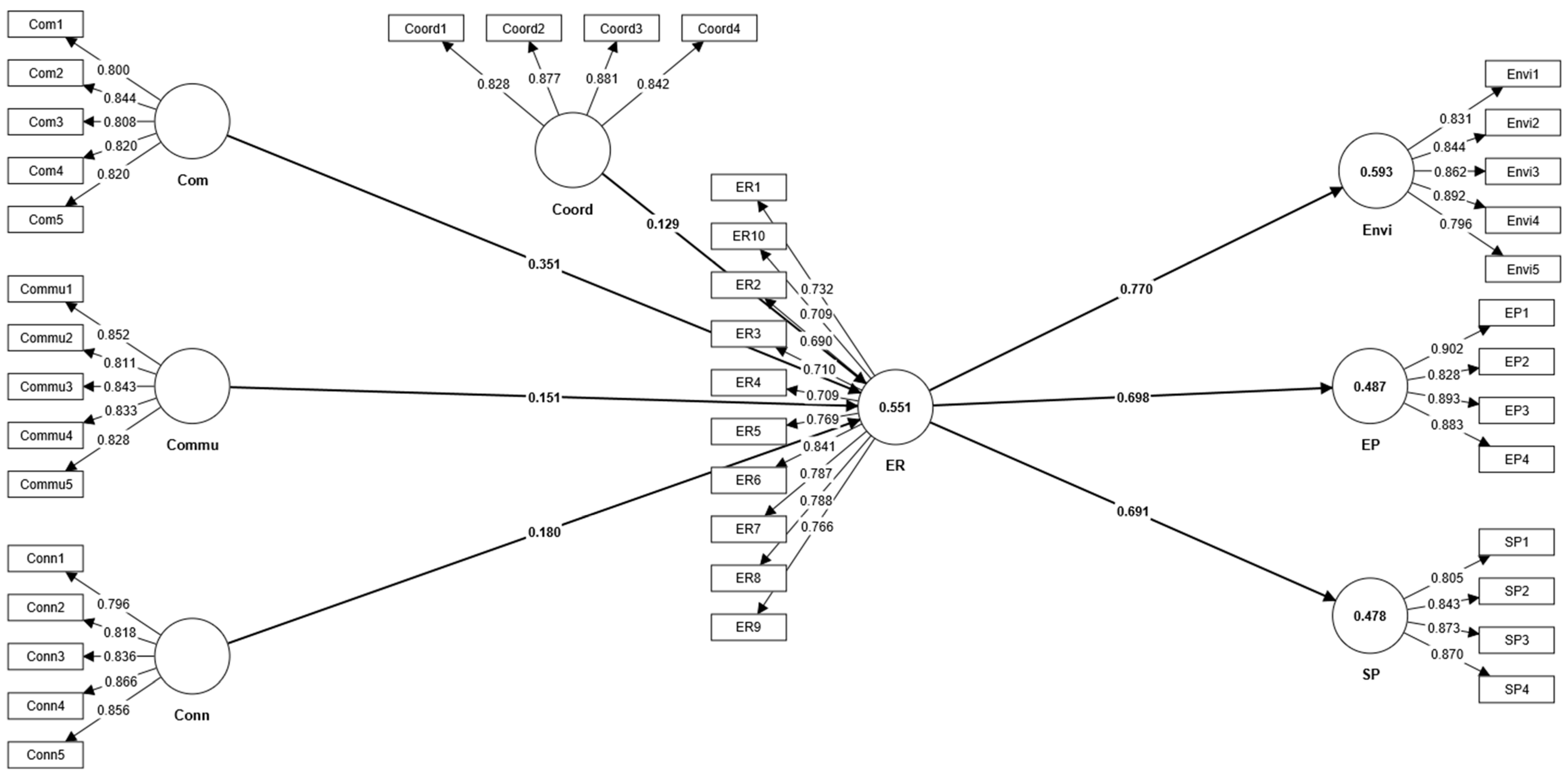
Table 5 shows the path coefficient value for COM on ER (Hypothesis H1) was 0.351 with a p-value of 0.000 (at a 5% significance level), reflecting that COM has a statistically significant effect on ER. The f2 value of 0.096 indicated that COM had a small effect on ER. The coefficient value for COMMU on ER (Hypothesis H2) appeared positive (0.151) with a p-value of 0.210, reflecting that COMMU implied no significant effect on ER. The coefficient for CONN on ER had a positive value of 0.180 and a p-value of 0.243 (Hypothesis H3), reflecting that CONN had no significant effect on ER. Moreover, the coefficient for COORD on ER had a positive value of 0.129 and a p-value of 0.334 (Hypothesis H4), reflecting that COORD had no significant effect on ER. As for ER, it showed a positive significant effect on EP (Hypothesis H5) with a coefficient value of 0.698 and a p-value of 0.000. The f2 value of 0.949 additionally showed that the effect size of ER on EP was large. Furthermore, ER showed a positive significant effect on SP (Hypothesis H6) with a coefficient value of 0.691 and a p-value of 0.000. The f2 value of 0.914 suggests that the effect size of ER on EP was large. Finally, the path coefficient value for ER on ENVI (Hypothesis H7) was 0.770 with a p-value of 0.000, which means that ER had a significantly positive effect on ENVI across the sample of the study. The f2 value of 1.457 indicated that the effect size of ER on ENVI was large.
Table 5. Path Analysis.
Table 5. Path Analysis.
HypothesisAssociationCoefficientt Valuep-ValueDecisionr2f2Q2
H1COM ER0.3513.6580.000Supported0.5510.0960.302
H2COMMU ER0.1511.2550.210Rejected0.011
H3CONN ER0.1801.1680.243Rejected0.016
H4CORD ER0.1290.9670.334Rejected0.010
H5ER EP0.69819.4440.000Supported0.4870.9490.367
H6ER SP0.69118.1680.000Supported0.4780.9140.337
H7ER ENVI0.77027.3340.000Supported0.5931.4570.417
Note: COM—Commitments, COMMU—Communication, CONN—Connection, COORD—Coordination, ER—Entrepreneurial Resilience, EP—Economic Performance, SP—Social Performance, ENVI—Environmental Performance. Source: Author’s data analysis.
The r2 value was 0.551 for ER, indicating that 55.1% of the variance in the variable could be predicted by latent variables. The r2 value of 0.487 for EP reflects that a 48.7% variance could be predicted by ER. Moreover, the r2 value of 0.478 for SP reflects that a 47.8% variance could be predicted by ER. As for ENVI, the r2 value of 0.593 reflects that a 59.3% variance in ENVI could be explained by ER. Furthermore, the Q2 values of 0.302, 0.367, 0.337, and 0.417 (above 0) show that the respective variables had predictive relevance for ER, EP, SP, and ENVI accordingly. This study also tested the Common Method Bias (CMB) using Herman’s factor test, and the result reported was less than 50%, indicating that the CMB needs to be present in this study’s data.
Figure 2 shows the path coefficient of the study model.
Figure 3 shows the structure model and testing of hypotheses of the study relationships.

5.3.2. Mediation Tests

Table 6 shows COM (Hypothesis HM1) had a significant indirect effect on EP (at 5% significance), thus suggesting a significant mediating effect of ER on the association between COM and EP. Similarly, COM showed a significant indirect effect on SP (Hypothesis HM2), indicating the significant mediating effect of ER between COM and SP. Moreover, results confirm a significant indirect effect of COM on ENVI (Hypothesis HM3), indicating significant mediation of ER between COM and ENVI. COMMU showed no significant indirect effect on EP (Hypothesis HM4); thus, ER does not mediate the effect of COMMU on EP. Accordingly, no significant indirect effect of COMMU is found on SP (Hypothesis HM5) and ENVI (Hypothesis HM6). Furthermore, results show no significant indirect effect of CONN on EP (Hypothesis HM7); thus, ER does not mediate the effect of CONN on EP. Accordingly, no significant indirect effect of CONN is found on SP (Hypothesis HM8) and ENVI (Hypothesis HM9). Finally, Table 6 revealed no significant indirect effect of CORD on EP (Hypothesis HM10), confirming that ER does not mediate the effect of CORD and EP across the sample of the study. Accordingly, no significant indirect effect of CORF was found on SP (Hypothesis HM11) and ENVI (Hypothesis HM12).
Table 6. Mediating Effects.
Table 6. Mediating Effects.
HypothesisPathBetaCI-MinCI-MaxSig.Decision
HM1COM ER EP0.2450.1140.3780.000Mediation
HM2COM ER SP0.2420.1100.3800.000Mediation
HM3COM ER ENVI0.2700.1260.4170.000Mediation
HM4COMMU ER EP0.105−0.0570.2780.218No Mediation
HM5COMMU ER SP0.104−0.0570.2740.216No Mediation
HM6COMMU ER ENVI0.116−0.0630.3000.215No Mediation
HM7CONN ER EP0.126−0.0860.3370.251No Mediation
HM8CONN ER SP0.125−0.0850.3340.251No Mediation
HM9CONN ER ENVI0.139−0.0950.3680.247No Mediation
HM10CORD ER EP0.090−0.0880.2770.336No Mediation
HM11CORD ER SP0.089−0.0870.2720.336No Mediation
HM12CORD ER ENVI0.099−0.0960.3050.337No Mediation
Note: COM—Commitments, COMMU—Communication, CONN—Connection, COORD—Coordination, ER—Entrepreneurial Resilience, EP—Economic Performance, SP—Social Performance, ENVI—Environmental Performance. Source: Author’s data analysis.

6. Discussion

To facilitate the sustainability performance of Saudi coffee shops, this study examined the effect of collective individual capabilities (i.e., commitments, communication, connections, and coordination) on entrepreneurial resilience and the subsequent effect on economic, environmental, and social firm performance. The results show that commitment has a significant positive effect on entrepreneurial resilience, in line with existing studies [17,18,20]. This shows that the sense of motivation that exists in the firm influences entrepreneurs’ ability to employ internal resources and tackle misfortune or uncertainty. Moreover, resilience showed significant positive effects on the economic, social, and environmental performance of coffee shops in Saudi Arabia, in line with the existing literature, [2,6,37]. This suggests that the ability to attend to adversities and bounce back not only impacts financial firm performance but further strengthens environmental quality in the well-being of the general public, as well as social welfare. Finally, results confirm a significant mediating effect of entrepreneurial resilience between commitments and economic, social, and environmental performance. In line with [17], the finding shows that commitments have an indirect significant effect on superior sustainability performance and are a critical determinant of economic, social, and environmental performance [6,22,23]. Particularly in the context of Saudi Arabia, the findings extend the work in [10], suggesting that governments need innovative pathways that would enhance the resilience to sustain economies, societies, and environmental quality. The results show no significant effect of communications, connections, or coordination on entrepreneurial resilience. However, the positive beta value indicates that in the case of an association, the effect would be a positive one. This insignificant effect could be because of contextual differences between the present study and previous ones. Moreover, it could be that for coffee shop owners in Saudi Arabia, communications, connections, and coordination are less important determinants for the resilience behavior of entrepreneurs. Accordingly, no significant mediating effect of entrepreneurial resilience could be established between communications, connections, coordination, and sustainability performance (economic, social, and environmental). The data thus do not allow us to infer any indirect effect of communication, connection, or coordination on economic, social, and environmental performance.

7. Conclusions and Implications

As indicated earlier, SMEs play a vital role in creating new job opportunities and developing the economy. Nevertheless, SMEs continue to face many business difficulties and challenges related to business operations, business administration, and sustainability in the market. SMEs, in general, including the coffee shop business, are sensitive to market fluctuations and stiff competition and might be affected in their performance quickly. Hence, sustainability and continuous business operations have become critical for SMEs and must be analyzed and studied. Therefore, sustainability performance is one of the alternatives for postpandemic recovery that helps economies and facilitates the transition to a cleaner and more environment-friendly path. Accordingly, and based on the above sustainability challenges facing coffee shops in Saudi Arabia, this study provides an initiative to help understand the key unattended factors that contribute to strengthening entrepreneurial resilience among Saudi small and microentrepreneurs during the stiff competition that they have been facing these days in the market, leading ultimately to the closure of a considerable number of cafe businesses in various locations in Saudi Arabia.
Consequently, a sample of 213 responses from coffee shop entrepreneurs in various locations in Saudi Arabia was collected to examine the proposed model’s applicability and test the assumed hypotheses. PLS-SEM was used to analyze the data and interpret the results. The rejection of some of the proposed hypotheses on the relationship with ER (communication, connection, coordination) might be because Saudi entrepreneurs need more communication, connection, and coordination skills to help develop their ER. Limited communication, connection, and coordination skills might hinder them from dealing professionally with market competition and prevent them from achieving business sustainability. It might also limit their growth and development. Finally, despite developing a novel model, this study has limitations, such as limited sample size and variables used. Future studies may include a larger sample size and should have more moderators and mediators to capture the holistic influence on performance.

7.1. Theoretical Implications

This study fills the available research gap about the key factors influencing and strengthening coffee shop business owners’ entrepreneurial resilience in Saudi Arabia, and it also attempts to understand whether ER can result in better economic, social, and environmental performance or not. However, several studies focus on the determinants of sustainable development, and only a few focus on Saudi Arabia. This study extends the knowledge on sustainable development, particularly enriching related literature on the Saudi context. This study formulates a novel model and hypotheses and tests them with data from the context of Saudi Arabia. The variables used further extend the scope of achieving sustainable performance, relying only on governmental interference and support. The findings show how individual traits, such as commitment and resilience, can be exploited to acquire superior economic, social, and environmental performance. The findings also emphasize the need to focus more on the causes for the inability of communication, connection, and coordination skills among Saudi coffee shop entrepreneurs in predicting ER and how these skills can be developed among them to achieve better environmental, economic, and social sustainability. This study adds to the available limited literature on crucial factors influencing ER in the Saudi Arabian coffee industry and how they contribute to better economic, social, and environmental performance, specifically in line with the Saudi 2030 vision.

7.2. Practical Implications

The insights from this study could be used by coffee entrepreneurs to focus and enhance their commitments toward business that develop their resilience, which could lead to the superior economic, social, and environmental performance of their firms. Moreover, based on the findings of this study, policymakers could formulate strategies to develop a better economy with green and social growth, which in turn could facilitate achieving sustainable development, as reflected in the Sustainable Development Goals (SDGs) of the United Nations’ 2030 Agenda, as well as in the Saudi Vision 2030. Overall, this study contributes, if only incrementally, towards developing a more sustainable future while simultaneously advancing the economy and encouraging social and environmental responsibility among firms.

Funding

This research was funded by the “Saudi Coffee Grants” program offered by the Saudi Ministry of Culture. All opinions expressed herein belong to the researchers and do not necessarily reflect those of the Ministry of Culture.

Institutional Review Board Statement

This study was conducted according to the guidelines of the Declaration of Helsinki and approved by the Saudi Ministry of Culture.

Informed Consent Statement

Informed consent was obtained from all subjects involved in this study.

Data Availability Statement

The data are available from the author upon request.

Acknowledgments

I would like to express my sincere gratitude to Hassan Alhajhoj, for his invaluable guidance and consultation throughout the entire process of writing and publishing this article. His support from the very first step to the final publication has been instrumental, and I am deeply thankful for his efforts.

Conflicts of Interest

The author declares no conflicts of interest.

Appendix A

Questionnaire:
  • Entrepreneurial Resilience
CodeItemSource
ER1I can achieve goals despite obstaclesFatoki (2018) [2]
ER2I am not easily discouraged by failure
ER3I think of myself as a strong person
ER4I can stay focused under pressure
ER5I tend to bounce back after illness or hardship
ER6I can deal with whatever comes my way
ER7I am able to adapt to change
ER8Coping with stress strengthens me
ER9I try to see the humorous side of things
ER10I can handle unpleasant feelings
2.
Environmental Performance
CodeItemSource
Envi1Our organization has achieved important environment-related certifications.Chaiyawit Muangmee et al. (2021) [37]
Envi2On average, the overall environmental performance of our organization has improved over the past five years.
Envi3The resource consumption in our organization e.g., water, electricity, and gas has been decreased during the last 3 years.
Envi4Our organization has improved on environmental compliance.
Envi5Our organization is complying with environmental regulations (i.e., carbon dioxide emissions, waste disposal).
3.
Economic Performance
CodeItemSource
EP1Our organization has decreased of cost for energy consumptionChaiyawit Muangmee et al., 2021) [37]
EP2Our organization has improved capacity utilization
EP3Our organization has decreased the fee for waste treatment
EP4Our organization has decreased the penalty costs for environmental accident
4.
Social Performance
CodeItemSource
SP1The customers’ satisfaction has increased during the last 3 yearsChaiyawit Muangmee et al., 2021) [37]
SP2The customers’ motivation has increased during the last 3 years
SP3Our organization serving more beneficiaries (disadvantaged people) or solving environmental issues
SP4Our organization provides more social or environmentally friendly services in the community
5.
Commitment
CodeItemSource
Com1I am focused and able to respond to the unexpectedVelu et al., 2019 [7]
Com2I am committed to take problem as my own and solve it
Com3I enjoy discussing my job and roles with other people to gain better ideas
Com4I have a strong sense of belonging among peers during adversity
Com5My organization culture motivates me to learn from success and failure for a more effective solution
6.
Communication
CodeItemSource
Commu1I use effective messages that will raise awareness and build stability in handling crisisVelu et al., 2019 [7]
Commu2I am informed and updated so that I am able to disseminate more embedded knowledge to my work groups
Commu3I follow the corporate culture and able to achieve amicable resolution during adversity
Commu4I am able to access critical information and communicate well to seek expert opinions
Commu5I am able to communicate openly across employees toward handling crisis and creating stability
7.
Connection
CodeItemSource
Conn1I have tight network connection view across employees and sector groupsVelu et al., 2019 [7]
Conn2I am able to have close relationship with others in the industry to have better support and to take appropriate action during adversity
Conn3I am able to work in a team to produce solutions that are more effective
Conn4I am able to share my strategies with peers and partners to avoid adversity
Conn5I am conscious about how crisis in our organization would affect other organizations
8.
Coordination
CodeItemSource
Coor1I often think about what could go wrong so that I can create ways to coordinate those challenges efficientlyVelu et al., 2019 [7]
Corr2I am able to analyze and negotiate with staffs to handle situations efficiently during crisis
Corr3I coordinate my task effectively that enables to identify and analyze vulnerabilities
Corr4I feel that I can handle many things at one time with simplified process

References

  1. Alabi, M.; Ogidi, J. Entrepreneurial Resilience, Opportunity Connectedness and Enterprise Growth of Small & Medium Enterprises (SMEs) in Plateau State. Afr. J. Bus. Econ. Dev. 2023, 3, 24–34. [Google Scholar]
  2. Fatoki, O. The impact of entrepreneurial resilience on the success of small and medium enterprises in South Africa. Sustainability 2018, 10, 2527. [Google Scholar] [CrossRef]
  3. Alharbi, R. Saudi Arabia’s small and medium enterprises (SMES) sector post-Covid-19 recovery: Stakeholders’ perception on investment sustainability. Int. J. Organ. Anal. 2023, 31, 2222–2238. [Google Scholar] [CrossRef]
  4. Wasiq, M.; Kamal, M. Factors Influencing Green Innovation Adoption and Its Impact on the Sustainability Performance of Small- and Medium-Sized Enterprises in Saudi Arabia. Sustainability 2023, 15, 2447. [Google Scholar] [CrossRef]
  5. Alshebami, A.S. Green Innovation, Self-Efficacy, Entrepreneurial Orientation and Economic Performance: Interactions among Saudi Small Enterprises. Sustainability 2023, 15, 1961. [Google Scholar] [CrossRef]
  6. Seraj, A.H.A.; Fazal, S.A.; Alshebami, A.S. Entrepreneurial Competency, Financial Literacy, and Sustainable Performance—Examining the Mediating Role of Entrepreneurial Resilience among Saudi Entrepreneurs. Sustainability 2022, 14, 10689. [Google Scholar] [CrossRef]
  7. Velu, S.R.; Mamun, A.A.; Kanesan, T.; Hayat, N. Effect of Information System Artifacts on Organizational Resilience: A Study among Malaysian SMEs. Sustainability 2019, 11, 3177. [Google Scholar] [CrossRef]
  8. Al Shammre, A.S.; Alshebami, A.S.; Ali Seraj, A.H.; Elshaer, I.A.; Al Marri, S.H. Unleashing environmental performance: The impact of green entrepreneurial motivation on small enterprises. Front. Environ. Sci. 2023, 11, 1176804. [Google Scholar] [CrossRef]
  9. Maspul, K.A. Improving the Creative Process Strategy of the Specialty Coffee in Eastern Province Saudi Arabia in Strengthening Sustainability in the Coffee Value Chain. J. Ekon. Manaj. Akunt. 2022, 2, 244–254. [Google Scholar] [CrossRef]
  10. Chaaben, N.; Elleuch, Z.; Hamdi, B.; Kahouli, B. Green economy performance and sustainable development achievement: Empirical evidence from Saudi Arabia. Environ. Dev. Sustain. 2024, 26, 549–564. [Google Scholar] [CrossRef]
  11. Omri, A.; Euchi, J.; Ha, A.; Al-tit, A. Science of the Total Environment Determinants of environmental sustainability: Evidence from Saudi Arabia. Sci. Total Environ. 2019, 657, 1592–1601. [Google Scholar] [CrossRef] [PubMed]
  12. Homans, G. Social Behavior as Exchange. Am. J. Sociol. 1958, 63, 597–606. [Google Scholar] [CrossRef]
  13. Abdou, A.H.; Hassan, T.H.; Salem, A.E.; Albakhit, A.I.; Almakhayitah, M.Y.; Salama, W. The Nexus between Environmentally Sustainable Practices, Green Satisfaction, and Customer Citizenship Behavior in Eco-Friendly Hotels: Social Exchange Theory Perspective. Sustainability 2022, 14, 12791. [Google Scholar] [CrossRef]
  14. Xuecheng, W.; Ahmad, N.H.; Iqbal, Q.; Saina, B. Responsible Leadership and Sustainable Development in East Asia Economic Group: Application of Social Exchange Theory. Sustainability 2022, 14, 6020. [Google Scholar] [CrossRef]
  15. Mitchell, M.S.; Quisenberry, D.M.; Cropanzano, R.S. Social Exchange Theory, Exchange Resources, and Interpersonal Relationships: A Modest Resolution of Theoretical Difficulties; Springer: Berlin/Heidelberg, Germany, 2012. [Google Scholar]
  16. Cropanzano, R.; Prehar, C.A.; Chen, P.Y. Using Social Exchange Theory to Distinguish Procedural From Interactional Justice. Group Organ. Manag. 2002, 27, 324–351. [Google Scholar] [CrossRef]
  17. Salisu, I.; Hashim, N.; Galadanchi, A.H. Entrepreneurial career resilience and entrepreneurial career success: Does entrepreneurial career commitment matter ? Manag. Sci. Lett. 2019, 9, 73–90. [Google Scholar] [CrossRef]
  18. Kim; Yoo Relationships between resilience, job stress, and organizational commitment in ICU nurses. J. Korean Acad. Soc. Home Health Care Nurs. 2014, 21, 36–43.
  19. Meng, H.; Luo, Y.; Huang, L.; Wen, J.; Ma, J.; Xi, J. On the relationships of resilience with organizational commitment and burnout: A social exchange perspective. Int. J. Hum. Resour. Manag. 2019, 30, 2231–2250. [Google Scholar] [CrossRef]
  20. Niu, L.; Liu, Y. The Relationship Between Leadership Safety Commitment and Resilience Safety Participation Behavior. Psychol. Res. Behav. Manag. 2022, 15, 517–531. [Google Scholar] [CrossRef]
  21. Altay, B.; Baştuğ, G.; Arıkan, İ.İ. Goal Commitment and Psychological Resilience among Cycling Athletes. Eur. J. Phys. Educ. Sport Sci. 2017, 3, 2015–2017. [Google Scholar] [CrossRef]
  22. Morgan, T.R.; Tokman, M.; Richey, R.G.; Defee, C.; Morgan, T.R.; Tokman, M.; Richey, R.G.; Defee, C.; Morgan, T.R.; Richey, R.G.; et al. Resource commitment and sustainability: A reverse logistics performance process model. Int. J. Phys. Distrib. Logist. Manag. 2018, 48, 164–182. [Google Scholar] [CrossRef]
  23. Syed, M.W.; Li, J.; Junaid, M.; Ziaullah, M. Relationship between human resource management practices, relationship commitment and sustainable performance. Green Financ. 2020, 2, 227–242. [Google Scholar] [CrossRef]
  24. Arifudin, O.; Suharyanto, A.; Syaifuddin, M. Effect of Organizational Commitment toward Economical, Environment, Social Performance and Sustainability Performance of Indonesian Private Universities. PalArch’s J. Archaeol. Egypt/Egyptol. 2020, 17, 6951–6973. [Google Scholar]
  25. Mai, Y.; Wu, Y.J.; Wang, Y.-M. How Does Entrepreneurial Team Relational Governance Promote Social Start-Ups’ Organizational Resilience? Int. J. Environ. Res. Public Health 2022, 19, 6677. [Google Scholar] [CrossRef]
  26. Theiss, J.A. Family communication and resilience. J. Appl. Commun. Res. 2018, 46, 10–13. [Google Scholar] [CrossRef]
  27. Liang, X.; Ndofor, H.A.; Priem, R.L.; Picken, J.C. Top Management Team Communication Networks, Environmental Uncertainty, and Organizational Performance: A Contingency View. Pittsbg. State Univ. Top 2010, 22, 436–455. [Google Scholar]
  28. Adams, C.A.; Frost, G.R. The internet and change in corporate stakeholder engagement and communication strategies on social and environmental performance. J. Account. Organ. Chang. 2006, 2, 281–303. [Google Scholar] [CrossRef]
  29. Roundy, P.T.; Brockman, B.K.; Bradshaw, M. The resilience of entrepreneurial ecosystems. J. Bus. Ventur. Insights 2017, 8, 99–104. [Google Scholar] [CrossRef]
  30. Cooke, B.; West, S.; Boonstra, W.J. Dwelling in the biosphere: Exploring an embodied human—Environment connection in resilience thinking. Sustain. Sci. 2016, 11, 831–843. [Google Scholar] [CrossRef]
  31. Mckenna, K.M.; Hashimoto, D.A.; Maguire, M.S.; Iv, W.E.B. The Missing Link: Connection Is the Key to Resilience in Medical Education. Acad. Med. 2016, 91, 1197–1199. [Google Scholar] [CrossRef]
  32. Latupeirissa, G.; Adhariani, D. External and internal economic impacts of eco-innovation and the role of political connections: A sustainability narrative from an emerging market. J. Clean. Prod. 2020, 258, 120579. [Google Scholar] [CrossRef]
  33. Xiao, G.; Shen, S. To pollute or not to pollute: Political connections and corporate environmental performance. J. Corp. Financ. 2022, 74, 102214. [Google Scholar] [CrossRef]
  34. Knodt, M.; Fraune, C.; Engel, A. Local governance of critical infrastructure resilience: Types of coordination in German cities. J. Conting. Crisis Manag. 2022, 30, 307–316. [Google Scholar] [CrossRef]
  35. Nyssen, A.S. From Myopic Coordination to Resilience in Socio-technical Systems. A Case Study in a Hospital. In Resilience Engineering in Practice; CRC Press: Boca Raton, FL, USA, 2017; pp. 219–235. [Google Scholar]
  36. Li, Y.; Haleem, F.; Cheng, Y.; Farooq, S. The Management of Operations The impact of corporate social responsibility practices on sustainability performance in manufacturing networks: The moderating effect of interplant coordination. Prod. Plan. Control 2022, 33, 1182–1196. [Google Scholar] [CrossRef]
  37. Muangmee, C.; Dacko-Pikiewicz, Z.; Meekaewkunchorn, N.; Kassakorn, N.; Khalid, B. Green Entrepreneurial Orientation and Green Innovation in Small and Medium-Sized Enterprises (SMEs). Soc. Sci. 2021, 10, 136. [Google Scholar] [CrossRef]
  38. Campbell, S.; Greenwood, M.; Prior, S.; Walkem, K.; Young, S.; Bywaters, D. Purposive sampling: Complex or simple ? Research case examples. J. Res. Nurs. 2020, 25, 652–661. [Google Scholar] [CrossRef]
  39. Hair, J.F.; Ringle, C.M.; Sarstedt, M. PLS-SEM: Indeed a silver bullet. J. Mark. Theory Pract. 2011, 19, 139–151. [Google Scholar] [CrossRef]
  40. Sarstedt, M.; Ringle, C.M.; Hair, J.F. Partial Least Squares Structural Equation Modeling. In Handbook of Market Research; Springer: Berlin/Heidelberg, Germany, 2017; ISBN 9783319055428. [Google Scholar]
  41. Chin, W.W. Handbook of Partial Least Squares: Bootstrap Cross-Validation Indices for PLS Path Model Assessment. In Handbook of Partial Least Squares; Springer: Berlin/Heidelberg, Germany, 2009. [Google Scholar]
  42. Hair, J.F.; Risher, J.J.; Sarstedt, M.; Ringle, C.M. When to use and how to report the results of PLS-SEM. Eur. Bus. Rev. 2019, 31, 2–24. [Google Scholar] [CrossRef]
  43. Fornell, C.; Larcker, D.F. Structural Equation Models with Unobservable Variables and Measurement Error: Algebra and Statistics. J. Mark. Res. 1981, 18, 382–388. [Google Scholar] [CrossRef]
  44. Diamantopoulos, A.; Siguaw, J.A. Formative Versus Reflective Indicators in Organizational Measure Development: A Comparison and Empirical Illustration. Br. J. Manag. 2006, 17, 263–282. [Google Scholar] [CrossRef]
  45. Kock, N. Common Method bias in PLS-SEM: A full Collinearity Assessment Approach. Int. J. E-Collab. 2015, 11, 1–10. [Google Scholar] [CrossRef]
Figure 1. Conceptual framework.
Figure 1. Conceptual framework.
Sustainability 16 07367 g001
Figure 2. Path coefficient.
Figure 2. Path coefficient.
Sustainability 16 07367 g002
Figure 3. Structure model.
Figure 3. Structure model.
Sustainability 16 07367 g003
Disclaimer/Publisher’s Note: The statements, opinions and data contained in all publications are solely those of the individual author(s) and contributor(s) and not of MDPI and/or the editor(s). MDPI and/or the editor(s) disclaim responsibility for any injury to people or property resulting from any ideas, methods, instructions or products referred to in the content.

Share and Cite

MDPI and ACS Style

Al Shammre, A.S. Unlocking Sustainable Economic Development in Saudi Arabia through the Coffee Industry. Sustainability 2024, 16, 7367. https://doi.org/10.3390/su16177367

AMA Style

Al Shammre AS. Unlocking Sustainable Economic Development in Saudi Arabia through the Coffee Industry. Sustainability. 2024; 16(17):7367. https://doi.org/10.3390/su16177367

Chicago/Turabian Style

Al Shammre, Abdullah Sultan. 2024. "Unlocking Sustainable Economic Development in Saudi Arabia through the Coffee Industry" Sustainability 16, no. 17: 7367. https://doi.org/10.3390/su16177367

APA Style

Al Shammre, A. S. (2024). Unlocking Sustainable Economic Development in Saudi Arabia through the Coffee Industry. Sustainability, 16(17), 7367. https://doi.org/10.3390/su16177367

Note that from the first issue of 2016, this journal uses article numbers instead of page numbers. See further details here.

Article Metrics

Back to TopTop