Post-Disaster Performance and Restoration Sequences of Interdependent Critical Infrastructure Systems Considering Various Socioeconomic Impacts
Abstract
1. Introduction
2. Literature Review
2.1. Modeling Methods of CISs
2.2. CIS Performance Indicators
2.3. Restoration Sequence of Failed CISs
3. Methodology
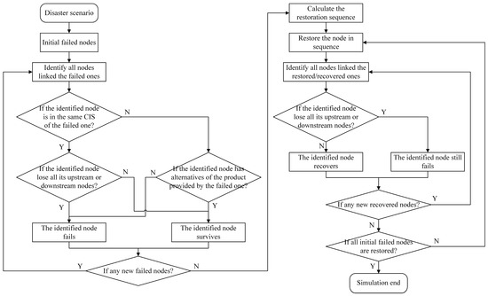
3.1. Simulation of Post-Disaster Failure Propagation and Recovery of Interdependent CISs
3.2. Socioeconomic Impacts Caused by CIS Failures
3.2.1. Proportion of Unserved Customers
3.2.2. Unemployment Rate
3.2.3. Loss Rate of Traffic Efficiency
3.2.4. Loss Rate of Industrial Outputs
3.2.5. Reduction Rate of Government Tax Revenues
3.2.6. Reduction Rate of Resident Income
3.3. Restoration Sequence of Failed CIS Components
4. Case Study
4.1. Case City
4.2. Disaster Scenarios and Simulation
4.3. CIS Performance Evaluation and Grouping
5. Results and Discussion
5.1. Failure Propagation and CIS Performance
5.2. Restoration Sequence and Recovery Efficiency
5.3. Sensitivity Analysis
6. Conclusions
Author Contributions
Funding
Institutional Review Board Statement
Informed Consent Statement
Data Availability Statement
Conflicts of Interest
References
- Marasco, S.; Cardoni, A.; Zamani Noori, A.; Kammouh, O.; Domaneschi, M.; Cimellaro, G.P. Integrated platform to assess seismic resilience at the community level. Sustain. Cities Soc. 2021, 64, 102506. [Google Scholar] [CrossRef]
- Rinaldi, S.M.; Peerenboom, J.P.; Kelly, T.K. Identifying, understanding and analyzing critical infrastructure interdependencies. IEEE Control Syst. Mag. 2001, 21, 11–25. [Google Scholar]
- Mohebbi, S.; Zhang, Q.; Christian Wells, E.; Zhao, T.; Nguyen, H.; Li, M.; Abdel-Mottaleb, N.; Uddin, S.; Lu, Q.; Wakhungu, M.J.; et al. Cyber-physical-social interdependencies and organizational resilience: A review of water, transportation, and cyber infrastructure systems and processes. Sustain. Cities Soc. 2020, 62, 102327. [Google Scholar] [CrossRef]
- Pistrika, A.K.; Jonkman, S.N. Damage to residential buildings due to flooding of New Orleans after hurricane Katrina. Nat. Hazards 2010, 54, 413–434. [Google Scholar] [CrossRef]
- Yaukey, P.H. Population changes of urban land birds in the three years following the hurricane Katrina flood. Nat. Hazards 2012, 61, 1203–1217. [Google Scholar] [CrossRef]
- Ravadanegh, S.N.; Jamali, S.; Mohammadi Vaniar, A. Multi-infrastructure energy systems resiliency assessment in the presence of multi-hazards disasters. Sustain. Cities Soc. 2022, 79, 103687. [Google Scholar] [CrossRef]
- Dueñas-Osorio, L.; Craig, J.I.; Goodno, B.J.; Bostrom, A. Interdependent response of networked systems. J. Infrastruct. Syst. 2007, 13, 185–194. [Google Scholar] [CrossRef]
- Dueñas-Osorio, L.; Craig, J.I.; Goodno, B.J. Seismic response of critical interdependent networks. Earthq. Eng. Struct. D 2007, 36, 285–306. [Google Scholar] [CrossRef]
- Ip, W.H.; Wang, D. Resilience and Friability of Transportation Networks: Evaluation, Analysis and Optimization. IEEE Syst. J. 2011, 5, 189–198. [Google Scholar] [CrossRef]
- Ouyang, M.; Dueñas-Osorio, L. Time-dependent resilience assessment and improvement of urban infrastructure systems. Chaos Interdiscip. J. Nonlinear Sci. 2012, 22, 33122. [Google Scholar] [CrossRef]
- Christodoulou, S.E.; Fragiadakis, M.; Agathokleous, A.; Xanthos, S. Urban Water Distribution Networks: Assessing Systems Vulnerabilities, Failures, and Risks; Butterworth-Heinemann: Oxford, UK, 2018. [Google Scholar]
- Mao, Q.; Li, N. Assessment of the impact of interdependencies on the resilience of networked critical infrastructure systems. Nat. Hazards 2018, 93, 315–337. [Google Scholar] [CrossRef]
- Chang, S.E.; Shinozuka, M. Measuring improvements in the disaster resilience of communities. Earthq. Spectra 2004, 20, 739–755. [Google Scholar] [CrossRef]
- Ouyang, M.; Dueñas-Osorio, L. Multi-dimensional hurricane resilience assessment of electric power systems. Struct. Saf. 2014, 48, 15–24. [Google Scholar] [CrossRef]
- Ji, C.; Wei, Y.; Poor, H.V. Resilience of energy infrastructure and services: Modeling, data analytics and metrics. Proc. IEEE 2017, 105, 1354–1366. [Google Scholar] [CrossRef]
- Zhao, C.; Li, N.; Fang, D. Criticality assessment of urban interdependent lifeline systems using a biased PageRank algorithm and a multilayer weighted directed network model. Int. J. Crit. Infrastruct. Prot. 2018, 22, 100–112. [Google Scholar] [CrossRef]
- Hou, B.; Huang, J.; Miao, H.; Zhao, X.; Wu, S. Seismic resilience evaluation of water distribution systems considering hydraulic and water quality performance. Int. J. Disaster Risk Reduct. 2023, 93, 103756. [Google Scholar] [CrossRef]
- Liu, X.; Fang, Y.P.; Zio, E. A hierarchical resilience enhancement framework for interdependent critical infrastructures. Reliab. Eng. Syst. Safe 2021, 215, 107868. [Google Scholar] [CrossRef]
- Cavdaroglu, B.; Hammel, E.; Mitchell, J.E.; Sharkey, T.C.; Wallace, W.A. Integrating restoration and scheduling decisions for disrupted interdependent infrastructure systems. Ann. Oper. Res. 2013, 203, 279–294. [Google Scholar] [CrossRef]
- Kong, J.; Zhang, C.; Simonovic, S.P. Optimizing the resilience of interdependent infrastructures to regional natural hazards with combined improvement measures. Reliab. Eng. Syst. Safe 2021, 210, 107538. [Google Scholar] [CrossRef]
- Luna, R.; Balakrishnan, N.; Dagli, C.H. Postearthquake recovery of a water distribution system: Discrete event simulation using colored petri nets. J. Infrastruct. Syst. 2011, 17, 25–34. [Google Scholar] [CrossRef]
- Zuo, F.; Zio, E.; Yuan, Y. Risk-Response Strategy Optimization Considering Limited Risk-Related Resource Allocation and Scheduling. J. Constr. Eng. Manag. 2022, 148, 4022123. [Google Scholar] [CrossRef]
- Cai, Y.; Li, Y.; Cao, Y.; Li, W.; Zeng, X. Modeling and impact analysis of interdependent characteristics on cascading failures in smart grids. Int. J. Electr. Power Energy Syst. 2017, 89, 106–114. [Google Scholar] [CrossRef]
- Liu, W.; Song, Z.; Ouyang, M.; Li, J. Recovery-based seismic resilience enhancement strategies of water distribution networks. Reliab. Eng. Syst. Safe 2020, 203, 107088. [Google Scholar] [CrossRef]
- El Maissi, A.M.; Argyroudis, S.A.; Kassem, M.M.; Mohamed Nazri, F. Integrated seismic vulnerability assessment of road network in complex built environment toward more resilient cities. Sustain. Cities Soc. 2023, 89, 104363. [Google Scholar] [CrossRef]
- Ouyang, M. Review on modeling and simulation of interdependent critical infrastructure systems. Reliab. Eng. Syst. Safe 2014, 121, 43–60. [Google Scholar] [CrossRef]
- McDaniels, T.; Chang, S.; Peterson, K.; Mikawoz, J.; Reed, D. Empirical framework for characterizing infrastructure failure interdependencies. J. Infrastruct. Syst. 2007, 13, 175–184. [Google Scholar] [CrossRef]
- Mendonça, D.; Wallace, W.A. Impacts of the 2001 World Trade Center Attack on New York City critical infrastructures. J. Infrastruct. Syst. 2006, 12, 260–270. [Google Scholar] [CrossRef]
- Buldyrev, S.V.; Parshani, R.; Paul, G.; Stanley, H.E.; Havlin, S. Catastrophic cascade of failures in interdependent networks. Nature 2010, 464, 1025–1028. [Google Scholar] [CrossRef]
- Casalicchio, E.; Galli, E.; Tucci, S. Macro and micro agent-based modeling and simulation of critical infrastructures. In Proceedings of the 2010 Complexity in Engineering, Rome, Italy, 22–24 February 2010; pp. 79–81. [Google Scholar]
- Zhao, T.; Sun, L. Seismic resilience assessment of critical infrastructure-community systems considering looped interdependences. Int. J. Disaster Risk Reduct. 2021, 59, 102246. [Google Scholar] [CrossRef]
- Haimes, Y.Y.; Jiang, P. Leontief-based model of risk in complex interconnected infrastructures. J. Infrastruct. Syst. 2001, 7, 1–12. [Google Scholar] [CrossRef]
- Cagno, E.; De Ambroggi, M.; Grande, O.; Trucco, P. Risk analysis of underground infrastructures in urban areas. Reliab. Eng. Syst. Safe 2011, 96, 139–148. [Google Scholar] [CrossRef]
- Jiang, P.; Haimes, Y.Y. Risk Management for Leontief-Based Interdependent Systems. Risk Anal. 2004, 24, 1215–1229. [Google Scholar] [CrossRef]
- Johansson, J.; Hassel, H. An approach for modelling interdependent infrastructures in the context of vulnerability analysis. Reliab. Eng. Syst. Safe 2010, 95, 1335–1344. [Google Scholar] [CrossRef]
- Schotten, R.; Bachmann, D. Critical infrastructure network modelling for flood risk analyses: Approach and proof of concept in Accra, Ghana. J. Flood Risk Manag. 2023, 16, e12913. [Google Scholar] [CrossRef]
- Enayaty Ahangar, N.; Sullivan, K.M.; Nurre, S.G. Modeling interdependencies in infrastructure systems using multi-layered network flows. Comput. Oper. Res. 2020, 117, 104883. [Google Scholar] [CrossRef]
- Svendsen, N.K.; Wolthusen, S.D. Connectivity models of interdependency in mixed-type critical infrastructure networks. Inf. Secur. Tech. Rep. 2007, 12, 44–55. [Google Scholar] [CrossRef]
- Yin, Y.; Val, D.V.; Zou, Q.; Yurchenko, D. Resilience of critical infrastructure systems to floods: A coupled probabilistic network flow and LISFLOOD-FP model. Water 2022, 14, 683. [Google Scholar] [CrossRef]
- Li, N.; Wang, F.; Magoua, J.J.; Fang, D. Interdependent effects of critical infrastructure systems under different types of disruptions. Int. J. Disaster Risk Reduct. 2022, 81, 103266. [Google Scholar] [CrossRef]
- Huang, X.; Wang, N. Post-disaster restoration planning of interdependent infrastructure Systems: A framework to balance social and economic impacts. Struct. Saf. 2024, 107, 102408. [Google Scholar] [CrossRef]
- Cimellaro, G.P.; Solari, D.; Bruneau, M. Physical infrastructure interdependency and regional resilience index after the 2011 Tohoku Earthquake in Japan. Earthq. Eng. Struct. D 2014, 43, 1763–1784. [Google Scholar] [CrossRef]
- Sun, W.; Bocchini, P.; Davison, B.D. Model for estimating the impact of interdependencies on system recovery. J. Infrastruct. Syst. 2020, 26, 4020031. [Google Scholar] [CrossRef]
- Li, Y.; Lin, J.; Zhang, C.; Zhu, H.; Zeng, S.; Sun, C. Joint optimization of structure and protection of interdependent infrastructure networks. Reliab. Eng. Syst. Safe 2022, 218, 108163. [Google Scholar] [CrossRef]
- Sharkey, T.C.; Nurre, S.G.; Nguyen, H.; Chow, J.H.; Mitchell, J.E.; Wallace, W.A. Identification and Classification of Restoration Interdependencies in the Wake of Hurricane Sandy. J. Infrastruct. Syst. 2016, 22, 4015007. [Google Scholar] [CrossRef]
- Mao, X.; Lou, X.; Yuan, C.; Zhou, J. Resilience-Based Restoration Model for Supply Chain Networks. Mathematics 2020, 8, 163. [Google Scholar] [CrossRef]
- Li, Z.; Jin, C.; Hu, P.; Wang, C. Resilience-based transportation network recovery strategy during emergency recovery phase under uncertainty. Reliab. Eng. Syst. Safe 2019, 188, 503–514. [Google Scholar] [CrossRef]
- Gharib, Z.; Yazdani, M.; Bozorgi-Amiri, A.; Tavakkoli-Moghaddam, R.; Taghipourian, M.J. Developing an integrated model for planning the delivery of construction materials to post-disaster reconstruction projects. J. Comput. Des. Eng. 2022, 9, 1135–1156. [Google Scholar] [CrossRef]
- Li, B.; Ofori-Boateng, D.; Gel, Y.R.; Zhang, J. A hybrid approach for transmission grid resilience assessment using reliability metrics and power system local network topology. Sustain. Resilient Infrastruct. 2021, 6, 26–41. [Google Scholar] [CrossRef]
- Dueñas-Osorio, L.; Vemuru, S.M. Cascading failures in complex infrastructure systems. Struct. Saf. 2009, 31, 157–167. [Google Scholar] [CrossRef]
- Portante, E.C.; Kavicky, J.A.; Craig, B.A.; Talaber, L.E.; Folga, S.M. Modeling electric power and natural gas system interdependencies. J. Infrastruct. Syst. 2017, 23, 4017035. [Google Scholar] [CrossRef]
- Zhang, J.; Hu, F.; Wang, S.; Dai, Y.; Wang, Y. Structural vulnerability and intervention of high speed railway networks. Phys. A Stat. Mech. Its Appl. 2016, 462, 743–751. [Google Scholar] [CrossRef]
- Xu, M.; Ouyang, M.; Mao, Z.; Xu, X. Improving repair sequence scheduling methods for postdisaster critical infrastructure systems. Comput.-Aided Civ. Infrastruct. Eng. 2019, 34, 506–522. [Google Scholar] [CrossRef]
- Kong, J.; Zhang, C.; Simonovic, S.P. Resilience and risk-based restoration strategies for critical infrastructure under uncertain disaster scenarios. Sustain. Cities Soc. 2023, 92, 104510. [Google Scholar] [CrossRef]
- Nurre, S.G.; Cavdaroglu, B.; Mitchell, J.E.; Sharkey, T.C.; Wallace, W.A. Restoring infrastructure systems: An integrated network design and scheduling (INDS) problem. Eur. J. Oper. Res. 2012, 223, 794–806. [Google Scholar] [CrossRef]
- Tan, Y.; Qiu, F.; Das, A.K.; Kirschen, D.S.; Arabshahi, P.; Wang, J. Scheduling Post-Disaster Repairs in Electricity Distribution Networks. IEEE Trans. Power Syst. 2019, 34, 2611–2621. [Google Scholar] [CrossRef]
- González, A.D.; Dueñas-Osorio, L.; Sánchez-Silva, M.; Medaglia, A.L. The Interdependent Network Design Problem for Optimal Infrastructure System Restoration. Comput.-Aided Civ. Infrastruct. Eng. 2016, 31, 334–350. [Google Scholar] [CrossRef]
- Fereshtehnejad, E.; Gidaris, I.; Rosenheim, N.; Tomiczek, T.; Padgett, J.E.; Cox, D.T.; Van Zandt, S.; Gillis, P.W. Probabilistic risk assessment of coupled natural-physical-social systems: Cascading impact of hurricane-induced damages to civil infrastructure in Galveston, Texas. Nat. Hazards Rev. 2021, 22, 4021013. [Google Scholar] [CrossRef]
- Dudenhoeffer, D.D.; Permann, M.R.; Manic, M. CIMS: A framework for infrastructure interdependency modeling and analysis. In Proceedings of the 2006 Winter Simulation Conference, Monterey, CA, USA, 3–6 December 2006; pp. 478–485. [Google Scholar]
- Afsharinejad, A.H.; Ji, C.; Wilcox, R. Large-scale data analytics for resilient recovery services from power failures. Joule 2021, 5, 2504–2520. [Google Scholar] [CrossRef]
- Bruneau, M.; Chang, S.E.; Eguchi, R.T.; Lee, G.C.; O’Rourke, T.D.; Reinhorn, A.M.; Shinozuka, M.; Tierney, K.; Wallace, W.A.; Von Winterfeldt, D. A framework to quantitatively assess and enhance the seismic resilience of communities. Earthq. Spectra 2003, 19, 733–752. [Google Scholar] [CrossRef]
- Cigu, E.; Agheorghiesei, D.T.; Gavriluță Vatamanu, A.F.; Toader, E. Transport Infrastructure Development, Public Performance and Long-Run Economic Growth: A Case Study for the Eu-28 Countries. Sustainability 2019, 11, 67. [Google Scholar] [CrossRef]
- Oriangi, G.; Albrecht, F.; Bamutaze, Y.; Mukwaya, P.I.; Bob, N.; Pilesjö, P. Perceptions of resilience to climate-induced disasters in Mbale municipality in Uganda. Environ. Hazards 2021, 20, 116–131. [Google Scholar] [CrossRef]
- Zhang, P.; Peeta, S. A generalized modeling framework to analyze interdependencies among infrastructure systems. Transp. Res. Part B Methodol. 2011, 45, 553–579. [Google Scholar] [CrossRef]
- Namazi, H.; Taghavipour, A. Traffic flow and emissions improvement via Vehicle-to-vehicle and vehicle-to-infrastructure communication for an intelligent intersection. Asian J. Control 2021, 23, 2328–2342. [Google Scholar] [CrossRef]
- Pell, A.; Nyamadzawo, P.; Schauer, O. Intelligent transportation system for traffic and road infrastructure-related data. Int. J. Adv. Logist. 2016, 5, 19–29. [Google Scholar] [CrossRef]
- Alabbad, Y.; Mount, J.; Campbell, A.M.; Demir, I. Assessment of transportation system disruption and accessibility to critical amenities during flooding: Iowa case study. Sci. Total Environ. 2021, 793, 148476. [Google Scholar] [CrossRef] [PubMed]
- Huang, Y.; Zong, H. Spatiotemporal evolution of land transportation networks and accessibility in inland mountainous areas 1917–2017: A case study of Southwest China. J. Mt. Sci. 2020, 17, 2262–2279. [Google Scholar] [CrossRef]
- Zhang, L.; Yuan, S.; Dong, R.; Zheng, J.; Gan, B.; Fang, D.; Liu, Y.; Fu, H. SWCARE: Switchable learning and connectivity-aware refinement method for multi-city and diverse-scenario road mapping using remote sensing images. Int. J. Appl. Earth Obs. 2024, 127, 103665. [Google Scholar] [CrossRef]
- Yang, T.; Yu, N.; Yang, T.; Hong, T. How do urban socio-economic characteristics shape a city’s social recovery? An empirical study of COVID-19 shocks in China. Int. J. Disaster Risk Reduct. 2023, 90, 103643. [Google Scholar] [CrossRef] [PubMed]
- Liu, B.; Huo, T.; Wang, X.; Shen, Q.; Chen, Y. The decision model of the intuitionistic fuzzy group bid evaluation for urban infrastructure projects considering social costs. Can. J. Civil. Eng. 2013, 40, 263–273. [Google Scholar] [CrossRef]
- Wu, X.; Wang, Z.; Gao, G.; Guo, J.; Xue, P. Disaster probability, optimal government expenditure for disaster prevention and mitigation, and expected economic growth. Sci. Total Environ. 2020, 709, 135888. [Google Scholar] [CrossRef]
- Benali, N.; Mbarek, M.B.; Feki, R. Natural disaster, government revenues and expenditures: Evidence from high and middle-income countries. J. Knowl. Econ. 2019, 10, 695–710. [Google Scholar] [CrossRef]
- Espada, R.; Apan, A.; McDougall, K. Spatial modelling of natural disaster risk reduction policies with Markov decision processes. Appl. Geogr. 2014, 53, 284–298. [Google Scholar] [CrossRef]
- Xu, Z.; Das, D.K.; Guo, W.; Wei, W. Does power grid infrastructure stimulate regional economic growth? Energy Policy 2021, 155, 112296. [Google Scholar] [CrossRef]
- Liu, Q.; Wang, S.; Zhang, W.; Li, J.; Zhao, Y.; Li, W. China’s municipal public infrastructure: Estimating construction levels and investment efficiency using the entropy method and a DEA model. Habitat. Int. 2017, 64, 59–70. [Google Scholar] [CrossRef]
- Xu, J.; Zeng, Z.; Hong, Y.; Xi, Z.; Zhu, X.; Peng, Z. Grassroots mirroring under COVID-19: Does community resilience affect residents’ responses? The case of Shenzhen, China. Sustainability 2022, 14, 10159. [Google Scholar] [CrossRef]
- Wang, W.; Zhao, Y. Impact of Natural Disasters on Household Income and Expenditure Inequality in China. Sustainability 2023, 15, 13813. [Google Scholar] [CrossRef]
- Bui, A.T.; Dungey, M.; Nguyen, C.V.; Pham, T.P. The impact of natural disasters on household income, expenditure, poverty and inequality: Evidence from Vietnam. Appl. Econ. 2014, 46, 1751–1766. [Google Scholar] [CrossRef]
- Chang, S.E.; Seligson, H.A.; Eguchi, R.T. Estimation of the Economic Impact of Multiple Lifeline Disruption: Memphis Light, Gas and Water Division Case Study; NCEER-96-0011; National Center for Earthquake Engineering Research: Buffalo, NY, USA, 1996; p. 204. [Google Scholar]
- Karakoc, D.B.; Barker, K.; Zobel, C.W.; Almoghathawi, Y. Social vulnerability and equity perspectives on interdependent infrastructure network component importance. Sustain. Cities Soc. 2020, 57, 102072. [Google Scholar] [CrossRef]
- Johnston, A.C.; Nava, S.J. Recurrence rates and probability estimates for the New Madrid Seismic Zone. J. Geophys. Res. Solid Earth 1985, 90, 6737–6753. [Google Scholar] [CrossRef]




| CIS | Number of Nodes | Number of Links |
|---|---|---|
| Electric power (E) | Gate stations (8), 23-kv substations (17), 12-kv substations (20) | 59 |
| Gas (G) | Gate stations (3), pressure regulating stations (13) | 18 |
| Water supply (W) | Reservoirs (6), pumps (9), distribution points (34) | 68 |
| Roads (R) | Intersections (14) | 29 |
| Scenario | Failure Range | Failure Probability | Failure Result |
|---|---|---|---|
| 1 | Within the MMI 8.5 | 13% | 10 nodes |
| 2 | Whole county | 7% | 10 nodes |
| Group Number | Weights |
|---|---|
| 1 | |
| 2 | |
| 3 | |
| 4 | |
| 5 |
| Scenario | Initial Failed Nodes | Number of Failed Nodes | |||
|---|---|---|---|---|---|
| Step 1 | Step 2 | Step 3 | Step 4 | ||
| 1.1 | P9, P26, P32, G1, G10, W12, W21, W32, R1, R4 | 10 | 45 | 47 | 48 |
| 2.1 | P8, P15, P26, G2, G15, W3, W20, W23, R2, R6 | 10 | 62 | 105 | 107 |
| Group Number | Restoration Sequence | |||||||||||||||||||
|---|---|---|---|---|---|---|---|---|---|---|---|---|---|---|---|---|---|---|---|---|
| Scenario 1.1 | Scenario 2.1 | |||||||||||||||||||
| 1 | 2 | 3 | 4 | 5 | 6 | 7 | 8 | 9 | 10 | 1 | 2 | 3 | 4 | 5 | 6 | 7 | 8 | 9 | 10 | |
| 1 | P9 | W12 | P32 | G10 | W32 | G1 | P26 | W21 | R4 | R1 | P8 | P15 | G2 | W3 | G15 | P26 | W23 | W20 | R6 | R2 |
| 2 | G1 | P9 | W12 | P32 | G10 | W32 | P26 | W21 | R4 | R1 | P8 | P15 | G2 | P26 | G15 | W3 | W23 | W20 | R6 | R2 |
| 3 | P9 | W12 | G1 | P32 | G10 | W32 | R4 | P26 | R1 | W21 | P8 | P15 | G2 | R6 | R2 | P26 | G15 | W3 | W23 | W20 |
| 4 | G1 | P9 | W12 | P32 | G10 | W32 | P26 | W21 | R4 | R1 | P8 | P15 | G2 | P26 | G15 | W3 | W23 | W20 | R6 | R2 |
| 5 | P9 | W12 | G1 | P32 | G10 | W32 | R4 | P26 | R1 | W21 | P8 | P15 | G2 | R6 | R2 | P26 | G15 | W3 | W23 | W20 |
| Scenario | 1.1 | 1.2 | 1.3 | 2.1 | 2.2 | 2.3 | |
|---|---|---|---|---|---|---|---|
| Number of failed nodes | 48 | 46 | 51 | 107 | 104 | 111 | |
| CIS performance after failure propagation | Group 1 | 0.512 | 0.595 | 0.457 | 0.060 | 0.067 | 0.050 |
| Group 2 | 0.367 | 0.415 | 0.334 | 0.112 | 0.124 | 0.104 | |
| Group 3 | 0.490 | 0.563 | 0.424 | 0.061 | 0.068 | 0.053 | |
| Group 4 | 0.370 | 0.414 | 0.331 | 0.114 | 0.129 | 0.107 | |
| Group 5 | 0.430 | 0.489 | 0.377 | 0.087 | 0.099 | 0.080 | |
| Recovery time for achieving a CIS performance of 0.95 | Group 1 | 6T | 6T | 6T | 5T | 5T | 5T |
| Group 2 | 6T | 6T | 6T | 5T | 5T | 5T | |
| Group 3 | 8T | 8T | 8T | 7T | 7T | 7T | |
| Group 4 | 6T | 6T | 6T | 5T | 5T | 5T | |
| Group 5 | 8T | 8T | 8T | 7T | 7T | 7T | |
Disclaimer/Publisher’s Note: The statements, opinions and data contained in all publications are solely those of the individual author(s) and contributor(s) and not of MDPI and/or the editor(s). MDPI and/or the editor(s) disclaim responsibility for any injury to people or property resulting from any ideas, methods, instructions or products referred to in the content. |
© 2024 by the authors. Licensee MDPI, Basel, Switzerland. This article is an open access article distributed under the terms and conditions of the Creative Commons Attribution (CC BY) license (https://creativecommons.org/licenses/by/4.0/).
Share and Cite
Mao, Q.; Liu, Y. Post-Disaster Performance and Restoration Sequences of Interdependent Critical Infrastructure Systems Considering Various Socioeconomic Impacts. Sustainability 2024, 16, 6609. https://doi.org/10.3390/su16156609
Mao Q, Liu Y. Post-Disaster Performance and Restoration Sequences of Interdependent Critical Infrastructure Systems Considering Various Socioeconomic Impacts. Sustainability. 2024; 16(15):6609. https://doi.org/10.3390/su16156609
Chicago/Turabian StyleMao, Quan, and Yuechen Liu. 2024. "Post-Disaster Performance and Restoration Sequences of Interdependent Critical Infrastructure Systems Considering Various Socioeconomic Impacts" Sustainability 16, no. 15: 6609. https://doi.org/10.3390/su16156609
APA StyleMao, Q., & Liu, Y. (2024). Post-Disaster Performance and Restoration Sequences of Interdependent Critical Infrastructure Systems Considering Various Socioeconomic Impacts. Sustainability, 16(15), 6609. https://doi.org/10.3390/su16156609

