Research on Location and Routing for Cold Chain Logistics in Health Resorts Considering Carbon Emissions
Abstract
1. Introduction
2. Literature Review
3. Problem Description and Modeling
3.1. Problem Description
3.2. Model Establishment
3.2.1. Parameter Description
3.2.2. Cost Variable Analysis
- The operational cost () of the logistics center:The operational cost of the logistics center primarily comprises rent and storage costs. The storage costs are dependent on the quantity of goods stored in the logistics center, as expressed in Equation (1).
- The daily fixed cost () of the vehicles:Refrigerated trucks departing from dispatch points or distribution centers incur a fixed daily cost upon activation, including the driver’s salary, vehicle depreciation, maintenance fees, etc. This part of the cost is related to the number of refrigerated trucks, as shown in Equation (2).
- Refrigeration cost ():The refrigeration cost mainly refers to the cost of refrigerants used to maintain the temperature inside the vehicle. In this paper, the refrigeration cost includes the refrigerant consumed during the journey from the dispatch point to the distribution center and from the distribution center to the customer nodes. The refrigeration cost during transportation is positively correlated with the vehicle’s operating time. Since the vehicle’s doors are opened only once during the loading and unloading process and the volume remains consistent, the refrigeration cost during this stage is also positively correlated with time. The total refrigeration cost is shown in Equation (3).
- Transportation cost ():The transportation cost primarily consists of the fuel consumption cost of the refrigerated truck during transportation. Fuel consumption is estimated using the load estimation method, which assumes a certain linear relationship between the vehicle load and fuel consumption rate. When a refrigerated truck carries goods with a weight of Q, the normal fuel consumption per unit distance is as shown in Equation (4).In this paper, the transportation cost includes the fuel consumption from the dispatch point to the distribution center and from the distribution center to the customer nodes. When the vehicle completes service to all customers, the total transportation cost for the entire process is as shown in Equation (5).
- Cost of goods damaged during vehicle delivery :As the journey from the dispatch point to the distribution center usually involves transportation using large refrigerated trucks and does not include loading and unloading of goods en route, this paper only considers the cost of goods damaged during the service process from the distribution center to the customers. This includes the cost of goods damaged due to the passage of time during delivery and the damage caused by environmental changes during loading and unloading. To better measure the cost of damaged goods, a freshness decay function is introduced, as shown in Equation (6).where represents the freshness of the goods before departure, represents the freshness at time t, and m represents the freshness decay coefficient. Since the environmental changes inside the vehicle are more significant when the doors are opened during loading and unloading, the freshness decay coefficient during the loading and unloading phase () is greater than the freshness decay coefficient during the transportation phase (). The costs of goods damaged during the transportation phase and the service phase are shown in Equations (7) and (8), respectively.The total cost of damaged goods is shown in Equation (9).
- The carbon emission cost ():The carbon emissions in cold chain logistics are higher than in general traditional logistics; hence, it is necessary to consider carbon emissions. This paper primarily focuses on carbon emissions during the transportation and storage stages. The transportation stage includes emissions from dispatch points to distribution centers and from distribution centers to customer points.In the transportation stage, carbon emissions () are generated by fuel consumption during vehicle operation. The carbon emissions investigated in this paper are measured based on vehicle load, driving distance, and a carbon dioxide coefficient [30]. Here, represents the carbon dioxide coefficient, and according to the “Provincial Greenhouse Gas Inventory Compilation Guide”, the unit fuel carbon emission coefficient is 2.38, as shown in Equation (10).In the storage stage, carbon emissions primarily stem from the electricity consumed by refrigeration equipment. The electricity consumption of refrigeration equipment is correlated with the temperature and capacity of the cold storage. The carbon emission function for cold storage is introduced as in Equation (11).where h represents the number of refrigeration units, with h = 1 for a refrigeration unit; p is the power of the refrigeration unit; t is the average working time; and is the proportion of electricity converted to carbon emissions. According to the “China Energy Statistical Yearbook”, every kilowatt hour of electricity consumed produces 0.997 Kg of carbon dioxide ( = 0.997 kg/kw·h).Therefore, the carbon emissions produced during the storage phase are as shown in Equation (12).In evaluating the carbon emissions of the model, this paper uses carbon emission costs as a measure, as in Equation (13).
3.2.3. Model Establishment
4. Model Processing
4.1. Integration of the Model
4.2. Defuzzification of the Model
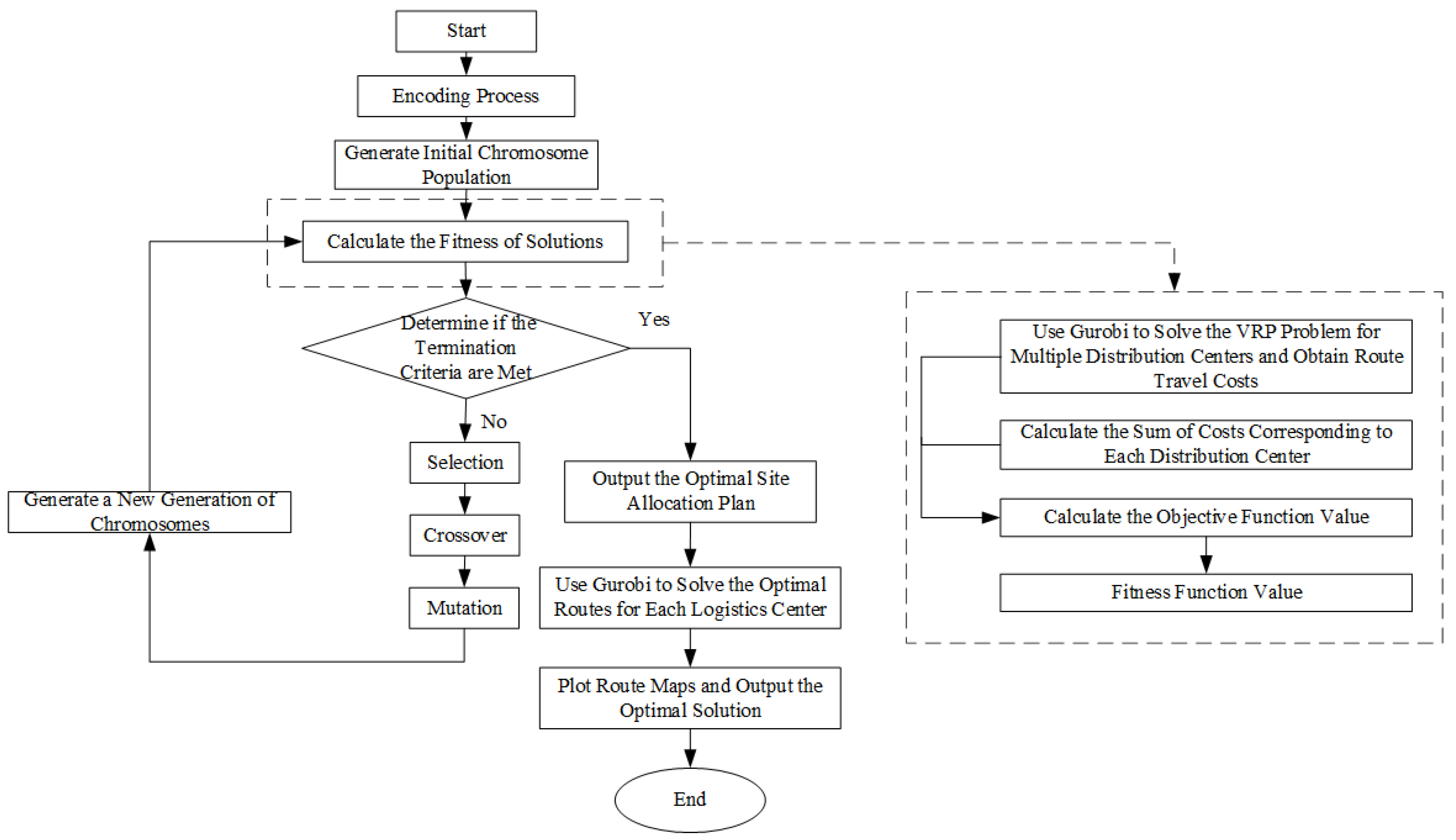
5. Algorithm Design
5.1. Algorithm Concept
5.2. Improved Genetic Algorithm
- Encoding and decoding:In this study, the improved genetic algorithm adopts real-number encoding, where each chromosome represents a possible solution, including arrays of potential centers and customer nodes. Chromosomes are divided into the following four parts: the number of selected distribution centers, distribution center identifiers, the number of customers served by each distribution center, and customer nodes. An example is shown in Figure 2.Figure 2 shows 20 customers, where one set of solutions can be decoded as selecting three distribution centers, namely P1, P4, and P5. P1 serves eight customers, specifically customer nodes 3, 12, 17, 20, 16, 5, 9, and 8; P4 serves six customers, specifically customer nodes 11, 1, 7, 2, 10, and 6; and P5 serves six customers, specifically customer nodes 13, 19, 4, 18, 14, and 15.
- Fitness function:The fitness value represents the quality of an individual, and through the fitness value, superior individuals can be selected for genetic transfer to the next generation. Therefore, the construction of the fitness function is crucial for the entire algorithm process. This paper calls on Gurobi to solve the cost value of each generation, and since the model’s objective function seeks the minimum non-negative value, the fitness function is used as shown in Equation (41).where is the value of the objective function determined by Gurobi based on the total cost of the respective routes solved for the initially selected distribution centers.
- Selection operator:For selection operations, this paper uses stochastic universal sampling (SUS), which selects individuals based on their fitness values to ensure that individuals with higher fitness have a greater probability of being chosen.
- Crossover operator:The crossover operator used in this study aims to generate superior individuals by merging genetic information from two different individuals. The crossover operation involves the number of distribution centers, the selected centers, and their served customer nodes. It is based on OX crossover and further improved [32], with specific operations, as shown in Figure 3.
- Determine the parents for the crossover operation (Parent 1 and Parent 2), and choose crossover points;
- Copy the crossover segment of Parent 1 and place it at the front of Parent 2; copy the crossover segment of Parent 2 and place it at the end of Parent 1;
- Distributively delete genes in Parent 1 and Parent 2 that duplicate with the inserted crossover departments, resulting in two new offspring.
The crossover probability determines the frequency of crossover operations. A high probability may lead to the destruction of good genes, while a low probability may result in local optimization. This paper uses an adaptive crossover probability to balance genetic diversity and preserve good genes, as shown in Equation (42).where represents the crossover probability, is the maximum crossover probability (set to 1), is the minimum crossover probability (set to 0.5), g is the current iteration number, and G is the total number of iterations. The function graph is shown in Figure 4.From the analysis of Figure 4, it is evident that the crossover probability is high at the beginning of the algorithm to prevent local optimization, and in the later stages of the algorithm, the crossover probability is reduced, decreasing the possibility of gene recombination and maintaining superior individuals. - Mutation operator:In this study, the mutation operation introduces new genetic information by swapping the gene sequences of individuals, helping to prevent the algorithm from getting stuck in local optima. The mutation probability is adjusted according to an adaptive function, as shown in Equation (43):where represents the mutation probability, is the maximum crossover probability (set to 0.2), g is the current number of iterations, and G is the maximum number of iterations. The function graph is shown in Figure 5.Analysis of Figure 5 shows that the mutation probability is kept at a lower level initially to avoid excessive randomness and is appropriately increased in the later stages of evolution to explore a broader solution space and prevent premature convergence.
5.3. Gurobi Solver
6. Experimental Design and Results Analysis
6.1. Algorithm Experiment
6.2. Case Study Analysis
6.2.1. Data Information
6.2.2. Model Parameter Settings
6.2.3. Algorithm Parameter Settings
6.3. Results Analysis
6.3.1. Comparison of Standard Genetic Algorithm and Hybrid Genetic Algorithm
6.3.2. Site Selection and Route Analysis
6.4. Sensitivity Analysis
7. Conclusions
Author Contributions
Funding
Institutional Review Board Statement
Informed Consent Statement
Data Availability Statement
Conflicts of Interest
References
- Beard, J.R.; Officer, A.; Araujo, I. The World report on ageing and health: A policy framework for healthy ageing. Lancet 2016, 387, 2145–2154. [Google Scholar] [CrossRef] [PubMed]
- Li, X.; Zhou, K. Multi-objective cold chain logistic distribution center location based on carbon emission. Environ. Sci. Pollut. Res. 2021, 28, 32396–32404. [Google Scholar] [CrossRef] [PubMed]
- Yildiz, E.A.; KaraoĞLAN, İ.; Altparmak, F. An exact algorithm for Two-Echelon Location-Routing problem with simultaneous pickup and delivery. Expert Syst. Appl. 2023, 231, 120598. [Google Scholar] [CrossRef]
- Wu, S.; Yang, Q.; Yang, Z. Integrating express package delivery service with offline mobile sales: A new potential solution to sustainable last-mile logistics in rural China. Int. J. Logist. Res. Appl. 2022, 1–29. [Google Scholar] [CrossRef]
- Dharmika, N.A.; Maruti, S.C.; Sakti, S.; Sri Asih, A.M. Multi-Objective Location Routing Problem with Time Windows for Cost Minimization and Customer Service Level Maximization. In Proceedings of the 2020 6th International Conference on Science and Technology (ICST), Yogyakarta, Indonesia, September 2020; Volume 1, pp. 1–6. [Google Scholar]
- Hu, D.; Liu, C.; Hu, H.; Gao, Y.; Cai, R. The two-echelon open location routing problem based on low carbon perspective—Fuel vehicles vs. electric vehicles. Syst. Eng.-Theory Pract. 2020, 40, 3230–3242. [Google Scholar]
- Song, L.; Zhao, S.; Bian, Q.; Du, P.; Shen, P. Fresh Food Distribution Route Optimization of Mixed Fleets in Urban and Rural Areas Under Low Carbon Perspective. J. Transp. Syst. Eng. Inf. Technol. 2023, 23, 250–261. [Google Scholar]
- Li, K.; Li, D.; Wu, D. Carbon Transaction-Based Location-Routing-Inventory Optimization for Cold Chain Logistics. Alex. Eng. J. 2022, 61, 7979–7986. [Google Scholar] [CrossRef]
- Rodriguez, D.A.; Oteiza, P.P.; Brignole, N.B. An urban transportation problem solved by parallel programming with hyper-heuristics. Eng. Optim. 2019, 51, 1965–1979. [Google Scholar] [CrossRef]
- Domínguez-Martín, B.; Hernández-Pérez, H.; Riera-Ledesma, J.; Rodríguez-Martín, I. A branch-and-cut algorithm for the one-commodity pickup and delivery location routing problem. Comput. Oper. Res. 2024, 161, 106426. [Google Scholar] [CrossRef]
- Liu, Y. Routing battery-constrained delivery drones in a depot network: A business model and its optimization-simulation assessment. Transp. Res. Part C Emerg. Technol. 2023, 152, 104147. [Google Scholar] [CrossRef]
- Jiang, H.; Zhao, Y.; Zhang, J.; Leng, L. Minimizing the carbon emission for the open location-routing problem and algorithm. Xitong Gongcheng Lilun Yu Shijian/System Eng. Theory Pract. 2020, 40, 182–194. [Google Scholar]
- Colleter, T.L.; Dumez, D.; Lehuédé, F.; Péton, O. Small and large neighborhood search for the park-and-loop routing problem with parking selection. Eur. J. Oper. Res. 2023, 308, 1233–1248. [Google Scholar] [CrossRef]
- Kabadurmus, O.; Erdoğan, M.S. Karbon salınımını azaltan ve hizmet kalitesini arttıran iki amaçlı yeşil araç rotalama problemi. Gazi Üniv. Mühendis. Mimar. Fak. Derg. 2023, 38, 103–112. [Google Scholar] [CrossRef]
- Yang, L.; Hao, C.; Tang, R. Location models of charging and battery swapping facilities based on electric vehicles. Syst. Eng.-Theory Pract. 2019, 39, 1781–1795. [Google Scholar]
- Erdoğdu, K.; Karabulut, K. Bi-objective green vehicle routing problem. Int. Trans. Oper. Res. 2022, 29, 1602–1626. [Google Scholar] [CrossRef]
- Yang, J.; Feng, P.-X.; Sun, H.; Yang, C. Carbon Emission Reduction Cost-Sharing Model in Supply Chain Based on Improving the Demand for Low-Carbon Products. Chin. J. Manag. Sci. 2015, 23, 87–96. [Google Scholar]
- Esmaeilnejad, S.; Kattan, L.; Wirasinghe, S.C. Optimal charging station locations and durations for a transit route with battery-electric buses: A two-stage stochastic programming approach with consideration of weather conditions. Transp. Res. Part C Emerg. Technol. 2023, 156, 104327. [Google Scholar] [CrossRef]
- Dai, Z.; Zhang, Z.; Chen, M. The home health care location-routing problem with a mixed fleet and battery swapping stations using a competitive simulated annealing algorithm. Expert Syst. Appl. 2023, 228, 120374. [Google Scholar] [CrossRef]
- Zhou, Y.; Liu, C.; Xu, Q. Time-Dependent Green Location-Routing Problem under Carbon Cap-and-Trade Policy. Transp. Res. Rec. 2023, 2677, 1135–1150. [Google Scholar] [CrossRef]
- Dönmez, S.; Koç, Ç.; Altıparmak, F. The mixed fleet vehicle routing problem with partial recharging by multiple chargers: Mathematical model and adaptive large neighborhood search. Transp. Res. Part E Logist. Transp. Rev. 2022, 167, 102917. [Google Scholar] [CrossRef]
- Nguyen, Q.-T.; Patrix, J.; Oulmakki, O.; Ramirez-Rios, D.G.; Verny, J. Estimating costs and CO2 emissions for last mile delivery of groceries in Paris using alternative modes and routing strategies. Int. J. Logist. Res. Appl. 2023, 1–26. [Google Scholar] [CrossRef]
- Rossi, T.; Pozzi, R.; Pirovano, G.; Cigolini, R.; Pero, M. A new logistics model for increasing economic sustainability of perishable food supply chains through intermodal transportation. Int. J. Logist. Res. Appl. 2021, 24, 346–363. [Google Scholar] [CrossRef]
- Pu, X.; Lu, X.; Han, G. An improved optimization algorithm for a multi-depot vehicle routing problem considering carbon emissions. Environ. Sci. Pollut. Res. 2022, 29, 54940–54955. [Google Scholar] [CrossRef] [PubMed]
- He, X.; Wang, Q. A location-routing model for free-floating shared bike collection considering manual gathering and truck transportation. Socio-Econ. Plan. Sci. 2023, 88, 101667. [Google Scholar] [CrossRef]
- Li, Y.; Wang, X.; Lin, N.; Feng, X.; Ruan, J.; Hu, X. The location-routing optimization model and algorithm of multi-type precooling facilities for agricultural products. Syst. Eng.-Theory Pract. 2022, 42, 3016–3029. [Google Scholar]
- Caramia, M.; Pinto, D.M.; Pizzari, E.; Stecca, G. Clustering and routing in waste management: A two-stage optimisation approach. EURO J. Transp. Logist. 2023, 12, 100114. [Google Scholar] [CrossRef]
- Aloullal, A.; Saldanha-da-Gama, F.; Todosijević, R. Multi-period single-allocation hub location-routing: Models and heuristic solutions. Eur. J. Oper. Res. 2023, 310, 53–70. [Google Scholar] [CrossRef]
- Soto-Mendoza, V.; Ruiz-y-Ruiz, E.; García-Calvillo, I.; Nucamendi-Guillén, S.; Cardona-Valdés, Y. A location-routing problem for local supply chains. Comput. Ind. Eng. 2023, 183, 109528. [Google Scholar] [CrossRef]
- Phlips, P.; Ruona, W.; Megli, T.; Orpe, M. Unified Power-Based Vehicle Fuel Consumption Model Covering a Range of Conditions. SAE Int. J. Adv. Curr. Pract. Mobil. 2020, 2, 2320–2336. [Google Scholar] [CrossRef]
- Fazayeli, S.; Eydi, A.; Kamalabadi, I.N. Location-routing problem in multimodal transportation network with time windows and fuzzy demands: Presenting a two-part genetic algorithm. Comput. Ind. Eng. 2018, 119, 233–246. [Google Scholar] [CrossRef]
- Zhang, J.-L.; Li, C. Research on Dynamic Distribution Vehicle Route Optimization under the Influence of Carbon Emission. Chin. J. Manag. Sci. 2022, 30, 184–194. [Google Scholar]
- Liu, W.Y.; Lin, C.C.; Chiu, C.R.; Tsao, Y.S.; Wang, Q. Minimizing the Carbon Footprint for the Time-Dependent Heterogeneous-Fleet Vehicle Routing Problem with Alternative Paths. Sustainability 2014, 5, 4658–4684. [Google Scholar] [CrossRef]











| Features | Previous Studies | This Study |
|---|---|---|
| Research Focus | Mainly focus on general site selection issues without specific scenarios [3,5,6,12]. | Focuses on optimizing site selection for medical resort cold chain logistics. |
| Consideration of Carbon Emissions | Lack of clear recognition of the importance and potential of carbon emissions in cost optimization [3,4,5,6,10,13,19]. | Highlights the critical role of carbon trading strategies in cost and environmental impact. |
| Handling of Demand Uncertainty | Lack of systematic methods for handling demand fluctuations leads to instability in route planning in practical applications [7,11,19,20,21,24]. | Introduces the triangular fuzzy number method to effectively handle demand fluctuations, enhancing the robustness and practicality of route planning. |
| Path Optimization Strategy | Traditional algorithms adhere to fixed path planning models and insufficiently consider environmentally friendly solutions [6,8,19,22]. | Integrates improved genetic algorithms and the Gurobi solver to optimize path selection, aiming for a dual-win strategy of environmental conservation and economic benefits. |
| Research Contributions and Findings | Focus on cost control, lacking in-depth exploration of environmental sustainability and long-term benefits. | Reveals the dual advantages of carbon trading strategies in cost control and environmental protection, providing a comprehensive solution for sustainable development in cold chain logistics. |
| Symbols | Description | |
|---|---|---|
| Set | I | Set of candidate logistics distribution centers, |
| N | Set of customer nodes, | |
| K | Set of vehicles, | |
| Set of all points in the logistics system model | ||
| Parameters | Unit storage cost of candidate logistics center a | |
| The daily rent of alternative logistics center a | ||
| Transportation volume from dispatch point m to distribution center a | ||
| Maximum storage capacity of candidate logistics center a | ||
| The daily fixed cost per vehicle | ||
| P | Unit price of goods | |
| Distance between nodes i and j | ||
| Distance from dispatch point m to distribution center a | ||
| Weight of goods transported from dispatch point m to distribution center a | ||
| Maximum load capacity of distribution vehicle | ||
| Demand at customer node j | ||
| Freshness decay coefficient during refrigerated transport per unit time | ||
| Freshness decay coefficient during refrigerated service per unit time | ||
| Remaining weight of goods on vehicle k when leaving customer node i | ||
| Cooling cost during refrigerated transport per unit time | ||
| Cooling cost during refrigerated loading/unloading per unit time | ||
| Carbon dioxide emission coefficient | ||
| Unit distance consumption when the vehicle is fully loaded | ||
| Unit distance consumption when the vehicle is empty | ||
| B | Unit fuel price | |
| Service time of the refrigerated vehicle at customer node j | ||
| Travel time from customer node i to customer node j for vehicle k | ||
| Time when vehicle k arrives at customer node j | ||
| Time when vehicle k departs from distribution center a | ||
| Time for the vehicle to reach distribution center a from the dispatch point | ||
| Service time of the vehicle at distribution center a | ||
| Initial carbon trading quota | ||
| Carbon trading price | ||
| Variables | Inventory level at distribution center a | |
| 1 if logistics center is established, 0 otherwise | ||
| 1 if delivery from node i to node j is done by vehicle k, 0 otherwise | ||
| 1 if customer j is served by vehicle k, 0 otherwise | ||
| 1 if distribution center a is served by vehicle k, 0 otherwise | ||
| 1 if customer j is served by distribution center a, 0 otherwise | ||
| Algorithm | Scale of the Problem | Number of Experiments | Parameter Settings | Solution Time/ Seconds | Total Distance Cost | |||
|---|---|---|---|---|---|---|---|---|
| Population Size | Iterations | Crossover Probability/Alpha | Crossover Probability/Beta | |||||
| Genetic Algorithm | 20 | a | 100 | 500 | 0.8 | 0.1 | 85.2 | 1350 |
| b | 120 | 550 | 0.7 | 0.08 | 82.5 | 1330 | ||
| c | 110 | 480 | 0.75 | 0.09 | 86.8 | 1370 | ||
| Ant Colony Algorithm | 20 | a | 50 | 200 | 1.0 | 2.0 | 118.5 | 1250 |
| b | 60 | 180 | 1.05 | 1.95 | 119.8 | 1245 | ||
| c | 55 | 190 | 1.1 | 1.9 | 120.2 | 1253 | ||
| Gurobi | 20 | / | / | Default parameters | / | / | 35.6 | 1200 |
| Genetic Algorithm | 50 | a | 150 | 800 | 0.8 | 0.1 | 170.3 | 2820 |
| b | 160 | 820 | 0.7 | 0.08 | 168.5 | 2780 | ||
| c | 155 | 790 | 0.75 | 0.09 | 172.2 | 2850 | ||
| Ant Colony Algorithm | 50 | a | 100 | 400 | 1.0 | 1.9 | 220.1 | 2700 |
| b | 105 | 420 | 1.1 | 1.96 | 217.2 | 2680 | ||
| c | 110 | 410 | 1.06 | 1.92 | 219.5 | 2720 | ||
| Gurobi | 50 | / | / | Default parameters | / | / | 65.6 | 2500 |
| Genetic Algorithm | 100 | a | 200 | 1000 | 0.6 | 0.03 | 320.6 | 4200 |
| b | 210 | 1020 | 0.55 | 0.035 | 315.8 | 4180 | ||
| c | 205 | 990 | 0.58 | 0.032 | 322.3 | 4230 | ||
| Ant Colony Algorithm | 100 | a | 150 | 600 | 1.0 | 2.0 | 420.2 | 4080 |
| b | 157 | 605 | 1.05 | 1.9 | 415.6 | 4105 | ||
| c | 155 | 610 | 1.1 | 1.98 | 418.9 | 4120 | ||
| Gurobi | 100 | / | / | Default parameters | / | / | 125.3 | 4078 |
| Case Data | Customers | Distribution Centers | GA | HGA | GA+Gurobi | |||
|---|---|---|---|---|---|---|---|---|
| Cost | T/s | Cost | T/s | Cost | T/s | |||
| 1 | 10 | 2 | 500 | 10 | 480 | 12 | 450 | 5 |
| 2 | 10 | 3 | 700 | 15 | 680 | 18 | 650 | 8 |
| 3 | 20 | 2 | 900 | 20 | 880 | 22 | 850 | 12 |
| 4 | 20 | 3 | 1200 | 25 | 1180 | 28 | 1150 | 15 |
| 5 | 40 | 2 | 1800 | 35 | 1780 | 38 | 1750 | 20 |
| 6 | 40 | 3 | 2100 | 40 | 2080 | 42 | 2050 | 25 |
| 7 | 40 | 4 | 2400 | 45 | 2380 | 48 | 2359 | 30 |
| Candidate | X Coordinate | Y Coordinate | Fixed Investment Cost (CNY) | Storage Capacity (Kg) | Unit Storage Cost (CNY/Kg) |
|---|---|---|---|---|---|
| 1 | 74 | 39 | 10,137 | 2000 | 17 |
| 2 | 92 | 67 | 7322 | 1500 | 21 |
| 3 | 26 | 52 | 6730 | 1500 | 18 |
| 4 | 30 | 88 | 10,169 | 2000 | 17 |
| 5 | 108 | 92 | 7220 | 1500 | 19 |
| 6 | 15 | 27 | 10,075 | 1500 | 7 |
| 7 | 52 | 104 | 12,006 | 2000 | 7 |
| Customer | X Coordinate | Y Coordinate | Estimates (Conservative, Most Likely, Optimistic) | Demand Quantity |
|---|---|---|---|---|
| 1 | 66 | 78 | 161.5, 206.125, 276.25 | 213 |
| 2 | 56 | 27 | 76, 97, 130 | 100 |
| 3 | 88 | 72 | 38, 48.5, 65 | 50 |
| 4 | 50 | 38 | 57, 72.75, 97.5 | 75 |
| 5 | 32 | 80 | 47.5, 60.625, 81.25 | 63 |
| 6 | 16 | 69 | 47.5, 60.625, 81.25 | 63 |
| 7 | 88 | 96 | 66.5, 84.875, 113.75 | 88 |
| 8 | 48 | 96 | 28.5, 36.375, 48.75 | 38 |
| 9 | 32 | 104 | 57, 72.75, 97.5 | 75 |
| 10 | 68 | 48 | 95, 121.25, 162.5 | 125 |
| 11 | 24 | 16 | 104.5, 133.375, 178.75 | 138 |
| 12 | 16 | 32 | 38, 48.5, 65 | 50 |
| 13 | 8 | 48 | 28.5, 36.375, 48.75 | 38 |
| 14 | 32 | 64 | 38, 48.5, 65 | 50 |
| 15 | 68 | 96 | 85.5, 109.125, 146.25 | 113 |
| 16 | 72 | 77 | 123.5, 157.625, 211.25 | 163 |
| 17 | 72 | 32 | 152, 194, 260 | 200 |
| 18 | 72 | 16 | 76, 97, 130 | 100 |
| 19 | 88 | 25 | 171, 218.25, 292.5 | 225 |
| 20 | 104 | 56 | 47.5, 60.625, 81.25 | 63 |
| 21 | 104 | 32 | 104.5, 133.375, 178.75 | 138 |
| 22 | 83 | 45 | 19, 24.25, 32.5 | 25 |
| 23 | 32 | 40 | 114, 145.5, 195 | 150 |
| 24 | 57 | 43 | 95, 121.25, 162.5 | 125 |
| 25 | 65 | 65 | 95, 121.25, 162.5 | 125 |
| 26 | 48 | 72 | 85.5, 109.125, 146.25 | 113 |
| 27 | 42 | 55 | 85.5, 109.125, 146.25 | 113 |
| 28 | 65 | 27 | 47.5, 60.625, 81.25 | 63 |
| 29 | 25 | 23 | 66.5, 84.875, 113.75 | 88 |
| 30 | 81 | 99 | 66.5, 84.875, 113.75 | 88 |
| 31 | 35 | 36 | 114, 145.5, 195 | 150 |
| 32 | 5 | 39 | 104.5, 133.375, 178.75 | 138 |
| 33 | 69 | 59 | 133, 169.75, 227.5 | 175 |
| 34 | 79 | 90 | 76, 97, 130 | 100 |
| 35 | 62 | 72 | 114, 145.5, 195 | 150 |
| Parameter | Meaning | Value | Unit |
|---|---|---|---|
| Maximum Load Capacity | 700 | Kg | |
| Vehicle Fixed Costs | 300 | Yuan | |
| P | Unit Freight Price | 15 | Yuan/kg |
| Transportation Cargo Loss Rate | 0.2% | ||
| Handling Cargo Loss Rate | 0.5% | ||
| Transportation Refrigeration Costs | 5 | Yuan | |
| Loading/Unloading Refrigeration Costs | 12 | Yuan | |
| Carbon Dioxide Conversion Coefficient | 2.62 | Kg/L | |
| Fuel Consumption per Unit Distance when Fully Loaded | 0.7 | L/km | |
| Fuel Consumption per Unit Distance when Empty | 0.35 | L/km | |
| B | Fuel Price | 1.69 | Yuan/km |
| Initial Carbon Emission Quota | 350 | Kg/day | |
| Carbon Trading Price | 0.6 | Kg/L |
| Parameter | Standard Genetic Algorithm | Improved Genetic Algorithm |
|---|---|---|
| Algorithm Type | standard genetic algorithm | the improved genetic algorithm |
| Population Size | 50 | 50 |
| Crossover Probability | 0.3 | dynamic probability |
| Mutation Probability | 0.2 | dynamic probability |
| Number of Iterations | 2000 | 2000 |
| Solving Precision | 0.01 | 0.01 |
| Solving Time Limit | 100 s | 100 s |
| Distribution Center | Distribution Route |
|---|---|
| P1 | P1-17-18-19-21-P1 |
| P1-10-33-25-3-20-22-P1 | |
| P1-17-28-2-11-31-4-24-P1 | |
| P4 | P4-5-26-35-16-1-P4 |
| P4-9-8-15-30-7-34-P4 | |
| P4-14-27-23-29-12-32-13-6-P4 |
| Cost Category | Dispatch Point to DC | Distribution Center | Proportion | |
|---|---|---|---|---|
| P1 | P4 | |||
| Fixed Investment and Warehousing Costs | / | 168 | 169 | 6.52% |
| Vehicle Fixed Costs | 500 | 300 | 300 | 21.28% |
| Refrigeration Costs | 1001 | 199 | 203 | 27.14% |
| Transportation Costs | 273 | 296 | 323 | 17.26% |
| Cargo Loss Costs | / | 120 | 160 | 5.42% |
| Carbon Trading Costs | 618 | 258 | 281 | 22.38% |
| Total Costs | 2392 | 1341 | 1436 | 100% |
Disclaimer/Publisher’s Note: The statements, opinions and data contained in all publications are solely those of the individual author(s) and contributor(s) and not of MDPI and/or the editor(s). MDPI and/or the editor(s) disclaim responsibility for any injury to people or property resulting from any ideas, methods, instructions or products referred to in the content. |
© 2024 by the authors. Licensee MDPI, Basel, Switzerland. This article is an open access article distributed under the terms and conditions of the Creative Commons Attribution (CC BY) license (https://creativecommons.org/licenses/by/4.0/).
Share and Cite
Liu, D.; Zhang, Y. Research on Location and Routing for Cold Chain Logistics in Health Resorts Considering Carbon Emissions. Sustainability 2024, 16, 6362. https://doi.org/10.3390/su16156362
Liu D, Zhang Y. Research on Location and Routing for Cold Chain Logistics in Health Resorts Considering Carbon Emissions. Sustainability. 2024; 16(15):6362. https://doi.org/10.3390/su16156362
Chicago/Turabian StyleLiu, Decai, and Yuxin Zhang. 2024. "Research on Location and Routing for Cold Chain Logistics in Health Resorts Considering Carbon Emissions" Sustainability 16, no. 15: 6362. https://doi.org/10.3390/su16156362
APA StyleLiu, D., & Zhang, Y. (2024). Research on Location and Routing for Cold Chain Logistics in Health Resorts Considering Carbon Emissions. Sustainability, 16(15), 6362. https://doi.org/10.3390/su16156362

