Determinants of Farmer Participation and Development of Shallot Farming in Search of Effective Farm Management Practices: Evidence Grounded in Structural Equation Modeling Results
Abstract
1. Introduction
2. Literature Review
2.1. Physical Aspects of Land
2.2. System of Economy Peasant Society
2.3. System of Political Peasant Society
2.4. Communication System of Farming Society
2.5. Socio-Cultural System of Peasant Society
2.6. Education Level
3. Research Methods
3.1. Construction of Conceptual Framework
3.2. Research Site
3.3. Research Process and Design
3.3.1. The First Step: SEM Development and Data Collection
- Structural Equation Modeling (SEM) Development
- Data Collection
3.3.2. The Second Step: Data Analysis
- Validity Testing of Questionnaire
- Reliability Testing
3.3.3. The Third Step: Measurement Model Evaluation
3.3.4. The Fourth Step: SEM Evaluation
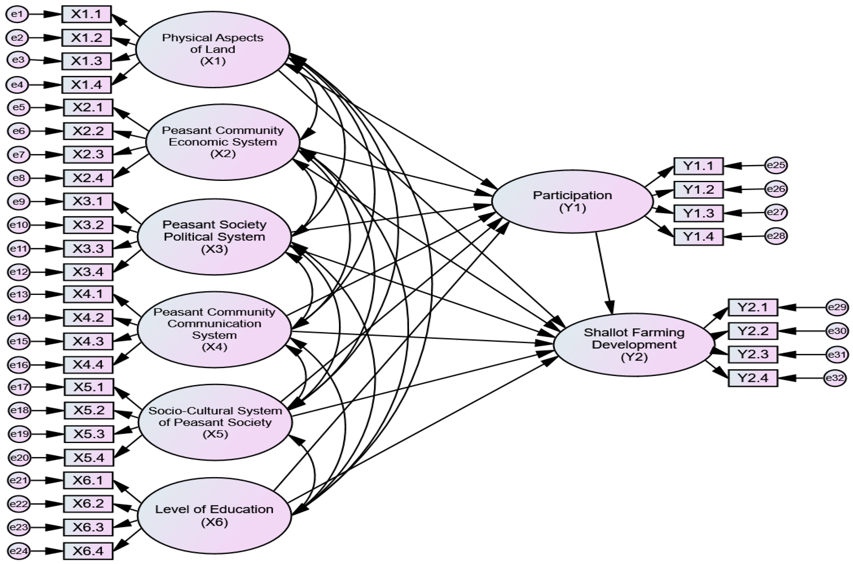
3.4. Hypothesis Model Test
- H1 = The LV of Physical Aspects of Land (X1) influences the LV of Farmer Participation (Y1).
- H2 = The LV of System of Economy Peasant Society (X2) influences the LV of Farmer Participation (Y1).
- H3 = The LV of System of Political Peasant Society (X3) influences the LV of Farmer Participation (Y1).
- H4 = The LV of Communication System of Farming Society (X4) influences the LV of Farmer Participation (Y1).
- H5 = The LV of Socio-Cultural System of Peasant Society (X5) influences the LV of Farmer Participation (Y1).
- H6 = The LV of Education Level (X6) influences the LV of Farmer Participation (Y1).
- H7 = The LV of Physical Aspects of Land (X1) influences the LV of Shallot-Farming Development (Y2).
- H8 = The LV of System of Economy Peasant Society (X2) influences the LV of Shallot-Farming Development (Y2).
- H9 = The LV of System of Political Peasant Society (X3) influences the LV of Shallot-Farming Development (Y2).
- H10 = The LV of Communication System of Farming Society (X4) influences the LV of Shallot-Farming Development (Y2).
- H11 = The LV of Socio-Cultural System of Peasant Society (X5) influences the LV of Shallot-Farming Development (Y2).
- H12 = The LV of Education Level (X6) influences the LV of Shallot-Farming Development (Y2).
- H13 = The LV of Farmer Participation (Y1) influences the LV of Shallot-Farming Development (Y2).
4. Results and Discussion
4.1. Measurement Model Evaluation Results
4.1.1. Validity Test Results
4.1.2. Reliability Test Results
4.1.3. Confirmatory Factor Analysis Test: Initial and Fit Models
4.1.4. The Results of R-Square (R2) Analysis
4.1.5. Hypothesis Testing
- (1)
- There was a significant influence of the LV of Physical Aspects of Land (X1) on the LV of Farmer Participation (Y1) with a C.R value of 3.677 and a probability of 0.000.
- (2)
- The LV of System of Economy Peasant Society (X2) had a significant influence on the LV of Farmer Participation (Y1) with a C.R value of 3.933 and a probability of 0.000.
- (3)
- The LV of System of Political Peasant Society (X3) significantly influenced the LV of Farmer Participation (Y1) with a C.R value of 2.866 and a probability of 0.004.
- (4)
- The LV of Communication System of Farming Society (X4) had an insignificant effect on the LV of Farmer Participation (Y1) because the C.R value was 1.552 and the probability was 0.121.
- (5)
- The LV of Socio-Cultural System of Peasant Society (X5) did not significantly influence the LV of Farmer Participation (Y1) because the C.R value was −1.880 and the probability was 0.060.
- (6)
- There was an insignificant effect of the LV of Education Level (X6) on the LV of Farmer Participation (Y1) because the C.R value was 1.270 and the probability was 0.204.
- (7)
- The LV of Physical Aspects of Land (X1) had an insignificant effect on the LV of Shallot-Farming Development (Y2) because the C.R value was −0.716 and the probability was 0.474.
- (8)
- The LV of System of Economy Peasant Society (X2) did not significantly influence the LV of Shallot-Farming Development (Y2) because the C.R value was 0.131 and the probability was 0.896.
- (9)
- The LV of System of Political Peasant Society (X3) significantly influenced the LV of Shallot-Farming Development (Y2) with a C.R value of 2.617 and a probability of 0.009.
- (10)
- The LV of Communication System of Farming Society (X4) had an insignificant influence on the LV of Shallot-Farming Development (Y2) because the C.R value was 0.903 and the probability was 0.366.
- (11)
- There was no significant influence of the LV of Socio-Cultural System of Peasant Society (X5) on the LV of Shallot-Farming Development (Y2) with a C.R value of 0.514 and a probability of 0.607.
- (12)
- There was a significant influence of the LV of Education Level (X6) on the LV of Shallot-Farming Development (Y2) with a C.R value of −2.742 and a probability of 0.006.
- (13)
- There was a significant influence of the LV of Farmer Participation (Y1) on the LV of Shallot-Farming Development (Y2) with a C.R value of 5.941 and a probability of 0.000.
4.2. Discussion
4.2.1. The Effect of the LV of Physical Aspects of Land (X1) and the LV of System of Economy Peasant Society (X2) on the LV of Farmer Participation (Y1)
4.2.2. The Influence of the LV of System of Political Peasant Society (X3) and the LV of Communication System of Farming Society (X4) on the LV of Farmer Participation (Y1)
4.2.3. The Influence of the LV of Socio-Cultural System of Peasant Society (X5) and the LV of Education Level (X6) on the LV of Farmer Participation (Y1)
4.2.4. The Influence of the LV of Physical Aspects of Land (X1) and the LV of System of Economy Peasant Society (X2) on the LV of Shallot-Farming Development (Y2)
4.2.5. The Influence of the LV of System of Political Peasant Society (X3) and the LV of Communication System of Farming Society (X4) on the LV Shallot-Farming Development (Y2)
4.2.6. The Influence of the LV of Socio-Cultural System of Peasant Society (X5), the LV of Education Level (X6), and the LV of Farmer Participation (Y1) on the LV of Shallot-Farming Development (Y2)
5. Conclusions and Recommendations
5.1. Research Conclusions
- (1)
- It was found that the physical aspects of the land, the system of economy peasant society, and the system of political peasant society were fundamental elements that exerted a positive and significant influence on farmer participation.
- (2)
- The factors of communication system, socio-cultural system, and education level within the agricultural community did not significantly influence farmer participation.
- (3)
- The system of political peasant society exerted a beneficial and noteworthy impact on shallot-farming development. The education level also had a significant role, albeit with a detrimental impact on shallot-farming development.
- (4)
- The physical aspects of the land, the economic system, the communication system, and the socio-cultural system of peasant society did not play a significant role in the development of shallot farming.
5.2. Relevant Recommendations
Limitation of the Study
Author Contributions
Funding
Institutional Review Board Statement
Informed Consent Statement
Data Availability Statement
Conflicts of Interest
References
- Iwan. Analisis Hubungan Karakteristik Petani dengan Partisipasi Petani Terhadap Program Pengembangan Agribisnis Jagung Hibrida pada Kabupaten Karanganyar. Wordpress.Com. 2010. Available online: https://h0404055.wordpress.com/2010/04/01/analisis-hubungan-karakteristik-petani-dengan-partisipasi-petani-terhadap-program-pengembangan-agribisnis-jagung-hibrida-pada-kabupaten-karanganyar/ (accessed on 31 January 2024).
- Anantanyu, S. Kelembagaan Petani: Peran dan Strategi Pengembangan Kapasitasnya. SEPA J. Sos. Ekon. Pertan. Agribisnis 2011, 7, 102–109. [Google Scholar]
- Mulyaningsih, A.; Hubeis, A.V.S.; Sadono, D. Partisipasi petani pada usahatani padi, jagung, dan kedelai perspektif gender. J. Penyul. 2018, 14, 145–158. [Google Scholar] [CrossRef]
- Akbar, A.; Salam, M.; Arsyad, M.; Rahmadanih, R. A study of human capital on institutional system of horticultural agribusiness. E3S Web Conf. 2023, 373, 04007. [Google Scholar] [CrossRef]
- Salam, M.; Rukka, R.M.; Samma, M.A.; Tenriawaru, A.N.; Muslim, A.I.; Ali, H.N.; Ridwan, M. The causal-effect model of input factor allocation on maize production: Using binary logistic regression in search for ways to be more productive. J. Agric. Food Res. 2024, 16, 101094. [Google Scholar] [CrossRef]
- Lee, C.C.; Wang, E.Z. Economic Complexity and Income Inequality: Does Country Risk Matter? Soc. Indic. Res. 2021, 154, 35–60. [Google Scholar] [CrossRef]
- Akbar, A.; Salam, M.; Arsyad, M.; Rahmadanih, R. Mediating role of leadership and group capital between human capital component and sustainability of horticultural agribusiness institutions in Indonesia. Open Agric. 2024, 9, 20220250. [Google Scholar] [CrossRef]
- Etwire, P.M.; Dogbe, W.; Wiredu, A.N.; Martey, E.; Etwire, E.; Owusu, R.K.; Wahaga, E. Factors Influencing Farmer’s Participation in Agricultural Projects: The case of the Agricultural Value Chain Mentorship Project in the Northern Region of Ghana. J. Econ. Sustain. Dev. 2013, 4, 36–43. [Google Scholar]
- Dan, Y.A.; Zhang, H.W.; Liu, Z.M.; Qiao, Z.E. Do cooperatives participation and technology adoption improve farmers’ welfare in China? A joint analysis accounting for selection bias. J. Integr. Agric. 2021, 20, 1716–1726. [Google Scholar] [CrossRef]
- Sander, A.; Ghazoul, J.; Finger, R.; Schaub, S. Participation in individual and collective agri-environmental schemes: A synthesis using the Theory of Planned Behaviour. J. Rural. Stud. 2024, 107, 103255. [Google Scholar] [CrossRef]
- Mulema, A.A.; Jogo, W.; Damtew, E.; Mekonnen, K.; Thorne, P. Women farmers’ participation in the agricultural research process: Implications for agricultural sustainability in Ethiopia. Int. J. Agric. Sustain. 2019, 17, 127–145. [Google Scholar] [CrossRef]
- Bello-Bravo, J.; Medendorp, J.W.; Pittendrigh, B. Just participation or just participation? A participatory justice model for more successful theory of change design, implementation, and solution uptake. Heliyon 2022, 8, e09808. [Google Scholar] [CrossRef] [PubMed]
- Brinkerhoff, D.; Crosby, B. Managing Policy Reform: Concepts and Tools for Decision-Makers in Developing and Transitioning Countries; Kumarian Press: West Hartford, CT, USA, 2002. [Google Scholar]
- Adi, I.R. Intervensi Komunitas Pengembangan Masyarakat Sebagai Upaya Pemberdayaan Masyarakat; Rajawali Press: Jakarta, Indonesia, 2008. [Google Scholar]
- Damanik, I. Factors Affecting Farmers Group Dynamics in Relation with Category of Farmers Group Capabilities in Pulokencana Village District of Serang. J. Penyul. 2015, 9, 31–40. [Google Scholar] [CrossRef][Green Version]
- Herminingsih, H.; Rokhani, R. Pengaruh perubahan iklim terhadap perilaku petani tembakau di Kabupaten Jember. J. Mat. Sains Dan Teknol. 2014, 15, 42–51. [Google Scholar]
- Akbar; Salam, M.; Arsyad, M.; Rahmadanih. The Role of Human Capital in Strengthening Horticultural Agribusiness Institutions: Evidence from Structural Equation Modeling. Int. J. Sustain. Dev. Plan. 2023, 18, 2839–2846. [Google Scholar] [CrossRef]
- Nurcholis, H. Perencanaan Partisipatif Pemerintah Daerah: Pedoman Pengembangan Perencanaan Pembangunan Partisipatif Pemerintah Daerah; Grasindo: Jakarta, Indonesia, 2009. [Google Scholar]
- Permentan No. 67. Peraturan Menteri Pertanian Nomor 67/PERMENTAN/SM.050/12/2016 Tahun 2016 Tentang Pembinaan Kelembagaan Petani (Issue June). 2016. Available online: https://peraturan.bpk.go.id/Details/160873/permentan-no-67permentansm050122016-tahun-201 (accessed on 30 January 2024).
- Muniarty, P.; Wulandari, W.; Akbar, T.L.; Esiati, E.; Ridwan, M. Sosialiasi Program Kerja Kelompok Kkn Dalam Mengubah Pengetahuan Ekonomi Masyarakat Kelurahan Dodu. Abdimas Galuh 2021, 3, 439–446. [Google Scholar] [CrossRef]
- Suparman; Juandi, D.; Tamur, M. Review of problem-based learning trends in 2010–2020: A meta-analysis study of the effect of problem-based learning in enhancing mathematical problem-solving skills of Indonesian students. J. Phys. Conf. Ser. 2021, 1722, 012103. [Google Scholar] [CrossRef]
- Traxler, E.; Li, T. Agricultural Best Management Practices, A Summary of Adoption Behaviour; Working Paper Series–WP 20-08; AgEcon Search Research in Agricultural & Applied Economics: St. Paul, MN, USA, 2020; pp. 1–56. [Google Scholar] [CrossRef]
- Kabir, M.H.; Nur-E-Alam, S.M.; Faruq, M.O.; Islam, M.S. Use of Best Management Practices (BMP) by the Farmers. Asian J. Agric. Food Sci. 2021, 9, 121–126. [Google Scholar] [CrossRef]
- Sutardi; Kristamtini; Purwaningsih, H.; Widyayanti, S.; Arianti, F.D.; Pertiwi, M.D.; Triastono, J.; Praptana, R.H.; Malik, A.; Cempaka, I.G.; et al. Nutrient Management of Shallot Farming in Sandy Loam Soil in Tegalrejo, Gunungkidul, Indonesia. Sustainability 2022, 14, 11862. [Google Scholar] [CrossRef]
- Bera, S.; Ahmad, M.; Suman, S. Land suitability analysis for agriculture using remote sensing and GIS: A case study of district Kangra. Int. J. Sci. Res. Dev. 2017, 5, 999–1004. [Google Scholar]
- Khan, I.A.; Khan, M.S. Developing Sustainable Agriculture in Pakistan. 2018. Available online: https://www.taylorfrancis.com/books/edit/10.1201/9781351208239/developing-sustainable-agriculture-pakistan-iqrar-ahmad-khan-muhammad-sarwar-khan (accessed on 4 January 2024).
- Riza, S.; Sekine, M.; Kanno, A.; Yamamoto, K.; Imai, T.; Higuchi, T. Land Suitability Analysis for Agricultural Land Use using Hyperscale DEM Data. Agrivita 2022, 44, 187–198. [Google Scholar] [CrossRef]
- Beye, N.F.; Sètondji Vodounnou, F.N.; Kane, A.; Tiréra, H.; Diop, R.; Ndao, S.; Sow, A.; Dème, E.H.; Sylla PM, D.D.; Ayessou, N.C.; et al. Effect of cultivation practices on the quality of onion bulbs (Allium cepa L.) produced at two sites in northern Senegal: Evaluation of morphological and physicochemical parameters. J. Agric. Food Res. 2024, 15, 101022. [Google Scholar] [CrossRef]
- dan Endy Marlina, S. Perencanaan dan Pengembangan; Suyantoro, F.S., Ed.; Andi: Yogyakarta, Indonesia, 2005. Available online: https://opac.perpusnas.go.id/DetailOpac.aspx?id=512589 (accessed on 4 January 2024).
- Liu, C.; Li, W.; Zhu, G.; Zhou, H.; Yan, H.; Xue, P. Land use/land cover changes and their driving factors in the northeastern tibetan plateau based on geographical detectors and google earth engine: A case study in gannan prefecture. Remote Sens. 2020, 12, 3139. [Google Scholar] [CrossRef]
- Li, Y.; Yang, X.; Cai, H.; Xiao, L.; Xu, X.; Liu, L. Topographical characteristics of agricultural potential productivity during cropland transformation in China. Sustainability 2015, 7, 96–110. [Google Scholar] [CrossRef]
- Abdullah, R.G. Accessibility and development. A case study from rural sarawak, Malaysia. Int. J. Bus. Soc. 2017, 18, 791–799. [Google Scholar]
- Watson, D.; Clark, L.A.; Tellegen, A. Development and Validation of Brief Measures of Positive and Negative Affect: The PANAS Scales. J. Personal. Soc. Psychol. 1988, 54, 1063–1070. [Google Scholar] [CrossRef] [PubMed]
- Fauzi. Factors Influencing the Selection of Housing Location Post Earthquake 2007 in Solok. J. Pembang. Wil. Kota 2011, 8, 13–23. [Google Scholar] [CrossRef][Green Version]
- O’Kelly, M.; Bryan, D. Agricultural location theory: Von Thunen’s contribution to economic geography. Prog. Hum. Geogr. 1996, 20, 457–475. [Google Scholar] [CrossRef]
- Baja, S. Perencanaan Tata Guna Lahan dalam Pengembangan Wilayah. In Pendekatan Spasial & Aplikasinya; Putri, C.A., Ed.; Andi: Yogyakarta, Indonesia, 2012. [Google Scholar]
- Sumarni, N.; Hidayat, A. Poluttans pada Tanah Andosol Magelang Isolation and Identification of Degradation Microbial Persistent Organic Poluttan on Soil Andosol Magelang Seminar Nasional XI Pendidikan Biologi FKIP UNS Biologi, Sains, Lingkungan, dan Pembelajarannya. In Jurnal Biologi; Moekasan, T.K., Ed.; Balai Penelitian Tanaman Sayuran: Bandung, Indonesia, 2005; Volume 1, Available online: https://agroswamp.com/wp-content/uploads/2014/09/M-33-Panduan-Teknis-Budidaya-Bawang-Merah.pdf (accessed on 5 January 2024).
- Muslihin, A.S.N.; Dachban, S.M.B. Analisis Faktor Agronomi Dan Sosio Ekonomi Yang Mempengaruhi Produksi Bawang Merah. Wahana Inov. 2014, 3, 147–156. [Google Scholar]
- Soekartawi. Pengantar Agroindustri; Raja Grafindo Persada: Jakarta, Indonesia, 2001; Volume 1. Available online: https://opac.perpusnas.go.id/DetailOpac.aspx?id=659034# (accessed on 1 January 2024).
- Afrianika, V.I.; Marwanti, S.; Khomah, I. Analisis Faktor-Faktor yang Mempengaruhi Produksi Usahatani Bawang Merah di Kecamatan Tawangmangu. Agriecobis J. Agric. Socioecon. Bus. 2020, 3, 79. [Google Scholar] [CrossRef]
- Mila, F.A.; Nahar, A.; Amin, M.R.; Culas, R.J.; Ahmed, A. Empirical assessment of onion supply chain constraints in Bangladesh: A pre-covid to covid situation. J. Agric. Food Res. 2022, 10, 100418. [Google Scholar] [CrossRef]
- Syam’un, E.; Yassi, A.; Jayadi, M.; Sjam, S.; Ulfa, F.; Zainal. Meningkatkan produktivitas bawang merah melalui penggunaan biji sebagai bibit. J. Din. Pengabdi. 2017, 2, 188–193. [Google Scholar]
- Basuki, I.; Boone Kauffman, J.; Peterson, J.T.; Anshari, G.Z.; Murdiyarso, D. Land cover and land use change decreases net ecosystem production in tropical peatlands of West Kalimantan, Indonesia. Forests 2021, 12, 1587. [Google Scholar] [CrossRef]
- Soekartawi. Prinsip Dasar Ekonomi Pertanian: Teori Dan Aplikasi; Raja Grafindo Persada: Jakarta, Indonesia, 2002. [Google Scholar]
- Daniel, M. Pengantar Ekonomi Pertanian; Bumi Aksara: Jakarta, Indonesia, 2002; Available online: https://inlislite.uin-suska.ac.id/opac/detail-opac?id=1029 (accessed on 3 January 2024).
- Nugraha, C.H.T.; Maria, N.S.B. Analisis Faktor-Faktor yang Mempengaruhi Pendapatan Petani Padi (Studi Kasus: Kecamatan Godong, Kabupaten Grobogan). Anal. Fakt.-Fakt. Yang Mempengaruhi Pendapatan Petani Padi 2021, 10, 1–9. [Google Scholar]
- Kharismawati, K.H.D.; Karjati, P.D. Pengaruh Luas Lahan dan Jumlah Tenaga Kerja terhadap Produksi Padi di 10 Kabupaten Jawa Timur Tahun 2014–2018. J. Econ. 2021, 3, 50–66. [Google Scholar] [CrossRef]
- Mahaarcha, D.; Sirisunhirun, S. Social capital and farmers’ participation in multi-level irrigation governance in Thailand. Heliyon 2023, 9, e18793. [Google Scholar] [CrossRef] [PubMed]
- Hidayatulloh, M.F.; Yani, M.T. Peran Tokoh Masyarakat dalam Pembangunan Desa di Desa Jogoroto Kecamatan Jogoroto Kabupaten Jombang. Kaji. Moral Kewarganegaraan 2021, 10, 540–554. [Google Scholar] [CrossRef]
- Hardiyanti, S.; Asrinaldi; Zetra, A. Partisipasi Politik Dalam Perencanaan Pembangunan Di Desa Lubuk. J. Niara 2021, 14, 277. [Google Scholar]
- Nubzatsania, N.; Siwi, M. Analisis Gender Keterlibatan Masyarakat dalam Program Dana Desa. J. Sains Komun. Dan Pengemb. Masy. 2020, 4, 181–194. [Google Scholar] [CrossRef]
- Indraningsih, K.S. Agricultural Innovation Dissemination Strategy in Supporting Agricultural Development. Forum Penelit. Agro Ekon. 2018, 35, 107–123. [Google Scholar] [CrossRef]
- Indrawan, R.M.J. Dampak Komunikasi Politik dan Opini Publik Terhadap Perilaku Masyarakat. WACANA J. Ilm. Ilmu Komun. 2017, 16, 171. [Google Scholar] [CrossRef]
- Saptana; Gunawan, E.; Perwita, A.D.; Sukmaya, S.G.; Darwis, V.; Ariningsih, E.; Ashari. The competitiveness analysis of shallot in Indonesia: A Policy Analysis Matrix. PLoS ONE 2021, 16, e256832. [Google Scholar] [CrossRef]
- Sahara; Utari, M.H.; Azijah, Z. Volatilitas Harga Bawang Merah di Indonesia. Bul. Ilm. Litbang Perdagang. 2019, 13, 309–336. [Google Scholar] [CrossRef][Green Version]
- Kustiari, T.; Susanto, D.; Dan, S.; Pulungan, I. Faktor-Faktor Penentu Tingkat Kemampuan Petani dalam Mengelola Lahan Marjinal. Maret 2006, 2, 7–17. [Google Scholar] [CrossRef]
- Handayani, S.; Wahyudin, N.; Khairiyansyah, K. Fasilitas, Aksesibilitas dan Daya Tarik Wisata terhadap Kepuasan Wisatawan. J. Ilm. Manaj. Dan Bisnis 2019, 20, 123–133. [Google Scholar] [CrossRef]
- Hidayat, S.; Setiawan, M.; Rohman, F.; Hussein, A.S. Development of Quality Digital Innovation by Optimally Utilizing Company Resources to Increase Competitive Advantage and Business Performance. Adm. Sci. 2022, 12, 157. [Google Scholar] [CrossRef]
- Amponsah, D.; Awunyo-Vitor, D.; Wongnaa, C.A.; Prah, S.; Sunday, O.A.; Acheampong, P.P. The impact of women groundnut farmers’ participation in Village Savings and Loans Association (VSLA) in Northern Ghana. J. Agric. Food Res. 2023, 11, 100481. [Google Scholar] [CrossRef]
- Ahmad, S.P.; Bempah, I.; Saleh, Y. Penerapan Sistem Latihan dan Kunjungan (LAKU) Penyuluh Pertanian terhadap Pengembangan Kelompok Tani Padi Sawah di Masa Pandemi COVID-19 Di Kecamatan Limboto Kabupaten Gorontalo. Agrinesia 2021, 6, 78–89. [Google Scholar]
- Martina, M.; Praza, R. Identifikasi Pelaksanaan Metode Penyuluhan Pertanian pada Petani Padi Sawah di Kecamatan Dewantara Kabupaten Aceh Utara. Agrifo J. Agribisnis Univ. Malikussaleh 2021, 5, 142. [Google Scholar] [CrossRef]
- Descartes, D.; Harianto, H.; Falatehan, F. Penyuluhan Pertanian dan Pengaruhnya terhadap Pendapatan Usahatani di Gapoktan Rorotan Jaya, Rorotan, Cilincing, Provinsi DKI Jakarta. J. Ekon. Pertan. Dan Agribisnis 2021, 5, 390–403. [Google Scholar] [CrossRef]
- Bulkis, B. Hambatan Komunikasi Yang Dirasakan Petani Selama Pembinaan Petani Padi (Oriza sativa) di Desa Oesao Kabupaten Kupang. J. Mat. Sains Dan Teknol. 2018, 19, 25–36. [Google Scholar] [CrossRef][Green Version]
- Bahua, M.I. Peran Kompetensi Penyuluh Pertanian pada Keterampilan Petani Bawang Merah. Agriekonomika 2018, 7, 112. [Google Scholar] [CrossRef]
- Ruyadi, I.; Winoto, Y.; Komariah, N.; Padjadjaran, U. Media Komunikasi dan Informasi dalam Menunjang. J. Kaji. Inf. Perpust. 2017, 5, 35–48. [Google Scholar] [CrossRef][Green Version]
- Derana, P.B.; Hadiyanto, H. Preferensi Penyuluh Pertanian dalam Menggunakan Media Komunikasi. J. Sains Komun. Dan Pengemb. Masy. 2019, 2, 803–812. [Google Scholar] [CrossRef]
- Dollah, B. Tudang Sipulung as The Communication Group to Share Information (Tudang Sipulung sebagai Komunikasi Kelompok dalam Berbagi Informasi). J. Pekommas 2016, 1, 177. [Google Scholar] [CrossRef]
- Dollah, B.B. Tudang Sipulung, sebagai Arena Komunikasi Top-Down dan Bottom-Up. J. Penelit. Komun. Pembang. 1994, 34, 177–188. [Google Scholar]
- Haryanta, A.T.; Sujatmiko, E. Kamus Sosiologi. Aksarra Sinergi Media. 2012. Available online: https://edeposit.perpusnas.go.id/collection/kamus-sosiologi-sumber-elektronis/4712# (accessed on 10 January 2024).
- Fatmawati, I.N.; Sholikin, A. Literasi digital, mendidik anak di era digital bagi orang tua milenial. Madani J. Polit. Sos. Kemasyarakatan 2019, 11, 119–138. [Google Scholar]
- Majid, J. Transparency; Preserving Wisdom of Budget Allocation dalam Manifestasi Budaya Tudang Sipulung. Account. Prof. J. (APAJI) 2022, 4, 36–52. [Google Scholar]
- Simarmata, N.; Yuniarti, K.W.; Riyono, B.; Patria, B. Gotong Royong in the Millennial Era. Digit. Press Soc. Sci. Humanit. 2020, 5, 00006. [Google Scholar] [CrossRef]
- Amalia, N.; Siagian, N.; Riani, L.; Faradila, I.; Wulandari, N.; Rambe, U.K. Keaktifan Gotong Royong Berpengaruh Meningkatkan Interakasi Sosial dan Menumbuhkan Rasa Solidaritas di Desa Siamporik. Edumaspul J. Pendidik. 2021, 5, 75–80. [Google Scholar] [CrossRef]
- Arifin, S.; Izzuddin, M.A. Ekonomi Lumbung dan Konstruksi Keberdayaan Petani Muslim Madiun. Inferensi 2016, 10, 187–212. [Google Scholar] [CrossRef][Green Version]
- Gandi, G.G.; Mustofa, M.S.; Luthfi, A. Jaringan Sosial Petani dalam Sistem Ijon pada Pertanian di Desa Pagenteran Kecamatan Pulosari Kabupaten Pemalang. Solidarity 2017, 6, 86–95. [Google Scholar]
- Sarita, N.N.; Noor, I.; Hoetoro, A. Factors determining the decision of farmers to choose credit (ijon): Farmers case in north kolaka. Int. J. Bus. Econ. Law 2019, 19, 242–249. [Google Scholar]
- Azizah, S.; Mukhlis, I. Analisis Ekonomi Syariah dalam Praktik Jual Beli Panen Padi di Kelurahan Klemunan Kabupaten Blitar. Al-Kharaj J. Ekon. Keuang. Bisnis Syariah 2022, 5, 1405–1421. [Google Scholar] [CrossRef]
- Oruh, S.; Kamaruddin, S.A.; Agustang, A. Relasi Patron Klien Panrita Lopi di Desa Bira Kabupaten Bulukumba. J. Ilmu Sos. Dan Hum. 2022, 11, 538–549. [Google Scholar] [CrossRef]
- Santosa, I.; Muslihudin; Adawiyah, W.R. Changes in reciprocity: From patron—Client relationships to commercial transactions in rural Central Java. Int. J. Innov. Creat. Chang. 2020, 14, 846–858. [Google Scholar]
- Susilowati, S.H. Gejala Pergeseran Kelembagaan Upah pada Pertanian Padi Sawah. Forum Penelit. Agro Ekon. 2016, 23, 48–60. [Google Scholar] [CrossRef]
- Aida, K.N.; Agustang, A.; Arlin, A.; Agustang AD, M. The patron-client relationship patterns in Siwa Lima fishermen community, Aru Islands District, Maluku, Indonesia. Int. J. Sci. Technol. Res. 2020, 9, 74–77. [Google Scholar]
- Susilo; Handoko, E.Y. An Analysis of Spatio-Temporal Water Vapor Variation in the East Java using Ground Based GPS Receivers. IOP Conf. Ser. Earth Environ. Sci. 2022, 950, 012085. [Google Scholar] [CrossRef]
- Leniwati, D.; Wahyuni, E.D.; Ulum, I.; Izatullo, K. Local community values based University Social Responsibility (USR). In Social and Political Issues on Sustainable Development in the Post COVID-19 Crisis; Sukmana, O., Robbie, I., Roziqin, A., Deniar, S.M., Sihidi, I.T., Suhermanto, D.F., Eds.; Balkema Schipholweg 107C; CRC Press: Boca Raton, FL, USA, 2022; pp. 292–304. [Google Scholar] [CrossRef]
- Canessa, C.; Ait-Sidhoum, A.; Wunder, S.; Sauer, J. What matters most in determining European farmers’ participation in agri-environmental measures? A systematic review of the quantitative literature. Land Use Policy 2024, 140, 107094. [Google Scholar] [CrossRef]
- Ross, M.G.; Lappin, B.W. Community Organization: Theory and Principles. Soc. Casework 1967, 37, 290. [Google Scholar] [CrossRef]
- Christian, M.; Obi, A.; Zantsi, S.; Mdoda, L.; Jiba, P. The Role of Cooperatives in Improving Smallholder Participation in Agri-Food Value Chains: A Case Study of One Local Municipality in Eastern Cape, South Africa. Sustainability 2024, 16, 2241. [Google Scholar] [CrossRef]
- Yuvirsa, G. Faktor-faktor yang Berhubungan dengan Partisipasi Anggota Kelompok Tani Kelas Kemampuan Utama dalam Melaksanakan Program Kelompok di Kecamatan Kayu Aro Kabupaten Kerinci. In Jurnal Faktor-Faktor yang Berhubungan Dengan Partisipasi Anggota Kelompok Tani Kelas Kemampuan Utama dalam Melaksanakan Program Kelompok di Kecamatan Kayu Aro Kabupaten Kerinci; University of Jambi: Jambi, Indonesia, 2018; pp. 1–16. Available online: https://repository.unja.ac.id/4865/ (accessed on 15 January 2024).
- Mardiyanto, T.C. Faktor-Faktor yang Mempengaruhi Respon Petani terhadap Teknologi Budidaya Bawang Merah Ramah Lingkungan di Kabupaten Tegal. AGRITEXTS J. Agric. Ext. 2018, 42, 106–118. [Google Scholar] [CrossRef]
- Suroso, H.; Hakim, A.; Noor, I. Penelitian ini bertujuan untuk melihat derajat partisipasi atau kekuasaan yang dimiliki masyarakat dalam proses pengambilan keputusan dalam Musrenbangdes, serta mengetahui faktor-faktor yang mempengaruhi keaktifan masyarakattersebut. Metode yang digunakan. Wacana J. Sos. Dan Hum. 2014, 17, 7–15. [Google Scholar]
- Kristiyono, J. Budaya Internet: Perkembangan Teknologi Informasi dan Komunikasi dalam Mendukung Penggunaan Media di Masyarakat. Scriptura 2015, 5, 23–30. [Google Scholar] [CrossRef]
- Adom, D.; Hussain, E.K.; Joe, A.A. Theoretical and Conceptual Framework: Mandatory Ingredients Theoretical and Conceptual Framework: Mandatory Ingredients Engineering. Int. J. Sci. Res. 2018, 7, 93–98. [Google Scholar]
- Yuniarsih, E.T.; Salam, M.; Jamil, M.H.; Nixia Tenriawaru, A. Determinants determining the adoption of technological innovation of urban farming: Employing binary logistic regression model in examining Rogers’ framework. J. Open Innov. Technol. Mark. Complex. 2024, 10, 100307. [Google Scholar] [CrossRef]
- Mensah, R.O.; Agyemang, F.; Acquah, A.; Babah, P.A.; Dontoh, J. Discourses on conceptual and theoretical frameworks in research: Meaning and implications for researchers. J. Afr. Interdiscip. Stud. 2020, 4, 53–64. [Google Scholar]
- Kivunja, C. Distinguishing between theory, theoretical framework, and conceptual framework: A systematic review of lessons from the field. Int. J. High. Educ. 2018, 7, 44–53. [Google Scholar] [CrossRef]
- BPS, Horticulture Agriculture Statistics. Badan Pusat Statistik Kecamatan Uluere Kabupaten Bantaeng. 2023. Available online: https://bantaengkab.bps.go.id/publication/download.html?nrbvfeve=YjkwMzFiY2FjOWE2YjQwOGRkNDY3Yzcy&xzmn=aHR0cHM6Ly9iYW50YWVuZ2thYi5icHMuZ28uaWQvcHVibGljYXRpb24vMjAyMy8wOS8yNi9iOTAzMWJjYWM5YTZiNDA4ZGQ0NjdjNzIva2VjYW1hdGFuLXVsdWVyZS1kYWxhbS1hbmdrYS0yMDIzLmh0bWw%3D&twoadfnoarfeauf=MjAyNC0wNS0wNSAyMDoxNDozNw%3D%3D (accessed on 2 January 2024).
- James, K.; Betty, N.; Thaddeo, M.J.; Kirabira, J.B. Blood production factors affecting transfusion sustainability: A study by using smart PLS-SEM approach. J. Open Innov. Technol. Mark. Complex. 2024, 10, 100247. [Google Scholar] [CrossRef]
- Chen, M.; Wang, H.; Liang, Y.; Zhang, G. Net and configurational effects of determinants on cloud computing adoption by SMEs under cloud promotion policy using PLS-SEM and fsQCA. J. Innov. Knowl. 2023, 8, 100388. [Google Scholar] [CrossRef]
- Dash, G.; Paul, J. CB-SEM vs. PLS-SEM methods for research in social sciences and technology forecasting. Technol. Forecast. Soc. Chang. 2021, 173, 121092. [Google Scholar] [CrossRef]
- Hidayanto, A.N.; Anggorojati, B.; Abidin, Z.; Phusavat, K. Data modeling positive security behavior implementation among smart device users in Indonesia: A partial least squares structural equation modeling approach (PLS-SEM). Data Brief 2020, 30, 105588. [Google Scholar] [CrossRef]
- Ong, M.H.A.; Puteh, F. Quantitative Data Analysis: Choosing Between SPSS, PLS and AMOS in Social Science Research. Int. Interdiscip. J. Sci. Res. 2017, 3, 1–12. [Google Scholar]
- Yunita, Y.; Sugihen, B.G.; Asngari, P.S.; Susanto, D.; Amanah, S. Strategi peningkatan kapasitas rumah tangga petani padi sawah lebak menuju ketahanan pangan rumah tangga (Kasus di Kabupaten Ogan Ilir dan Ogan Komering Ilir, Sumatera Selatan). J. Penyul. 2012, 8. [Google Scholar] [CrossRef]
- Sugiyono, D. Metode penelitian kuantitatif kualitatif dan, R.&.D. In Penerbit Alfabeta; Alfabeta: Bandung, Indonesia, 2013. [Google Scholar]
- Memon, M.A.; Ting, H.; Cheah, J.-H.; Thurasamy, R.; Chuah, F.; Huei Cham, T. Sample Size for Survey Research: Review And Recommendations. J. Appl. Struct. Equ. Model. 2020, 4, 2590–4221. [Google Scholar] [CrossRef]
- Sugiyono. Metode Penelitian Kuantitatif, Kualitatif, Dan R&D; Alfabeta: Bandung, Indonesia, 2010; Available online: https://www.academia.edu/44502098/Prof_dr_sugiyono_metode_penelitian_kuantitatif_kualitatif_dan_r_and_d_intro_PDFDrive_1_ (accessed on 31 January 2024).
- Ferdinand, A. Metode Penelitian Manajemen: Pedoman Penelitian Untuk Penulisan Skripsi Tesis dan Disertasi Ilmu Manajemen; Badan Penerbit Universitas Diponegoro: Semarang, Indonesia, 2014. [Google Scholar]
- Ghozali, I. Aplikasi Analisis Multivariate dengan Program IBM SPSS 21 Update PLS Regresi; Badan Penerbit Universitas Diponegoro: Semarang, Indonesia, 2013. [Google Scholar]
- Amanda, L.; Yanuar, F.; Devianto, D. Uji Validitas dan Reliabilitas Tingkat Partisipasi Politik Masyarakat Kota Padang. J. Mat. UNAND 2019, 8, 179. [Google Scholar] [CrossRef]
- Krakauer, N.Y.; Temimi, M. Stream recession curves and storage variability in small watersheds. Hydrol. Earth Syst. Sci. 2011, 15, 2377–2389. [Google Scholar] [CrossRef]
- Ichwana, I.; Sumono, S.; Delvian, D. Karakteristik Lokasi dan Pola Resapan: Data, Analisis dan Respon. Rona Tek. Pertan. J. Ilm. Penerapan Keteknikan Pertan. 2012, 5, 347–354. [Google Scholar] [CrossRef]
- Bagheri, A. Potato farmers’ perceptions of sustainable agriculture: The case of Ardabil province of Iran. Procedia-Soc. Behav. Sci. 2010, 5, 1977–1981. [Google Scholar] [CrossRef]
- Sari, E.C.F.; Machfudz, M.; Syakir, F. Pendapatan Usahatani Bawang Merah di Desa Torongrejo Kota Batu. J. Sos. Ekon. Pertan. Agribisnis 2019, 7, 35–45. [Google Scholar]
- Mas’oed, M. Perbandingan Sistem Politik; Gajah Mada University Press: Yogyakarta, Indonesia, 2000. [Google Scholar]
- Zahara, E. Pengaruh Komunikasi terhadap Partisipasi Masyarakat dalam Pembangunan Pedesaan. War. Dharmawangsa 2018, 57, 1–8. [Google Scholar]
- Wulandari, E.A.; Purnomo, A.; Hermanto, F. Sikap Dan Keterampilan Sosial dalam Menerima Kebudayaan Baru pada Masyarakat Pesisir Kecamatan Ayah Kabupaten Kebumen. Sosiolium J. Pembelajaran IPS 2020, 2, 132–138. [Google Scholar] [CrossRef]
- Habibi, I. Aktivitas Petani dalam Budidaya Bawang Merah (Allium ascalonicum L.) di Desa Sukasari Kaler Kecamatan Argapura Kabupaten Majalengka. Ph.D. Thesis, Universitas Siliwangi, Tasikmalaya, Indonesia, 2019. [Google Scholar]
- Shura, G.; Beshir, H.M.; Haile, A. Improving onion productivity through optimum and economical use of soil macronutrients in Central Rift Valley of Ethiopia. J. Agric. Food Res. 2022, 9, 100321. [Google Scholar] [CrossRef]
- Busthanul, N.; Diansari, P.; Sumase, I.; Sulianderi, N.M.; Mansyur, M.I. Reform of development strategy for economic strengthening of seaweed farmers in Bulukumba Regency, Indonesia. Adv. Environ. Biol. 2020, 14, 17. [Google Scholar]
- Bagayoko, N.; Ba, B.; Sangaré, B.; Sidibé, K. Gestion Des Ressources Naturelles et Configuration des Relations de Pouvoir Dans le Centre du Mali: Entre Ruptures tt Continuite. Afr. Secur. Sect. Netword 2017, 1–34. [Google Scholar]
- Sirajuddin, Z.; Liskawati, K.P. Persepsi Petani terhadap Implementasi Teknologi Informasi dan Komunikasi dalam Penyuluhan Pertanian. J. Penyul. 2021, 17, 136–144. [Google Scholar] [CrossRef]
- Elizabeth, R. Fenomena sosiologis metamorphosis petani: Ke arah keberpihakan pada masyarakat petani di pedesaan yang terpinggirkan terkait konsep ekonomi kerakyatan. Forum Penelit. Agro Ekon. 2007, 25, 29–42. [Google Scholar] [CrossRef]
- Haniah, H.; Putra, M.I. Dinamika Sosial Budaya Masyarakat Desa Rappolemba Kecamatan Tompobulu Kabupaten Gowa (Studi Solidaritas Petani Cengkeh). Aksiologi J. Pendidik. Dan Ilmu Sos. 2021, 1, 67–76. [Google Scholar] [CrossRef]
- Saputra, C.; Anwarudin, O.; Sulistyowati, D. Persepsi dan Adopsi Pengendalian Hama Terpadu Lalat Buah pada Tanaman Mangga di Kecamatan Greged kabupaten Cirebon Provinsi Jawa Barat. J. Penyul. Pertan. 2018, 13, 49–60. [Google Scholar] [CrossRef]
- Putri, C.A.; Anwarudin, O.; Sulistyowati, D. Partisipasi Petani dalam Kegiatan Penyuluhan dan Adopsi Pemupukan Padi Sawah di Kecamatan Kersamanah Kabupaten Garut. J. Agribisnis Terpadu 2019, 12, 103. [Google Scholar] [CrossRef]
- Anwarudin, O. The Interest and Action of Young Agricultural Entrepreneur on Agribusiness in Cianjur Regency, West Java. J. Penyul. 2018, 14, 189–198. [Google Scholar] [CrossRef]
- Liani, F.; Sulistyowati, D.; Anwarudin, O. Perspektif Gender Dalam Partisipasi Petani Pada Program Kawasan Rumah Pangan Lestari (KRPL) Tanaman Sayuran di Kecamatan Kersamanah Kabupaten Garut Provinsi Jawa Barat. J. Penyul. Pertan. 2018, 13, 21–32. [Google Scholar]
- Anwarudin, O.; Haryanto, Y. International Journal of Social Science and Economic Research the Role of Farmer-to-Farmer Extension as a Motivator for the Agriculture Young Generation. Int. J. Soc. Sci. Econ. Res. 2018, 3, 428–437. Available online: https://ijsser.org/more2018.php?id=29 (accessed on 31 January 2024).
- Arafah, S.N.; Ayu, S.F.; Wibowo, R.P. The Effect of Behavior and Characteristics of Shallot Farmers on Production Risk in Deli Serdang District. Randwick Int. Soc. Sci. J. 2022, 3, 870–877. [Google Scholar] [CrossRef]
- Yeshiwas, Y.; Alemayehu, M.; Adgo, E. The rise and fall of onion production; its multiple constraints on pre-harvest and post-harvest management issues along the supply chain in northwest Ethiopia. Heliyon 2023, 9, e15905. [Google Scholar] [CrossRef]
- Berun, S.P.; Hendrik, E.; Siubelan, Y.C. Peran Kelompok Tani dalam Meningkatkan Produksi Usahatani Bawang Merah. Studi Kasus pada Kelompok Tani Bawang Merah di Desa Sumlili, Kecamatan Kupang Barat, Kabupaten Kupang. Bul. Ilm. IMPAS 2023, 24, 219–229. [Google Scholar] [CrossRef]
- Gao, Z.; Liu, X.; Zhang, X. The Impact of Tie Strength on the Sustainable Participation of Farmers in Contract Farming: An Empirical Study in Inner Mongolia, China. Sustainability 2024, 16, 1538. [Google Scholar] [CrossRef]






| Latent Variables | Observed Variables | ||
|---|---|---|---|
| Symbols | Indicator Variable Names | Measurement Unit * | |
| Physical Aspects of Land (X1) | X1.1 | Land Suitability | 5-Point Likert scale |
| X1.2 | Topography | 5-Point Likert scale | |
| X1.3 | Accessibility | 5-Point Likert scale | |
| X1.4 | Climate Suitability | 5-Point Likert scale | |
| System of Economy Peasant Society (X2) | X2.1 | Production Costs | 5-Point Likert scale |
| X2.2 | Marketing Costs | 5-Point Likert scale | |
| X2.3 | Availability of Venture Capital | 5-Point Likert scale | |
| X2.4 | Labor Availability | 5-Point Likert scale | |
| System of Political Peasant Society (X3) | X3.1 | The Role of Community Leaders | 5-Point Likert scale |
| X3.2 | Community Engagement | 5-Point Likert scale | |
| X3.3 | The Role of Government Officials | 5-Point Likert scale | |
| X3.4 | Pricing Policy | 5-Point Likert scale | |
| Communication System of Farming Society (X4) | X4.1 | Farmer Group Meeting | 5-Point Likert scale |
| X4.2 | Extension Visit | 5-Point Likert scale | |
| X4.3 | Farmer and PPL interaction | 5-Point Likert scale | |
| X4.4 | Availability of Communication Media | 5-Point Likert scale | |
| Socio-Cultural System of Peasant Society (X5) | X5.1 | Tudang Sipulung | 5-Point Likert scale |
| X5.2 | Mutual Cooperation | 5-Point Likert scale | |
| X5.3 | The Ijon System | 5-Point Likert scale | |
| X5.4 | Patron–client | 5-Point Likert scale | |
| Education Level (X6) | X6.1 | Length of Education | 5-Point Likert scale |
| X6.2 | Non-formal Education | 5-Point Likert scale | |
| X6.3 | Literacy Level of Social Media Use | 5-Point Likert scale | |
| X6.4 | Literacy on the Use of Agricultural Extension Media | 5-Point Likert scale | |
| Farmer Participation (Y1) | Y1.1 | Participation in Planning | 5-Point Likert scale |
| Y1.2 | Participation in Execution | 5-Point Likert scale | |
| Y1.3 | Participation in Monitoring | 5-Point Likert scale | |
| Y1.4 | Participation in Evaluation | 5-Point Likert scale | |
| Shallot-Farming Development (Y2) | Y2.1 | Shallot Production Quality | 5-Point Likert scale |
| Y2.2 | Increase in Shallot Production | 5-Point Likert scale | |
| Y2.3 | Shallot Productivity Increase | 5-Point Likert scale | |
| Y2.4 | Shallot Revenue Increase | 5-Point Likert scale | |
| Goodness-of-Fit Index | Cut-Off Value | |
|---|---|---|
| Chi-square | X2 | The smaller, the better (p-value ≥ 0.05) |
| Probability Level | PL | ≥0.05 |
| Root Mean Square Error of Approximation | RMSEA | RMSEA ≤ 0.08 means a good fit |
| Goodness-of-Fit index | GFI | Good fit if GFI ≥ 0.9 and marginal fit if 0.8 ≤ IFI ≤ 0.9 |
| Adjusted Goodness-of-Fit index | AGFI | The model is said to be a good fit if AGFI ≥ 0.9 and is said to be a marginal fit if 0.8 ≤ AGFI ≤ 0.9 |
| CMIN/DF | CMIN/DF | ≤2.02 |
| Tucker Lewis Index | TLI | The model is said to be a good fit if it has a TLI value ≥ 0.9 and is said to be a marginal fit if 0.8 ≤ TLI ≤ 0.9 |
| Comparative Fit Index | CFI | The model is said to be a good fit if it has a CFI value ≥ 0.9 and is said to be a marginal fit if 0.8 ≤ CFI ≤ 0.9 |
| Model fit: R-Square | R2 | R2 = 0.040 to 0.19 (weak), R2 = 0.24–0.33 (moderate), R2 = 0.34–0.67 (strong) |
| Variables | Code | Cronbach’s Alpha | Description |
|---|---|---|---|
| Physical Aspects of Land | X1 | 0.790 | Reliable |
| System of Economy Peasant Society | X2 | 0.747 | Reliable |
| System of Political Peasant Society | X3 | 0.825 | Reliable |
| Communication System of Farming Society | X4 | 0.793 | Reliable |
| Socio-Cultural System of Peasant Society | X5 | 0.782 | Reliable |
| Level of Education | X6 | 0.787 | Reliable |
| Farmer participation | Y1 | 0.798 | Reliable |
| Shallot-Farming Development | Y2 | 0.821 | Reliable |
| Variables | Indicators | Code | Loading Factors | Criteria | AVE | Description |
|---|---|---|---|---|---|---|
| Physical Aspects of Land (X1) | Land Suitability | X1.1 | 0.712 | 0.5 | 0.634 | Valid |
| Topography | X1.2 | 0.816 | 0.5 | |||
| Accessibility | X1.3 | 0.915 | 0.5 | |||
| Climate Suitability | X1.4 | 0.725 | 0.5 | |||
| System of Economy Peasant Society (X2) | Production Costs | X2.1 | 0.672 | 0.5 | 0.585 | Valid |
| Marketing Costs | X2.2 | 0.899 | 0.5 | |||
| Availability of Venture Capital | X2.3 | 0.890 | 0.5 | |||
| Labor Availability | X2.4 | 0.537 | 0.5 | |||
| System of Political Peasant Society (X3) | The Role of Community Leaders | X3.1 | 0.861 | 0.5 | 0.657 | Valid |
| Community Engagement | X3.2 | 0.810 | 0.5 | |||
| The Role of Government Officials | X3.3 | 0.845 | 0.5 | |||
| Pricing Policy | X3.4 | 0.717 | 0.5 | |||
| Communication System of Farming Society (X4) | Farmer Group Meeting | X4.1 | 0.917 | 0.5 | 0.647 | Valid |
| Extension Visit | X4.2 | 0.890 | 0.5 | |||
| Farmer and Extension Workers Interaction | X4.3 | 0.871 | 0.5 | |||
| Availability of Communication Media | X4.4 | 0.446 | 0.5 | |||
| Socio-Cultural System of Peasant Society (X5) | Tudang Sipulung | X5.1 | 0.889 | 0.5 | 0.609 | Valid |
| Mutual Cooperation | X5.2 | 0.872 | 0.5 | |||
| The Sistem Ijon | X5.3 | 0.707 | 0.5 | |||
| Patron–client | X5.4 | 0.622 | 0.5 | |||
| Education Level (X6) | Length of Education | X6.1 | 0.900 | 0.5 | 0.616 | Valid |
| Non-formal education | X6.2 | 0.757 | 0.5 | |||
| Literacy Level of Social Media Use | X6.3 | 0.790 | 0.5 | |||
| Literacy on the Use of Agricultural Extension Media | X6.4 | 0.674 | 0.5 | |||
| Farmer participation (Y1) | Participation in Planning | Y1.1 | 0.866 | 0.5 | 0.629 | Valid |
| Participation in Execution | Y1.2 | 0.834 | 0.5 | |||
| Participation in Monitoring | Y1.3 | 0.823 | 0.5 | |||
| Participation in Evaluation | Y1.4 | 0.628 | 0.5 | |||
| Shallot-Farming Development (Y2) | Shallot Production Quality | Y2.1 | 0.861 | 0.5 | 0.659 | Valid |
| Increase in Shallot Production | Y2.2 | 0.639 | 0.5 | |||
| Shallot Productivity Increase | Y2.3 | 0.856 | 0.5 | |||
| Shallot Revenue Increase | Y2.4 | 0.869 | 0.5 |
| Goodness-of-Fit Index | Cut-Off Value | Initial Goodness-of-Fit Index | GoF Model Fit Test Results after Modification | ||
|---|---|---|---|---|---|
| Results | Descriptions | Results | Descriptions | ||
| X2 | The smaller, the better (p-value ≥ 0.05) | 973.959 | Not yet fit | 658.876 | Expectedly small |
| Probability Level | ≥0.05 | 0.000 | Not yet fit | 0.000 | Fairly good |
| RMSEA | RMSEA ≤ 0.08 means a good fit | 0.091 | Not yet fit | 0.061 | Good fit |
| GFI | A good fit if GFI ≥ 0.9 and a marginal fit if 0.8 ≤ IFI ≤ 0.9 | 0.728 | Marginal fit | 0.803 | Marginal fit |
| AGFI | The model is said to be a good fit if AGFI ≥ 0.9 and is said to be a marginal fit if 0.8 ≤ AGFI ≤ 0.9 | 0.670 | Marginal fit | 0.755 | Marginal fit |
| CMIN/DF | ≤2.02 | 2.234 | Not yet fit | 1.554 | Good fit |
| TLI | The model is said to be a good fit if it has a TLI value ≥ 0.9 and is said to be a marginal fit if 0.8 ≤ TLI ≤ 0.9 | 0.782 | Marginal fit | 0.902 | Good fit |
| CFI | The model is said to be a good fit if it has a CFI value ≥ 0.9 and is said to be a marginal fit if 0.8 ≤ CFI ≤ 0.9 | 0.809 | Marginal fit | 0.916 | Good fit |
| Latent Variable | Notation | R-Square Value | Description |
|---|---|---|---|
| Farmer Participation | Y1 | 0.675 | Strong |
| Shallot-Farming Development | Y2 | 0.706 | Strong |
| Estimate | S.E. | C.R | p | Hypothesis | |||
|---|---|---|---|---|---|---|---|
| Y1 | <--- | X1 | 0.323 | 0.088 | 3.677 | *** | Accepted |
| Y1 | <--- | X2 | 0.771 | 0.196 | 3.933 | *** | Accepted |
| Y1 | <--- | X3 | 0.413 | 0.144 | 2.866 | 0.004 | Accepted |
| Y1 | <--- | X4 | 0.455 | 0.293 | 1.552 | 0.121 | Rejected |
| Y1 | <--- | X5 | −0.509 | 0.271 | −1.880 | 0.060 | Rejected |
| Y1 | <--- | X6 | 0.151 | 0.119 | 1.270 | 0.204 | Rejected |
| Y2 | <--- | X1 | −0.032 | 0.045 | −0.716 | 0.474 | Rejected |
| Y2 | <--- | X2 | 0.010 | 0.073 | 0.131 | 0.896 | Rejected |
| Y2 | <--- | X3 | 0.200 | 0.077 | 2.617 | 0.009 | Accepted |
| Y2 | <--- | X4 | 0.120 | 0.133 | 0.903 | 0.366 | Rejected |
| Y2 | <--- | X5 | 0.066 | 0.128 | 0.514 | 0.607 | Rejected |
| Y2 | <--- | X6 | −0.180 | 0.066 | −2.742 | 0.006 | Accepted |
| Y2 | <--- | Y1 | 0.466 | 0.078 | 5.941 | *** | Accepted |
Disclaimer/Publisher’s Note: The statements, opinions and data contained in all publications are solely those of the individual author(s) and contributor(s) and not of MDPI and/or the editor(s). MDPI and/or the editor(s) disclaim responsibility for any injury to people or property resulting from any ideas, methods, instructions or products referred to in the content. |
© 2024 by the authors. Licensee MDPI, Basel, Switzerland. This article is an open access article distributed under the terms and conditions of the Creative Commons Attribution (CC BY) license (https://creativecommons.org/licenses/by/4.0/).
Share and Cite
Asriadi, A.A.; Salam, M.; Nadja, R.A.; Fudjaja, L.; Rukmana, D.; Jamil, M.H.; Arsyad, M.; Rahmadanih; Maulidiyah, R. Determinants of Farmer Participation and Development of Shallot Farming in Search of Effective Farm Management Practices: Evidence Grounded in Structural Equation Modeling Results. Sustainability 2024, 16, 6332. https://doi.org/10.3390/su16156332
Asriadi AA, Salam M, Nadja RA, Fudjaja L, Rukmana D, Jamil MH, Arsyad M, Rahmadanih, Maulidiyah R. Determinants of Farmer Participation and Development of Shallot Farming in Search of Effective Farm Management Practices: Evidence Grounded in Structural Equation Modeling Results. Sustainability. 2024; 16(15):6332. https://doi.org/10.3390/su16156332
Chicago/Turabian StyleAsriadi, Andi Amran, Muslim Salam, Rahmawaty Andi Nadja, Letty Fudjaja, Didi Rukmana, Muhammad Hatta Jamil, Muhammad Arsyad, Rahmadanih, and Rafiqah Maulidiyah. 2024. "Determinants of Farmer Participation and Development of Shallot Farming in Search of Effective Farm Management Practices: Evidence Grounded in Structural Equation Modeling Results" Sustainability 16, no. 15: 6332. https://doi.org/10.3390/su16156332
APA StyleAsriadi, A. A., Salam, M., Nadja, R. A., Fudjaja, L., Rukmana, D., Jamil, M. H., Arsyad, M., Rahmadanih, & Maulidiyah, R. (2024). Determinants of Farmer Participation and Development of Shallot Farming in Search of Effective Farm Management Practices: Evidence Grounded in Structural Equation Modeling Results. Sustainability, 16(15), 6332. https://doi.org/10.3390/su16156332

