Integrated Assessment of Bearing Capacity and GHG Emissions for Foundation Treatment Piles Considering Stratum Variability
Abstract
1. Introduction
2. Integrated Design Frameworks for Optimizing Bearing Capacity and GHG Emissions
2.1. Integrated Optimization Design Framework
2.2. Design Module for the Bearing Capacity of Foundation Treatment Piles
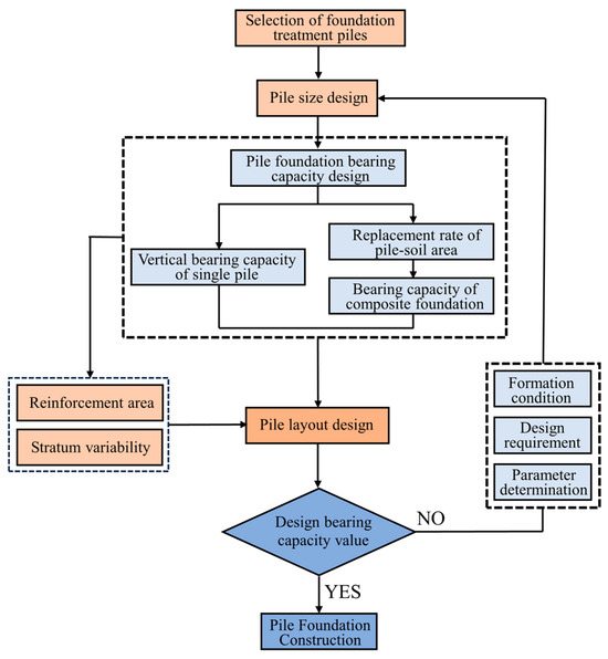
2.2.1. Design Process for Foundation Treatment Piles
2.2.2. Bearing Capacity Calculation
2.3. Assessment Module for GHG Emissions of Foundation Treatment Piles
2.3.1. System Boundary and Functional Unit
2.3.2. GHG Emission Calculation
2.3.3. Related GHG Emission Factors
3. Effect of Stratum Variability on Bearing Capacity
3.1. Engineering Background
3.1.1. Project Overview
3.1.2. Geological Condition Investigation
3.2. Bearing Capacity of Foundation Treatment Piles
3.2.1. Selection of Pile Dimensions
3.2.2. Spatial Distribution of Soil Layers
3.2.3. Changes in the Mechanical Properties of Soil
4. GHG Emissions of Foundation Treatment Piles
4.1. GHG Emissions Assessment
4.1.1. DCM Pile
4.1.2. HPJG Pile
4.2. Effect of Stratum Variability on GHG Emissions
4.2.1. Pile Dimensions
4.2.2. Pile Construction Conditions
4.2.3. Soil Mechanical Parameters
5. Integrated Optimization Design Assessment for Foundation Reinforcement Treatment
5.1. Sensitivity Analysis
5.1.1. GHG Emission Influencing Factors
5.1.2. Influencing Factors on Bearing Capacity
5.2. Stratum Variability on Reinforcement Effectiveness
5.3. Comparison of Optimization Results for Foundation Treatment Piles
6. Discussion
6.1. Contributions and Limitations
6.2. Application Prospect
7. Conclusions
- (1)
- The GHG emissions during the construction stage of two types of foundation treatment pile technologies were compared using the LCA framework. The GHG emission from HPJG piles was found to be 6.58% higher than that from DCM piles. For both types of piles, the utilization of cement material was the primary driver of GHG emissions, constituting over 90% of the emissions. Particularly in HPJG piles, the complexity of construction technology, which involves increased machinery use, led to a higher proportion of GHG emissions from the equipment.
- (2)
- The diameter is a highly sensitive parameter that significantly influences pile GHG emissions. As the diameter increased, the GHG emissions increased significantly. At a pile diameter of 500 mm, the material emission ratios of the DCM and HPJG piles were 91.29% and 78.72%, respectively, whereas, at a diameter of 800 mm, these ratios increased to 96.19% and 90.29%, respectively. Although the soil density and construction speed also influenced GHG emissions, their sensitivities were comparatively lower. It is advisable to utilize low-carbon materials as substitutes for ordinary Portland cement to reduce the carbon footprint of projects while meeting structural strength requirements.
- (3)
- The pile diameter is a critical factor in determining the bearing capacity of piles, and its impact surpasses that of the pile length. HPJG piles generally provide higher bearing capacities owing to the increased compressive strength of the pile body after construction. The characteristic values of the soil side friction resistance, pile end-bearing resistance, and bearing capacity of natural soil are crucial parameters that influence the bearing capacity of pile foundations. The variation in these parameters affects the bearing capacity of layers with different thicknesses in varying ways. In deep layers, it is advisable to focus more on the selection of construction methods and materials, whereas in shallower layers, prioritizing the side friction resistance and end-bearing resistance is recommended.
- (4)
- The design framework proposed in this study facilitated a comprehensive assessment of the environmental impact and bearing performance of the pile foundation design. Remarkably, this innovative construction method can reduce overall GHG emissions by approximately 22.7%. By adopting a novel arrangement scheme that implements overlapping piles in the shield tunneling reinforcement area and spaced piles in non-reinforcement areas, this method not only satisfies the requirements for bearing capacity and impermeability but also significantly reduces GHG emissions.
Author Contributions
Funding
Institutional Review Board Statement
Informed Consent Statement
Data Availability Statement
Conflicts of Interest
Abbreviations
| Nomenclature | |||
| GHG | greenhouse gas emissions | α | correction coefficient for pile end resistance |
| LCA | life cycle assessment | Ap | pile end area |
| DCM | deep cement mixing pile | fcu | compressive strength |
| HPJG | high-pressure jet grouting pile | η | reduction coefficient of pile body strength |
| l | soil layer thickness | m | area replacement rate |
| ρ | natural density | d | pile diameter |
| ω | natural water content | de | equivalent diameter |
| c | cohesive force | λ | coefficient of single-pile bearing capacity utilization |
| φ | internal friction angle | β | coefficient of soil bearing capacity between piles |
| qsia | pile side resistance | n | number of piles |
| qp | pile end resistance | A | reinforcement area |
| fsk | bearing capacity of soil between piles | E | greenhouse gas emissions |
| Ra | single-pile bearing capacity | v | greenhouse gas emission factors |
| fspk | bearing capacity of the foundation | Q | engineering quantity |
| μp | pile body perimeter | L | transportation distance |
References
- Allouhi, A.; El Fouih, Y.; Kousksou, T.; Jamil, A.; Zeraouli, Y.; Mourad, Y. Energy consumption and efficiency in buildings: Current status and future trends. J. Clean. Prod. 2015, 109, 118–130. [Google Scholar] [CrossRef]
- Liu, H.; Lin, B. Energy substitution, efficiency, and the effects of carbon taxation: Evidence from China’s building construction industry. J. Clean. Prod. 2017, 141, 1134–1144. [Google Scholar] [CrossRef]
- Mohebbi, G.; Bahadori-Jahromi, A.; Ferri, M.; Mylona, A. The role of embodied carbon databases in the accuracy of life cycle assessment (LCA) calculations for the embodied carbon of buildings. Sustainability 2021, 13, 7988. [Google Scholar] [CrossRef]
- Zhang, Y.; Jiang, X.; Cui, C.; Skitmore, M. BIM-based approach for the integrated assessment of life cycle carbon emission intensity and life cycle costs. Build. Environ. 2022, 226, 109691. [Google Scholar] [CrossRef]
- UNEP. United Nations Report: Carbon Emissions from Buildings and Construction Reach Historic Highs. 2022. Available online: https://news.un.org/zh/story/2022/11/1112252 (accessed on 2 July 2024).
- Sun, Y.; Hao, S.; Long, X. A study on the measurement and influencing factors of carbon emissions in China’s construction sector. Build. Environ. 2023, 229, 109912. [Google Scholar] [CrossRef]
- Li, R.; You, K.; Cai, W.; Wang, J.; Liu, Y.; Yu, Y. Will the southward center of gravity migration of population, floor area, and building energy consumption facilitate building carbon emission reduction in China? Build. Environ. 2023, 242, 110576. [Google Scholar] [CrossRef]
- Säynäjoki, E.; Korba, P.; Kalliala, E.; Nuotio, A. GHG emissions reduction through urban planners’ improved control over earthworks: A case study in Finland. Sustainability 2018, 10, 2859. [Google Scholar] [CrossRef]
- Sun, F. New foundation treatment technology using cement soil composite tubular piles supported by optical fiber sensing technology. J. Sens. 2023, 2023, 6807212. [Google Scholar] [CrossRef]
- Sánchez-Garrido, A.J.; Navarro, I.J.; Yepes, V. Evaluating the sustainability of soil improvement techniques in foundation substructures. J. Clean. Prod. 2022, 351, 131463. [Google Scholar] [CrossRef]
- Wu, P.; Feng, W.; Yin, J. Numerical study of creep effects on settlements and load transfer mechanisms of soft soil improved by deep cement mixed soil columns under embankment load. Geotext Geomembr. 2020, 48, 331–348. [Google Scholar] [CrossRef]
- Bayesteh, H.; Sabermahani, M. Field study on performance of jet grouting in low water content clay. Eng. Geol. 2020, 264, 105314. [Google Scholar] [CrossRef]
- Shan, Y.; Luo, J.; Wang, B.; Zhou, S.; Zhang, B. Critical application zone of the jet grouting piles in the vicinity of existing high-speed railway bridge in deep soft soils with medium sensibility. Soils Found. 2024, 64, 101407. [Google Scholar] [CrossRef]
- Sandanayake, M.; Zhang, G.; Setunge, S. Environmental emissions at foundation construction stage of buildings–Two case studies. Build. Environ. 2016, 95, 189–198. [Google Scholar] [CrossRef]
- Dong, Y.H.; Ng, S.T. A life cycle assessment model for evaluating the environmental impacts of building construction in Hong Kong. Build. Environ. 2015, 89, 183–191. [Google Scholar] [CrossRef]
- Li, X.; Zheng, Y. Using LCA to research carbon footprint for precast concrete piles during the building construction stage: A China study. J. Clean. Prod. 2020, 245, 118754. [Google Scholar] [CrossRef]
- Luo, W.; Sandanayake, M.; Zhang, G. Direct and indirect carbon emissions in foundation construction–Two case studies of driven precast and cast-in-situ piles. J. Clean. Prod. 2019, 211, 1517–1526. [Google Scholar] [CrossRef]
- Yao, K.; Chen, Q.; Ho, J.; Xiao, H.; Lee, F.H. Strain-dependent shear stiffness of cement-treated marine clay. J. Mater. Civil. Eng. 2018, 30, 4018255. [Google Scholar] [CrossRef]
- Kravchenko, E.; Lu, W.; Sauerwein, M.; Wong, A.H. Life cycle assessment of waste materials in deep cement mixing for land reclamation in Hong Kong. Environ. Impact Assess. Rev. 2024, 105, 107398. [Google Scholar] [CrossRef]
- Bao, X.; Yuan, H.; Chen, X.; Chen, K.; Shen, J.; Cui, H. GHG emission analysis of an optimal arrangement of stiffened composite pile group based on bearing capacity: A case study. J. Clean. Prod. 2024, 440, 140860. [Google Scholar] [CrossRef]
- Fang, Y.; Lu, X.; Li, H. A random forest-based model for the prediction of construction-stage carbon emissions at the early design stage. J. Clean. Prod. 2021, 328, 129657. [Google Scholar] [CrossRef]
- Huang, Y.; Wang, A. Research on Carbon Emission of Prefabricated Structure in China. Buildings 2023, 13, 1348. [Google Scholar] [CrossRef]
- Zhang, X.; Zheng, R. Reducing building embodied emissions in the design phase: A comparative study on structural alternatives. J. Clean. Prod. 2020, 243, 118656. [Google Scholar] [CrossRef]
- Afshin, A.; Rayhani, M.T. Evaluation of bearing capacity with time for small-scale piles driven into Leda clay. Int. J. Geotech. Eng. 2015, 9, 307–315. [Google Scholar] [CrossRef]
- Cui, C.; Meng, K.; Xu, C.; Wang, B.; Xin, Y. Vertical vibration of a floating pile considering the incomplete bonding effect of the pile-soil interface. Comput. Geotech. 2022, 150, 104894. [Google Scholar] [CrossRef]
- Lee, W.; Kim, D.; Salgado, R.; Zaheer, M. Setup of driven piles in layered soil. Soils Found 2010, 50, 585–598. [Google Scholar] [CrossRef]
- Jiang, C.; Li, Y.; Liu, L.; Lin, H. Nonlinear analysis of flexible pile near undrained clay slope under lateral loading. Adv. Civ. Eng. 2018, 2018, 817362. [Google Scholar] [CrossRef]
- Liu, P.; Jiang, C.; Lin, M.; Chen, L.; He, J. Nonlinear analysis of laterally loaded rigid piles at the crest of clay slopes. Comput. Geotech. 2020, 126, 103715. [Google Scholar] [CrossRef]
- Comodromos, E.M.; Papadopoulou, M.C.; Rentzeperis, I.K. Pile foundation analysis and design using experimental data and 3-D numerical analysis. Comput. Geotech. 2009, 36, 819–836. [Google Scholar] [CrossRef]
- Zhou, P.; Li, J.; Li, L.; Liu, G.; Li, P. Investigation of the time-dependent bearing capacity of a jacked pile in saturated structured clays. Comput. Geotech. 2023, 161, 105599. [Google Scholar] [CrossRef]
- Sun, B.; Jiang, C.; Pang, L.; Liu, P.; Li, X. Effect of the pile diameter and slope on the undrained lateral response of the Large–Diameter pile. Comput. Geotech. 2022, 152, 104981. [Google Scholar] [CrossRef]
- Wang, H.; Wang, L.Z.; Hong, Y.; He, B.; Zhu, R.H. Quantifying the influence of pile diameter on the load transfer curves of laterally loaded monopile in sand. Appl. Ocean Res. 2020, 101, 102196. [Google Scholar] [CrossRef]
- Hussein, A.F.; El Naggar, M.H. Dynamic performance of driven and helical piles in cohesive soil. Acta Geotech. 2023, 18, 1543–1568. [Google Scholar] [CrossRef]
- Shuman, N.M.; Khan, S.; Amini, F. Settlement based load capacity curve for single helix helical pile in c-ϕ soil. Soils Found. 2023, 63, 101265. [Google Scholar] [CrossRef]
- Zhang, X.-L.; Jiao, B.-H.; Han, Y.; Chen, S.-L.; Li, X.-Y. Random field model of soil parameters and the application in reliability analysis of laterally loaded pile. Soil Dyn. Earthq. Eng. 2021, 147, 106821. [Google Scholar] [CrossRef]
- Xu, S.J.; Yi, J.T.; Tian, Y.; Yang, Q.S.; Liu, F.; Yin, S.; Pan, Y.T. Laterally loaded pile response in spatially variable soil. Ocean Eng. 2023, 289, 116146. [Google Scholar] [CrossRef]
- JGJ 79-2008; Technical Specification for Building Pile Foundations. China Architecture & Building Press: Beijing, China, 2008. (In Chinese)
- JGJ 79-2012; Technical Specification for Building Pile Foundations. China Architecture & Building Press: Beijing, China, 2012. (In Chinese)
- Caruso, M.; Pinho, R.; Bianchi, F.; Cavalieri, F.; Lemmo, M.T. A life cycle framework for the identification of optimal building renovation strategies considering economic and environmental impacts. Sustainability 2020, 12, 10221. [Google Scholar] [CrossRef]
- Fong, W.; Matsumoto, H.; Lun, Y. Establishment of city level carbon dioxide emission baseline database and carbon budgets for developing countries with data constraints. J. Asian Arch. Build 2008, 7, 403–410. [Google Scholar] [CrossRef]
- Wallhagen, M.; Glaumann, M.; Malmqvist, T. Basic building life cycle calculations to decrease contribution to climate change–Case study on an office building in Sweden. Build. Environ. 2011, 46, 1863–1871. [Google Scholar] [CrossRef]
- Mercader-Moyano, P.; Ramos-Martín, M. Comprehensive sustainability assessment of regenerative actions on the thermal envelope of obsolete buildings under climate change perspective. Sustainability 2020, 12, 5495. [Google Scholar] [CrossRef]
- Sandanayake, M.; Zhang, G.; Setunge, S.; Luo, W.; Li, C. Estimation and comparison of environmental emissions and impacts at foundation and structure construction stages of a building—A case study. J. Clean. Prod. 2017, 151, 319–329. [Google Scholar] [CrossRef]
- ISO 14067: 2018; Greenhouse Gases Carbon Footprint of Products Requirements and Guidelines for Quantification. ISO: Geneva, Switzerland, 2018.
- Lu, M.; Lai, J. Review on carbon emissions of commercial buildings. Renew. Sustain. Energy Rev. 2020, 119, 109545. [Google Scholar] [CrossRef]
- Mazur, A.; Olenchuk, A. Life cycle assessment and building information modeling integrated approach: Carbon footprint of masonry and timber-frame constructions in Single-Family houses. Sustainability 2023, 15, 15486. [Google Scholar] [CrossRef]
- Guangdong Provincial Department of Housing and Urban Rural Development. Rules for the Compilation of Construction Machinery Charges per Unit in Guangdong Province; Guangdong Provincial Department of Housing and Urban Rural Development: Guangzhou, China, 2018.
- Guangdong Provincial Department of Housing and Urban Rural Development. Comprehensive Quota for Housing Construction and Decoration Engineering in Guangdong Province; Guangdong Provincial Department of Housing and Urban Rural Development: Guangzhou, China, 2018.
- GB/T 51366-2019; Standard for Building Carbon Emission Calculation. China Architecture & Building Press: Beijing, China, 2019. (In Chinese)
- CPCD, China Products Carbon Footprint Factors Database. 2022. Available online: https://lca.cityghg.com/ (accessed on 2 July 2024).
- Yang, Z.; Peng, F.; Qiao, Y.; Hu, Y. A new cryogenic sealing process for the launch and reception of a tunnel shield. Tunn. Undergr. Space Technol. 2019, 85, 406–417. [Google Scholar] [CrossRef]
- Qarmout, M.; König, D.; Gussmann, P.; Thewes, M.; Schanz, T. Tunnel face stability analysis using Kinematical Element Method. Tunn. Undergr. Space Technol. 2019, 85, 354–367. [Google Scholar] [CrossRef]
- Nie, S.; Zhou, J.; Yang, F.; Lan, M.; Li, J.; Zhang, Z.; Chen, Z.; Xu, M.; Li, H.; Sanjayan, J.G. Analysis of theoretical carbon dioxide emissions from cement production: Methodology and application. J. Clean. Prod. 2022, 334, 130270. [Google Scholar] [CrossRef]
- Petrillo, A.; Colangelo, F.; Farina, I.; Travaglioni, M.; Salzano, C.; Cioffi, R. Multi-criteria analysis for life cycle assessment and life cycle costing of lightweight artificial aggregates from industrial waste by double-step cold bonding palletization. J. Clean. Prod. 2022, 351, 131395. [Google Scholar] [CrossRef]
- Weyand, A.; Bausch, P.; Engel, B.; Metternich, J.; Weigold, M. Analysis of uncertainty factors in part-specific greenhouse gas accounting. Sustainability 2023, 15, 16871. [Google Scholar] [CrossRef]



















| GHGs | GWP Value (kg CO2/kg) | ||
|---|---|---|---|
| 20 Years | 100 Years | 500 Years | |
| CO2 | 1 | 1 | 1 |
| CH4 | 72 | 25 | 7.6 |
| N2O | 289 | 298 | 153 |
| HFC | 3830 | 1430 | 435 |
| PFC | 8630 | 12,200 | 1820 |
| SF6 | 16,300 | 228,000 | 32,600 |
| Category | Name | Emission Factors | Unit |
|---|---|---|---|
| Construction material | Ordinary Portland cement | 0.735 | kg CO2e/kg |
| Cement slurry additives | 0.551 | kg CO2e/kg | |
| Water | 0.168 | kg CO2e/m3 | |
| Material transportation | Medium gasoline truck | 0.115 | kg CO2e/(t·km) |
| Heavy diesel trucks | 0.057 | kg CO2e/(t·km) | |
| Construction consumption | Gasoline consumption | 2.925 | kg CO2e/kg |
| Diesel consumption | 3.096 | kg CO2e/kg | |
| Electricity consumption | 0.8042 | kg CO2e/(kW·h) | |
| Labor consumption | 0.645 | kg CO2e/h |
| Soil Layer | l | ρ | w | c | φ | qsia | qp | fsk |
|---|---|---|---|---|---|---|---|---|
| m | g/cm3 | % | kPa | ° | kPa | kPa | kPa | |
| Clay | 8 | 1.65 | 57.6 | 9.63 | 6.08 | 4 | / | 40 |
| Silty clay | 8.8 | 1.67 | 54.76 | 9.91 | 8.47 | 8 | 100 | 60 |
| Granite residual soil | 9.8 | 1.89 | 27.5 | 37.77 | 16.61 | 25 | 450 | 150 |
| Fully weathered granite | 9.8 | 1.89 | 25.03 | 41.47 | 25.22 | 70 | 900 | 300 |
| Strongly weathered granite | 8.6 | 1.95 | 21.1 | 48.33 | 28.97 | 100 | 1500 | 400 |
| Number | Mechanical Type | Mechanical Characteristics | Equipment Manufacturer | Power/kW |
|---|---|---|---|---|
| 1 | Cement mixing pile machine | JYSJ-55 | Juye Hydraulic Machinery Co., Ltd., Zhengzhou, China | 77 |
| 2 | Grouting pump | JT-150A | Hebei Jitan Machinery Equipment Co., Ltd., Shijiazhuang, China | 15 |
| 3 | Cement storage tank | 80T | Hengyuan Construction Equipment Manufacturing Co., Ltd., Zhengzhou, China | 7.5 |
| 4 | Cement mixer | BW-150D | Zhejiang Santuo Heavy Industry Technology Co., Ltd., Wenling, China | 7.5 |
| Category | Item | Engineering Quantity | Units |
|---|---|---|---|
| Material production stage | Cement | 19,090 | kg |
| Water | 19.09 | m3 | |
| Cement additives | 94.45 | kg | |
| Transportation stage | Cement transport vehicle | 954.5 | T·km |
| Transport truck | 4.773 | t·km | |
| Construction stage | DCM pile machine | 428.12 | kw·h |
| Grouting pump | 83.4 | kw·h | |
| Cement storage tank | 41.7 | kw·h | |
| Cement mixer | 41.7 | kw·h | |
| Construction worker | 38.92 | working hours |
| Number | Mechanical Type | Mechanical Characteristics | Equipment Manufacturer | Power/kW |
|---|---|---|---|---|
| 1 | HPJG pile machine | XPL-80A | Juqiang High Pressure Pump Co., Ltd., Tianjin, China | 73.5 |
| 2 | Air compressor | BLT-50A | Bolaite Shanghai Compressor Co., Ltd., Shanghai, China | 37 |
| 3 | High-pressure water pump | XPB-132 | Juqiang High Pressure Pump Co., Ltd., Tianjin, China | 30 |
| 4 | Grouting pump | HYB60/50-1 | Shandong Weiming Safety Equipment Co., Ltd., Jining, China | 15 |
| 5 | High-pressure mud pump | GB-2 | Shandong Zhuoli Mining Equipment Co., Ltd., Jining, China | 30 |
| 6 | Cement storage tank | 80T | Hengyuan Construction Equipment Manufacturing Co., Ltd., Zhengzhou, China | 7.5 |
| 7 | Cement mixer | BW-150D | Zhejiang Santuo Heavy Industry Technology Co., Ltd., Wenling, China | 7.5 |
| Category | Item | Engineering Quantity | Units |
|---|---|---|---|
| Material production stage | Cement | 19,090 | kg |
| Water | 19.09 | m3 | |
| Cement additives | 94.45 | kg | |
| Transportation stage | Cement transport vehicle | 954.5 | t·km |
| Transport truck | 4.773 | t·km | |
| Construction stage | HPJG pile machine | 612.255 | kw·h |
| Air compressor | 308.21 | kw·h | |
| High-pressure water pump | 249.9 | kw·h | |
| Grouting pump | 124.95 | kw·h | |
| High-pressure mud pump | 249.9 | kw·h | |
| Cement storage tank | 62.475 | kw·h | |
| Cement mixer | 62.475 | kw·h | |
| Construction worker | 191.59 | working hours |
Disclaimer/Publisher’s Note: The statements, opinions and data contained in all publications are solely those of the individual author(s) and contributor(s) and not of MDPI and/or the editor(s). MDPI and/or the editor(s) disclaim responsibility for any injury to people or property resulting from any ideas, methods, instructions or products referred to in the content. |
© 2024 by the authors. Licensee MDPI, Basel, Switzerland. This article is an open access article distributed under the terms and conditions of the Creative Commons Attribution (CC BY) license (https://creativecommons.org/licenses/by/4.0/).
Share and Cite
Yuan, H.; Shen, J.; Zheng, X.; Bao, X.; Chen, X.; Cui, H. Integrated Assessment of Bearing Capacity and GHG Emissions for Foundation Treatment Piles Considering Stratum Variability. Sustainability 2024, 16, 6319. https://doi.org/10.3390/su16156319
Yuan H, Shen J, Zheng X, Bao X, Chen X, Cui H. Integrated Assessment of Bearing Capacity and GHG Emissions for Foundation Treatment Piles Considering Stratum Variability. Sustainability. 2024; 16(15):6319. https://doi.org/10.3390/su16156319
Chicago/Turabian StyleYuan, Huaicen, Jun Shen, Xinrui Zheng, Xiaohua Bao, Xiangsheng Chen, and Hongzhi Cui. 2024. "Integrated Assessment of Bearing Capacity and GHG Emissions for Foundation Treatment Piles Considering Stratum Variability" Sustainability 16, no. 15: 6319. https://doi.org/10.3390/su16156319
APA StyleYuan, H., Shen, J., Zheng, X., Bao, X., Chen, X., & Cui, H. (2024). Integrated Assessment of Bearing Capacity and GHG Emissions for Foundation Treatment Piles Considering Stratum Variability. Sustainability, 16(15), 6319. https://doi.org/10.3390/su16156319

