Next Article in Journal
Investigation on Festival Consumption Promotion Mechanism in the Post-Pandemic Period: The Case of the Qingdao International Beer Festival
Previous Article in Journal
Data-Driven Net-Zero Carbon Monitoring: Applications of Geographic Information Systems, Building Information Modelling, Remote Sensing, and Artificial Intelligence for Sustainable and Resilient Cities
Previous Article in Special Issue
Can Polylactic Acid (PLA) Act as an Important Vector for Triclosan?
 
 
Font Type:
Arial Georgia Verdana
Font Size:
Aa Aa Aa
Line Spacing:
Column Width:
Background:
Article

Effectiveness of Socio-Technical Assistance (STA) Program for Vulnerable Beneficiaries: Evidence from Nepal’s Post-Earthquake Reconstruction

by
Namita Poudel Bhusal
,
Keshab Bhattarai
* and
Fiona Walkley
Business School, University of Hull, Hull HU6 7RX, UK
*
Author to whom correspondence should be addressed.
Sustainability 2024, 16(15), 6284; https://doi.org/10.3390/su16156284
Submission received: 15 March 2024 / Revised: 8 July 2024 / Accepted: 16 July 2024 / Published: 23 July 2024
(This article belongs to the Special Issue Development and Application of Environmental Materials)

Abstract

This research study assesses the effectiveness of the Socio-Technical Assistance (STA) program when combined with owner-driven housing reconstruction on rural private housing recovery after Nepal’s 2015 earthquake, particularly regarding vulnerable households. Through a quantitative, 304-question survey, the study reveals that 96% of households credited STA activities for accelerating reconstruction, with 95% acknowledging its significance and 78% emphasizing its necessity. Notably, 89% expressed dependency on STA for reconstruction, and 85% believed it heightened disaster risk reduction awareness. In conclusion, the study establishes that STA activities significantly contributed to the successful reconstruction of houses for vulnerable households, addressing such critical aspects as financial support, technical assistance, housing accessibility, earthquake-resilient construction, improved livelihoods, and safety enhancements. The field study presents crucial recommendations for enhancing the effectiveness of Socio-Technical Assistance (STA) activities in post-earthquake, rural private housing reconstruction. Emphasizing the need for tailored, demand-driven interventions, the study cautions against relying solely on an owner-driven reconstruction model, challenging the one-size-fits-all strategy. The study proposes integrating tailored interventions into overarching recovery strategies, advocating for coordinated efforts to enhance disaster risk reduction (DRR) awareness and to cultivate resilient communities in particularly vulnerable households as aligned with United Nations Sustainable Development Goal 11, which focuses on sustainable cities and communities. This research aims to enhance the literature on post-disaster humanitarian shelter and settlement by emphasizing the significance of inclusive and comprehensive approaches to recovery and reconstruction.

1. Introduction

Disasters disproportionately affect developing countries, with poor and marginalized people bearing the brunt of the effects [1]. The capacity of individuals to cope or recover following a disaster is contingent upon an intricate interplay of factors, including abilities, class, gender, social networks, income, land and other assets, information access, legal entitlements, government policies, and mechanisms, among other considerations. Disparities in physical and financial capabilities, along with uneven access to resources, can render specific groups more susceptible than others, potentially intensifying social divisions and conflicts [2,3,4]. Disasters exacerbate coping and recovery capacities, leading to heightened vulnerabilities [4,5,6]. To assist vulnerable beneficiaries overlooked in the post-earthquake period, governmental and non-governmental organisations introduced the Socio-Technical Assistance (STA) program in conjunction with owner-driven reconstruction (ODR) in Nepal.
Nepal is ranked as the 20th most disaster-prone country globally, and holds the 4th, 11th, and 20th positions in various climate change vulnerability categories [7,8]. The 7.8 magnitude earthquake of 25 April 2015 led to more than 8790 fatalities and over 22,300 injuries, and incurred approximately USD 7 billion in damages, with housing (755,000 houses destroyed or damaged) contributing to nearly half of the total damages [9]. Nepal’s post-earthquake reconstruction is considered the world’s largest owner-driven housing reconstruction (ODR) effort, with over 753,104 beneficiaries (93%) rebuilding their houses [10]. In response, the Government of Nepal (GoN) embraced the owner-driven reconstruction (ODR) approach in accordance with the ‘Build Back Better’ approach outlined in the Sendai Framework [11]; based on its successful international implementation, it is considered a ‘global default reconstruction strategy’ in low-income countries [12,13]. ODR emphasizes a process-driven housing reconstruction, fostering beneficiary involvement, promoting self-reliance and livelihood exploration, and improving quality of life, resilience, and connectivity. In contrast, a product-driven approach focusing solely on housing delivery results in a passive dependency [14]. There is a growing need for empirical evidence on the subject, as shelter and settlement interventions remain an inadequately explored facet of the humanitarian response [15,16,17], and a need to explore its impacts [18].
Against this backdrop, the paper examines the effectiveness of the Socio-Technical Assistance (STA) program when combined with owner-driven reconstruction, especially for vulnerable households, also referred to in this paper as ‘beneficiaries’, who were left behind in the large-scale private housing reconstruction. The study highlights the positive impact of well-implemented STA activities on the providing of crucial relief to vulnerable earthquake beneficiaries and on the leading of their recovery efforts in rural housing reconstruction. It stresses the necessity of socio-technical facilitation mechanisms at different levels. Conducting an analysis of recovery programs some years after they have occurred is valuable because most assessments are short-term, but the effects of recovery, both good and bad, can last for years. The analysis of the effectiveness of ODR in this paper can prove valuable in the processes of the design and the implementation of such post-disaster programs in coming years.

2. Literature Review and Research Gaps

Numerous studies focus on the successful international implementation of guidelines and models for the owner-driven reconstruction (ODR) approach [14,19,20,21,22,23,24], as well as on its framework [19,25,26,27,28,29,30,31], its resulting satisfaction [32], its evaluation [12], on comparative studies of donor vs owner-driven reconstruction approaches [13,33], and on its limitations [34]; there is a notable dearth of research specifically assessing the effectiveness of STA interventions on vulnerable beneficiaries. Existing studies primarily explore specific programs, and few address the effectiveness of STA targeting vulnerable beneficiaries eight years after the earthquake. In our earlier study, we observed the heterogeneity of households with respect to several background factors, including gender, age, education, religion, ethnicity, and vulnerability; whether satisfaction rates differed across these factors was tested in our previous study [32].
Previous research highlights challenges in Nepal’s reconstruction, such as not being able to build houses even after receiving grants due to the government’s inefficiency in delivering funding and services to affected beneficiaries, the lack of coordination among NGOs [35], geographical challenges [36,37], vulnerability and social inequality [38,39,40], the issue of INGO’s top-down policy implementation [41], and corruption [42]. Despite implementing the ODR model, vulnerable beneficiaries were proven in this study to be ‘left behind’ by the large-scale private housing reconstruction.
Limited studies have assessed the effectiveness of STA interventions on project-specific program interventions in Nepal’s post-earthquake context, evaluating specific projects outcomes [20,43,44,45,46,47,48], the inclusion of the poor and vulnerable [40], approaches to build back better [49,50,51], community mobilization programs [49], Socio-Technical Assistance [52], and Socio-Technical Facilitation [53,54]. Therefore, there is a need for an independent research study to assess the effectiveness of targeting vulnerable beneficiaries even eight years after the earthquake.
The lessons from the 2004 South Asian tsunami underscore the importance of aligning aid with actual needs and ensuring long-term sustainability [55]. However, research is scarce on the perspectives of ‘bottom-up’ or aid recipients, hindering a comprehensive understanding and enhancement of aid quality [56,57]. Marginalized individuals often struggle to advocate for themselves, posing challenges for humanitarian organizations in addressing their needs effectively [55] and ensuring aid reaches the intended target group. Consequently, there is a need for renewed guidelines and criteria, particularly for the most vulnerable [58].
An in-depth examination of specific cases is essential to illustrate how interventions provide distinct evidence for assessing the prompt delivery of aid and its effectiveness in bringing about intended improvements in recipients’ lives [59]. Moreover, it is crucial to generate reliable evidence to assess the prompt delivery of aid, its effectiveness in bringing about intended improvements in recipient’s lives [60,61], and its alignment with the humanitarian assistance context.

3. Critical Evaluation of Owner-Driven Reconstruction (ODR)

Table 1 presents an overview on the magnitudes of six major earthquakes and the size of post-earthquake ODR budgets for implementing post-disaster reconstructions in India (Gujarat, Tamil Nadu, and Bihar), Sri Lanka, Indonesia, Pakistan and Haiti.
Further analysis of Table A4 sheds light on the limitations of the ODR model. While ODR evaluations often report positive outcomes, experiences of recoveries from disasters like the Gujarat earthquake, Tamil Nadu, and Haiti’s highlight the limited universal effectiveness of informally applied ODR [19,25]. Adapting program approaches to be ‘demand-driven’, while considering regional variations, is crucial, recognising that ODR cannot provide a ‘one-size-fits-all’ solution for post-disaster housing challenges. Concerns arise about the evolving nature of ODR—aiming to ‘build back better’ with high building standards and social-technical community support—potentially proving insufficient in extensive reconstruction projects [62].
Existing research underscores the benefits of the ODR model based on labour availability and straightforward housing designs [63]. Challenges extend beyond housing investment, encompassing housing governance and the procurement process [64]. However, this study indicates that vulnerable beneficiaries need assistance in leading the reconstruction process independently. Furthermore, the analysis of other information in A1 reveals limitations to the ODR approach, with scant evidence from a vulnerable household perspective. Studies emphasize unsuccessful reconstruction, citing insufficient social mobilization [65] and lack of evidence for support and program effectiveness from the ‘user-end’. These studies underscore the necessity for a distinct, targeted approach for the most vulnerable, drawing lessons from Nepal’s ODR-STA intervention [40,44,45,46,48,49,52,66,67,68].

4. Conceptual Framework of This Study

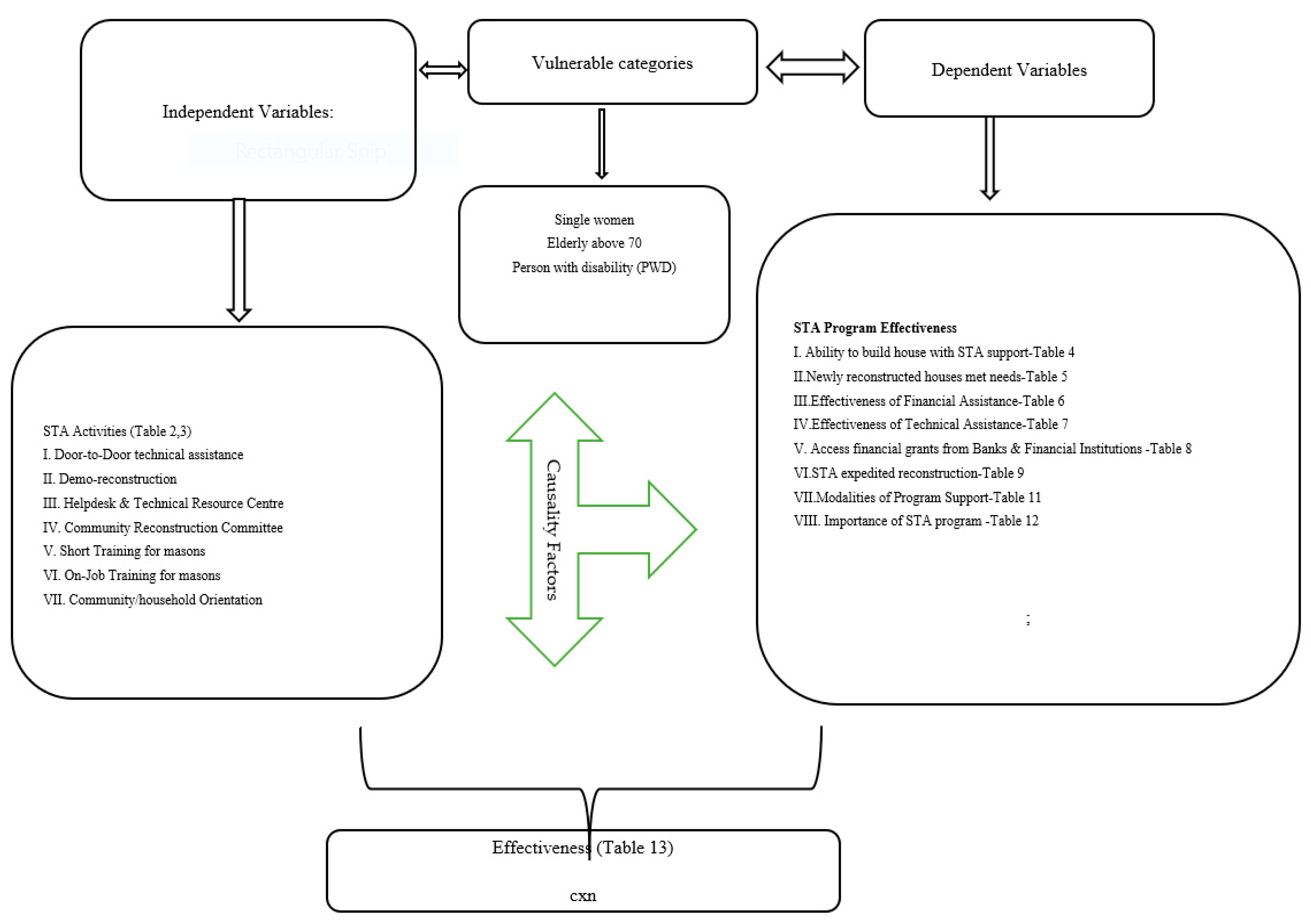
This study aims to assess the effectiveness of the ‘demand-driven’ STA program in rural private housing reconstruction settings through a quantitative survey of 304 vulnerable beneficiaries. The conceptual framework given below illustrates the causal relations between independent variables (STA Activities: seven activities) and dependent variables in program outcomes, focusing on the user-end perspectives of vulnerable beneficiaries.

Dependent Variables

The study examined the outcomes of Social Technical Assistance (STA) interventions on supporting vulnerable beneficiaries in private housing reconstruction, as depicted in the above conceptual framework (Figure 1 and Figure 2 and Table 2). Participants were surveyed on various aspects, including their ability to construct houses with or without STA support, the satisfaction of needs in newly reconstructed houses, the effectiveness of financial and technical assistance, access to financial grants from banks and financial institutions (BFIs), the acceleration of reconstruction facilitated by STA, awareness of disaster risk reduction (DRR), and the perceived need for STA among vulnerable categories. The study analysed the findings of both constructs—STA activities (Independent Variable) and outcomes as (Dependent Variable)—in measuring the effectiveness of STA activities.
The study challenges the assumption that owner-driven reconstruction (ODR) or ‘self-recovery’ is universally applicable, particularly in vulnerable contexts, as suggested in the previous literature [12,13,25,27,33,61,62,70,71].
There is a significant gap between project implementation and completion, often due to terminated projects or achievement-focused outcomes, which neglect future program dynamics and sustainability. Assistance for disaster-affected individuals often needs more timelines, adequacy, fairness, and predictability. The above conceptual framework, summarized in Figure 2, delineates the logical sequence of the seven Independent Variable STA activities that culminate in the Dependent Variable for desired effectiveness in the lives of vulnerable beneficiaries. The detailed operational definition of these measurement variables is as illustrated in Figure 2.

5. Description of the Study Area and Methodology

5.1. Nepal’s Post-Earthquake Owner-Driven Housing Reconstruction

The recovery concept involves rebuilding, restoring, rehabilitating, and redeveloping, centred on “putting the community back together again” [72]. The ODR approach prioritizes recipient “choice” and diverse household coping strategies for alleviating disaster impacts. Involvement in the design and building process significantly impacts the psychological recovery of households, empowering them and providing control over uncontrollable circumstances [63]. ODR was initially adopted as a ‘default strategy for post-disaster housing reconstruction after the 2001 Gujarat earthquake (2001), the South Asian tsunami (2004), and the Kashmir earthquake (2005) [40,73,74,75].
Nepal’s post-earthquake housing reconstruction is considered one of the largest owner-driven housing reconstruction programs globally, reconstructing more than 700,000 houses through a dedicated new entity known as the ‘National Reconstruction Authority’. The GoN provided uniform cash grants of NPR 300,000 (about USD 3000) to affected beneficiaries, disbursed in tranches tied to construction compliance. Partially damaged homes received NPR 100,000 (about USD 1000) in two tranches, with an additional NPR 50,000 (about USD 500) top-up for vulnerable beneficiaries [69].

5.2. Socio-Technical Assistance Component

Despite the success of Owner-Driven Reconstruction (ODR) in constructing nearly 741,031 [76] houses in Nepal, post-earthquake challenges persist for vulnerable populations. To address inclusivity, a Socio-Technical Assistance (STA) module was introduced in a collaboration between the government and partner agencies to ensure that ‘No one is left behind’. Recognizing the distinct needs of vulnerable beneficiaries, the implementation of the STA module was deemed necessary [69,77]. The GoN identified 18,505 beneficiaries (2.4%) as vulnerable from the 782,695 beneficiaries of the top-up housing assistance program [40]. The STA program entails seven core activities (refer to Figure 2), outlined by the NRA and HRRP, and complements financial and technical assistance by guiding beneficiaries to meet reconstruction standards within a specified timeframe [69,78]. It aims for transformative change, requiring behavioural shifts and empowering communities through capacity-building training and income-generating activities.
The ODR model proved ineffective for vulnerable beneficiaries, which led to the recognition of the STA modality in the post-disaster needs assessment, aligned also with the “Leave No One Behind” approach [79,80]. Non-governmental agencies, avoiding a blanket approach, implemented the STA module, prompting the NRA to reintroduce the STA model due to its proven effectiveness in expediting reconstruction for the most vulnerable beneficiaries [44,49,53,66,81].
The key criteria for Socio-Technical Assistance are for it to accomplish the following:
  • Engage all families and communities in timely and relevant guidance for safer and sustainable house construction, providing support throughout the inspection process.
  • Enhance the availability and proficiency of skilled construction workers to facilitate reconstruction.
  • Foster community resilience and long-term benefits.

5.3. Research Motivation, Geographical Locations, and Participants

First-hand experience of the first author as a survivor of the 2015 Nepal Earthquake inspired a research focus on assessing the perspectives of ‘end-users’ regarding the effectiveness of post-disaster reconstruction activities, specifically of the STA program combined with ODR. This study is part of a broader initiative examining post-disaster recovery among government-identified vulnerable beneficiaries, extending even into the eighth year after the earthquake in the context of rural private housing reconstruction.

5.4. Data Collection Methods

The research employed a quantitative approach, using a questionnaire survey gathered through a pen-and-paper survey administered to 304 vulnerable beneficiaries, later manually entered into JISC-V2 online software to ensure data quality. The field data collection occurred between May and July of 2022 in Gorkha districts, covering three municipalities (Palungtar, Gorkha, and Sulikot/Barpak). Cluster random sampling was used to select respondents. The questionnaire, designed by the author and translated into Nepali, ensured clarity and respondent anonymity via pseudonyms. Ethical approval and clearance were obtained from the relevant authorities to conduct the study.

5.5. Sampling Size Calculation and Data Analysis

The survey targeted vulnerable beneficiaries identified by the Government of Nepal’s National Reconstruction Authority (NRA), with a total of 18,505 individuals identified in 32 earthquake-affected regions as vulnerable under criteria which included senior citizens above 70 years of age, single women above 65 years of age and people with disabilities (red or blue cardholders), excluding minors under 16 years old due to ethical issues. The Gorkha district was the centre of the earthquake and classed as a ‘highly affected’ region; the total identified as a vulnerable population was (N) = 1431, with a 95% confidence level (Z value), 5% margin of error (e value), and 50% prevalence (p-value). From the calculation, the sample size becomes 304 for the questionnaire survey. Quantitative data analysis, including descriptive and Chi-square tests, were conducted using the statistical software SPSS-27.

5.6. Research Questions and Hypotheses

This research aims to assess the effectiveness of socio-technical assistance on vulnerable earthquake beneficiaries in Nepal, focusing on its effectiveness in private housing reconstruction, particularly on those involved in private housing reconstruction. We quantitatively tested the following research hypothesis by using our database constructed from the primary survey:
  • To what extent is the Socio-Technical Assistance program effective for earthquake-affected beneficiaries?
H1. 
There is no significant association between vulnerable categories and the likelihood of building a house with STA support.
H2. 
There is no significant association between vulnerable categories and the level of agreement on whether newly reconstructed houses met their needs in the STA program.
H3. 
There is no significant association between vulnerable categories and the perceived effectiveness of financial grants in the STA program.
H4. 
There is no significant association between vulnerable categories and the perceived effectiveness of technical assistance in the STA program.
H5. 
There is no significant association between vulnerable categories and the level of agreement on STA support in receiving tranches from banks and financial institutions (BFIs).
H6. 
There is no significant association between vulnerable categories and the level of agreement on STA activities expediting reconstruction.
H7. 
There is no significant association between vulnerable categories and the perceived importance of the STA program activities.
H8. 
There is no significant association between vulnerable categories and the perceived DRR (disaster risk reduction) awareness of the STA Program.

6. Results and Discussion

The primary results are showcased in Table 3, Table 4, Table 5, Table 6, Table 7, Table 8, Table 9, Table 10, Table 11 and Table 12, providing insights into the effective assessment of ODR-STA program interventions among vulnerable earthquake beneficiaries in the study area.
I. 
Socio-Technical Assistance Activities
The study assessed the participation and effectiveness of the seven STA Activities, aligning with the overarching goal of ensuring that vulnerable beneficiaries reconstruct their homes and communities within specified standards and timeframes. Table 3 summarizes the engagement in STA activities among vulnerable beneficiaries, with the overall participation percentages as follows: (i) Community/Household Orientation: 66.45%, (ii) Door-to-door technical assistance: 39.80%, (iii) Short Training for masons: 60.86%, (iv) Helpdesk & communication centre: 29.28%, (v) Demo-construction: 34.21%, (vi) Reconstruction committee support: 9.87%, (vii) On-job training for masons: 3.29%.
Table 3. Socio-Technical Assistance Seven Activities (STA).
Table 3. Socio-Technical Assistance Seven Activities (STA).
STA ActivitiesVulnerable CategoriesTotal
Single Women above 65 YearsElderly above 70 YearsPersons with Disabilities (PWD)
Community/household OrientationCount6212416202
% 68.1%63.9%84.2%66.45%
Door-to-door technical assistanceCount36805121
% 39.6%41.2%26.3%39.80%
Short Training for masonsCount5112212185
% 56.0%62.9%63.2%60.86%
Helpdesk & communication centerCount2559589
% 27.5%30.4%26.3%29.28%
Demo-ConstructionCount31667104
% 34.1%34.0%36.8%34.21%
Reconstruction committee supportCount722130
% 7.7%11.3%5.3%9.87%
On-job training for masonsCount46010
%4.4%3.1%0.0%3.29%
TotalCount9119419304
Percentages and totals are based on respondents.
Notes: Single women above 65, elderly people above 70, and people with disabilities were identified as vulnerable categories and their views were assessed in determining effectiveness of the seven STA Activities in the 2022 Field Survey.
Surveyed participants identified the most effective STA activities based on their engagement in supporting their reconstruction efforts as follows: (i) Orientation: 84.2% of PWD, (ii) Door-to-door technical support: 41.2% of elderly above 70, (iii) Short training: 63.2% of PWD, (iv) Helpdesk information centre: 30.4% of elderly above 70, (v) Demo reconstruction: 36.8% of PWD, (vi) Reconstruction committee support: 11.3% of elderly above 70 and (vii) Vocational training: 4.4% of single women; many responded regarding expediting the reconstruction through complementing the ODR housing reconstruction model with tailored STA activities.
II. 
Ability to Build a House with STA Program Intervention
This outcome demonstrates the impact of STA program activities on the capacity of vulnerable beneficiaries to construct houses. Table 4 presents responses from these beneficiaries, probing whether they could have independently built their houses without STA support. Nearly 89% of surveyed participants indicated they would have needed help to construct a house independently.
Table 4. Could you have built your house without STA Support?
Table 4. Could you have built your house without STA Support?
Vulnerable CategoriesTotal
Single Women above 65 YearsElderly above 70 YearsPerson with Disability (PWD)
Could you have built your house without STA support?No, I could notCount8316918270
% 91.2%87.1%94.7%88.8%
Yes, I couldCount825134
% 8.8%12.9%5.3%11.2%
TotalCount9119419304
% 100.0%100.0%100.0%100.0%
Chi-Square Tests
ValuedfAsymp. Sig. (2-sided)
Pearson Chi-Square1.761 a20.415
Notes: Participants stated that they would not have been able to build on their own without STA support in the 2022 Field Survey. a. Dichotomy group tabulated at value 1.
Additionally, 91.2% of single women above 65 years of age, 87.1% of elderly citizens above 70 years of age, and 94.7% of persons with disabilities (PWD) stated that they would not have been able to build on their own without STA support. The lack of a significant difference among the three vulnerable categories is indicated by a p-value of 0.415 (Accepted H1), suggesting a similar situation for all vulnerable groups.
III. 
Newly Reconstructed House Met Needs
The results in Table 5 show that surveyed respondents responded to the statement “Newly reconstructed house met needs” as follows; on average, 22.2% strongly agree, 58.6% agree, 3.3% neither agree nor disagree, 10.9% disagree, and 5.0% strongly disagree, with an average mean of 2.18, which is close to the ‘Agree’ response overall.
Table 5. Newly reconstructed house met needs.
Table 5. Newly reconstructed house met needs.
Vulnerable CategoriesTotal
Single Women above 65 YearsSenior Citizen above 70 YearsPWD
New reconstruction house met needs Strongly AgreeCount1846367
% 19.8%24.0%15.8%22.2%
AgreeCount5910711177
% 64.8%55.7%57.9%58.6%
Neither agree or disagreeCount45110
% 4.4%2.6%5.3%3.3%
DisagreeCount823233
% 8.8%12.0%10.5%10.9%
Strongly DisagreeCount211215
% 2.2%5.7%10.5%5.0%
TotalCount9119219302
% 100.0%100.0%100.0%100.0%
Average Mean2.18
Chi-Square Tests
ValueDfAsymp. Sig. (2-sided)
Pearson Chi-Square5.956 a80.652
Notes: Participants stated that the newly reconstructed houses met their needs in the 2022 Field Survey. a. Dichotomy group tabulated at value 1.
Table 5 indicates an overall positive response of 81%, with 22% strongly agreeing and 59% agreeing that the newly reconstructed houses met their needs. There is no significant association among all vulnerable categories regarding the “New Reconstruction House met needs” program support, as the p-value is 0.652 (Accepted H2), suggesting unanimous agreement across all beneficiary groups.
IV. 
Effectiveness of Financial Grant
The below depicts the effectiveness of financial grants by the respondents, which was measured through the Likert scale (Highly effective = 3, Effective = 2, Less effective = 1, Not effective = 0). The average mean is 2.84 with a minimum of 1 and a maximum of 3, close to the ‘highly effective’ response. So, it is found that STA’s role in supporting the obtaining of financial grants is highly effective for vulnerable beneficiaries.
The results in Table 6 show that 84% of beneficiaries highly rated the government’s financial grant program, with 15.1% considering it effective and none perceiving it as ineffective. Only 0.7% found it less effective. The findings indicate a unanimous positive impact of financial grants, with no significant difference among vulnerable categories, as indicated by a p-value of 0.874 (Accepting H3).
Table 6. Effectiveness of financial grants.
Table 6. Effectiveness of financial grants.
Effectiveness of Financial GrantVulnerable CategoriesTotal
Single Women above 65 YearsSenior Citizen above 70 YearsPWD
Financial GrantLess effectiveCount1102
% 1.1%0.5%0.0%0.7%
EffectiveCount1230446
% 13.2%15.5%21.1%15.1%
Highly effectiveCount7816315256
% 85.7%84.0%78.9%84.2%
TotalCount9119419304
% 100.0%100.0%100.0%100.0%
Average Mean2.84
Chi-Square Tests
ValuedfAsymp. Sig. (2-sided)
Pearson Chi-Square1.223 a40.874
Notes: Participants highly rated the government’s financial grant program in the 2022 Field Survey. a. Dichotomy group tabulated at value 1.
V. 
Effectiveness of Technical Assistance
For surveyed respondents, the effectiveness of technical assistance is illustrated below, measured on a Likert scale (Highly effective = 3, Effective = 2, Less effective = 1, Not effective = 0). The average mean is 2.32, with a minimum mean of 1 and a maximum of 3, indicating close effectiveness. Therefore, it is concluded that STA effectively supports vulnerable beneficiaries in obtaining technical assistance.
The results in Table 7 reveal that a minimal 2.3% of beneficiaries perceived technical assistance as less effective, while the vast majority (98%) found it effective. The findings affirm the equal distribution of the STA program among all vulnerable categories, including women, seniors, and persons with disabilities, with a p-value of 0.731 (Accepting H4), indicating unbiased support based on the humanitarian aid principle.
Table 7. Effectiveness of technical assistance.
Table 7. Effectiveness of technical assistance.
Effectiveness of Technical AssistanceVulnerable CategoriesTotal
Single Women above 65 YearsSenior Citizen above 70 YearsPWD
Technical AssistanceLess effectiveCount1517
% 1.1%2.6%5.3%2.3%
EffectiveCount6111911191
% 67.0%61.7%57.9%63.0%
Highly effectiveCount29697105
% 31.9%35.8%36.8%34.7%
TotalCount9119319303
% 100.0%100.0%100.0%100.0%
Average Mean2.32
Chi-Square Tests
ValueDfAsymp. Sig. (2-sided)
Pearson Chi-Square2.026 a40.731
Notes: The vast majority found technical assistance very effective in the 2022 Field Survey. a. Dichotomy group tabulated at value 1.
VI. 
STA Support in Accessing Financial Grants from Banks and Financial Institutions (BFIs)
Table 8 presents survey results evaluating the contribution of STA activities to accessing financial grants from banks and financial Institutions (BFIs). Overall, the responses based on the Likert scale (Strongly Agree = 1, Agree = 2, Neither Agree nor Disagree = 3, Disagree = 4, Strongly Disagree = 5) show that 33.3% strongly agreed, 45.9%, agreed, 3.6% neither agreed nor disagreed, 13.2% disagreed, and 4% strongly disagreed, with an average mean of 2.09, which is close to the ‘Agree’ response overall.
Table 8. STA support in receiving tranches from Banks & Financial Institutions (BFIs).
Table 8. STA support in receiving tranches from Banks & Financial Institutions (BFIs).
Vulnerable CategoriesTotal
Single Women above 65 YearsSenior Citizen above 70 YearsPWD
STA support in receiving trances form BFIs.
Strongly AgreeCount33617101
% 36.7%31.4%36.8%33.3%
AgreeCount39928139
% 43.3%47.4%42.1%45.9%
Neither agree or disagreeCount64111
% 6.7%2.1%5.3%3.6%
DisagreeCount829340
% 8.9%14.9%15.8%13.2%
Strongly DisagreeCount48012
% 4.4%4.1%0.0%4.0%
TotalCount9019419303
% 100.0%100.0%100.0%100.0%
Average mean2.09
Chi-Square Test
ValueDfAsymp. Sig. (2-sided)
Pearson Chi-Square7.236 a80.511
Notes: Participants were equally happy in receiving grants from banks and financial institutions (BFIs) in the 2022 Field Survey. a. Dichotomy group tabulated at value 1.
There is no significant correlation among vulnerable categories regarding program support for receiving tranches from BFIs, with a p value of 0.511, surpassing the 0.05 significance level. The result accepted H5; overall, 79.2% of all vulnerable categories responded positively, with 33.3% strongly agreeing and 45.9% agreeing.
VII. 
STA Activities Expedited Reconstruction
The following results illustrate the surveyed respondents’ views on how STA activities facilitated reconstruction, assessed on a Likert scale (Strongly Agree = 1, Agree = 2, Neither Agree nor Disagree = 3, Disagree = 4, Strongly Disagree = 5). The overall average responses showed that 25.8 strongly agreed, 70.5% agreed, 2.3% disagreed, and 1.3% strongly disagreed, with an average mean of 1.83, close to the ‘Agree’ response overall.
Table 9. STA expedited reconstruction.
Table 9. STA expedited reconstruction.
Vulnerable CategoriesTotal
Single Women above 65 YearsSenior Citizen above 70 YearsPWD
STA Activities Expedited ReconstructionStrongly AgreeCount1853778
% 20.0%27.5%36.8%25.8%
AgreeCount7013310213
% 77.8%68.9%52.6%70.5%
DisagreeCount2417
% 2.2%2.1%5.3%2.3%
Strongly DisagreeCount0314
% 0.0%1.6%5.3%1.3%
TotalCount9019319302
% 100.0%100.0%100.0%100.0%
Average mean1.83
Chi-Square Tests
ValueDfAsymp. Sig. (2-sided)
Pearson Chi-Square8.139 a60.228
Notes: The reconstruction program benefited all vulnerable participants equally in the 2022 Field Survey. a. Dichotomy group tabulated at value 1.
There is no significant difference among vulnerable categories regarding STA intervention support for house reconstruction, with an overall positive response of 96.3%. The Chi-square test accepted H6, suggesting that the program benefited all vulnerable beneficiaries equally. The p value (0.228) exceeded the 0.05 significance level.
VIII. 
Modalities of STA Program Support Reception
Results from Table 10 show that 77.6% of respondents—especially single women above 65 years of age (78.0%) and elderly above 70 years of age (77.3%)—self-approached for STA program activities. Organizations approached a smaller percentage of participants (9.8%), 29.28% were recommended or referred, and 65.79% received support through the local community. Moreover, 4.93% were assisted by social mobilizers.
Table 10. Modalities of STA program support reception.
Table 10. Modalities of STA program support reception.
How Did You Receive the Program Support?Vulnerable CategoriesTotal
Single Women above 65 YearsSenior Citizen above 70 YearsPWD
TotalSelf-approached for the need of the program activitiesCount7115015236
% 78.0%77.3%78.9%77.6%
Approached by organizationCount613120
% 6.6%6.7%5.3%9.80%
Recommended or referredCount2161789
% 23.1%31.4%36.8%29.28%
Local communityCount6112415200
% 67.0%63.9%78.9%65.79%
Social mobilizerCount59115
% 5.5%4.6%5.3%4.93%
TotalCount9119419304
Percentages and totals are based on respondents.
Notes: Varied pathways existed for receiving program support, with a notable trend of self-initiation by vulnerable participants in the 2022 Field Survey.
Results from Table 10 show that approximately 78% of single women and around 77–79% of vulnerable individuals needed urgent support from the STA program intervention, leading them to self-approach in order to expedite reconstruction efforts. The findings suggest varied pathways for receiving program support, with a notable trend of self-initiation by vulnerable beneficiaries.
IX. 
Importance of STA Program Activities
Table 11 gauges the perceived importance of the STA program activities among different vulnerable categories measured on the Likert scale (Strongly Agree 1, Agree = 2, Neither Agree Nor Disagree = 3, Disagree = 4, Strongly Disagree = 5). Many respondents across all vulnerable categories agreed that the STA support program was crucial for their reconstruction efforts.
Table 11. Importance of STA program activities.
Table 11. Importance of STA program activities.
Vulnerable CategoriesTotal
Single Women above 65 YearsSenior Citizen above 70 YearsPWD
STA support program was very important for meStrongly AgreeCount3160495
% 34.1%30.9%21.1%31.2%
AgreeCount5512614195
% 60.4%64.9%73.7%64.1%
DisagreeCount1719
% 1.1%3.6%5.3%3.0%
Strongly DisagreeCount4105
% 4.4%0.5%0.0%1.6%
TotalCount9119419304
% 100.0%100.0%100.0%100.0%
Average Mean1.80
Chi-Square Tests
ValuedfAsymp. Sig. (2-sided)
Pearson Chi-Square9.037 a60.171
Notes: Participants’ scores indicate equal importance of this program across all vulnerable groups in the 2022 Field Survey. a. Dichotomy group tabulated at value 1.
The results reveal no significant difference in the perceived importance of the STA program among various vulnerable categories for house building. With a p-value of 0.171, surpassing the 0.05 significance level, the collective response of 95, with 31.2% strongly agreeing and 64.1% agreeing, suggests an overall positive sentiment with an average mean of 1.80, close to ‘Agree’ overall. The chi-square test value accepted H7, indicating equal importance of this program across all groups. Persons with disabilities consistently rated the support higher than the other two categories across all table categories.
X. 
Disaster Risk Reduction (DRR) Awareness via STA Program
Table 12 provides insights into disaster risk reduction (DRR) awareness among vulnerable categories in the STA program, across single women above 65 years of age, senior citizens above 70 years of age, and persons with disabilities (PWD).
Table 12. DRR awareness via the STA program.
Table 12. DRR awareness via the STA program.
Vulnerable CategoriesTotal
Single Women above 65 YearsSenior Citizen above 70 YearsPWD
DRR AwarenessStrongly AgreeCount25716102
% 27.8%36.8%31.6%33.8%
AgreeCount549410158
% 60.0%48.7%52.6%52.3%
Neither agree or disagreeCount38011
% 3.3%4.1%0.0%3.6%
DisagreeCount311216
% 3.3%5.7%10.5%5.3%
Strongly DisagreeCount59115
% 5.6%4.7%5.3%5.0%
TotalCount9019319302
% 100.0%100.0%100.0%100.0%
Average mean1.95
Chi-Square Tests
ValueDfAsymp. Sig. (2-sided)
Pearson Chi-Square5.648 a80.687
Notes: Participants had positive and uniform understanding of DRR among the target groups in the 2022 Field Survey. a. Dichotomy group tabulated at value 1.
The results indicate no significant difference in disaster risk reduction (DRR) awareness among vulnerable categories through the STA program. A majority (87.8%) of respondents express positive DRR awareness, with 27.8% strongly agreeing and 60.0% agreeing. Dissenting opinions are minimal at 9.0%. The Chi-square test result (5.648, p-value = 0.687) surpassed the 0.05 significance level, suggesting a consistent DRR awareness across all vulnerable categories. Therefore, H8 is accepted, indicating a positive and uniform understanding of DRR among the target groups.
XI. 
Effectiveness of the STA Program Activities
The Table 13 presents the effectiveness of the Socio-Technical Assistance (STA) program activities, focusing on vulnerable categories such as single women above 65, senior citizens above 70, and persons with disabilities (PWD).
Table 13. Effectiveness of the STA program activities.
Table 13. Effectiveness of the STA program activities.
How Did the STA Support Program Benefit You in Your Reconstruction and Recovery Endeavors?Vulnerable CategoriesTotal
Single Women above 65 YearsSenior Citizen above 70 YearsPWD
Financial supportCount9119219302
% 100.0%99.0%100.0%99%
Technical supportCount8618018284
% 94.5%92.8%94.7%93%
Accessible HouseCount6413715216
% 70.3%70.6%78.9%71%
Build Earthquake resilient (EQ) HouseCount8718618291
% 95.6%95.9%94.7%96%
Improved livelihoodCount7215518245
% 79.1%79.9%94.7%81%
Training & OrientationsCount7516416255
% 82.4%84.5%84.2%84%
Sufficient place to live-inCount6715917243
% 73.6%82.0%89.5%80%
Enhanced safetyCount7716817262
% 84.6%86.6%89.5%86%
TotalCount9119419304
Percentages and totals are based on respondents.
Notes: Participants felt that financial and technical support was helpful in reconstructing their houses, that it improved their livelihood provided, brought peace of mind, and enhanced their safely in the 2022 Field Survey.
Financial Support: All three vulnerable categories show high percentages (99% to 100%) in acknowledging the effectiveness of financial support in their reconstruction.
Technical Support: Over 90% of each vulnerable category perceive technical support as effective in aiding recovery.
Accessible House: While there is a variation across categories, ranging from 70.3% to 78.9%, a substantial majority acknowledges housing accessibility as beneficial.
Build Earthquake Resilient (EQ) House: A high percentage (94.7% to 96%) across vulnerable categories acknowledges the effectiveness of building earthquake-resilient houses.
Improved Livelihood: The majority in each category (79.1% to 94.7%) recognise the program’s impact on enhancing their livelihoods.
Training & Orientations: Strong positive perceptions (82.4% to 84.5%) indicate the importance of training and orientation in recovery efforts.
Sufficient Place to Live-In: Most respondents (73.6% to 89.5%) express satisfaction with being provided sufficient living space.
Enhanced Safety: Across all vulnerable categories, a significant proportion (84.6% to 89.5%) perceive the program as contributing to enhanced safety.
The survey reports unanimously demonstrate the remarkable success of program implementation in meeting the fundamental needs of vulnerable beneficiaries, significantly aiding their recovery efforts. The consistently high percentages across the different program components underscore the program’s effectiveness in comprehensively addressing the diverse needs of the identified vulnerable categories.
  • Result of Hypothesis Testing
S. NHypothesisp-Value Chi-Square TestResults
H1There is no significant association between vulnerable categories and the likelihood of building a house with STA support0.415 (Table 4)Accepted
H2There is no significant association between vulnerable categories and the level of agreement on whether newly reconstructed houses met their needs in the STA program.0.652 (Table 5)Accepted
H3There is no significant association between vulnerable categories and the perceived effectiveness of Financial Grants in the STA program.0.874 (Table 6)Accepted
H4There is no significant association between vulnerable categories and the perceived effectiveness of Technical Assistance in the STA program.0.731 (Table 7)Accepted
H5There is no significant association between vulnerable categories and the level of agreement on STA support in receiving tranches from Banks and Financial Institutions (BFIs)0.511 (Table 8)Accepted
H6There is no significant association between vulnerable categories and the level of agreement on STA activities expediting reconstruction.0.228 (Table 9)Accepted
H7There is no significant association between the vulnerable categories and the perceived importance of the STA program activities.0.171 (Table 11)Accepted
H8There is no significant association between the vulnerable categories and the perceived DRR Awareness by the STA program.0.687 (Table 12)Accepted

7. Discussion

The study reveals significant findings related to the effectiveness of Socio-Technical Assistance (STA) interventions in post-disaster reconstruction. The findings demonstrate a substantial income increase for builders and a noteworthy inclusion of women in the workforce (Table 3). Orientation and training efforts accelerated reconstruction by 75% [22,47,48], with approximately 20% of the 755 recruited masons being women. This is consistent with other studies [52]. Furthermore, both governmental and non-governmental entities significantly expedited reconstruction efforts. This is similar to findings in various project-based studies [40,45,46,49,52,82].
The role of tailored STA support for vulnerable beneficiaries is crucial, as it significantly contributes to socio-economic recovery and livelihood reinstatement (Table 4), which is also revealed by other studies [14,40,45,46,49,83]. Field survey results indicate that 89% of beneficiaries could not build their houses without focused STA program intervention, with over 97.1% finding it both practical and necessary, reinforcing the effectiveness and importance of such interventions. Similar findings were reported by [44,48]. Similarly positive perceptions of reconstruction grants are highlighted, with over 90.59% of beneficiaries finding them easy and timely (Table 5). A substantial portion of beneficiaries initiated reconstruction promptly upon receiving the grant, aligning with the Forum for Women, Law and Development’s (FWLD’s (2017)) findings that more than 61% of beneficiaries initiated reconstruction promptly upon receiving the grant.
The importance of technical and financial assistance for knowledge transfer and skills development in post-disaster reconstruction is reported in Table 6 and Table 7. A prior study by Manindra Malla [48] emphasized the importance of technical assistance to 92%, and another study by Hülssiep, et al. [84] also evidenced the need for financial and technical assistance and the need for access to finance to 94% in April 2016 and 97% in June 2016. These findings align with various project-based reports underscoring the role of these elements in building resilience as also revealed in other disaster contexts [85,86] and other project-based reports [43,49,83,87], including also [40,44,46]. Previous research also highlighted the importance of enhanced financial access for disadvantaged segments of the population thanks to post-earthquake housing reconstruction initiatives [22,88].
STA’s contribution to creating disaster resilience skills and employment opportunities, and to supporting the owner-driven reconstruction (ODR) approach to reinstating livelihoods is notable (see Table 8). The initiative is found by project-based reports [86,89] to impart technical skills, creating employment opportunities for both men and women.
STA activities expedited reconstruction, with an overall average ‘agreed’ response of 96.30% (see Table 9). The implementation of STA resulted in a high construction compliance rate of 81%, validated in effectiveness by project-based studies [45]. The perceived need for the STA program by 77.6% of respondents is consistent with findings from other studies (see Table 10) [44,45,46].
Post-disaster reconstructed houses provide safe and dignified shelters, serving as valuable assets and enhancing disaster reslience for beneficiaries (see Table 12). Similarly, another study by FWLD [90] found that 80.32% of female-owner beneficiaries perceived the effectiveness of earthquake resilience.
The effectiveness of the STA program when combined with technical and financial assistance in accelerating reconstruction efforts is emphasized, aligning with the principle of ‘No One Left Behind’ (see Table 11 and Table 13) [40,45,46,91,92]. Consistent positive responses from beneficiaries regarding satisfaction with and effectiveness of the STA program are found in previous research [32,44]. Additionally, 92% reported that STA activities supported building back better [48]. Vulnerable earthquake beneficiaries also provided positive responses regarding friendly house design in the study area of the Gorkha district (women: 80.49%; children: 61.46%; persons with disability: 43.90%; elderly: 52.20%) [90]. Therefore, this research study evidences the effectiveness of STA program intervention, as revealed by prior project-based studies and reports.
This study contributes substantially to the post-disaster humanitarian literature by addressing a critical knowledge gap regarding shelter and settlement responses. It specifically examines Nepal’s private housing reconstruction from the earthquake epicentre region from the perspective of vulnerable households eight years after a disaster. Thus, there was very limited independent academic research on this topic. Our study empirically demonstrates the significant impact of the STA program when combined with the owner-driven reconstruction (ODR) model, particularly for individuals struggling with self-reconstruction. Thus this study offers groundbreaking insights from Nepal’s world’s largest ODR housing recovery initiative. It also highlights that the ODR model, though widely preferred as a ‘global reconstruction strategy’ in low-income countries, requires tailored approaches rather than a universal application. Furthermore, the research aligns with the United Nation’s Sustainable Development Goal (UN SDG: Goal 11), offering valuable insights for fostering sustainable cities and communities in disaster-affected regions.

8. Limitations

This study faced several limitations. It had a small sample size with a confined number of collected variables, limited data scale values, and a focus on one district with rural housing reconstruction and three municipalities out of the fourteen highly affected districts. Additionally, participant responses were influenced by their understanding of the questionnaire, education level, and mood during completion of the survey. Future research could enhance generalizability by increasing the sample size to include 31 earthquake-affected regions, thereby capturing diverse perceptions of vulnerable beneficiaries. Further investigations into the 14 ‘highly affected’ and the 17 ‘less affected’ districts, focusing on vulnerable or non-recipients of STA interventions or on those solely relying on ODR, could be undertaken using qualitative methods to consider the specific needs of families, challenges, and detailed experiences with the reconstruction processes. These could provide a deeper understanding of these dynamics. While this study focused on a particular episode of the disaster, the broader issues, such as environmental degradation, climate change, and socio-economic vulnerability, could be incorporated into the next paper. In the long-term we aim to research the relationship between disaster and economic development. To address this, we will broaden the scope and diversify the sample size in future studies.

9. Conclusions

In conclusion, this research study examined the effectiveness of Socio-Technical Assistance (STA) in aiding vulnerable beneficiaries during post-disaster reconstruction programs. The study revealed that 302 out of 304 respondents surveyed in the field (99.3%) successfully completed their reconstruction efforts, highlighting positive outcomes in various aspects, such as financial support, technical assistance, accessible housing, earthquake-resilient construction, improved livelihoods, training, sufficient living spaces, and enhanced safety. The predominant trend of the self-help approach by beneficiaries highlighted their urgency in seeking assistance. The research underscores the vital role of STA interventions in accelerating reconstruction and addressing specific needs, as is evident via overwhelmingly positive participant responses. The perceived importance of STA and positive disaster risk reduction (DRR) awareness underscores its significance for immediate recovery and long-term resilience. Overall, the study highlights the effectiveness of the owner-driven reconstruction (ODR) approach alongside tailored STA activities.
The study highlights the weakness of relying solely on ODR by indicating challenges faced by vulnerable beneficiaries who were unable to independently drive the reconstruction of houses on their own (see Table 1). Moreover, it sheds light on the limited evidence available from the perspective of vulnerable recipients, stressing the need to customize STA modalities in future post-disaster, rural, private housing reconstruction endeavours. These insights provide valuable guidance for post-disaster humanitarian responses and advocate for strategic policy considerations, including promoting the integration of STA into comprehensive recovery strategies and fostering awareness around disaster risk reduction (DRR) for future sustainable recovery efforts to build resilient communities.

Author Contributions

The paper was conceived by N.P.B., and is based on her unpublished PhD thesis from the Faculty of Business, Law and Politics, University of Hull, UK. She developed the methodological approach, conducted the literature review, and gathered information from various sources. K.B. and F.W., who supervised the thesis, provided guidance during its production, revised and edited the manuscript, contributed to re-writing sections, and sourced additional information and images. All authors have read and agreed to the published version of the manuscript.

Funding

This research received no external funding.

Institutional Review Board Statement

Not applicable.

Informed Consent Statement

Ethical clearance was obtained from the University of Hull for the field research and informed consent was obtained from respondents of the survey.

Data Availability Statement

Data used in this paper will be available upon request.

Conflicts of Interest

The authors declare no conflicts of interest. We affirm the accuracy of the provided information and confirm the absence of any actual, potential, or perceived conflicts of interest. No competing financial interests or personal relationships could be perceived as influencing the work presented in this paper.

Appendix A

Table A1. Completion of house reconstruction.
Table A1. Completion of house reconstruction.
Q22.COMPLETED OR NOT
FrequencyPercentValid PercentCumulative Percent
ValidUnder reconstruction20.70.70.7
Completed30299.399.3100.0
Total304100.0100.0
Table A2. Opening of bank accounts.
Table A2. Opening of bank accounts.
Q18.BANK A/C
FrequencyPercentValid PercentCumulative Percent
ValidAfter Earthquake19664.564.564.5
Before Earthquake10835.535.5100.0
Total304100.0100.0
Table A3. Living in the newly reconstructed house.
Table A3. Living in the newly reconstructed house.
Q25.LIVE IN OR NOT
FrequencyPercentValid PercentCumulative Percent
ValidNo31.01.01.0
Yes30098.799.0100.0
Total30399.7100.0
MissingSystem10.3
Total304100.0
Table A4. Summary of critical analysis of ODR cases.
Table A4. Summary of critical analysis of ODR cases.
1. Gujarat Earthquake 2001 (6.1 magnitude):
Number of DeathsNo. of Destroyed housesHousing GrantsRebuild Progress
20,000880,000INR 40,000–90,000 (USD 570 to 1300) in 2 tranches2 years completed
Strength
  • Recognised most successful ODR practice, achieving reconstruction completion in two years (rebuilt 200,000 houses and repaired 900,000 houses), described as the world’s largest and fastest housing reconstruction program [93]
  • Acknowledged as good ODR practice attributed to the performance of the reconstruction authority, NGOs, mason training, and community participation. Received the 2003 UN Sasakawa Award for excellent reconstruction managements [23,71].
  • Over 94.5% of household beneficiaries expressed satisfaction with the reconstruction, reporting no faults [25].
  • ODR initiatives were identified as the most cost-effective, fastest, and satisfactory approach for beneficiaries [94].
Weakness
  • Reconstruction programs often overlook the evolving needs and requirements of beneficiaries, rendering newly constructed facilities potentially obsolete from the completion day [94,95].
  • ODR models tend to prioritize resilience reduction rather than addressing vulnerability and pre-existing vulnerability issues for incapable individuals (Barenstein & Iyengar,2010; GoI and NDMA,2011 [95,96]. The evolution of ODR from top-down government to decentralized governance leaves gaps in addressing grassroots issues (Rumbach,2016).
2. Sri Lanka Tsunami 2004 (9.1 magnitude):
Number of DeathsNo. of Destroyed housesHousing GrantsRebuild Progress
35,000100,000–120,858Sri Lankan Rupees 250,000 (USD 21,000) in 4 tranches3 years completed (77%)
Strength
  • Embraced after the 2001 Gujarat earthquake, ODR proved successful as compared to donor-driven programs in terms of construction time, reconstruction quality, and satisfaction levels [94,97].
Weakness
  • The ODR housing reconstruction program yielded mixed outcomes. Key issues included centralized governance, lack of experience overseeing extensive reconstruction, poor capacity of the Sri Lankan government, objections to the proposed no-build buffer zone, and shortages of materials and labour contributing to inflation in the construction sector [98].
  • Evidence suggests that a centralized reconstruction program could have been more efficient for implementing the ODR program. Therefore, decentralized governance is recommended for efficient housing reconstruction in resource-poor countries.
3. Indonesia’s Earthquake of 2004 (8.9 magnitude):
Number of DeathsNo. of Destroyed housesHousing GrantsRebuild Progress
220,000139,000USD 3000 (Full reconstruction)
USD 1000 (renovation of damaged house)
8 years
Strength
  • Both owner-driven and donor-driven housing reconstruction models were implemented [94,99].
  • ODR demonstrated success over the donor-driven housing reconstruction model [94]
Weakness
  • Challenges included a scarcity of human resources, bureaucratic and institutional issues, logistical concerns, and a lack of coordination among governmental and NGOs, all compounded by limited road accessibility Ophiyandri, et al. [100].
  • Involvement of humanitarian organizations lacking relevant experience in housing reconstruction led to program failures, halts, drops or stops, with poor coordination among housing providers and target beneficiaries [100].
  • Major issues identified encompassed construction quality, dissatisfaction among beneficiaries due to unmet needs, limited community-level participation, and accountability concerns [100].
4. Pakistan Earthquake 2005 (7.6 magnitude):
Number of DeathsNo. of Destroyed housesHousing GrantsRebuild Progress
73,000463,000Pakistani Rupees 175,000 (USD 2916) in 3 tranches3.5 years (74.4%)
Strength
  • Acknowledged successful ODR, notable for effectively integrating traditional architectural techniques into modern earthquake-resistant house design. The program achieved socio-technical alignment by adopting construction technology that matched the needs and preferences of beneficiaries [23,70].
  • Within a month of the earthquake, the Pakistan government established the Earthquake Reconstruction and Rehabilitation Authority (ERRA) [101,102].
  • Decentralized authority involving local government units actively participated in community consultation workshops, overcoming challenges of over-centralized, large-scale reconstruction that slowed the reconstruction pace.
Weakness
  • Highlighted reconstruction challenges in the context of Pakistan, including issues of inaccessibility, lack of preparedness, loss of faith, building construction processes, and scarcity of manpower [75].
  • Challenges encompassed a knowledge gap among the workforce regarding earthquake-resilient technology, insufficient infrastructure for reconstruction, limited options for rural reconstruction, lack of awareness, techno-legal regime, and restricted access to information.
  • A significant number of people were economically disadvantaged and unable to afford modern materials, contributing to socio-cultural issues [75].
5. Bihar Flooding 2008:
Number of DeathsNo. of Destroyed housesHousing GrantsRebuild Progress
239340,742Indian Rupees 55,000 (USD 1200), Plus Rs 2300 (USD 50) & Rs 5000 (USD 100) in 3 tranches for solarSlow 7 years (48%)
Strength
  • ODR implemented as the housing reconstruction strategy, providing extensive support for local masons and artisans. As a result, most residents expressed satisfaction with the participatory process, hazard-safety considerations, construction quality, and the low maintenance of their rebuilt houses [21,27,103].
  • The Owner-Driven Reconstruction Collaborative (ODRC), a multi-stakeholder of 27 organizations—including the National Disaster Management Authority, UNDP, a network of Indian development agencies, and institutions with expertise in community-led post-disaster reconstruction—was formed [27].
Weakness
  • The ODRC withdrew after project completion without an effective handover to the state government.
  • Bihar’s reconstruction program after 2011 was deemed unsuccessful, primarily attributed to insufficient social mobilization efforts to initiate reconstruction work [65].
6. Haiti Earthquake of 2010: (7.0 magnitude)
Number of DeathsNo. of Destroyed housesHousing GrantsRebuild Progress
316,000300,000USD 500 Yearly Rental Cost transferred to landlord.
USD 2000–2800 for Transitional Shelter
USD 3500–4500 for permanent house × varied per agencies support
10 years plus ongoing
Strength
  • A community-based owner-driven model was piloted, and the reconstruction project was found to be highly effective in reducing disaster vulnerability [104,105], and that ODR can introduce disadvantaged segments to the banking sector [22].
Weakness
  • Only 5200 permanent houses were built within two years, and the provided funds of USD 3500 were observed to be insufficient to complete the owner-driven reconstruction process [106].
  • The housing reconstruction process was not directly led by the government, with heavy reliance on external agencies and a lack of coordination among them [106].
  • The transition from post-disaster reconstruction to long-term socio-economic sustainable development was identified as a weak area for humanitarian agencies [106].
Source: 1. [19,62,70,94,97], 2. [107], 3. [99,108], 4. [70,109], 5. [26,27,28,103], 6 [12,22,110,111,112].

References

  1. Hillier, D.; Nightingale, K. How Disasters Disrupt Development. 2013. Available online: https://oxfamilibrary.openrepository.com/bitstream/handle/10546/306538/ib-disasters-disrupt-development-post2015-111213-en.pdf?sequence=1 (accessed on 16 January 2023).
  2. Wisner, B.; Blaikie, P.; Cannon, T.; Davis, I. At Risk: Natural hazards, People’s Vulnerability and Disasters; Routledge: London, UK, 2014. [Google Scholar]
  3. De Juan, A.; Pierskalla, J.; Schwarz, E. Natural disasters, aid distribution, and social conflict—Micro-level evidence from the 2015 earthquake in Nepal. World Dev. 2020, 126, 104715. [Google Scholar] [CrossRef]
  4. Hyndman, J.; Hyndman, J. Dual Disasters: Humanitarian Aid after the 2004 Tsunami; Kumarian Press: Sterling, VA, USA, 2011. [Google Scholar]
  5. Bates, F.L.; Peacock, W.G. Long term recovery. Int. J. Mass. Emergencies Disasters 1989, 7, 349–365. [Google Scholar] [CrossRef]
  6. He, L.; Aitchison, J.C.; Hussey, K.; Wei, Y.; Lo, A. Accumulationof vulnerabilities in the aftermath of the 2015 Nepal earthquake: Household displacement, livelihood changes and recovery challenges. Int. J. Disaster Risk Reduct. 2018, 31, 68–75. [Google Scholar] [CrossRef]
  7. ADRC. Nepal: A Brief Country Profile on Disaster Risk Reduction and Management. 2020. Available online: https://www.adrc.asia/countryreport/NPL/2019/Nepal_CR2019B.pdf (accessed on 16 January 2023).
  8. MoHA. Nepal Disaster Report 2017: The Road to Sendai; Ministry of Home Affairs: Kathmandu, Nepal, 2017.
  9. Global Shelter Cluster. Shelter Projects 2017–2018. Global Shelter Cluster. 2019. Available online: https://shelterprojects.org/shelterprojects2017-2018/SP17-18_00-Introduction.pdf (accessed on 16 January 2023).
  10. NRA. Nra Has Made 93 Percent Progress in Private Housing Reconstruction. 2021. Available online: http://nra.gov.np/en/news/details/Lt9HEgNaQYQSxGCpEp1FUQJzLEGYesQgzm44Ku6MCVs (accessed on 10 September 2023).
  11. UNDRR. Sendai Framework for Disaster Risk Reduction 2015–2030. Available online: https://www.undrr.org/publication/sendai-framework-disaster-risk-reduction-2015-2030 (accessed on 4 January 2022).
  12. Lam, L.M. Against the trend: Evaluation of Nepal’s owner-driven Reconstruction program. Hous. Stud. 2022. ahead-of-print. [Google Scholar] [CrossRef]
  13. Karunasena, G.; Rameezdeen, R. Post-disaster housing reconstruction: Comparative study of donor vs owner-driven approaches. Int. J. Disaster Resil. Built Environ. 2010, 1, 173–191. [Google Scholar] [CrossRef]
  14. UNDP. Handbook on Owner-Driven Housing Reconstruction. 2021. Available online: https://www.undp.org/publications/handbook-owner-driven-housing-reconstruction (accessed on 16 August 2022).
  15. Peacock, W.G.; Dash, N.; Zhang, Y. Sheltering and housing recovery following disaster. In Handbook of Disaster Research; Springer: Berlin/Heidelberg, Germany, 2007; pp. 258–274. [Google Scholar]
  16. Twigg, J. Technology, Post-Disaster Housing Reconstruction and Livelihood Security; Disaster Studies Working Paper No, 15; Benfield Hazard Research Centre: London, UK, 2006. [Google Scholar]
  17. Peacock, W.G.; Dash, N.; Zhang, Y.; Van Zandt, S. Post-disaster sheltering, temporary housing and permanent housing recovery. In Handbook of Disaster Research; Springer: Berlin/Heidelberg, Germany, 2018; pp. 569–594. [Google Scholar]
  18. Ganapati, N.E.; Mukherji, A. Out of sync: World Bank funding for housing recovery, postdisaster planning, and participation. Nat. Hazards Rev. 2014, 15, 58–73. [Google Scholar] [CrossRef]
  19. Barenstein, J.D. Housing Reconstruction in Post-Earthquake Gujarat; HPN Network Paper(54); Humanitarian Policy Group: London, UK, 2006. [Google Scholar]
  20. Hunnarshala Foundation. Owner Driven Reconstruction Collaborative (ODRC), Nepal. Available online: http://www.hunnarshala.org/owner-driven-reconstruction-collaborative-nepal.html (accessed on 12 September 2023).
  21. Vahanvati, M.; Beza, B. An owner-driven Reconstruction in Bihar. Int. J. Disaster Resil. Built Environ. 2017, 8, 306–319. [Google Scholar] [CrossRef]
  22. Build Change. Homeowner-Driven Housing Reconstruction and Retrofitting in Haiti -Lessons Learned, 4 Years After the Earthquake. 2014. Available online: https://buildchange.org/wp-content/uploads/2016/12/Haiti-HODR-Lessons-Learned-Build-Change-.pdf (accessed on 17 December 2023).
  23. IFRC. Owner-Driven Housing Reconstruction Guidelines. 2010. Available online: https://sheltercluster.s3.eu-central-1.amazonaws.com/public/docs/ODHR%20Guidelines.pdf (accessed on 11 August 2023).
  24. Tafti, M.T.; Tomlinson, R. Best practice post-disaster housing and livelihood recovery interventions: Winners and losers. Int. Dev. Plan. Rev. 2015, 37, 165–185. [Google Scholar] [CrossRef]
  25. Barenstein, J.D.; Jha, A.; Phelps, P.; Pittet, D.; Sena, S. Safer Homes, Stronger Communities. A Handbook for Reconstruction after Natural Disasters; The World Bank: BrettonWoods, NH, USA, 2010. [Google Scholar]
  26. Vahanvati, M.; Mulligan, M. A new model for effective post-disaster housing Reconstruction: Lessons from Gujarat and Bihar in India. Int. J. Proj. Manag. 2017, 35, 802–817. [Google Scholar] [CrossRef]
  27. Vahanvati, M.; Beza, B.B. Owner-driven Reconstruction in India: A case-study of Kosi river floods in Bihar. In Proceedings of the 5th International Conference on Building Resilience, Newcastle-upon-Tyne, UK, 15–17 July 2015. [Google Scholar]
  28. Vahanvati, M. A novel framework for owner driven Reconstruction projects to enhance disaster resilience in the long term. Disaster Prev. Manag. An. Int. J. 2018, 27, 421–446. [Google Scholar] [CrossRef]
  29. Bilau, A.A.; Witt, E.; Lill, I. A Framework for Managing Post-disaster Housing Reconstruction. Procedia Econ. Financ. 2015, 21, 313–320. [Google Scholar] [CrossRef]
  30. Bilau, A.; Witt, E.; Lill, I. Practice Framework for the Management of Post-Disaster Housing Reconstruction Programmes. Sustainability 2018, 10, 3929. [Google Scholar] [CrossRef]
  31. Ade Bilau, A.; Witt, E. An analysis of issues for the management of post-disaster housing reconstruction. Int. J. Strateg. Prop. Manag. 2016, 20, 265–276. [Google Scholar] [CrossRef]
  32. Bhusal, N.P.; Bhattarai, K. Assessing Satisfaction levels of the Earthquake Beneficiaries with the Post-disaster Private Housing Reconstruction Programme: Evidence from Nepal. J. Dev. Econ. Financ. 2023, 4, 277–308. [Google Scholar]
  33. Andrew, S.A.; Arlikatti, S.; Long, L.C.; Kendra, J.M. The effect of housing assistance arrangements on household recovery: An empirical test of donor-assisted and owner-driven approaches. J. Hous. Built Environ. 2013, 28, 17–34. [Google Scholar] [CrossRef]
  34. Taheri Tafti, M. Limitations of the owner-driven model in post-disaster housing Reconstruction in urban settlements. In Proceedings of the International Conference on Disaster Management (IIIRR), Kumamoto, Japan, 24–26 August 2012. [Google Scholar]
  35. Lam, L.M.; Khanna, V.; Kuipers, R. Disaster governance and challenges in a rural Nepali community: Notes from future village NGO. HIMALAYA J. Assoc. Nepal Himal. Stud. 2017, 37, 11. [Google Scholar]
  36. Bothara, J.K.; Dhakal, R.; Dizhur, D.; Ingham, J. The challenges of housing Reconstruction after the April 2015 Gorkha, Nepal earthquake. Tech. J. Nepal Eng. Assoc. Spec. Issue Gorkha Earthq. 2016, XLIII, 121–134. [Google Scholar]
  37. Sharma, K.; Apil, K.; Subedi, M.; Pokharel, B. Post disaster reconstruction after 2015 Gorkha earthquake: Challenges and influencing factors. J. Inst. Eng. 2018, 14, 52–63. [Google Scholar] [CrossRef]
  38. Eichenauer, V.Z.; Fuchs, A.; Kunze, S.; Strobl, E. Distortions in aid allocationof United Nations flash appeals: Evidence from the 2015 Nepal earthquake. World Dev. 2020, 136, 105023. [Google Scholar] [CrossRef]
  39. Jackson, R.; Fitzpatrick, D.; Man Singh, P. Building Back Right: Ensuring Equality in Land Rights and Reconstruction in Nepal; OXFAM: Nairobi, Kenya, 2016. [Google Scholar]
  40. Rawal, V.; Bothara, J.; Pradhan, P.; Narasimhan, R.; Singh, V. Inclusion of the poor and vulnerable: Learning from post-earthquake housing Reconstruction in Nepal. Prog. Prog. Disaster Sci. 2021, 10, 100162. [Google Scholar] [CrossRef]
  41. Sanderson, D.; Ramalingam, B. Nepal Earthquake Response: Lessons for Operational Agencies; ALNAP: Overseas Development Institute: London, UK, 2015. [Google Scholar]
  42. Dhungana, N.; Cornish, F. Beyond performance and protocols: Early responders’ experiences of multiple accountability demands in the response to the 2015 Nepal earthquake. Disasters 2021, 45, 224–248. [Google Scholar] [CrossRef] [PubMed]
  43. NSET. ‘Baliyo Ghar’-the Housing Reconstruction Technical Assistance Program. Completes, Direct Socio-Technical Support Provided to Rebuild 63700 Houses. 2023. Available online: https://www.nset.org.np/nset2012/index.php/event/eventdetail/eventid-587 (accessed on 12 December 2023).
  44. Karki, T.B.; Lamsal, R.; Bhusal, N.P. Role of Socio-Technical Assistance (STA) in Private Housing Reconstruction for Vulnerable Community. Nepal J. Multidiscip. Res. 2020, 3, 106–114. [Google Scholar] [CrossRef]
  45. Gouli, M.R.; Dhungel, R.; Baskota, A.; Hadkhale, B.; Khatiwada, P. Post Earthquake Reconstruction in Nepal: Its Communal Impacts And Essence of Socio-Technical Assistance. 2019. Available online: https://www.researchgate.net/publication/331684962_Post_Earthquake_Reconstruction_In_Nepal_Its_Communal_Impacts_And_Essence_Of_Socio-Technical_Assistance (accessed on 14 March 2024).
  46. Dhungel, R.; Shrestha, S.N.; Guragain, R.; Gouli, M.R.; Baskota, A.; Hadkhale, B. Socio-technical module in assistance: Promoting resilient Reconstruction in the wake of a disaster. J. Nepal. Geol. Soc. 2019, 58, 139–144. [Google Scholar] [CrossRef]
  47. Lamsal, R.; Karki, D.; Poudel, N. Importance of Socio-Technical Assistance (STA) for Vulnerable Community: Special Case of Okhaldhunga District. Rebuilding Nepal. 2020, 24–25. [Google Scholar]
  48. Manindra Malla, A.K. Effectiveness of Holistic Socio-technical and Financial Support to Enable Socio-economic Vulnerable Households to Build Earthquake Resistant Houses. VIKAS J. Dev. Spec. Issue Nepal Post-Earthq. Recovery Reconstr. 2020, 2, 142–164. [Google Scholar]
  49. JICA. Building on Community Strength for “Earthquake-Resilient Houses” to Nepal. 2019. Available online: https://www.jica.go.jp/Resource/english/news/field/2019/20191007_01.html (accessed on 5 July 2022).
  50. Nagami, K.; Miyano, T.; Nishimura, N.; Toriumi, Y.; Tsukahara, N.; Nakamura, A. Practical Approaches to Build Back Better with Inclusive Recovery from Earthquake Disasters: A Discussion Based on the 2015 Nepal Earthquake Recovery Project by JICA; Japan International Cooperation Agency: Tokyo, Japan, 2021. [Google Scholar]
  51. JICA. Transitional Project Implementation Support for Emergency Reconstruction Projects; JICA: Tokyo, Japan, 2019. [Google Scholar]
  52. The World Bank. Annual Report July 2020–June 2021; The World Bank: Washington, DC, USA, 2021. [Google Scholar]
  53. UNDP. Mid-term Review of Socio-Technical FacilitationServices to Housing Reconstruction in Gorkha District (GOI funded). 2019. Available online: https://erc.undp.org/evaluation/evaluations/detail/12420 (accessed on 6 August 2023).
  54. UNDP. Comphrensive Disaster Risk Management Programme (CDRMP), Final Evaluationof Socio-Technical Facilication Services to Nepal Housing Reconstruction Project (NHRP). 2021. Available online: https://erc.undp.org/evaluation/documents/download/19345 (accessed on 12 July 2023).
  55. De Torrente, N. The Relevance and Effectiveness of Humanitarian Aid: Reflections about the Relationship between Providers and Recipients. Soc. Social. Res. 2013, 80, 607–634. [Google Scholar] [CrossRef]
  56. Sandvik, K.B. Now is the time to deliver: Looking for humanitarian innovation’s theory of change. J. Int. Humanit. Action. 2017, 2, 1–11. [Google Scholar] [CrossRef]
  57. Ramalingam, B.; Mitchell, J.; Borton, J.; Smart, K. Counting what counts: Performance and effectiveness in the humanitarian sector. In Review of Humanitarian Action; ALNAP: London, UK, 2009. [Google Scholar]
  58. Clay, D.C.; Molla, D.; Habtewold, D. Food aid targeting in Ethiopia: A study of who needs it and who gets it. Food Policy 1999, 24, 391–409. [Google Scholar] [CrossRef]
  59. Proudlock, K.; Ramalingam, B.; Sandison, P. Improving humanitarian impact assessment: Bridging theory and practice. In 8th Review of Humanitarian Action: Performance, Impact and Innovation; ALNAP: London, UK, 2009. [Google Scholar]
  60. Puri, J.; Aladysheva, A.; Iversen, V.; Ghorpade, Y.; Brück, T. What Methods May Be Used in Impact Evaluations of Humanitarian Assistance? St. Louis. 2014. Available online: https://go.exlibris.link/r6yx42G5 (accessed on 11 September 2023).
  61. Maynard, V.; Parker, E.; Twigg, J. The Effectiveness and Efficiency of Interventions Supporting Shelter Self-Recovery Following Humanitarian Crises; OXFAM: Nairobi, Kenya, 2017. [Google Scholar]
  62. Hidellage, V.; Usoof, A. Scaling-up people-centred reconstruction: Lessons from Sri Lanka’s post-tsunami owner-driven programme. In Building Back Better; Practical Action Publishing: Warwickshire, UK, 2010; Volume 77. [Google Scholar]
  63. Lyons, M. Building Back Better: The Large-Scale Impact of Small-Scale Approaches to Reconstruction. World Dev. 2009, 37, 385–398. [Google Scholar] [CrossRef]
  64. Schilderman, T. Adapting traditional shelter for disaster mitigationand reconstruction: Experiences with community-based approaches. Build. Res. Inf. 2004, 32, 414–426. [Google Scholar] [CrossRef]
  65. The World Bank. Bihar Kosi Flood Recovery Porject (P122096). 2015. Available online: https://documents1.worldbank.org/curated/en/272441468290962267/pdf/India-Bihar-Kosi-Flood-Recovery-Project-P122096-Implementation-Status-Results-Report-Sequence-09.pdf (accessed on 15 November 2023).
  66. NSET. Baliyo Ghar Program ‘A Contribution Towards Disaster Resilient Nepal’ Report on Socio-Technical Assistance for Housing Reconstruction After 2015 Gorkha Earthquake; NSET: Lalitpur, Nepal, 2021. [Google Scholar]
  67. Caritas. Earthquake Affected Communities Realize A Holistic Recovery. 2019. Available online: https://www.caritasnepal.org/wp-content/uploads/2019/10/for-website_Case-Study_2019-September-MM.pdf (accessed on 22 November 2023).
  68. Adhikari, S.; Shrestha, S.K.; Aryal, S.; Bhattarai, R. Analysis of Owner Driven Approach of Housing Reconstruction after Gorkha Earthquake 2015: A Case Study of Dhunibeshi Municipality, Dhading. Earth arXiv 2021, preprint. [Google Scholar]
  69. HRRP. Core Socio-Technical Assistance Package. 2017. Available online: https://www.preventionweb.net/files/63753_6lpmjtyz5rc9bqfioljx20171115.pdf (accessed on 11 September 2023).
  70. Jha, A.K.; Duyne, J.E. Safer Homes, Stronger Communities: A Handbook for Reconstructing after Natural Disasters. Washington, DC, USA, 2010. Available online: https://go.exlibris.link/fSnF8mDM (accessed on 9 September 2023).
  71. Barenstein, J.D. The role of communities in post-disaster reconstruction. A call for owner-driven approaches. Tafter J. Esperienze Strum. Per Cult. Territ. 2012, 50, 2–12. [Google Scholar]
  72. Nigg, J.M. Disaster Recovery as a Social Process; University of Delaware: Newark, DE, USA, 1995. [Google Scholar]
  73. Baker, J.; Rawal, V.; Brown, P.; Chiles, P.; Mohamed, E. Tsunami Displacement: Lessons for Climate Adaptation Programming: Findings on Shelter Reconstruction; US Agency for international development (USAID): Washigton, DC, USA, 2010.
  74. Mishra, P.K. The Kutch Earthquake—2001: Recollections, Lessons, and Insights; National Institute of Disaster Management: New Delhi, India, 2006.
  75. Mumtaz, H.; Mughal, S.H.; Stephenson, M.; Bothara, J.K. The challenges of Reconstruction after the October 2005 Kashmir earthquake. Bull. N. Z. Soc. Earthq. Eng. 2008, 41, 68–82. [Google Scholar] [CrossRef]
  76. NRA. Progress of Private Housing. 2024. Available online: http://www.nra.gov.np/en/mapdistrict/datavisualization (accessed on 21 January 2024).
  77. HRRP. The Path to Housing Recovery, Nepal Earthquake 2015: Housing Reconstruction. 2020. Available online: https://www.hrrpnepal.org/uploads/media/HRRPtimelinebooklet-December2020_final_SM_min_20201218155954.pdf (accessed on 11 September 2022).
  78. HRRP. The Path to Housing Recovery: Nepal. Earthquake 2015: Housing Reconstruction. Kathmandu. 2019. Available online: https://www.hrrpnepal.org/uploads/media/HRRPtimelinebooklet-April2019_20190425195635.pdf (accessed on 6 March 2022).
  79. NPC. Post Disaster Disaster Needs Assessment (Nepal, Earthquake 2015). 2015. Available online: https://www.npc.gov.np/images/category/PDNA_volume_BFinalVersion.pdf (accessed on 4 September 2023).
  80. NRA. Post Disaster Recovery Framework (PDRF). 2016. Available online: https://www.np.undp.org/content/nepal/en/home/library/crisis_prevention_and_recovery/post-disaster-recovery-framework-pdrf2016-2020.html (accessed on 14 March 2024).
  81. MDTF. Nepal Earthquake Housing Reconstruction Multi-Donor Trust Fund—How Are the Houses Being Rebuilt? 2021. Available online: https://www.nepalhousingreconstruction.org/ (accessed on 14 March 2024).
  82. Bishwakarma, K. Final Evaluation Report of ‘Resilient Reconstruction through Building Back Better focussed on the most vulnerable communities in districts most severely affected by 2015 earthquake’. 2020. Available online: https://erc.undp.org/evaluation/documents/download/18190 (accessed on 14 March 2024).
  83. The World Bank. Nepal Earthquake Housing Reconstruction Multi-Donor Trust Fund. 2021. Available online: https://www.nepalhousingreconstruction.org/sites/nuh/files/2021-10/mdtf-annualreport-2021-web.pdf (accessed on 15 September 2023).
  84. Hülssiep, M.; Thaler, T.; Fuchs, S. The impact of humanitarian assistance on post-disaster social vulnerabilities: Some early reflections on the Nepal earthquake in 2015. Disasters 2021, 45, 577–603. [Google Scholar] [CrossRef]
  85. Arshad, S.; Athar, S. Rural Housing Reconstruction Program Post-2005 Earthquake: Learning from the Pakistan Experience: A Manual for Post-Disaster Housing Program Managers; The World Bank: Bretton Woods, NH, USA, 2013. [Google Scholar]
  86. IFRC. Post Disaster Reconstruction; IFRC: Geneva, Switzerland, 2018. [Google Scholar]
  87. The World Bank. Safer Housing Reconstruction in Nepal Empowers the Marginalized, Especially Women. 2019. Available online: https://www.worldbank.org/en/results/2019/09/10/safer-housing-reconstruction-empowers-the-marginalized-especially-women (accessed on 14 March 2024).
  88. Bhusal, N.P.; Aryal, B.; Lamsal, R. NRA Has Enhanced Access To Financial Services. 2020. Available online: http://www.nra.gov.np/np/resources/details/izJxuxWH3okrr2FG_2uE0Gz4eIZbXBPLZoiXeEv7EBQ (accessed on 7 December 2023).
  89. The World Bank. In Nepal’s Post-Earthquake Reconstruction, Women Masons Are Breaking Gender Barriers. 2020. Available online: https://blogs.worldbank.org/endpovertyinsouthasia/nepals-post-earthquake-reconstruction-women-masons-are-breaking-gender#:~:text=Post%2Dearthquake%20reconstruction%2C%20including%20those,up%20masonry%20as%20a%20vocation (accessed on 1 September 2023).
  90. FWLD. Gender Equality and Social Incusion in Post-Earthquake Reconstruction; FWLD: Kathmandusa, Nepal, 2017; Available online: https://fwld.org/wp-content/uploads/2018/11/Gender-Equality-and-Social-Inclusion.pdf (accessed on 10 November 2023).
  91. The World Bank. Nepal Strives to Leave No One Behind in Earthquake Reconstruction. 2021. Available online: https://blogs.worldbank.org/endpovertyinsouthasia/nepal-strives-leave-no-one-behind-earthquake-reconstruction (accessed on 11 July 2022).
  92. Scott Wilson Nepal. Hamro Ghar: Overcoming Barriers to Shelter Reconstruction-Leave No One Behind. 2019. Available online: https://swnepal.com.np/project/hamro-ghar-overcoming-barriers-to-shelter-reconstruction-leave-no-one-behind/ (accessed on 12 July 2023).
  93. Price, G.; Bhatt, M. The Role of the Affected State in Humanitarian Action: A Case Study on India; ODI: London, UK, 2009. [Google Scholar]
  94. Ratnayake, R.; Rameezdeen, R. Post disaster housing reconstruction: Comparative study of donor driven vs. owner driven approach. In Post Disaster Recovery Challenges In Sri Lanka; University of Huddersfield: Queensgate, UK, 2007; Volume 1067. [Google Scholar]
  95. Barakat, S. Housing reconstruction after conflict and disaster. Humanit. Policy Group Netw. Pap. 2003, 43, 1–40. [Google Scholar]
  96. Alam, K. Bangladesh: Can large actors overcome the absence of state will? Build. Back. Better 2010, 10. [Google Scholar]
  97. Ratnasooriya, H.A.; Samarawickrama, S.P.; Imamura, F. Post tsunami recovery process in Sri Lanka. J. Nat. Disaster Sci. 2007, 29, 21–28. [Google Scholar] [CrossRef]
  98. Ingirige, B.; Haigh, R.; Malalgoda, C.; Palliyaguru, R. Exploring Good Practice Knowledge Transfer Related to Post Tsunami Housing (Re-)Construction in Sri Lanka. J. Constr. Dev. Ctries. 2008, 13, 21–42. [Google Scholar]
  99. Wegelin, E.A. Post tsunami Reconstruction in Indonesia. Glob. Urban Dev. 2006, 1. Available online: https://www.globalurban.org/GUDMag06Vol2Iss1/Wegelin%20PDF.pdf (accessed on 16 January 2023).
  100. Ophiyandri, T.; Amaratunga, R.; Pathirage, C. Community based post disaster housing reconstruction: Indonesian perspective. In Post-Disaster Reconstruction of the Built Environment: Rebuilding for Resilience; Wiley-Blackwell: Hoboken, NJ, USA, 2010. [Google Scholar]
  101. ERRA. Social Impact Assessment Report. 2009. Available online: http://www.redverslee.org/Program_Evaluation/Useful_Resources_files/Buttenheim%202009%20Post%20Disaster%20Impact%20Evaluation.pdf (accessed on 16 January 2023).
  102. van Leersum, A.; Arora, S. Implementing seismic-resistant technologies in post-earthquake Pakistan: A process analysis of owner driven Reconstruction. Habitat Int. 2011, 35, 254–264. [Google Scholar] [CrossRef]
  103. Gangwar, S.; Thakur, B. Disaster, Displacement and Rehabilitation A Case Study of Kosi Floods in North Bihar. Natl. Geogr. J. India 2018, 64, 76–92. [Google Scholar]
  104. Ahmed, I. Ahmed, I. A Partnership-Based Community Engagement Approach to Recovery of Flood-Affected Communities in Bangladesh. In Community Engagement in Post-Disaster Recovery; Routledge: London, UK, 2017; pp. 22–36. [Google Scholar]
  105. World Bank Group. Project Performance Assessment Report: Haiti-Port-au-Prince Neighborhood Housing Reconstruction. 2019. Available online: https://ieg.worldbankgroup.org/sites/default/files/Data/reports/ppar_haitihousing.pdf (accessed on 16 January 2023).
  106. Ahmed, I. Resilient housing reconstruction in the developing world. In Urban Planning for Disaster Recovery; Elsevier: Amsterdam, The Netherlands, 2017; pp. 171–188. [Google Scholar]
  107. Arunatilake, N. Post-disaster housing: Lessons learnt from the 2004 Tsunami of Sri Lanka. In The Asian Tsunami and Post-Disaster Aid; Springer: Singapore, 2018; pp. 211–232. Available online: https://www.researchgate.net/profile/Nisha-Arunatilake/publication/326338445_Post-disaster_Housing_Lessons_Learnt_from_the_2004_Tsunami_of_Sri_Lanka/links/5bd27a7892851c6b278f343b/Post-disaster-Housing-Lessons-Learnt-from-the-2004-Tsunami-of-Sri-Lanka.pdf (accessed on 16 January 2023).
  108. The World Bank. Indonesia: A Reconstruction Chapter Ends Eight Years after the Tsunami. 2012. Available online: https://www.worldbank.org/en/news/feature/2012/12/26/indonesia-reconstruction-chapter-ends-eight-years-after-the-tsunami (accessed on 10 December 2023).
  109. Quzai, U. Pakistan: Implementing people-centred Reconstruction in urban and rural areas. In Building Back Better; Practical Action Publishing: Warwickshire, UK, 2010; Volume 113. [Google Scholar]
  110. DesRoches, R.; Comerio, M.; Eberhard, M.; Mooney, W.; Rix, G.J. Overview of the 2010 Haiti earthquake. Earthq. Spectra 2011, 27 (Suppl. 1), 1–21. [Google Scholar] [CrossRef]
  111. Shelter Projects. Natural Disaster: Haiti 2010-Earthquake-Overview; UNHCR: Geneva, Switzerland, 2010. [Google Scholar]
  112. Charles, J.; Iglesias, J.A. Ten Years After Haiti’s Earthquake: A Decade of Aftershocks and Unkept Promises. 2020. Available online: https://pulitzercenter.org/stories/ten-years-after-haitis-earthquake-decade-aftershocks-and-unkept-promises (accessed on 14 November 2023).
Figure 1. Conceptual framework of this study.
Figure 1. Conceptual framework of this study.
Sustainability 16 06284 g001
Figure 2. Core Socio-Technical Package; Source: [69].
Figure 2. Core Socio-Technical Package; Source: [69].
Sustainability 16 06284 g002
Table 1. Summary of six major earthquakes with ODR programs.
Table 1. Summary of six major earthquakes with ODR programs.
1. Gujarat Earthquake 2001 (6.1 magnitude):
Number of DeathsNo. of Destroyed housesHousing GrantsRebuild Progress
20,000880,000INR 40,000–90,000 (USD 570 to 1300) in 2 tranches2 years completed
2. Sri Lanka Tsunami 2004 (9.1 magnitude):
Number of DeathsNo. of Destroyed housesHousing GrantsRebuild Progress
35,000100,000–120,858Sri Lankan Rupees 250,000 (USD 21000) in 4 tranches3 years completed (77%)
3. Indonesia’s Earthquake of 2004 (8.9 magnitude):
Number of DeathsNo. of Destroyed housesHousing GrantsRebuild Progress
220,000139,000US$ 3000 (Full reconstruction)8 years
US$ 1000 (renovation of damaged house)
4. Pakistan Earthquake 2005 (7.6 magnitude):
Number of DeathsNo. of Destroyed housesHousing GrantsRebuild Progress
73,000463,000Pakistani Rupees 175,000 (USD 2916) in 3 tranches3.5 years (74.4%)
5. Bihar Flooding 2008:
Number of DeathsNo. of Destroyed housesHousing GrantsRebuild Progress
239340,742Indian Rupees 55,000 (USD 1200), Plus Rs 2300 (USD 50) & Rs 5000 (USD 100) in 3 tranches for solarSlow 7 years (48%)
6. Haiti Earthquake of 2010: (7.0 magnitude)
Number of DeathsNo. of Destroyed housesHousing GrantsRebuild Progress
316,000300,000US$ 500 Yearly Rental Cost transferred to landlord.
US$ 2000–2800 for Transitional Shelter
US$ 3500–4500 for permanent house × varied per agencies support
10 years plus ongoing
Notes: Details of strengths and weakness of each of these are in Table A4 in Appendix A. It presents an overview of the merits and drawbacks of the ODR model, recognised as a ‘default strategy’ in low-income countries and implemented in various post-disaster contexts as described above.
Table 2. Socio-Technical Assistance (Independent Variables).
Table 2. Socio-Technical Assistance (Independent Variables).
Socio-Technical Assistance (Seven Activities)
IDoor-to-door technical assistance: Field mobile teams, including social mobilizers and mobile masons, provided on-site support, assisting vulnerable beneficiaries in accessing financial and technical aid, documentation, and overall reconstruction guidelines.
IIDemo-Reconstruction: Practical initiative clarifying construction information, customizing for local practices, and complementing existing materials.
IIIHelpdesk & Technical Resource Centre: Provides reconstruction support and advice and facilitates access to information/resources through social mobilization staff.
IVCommunity Reconstruction Committees: Enhance community participation, ownership, and coordination in the reconstruction process.
VShort Training for Masons: a 7-day program to enhance mason skills, prioritizing earthquake-affected individuals, women, and the untrained.
VIVI. On-the-Job Training for Masons: a 50-day program to expand the skilled labour force with expertise in earthquake-resistant structures.
VIICommunity/Household Orientation: Enhance communication, create awareness of policies and standards, and coordinate with community committees and officials through the helpdesk/technical resource centre.
Disclaimer/Publisher’s Note: The statements, opinions and data contained in all publications are solely those of the individual author(s) and contributor(s) and not of MDPI and/or the editor(s). MDPI and/or the editor(s) disclaim responsibility for any injury to people or property resulting from any ideas, methods, instructions or products referred to in the content.

Share and Cite

MDPI and ACS Style

Bhusal, N.P.; Bhattarai, K.; Walkley, F. Effectiveness of Socio-Technical Assistance (STA) Program for Vulnerable Beneficiaries: Evidence from Nepal’s Post-Earthquake Reconstruction. Sustainability 2024, 16, 6284. https://doi.org/10.3390/su16156284

AMA Style

Bhusal NP, Bhattarai K, Walkley F. Effectiveness of Socio-Technical Assistance (STA) Program for Vulnerable Beneficiaries: Evidence from Nepal’s Post-Earthquake Reconstruction. Sustainability. 2024; 16(15):6284. https://doi.org/10.3390/su16156284

Chicago/Turabian Style

Bhusal, Namita Poudel, Keshab Bhattarai, and Fiona Walkley. 2024. "Effectiveness of Socio-Technical Assistance (STA) Program for Vulnerable Beneficiaries: Evidence from Nepal’s Post-Earthquake Reconstruction" Sustainability 16, no. 15: 6284. https://doi.org/10.3390/su16156284

APA Style

Bhusal, N. P., Bhattarai, K., & Walkley, F. (2024). Effectiveness of Socio-Technical Assistance (STA) Program for Vulnerable Beneficiaries: Evidence from Nepal’s Post-Earthquake Reconstruction. Sustainability, 16(15), 6284. https://doi.org/10.3390/su16156284

Note that from the first issue of 2016, this journal uses article numbers instead of page numbers. See further details here.

Article Metrics

Back to TopTop