Land Suitability Analysis for Residential Development in an Ecologically Sensitive Area: A Case Study of Nusantara, the New Indonesian Capital
Abstract
1. Introduction
2. Literature Review
3. Materials and Methods
3.1. Study Area and Data Sources
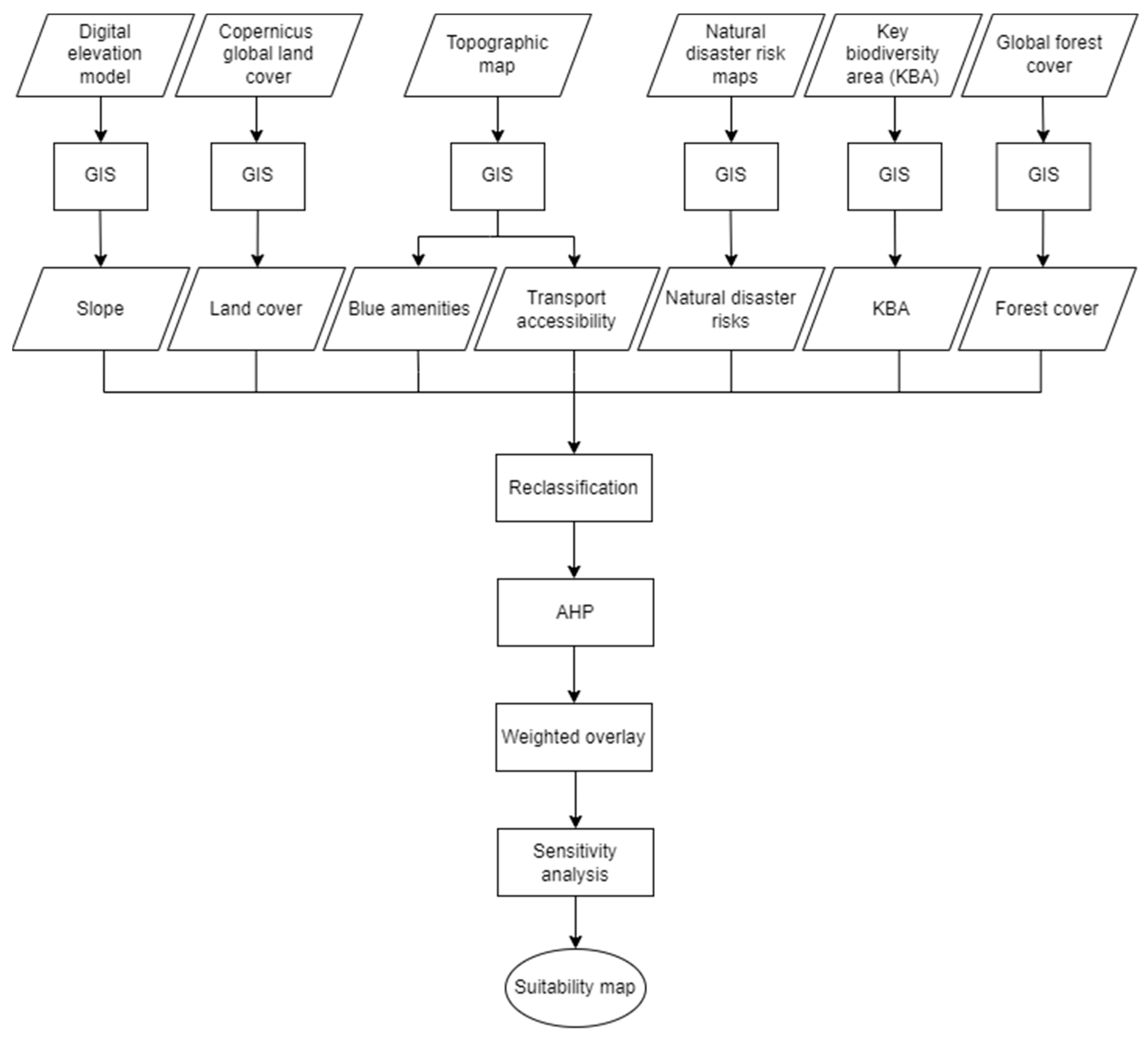
3.2. Methodology
3.2.1. Defining Land Suitability Criteria
Physical Attributes
Natural Preservation and Protection
Blue Amenities
Transport Accessibility
Natural Disaster Risks
3.2.2. Suitability Classification of the Criteria


3.2.3. Weighting of the Criteria
3.2.4. Sensitivity Analysis
4. Results
4.1. Weights from AHP Using Scenarios
4.1.1. The Waterfront City Scenario
4.1.2. The Biodiversity-Positive City Scenario
4.2. Residential Suitability Areas in the New Indonesian Capital



4.3. Results of Sensitivity Analysis
4.4. Evaluation of the Indonesian Government’s Planned Residential Areas with the Result of Weighted Suitability Model: Biodiversity-Positive City Scenario
5. Discussion
6. Conclusions
Author Contributions
Funding
Institutional Review Board Statement
Informed Consent Statement
Data Availability Statement
Conflicts of Interest
References
- Daum, A.; Mauch, C. Berlin-Washington, 1800–2000: Capital Cities, Cultural Representation, and National Identities; Cambridge University Press: Cambridge, UK, 2005; Available online: https://books.google.com.au/books?id=OA-yi2sUDT4C (accessed on 18 May 2024).
- de Vries, W.T. Urban Greening for New Capital Cities. A Meta Review. Front. Sustain. Cities 2021, 3, 1–12. [Google Scholar] [CrossRef]
- Abdullah, J.; Ahmad, R.; Zainal, M.H. 25 Years of Putrajaya Engineered Landscapes: Trend and perspectives. Environ.-Behav. Proc. J. 2020, 5, 239–246. [Google Scholar] [CrossRef]
- Leem, Y.; Han, H.; Lee, S.H. Sejong Smart City: On the Road to Be a City of the Future; Lecture Notes in Geoinformation and Cartography; Springer: Berlin/Heidelberg, Germany, 2019; pp. 17–33. [Google Scholar] [CrossRef]
- Firman, T.; Surbakti, I.M.; Idroes, I.C.; Simarmata, H.A. Potential climate-change related vulnerabilities in Jakarta: Challenges and current status. Habitat Int. 2011, 35, 372–378. [Google Scholar] [CrossRef]
- Putri, R.F.; Rostika, M.D.; Abadi, A.W.; Rakhmatika, M. A Review Disaster Mitigation of Jakarta Land Subsidence Areas. E3S Web Conf. 2021, 325, 01002. [Google Scholar] [CrossRef]
- Varrani, A.; Nones, M. Vulnerability, impacts and assessment of climate change on Jakarta and Venice. Int. J. River Basin Manag. 2018, 16, 439–447. [Google Scholar] [CrossRef]
- Indonesian Government. Undang—Undang Republik Indonesia Nomor 3 Tahun 2022 Tentang Ibu Kota Negara. Tambahan Lembaran Negara Republik Indonesia Nomor 6766 (Republic of Indonesia Act Number 3 of 2022 on National Capital City. Additional State Gazette of the Republic of Indonesia Number 6766); Indonesian Government: Jakarta, Indonesia, 2022.
- Indonesian Government. Lampiran II Undang—Undang Nomor 3 Tahun 2022 Tentang Ibu Kota Negara (Appendix II of Republic of Indonesia Act Number 3 Year 2022 on National Capital City); Indonesian Government: Jakarta, Indonesia, 2022.
- BAPPENAS. Penyusunan Kajian Lingkungan Hidup Strategis untuk Masterplan Ibu Kota Negara Tahun Anggaran 2020 (Strategic Environmental Study for the National Capital Masterplan Year 2020. 2020. Available online: https://lcdi-indonesia.id/wp-content/uploads/2022/08/Laporan-Kajian-Lingkungan-Hidup-Strategis-Untuk-Masterplan-Ibu-Kota-Negara-KLHS-MP-IKN.pdf (accessed on 18 May 2024).
- Wang, X.; vom Hofe, R. Research Methods in Urban and Regional Planning; Springer: Berlin/Heidelberg, Germany, 2007. [Google Scholar] [CrossRef]
- Ustaoglu, E.; Aydınoglu, A.C. Suitability evaluation of urban construction land in Pendik district of Istanbul, Turkey. Land Use Policy 2020, 99, 104783. [Google Scholar] [CrossRef]
- Karim, A.A.; Alogayell, H.M.; Alkadi, I.I.; Youssef, I. Mapping of GIS-Land Use Suitability in the Rural–Urban Continuum between Ar Riyadh and Al Kharj Cities, KSA Based on the Integrating GIS Multi Criteria Decision Analysis and Analytic Hierarchy Process. Environments 2020, 7, 75. [Google Scholar] [CrossRef]
- Al-Ghorayeb, A.; Al-Shaar, W.; Elkordi, A.; Faour, G.; Al-Shaar, M.; Attalah, Y. Land Suitability Analysis for Sustainable Urban Development: A Case of Nabatiyeh Region in Lebanon. J. Multidiscip. Sci. J. 2023, 6, 267–285. [Google Scholar] [CrossRef]
- Ullah, K.M.; Mansourian, A. Evaluation of Land Suitability for Urban Land-Use Planning: Case Study Dhaka City. Trans. GIS 2016, 20, 20–37. [Google Scholar] [CrossRef]
- Bathrellos, G.D.; Gaki-Papanastassiou, K.; Skilodimou, H.D.; Papanastassiou, D.; Chousianitis, K.G. Potential suitability for urban planning and industry development using natural hazard maps and geological-geomorphological parameters. Environ. Earth Sci. 2012, 66, 537–548. [Google Scholar] [CrossRef]
- Sia, E.E.A.; Navarra, N.; Villa Juan, J.D. GIS-based land suitability analysis for potential urban development sites in Diffun, Quirino, Philippines. IOP Conf. Ser. Earth Environ. Sci. 2021, 879, 012002. [Google Scholar] [CrossRef]
- Luan, C.; Liu, R.; Peng, S. Land-use suitability assessment for urban development using a GIS-based soft computing approach: A case study of Ili Valley, China. Ecol. Indic. 2021, 123, 107333. [Google Scholar] [CrossRef]
- United Nations. World Urbanization Prospects The 2018 Revision. 2018. Available online: https://population.un.org/wup/Publications/Files/WUP2018-Report.pdf (accessed on 18 May 2024).
- Huang, H.; Li, Q.; Zhang, Y. Urban residential land suitability analysis combining remote sensing and social sensing data: A case study in Beijing, China. Sustainability 2019, 11, 2255. [Google Scholar] [CrossRef]
- Fan, J.; Sun, W.; Zhou, K.; Chen, D. Major Function Oriented Zone: New method of spatial regulation for reshaping regional development pattern in China. Chin. Geogr. Sci. 2012, 22, 196–209. [Google Scholar] [CrossRef]
- Malmir, M.; Zarkesh, M.M.K.; Monavari, S.M.; Jozi, S.A.; Sharifi, E. Analysis of land suitability for urban development in Ahwaz County in southwestern Iran using fuzzy logic and analytic network process (ANP). Environ. Monit. Assess. 2016, 188, 447. [Google Scholar] [CrossRef] [PubMed]
- Schaefer, M.; Xuan Thinh, N. Evaluation of Land Cover Change and Agricultural Protection Sites: A GIS and Remote Sensing Approach for Ho Chi Minh City, Vietnam; Elsevier: Amsterdam, The Netherlands, 2019. [Google Scholar] [CrossRef]
- Yang, X.; Khan, I. Dynamics among economic growth, urbanization, and environmental sustainability in IEA countries: The role of industry value-added. Environ. Sci. Pollut. Res. 2022, 29, 4116–4127. [Google Scholar] [CrossRef] [PubMed]
- Brail, R.K.; Klosterman, R.E. Planning Support Systems: Integrating Geographic Information Systems, Models, and Visualization Tools; ESRI Press: Redlands, CA, USA, 2001; Available online: https://books.google.com.au/books?id=S1DpDwSqCfsC (accessed on 18 May 2024).
- Collins, M.G.; Steiner, F.R.; Rushman, M.J. Land-Use Suitability Analysis in the United States: Historical Development and Promising Technological Achievements. Environ. Manag. 2001, 28, 611–621. [Google Scholar] [CrossRef] [PubMed]
- Hopkins, L.D. Methods for Generating Land suitability Maps: A Comparative Evaluation. In The Ecological Design and Planning Reader; Ndubisi, F.O., Ed.; Island Press/Center for Resource Economics: Washington, DC, USA, 2014; pp. 348–367. [Google Scholar] [CrossRef]
- McHarg, I.L. Design with Nature; Turtleback: St. Louis, MO, USA, 1995. Available online: https://books.google.com.au/books?id=4ACdPwAACAAJ (accessed on 18 May 2024).
- Malczewski, J. Multicriteria Analysis. In Comprehensive Geographic Information Systems; Huang, B., Ed.; Elsevier: Amsterdam, The Netherlands, 2018; pp. 197–217. [Google Scholar] [CrossRef]
- Dean, M. Multi-criteria analysis. In Advances in Transport Policy and Planning; Mouter, N., Ed.; Academic Press: Cambridge, MA, USA, 2020; Volume 6, pp. 165–224. [Google Scholar] [CrossRef]
- Liu, Y.-S.; Jie-Yong, W.; Li-Ying, G. GIS-Based Assessment of Land Suitability for Optimal Allocation in the Qinling Mountains, China. Pedosphere 2006, 16, 579–586. [Google Scholar] [CrossRef]
- Chakhar, S.; Mousseau, V. GIS-based multicriteria spatial modeling generic framework. Int. J. Geogr. Inf. Sci. 2008, 22, 1159–1196. [Google Scholar] [CrossRef]
- Malczewski, J.; Rinner, C. Multicriteria Decision Analysis in Geographic Information Science; Springer: Berlin/Heidelberg, Germany, 2015. [Google Scholar] [CrossRef]
- Steinitz, C. Hand-Drawn Overlays: Their History and Prospective Uses. 1976. Available online: https://books.google.com.au/books?id=2kVjNAAACAAJ (accessed on 18 May 2024).
- McHarg, I.L. Design with Nature; Natural History Press: Cheltenham, UK, 1969. [Google Scholar]
- Hessburg, P.F.; Reynolds, K.M.; Salter, R.B.; Dickinson, J.D.; Gaines, W.L.; Harrod, R.J. Landscape Evaluation for Restoration Planning on the Okanogan-Wenatchee National Forest, USA. Sustainability 2013, 5, 805–840. [Google Scholar] [CrossRef]
- Maliszewski, P.J.; Kuby, M.J.; Horner, M.W. A comparison of multi-objective spatial dispersion models for managing critical assets in urban areas. Comput. Environ. Urban Syst. 2012, 36, 331–341. [Google Scholar] [CrossRef]
- Plata-Rocha, W.; Gömez-Delgado, M.; Bosque-Sendra, J. Simulating Urban Growth Scenarios Using GIS and Multicriteria Analysis Techniques: A Case Study of the Madrid Region, Spain. Environ. Plan. B Plan. Des. 2011, 38, 1012–1031. [Google Scholar] [CrossRef]
- Ferretti, V. A Multicriteria Spatial Decision Support System Development for Siting a Landfill in the Province of Torino (Italy). J. Multi-Criteria Decis. Anal. 2011, 18, 231–252. [Google Scholar] [CrossRef]
- Chen, H.; Wood, M.D.; Linstead, C.; Maltby, E. Uncertainty analysis in a GIS-based multi-criteria analysis tool for river catchment management. Environ. Model. Softw. 2011, 26, 395–405. [Google Scholar] [CrossRef]
- Lai, T.; Dragićević, S.; Schmidt, M. Integration of multicriteria evaluation and cellular automata methods for landslide simulation modelling. Geomat. Nat. Hazards Risk 2013, 4, 355–375. [Google Scholar] [CrossRef]
- Rashed, T.; Weeks, J. Assessing vulnerability to earthquake hazards through spatial multicriteria analysis of urban areas. Int. J. Geogr. Inf. Sci. 2003, 17, 547–576. [Google Scholar] [CrossRef]
- Cisneros, J.M.; Grau, J.B.; Antón, J.M.; de Prada, J.D.; Cantero, A.; Degioanni, A.J. Assessing multi-criteria approaches with environmental, economic and social attributes, weights and procedures: A case study in the Pampas, Argentina. Agric. Water Manag. 2011, 98, 1545–1556. [Google Scholar] [CrossRef]
- Zeng, H.; Pukkala, T.; Peltola, H.; Kellomäki, S. Application of ant colony optimization for the risk management of wind damage in forest planning. Silva Fenn. 2007, 41, 315–332. [Google Scholar] [CrossRef]
- Malczewski, J. GIS-based multicriteria decision analysis: A survey of the literature. Int. J. Geogr. Inf. Sci. 2006, 20, 703–726. [Google Scholar] [CrossRef]
- Malczewski, J.; Rinner, C. Exploring multicriteria decision strategies in GIS with linguistic quantifiers: A case study of residential quality evaluation. J. Geogr. Syst. 2005, 7, 249–268. [Google Scholar] [CrossRef]
- Vlachopoulou, M.; Silleos, G.; Manthou, V. Geographic information systems in warehouse site selection decisions. Int. J. Prod. Econ. 2001, 71, 205–212. [Google Scholar] [CrossRef]
- Feick, R.D.; Hall, G.B. A method for examining the spatial dimension of multi-criteria weight sensitivity. Int. J. Geogr. Inf. Sci. 2004, 18, 815–840. [Google Scholar] [CrossRef]
- Burton, C.L.; Rosenbaum, M.S. Decision support to assist environmental sedimentology modelling. Environ. Geol. 2003, 43, 457–465. [Google Scholar] [CrossRef]
- De Araújo, C.C.; Macedo, A.B. Multicriteria geologic data analysis for mineral favorability mapping: Application to a metal sulphide mineralized area, Ribeira Valley Metallogenic Province, Brazil. Nat. Resour. Res. 2002, 11, 29–43. [Google Scholar] [CrossRef]
- Armstrong, M.P.; Xiao, N.; Bennett, D.A. Using Genetic Algorithms to Create Multicriteria Class Intervals for Choropleth Maps. Ann. Assoc. Am. Geogr. 2003, 93, 595–623. [Google Scholar] [CrossRef]
- Tyler Huffman, F.; Cromley, R.G. An Automated Multi-Criteria Cartographic Aid for Point Annotation. Cartogr. J. 2002, 39, 51–64. [Google Scholar] [CrossRef]
- Kontos, T.D.; Komilis, D.P.; Halvadakis, C.P. Siting MSW landfills on Lesvos Island with a GIS-based methodology. Waste Manag. Res. 2003, 21, 262–277. [Google Scholar] [CrossRef]
- Zhang, J.; Su, Y.; Wu, J.; Liang, H. GIS based land suitability assessment for tobacco production using AHP and fuzzy set in Shandong province of China. Comput. Electron. Agric. 2015, 114, 202–211. [Google Scholar] [CrossRef]
- Saaty, R.W. The Analytic Hierarchy Process—What it is and how it is used. Math Model. 1987, 9, 161–176. [Google Scholar] [CrossRef]
- Saaty, T.L. Decision Making with Dependence and Feedback: The Analytic Network Process: The Organization and Prioritization of Complexity; RWS Publications: Pittsburgh, PA, USA, 1996; Available online: https://books.google.com.au/books?id=MGpaAAAAYAAJ (accessed on 18 May 2024).
- Indonesian Government. Lampiran Peraturan Presiden Republik Indonesia Nomor 63 Tahun 2022 tentang Perincian Rencana Induk Ibu Kota Nusantara (Appendix of President of the Republic of Indonesia Regulation Number 63 Year 2022 on Details of Nusantara Capital City Masterplan); Indonesian Government: Jakarta, Indonesia, 2022.
- Indonesia Meteorology, Climatology, and Geophysics Agency. Kajian Meteorologi, Klimatologi dan Geofisika di Lokasi Calon Ibu Kota Negara Baru (Meteorology, Climatology, and Geophysics Studies at the Location of the New National Capital Candidate); Indonesia Meteorology, Climatology, and Geophysics Agency: Jakarta, Indonesia, 2019.
- Buchhorn, M.; Smets, B.; Bertels, L.; Lesiv, M.; Tsendbazar, N.-E.; Masiliunas, D.; Linlin, L.; Herold, M.; Fritz, S. Copernicus Global Land Service: Land Cover 100 m: Collection 3: Epoch 2019: Globe. 2020. Available online: https://zenodo.org/records/3939050 (accessed on 18 May 2024).
- United States Geological Survey. USGS—Earth Explorer. 2023. Available online: https://earthexplorer.usgs.gov/ (accessed on 18 May 2024).
- BirdLife International. World Database of Key Biodiversity Areas. Developed by the KBA Partnership: BirdLife International, International Union for the Conservation of Nature, American Bird Conservancy, Amphibian Survival Alliance, Conservation International, Critical Ecosystem Partnership Fund, Global Environment Facility, Re:wild, NatureServe, Rainforest Trust, Royal Society for the Protection of Birds, Wildlife Conservation Society and World Wildlife Fund. March 2022 Version. 2022. Available online: http://keybiodiversityareas.org/kba-data/request (accessed on 18 May 2024).
- Global Forest Watch. Indonesia Forest Legal Classification. 2022. Available online: https://data.globalforestwatch.org/datasets/ (accessed on 18 May 2024).
- Indonesia Geospatial Information Agency. Indonesia Topographic Map. 2022. Available online: https://tanahair.indonesia.go.id/ (accessed on 18 May 2024).
- Indonesia National Disaster Management Agency. inaRISK: How Risky Is Your Place? Indonesia National Disaster Management Agency: Jakarta, Indonesia, 2023. Available online: https://inarisk.bnpb.go.id/ (accessed on 18 May 2024).
- ESRI. Suitability Modeling: Introduction. 2023. Available online: https://www.esri.com/training/catalog/6007454b6bf5b1688a23b581/suitability-modeling%3A-introduction/#! (accessed on 18 May 2024).
- Business Performance Management Singapore. AHP Priority Calculator. 2023. Available online: https://bpmsg.com/ahp/ahp-calc.php (accessed on 18 May 2024).
- Bathrellos, G.D.; Kalivas, D.P.; Skilodimou, H.D. GIS-based landslide susceptibility mapping models applied to natural and urban planning in Trikala, central Greece. Estud. Geol. 2009, 65, 49–65. [Google Scholar] [CrossRef]
- Bozdağ, A.; Yavuz, F.; Günay, A.S. AHP and GIS based land suitability analysis for Cihanbeyli (Turkey) County. Environ. Earth Sci. 2016, 75, 813. [Google Scholar] [CrossRef]
- Siqing, C. Land-use suitability analysis for urban development in Regional Victoria: A case study of Bendigo. J. Geogr. Reg. Plan. 2016, 9, 47–58. [Google Scholar] [CrossRef][Green Version]
- United Nations. The United Nations Sustainable Development Goals—Goal 15. 2023. Available online: https://sdgs.un.org/goals/goal15 (accessed on 18 May 2024).
- Feng, Y.; Zhen, J. Comprehensive Suitability Evaluation and Spatial Optimization of Human Settlements Environment in Inner Mongolia. J. Geo-Inf. Sci. 2022, 24, 1204–1217. [Google Scholar] [CrossRef]
- Zhang, X.; Fang, C.; Wang, Z.; Ma, H. Urban construction land suitability evaluation based on improved multi-criteria evaluation based on GIS (MCE-GIS): Case of New Hefei City, China. Chin. Geogr. Sci. 2013, 23, 740–753. [Google Scholar] [CrossRef]
- Bristow, G.; Farrington, J.; Shaw, J.; Richardson, T. Developing an Evaluation for Crosscutting Policy Goals: The Accessibility Policy Assessment Tool. Environ. Plan. A Econ. Space 2009, 41, 48–62. [Google Scholar] [CrossRef]
- Geurs, K.T.; van Wee, B. Accessibility evaluation of land-use and transport strategies: Review and research directions. J. Transp. Geogr. 2004, 12, 127–140. [Google Scholar] [CrossRef]
- Hull, A.; Silva, C.; Bertolini, L. Accessibility Instruments for Planning Practice; Cost Office Brussels: Bruxelles, Belgium, 2012; Available online: https://www.accessibilityplanning.eu/uploads/pdf/Hull%20et%20al.%20-%202012%20-%20Accessibility%20Instruments%20for%20Planning%20Practice.pdf (accessed on 18 May 2024).
- Liu, S.; Zhu, X. An Integrated GIS Approach to Accessibility Analysis. Trans. GIS 2004, 8, 45–62. [Google Scholar] [CrossRef]
- Pooler, J. A Family of Relaxed Spatial Interaction Models. Prof. Geogr. 1994, 46, 210–217. [Google Scholar] [CrossRef]
- van Wee, B. Evaluating the impact of land use on travel behaviour: The environment versus accessibility. J. Transp. Geogr. 2011, 19, 1530–1533. [Google Scholar] [CrossRef]
- Grengs, J. Job accessibility and the modal mismatch in Detroit. J. Transp. Geogr. 2010, 18, 42–54. [Google Scholar] [CrossRef]
- Indonesia National Disaster Management Agency. Indeks Risiko Bencana Indonesia Tahun 2022 (Indonesian Disaster Risk Index Year 2022); Indonesia National Disaster Management Agency: Jakarta, Indonesia, 2023; Volume 1. Available online: https://inarisk.bnpb.go.id/pdf/BUKU%20IRBI%202022.pdf (accessed on 18 May 2024).
- Indonesia National Disaster Management Agency. Peraturan Kepala Badan Nasional Penanggulangan Bencana Nomor 2 Tahun 2012 tentang Pedoman Umum Pengkajian Risiko Bencana (Head of the National Disaster Management Agency Regulation Number 2 Year 2012 on General Guidelines for Disaster Risk Assessment); Indonesia National Disaster Management Agency: Jakarta, Indonesia, 2012.
- Indonesia Ministry of Public Works and Housing. Peraturan Menteri Pekerjaan Umum dan Perumahan Rakyat No. 22/PRT/M/2007 tentang Pedoman Penataan Ruang Kawasan Rawan Bencana Longsor (Minister of Public Works and Housing Regulation Number 22/PRT/M/2007 on Guidelines on Spatial Planning of Landslide Prone Area); Indonesia Ministry of Public Works and Housing: Jakarta, Indonesia, 2007.
- Indonesian Government. Peraturan Pemerintah Republik Indonesia Nomor 28 Tahun 2011 tentang Sungai (Government of the Republic of Indonesia Regulation Number 28 Year 2011 on River); Indonesian Government: Jakarta, Indonesia, 2011.
- Indonesian Government. Peraturan Presiden Republik Indonesia Nomor 51 Tahun 2016 tentang Batas Sempadan Pantai (President of the Republic of Indonesia Regulation Number 51 Year 2016 on Coastal Buffer Zones); Indonesian Government: Jakarta, Indonesia, 2016.
- Dong, J.; Zhuang, D.; Xu, X.; Ying, L. Integrated evaluation of urban development suitability based on remote sensing and GIS techniques—A case study in Jingjinji area, China. Sensors 2008, 8, 5975–5986. [Google Scholar] [CrossRef]
- Park, S.; Jeon, S.; Kim, S.; Choi, C. Prediction and comparison of urban growth by land suitability index mapping using GIS and RS in South Korea. Landsc. Urban Plan. 2011, 99, 104–114. [Google Scholar] [CrossRef]
- Daniel, C. 131 Note: On Varying One Factor at a Time. Biometrics 1958, 14, 430–431. [Google Scholar] [CrossRef]
- Chen, Y.; Khan, S.; Paydar, Z. To retire or expand? A fuzzy GIS-based spatial multi-criteria evaluation framework for irrigated agriculture. Irrig. Drain. 2010, 59, 174–188. [Google Scholar] [CrossRef]
- Chen, Y.; Yu, J.; Khan, S. Spatial sensitivity analysis of multi-criteria weights in GIS-based land suitability evaluation. Environ. Model. Softw. 2010, 25, 1582–1591. [Google Scholar] [CrossRef]
- Elsheikh, R.; Mohamed Shariff, A.R.B.; Amiri, F.; Ahmad, N.B.; Balasundram, S.K.; Soom, M.A.M. Agriculture Land Suitability Evaluator (ALSE): A decision and planning support tool for tropical and subtropical crops. Comput. Electron. Agric. 2013, 93, 98–110. [Google Scholar] [CrossRef]
- Romano, G.; Dal Sasso, P.; Trisorio Liuzzi, G.; Gentile, F. Multi-criteria decision analysis for land suitability mapping in a rural area of Southern Italy. Land Use Policy 2015, 48, 131–143. [Google Scholar] [CrossRef]
- Perpiña, C.; Martínez-Llario, J.C.; Pérez-Navarro, Á. Multicriteria assessment in GIS environments for siting biomass plants. Land Use Policy 2013, 31, 326–335. [Google Scholar] [CrossRef]
- Taufen, A.; Yocom, K. Sustainability Hypothesis Transitions in Urban Waterfronts: Imagining, Contesting, and Sustaining the Aquatic/Terrestrial Interface. Sustainability 2021, 13, 366. [Google Scholar] [CrossRef]
- Samant, S.; Brears, R. Urban Waterfront Revivals of the Future. In Greening Cities: Forms and Functions; Yok, T.P., Jim, C.Y., Eds.; Springer: Singapore, 2017; pp. 331–356. [Google Scholar] [CrossRef]
- Brandeis, A. Water and Cities: Managing a Vital Relationship. 2014. Available online: https://isocarp.org/product/2014-isocarp-review-10-gdynia-pol/ (accessed on 18 May 2024).
- Nicoli, T. The Value of Urban Rivers: European Experiences and a South American Perspective. 2022. Available online: https://urbandesignlab.in/value-of-urban-rivers-experiences-perspectives/ (accessed on 18 May 2024).
- Wuijts, S.; De Vries, M.; Zijlema, W.; Hin, J.; Elliott, L.R.; Dirven-Van Breemen, L.; Scoccimarro, E.; Maria, A.; Husman, R.; Külvik, M.; et al. The health potential of urban water: Future scenarios on local risks and opportunities. Cities 2022, 125, 103639. [Google Scholar] [CrossRef]
- European Environment Agency. Rivers and Lakes in European Cities: Past and Future Challenges. 2016. Available online: https://www.eea.europa.eu/publications/rivers-and-lakes-in-cities (accessed on 18 May 2024).
- Jackson, R.J.; Watson, T.D. Urban River Parkways an Essential Tool for Public Health Urban River Parkways: An Essential Tool for Public Health. 2014. Available online: https://cdn2.assets-servd.host/material-civet/production/images/documents/Urban-River-Parkways-health-report.pdf?dm=1620062732 (accessed on 18 May 2024).
- Goepel, K. Implementation of an Online software tool for the Analytic Hierarchy Process (AHP-OS). Int. J. Anal. Hierarchy Process 2018, 10, 469–487. [Google Scholar] [CrossRef]
- United Nations Convention on Biological Diversity. Convention on Biological Diversity: Text and Annexes. 2011. Available online: https://www.cbd.int/doc/legal/cbd-en.pdf (accessed on 18 May 2024).
- International Union for Conservation of Nature. A Global Standard for the Identification of Key Biodiversity Areas, 1st ed.; Version 1.0.; IUCN: Gland, Switzerland, 2016. [Google Scholar]
- KBA Partnership. KBA Programme Annual Report 2021. 2022. Available online: https://www.keybiodiversityareas.org/working-with-kbas/publications/annual-reports (accessed on 18 May 2024).
- ARUP. City Water Resilience Approach. 2024. Available online: https://www.arup.com/perspectives/publications/research/section/the-city-water-resilience-approach (accessed on 18 May 2024).
- Resilient Cities Network. City Water Resilience Approach. 2023. Available online: https://resilientcitiesnetwork.org/city-water-resilience-approach/ (accessed on 18 May 2024).
- Saikia, P.; Beane, G.; Garriga, R.G.; Avello, P.; Ellis, L.; Fisher, S.; Leten, J.; Ruiz-Apilánez, I.; Shouler, M.; Ward, R.; et al. City Water Resilience Framework: A Governance Based Planning Tool to Enhance Urban Water Resilience. Sustain. Cities Soc. 2022, 77, 103497. [Google Scholar] [CrossRef]
- Stockholm International Water Institute. City Water Resilience Approach. 2024. Available online: https://siwi.org/city-water-resilience-approach/ (accessed on 18 May 2024).
- United Nations Department of Economic and Social Affairs. City Water Resilience Approach. 2024. Available online: https://sdgs.un.org/partnerships/city-water-resilience-approach-cwra-1 (accessed on 18 May 2024).
- Basit, A.; Amin, N.U.; Shah, S.T.; Ahmad, I. Greenbelt conservation as a component of ecosystem, ecological benefits and management services: Evidence from Peshawar City, Pakistan. Environ. Dev. Sustain. 2022, 24, 11424–11448. [Google Scholar] [CrossRef]
- Siedentop, S.; Fina, S.; Krehl, A. Greenbelts in Germany’s regional plans-An effective growth management policy? Landsc. Urban Plan. 2016, 145, 71–82. [Google Scholar] [CrossRef]
- Sturzaker, J.; Mell, I. Green Belts: Past; Present; Future? Routledge: London, UK, 2017. [Google Scholar] [CrossRef]
- Tang, B.s.; Wong, S.w.; Lee, A.K.w. Green belt in a compact city: A zone for conservation or transition? Landsc. Urban Plan. 2007, 79, 358–373. [Google Scholar] [CrossRef]
- Department of Climate Change, Energy, the Environment, and Water. What Are Wildlife Corridors? 2021. Available online: https://www.dcceew.gov.au/environment/biodiversity/conservation/wildlife-corridors (accessed on 18 May 2024).
- One Earth. Connectivity: Ecological Corridors Are Key to Protecting Biodiversity. 2023. Available online: https://www.oneearth.org/connectivity-ecological-corridors-are-key-to-protecting-biodiversity/ (accessed on 18 May 2024).
- Zellmer, A.J.; Goto, B.S. Urban wildlife corridors: Building bridges for wildlife and people. Front. Sustain. Cities 2022, 4, 954089. [Google Scholar] [CrossRef]
- Indonesian Government. Peraturan Presiden Republik Indonesia Nomor 64 Tahun 2022 Tentang Rencana Tata Ruang Kawasan Strategis Nasional Ibu Kota Nusantara Tahun 2022–2042 (President of the Republic of Indonesia Regulation Number 64 Year 2022 on Spatial Planning of Nusantara Capital City National Strategic Area Year 2022–2042); Indonesian Government: Jakarta, Indonesia, 2022.








| No. | Criteria | Data | Format | Source |
|---|---|---|---|---|
| 1 | Land cover | Land cover | Raster | Copernicus Global Land Service (CGLS) [59] |
| 2 | Slope | Digital elevation model (DEM) | Raster | United States Geological Survey (USGS) [60] |
| 3 | Key biodiversity area | Key biodiversity area | Vector | BirdLife International (BLI) [61] |
| 4 | Forest cover | Forest cover | Vector | Global Forest Watch (GFW) [62] |
| 5 | Blue amenities (distance from streams, lakes, and coastlines) | Topographic map | Vector | Indonesia Geospatial Information Agency (IGIA) [63] |
| 6 | Transport accessibility (distance from roads, major airports, major seaports, and major bus stations) | Topographic map | Vector | Indonesia Geospatial Information Agency (IGIA) [63] |
| 7 | New Indonesian Capital Spatial Planning | New Indonesian Capital Spatial Planning | Vector | Indonesia Ministry of Agrarian Affairs and Spatial Planning (IMAASP) |
| 8 | Natural disaster risks (tsunami, bushfire, extreme waves and abrasion (EWA), extreme weather, and flood risks) | Natural disaster risk maps | Raster | Indonesia National Disaster Management Agency (INDMA) [64] |
| Model 1 | Model 2 | ||
|---|---|---|---|
| Model type | Simple suitability model | Weighted suitability model— waterfront city scenario | Weighted suitability model—biodiversity-positive city scenario |
| Development category | Residential | Residential | Residential |
| Suitability scale | Based on a binary value. 1 is a suitable area, and 0 is an unsuitable area | Based on a 1–3 scale. 1 is a low suitable area, 2 is a moderate suitable area, and 3 is a high suitable area | Based on a 1–3 scale. 1 is a low suitable area, 2 is a moderate suitable area, and 3 is a high suitable area |
| Weighting of the criteria | Equal weight | AHP | AHP |
| Natural Disaster Risk | Parameter | Index Classification | ||
|---|---|---|---|---|
| Low (0–0.3) | Moderate (>0.3–0.6) | High (>0.6–1) | ||
| Tsunami | Puddle depth | <1 m | 1–3 m | >3 m |
| Bushfire | Forest type Annual precipitation Soil type | Forest Wet season Non-organic/non-peat | Plantation Wet and dry season Semi organic | Dry meadow Dry season Organic/peat |
| Flood | Depth | <0.76 m | 0.76–1.5 m | >1.5 m |
| Extreme weather | Number of events Impact of events | <2 times <5 casualties | 2–3 times 5–10 casualties | >3 times >10 casualties |
| Extreme waves and abrasion | Wave height Current Vegetation cover Coastline shape Beach typology | <1 m <0.2 >80% Bay Coral rocky | 1–2.5 m 0.2–0.4 40–80% Bay—straight Sandy | >2.5 m >0.4 <40% Straight Muddy |
| Suitability Criteria | Suitable | Unsuitable | References |
|---|---|---|---|
| SL (degree) | <15 | >15 | [14,16,67,82] |
| KBA | Non-KBA | KBA | [14,17] |
| FC | Production forest, limited production forest, and non-forest | Protected areas and water bodies | [14,17] |
| LC | Shrubs; sparse vegetation; herbaceous vegetation; open forest, evergreen, broadleaf; open forest, unknown; and closed forest, unknown | Cropland; closed forest, evergreen, broadleaf; herbaceous wetland; urban/built up; permanent water bodies; and open sea | [12,72] |
| DS (meter) | >100 | <100 | [12,72,83] |
| DL (meter) | >50 | <50 | [12,72,83] |
| DC (meter) | >100 | <100 | [12,84] |
| DR (meter) | <2500 | >2500 | [12,72] |
| DMA (meter) | <50,000 | >50,000 | [8] |
| DMS (meter) | <50,000 | >50,000 | [8] |
| DMB (meter) | <50,000 | >50,000 | [8] |
| FR | <0.6 | >0.6 | [80] |
| EWR | <0.6 | >0.6 | [80] |
| EWAR | <0.6 | >0.6 | [80] |
| BR | <0.6 | >0.6 | [80] |
| TR | <0.6 | >0.6 | [80] |
| Suitability Criteria | Criteria Classes | Level of Suitability | Score Value | References |
|---|---|---|---|---|
| SL (degree) | 0–10 | High | 3 | [14,16,67,82] |
| >10–15 | Moderate | 2 | ||
| >15 | Low | 1 | ||
| KBA | Non-KBA | High | 3 | [14,17] |
| KBA | Low | 1 | ||
| FC | Production forest and non-forest | High | 3 | [14,17] |
| Limited production forest | Moderate | 2 | ||
| Protected areas and water bodies | Low | 1 | ||
| LC | Shrubs; bare/sparse vegetation; herbaceous vegetation; open forest, evergreen, broad leaf; open forest, unknown; and closed forest, unknown | High | 3 | [12,22,85,86] |
| Cropland | Moderate | 2 | ||
| Closed forest, evergreen, broad leaf; herbaceous wetland; urban/built-up; permanent water bodies; and open sea | Low | 1 | ||
| DS (meter) | >100–1500 | High | 3 | [12,72,83] |
| >1500 | Moderate | 2 | ||
| 0–100 | Low | 1 | ||
| DL (meter) | >50–1500 | High | 3 | [12,72,83] |
| >1500 | Moderate | 2 | ||
| 0–50 | Low | 1 | ||
| DC (meter) | >100–1500 | High | 3 | [12,84] |
| >1500 | Moderate | 2 | ||
| 0–100 | Low | 1 | ||
| DR (meter) | 0–1500 | High | 3 | [12,72] |
| >1500–2500 | Moderate | 2 | ||
| >2500 | low | 1 | ||
| DMA (meter) | 0–25,000 | High | 3 | [8] |
| >25,000–50,000 | Moderate | 2 | ||
| >50,000 | Low | 1 | ||
| DMS (meter) | 0–25,000 | High | 3 | [8] |
| >25,000–50,000 | Moderate | 2 | ||
| >50,000 | Low | 1 | ||
| DMB (meter) | 0–25,000 | High | 3 | [8] |
| >25,000–50,000 | Moderate | 2 | ||
| >50,000 | Low | 1 | ||
| FR | 0–0.3 | high | 3 | [80] |
| >0.3–0.6 | Moderate | 2 | ||
| >0.6–1 | Low | 1 | ||
| EWR | 0–0.3 | High | 3 | [80] |
| >0.3–0.6 | Moderate | 2 | ||
| >0.6–1 | Low | 1 | ||
| EWAR | 0–0.3 | High | 3 | [80] |
| >0.3–0.6 | Moderate | 2 | ||
| >0.6–1 | Low | 1 | ||
| BR | 0–0.3 | High | 3 | [80] |
| >0.3–0.6 | Moderate | 2 | ||
| >0.6–1 | Low | 1 | ||
| TR | 0–0.3 | High | 3 | [80] |
| >0.3–0.6 | Moderate | 2 | ||
| >0.6–1 | Low | 1 |
| Criteria Subjected to Sensitivity Analysis | Sensitivity Test | Explanation |
|---|---|---|
| Waterfront city scenario Highest: distance from streams Lowest: bushfire risk | ±25%, ±50%, ±75% change in the value of the subject criteria | The highest and lowest weights were subject to sensitivity analysis (e.g., distance from streams and bushfire risk). The criteria weights were changed in percentage increments (from ±25% to ±75%), and the weights of the remaining criteria were adjusted proportionally to satisfy the constraint where all criteria weights are required to sum to one. |
| Biodiversity–positive city scenario Highest: forest cover Lowest: distance from major bus station | ±25%, ±50%, ±75% change in the value of the subject criteria | The highest and the lowest weights were subject to sensitivity analysis (e.g., forest cover and distance from major bus station). The criteria weights were changed in percentage increments (from ±25% to ±75%), and the weights of the remaining criteria were adjusted proportionally to satisfy the constraint where all criteria weights are required to sum to one. |
| SL | KBA | FC | LC | DS | DL | DC | DR | DMA | DMS | DMB | FR | EWR | EWAR | BR | TR | |
|---|---|---|---|---|---|---|---|---|---|---|---|---|---|---|---|---|
| SL | 1 | 0.50 | 0.50 | 1.00 | 0.11 | 1.00 | 0.50 | 1.00 | 5.00 | 5.00 | 5.00 | 0.20 | 3.00 | 3.00 | 3.00 | 3.00 |
| KBA | 2.00 | 1 | 1.00 | 7.00 | 0.50 | 1.00 | 1.00 | 1.00 | 5.00 | 5.00 | 5.00 | 1.00 | 3.00 | 3.00 | 3.00 | 3.00 |
| FC | 2.00 | 1.00 | 1 | 2.00 | 0.50 | 1.00 | 1.00 | 3.00 | 3.00 | 3.00 | 3.00 | 1.00 | 3.00 | 3.00 | 3.00 | 3.00 |
| LC | 1.00 | 0.14 | 0.50 | 1 | 0.11 | 0.33 | 0.33 | 3.00 | 3.00 | 3.00 | 3.00 | 0.33 | 3.00 | 3.00 | 3.00 | 3.00 |
| DS | 9.00 | 2.00 | 2.00 | 9.00 | 1 | 1.00 | 1.00 | 3.00 | 3.00 | 3.00 | 3.00 | 1.00 | 3.00 | 3.00 | 3.00 | 3.00 |
| DL | 1.00 | 1.00 | 1.00 | 3.00 | 1.00 | 1 | 1.00 | 3.00 | 3.00 | 3.00 | 3.00 | 0.33 | 3.00 | 3.00 | 3.00 | 3.00 |
| DC | 2.00 | 1.00 | 1.00 | 3.00 | 1.00 | 1.00 | 1 | 3.00 | 3.00 | 3.00 | 3.00 | 1.00 | 3.00 | 3.00 | 3.00 | 3.00 |
| DR | 1.00 | 1.00 | 0.33 | 0.33 | 0.33 | 0.33 | 0.33 | 1 | 1.00 | 1.00 | 1.00 | 0.33 | 3.00 | 3.00 | 3.00 | 3.00 |
| DMA | 0.20 | 0.20 | 0.33 | 0.33 | 0.33 | 0.33 | 0.33 | 1.00 | 1 | 1.00 | 1.00 | 0.33 | 3.00 | 3.00 | 3.00 | 3.00 |
| DMS | 0.20 | 0.20 | 0.33 | 0.33 | 0.33 | 0.33 | 0.33 | 1.00 | 1.00 | 1 | 1.00 | 0.33 | 3.00 | 3.00 | 3.00 | 3.00 |
| DBS | 0.20 | 0.20 | 0.33 | 0.33 | 0.33 | 0.33 | 0.33 | 1.00 | 1.00 | 1.00 | 1 | 0.33 | 3.00 | 3.00 | 3.00 | 3.00 |
| FR | 5.00 | 1.00 | 1.00 | 3.00 | 1.00 | 3.00 | 1.00 | 3.00 | 3.00 | 3.00 | 3.00 | 1 | 3.00 | 3.00 | 3.00 | 3.00 |
| EWR | 0.33 | 0.33 | 0.33 | 0.33 | 0.33 | 0.33 | 0.33 | 0.33 | 0.33 | 0.33 | 0.33 | 0.33 | 1 | 1.00 | 1.00 | 1.00 |
| EWAR | 0.33 | 0.33 | 0.33 | 0.33 | 0.33 | 0.33 | 0.33 | 0.33 | 0.33 | 0.33 | 0.33 | 0.33 | 1.00 | 1 | 1.00 | 1.00 |
| BR | 0.33 | 0.33 | 0.33 | 0.33 | 0.33 | 0.33 | 0.33 | 0.33 | 0.33 | 0.33 | 0.33 | 0.33 | 1.00 | 1.00 | 1 | 1.00 |
| TR | 0.33 | 0.33 | 0.33 | 0.33 | 0.33 | 0.33 | 0.33 | 0.33 | 0.33 | 0.33 | 0.33 | 0.33 | 1.00 | 1.00 | 1.00 | 1 |
| Criteria | SL | KBA | FC | LC | DS | DL | DC | DR | DMA | DMS | DMB | FR | EWR | EWAR | BR | TR |
|---|---|---|---|---|---|---|---|---|---|---|---|---|---|---|---|---|
| Weight | 0.069 | 0.108 | 0.085 | 0.057 | 0.15 | 0.085 | 0.093 | 0.044 | 0.036 | 0.036 | 0.036 | 0.114 | 0.022 | 0.022 | 0.022 | 0.022 |
| SL | KBA | FC | LC | DS | DL | DC | DR | DMA | DMS | DMB | FR | EWR | EWAR | BR | TR | |
|---|---|---|---|---|---|---|---|---|---|---|---|---|---|---|---|---|
| SL | 1 | 0.50 | 0.50 | 0.33 | 2.00 | 2.00 | 7.00 | 7.00 | 7.00 | 7.00 | 7.00 | 1.00 | 4.00 | 5.00 | 6.00 | 7.00 |
| KBA | 2.00 | 1 | 0.50 | 4.00 | 2.00 | 2.00 | 7.00 | 7.00 | 9.00 | 7.00 | 9.00 | 2.00 | 4.00 | 5.00 | 6.00 | 7.00 |
| FC | 2.00 | 2.00 | 1 | 3.00 | 2.00 | 2.00 | 7.00 | 7.00 | 9.00 | 9.00 | 9.00 | 2.00 | 7.00 | 7.00 | 7.00 | 7.00 |
| LC | 3.00 | 0.25 | 0.33 | 1 | 2.00 | 2.00 | 7.00 | 7.00 | 7.00 | 7.00 | 7.00 | 2.00 | 7.00 | 7.00 | 7.00 | 7.00 |
| DS | 0.50 | 0.50 | 0.50 | 0.50 | 1 | 3.00 | 4.00 | 7.00 | 7.00 | 7.00 | 7.00 | 1.00 | 7.00 | 7.00 | 7.00 | 7.00 |
| DL | 0.50 | 0.50 | 0.50 | 0.50 | 0.33 | 1 | 3.00 | 7.00 | 7.00 | 7.00 | 7.00 | 0.50 | 3.00 | 3.00 | 2.00 | 3.00 |
| DC | 0.14 | 0.14 | 0.14 | 0.14 | 0.25 | 0.33 | 1 | 5.00 | 5.00 | 5.00 | 5.00 | 0.14 | 0.50 | 0.50 | 0.50 | 0.50 |
| DR | 0.14 | 0.14 | 0.14 | 0.14 | 0.14 | 0.14 | 0.20 | 1 | 2.00 | 1.00 | 2.00 | 0.11 | 0.14 | 0.14 | 0.14 | 0.14 |
| DMA | 0.14 | 0.11 | 0.11 | 0.14 | 0.14 | 0.14 | 0.20 | 0.50 | 1 | 1.00 | 1.00 | 0.11 | 0.14 | 0.14 | 0.14 | 0.14 |
| DMS | 0.14 | 0.14 | 0.11 | 0.14 | 0.14 | 0.14 | 0.20 | 1.00 | 1.00 | 1 | 1.00 | 0.11 | 0.14 | 0.14 | 0.14 | 0.14 |
| DMB | 0.14 | 0.11 | 0.11 | 0.14 | 0.14 | 0.14 | 0.20 | 0.50 | 1.00 | 1.00 | 1 | 0.11 | 0.14 | 0.14 | 0.14 | 0.14 |
| FR | 1.00 | 0.50 | 0.50 | 0.50 | 1.00 | 2.00 | 7.00 | 9.00 | 9.00 | 9.00 | 9.00 | 1 | 9.00 | 9.00 | 9.00 | 9.00 |
| EWR | 0.25 | 0.25 | 0.14 | 0.14 | 0.14 | 0.33 | 2.00 | 7.00 | 7.00 | 7.00 | 7.00 | 0.11 | 1 | 1.00 | 1.00 | 1.00 |
| EWAR | 0.20 | 0.20 | 0.14 | 0.14 | 0.14 | 0.33 | 2.00 | 7.00 | 7.00 | 7.00 | 7.00 | 0.11 | 1.00 | 1 | 1.00 | 1.00 |
| BR | 0.17 | 0.17 | 0.14 | 0.14 | 0.14 | 0.50 | 2.00 | 7.00 | 7.00 | 7.00 | 7.00 | 0.11 | 1.00 | 1.00 | 1 | 1.00 |
| TR | 0.14 | 0.14 | 0.14 | 0.14 | 0.14 | 0.33 | 2.00 | 7.00 | 7.00 | 7.00 | 7.00 | 0.11 | 1.00 | 1.00 | 1.00 | 1 |
| Criteria | SL | KBA | FC | LC | DS | DL | DC | DR | DMA | DMS | DMB | FR | EWR | EWAR | BR | TR |
|---|---|---|---|---|---|---|---|---|---|---|---|---|---|---|---|---|
| Weight | 0.10 | 0.144 | 0.16 | 0.129 | 0.103 | 0.059 | 0.022 | 0.01 | 0.009 | 0.009 | 0.009 | 0.123 | 0.031 | 0.031 | 0.031 | 0.030 |
| Waterfront City Scenario | |||||||||||||
| Suitability (km2) | Suitability Changes (%) | Suitability (km2) | Suitability Changes (%) | ||||||||||
| Changes (%) | LS | MS | HS | LS | MS | HS | Changes (%) | LS | MS | HS | LS | MS | HS |
| Distance from streams | Bushfire risk | ||||||||||||
| −75 | 580 | 1018.89 | 930.15 | 46.25 | −20.99 | 10.35 | −75 | 389.48 | 1233.58 | 905.97 | −1.79 | −4.34 | 7.48 |
| −50 | 519.28 | 1163.27 | 800.31 | 30.94 | −6.21 | −5.05 | −50 | 389.27 | 1234.92 | 904.85 | −1.84 | −4.24 | 7.35 |
| −25 | 441.73 | 1163.27 | 924.03 | 11.38 | −9.79 | 9.62 | −25 | 389.93 | 1253.95 | 885.16 | −1.68 | −2.76 | 5.01 |
| 0 | 396.58 | 1289.55 | 842.91 | 0 | 0 | 0 | 0 | 396.58 | 1289.55 | 842.91 | 0 | 0 | 0 |
| 25 | 352.49 | 1314.87 | 861.68 | −11.12 | 1.96 | 2.23 | 25 | 396.99 | 1335.56 | 796.48 | −0.10 | 3.57 | −5.51 |
| 50 | 365.28 | 1359.30 | 804.46 | −7.89 | 5.41 | −4.56 | 50 | 390.77 | 1382.51 | 755.76 | −1.47 | 7.21 | −10.34 |
| 75 | 382.71 | 1146.51 | 999.82 | −3.50 | −11.09 | 18.62 | 75 | 466.81 | 1328.96 | 733.27 | −17.71 | 3.06 | −13.01 |
| Biodiversity-Positive City Scenario | |||||||||||||
| Suitability (km2) | Suitability Changes (%) | Suitability (km2) | Suitability Changes (%) | ||||||||||
| Changes (%) | LS | MS | HS | LS | MS | HS | Changes (%) | LS | MS | HS | LS | MS | HS |
| Forest cover | Distance from major bus station | ||||||||||||
| −75 | 436.12 | 1333.39 | 759.53 | −5.51 | 41.34 | −32.43 | −75 | 488.12 | 937.23 | 1123.69 | 1.43 | −0.65 | −0.04 |
| −50 | 439.63 | 1251.77 | 838.23 | −4.87 | 32.69 | −25.43 | −50 | 488.83 | 938.09 | 1102.11 | 5.91 | −0.56 | −1.96 |
| −25 | 436.63 | 1051.09 | 1041.32 | −5.40 | 11.42 | −7.36 | −25 | 492.50 | 946.82 | 1089.72 | 6.71 | 0.36 | −3.06 |
| 0 | 461.54 | 943.4 | 1124.1 | 0 | 0 | 0 | 0 | 461.54 | 943.4 | 1124.10 | 0 | 0 | 0 |
| 25 | 580.97 | 1027.52 | 1016.96 | 4.99 | 8.92 | −9.53 | 25 | 465.98 | 939.38 | 1123.68 | 0.96 | −0.43 | −0.04 |
| 50 | 602.02 | 875.02 | 1073.04 | 25.88 | −7.25 | −4.54 | 50 | 465.15 | 938.73 | 1125.16 | 0.78 | −0.50 | 0.09 |
| 75 | 608.63 | 770.03 | 1150.38 | 31.87 | −18.38 | 2.34 | 75 | 465.12 | 940.68 | 1123.24 | 0.78 | −0.29 | −0.08 |
Disclaimer/Publisher’s Note: The statements, opinions and data contained in all publications are solely those of the individual author(s) and contributor(s) and not of MDPI and/or the editor(s). MDPI and/or the editor(s) disclaim responsibility for any injury to people or property resulting from any ideas, methods, instructions or products referred to in the content. |
© 2024 by the authors. Licensee MDPI, Basel, Switzerland. This article is an open access article distributed under the terms and conditions of the Creative Commons Attribution (CC BY) license (https://creativecommons.org/licenses/by/4.0/).
Share and Cite
Arfiansyah, D.; Han, H.; Zlatanova, S. Land Suitability Analysis for Residential Development in an Ecologically Sensitive Area: A Case Study of Nusantara, the New Indonesian Capital. Sustainability 2024, 16, 5767. https://doi.org/10.3390/su16135767
Arfiansyah D, Han H, Zlatanova S. Land Suitability Analysis for Residential Development in an Ecologically Sensitive Area: A Case Study of Nusantara, the New Indonesian Capital. Sustainability. 2024; 16(13):5767. https://doi.org/10.3390/su16135767
Chicago/Turabian StyleArfiansyah, Dody, Hoon Han, and Sisi Zlatanova. 2024. "Land Suitability Analysis for Residential Development in an Ecologically Sensitive Area: A Case Study of Nusantara, the New Indonesian Capital" Sustainability 16, no. 13: 5767. https://doi.org/10.3390/su16135767
APA StyleArfiansyah, D., Han, H., & Zlatanova, S. (2024). Land Suitability Analysis for Residential Development in an Ecologically Sensitive Area: A Case Study of Nusantara, the New Indonesian Capital. Sustainability, 16(13), 5767. https://doi.org/10.3390/su16135767

