Consumption Preferences for Truffles and Truffle-Based Products: An Application of the PLS-SEM Model
Abstract
1. Introduction
- -
- Which factors determine the intention to consume truffles and truffle-based products?
- -
- Which are the main personal behaviors and attitudes that guide the choice to consume truffles and truffle-based products?
- -
- Is gastronomic curiosity a relevant factor in the intention to consume truffles and truffle products?
- -
- Is food safety important when planning to consume truffles and truffle-based products?
- -
- Does the approval of family members and acquaintances count in the intention to consume these niche products?
2. Literature Review
2.1. Description of the Research Object: Truffle
2.2. Methodological Approach
3. Materials and Methods
3.1. Data Collection
3.2. Research Model’s Step
- -
- (1) internal consistency (Cronbach’s alpha and CR composite reliability); (2) convergent validity (reliability of indicators and average variance extracted AVE); and (3) discriminant validity (HTMT Heterotrait–Monotrait ratio and Fornell–Larcker criterion);
- -
- With regard to the formative measurement model, the indicators to be verified are the following: (1) convergent validity (reliability and validity of the construct); (2) the collinearity between indicators (VIF); and (3) the significance and relevance of external weights;
- -
- The most important evaluation metrics are the coefficient of determination R2 (explained variance), f2 (effect size), Q2 (predictive relevance) and the size and statistical significance of the model path coefficients (obtained through the procedure PLS predict/CUPAT).
4. Results
4.1. Socio-Demographic Characteristics
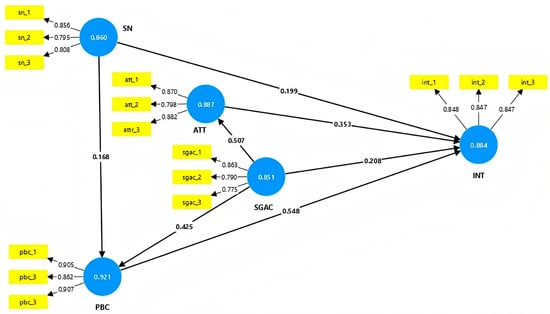
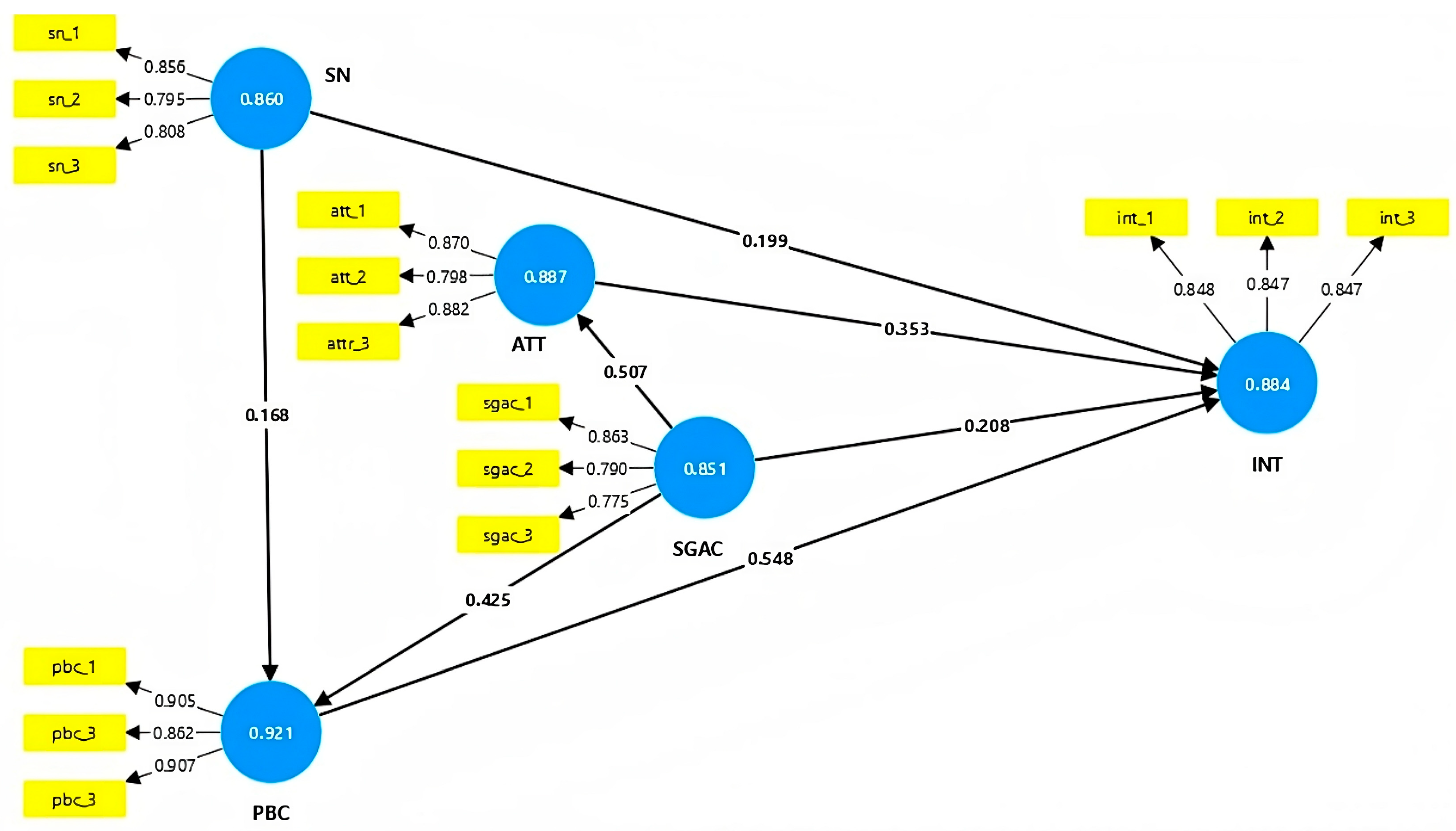
4.2. Evaluation of PLS-SEM Results of the Structural Model
- -
- In the first SGAC → PBC → INT mediation path (i.e., from curiosity to consumption intention, mediated by specific attention to subjective norms), the t-value is improved, being equal to 4.920;
- -
- In the second mediation path that we verified, SGAC → ATT → INT (i.e., curiosity towards consumption intention mediated by attitude) improved the t-value to equal to 3.606.
5. Discussion
6. Implications
6.1. Theoretical Implications
6.2. Practical and Managerial Implications
7. Limitations and Directions for Future Research
8. Conclusions
Supplementary Materials
Author Contributions
Funding
Institutional Review Board Statement
Informed Consent Statement
Data Availability Statement
Acknowledgments
Conflicts of Interest
Appendix A
| Construct | Survey Questions | Definition | References |
|---|---|---|---|
| ATT | 1. For me and my family it is pleasant to consume truffles and truffle-based products 2. If I want to I can consume truffles 3. Truffle’s aroma makes me very keen to consume it | Attitudes are a person’s positive or negative opinions. Events and behaviors reflect a series of preferences and generate positive or negative intentions towards purchasing and consuming at home or away from home | [96,97,98,99] |
| INT | 1. I intend to consume truffles and truffle-based product thanks to the advice of a seller 2. I have an intention to consume truffles because I consider them a sustainable product 3. I prefer to consume truffles from my area | Purchasing intent allows people to make informed decisions with the aim of consuming/purchasing both immediately and in the near future | [21,23,72,100,101] |
| PBC | 1. I consider myself attentive to the quality of the truffles I consume 2. I believe I can recognize truffles and truffle products as healthy and safe food. 3. For me, consuming healthy, low-calorie foods like truffles is a good habit | Personal beliefs and the importance attributed to safety give rise to consumer behavioral control | [21,81,82,83,102,103] |
| SGAC | 1. I am curious about the gastronomic culture that revolves around truffles 2. I like trying new foods and new gastronomic experiences 3. For me it is important to escape from routine | Curiosity and gastronomic culture regarding a new food can trigger choice mechanisms that influence the overall eating experience | [103,104] |
| SN | 1. Paying attention to the information on the label when purchasing truffles is a habit acquired in the family 2. Reading the expiry date is a habit for me 3. When I buy truffles or truffle-based products I pay attention to possible “scams” | Subjective norms relate to beliefs about one’s own and others’ attitudes with respect to the actions that each person carries out | [12,57,66,105] |
References
- Ben Hassen, T.; El Bilali, H. Three Years into the Pandemic: Insights of the COVID-19 Impacts on Food Security and Nutrition in Low and Middle-Income Countries. Heliyon 2024, 10, e28946. [Google Scholar] [CrossRef] [PubMed]
- Qi, X.; Ploeger, A. Explaining Chinese Consumers’ Green Food Purchase Intentions during the COVID-19 Pandemic: An Extended Theory of Planned Behaviour. Foods 2021, 10, 1200. [Google Scholar] [CrossRef] [PubMed]
- Dal Moro, L.; Mazutti, J.; Brandli, L.L.; Casagranda, Y.G.; Mores, G.d.V. Overcoming the Challenges of Sustainable Family Agriculture in Southern Brazil: Contributions to the 2030 Agenda. Sustainability 2022, 14, 8680. [Google Scholar] [CrossRef]
- Scheuer, S.; Davies, C.; Roitsch, D. Governance, Institutional and Economic Frameworks for Urban Forests as a Nature-Based Solution in Europe. J. Environ. Manag. 2024, 354, 120384. [Google Scholar] [CrossRef] [PubMed]
- Dunlop, T.; Khojasteh, D.; Cohen-Shacham, E.; Glamore, W.; Haghani, M.; van den Bosch, M.; Rizzi, D.; Greve, P.; Felder, S. The Evolution and Future of Research on Nature-Based Solutions to Address Societal Challenges. Commun. Earth Environ. 2024, 5, 132. [Google Scholar] [CrossRef]
- Huber, P.; Kurttila, M.; Hujala, T.; Wolfslehner, B.; Sanchez-Gonzalez, M.; Pasalodos-Tato, M.; de-Miguel, S.; Bonet, J.A.; Marques, M.; Borges, J.G.; et al. Expert-Based Assessment of the Potential of Non-Wood Forest Products to Diversify Forest Bioeconomy in Six European Regions. Forests 2023, 14, 420. [Google Scholar] [CrossRef]
- Ferraro, V.; Venturella, G.; Pecoraro, L.; Gao, W.; Gargano, M.L. Cultivated Mushrooms: Importance of a Multipurpose Crop, with Special Focus on Italian Fungiculture. Plant Biosyst. 2022, 156, 130–142. [Google Scholar] [CrossRef]
- Büntgen, U.; Latorre, J.; Egli, S.; Martínez-Peña, F. Socio-Economic, Scientific, and Political Benefits of Mycotourism. Ecosphere 2017, 8, e01870. [Google Scholar] [CrossRef]
- Oliach, D.; Vidale, E.; Brenko, A.; Marois, O.; Andrighetto, N.; Stara, K.; Martínez de Aragón, J.; Colinas, C.; Bonet, J.A. Truffle Market Evolution: An Application of the Delphi Method. Forests 2021, 12, 1174. [Google Scholar] [CrossRef]
- Ajzen, I. The Theory of Planned Behavior. Organ. Behav. Hum. Decis. Process. 1991, 50, 179–211. [Google Scholar] [CrossRef]
- Yang, Q.; Mamun, A.A.; Naznen, F.; Siyu, L.; Makhbul, Z.K.M. Modelling the Significance of Health Values, Beliefs and Norms on the Intention to Consume and the Consumption of Organic Foods. Heliyon 2023, 9, e17487. [Google Scholar] [CrossRef] [PubMed]
- Mulazzani, L.; Arru, B.; Camanzi, L.; Furesi, R.; Malorgio, G.; Pulina, P.; Madau, F.A. Factors Influencing Consumption Intention of Insect-Fed Fish among Italian Respondents. Foods 2023, 12, 3301. [Google Scholar] [CrossRef] [PubMed]
- Oliach, D.; Colinas, C.; Castaño, C.; Fischer, C.R.; Bolaño, F.; Bonet, J.A.; Oliva, J. The Influence of Forest Surroundings on the Soil Fungal Community of Black Truffle (Tuber melanosporum) Plantations. For. Ecol. Manag. 2020, 470–471, 118212. [Google Scholar] [CrossRef]
- Moreau, V.; Sahakian, M.; van Griethuysen, P.; Vuille, F. Coming Full Circle: Why Social and Institutional Dimensions Matter for the Circular Economy. J. Ind. Ecol. 2017, 21, 497–506. [Google Scholar] [CrossRef]
- Privitera, D.; Nicolosi, A. Comunità, Luoghi e Condivisione. Esplorazione di Modelli Alternativi di Consumo; Franco Angeli: Milano, Italy, 2017; ISBN 978-88-917-5068-6. Available online: https://www.researchgate.net/publication/317620371_Comunita_Luoghi_e_Condivisione_Esplorazione_di_modelli_alternativi_di_consumo (accessed on 15 July 2022).
- Mylan, J. Understanding the Diffusion of Sustainable Product-Service Systems: Insights from the Sociology of Consumption and Practice Theory. J. Clean. Prod. 2014, 97, 13–20. [Google Scholar] [CrossRef]
- Warde, A. After Taste: Culture, Consumption and Theories of Practice. J. Consum. Cult. 2014, 14, 279–303. [Google Scholar] [CrossRef]
- Tukker, A. Product Services for a Resource-Efficient and Circular Economy—A Review. J. Clean. Prod. 2015, 97, 76–91. [Google Scholar] [CrossRef]
- Ajzen, I. From Intentions to Actions: A Theory of Planned Behavior. In Action Control: From Cognition to Behavior; Kuhl, J., Beckmann, J., Eds.; SSSP Springer Series in Social Psychology; Springer: Berlin/Heidelberg, Germany, 1985; pp. 11–39. ISBN 978-3-642-69746-3. [Google Scholar]
- McEachan, R.; Taylor, N.; Harrison, R.; Lawton, R.; Gardner, P.; Conner, M. Meta-Analysis of the Reasoned Action Approach (RAA) to Understanding Health Behaviors. Ann. Behav. Med. 2016, 50, 592–612. [Google Scholar] [CrossRef]
- Parashar, S.; Singh, S.; Sood, G. Examining the Role of Health Consciousness, Environmental Awareness and Intention on Purchase of Organic Food: A Moderated Model of Attitude. J. Clean. Prod. 2023, 386, 135553. [Google Scholar] [CrossRef]
- Nekmahmud, M.; Naz, F.; Ramkissoon, H.; Fekete-Farkas, M. Transforming Consumers’ Intention to Purchase Green Products: Role of Social Media. Technol. Forecast. Soc. Chang. 2022, 185, 122067. [Google Scholar] [CrossRef]
- Sabina del Castillo, E.J.; Díaz Armas, R.J.; Gutiérrez Taño, D. An Extended Model of the Theory of Planned Behaviour to Predict Local Wine Consumption Intention and Behaviour. Foods 2021, 10, 2187. [Google Scholar] [CrossRef] [PubMed]
- Shin, Y.H.; Hancer, M. The Role of Attitude, Subjective Norm, Perceived Behavioral Control, and Moral Norm in the Intention to Purchase Local Food Products. J. Foodserv. Bus. Res. 2016, 19, 338–351. [Google Scholar] [CrossRef]
- Chen, N.-H.; Wei, S. Factors Influencing Consumers’ Attitudes towards the Consumption of Edible Flowers. Food Qual. Prefer. 2017, 56, 93–100. [Google Scholar] [CrossRef]
- Ferrara, G.; Lombardini, L.; Mazzeo, A.; Bruno, G.L. Evaluation of Pecan [Carya Illinoinensis (Wangenh.) K. Koch] Cultivars for Possible Cultivation for Both Fruit and Truffle Production in the Puglia Region, Southeastern Italy. Horticulturae 2023, 9, 261. [Google Scholar] [CrossRef]
- Henkrar, F.; Meyad, C.; Oikrim, M.; Bouhaddou, N.; Khabar, L. Updating Ecology and Distribution of Wild Truffles in Morocco. Forests 2023, 14, 952. [Google Scholar] [CrossRef]
- Patel, S.; Rauf, A.; Khan, H.; Khalid, S.; Mubarak, M.S. Potential Health Benefits of Natural Products Derived from Truffles: A Review. Trends Food Sci. Technol. 2017, 70, 1–8. [Google Scholar] [CrossRef]
- Yan, X.; Wang, Y.; Sang, X.; Fan, L. Nutritional Value, Chemical Composition and Antioxidant Activity of Three Tuber Species from China. AMB Expr. 2017, 7, 136. [Google Scholar] [CrossRef] [PubMed]
- Park, H.; Gwon, J.-H.; Lee, J.-C.; Kim, H.S.; Oh, D.S.; Eom, A.-H. Report on Tuber Huidongense, a Truffle Species Previously Unrecorded in Korea. Korean J. Mycol. 2020, 48, 505–510. [Google Scholar]
- Hall, I.R.; Haslam, W. Truffle Cultivation in the Southern Hemisphere. In Edible Ectomycorrhizal Mushrooms: Current Knowledge and Future Prospects; Zambonelli, A., Bonito, G.M., Eds.; Soil Biology; Springer: Berlin/Heidelberg, Germany, 2012; pp. 191–208. ISBN 978-3-642-33823-6. [Google Scholar]
- Zambonelli, A.; Iotti, M.; Puliga, F.; Hall, I.R. Enhancing White Truffle (Tuber Magnatum Picco and T. Borchii Vittad.) Cultivation through Biotechnology Innovation. In Advances in Plant Breeding Strategies: Vegetable Crops: Volume 10: Leaves, Flowerheads, Green Pods, Mushrooms and Truffles; Al-Khayri, J.M., Jain, S.M., Johnson, D.V., Eds.; Springer International Publishing: Cham, Switzerland, 2021; pp. 505–532. ISBN 978-3-030-66969-0. [Google Scholar]
- Bonet, J.A.; Fischer, C.R.; Colinas, C. Cultivation of black truffle to promote reforestation and land-use stability. Agron. Sustain. Dev. 2006, 26, 69–76. [Google Scholar] [CrossRef]
- Reyna, S.; Garcia-Barreda, S. Black Truffle Cultivation: A Global Reality. For. Syst. 2014, 23, 317–328. [Google Scholar] [CrossRef]
- Čejka, T.; Isaac, E.L.; Oliach, D.; Martínez-Peña, F.; Egli, S.; Thomas, P.; Trnka, M.; Büntgen, U. Risk and Reward of the Global Truffle Sector under Predicted Climate Change. Environ. Res. Lett. 2022, 17, 024001. [Google Scholar] [CrossRef]
- Belfiori, B.; Riccioni, C.; Tempesta, S.; Pasqualetti, M.; Paolocci, F.; Rubini, A. Comparison of Ectomycorrhizal Communities in Natural and Cultivated Tuber Melanosporum Truffle Grounds. FEMS Microbiol. Ecol. 2012, 81, 547–561. [Google Scholar] [CrossRef] [PubMed]
- Lefevre, C.; Hall, I. The status of truffle cultivation: A global perspective. Acta Hortic. 2001, 556, 513–520. [Google Scholar] [CrossRef]
- Guevara-Guerrero, G.; Pacioni, G.; Leonardi, M.; Ocañas, F.G.; Hernández, R.G. Mycorrhizal Synthesis of Périgord Black Truffle (Tuber Melanosporum) with Mexican Oak Species. Microbiol. Biotechnol. Lett. 2022, 50, 40–50. [Google Scholar] [CrossRef]
- Samils, N.; Olivera, A.; Danell, E.; Alexander, S.J.; Fischer, C.; Colinas, C. The Socioeconomic Impact of Truffle Cultivation in Rural Spain1. Econ. Bot. 2008, 62, 331–340. [Google Scholar] [CrossRef]
- Pagliarani, S.; Vannini, A.; Kuzminsky, E.; Morales-Rodríguez, C. Novel Soil-Less Potting Mixes for the Mycorrhization of Quercus Pubescens Willd. Seedlings with Tuber Melanosporum Vittad. BMC Plant Biol 2023, 23, 249. [Google Scholar] [CrossRef] [PubMed]
- Calvo, R.; Prestifilippo, M.; Venturella, G. Truffle Gathering and Trade in the Monti Sicani Regional Park (Sicily, Italy), a New Perspective for the Local Economy and for Employment in Economically Depressed Areas. Plant Biosyst. 2022, 156, 171–179. [Google Scholar] [CrossRef]
- UNESCO-Truffle Hunting and Extraction in Italy, Traditional Knowledge and Practice. Available online: https://ich.unesco.org/en/RL/truffle-hunting-and-extraction-in-italy-traditional-knowledge-and-practice-01395 (accessed on 21 February 2024).
- Tavolo Tecnico Settore Tartufo. Available online: https://www.politicheagricole.it/flex/cm/pages/ServeBLOB.php/L/IT/IDPagina/11100 (accessed on 27 February 2024).
- Pacioni, G.; Rapino, C.; Zarivi, O.; Falconi, A.; Leonardi, M.; Battista, N.; Colafarina, S.; Sergi, M.; Bonfigli, A.; Miranda, M.; et al. Truffles Contain Endocannabinoid Metabolic Enzymes and Anandamide. Phytochemistry 2015, 110, 104–110. [Google Scholar] [CrossRef] [PubMed]
- Hair, J.F.; Risher, J.J.; Sarstedt, M.; Ringle, C.M. When to Use and How to Report the Results of PLS-SEM. EBR 2019, 31, 2–24. [Google Scholar] [CrossRef]
- Ringle, C.M.; Becker, J.-M.; Cheah, J.-H.; Sarstedt, M. PLS-SEMs Most Wanted Guidance. Int. J. Contemp. Hosp. Manag. 2023, 35, 321–346. [Google Scholar]
- Martínez Ávila, M.; Fierro Moreno, E. Aplicación de La Técnica PLS-SEM En La Gestión Del Conocimiento: Un Enfoque Técnico Práctico / Application of the PLS-SEM Technique in Knowledge Management: A Practical Technical Approach. RIDE 2018, 8, 130–164. [Google Scholar] [CrossRef]
- Lei, P.-W.; Wu, Q. Introduction to Structural Equation Modeling: Issues and Practical Considerations. Educ. Meas. Issues Pract. 2007, 26, 33–43. [Google Scholar] [CrossRef]
- Hayes, A.F.; Montoya, A.K.; Rockwood, N.J. The Analysis of Mechanisms and Their Contingencies: PROCESS versus Structural Equation Modeling. Australas. Mark. J. 2017, 25, 76–81. [Google Scholar] [CrossRef]
- Tomić Maksan, M.; Kovačić, D.; Cerjak, M. The Influence of Consumer Ethnocentrism on Purchase of Domestic Wine: Application of the Extended Theory of Planned Behaviour. Appetite 2019, 142, 104393. [Google Scholar] [CrossRef]
- Bianchi, C.; Mortimer, G. Drivers of Local Food Consumption: A Comparative Study. Br. Food J. 2015, 117, 2282–2299. [Google Scholar] [CrossRef]
- Melovic, B.; Cirovic, D.; Dudic, B.; Vulic, T.B.; Gregus, M. The Analysis of Marketing Factors Influencing Consumers’ Preferences and Acceptance of Organic Food Products—Recommendations for the Optimization of the Offer in a Developing Market. Foods 2020, 9, 259. [Google Scholar] [CrossRef]
- Botetzagias, I.; Dima, A.-F.; Malesios, C. Extending the Theory of Planned Behavior in the Context of Recycling: The Role of Moral Norms and of Demographic Predictors. Resour. Conserv. Recycl. 2015, 95, 58–67. [Google Scholar] [CrossRef]
- de Leeuw, A.; Valois, P.; Ajzen, I.; Schmidt, P. Using the Theory of Planned Behavior to Identify Key Beliefs Underlying Pro-Environmental Behavior in High-School Students: Implications for Educational Interventions. J. Environ. Psychol. 2015, 42, 128–138. [Google Scholar] [CrossRef]
- Lizin, S.; Van Dael, M.; Van Passel, S. Battery Pack Recycling: Behaviour Change Interventions Derived from an Integrative Theory of Planned Behaviour Study. Resour. Conserv. Recycl. 2017, 122, 66–82. [Google Scholar] [CrossRef]
- Wang, E.S.-T. Hypotheses for the Reasons behind Beer Consumer’s Willingness to Purchase Beer: An Expanded Theory from a Planned Behavior Perspective. Foods 2020, 9, 1842. [Google Scholar] [CrossRef]
- Nguyen, N.-T.; Pham, T.-N. Consumer Attitudinal Dispositions: A Missing Link between Socio-Cultural Phenomenon and Purchase Intention of Foreign Products: An Empirical Research on Young Vietnamese Consumers. Cogent Bus. Manag. 2021, 8, 1884345. [Google Scholar] [CrossRef]
- Finlay, K.A.; Trafimow, D.; Moroi, E. The Importance of Subjective Norms on Intentions to Perform Health Behaviors. J. Appl. Soc. Psychol. 1999, 29, 2381–2393. [Google Scholar] [CrossRef]
- James, J.S.; Rickard, B.J.; Rossman, W.J. Product Differentiation and Market Segmentation in Applesauce: Using a Choice Experiment to Assess the Value of Organic, Local, and Nutrition Attributes. Agric. Resour. Econ. Rev. 2009, 38, 357–370. [Google Scholar] [CrossRef]
- Chin, W.W.; Newsted, P.R. Structural Equation Modeling Analysis with Small Samples Using Partial Least Squares; Sage Publication: Thousand Oaks, CA, USA, 1999. [Google Scholar]
- Dijkstra, T.K.; Henseler, J. Consistent Partial Least Squares Path Modeling. MIS Q. 2015, 39, 297–316. [Google Scholar] [CrossRef]
- Reinartz, W.; Haenlein, M.; Henseler, J. An Empirical Comparison of the Efficacy of Covariance-Based and Variance-Based SEM. Int. J. Res. Mark. 2009, 26, 332–344. [Google Scholar] [CrossRef]
- Cohen, J. A Power Primer. Psychol. Bull. 1992, 112, 155–159. [Google Scholar] [CrossRef]
- Colton, D. Designing and Constructing Instruments for Social Research and Evaluation; Jossey-Bass: San Francisco, CA, USA, 2007; ISBN 978-0-7879-8784-8. [Google Scholar]
- Shadish, W.R.; Cook, T.D.; Campbell, D.T. Experimental and Quasi-Experimental Designs for Generalized Causal Inference; Houghton, Mifflin and Company: Boston, MA, USA, 2002; pp. xxi, 623. ISBN 978-0-395-61556-0. [Google Scholar]
- Nicolosi, A.; Laganà, V.R.; Di Gregorio, D. Habits, Health and Environment in the Purchase of Bakery Products: Consumption Preferences and Sustainable Inclinations before and during COVID-19. Foods 2023, 12, 1661. [Google Scholar] [CrossRef] [PubMed]
- Di Gregorio, D.; Guida, A.; Laganà, V.R.; Cannavò, S.; Nicolosi, A. Agri-food and typical products events: Promotional tools for a territory in southern italy. Pirineos 2022, 177, e069. [Google Scholar] [CrossRef]
- Kim, M.K.; Kwak, H.S. Influence of Functional Information on Consumer Liking and Consumer Perception Related to Health Claims for Blueberry Functional Beverages. Int. J. Food Sci. Technol. 2015, 50, 70–76. [Google Scholar] [CrossRef]
- Lukinac, J.; Jukić, M. Barley in the Production of Cereal-Based Products. Plants 2022, 11, 3519. [Google Scholar] [CrossRef]
- Ha, M.-T. Greenwash and Green Brand Equity: The Mediating Role of Green Brand Image, Green Satisfaction, and Green Trust, and the Moderating Role of Green Concern. PLoS ONE 2022, 17, e0277421. [Google Scholar] [CrossRef]
- Chin, W.W. How to Write Up and Report PLS Analyses. In Handbook of Partial Least Squares; Esposito Vinzi, V., Chin, W.W., Henseler, J., Wang, H., Eds.; Springer: Berlin/Heidelberg, Germany, 2010; pp. 655–690. ISBN 978-3-540-32825-4. [Google Scholar]
- Dash, G.; Paul, J. CB-SEM vs. PLS-SEM Methods for Research in Social Sciences and Technology Forecasting. Technol. Forecast. Soc. Chang. 2021, 173, 121092. [Google Scholar] [CrossRef]
- Mustapa, M.A.C.; Amin, L.; Frewer, L.J. Predictors of Stakeholders’ Intention to Adopt Nutrigenomics. Genes Nutr. 2020, 15, 16. [Google Scholar] [CrossRef] [PubMed]
- Benitez, J.; Henseler, J.; Castillo, A.; Schuberth, F. How to Perform and Report an Impactful Analysis Using Partial Least Squares: Guidelines for Confirmatory and Explanatory IS Research. Inf. Manag. 2020, 57, 103168. [Google Scholar] [CrossRef]
- Franke, G.; Sarstedt, M. Heuristics versus Statistics in Discriminant Validity Testing: A Comparison of Four Procedures. INTR 2019, 29, 430–447. [Google Scholar] [CrossRef]
- Roemer, E.; Schuberth, F.; Henseler, J. HTMT2—An Improved Criterion for Assessing Discriminant Validity in Structural Equation Modeling. Ind. Manag. Data Syst. 2021, 121, 2637–2650. [Google Scholar] [CrossRef]
- Henseler, J.; Ringle, C.M.; Sarstedt, M. A New Criterion for Assessing Discriminant Validity in Variance-Based Structural Equation Modeling. J. Acad. Mark. Sci. 2015, 43, 115–135. [Google Scholar] [CrossRef]
- Hu, L.; Bentler, P.M. Cutoff Criteria for Fit Indexes in Covariance Structure Analysis: Conventional Criteria versus New Alternatives. Struct. Equ. Model. 1999, 6, 1–55. [Google Scholar] [CrossRef]
- Cohen, J. Statistical Power Analysis for the Behavioral Sciences, 2nd ed.; Routledge: New York, NY, USA, 1988; ISBN 978-0-203-77158-7. [Google Scholar]
- Zhao, X.; Lynch, J.G., Jr.; Chen, Q. Reconsidering Baron and Kenny: Myths and Truths about Mediation Analysis. J. Consum. Res. 2010, 37, 197–206. [Google Scholar] [CrossRef]
- Ellinda-Patra, M.W.; Dewanti-Hariyadi, R.; Nurtama, B. Modeling of Food Safety Knowledge, Attitude, and Behavior Characteristics. Food Res. 2020, 4, 1045–1052. [Google Scholar] [CrossRef]
- Petrescu, A.; Oncioiu, I.; Petrescu, M. Perception of Organic Food Consumption in Romania. Foods 2017, 6, 42. [Google Scholar] [CrossRef]
- Azlie, W.E.; Zahari, M.S.M.; Majid, H.N.A.; Hanafiah, M.H. To What Extent Does Consumers’ Perceived Health Consciousness Regarding Organic Food Influence Their Dining Choices at Organic Restaurants? An Empirical Investigation. Int. J. Gastron. Food Sci. 2023, 34, 100843. [Google Scholar] [CrossRef]
- Van Riper, C.J.; Kyle, G.T. Capturing Multiple Values of Ecosystem Services Shaped by Environmental Worldviews: A Spatial Analysis. J. Environ. Manag. 2014, 145, 374–384. [Google Scholar] [CrossRef] [PubMed]
- van Riper, C.J.; Lum, C.; Kyle, G.T.; Wallen, K.E.; Absher, J.; Landon, A.C. Values, Motivations, and Intentions to Engage in Proenvironmental Behavior. Environ. Behav. 2020, 52, 437–462. [Google Scholar] [CrossRef]
- Goodson, D.J.; van Riper, C.J.; Andrade, R.; Stewart, W.; Cebrián-Piqueras, M.A.; Raymond, C.M. Broad Values as the Basis for Understanding Deliberation about Protected Area Management. Sustain. Sci. 2024, 19, 449–467. [Google Scholar] [CrossRef]
- Litman, J.A.; Collins, R.P.; Spielberger, C.D. The Nature and Measurement of Sensory Curiosity. Personal. Individ. Differ. 2005, 39, 1123–1133. [Google Scholar] [CrossRef]
- Bin Kim, W.; Jung Choo, H. How Virtual Reality Shopping Experience Enhances Consumer Creativity: The Mediating Role of Perceptual Curiosity. J. Bus. Res. 2023, 154, 113378. [Google Scholar] [CrossRef]
- Beck, M.; Crié, D. I Virtually Try It … I Want It! Virtual Fitting Room: A Tool to Increase on-Line and off-Line Exploratory Behavior, Patronage and Purchase Intentions. J. Retail. Consum. Serv. 2018, 40, 279–286. [Google Scholar] [CrossRef]
- Hill, K.M.; Fombelle, P.W.; Sirianni, N.J. Shopping under the Influence of Curiosity: How Retailers Use Mystery to Drive Purchase Motivation. J. Bus. Res. 2016, 69, 1028–1034. [Google Scholar] [CrossRef]
- Chen, N.; Tsai, M. Consumers’ Intention to Adopt Plant-based Meat. Agribusiness 2023, 1–16. [Google Scholar] [CrossRef]
- Berridge, K.C.; Ho, C.-Y.; Richard, J.M.; DiFeliceantonio, A.G. The Tempted Brain Eats: Pleasure and Desire Circuits in Obesity and Eating Disorders. Brain Res. 2010, 1350, 43–64. [Google Scholar] [CrossRef]
- Bone, P.F.; Ellen, P.S. Scents in the Marketplace: Explaining a Fraction of Olfaction. J. Retail. 1999, 75, 243–262. [Google Scholar] [CrossRef]
- Arshamian, A.; Iannilli, E.; Gerber, J.C.; Willander, J.; Persson, J.; Seo, H.-S.; Hummel, T.; Larsson, M. The Functional Neuroanatomy of Odor Evoked Autobiographical Memories Cued by Odors and Words. Neuropsychologia 2013, 51, 123–131. [Google Scholar] [CrossRef] [PubMed]
- Carrosio, G.; Lucatelli, S.; Barca, F. Le Aree Interne da Luogo di Disuguaglianza a Opportunità per il Paese; Marsilio: Venice, Italy, 2018; ISBN 978-88-317-9734-4. [Google Scholar]
- De Cianni, R.; Pippinato, L.; Mancuso, T. A Systematic Review on Drivers Influencing Consumption of Edible Mushrooms and Innovative Mushroom-Containing Products. Appetite 2023, 182, 106454. [Google Scholar] [CrossRef] [PubMed]
- Di Cori, V.; Franceschinis, C.; Robert, N.; Pettenella, D.M.; Thiene, M. Moral Foundations and Willingness to Pay for Non-Wood Forest Products: A Study in Three European Countries. Sustainability 2021, 13, 13445. [Google Scholar] [CrossRef]
- Luong, T.-B.; Ho, C.-H. The Influence of Food Vloggers on Social Media Users: A Study from Vietnam. Heliyon 2023, 9, e18259. [Google Scholar] [CrossRef] [PubMed]
- Bruner, G. Marketing Scales Handbook: Multi-Item Measures for Consumer Insight Research; GCBII Productions, LLC: Fort Worth, TX, USA, 2015; Volume 8, ISBN 978-0-692-39583-7. [Google Scholar]
- Cao, C.; Zhang, X. What Triggers Consumers to Purchase Eco-Friendly Food? The Impact of Micro Signals, Macro Signals and Perceived Value. Br. Food J. 2024, 126, 2204–2226. [Google Scholar] [CrossRef]
- You, J.-J.; Jong, D.; Wiangin, U. Consumers’ Purchase Intention of Organic Food via Social Media: The Perspectives of Task-Technology Fit and Post-Acceptance Model. Front. Psychol. 2020, 11, 579274. [Google Scholar] [CrossRef] [PubMed]
- Ajzen, I. Consumer Attitudes and Behavior: The Theory of Planned Behavior Applied to Food Consumption Decisions. Ital. Rev. Agric. Econ. 2015, 70, 121–138. [Google Scholar] [CrossRef]
- Rombach, M.; Dean, D.L.; Bitsch, V. “Got Milk Alternatives?” Understanding Key Factors Determining U.S. Consumers’ Willingness to Pay for Plant-Based Milk Alternatives. Foods 2023, 12, 1277. [Google Scholar] [CrossRef] [PubMed]
- Hsu, F.C.; Agyeiwaah, E.; Scott, N. Understanding Tourists’ Perceived Food Consumption Values: Do Different Cultures Share Similar Food Values? Int. J. Gastron. Food Sci. 2022, 28, 100533. [Google Scholar] [CrossRef]
- Kopaei, H.R.; Nooripoor, M.; Karami, A.; Petrescu-Mag, R.M.; Petrescu, D.C. Drivers of Residents’ Home Composting Intention: Integrating the Theory of Planned Behavior, the Norm Activation Model, and the Moderating Role of Composting Knowledge. Sustainability 2021, 13, 6826. [Google Scholar] [CrossRef]


| % | % | ||||
|---|---|---|---|---|---|
| Gender | Male | 46.2 | Food purchasing responsibility | Interviewed | 69.6 |
| Female | 53.8 | Other | 30.4 | ||
| Age generations | Generation Z | 20.0 | Education level | Middle school | 8.3 |
| Millennials | 34.5 | High school | 24.1 | ||
| X Generation | 30.3 | Degree | 46.9 | ||
| Baby boomers | 15.2 | Post-grad degree | 20.7 | ||
| Annual income | Not answer | 4.1 | Occupation | Employed | 38.6 |
| ≤15,000 | 5.5 | Self-employed | 22.8 | ||
| 15,001–30,000 | 40.0 | Retired | 4.8 | ||
| 30,001–48,000 | 48.3 | Student | 20.7 | ||
| ≥48,001 | 2.1 | Other | 13.1 |
| Consumption of truffles and truffle-based products | Appreciate them | 65.5% |
| Do not like | 15.2% | |
| He/she has never tasted them, but is curious/interested | 19.3% | |
| Consumption frequencies | Regularly, at home or in a restaurant | 15.0% |
| Occasionally, at home or at a restaurant | 57.0% | |
| He/she does not consume them because they do not like them | 17.0% | |
| He/she has never tasted them | 11.0% | |
| Purchase prices | <EUR 50.0/100 g | 5.0% |
| EUR 50.0 and EUR 100.0/100 g | 9.0% | |
| Greater than EUR 100.0/100 g | 1.0% | |
| He/she does not know, does not remember or did not answer | 85.0% | |
| Truffles’ green role: spontaneous truffles are a resource for protecting forests | Yes, it is true | 68.6% |
| No, it is not true | 2.6% | |
| I do not know | 28.8% |
| Factors and Items | Standardization of Individual Items | Cronbach’s Alpha | Composite Reliability (rho_a) | Composite Reliability (CR) | Average Variance Extracted (AVE) | |
|---|---|---|---|---|---|---|
| ATT | 0.809 | 0.814 | 0.887 | 0.724 | ||
| att_1 | For me and my family it is pleasant to consume truffles and truffle-based products | 0.798 | ||||
| att_2 | If I want to I can consume truffles and truffle-based products | 0.870 | ||||
| att_3 | Truffle aroma makes me very keen to consume them | 0.882 | ||||
| INT | 0.805 | 0.814 | 0.884 | 0.718 | ||
| int_1 | I intend to consume truffles and truffle-based product thanks to the advice of a seller | 0.848 | ||||
| int_2 | I intend to consume truffles because I consider them a sustainable product | 0.847 | ||||
| int_3 | I prefer to consume truffles from my area | 0.847 | ||||
| PBC | 0.871 | 0.901 | 0.920 | 0.794 | ||
| pbc_1 | I consider myself attentive to the quality of the truffles I consume | 0.905 | ||||
| pbc_2 | I believe I can recognize truffles and truffle products as a healthy and safe food. | 0.862 | ||||
| pbc_3 | For me, consuming healthy, low-calorie foods like truffles is a good habit | 0.907 | ||||
| SGAC | 0.738 | 0.747 | 0.851 | 0.656 | ||
| sgac_1 | I am curious about the gastronomic culture that revolves around truffles | 0.863 | ||||
| sgac_2 | I like trying new foods and new gastronomic experiences | 0.790 | ||||
| sgac_3 | For me, consuming truffles is important to escape from a routine | 0.775 | ||||
| SN | 0.756 | 0.756 | 0.860 | 0.673 | ||
| sn_1 | Paying attention to the information on the label when purchasing truffles is a habit acquired in the family | 0.856 | ||||
| sn_2 | Reading the expiry date is a habit for me | 0.795 | ||||
| sn_3 | When I buy truffles or truffle-based products I pay attention to possible “scams” | 0.808 | ||||
| HTMT | |||||
| ATT | INT | PBC | SGAC | SN | |
| ATT | |||||
| INT | 0.597 | ||||
| PBC | 0.510 | 0.738 | |||
| SGAC | 0.652 | 0.289 | 0.548 | ||
| SN | 0.077 | 0.266 | 0.245 | 0.153 | |
| Fornell–Larcker Criterion | |||||
| ATT | INT | PBC | SGAC | SN | |
| ATT | 0.851 | ||||
| INT | 0.493 | 0.847 | |||
| PBC | 0.439 | 0.635 | 0.892 | ||
| SGAC | 0.507 | 0.224 | 0.439 | 0.810 | |
| SN | 0.031 | 0.212 | 0.203 | 0.082 | 0.820 |
| R2 | Q2 Predict * | |
|---|---|---|
| ATT | 0.257 | 0.239 |
| INT | 0.498 | 0.037 |
| PBC | 0.221 | 0.139 |
| f2 | VIF | |
|---|---|---|
| ATT → INT | 0.169 | 1.466 |
| PBC → INT | 0.428 | 1.399 |
| SGAC → ATT | 0.346 | 1.000 |
| SGAC → INT | 0.057 | 1.461 |
| SGAC → PBC | 0.231 | 1.007 |
| SN → INT | 0.022 | 1.048 |
| SN → PBC | 0.036 | 1.007 |
| Path Coefficients | Hypothesis | Original Sample (O) | Confidence Interval Bootstrap 97.5% | t-Values | p-Values | Results | |
|---|---|---|---|---|---|---|---|
| Lower | Higher | ||||||
| ATT → INT | H1 | 0.353 | 0.205 | 0.500 | 4.608 | 0.000 *** | Supported |
| PBC → INT | H2 | 0.548 | 0.414 | 0.672 | 8.383 | 0.000 *** | Supported |
| SGAC → ATT | H5 | 0.507 | 0.365 | 0.633 | 7.531 | 0.000 *** | Supported |
| SGAC → INT | H3 | 0.208 | 0.071 | 0.352 | 2.859 | 0.004 *** | Supported |
| SGAC → PBC | H4 | 0.425 | 0.293 | 0.557 | 6.326 | 0.000 *** | Supported |
| SN → INT | H7 | 0.199 | 0.056 | 0.339 | 2.753 | 0.006 ** | Supported |
| SN → SAF | H6 | 0.168 | 0.020 | 0.325 | 2.147 | 0.032 * | Supported |
| Original Sample (O) | Confidence Interval Bootstrap 97.5% | t-Values | p-Values | Path Hypothesis | Results | ||
|---|---|---|---|---|---|---|---|
| Lower | Higher | ||||||
| SGAC → PBC → INT | 0.233 | 0.151 | 0.336 | 4.920 | 0.000 *** | H4 → H2 | Supported |
| SGAC → ATT → INT | 0.179 | 0.096 | 0.283 | 3.747 | 0.000 *** | H5 → H1 | Supported |
| SN → PBC → INT | 0.092 | 0.010 | 0.189 | 2.005 | 0.045 * | H6 → H2 | Supported |
Disclaimer/Publisher’s Note: The statements, opinions and data contained in all publications are solely those of the individual author(s) and contributor(s) and not of MDPI and/or the editor(s). MDPI and/or the editor(s) disclaim responsibility for any injury to people or property resulting from any ideas, methods, instructions or products referred to in the content. |
© 2024 by the authors. Licensee MDPI, Basel, Switzerland. This article is an open access article distributed under the terms and conditions of the Creative Commons Attribution (CC BY) license (https://creativecommons.org/licenses/by/4.0/).
Share and Cite
Laganà, V.R.; Lombardi, F.; Di Gregorio, D.; Nicolosi, A. Consumption Preferences for Truffles and Truffle-Based Products: An Application of the PLS-SEM Model. Sustainability 2024, 16, 5002. https://doi.org/10.3390/su16125002
Laganà VR, Lombardi F, Di Gregorio D, Nicolosi A. Consumption Preferences for Truffles and Truffle-Based Products: An Application of the PLS-SEM Model. Sustainability. 2024; 16(12):5002. https://doi.org/10.3390/su16125002
Chicago/Turabian StyleLaganà, Valentina Rosa, Fabio Lombardi, Donatella Di Gregorio, and Agata Nicolosi. 2024. "Consumption Preferences for Truffles and Truffle-Based Products: An Application of the PLS-SEM Model" Sustainability 16, no. 12: 5002. https://doi.org/10.3390/su16125002
APA StyleLaganà, V. R., Lombardi, F., Di Gregorio, D., & Nicolosi, A. (2024). Consumption Preferences for Truffles and Truffle-Based Products: An Application of the PLS-SEM Model. Sustainability, 16(12), 5002. https://doi.org/10.3390/su16125002
