Design Dilemma between Urban Tourism and Quality of Life: Assessment of Livability Barriers in Different Contexts
Abstract
1. Introduction
2. Literature Review
2.1. Theoretical Background
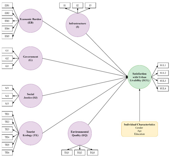
2.2. Identifying Barriers and Research Models
3. Materials and Methods
3.1. Study Areas
3.2. Instrument and Data Collection Procedures
3.3. Data Analysis
3.3.1. Partial Least Squares Structural Equational Modeling (PLS-SEM)
3.3.2. Artificial Neural Network (ANN)
4. Results
4.1. Descriptive Comparisons
4.2. PLS-SEM Analysis
4.3. Multigroup Analysis
4.4. ANN Analysis
5. Discussion
5.1. Economic Burden
5.2. Role of the Government
5.3. Social Justice
5.4. Tourist Ecology Barriers
5.5. Infrastructure Barriers
5.6. Environmental Quality Barriers
5.7. Individual Characteristics
6. Conclusions
6.1. Theoretical Implications
6.2. Policy Implications
6.3. Managerial Implications
6.4. Limitations and Future Research
Author Contributions
Funding
Institutional Review Board Statement
Informed Consent Statement
Data Availability Statement
Acknowledgments
Conflicts of Interest
Appendix A
| Construct | Measurement Item | |
|---|---|---|
| Economic Burden (EB) | EB1 | The cost of production activities due to tourism is burdensome. |
| EB2 | The cost of living expenses increases due to the impact of tourism. | |
| EB3 | The cost of education has risen due to the impact of tourism. | |
| EB4 | The cost of medical services increases due to the impact of tourism. | |
| EB5 | The cost of housing has become unreasonable due to tourism demand. | |
| Government (G) | G1 | There are inadequate codes and regulations to ensure livability in the face of increasing urban tourism. |
| G2 | The government does not effectively protect and promote local cultural characteristics amidst tourism development. | |
| G3 | The policies implemented by the government are one-size-fits-all and do not address the specific needs arising from the tourist city. | |
| Social Justice (SJ) | SJ1 | Nepotism and favoritism in tourism exist in this city. |
| SJ2 | Lack of democratic management of urban tourism in this city. | |
| SJ3 | The quality of healthcare services in this city does not meet my expectations. | |
| Tourist Ecology (TE) | TE1 | Social media rumors hinder the livability of the tourist city. |
| TE2 | Traffic congestion hinders the livability of the tourist city. | |
| TE3 | Excessive water consumption hinders the livability of the tourist city. | |
| TE4 | High carbon emissions hinder the livability of the tourist city. | |
| TE5 | The destruction of biodiversity and natural resources hinders the livability of the tourist city. | |
| TE6 | Poor waste management hinders the livability of the tourist city. | |
| Infrastructure (I) | I1 | The infrastructure in this city is poorly maintained. |
| I2 | There is insufficient parking available in this city. | |
| I3 | Urban lighting is unevenly distributed in this city. | |
| Environmental Quality (EQ) | EQ1 | Air quality in this city is poor. |
| EQ2 | Noise levels in this city are too high. | |
| EQ3 | The design of streets in this city has many flaws. | |
| Satisfaction with Urban Livability (SUL) | SUL1 | Unhealthy tourism consumption patterns reduce my satisfaction with urban livability. |
| SUL2 | Corruption reduces my satisfaction with urban livability. | |
| SUL3 | Pedestrian unfriendliness reduces my satisfaction with urban livability. | |
| SUL4 | The low sense of security in the city reduces my satisfaction with urban livability. | |
References
- Woyo, E.; Ukpabi, D. Building Resilient Smart Cities for Sustainable Urban Tourism in Africa Post-COVID-19 Pandemic BT—Information and Communication Technologies in Tourism 2022; Stienmetz, J.L., Ferrer-Rosell, B., Massimo, D., Eds.; Springer International Publishing: Cham, Switzerland, 2022; pp. 256–267. [Google Scholar]
- Jevtic, M.; Matkovic, V.; Paut Kusturica, M.; Bouland, C. Build Healthier: Post-COVID-19 Urban Requirements for Healthy and Sustainable Living. Sustainability 2022, 14, 9274. [Google Scholar] [CrossRef]
- Alnusairat, S.; Abu Qadourah, J.; Khattab, R. Assessing the Future City Post COVID-19: Linking the SDGs, Health, Resilience, and Psychological Impact. Sustainability 2023, 15, 811. [Google Scholar] [CrossRef]
- Liu, J.; Nijkamp, P.; Huang, X.; Lin, D. Urban Livability and Tourism Development in China: Analysis of Sustainable Development by Means of Spatial Panel Data. Habitat Int. 2017, 68, 99–107. [Google Scholar] [CrossRef]
- Kang, L.; Yang, Z.; Dang, Y.; Zhang, W.; Liu, C. Can Tourism Development Make Cities More Livable? Investigating 40 Cities in China. Int. J. Environ. Res. Public Health 2022, 19, 472. [Google Scholar] [CrossRef] [PubMed]
- Rocca, R.A. La Tourism and Mobility. Best Practices and Conditions to Improve Urban Livability. TeMA—J. Land Use Mobil. Environ. 2015, 8, 311–330. [Google Scholar] [CrossRef]
- Fistola, R.; Gargiulo, C.; Battarra, R.; La Rocca, R.A. Sustainability of Urban Functions: Dealing with Tourism Activity. Sustainability 2019, 11, 1071. [Google Scholar] [CrossRef]
- Abu Al Haija, A. Jordan: Tourism and Conflict with Local Communities. Habitat Int. 2011, 35, 93–100. [Google Scholar] [CrossRef]
- Kim, K.; Uysal, M.; Sirgy, M.J. How Does Tourism in a Community Impact the Quality of Life of Community Residents? Tour. Manag. 2013, 36, 527–540. [Google Scholar] [CrossRef]
- Mouratidis, K. Commute Satisfaction, Neighborhood Satisfaction, and Housing Satisfaction as Predictors of Subjective Well-Being and Indicators of Urban Livability. Travel Behav. Soc. 2020, 21, 265–278. [Google Scholar] [CrossRef]
- Mouratidis, K.; Yiannakou, A. What Makes Cities Livable? Determinants of Neighborhood Satisfaction and Neighborhood Happiness in Different Contexts. Land Use Policy 2022, 112, 105855. [Google Scholar] [CrossRef]
- Pang, Y.; Zhang, W.; Jiang, H. A Socio-Spatial Exploration of Rural Livability Satisfaction in Megacity Beijing, China. Ecol. Indic. 2024, 158, 111368. [Google Scholar] [CrossRef]
- Wang, Y.; Zhu, Y.; Yu, M. Evaluation and Determinants of Satisfaction with Rural Livability in China’s Less-Developed Eastern Areas: A Case Study of Xianju County in Zhejiang Province. Ecol. Indic. 2019, 104, 711–722. [Google Scholar] [CrossRef]
- Chen, J.; Zhai, S.; Song, G.; Huang, S.; Liu, H.; Jiang, X.; Luo, J.; Wu, W. Evaluation and Determinants of Satisfaction with the Urban-Rural Interface Area Liveability toward “15-Min City”: A Case Study in Henan Province, China. Ecol. Econ. 2023, 214, 107994. [Google Scholar] [CrossRef]
- Baig, F.; Rana, I.A.; Talpur, M.A.H. Determining Factors Influencing Residents’ Satisfaction Regarding Urban Livability in Pakistan. Int. J. Community Well-Being 2019, 2, 91–110. [Google Scholar] [CrossRef]
- Tournois, L. Liveability, Sense of Place and Behavioural Intentions: An Exploratory Investigation of the Dubai Urban Area. J. Place Manag. Dev. 2018, 11, 97–114. [Google Scholar] [CrossRef]
- Yang, Y. A Tale of Two Cities: Physical Form and Neighborhood Satisfaction in Metropolitan Portland and Charlotte. J. Am. Plan. Assoc. 2008, 74, 307–323. [Google Scholar] [CrossRef]
- Leong, L.-Y.; Hew, T.-S.; Ooi, K.-B.; Chau, P.Y.K. “To Share or Not to Share?”—A Hybrid SEM-ANN-NCA Study of the Enablers and Enhancers for Mobile Sharing Economy. Decis. Support Syst. 2024, 180, 114185. [Google Scholar] [CrossRef]
- Kweon, B.-S.; Ellis, C.D.; Leiva, P.I.; Rogers, G.O. Landscape Components, Land Use, and Neighborhood Satisfaction. Environ. Plan. B Plan. Des. 2010, 37, 500–517. [Google Scholar] [CrossRef]
- Prasad Das, C.; Kumar Swain, B.; Goswami, S.; Das, M. Prediction of Traffic Noise Induced Annoyance: A Two-Staged SEM-Artificial Neural Network Approach. Transp. Res. Part D Transp. Environ. 2021, 100, 103055. [Google Scholar] [CrossRef]
- Singh, A.K.; Kumar, V.R.P.; Shoaib, M.; Adebayo, T.S.; Irfan, M. A Strategic Roadmap to Overcome Blockchain Technology Barriers for Sustainable Construction: A Deep Learning-Based Dual-Stage SEM-ANN Approach. Technol. Forecast. Soc. Chang. 2023, 194, 122716. [Google Scholar] [CrossRef]
- del Mar Martínez-Bravo, M.; Martínez-del-Río, J.; Antolín-López, R. Trade-Offs among Urban Sustainability, Pollution and Livability in European Cities. J. Clean. Prod. 2019, 224, 651–660. [Google Scholar] [CrossRef]
- Sheikh, W.T.; van Ameijde, J. Promoting Livability through Urban Planning: A Comprehensive Framework Based on the “Theory of Human Needs”. Cities 2022, 131, 103972. [Google Scholar] [CrossRef]
- Xiao, Y.; Chai, J.; Wang, R.; Huang, H. Assessment and Key Factors of Urban Liveability in Underdeveloped Regions: A Case Study of the Loess Plateau, China. Sustain. Cities Soc. 2022, 79, 103674. [Google Scholar] [CrossRef]
- Tang, J.; Cai, C.; Liu, Y.; Sun, J. Can Tourism Development Help Improve Urban Liveability? An Examination of the Chinese Case. Sustainability 2022, 14, 11427. [Google Scholar] [CrossRef]
- Balaban, O. The Negative Effects of Construction Boom on Urban Planning and Environment in Turkey: Unraveling the Role of the Public Sector. Habitat Int. 2012, 36, 26–35. [Google Scholar] [CrossRef]
- Mahanta, A.; Borgohain, P. Urban Livability and Contextual Uncertainties: An Assessment of Livability through the Lens of Urban Dwellers in Guwahati, India. J. Infrastruct. Policy Dev. 2022, 6, 1395. [Google Scholar] [CrossRef]
- Lee, K.-Y. Factors Influencing Urban Livability in Seoul, Korea: Urban Environmental Satisfaction and Neighborhood Relations. Soc. Sci. 2021, 10, 138. [Google Scholar] [CrossRef]
- Kitchenham, B.; Pearl Brereton, O.; Budgen, D.; Turner, M.; Bailey, J.; Linkman, S. Systematic Literature Reviews in Software Engineering—A Systematic Literature Review. Inf. Softw. Technol. 2009, 51, 7–15. [Google Scholar] [CrossRef]
- Zhang, W.-H.; Yuan, Q.; Cai, H. Unravelling Urban Governance Challenges: Objective Assessment and Expert Insights on Livability in Longgang District, Shenzhen. Ecol. Indic. 2023, 155, 110989. [Google Scholar] [CrossRef]
- Sultana, R.; Asad, A. Evaluation of Urbanites’ Perception about Livable City Using Analytic Hierarchy Process (AHP): A Case Study of Dhaka City. In Advances in 21st Century Human Settlements; Springer: Berlin/Heidelberg, Germany, 2021; pp. 367–381. [Google Scholar] [CrossRef]
- Pan, S.-Y.; Gao, M.; Kim, H.; Shah, K.J.; Pei, S.-L.; Chiang, P.-C. Advances and Challenges in Sustainable Tourism toward a Green Economy. Sci. Total Environ. 2018, 635, 452–469. [Google Scholar] [CrossRef]
- Nicolas, C.; Kim, J.; Chi, S. Quantifying the Dynamic Effects of Smart City Development Enablers Using Structural Equation Modeling. Sustain. Cities Soc. 2020, 53, 101916. [Google Scholar] [CrossRef]
- Hristov, M.; Danilovic Hristic, N.; Stefanovic, N. Impact of Overtourism on Urban Life. Spatium 2021, 45, 59–66. [Google Scholar] [CrossRef]
- Ogneva-Himmelberger, Y.; Rakshit, R.; Pearsall, H. Examining the Impact of Environmental Factors on Quality of Life Across Massachusetts. Prof. Geogr. 2013, 65, 187–204. [Google Scholar] [CrossRef]
- Davern, M.; Both, A.; Murray, K.; Roberts, R.; Norzahari, F. Liveability Research Creating Real World Impact: Connecting Urban Planning and Public Health through the Australian Urban Observatory. Cities Health 2023, 7, 765–778. [Google Scholar] [CrossRef]
- Xing, K.; Jiao, M.; Ma, H.; Qiao, H.; Hao, Y.; Li, Y.; Gao, L.; Sun, H.; Kang, Z.; Liang, L.; et al. Physical Violence against General Practitioners and Nurses in Chinese Township Hospitals: A Cross-Sectional Survey. PLoS ONE 2015, 10, e0142954. [Google Scholar] [CrossRef]
- Kovacs-Gyori, A.; Gruber, G.; Mehaffy, M.; Ma, L. Towards Liveable Urban Densities Using a GIS-Based Assessment Methodology. Built Environ. 2022, 48, 415–428. [Google Scholar] [CrossRef]
- Bedi, C.; Kansal, A.; Mukheibir, P. A Conceptual Framework for the Assessment of and the Transition to Liveable, Sustainable and Equitable Cities. Environ. Sci. Policy 2023, 140, 134–145. [Google Scholar] [CrossRef]
- Li, Y.; Liu, Y.; Solangi, Y.A. Analysis of Factors and Strategies for the Implementation of Sustainable Tourism in a Green Economic Structure in China. J. Clean. Prod. 2024, 434, 140011. [Google Scholar] [CrossRef]
- Büyükcivelek, A.B.; Çobanyilmaz, P.; Kutlay, E. Claiming Urban Form for Liveability: An Analysis of Urban Social Movements in Istanbul. Built Environ. 2022, 48, 445–467. [Google Scholar] [CrossRef]
- Race, D.; Dockery, A.M.; Havas, L.; Joyce, C.; Mathew, S.; Spandonide, B. Re-Imagining the Future for Desert Australia: Designing an Integrated Pathway for Enhancing Liveability. Int. J. Sustain. Dev. 2017, 20, 146–165. [Google Scholar] [CrossRef]
- Lloyd, K.; Fullagar, S.; Reid, S. Where Is the ‘Social’ in Constructions of ‘Liveability’? Exploring Community, Social Interaction and Social Cohesion in Changing Urban Environments. Urban Policy Res. 2016, 34, 343–355. [Google Scholar] [CrossRef]
- Pocock, N.S.; Phua, K.H. Medical Tourism and Policy Implications for Health Systems: A Conceptual Framework from a Comparative Study of Thailand, Singapore and Malaysia. Global. Health 2011, 7, 12. [Google Scholar] [CrossRef]
- Johnston, R.; Crooks, V.A.; Snyder, J.; Kingsbury, P. What Is Known about the Effects of Medical Tourism in Destination and Departure Countries? A Scoping Review. Int. J. Equity Health 2010, 9, 24. [Google Scholar] [CrossRef]
- Li, Z.; Zhang, Q.; Du, X.; Ma, Y.; Wang, S. Social Media Rumor Refutation Effectiveness: Evaluation, Modelling and Enhancement. Inf. Process. Manag. 2021, 58, 102420. [Google Scholar] [CrossRef]
- Tu, Y.; Cheng, L.; Liu, L.; Li, Z.; Lev, B. How to Improve the Rumor-Confutation Ability of Official Rumor-Refuting Account on Social Media: A Chinese Case Study. Comput. Commun. 2023, 209, 331–348. [Google Scholar] [CrossRef]
- Wang, Y.; Tang, Y.; Zuo, J.; Bartsch, K. Exploring Rumor Combating Behavior of Social Media on NIMBY Conflict: Temporal Modes, Frameworks and Strategies. Environ. Impact Assess. Rev. 2022, 96, 106839. [Google Scholar] [CrossRef]
- Yuedi, H.; Sanagustín-Fons, V.; Galiano Coronil, A.; Moseñe-Fierro, J.A. Analysis of Tourism Sustainability Synthetic Indicators. A Case Study of Aragon. Heliyon 2023, 9, e15206. [Google Scholar] [CrossRef] [PubMed]
- Rehdanz, K.; Maddison, D. Local Environmental Quality and Life-Satisfaction in Germany. Ecol. Econ. 2008, 64, 787–797. [Google Scholar] [CrossRef]
- Hamersma, M.; Heinen, E.; Tillema, T.; Arts, J. New Highway Development in the Netherlands: A Residents’ Perspective. Transp. Res. Part D Transp. Environ. 2017, 51, 326–339. [Google Scholar] [CrossRef]
- Yadav, A.; Kumari, R. Gender Safety Perspective in Urban Planning: The Case of Pedestrian Mobility in Kanpur City. Cities 2024, 147, 104845. [Google Scholar] [CrossRef]
- Singh, K.; Kaur, J.; Singh, D.; Junnarkar, M. Socio-Demographic Variables Affecting Well-Being: A Study on Indian Rural Women. Psychol. Stud. 2014, 59, 197–206. [Google Scholar] [CrossRef]
- Zhou, Y.; Zhou, L.; Fu, C.; Wang, Y.; Liu, Q.; Wu, H.; Zhang, R.; Zheng, L. Socio-Economic Factors Related with the Subjective Well-Being of the Rural Elderly People Living Independently in China. Int. J. Equity Health 2015, 14, 5. [Google Scholar] [CrossRef]
- Jamaluddin, N.; Abdullah, Y.A.; Yakob, H.; Nasrudin, N.; Hassan, M.; Zainudin, K. Low Carbon City (LCC) Governance through Administrative and Operational Approaches by Malaysian Local Government. IOP Conf. Ser. Earth Environ. Sci. 2023, 1217, 12026. [Google Scholar] [CrossRef]
- Dong, S.; Mo, Y.; Ma, J. Research Progress on Ecology and Sustainable Development of Guilin Lijiang River Basin, China, Based on Bibliometric Analysis. Environ. Sci. Pollut. Res. 2024, 31, 6694–6722. [Google Scholar] [CrossRef]
- Durdyev, S.; Ismail, S.; Ihtiyar, A.; Abu Bakar, N.F.S.; Darko, A. A Partial Least Squares Structural Equation Modeling (PLS-SEM) of Barriers to Sustainable Construction in Malaysia. J. Clean. Prod. 2018, 204, 564–572. [Google Scholar] [CrossRef]
- David Creswell, J.; Creswell, J.W. Research Design: Qualitative, Quantitative Adn Mixed Methods Approaches; SAGE Publications: Thousand Oaks, CA, USA, 2018; Volume 53, ISBN 9788578110796. [Google Scholar]
- Hair, J.; Black, W.; Babin, B.; Anderson, R. Multivariate Data Analysis: A Global Perspective, 7th ed.; Pearson Education: Upper Saddle River, NJ, USA, 2010; ISBN 0135153093. [Google Scholar]
- Stevens, J.P. Applied Multivariate Statistics for the Social Sciences, 5th ed.; Routledge/Taylor & Francis Group: New York, NY, USA, 2009; ISBN 978-0-8058-5903-4 (Paperback); 978-0-8058-5901-0 (Hardcover). [Google Scholar]
- Weston, R.; Gore, P.A. A Brief Guide to Structural Equation Modeling. Couns. Psychol. 2006, 34, 719–751. [Google Scholar] [CrossRef]
- Christopher Westland, J. Lower Bounds on Sample Size in Structural Equation Modeling. Electron. Commer. Res. Appl. 2010, 9, 476–487. [Google Scholar] [CrossRef]
- Hair, J.F. Multivariate Data Analysis, 7th ed.; Prentice Hall: Upper Saddle River, NJ, USA, 2010; ISBN 9780138132637; 0138132631. [Google Scholar]
- Anderson, J.C.; Gerbing, D.W. Structural Equation Modeling in Practice: A Review and Recommended Two-Step Approach. Psychol. Bull. 1988, 103, 411–423. [Google Scholar] [CrossRef]
- Aw, E.C.-X.; Zha, T.; Chuah, S.H.-W. My New Financial Companion! Non-Linear Understanding of Robo-Advisory Service Acceptance. Serv. Ind. J. 2023, 43, 185–212. [Google Scholar] [CrossRef]
- Parot, A.; Michell, K.; Kristjanpoller, W.D. Using Artificial Neural Networks to Forecast Exchange Rate, Including VAR-VECM Residual Analysis and Prediction Linear Combination. Intell. Syst. Account. Financ. Manag. 2019, 26, 3–15. [Google Scholar] [CrossRef]
- Singh, H.; Kathuria, A. Heterogeneity in Passenger Satisfaction of Bus Rapid Transit System among Age and Gender Groups: A PLS-SEM Multi-Group Analysis. Transp. Policy 2023, 141, 27–41. [Google Scholar] [CrossRef]
- Chi, M.; Chong, H.-Y.; Xu, Y. The Effects of Shared Vision on Value Co-Creation in Megaprojects: A Multigroup Analysis between Clients and Main Contractors. Int. J. Proj. Manag. 2022, 40, 218–234. [Google Scholar] [CrossRef]
- Basco, R.; Hernández-Perlines, F.; Rodríguez-García, M. The Effect of Entrepreneurial Orientation on Firm Performance: A Multigroup Analysis Comparing China, Mexico, and Spain. J. Bus. Res. 2020, 113, 409–421. [Google Scholar] [CrossRef]
- Diener, E.; Oishi, S.; Lucas, R.E. Personality, Culture, and Subjective Well-Being: Emotional and Cognitive Evaluations of Life. Annu. Rev. Psychol. 2003, 54, 403–425. [Google Scholar] [CrossRef]
- Marans, R.W. Quality of Urban Life Studies: An Overview and Implications for Environment-Behaviour Research. Procedia-Soc. Behav. Sci. 2012, 35, 9–22. [Google Scholar] [CrossRef]
- Tuan Seik, F. Subjective Assessment of Urban Quality of Life in Singapore (1997–1998). Habitat Int. 2000, 24, 31–49. [Google Scholar] [CrossRef]
- Królikowska-Tomczak, A. Implementation Possibilities of a System For Management and Measuring of Sustainable Development of Tourism in Metropolitan Areas: The Case of Poznań Agglomeration. Ekon. Probl. Tur. 2016, 36, 185–195. [Google Scholar] [CrossRef]







| Potential Barrier Categories | Code | Barrier | Key References |
|---|---|---|---|
| Economic burden | EB1 | Burden of production expenditure | [12,33,34] |
| EB2 | Burden of living expenditure | [12,35] | |
| EB3 | Burden of education expenditure | [12,36] | |
| EB4 | Burden of medical expenditure | [12,36,37] | |
| EB5 | Burden of housing expenditure | [10,12,38] | |
| Government | G1 | Lack of codes and regulations that cover livability | [15,30,36] |
| G2 | Insufficient promotion of characteristic culture | [39,40] | |
| G3 | One-size-fits-all policies exist | [41,42] | |
| Social justice | SJ1 | Nepotism | [31,41] |
| SJ2 | Lack of democratic management | [5,39,41,43] | |
| SJ3 | Poor healthcare quality | [31,44,45] | |
| Tourist ecology | TE1 | Social media rumors | [46,47,48] |
| TE2 | Traffic congestion | [8,32,34,49] | |
| TE3 | Extensive water consumption | [32,40,49] | |
| TE4 | Carbon emissions | [32,34,49] | |
| TE5 | Impact on biodiversity and natural resources | [32,34,40] | |
| TE6 | Waste generation | [32,34,40] | |
| Infrastructure | I1 | Lack of maintenance of infrastructure | [15,36,39] |
| I2 | Insufficient parking availability | [14,40] | |
| I3 | Uneven distribution of urban lighting | [10,15] | |
| Environmental quality | EQ1 | Air pollution | [9,11,12,50] |
| EQ2 | Noise pollution | [9,11,12,13] | |
| EQ3 | Flaws in street design | [10,39,51] | |
| Satisfaction with urban livability | SUL1 | Unhealthy consumption | [5,12,34] |
| SUL2 | Corruption | [31,41] | |
| SUL3 | Limited pedestrian friendliness | [43,52] | |
| SUL4 | Low sense of security | [10,11,31,40] | |
| Individual Characteristics | Gender | [16,52,53] | |
| Age | [16,54] | ||
| Education levels | [16,53,54] |
| Demographics | Kuala Lumpur (N = 395) | Guilin (N = 398) | ||
|---|---|---|---|---|
| Frequency | Percentage (%) | Frequency | Percentage (%) | |
| Gender | ||||
| Male | 195 | 49.4 | 205 | 51.5 |
| Female | 200 | 50.6 | 193 | 48.5 |
| Age | ||||
| 18–25 years | 89 | 22.5 | 41 | 10.3 |
| 26–35 years | 146 | 37.0 | 109 | 27.4 |
| 36–45 years | 65 | 16.5 | 96 | 24.1 |
| 46–55 years | 78 | 19.7 | 111 | 27.9 |
| 56 years and above | 17 | 4.3 | 41 | 10.3 |
| Education level | ||||
| Under Junior high school | 81 | 20.5 | 48 | 12.1 |
| High school | 78 | 19.7 | 88 | 22.1 |
| Bachelor’s degree | 158 | 40.0 | 101 | 25.4 |
| Master’s degree | 72 | 18.2 | 121 | 30.4 |
| PhD and above | 6 | 1.5 | 40 | 10.1 |
| What are your thoughts on the balanced development of urban tourism and livability? (Attitude) | ||||
| Very Pessimistic | 75 | 19.0 | 41 | 10.3 |
| Pessimistic | 92 | 23.3 | 105 | 26.4 |
| Fair | 62 | 15.7 | 122 | 30.7 |
| Optimistic | 76 | 19.2 | 100 | 25.1 |
| Very optimistic | 90 | 22.8 | 30 | 7.5 |
| Construct | Indicator | Kuala Lumpur (N = 395) | Guilin (N = 398) | ||||||||
|---|---|---|---|---|---|---|---|---|---|---|---|
| VIF | Cα | rho_A | AVE | CR | VIF | Cα | rho_A | AVE | CR | ||
| Economic Burden (EB) | EB1 | 2.136 | 0.893 | 0.898 | 0.701 | 0.921 | 2.608 | 0.882 | 0.891 | 0.679 | 0.913 |
| EB2 | 2.147 | 2.198 | |||||||||
| EB3 | 2.197 | 1.804 | |||||||||
| EB4 | 2.227 | 1.915 | |||||||||
| EB5 | 2.409 | 2.128 | |||||||||
| Government (G) | G1 | 1.989 | 0.829 | 0.835 | 0.744 | 0.897 | 2.284 | 0.844 | 0.904 | 0.755 | 0.902 |
| G2 | 1.946 | 1.945 | |||||||||
| G3 | 1.778 | 1.943 | |||||||||
| Social Justice (SJ) | SJ1 | 1.894 | 0.834 | 0.858 | 0.748 | 0.899 | 1.511 | 0.829 | 0.863 | 0.74 | 0.895 |
| SJ2 | 2.011 | 2.603 | |||||||||
| SJ3 | 1.897 | 2.506 | |||||||||
| Tourist Ecology (TE) | TE1 | 2.289 | 0.897 | 0.902 | 0.659 | 0.921 | 2.824 | 0.895 | 0.901 | 0.656 | 0.92 |
| TE2 | 2.114 | 2.001 | |||||||||
| TE3 | 1.974 | 2.008 | |||||||||
| TE4 | 2.374 | 1.968 | |||||||||
| TE5 | 2.085 | 1.91 | |||||||||
| TE6 | 1.993 | 2.088 | |||||||||
| Infrastructure (I) | I1 | 2.397 | 0.873 | 0.893 | 0.796 | 0.921 | 2.257 | 0.816 | 0.818 | 0.732 | 0.891 |
| I2 | 2.312 | 1.798 | |||||||||
| I3 | 2.305 | 1.701 | |||||||||
| Environmental Quality (EQ) | EQ1 | 1.793 | 0.807 | 0.817 | 0.72 | 0.885 | 1.949 | 0.809 | 0.879 | 0.715 | 0.882 |
| EQ2 | 1.827 | 1.763 | |||||||||
| EQ3 | 1.663 | 1.662 | |||||||||
| Satisfaction with Urban Livability (SUL) | SUL1 | 2.09 | 0.865 | 0.866 | 0.713 | 0.908 | 2.79 | 0.873 | 0.874 | 0.724 | 0.913 |
| SUL2 | 2.206 | 2.071 | |||||||||
| SUL3 | 1.909 | 1.885 | |||||||||
| SUL4 | 2.254 | 2.159 | |||||||||
| EB | EQ | G | I | SUL | SJ | TE | |
|---|---|---|---|---|---|---|---|
| Kuala Lumpur (N = 395) | |||||||
| EB | 0.837 | ||||||
| EQ | 0.133 | 0.849 | |||||
| G | 0.363 | 0.051 | 0.863 | ||||
| I | 0.295 | 0.019 | 0.194 | 0.892 | |||
| SUL | 0.314 | 0.33 | 0.246 | 0.237 | 0.844 | ||
| SJ | −0.047 | −0.045 | 0.091 | −0.073 | −0.128 | 0.865 | |
| TE | 0.075 | 0.092 | 0.059 | 0.115 | 0.396 | −0.089 | 0.812 |
| Guilin (N = 398) | |||||||
| EB | 0.824 | ||||||
| EQ | 0.083 | 0.846 | |||||
| G | −0.054 | −0.087 | 0.869 | ||||
| I | 0.373 | 0.006 | −0.052 | 0.855 | |||
| SUL | 0.527 | 0.127 | 0.108 | 0.377 | 0.851 | ||
| SJ | 0.005 | −0.038 | −0.052 | 0.016 | −0.103 | 0.86 | |
| TE | 0.662 | 0.057 | −0.202 | 0.43 | 0.528 | −0.036 | 0.81 |
| EB | G | SJ | TE | I | EQ | SUL | |
|---|---|---|---|---|---|---|---|
| Kuala Lumpur (N = 395) | |||||||
| EB1 | 0.828 | 0.273 | −0.081 | 0.054 | 0.237 | 0.11 | 0.256 |
| EB2 | 0.815 | 0.237 | −0.022 | 0.054 | 0.217 | 0.06 | 0.218 |
| EB3 | 0.841 | 0.349 | 0.006 | 0.092 | 0.311 | 0.144 | 0.278 |
| EB4 | 0.842 | 0.284 | −0.049 | 0.062 | 0.23 | 0.1 | 0.273 |
| EB5 | 0.858 | 0.36 | −0.049 | 0.05 | 0.233 | 0.131 | 0.281 |
| G1 | 0.333 | 0.874 | 0.077 | 0.054 | 0.163 | 0.065 | 0.213 |
| G2 | 0.288 | 0.879 | 0.074 | 0.052 | 0.171 | 0.059 | 0.228 |
| G3 | 0.321 | 0.835 | 0.086 | 0.047 | 0.17 | 0.002 | 0.192 |
| SJ1 | −0.081 | 0.061 | 0.885 | −0.073 | −0.087 | −0.04 | −0.126 |
| SJ2 | −0.003 | 0.09 | 0.879 | −0.065 | −0.063 | −0.024 | −0.114 |
| SJ3 | −0.03 | 0.091 | 0.829 | −0.099 | −0.029 | −0.057 | −0.085 |
| TE1 | 0.047 | 0.03 | −0.034 | 0.809 | 0.089 | 0.013 | 0.256 |
| TE2 | 0.085 | 0.005 | −0.047 | 0.801 | 0.118 | 0.064 | 0.308 |
| TE3 | 0.041 | 0.073 | −0.086 | 0.81 | 0.084 | 0.116 | 0.373 |
| TE4 | 0.069 | 0.051 | −0.107 | 0.844 | 0.107 | 0.043 | 0.345 |
| TE5 | 0.043 | 0.044 | −0.068 | 0.803 | 0.079 | 0.102 | 0.298 |
| TE6 | 0.08 | 0.076 | −0.076 | 0.803 | 0.081 | 0.096 | 0.326 |
| I1 | 0.272 | 0.153 | −0.101 | 0.111 | 0.914 | 0.027 | 0.244 |
| I2 | 0.287 | 0.185 | −0.032 | 0.107 | 0.884 | 0.016 | 0.196 |
| I3 | 0.228 | 0.189 | −0.053 | 0.086 | 0.878 | 0.006 | 0.186 |
| EQ1 | 0.131 | −0.009 | −0.07 | 0.101 | 0.041 | 0.848 | 0.273 |
| EQ2 | 0.07 | 0.06 | −0.052 | 0.076 | −0.001 | 0.838 | 0.246 |
| EQ3 | 0.131 | 0.075 | −0.001 | 0.061 | 0.009 | 0.86 | 0.315 |
| SUL1 | 0.282 | 0.217 | −0.106 | 0.352 | 0.199 | 0.25 | 0.842 |
| SUL2 | 0.269 | 0.227 | −0.099 | 0.328 | 0.166 | 0.322 | 0.858 |
| SUL3 | 0.264 | 0.191 | −0.089 | 0.328 | 0.184 | 0.274 | 0.816 |
| SUL4 | 0.245 | 0.193 | −0.138 | 0.33 | 0.253 | 0.269 | 0.86 |
| Guilin (N = 398) | |||||||
| EB1 | 0.866 | −0.023 | 0.009 | 0.552 | 0.326 | 0.05 | 0.417 |
| EB2 | 0.853 | −0.05 | −0.009 | 0.582 | 0.34 | 0.086 | 0.505 |
| EB3 | 0.775 | 0.021 | −0.019 | 0.483 | 0.253 | 0.042 | 0.39 |
| EB4 | 0.786 | −0.1 | −0.005 | 0.523 | 0.284 | 0.034 | 0.369 |
| EB5 | 0.836 | −0.07 | 0.039 | 0.576 | 0.324 | 0.115 | 0.467 |
| G1 | −0.053 | 0.903 | −0.054 | −0.178 | −0.056 | −0.075 | 0.101 |
| G2 | −0.012 | 0.898 | −0.037 | −0.168 | −0.025 | −0.076 | 0.11 |
| G3 | −0.111 | 0.802 | −0.046 | −0.197 | −0.069 | −0.081 | 0.055 |
| SJ1 | 0.007 | −0.053 | 0.845 | −0.058 | 0.008 | −0.078 | −0.101 |
| SJ2 | −0.006 | −0.054 | 0.894 | −0.003 | −0.003 | 0.017 | −0.095 |
| SJ3 | 0.015 | −0.013 | 0.841 | −0.028 | 0.05 | −0.034 | −0.057 |
| TE1 | 0.561 | −0.132 | −0.031 | 0.878 | 0.376 | 0.053 | 0.491 |
| TE2 | 0.508 | −0.171 | −0.057 | 0.798 | 0.346 | 0.008 | 0.426 |
| TE3 | 0.526 | −0.188 | −0.008 | 0.799 | 0.332 | 0.045 | 0.425 |
| TE4 | 0.552 | −0.136 | −0.036 | 0.79 | 0.342 | 0.058 | 0.385 |
| TE5 | 0.525 | −0.168 | 0.005 | 0.774 | 0.342 | 0.057 | 0.369 |
| TE6 | 0.548 | −0.19 | −0.043 | 0.818 | 0.352 | 0.056 | 0.454 |
| I1 | 0.337 | −0.043 | 0.02 | 0.384 | 0.898 | −0.012 | 0.335 |
| I2 | 0.281 | −0.079 | 0.001 | 0.342 | 0.835 | 0.04 | 0.31 |
| I3 | 0.338 | −0.013 | 0.018 | 0.376 | 0.832 | −0.01 | 0.322 |
| EQ1 | 0.068 | −0.116 | −0.028 | 0.083 | 0.041 | 0.861 | 0.101 |
| EQ2 | 0.067 | −0.049 | −0.021 | 0.035 | 0.044 | 0.783 | 0.069 |
| EQ3 | 0.075 | −0.057 | −0.041 | 0.029 | −0.041 | 0.889 | 0.135 |
| SUL1 | 0.483 | 0.083 | −0.068 | 0.46 | 0.334 | 0.139 | 0.897 |
| SUL2 | 0.428 | 0.068 | −0.091 | 0.467 | 0.31 | 0.102 | 0.839 |
| SUL3 | 0.448 | 0.104 | −0.088 | 0.431 | 0.319 | 0.123 | 0.819 |
| SUL4 | 0.433 | 0.113 | −0.105 | 0.439 | 0.32 | 0.068 | 0.847 |
| Kuala Lumpur (N = 395) | Guilin (N = 398) | |||||
|---|---|---|---|---|---|---|
| Coefficient | t-Value | p-Value | Coefficient | t-Value | p-Value | |
| Effect | ||||||
| EB→SUL | 0.167 | 3.735 | 0.000 | 0.259 | 4.115 | 0.000 |
| G→SUL | 0.138 | 3.004 | 0.003 | 0.200 | 4.064 | 0.000 |
| SJ→SUL | −0.083 | 2.13 | 0.033 | −0.081 | 2.106 | 0.035 |
| TE→SUL | 0.331 | 8.502 | 0.000 | 0.323 | 5.406 | 0.000 |
| I→SUL | 0.112 | 2.364 | 0.018 | 0.153 | 3.516 | 0.000 |
| EQ→SUL | 0.265 | 6.198 | 0.000 | 0.101 | 2.575 | 0.010 |
| Control variables | ||||||
| Gender→SUL | −0.029 | 0.719 | 0.472 | −0.002 | 0.044 | 0.965 |
| Age→SUL | −0.053 | 0.539 F | 0.707 | 0.031 | 0.971 F | 0.423 |
| Edu.→SUL | 0.034 | 0.375 F | 0.826 | −0.092 | 1.368 F | 0.244 |
| Construct | Configural Invariance (Step 1) | Compositional Invariance (Step 2) | Equal Mean (Step 3a) | Equal Variance (Step 3b) | |||||
|---|---|---|---|---|---|---|---|---|---|
| Original Correlation (=1) | 5% Quantile | Partial Invariance | Diff. | Confidence Interval | Diff. | Confidence Interval | Full Invariance | ||
| Kuala Lumpur | |||||||||
| EB | Yes | 0.996 | 0.994 | Yes | −0.035 | [−0.171, 0.169] | 0.100 | [−0.205, 0.212] | Yes |
| EQ | Yes | 0.997 | 0.990 | Yes | 0.035 | [−0.168, 0.167] | −0.018 | [−0.219, 0.220] | Yes |
| G | Yes | 0.999 | 0.985 | Yes | 0.006 | [−0.166, 0.168] | −0.047 | [−0.208, 0.203] | Yes |
| I | Yes | 0.995 | 0.990 | Yes | 0.028 | [−0.166, 0.161] | −0.040 | [−0.207, 0.207] | Yes |
| SUL | Yes | 1.000 | 0.999 | Yes | −0.082 | [−0.161, 0.167] | −0.048 | [−0.202, 0.196] | Yes |
| SJ | Yes | 0.890 | 0.887 | Yes | 0.116 | [−0.169, 0.168] | −0.237 | [−0.269, 0.278] | Yes |
| TE | Yes | 0.998 | 0.996 | Yes | −0.017 | [−0.164, 0.167] | 0.019 | [−0.209, 0.210] | Yes |
| Age | Yes | 1.000 | 1.000 | Yes | 0.173 | [−0.167, 0.164] | 0.349 | [−0.188, 0.183] | No |
| Gender | Yes | 1.000 | 1.000 | Yes | −0.008 | [−0.079, 0.083] | 0.000 | [−0.004, 0.004] | Yes |
| Education | Yes | 1.000 | 1.000 | Yes | 0.062 | [−0.170, 0.168] | 0.079 | [−0.180, 0.174] | Yes |
| Guilin | |||||||||
| EB | Yes | 1.000 | 0.998 | Yes | 0.009 | [−0.165, 0.162] | 0.029 | [−0.167, 0.166] | Yes |
| EQ | Yes | 0.872 | 0.791 | Yes | 0.334 | [−0.169, 0.165] | −0.090 | [−0.221, 0.221] | No |
| G | Yes | 0.997 | 0.544 | Yes | 0.126 | [−0.169, 0.161] | −0.171 | [−0.166, 0.173] | No |
| I | Yes | 0.997 | 0.992 | Yes | −0.130 | [−0.168, 0.164] | −0.032 | [−0.166, 0.159] | Yes |
| SUL | Yes | 0.999 | 0.999 | Yes | 0.040 | [−0.169, 0.164] | −0.018 | [−0.159, 0.157] | Yes |
| SJ | Yes | 0.910 | 0.507 | Yes | 0.055 | [−0.161, 0.161] | −0.073 | [−0.269, 0.266] | Yes |
| TE | Yes | 1.000 | 0.998 | Yes | 0.063 | [−0.167, 0.161] | −0.106 | [−0.167, 0.165] | Yes |
| Age | Yes | 1.000 | 1.000 | Yes | 0.103 | [−0.163, 0.163] | 0.017 | [−0.172, 0.171] | Yes |
| Gender | Yes | 1.000 | 1.000 | Yes | 0.045 | [−0.086, 0.085] | 0.005 | [−0.011, 0.010] | Yes |
| Edu. | Yes | 1.000 | 1.000 | Yes | −0.045 | [−0.164, 0.167] | 0.119 | [−0.175, 0.167] | Yes |
| Kuala Lumpur (N = 395) | Guilin (N = 398) | |||||||
|---|---|---|---|---|---|---|---|---|
| Coefficient (Locals, N = 201) | Coefficient (Visitors, N = 194) | Diff. | Significance Diff.? | Coefficient (Locals, N = 195) | Coefficient (Visitors, N = 203) | Diff. | Significance Diff.? | |
| Effect | ||||||||
| EB→SUL | 0.179 *** | 0.027 n.s | 0.152 | Yes | 0.284 *** | 0.133 n.s | 0.151 | Yes |
| G→SUL | 0.207 ** | 0.030 n.s | 0.177 | Yes | 0.256 *** | 0.149 n.s | 0.107 | Yes |
| SJ→SUL | −0.144 ** | −0.073 n.s | −0.071 | Yes | −0.111 * | −0.062 n.s | −0.049 | Yes |
| TE→SUL | 0.295 *** | 0.365 *** | −0.070 | No | 0.337 *** | 0.350 *** | −0.013 | No |
| I→SUL | 0.133 * | 0.147 * | −0.014 | No | 0.116 * | 0.163 ** | −0.047 | No |
| EQ→SUL | 0.223 *** | 0.289 *** | −0.066 | No | 0.116 * | 0.144 * | −0.028 | No |
| Control variables | ||||||||
| Gender→SUL | −0.086 n.s | −0.138 n.s | 0.052 | No | 0.036 n.s | 0.091 n.s | −0.055 | No |
| Age→SUL | −0.016 n.s | −0.037 n.s | 0.021 | No | −0.014 n.s | 0.006 n.s | −0.02 | No |
| Edu.→SUL | 0.011 n.s | 0.051 n.s | −0.041 | No | −0.09 n.s | −0.094 n.s | 0.004 | No |
| Neural Networks | Model A—Kuala Lumpur (R2 = 0.818) | Model B—Guilin (R2 = 0.842) | ||||||||||
|---|---|---|---|---|---|---|---|---|---|---|---|---|
| Input Neurons: EB, G, SJ, TE, I, EQ | Input Neurons: EB, G, SJ, TE, I, EQ | |||||||||||
| Output Neuron: SUL | Output Neuron: SUL | |||||||||||
| Training | Testing | Training | Testing | |||||||||
| N | RMSE | SSE | N | RMSE | SSE | N | RMSE | SSE | N | RMSE | SSE | |
| ANN1 | 353 | 0.126 | 5.606 | 42 | 0.142 | 0.852 | 355 | 0.165 | 9.666 | 43 | 0.148 | 0.946 |
| ANN2 | 356 | 0.127 | 5.724 | 39 | 0.131 | 0.669 | 359 | 0.138 | 6.859 | 39 | 0.139 | 0.759 |
| ANN3 | 354 | 0.133 | 6.238 | 41 | 0.108 | 0.477 | 356 | 0.134 | 6.362 | 42 | 0.168 | 1.180 |
| ANN4 | 348 | 0.135 | 6.315 | 47 | 0.147 | 1.019 | 351 | 0.138 | 6.669 | 47 | 0.146 | 0.996 |
| ANN5 | 344 | 0.127 | 5.554 | 51 | 0.128 | 0.835 | 347 | 0.140 | 6.806 | 51 | 0.129 | 0.844 |
| ANN6 | 357 | 0.125 | 5.620 | 38 | 0.146 | 0.812 | 360 | 0.149 | 7.971 | 38 | 0.155 | 0.916 |
| ANN7 | 351 | 0.130 | 5.911 | 44 | 0.121 | 0.642 | 354 | 0.133 | 6.301 | 44 | 0.166 | 1.215 |
| ANN8 | 356 | 0.130 | 5.979 | 39 | 0.108 | 0.457 | 359 | 0.138 | 6.853 | 39 | 0.128 | 0.638 |
| ANN9 | 348 | 0.129 | 5.797 | 47 | 0.113 | 0.605 | 351 | 0.136 | 6.519 | 47 | 0.144 | 0.971 |
| ANN10 | 356 | 0.130 | 6.008 | 39 | 0.125 | 0.605 | 359 | 0.136 | 6.686 | 39 | 0.145 | 0.824 |
| Average | 0.129 | 5.875 | 0.127 | 0.697 | 0.141 | 7.069 | 0.147 | 0.929 | ||||
| SD | 0.003 | 0.263 | 0.015 | 0.178 | 0.009 | 1.023 | 0.013 | 0.177 | ||||
| Neural Networks | Model A—Kuala Lumpur (Output Neuron: SUL) | Model B—Guilin (Output Neuron: SUL) | ||||||||||
|---|---|---|---|---|---|---|---|---|---|---|---|---|
| Relative Importance | Relative Importance | |||||||||||
| EB | G | SJ | TE | I | EQ | EB | G | SJ | TE | I | EQ | |
| ANN1 | 0.135 | 0.144 | 0.155 | 0.248 | 0.094 | 0.223 | 0.315 | 0.036 | 0.02 | 0.301 | 0.299 | 0.028 |
| ANN2 | 0.178 | 0.123 | 0.108 | 0.267 | 0.097 | 0.227 | 0.226 | 0.153 | 0.093 | 0.316 | 0.128 | 0.083 |
| ANN3 | 0.179 | 0.179 | 0.163 | 0.206 | 0.103 | 0.171 | 0.277 | 0.16 | 0.096 | 0.247 | 0.117 | 0.103 |
| ANN4 | 0.188 | 0.123 | 0.084 | 0.267 | 0.099 | 0.238 | 0.252 | 0.165 | 0.103 | 0.289 | 0.119 | 0.072 |
| ANN5 | 0.177 | 0.137 | 0.093 | 0.293 | 0.059 | 0.241 | 0.308 | 0.05 | 0.119 | 0.29 | 0.197 | 0.036 |
| ANN6 | 0.163 | 0.125 | 0.103 | 0.275 | 0.098 | 0.236 | 0.289 | 0.032 | 0.139 | 0.394 | 0.094 | 0.052 |
| ANN7 | 0.19 | 0.037 | 0.157 | 0.31 | 0.114 | 0.193 | 0.25 | 0.156 | 0.115 | 0.295 | 0.149 | 0.035 |
| ANN8 | 0.158 | 0.124 | 0.122 | 0.281 | 0.09 | 0.225 | 0.204 | 0.168 | 0.054 | 0.349 | 0.145 | 0.08 |
| ANN9 | 0.17 | 0.108 | 0.117 | 0.286 | 0.081 | 0.238 | 0.253 | 0.153 | 0.126 | 0.267 | 0.129 | 0.072 |
| ANN10 | 0.211 | 0.18 | 0.118 | 0.207 | 0.105 | 0.179 | 0.262 | 0.145 | 0.065 | 0.271 | 0.18 | 0.077 |
| Average | 0.175 | 0.128 | 0.122 | 0.264 | 0.094 | 0.217 | 0.264 | 0.122 | 0.093 | 0.302 | 0.156 | 0.064 |
| Normalized | 66.3% | 48.5% | 46.2% | 100% | 35.6% | 82.2% | 87.4% | 40.4% | 30.8% | 100% | 51.7% | 21.2% |
| Ranking | 3rd | 4th | 5th | 1st | 6th | 2nd | 2nd | 4th | 5th | 1st | 3rd | 6th |
Disclaimer/Publisher’s Note: The statements, opinions and data contained in all publications are solely those of the individual author(s) and contributor(s) and not of MDPI and/or the editor(s). MDPI and/or the editor(s) disclaim responsibility for any injury to people or property resulting from any ideas, methods, instructions or products referred to in the content. |
© 2024 by the authors. Licensee MDPI, Basel, Switzerland. This article is an open access article distributed under the terms and conditions of the Creative Commons Attribution (CC BY) license (https://creativecommons.org/licenses/by/4.0/).
Share and Cite
Zhang, X.; Ren, X. Design Dilemma between Urban Tourism and Quality of Life: Assessment of Livability Barriers in Different Contexts. Sustainability 2024, 16, 4897. https://doi.org/10.3390/su16124897
Zhang X, Ren X. Design Dilemma between Urban Tourism and Quality of Life: Assessment of Livability Barriers in Different Contexts. Sustainability. 2024; 16(12):4897. https://doi.org/10.3390/su16124897
Chicago/Turabian StyleZhang, Xue, and Xinyue Ren. 2024. "Design Dilemma between Urban Tourism and Quality of Life: Assessment of Livability Barriers in Different Contexts" Sustainability 16, no. 12: 4897. https://doi.org/10.3390/su16124897
APA StyleZhang, X., & Ren, X. (2024). Design Dilemma between Urban Tourism and Quality of Life: Assessment of Livability Barriers in Different Contexts. Sustainability, 16(12), 4897. https://doi.org/10.3390/su16124897
