Towards Zero: A Review on Strategies in Achieving Net-Zero-Energy and Net-Zero-Carbon Buildings
Abstract
1. Introduction
- What are the current innovative strategies, building design approaches, and advanced materials driving global trends toward achieving nZEBs, emerging since 2013?
- When considering the impact of embodied emissions, how can the assessment strategically quantify and compare the total carbon footprint of nZEBs and nearly nZCBs, thereby evaluating the potential to facilitate the development of nZCBs?
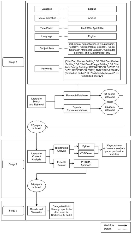
2. Research Methodology
3. Literature Content Analysis
3.1. Keywords Occurrence and Co-Occurrence Analysis
3.2. Research Trends
3.3. Region-Wise Publications
3.4. In-Depth Review of Content
- Section 4: Advancing Towards nZEBs, which focuses on sustainable building practices for nZEBs. This includes discussions on approaches, design optimization, and retrofitting existing buildings.
- Section 5: Energy System, which explores photovoltaic technologies, the environmental impact of renewables, and choosing appropriate energy systems for nZEBs.
- Section 6: Governance, which examines definitions and frameworks used to evaluate building performance in relation to nZEBs, along with a critical analysis of these methods.
4. Results and Discussion: Advancing towards nZEBs
4.1. Establishment of nZEB
4.1.1. Approaches, Common Characteristics, and Strategies
4.1.2. Emission Evaluation
4.2. Establishment of nZEB
4.2.1. Material Innovation and Calculation Methods
4.2.2. Analytical and Parametric Modeling
4.2.3. Optimal Design for Climate and Cost
4.3. Retrofitting Buildings
4.3.1. Operational Scenarios
4.3.2. Balancing between Operational Energy and Embodied Energy
4.3.3. From Net-Zero Energy to Net-Zero Carbon
5. Results and Discussion: Energy System
5.1. PV Technologies
5.2. Environmental Impact of Renewables
5.3. Choice of Energy Systems
6. Results and Discussion: Governance and Others
6.1. Definitions and Frameworks for Evaluating Building Performance
- Net-zero site energy: it suggests that an nZEB produces at least as much energy at the site as it consumes annually.
- Net-zero source energy: it suggests that an nZEB consumes only as much energy as is calculated from the energy source, which also includes the generation and delivery processes of energy to the site. The calculation often involves site-to-source conversion multipliers between the imported and exported energy.
- Net-zero energy costs: it suggests that a ZEB’s annual energy costs are neutral; the money earned from exporting energy to the grid equals the cost of the energy consumed from the grid over the year.
- Net-zero energy emissions: it suggests that a ZEB’s renewable energy production offsets the emissions from non-renewable energy sources.
6.2. Critical Analysis
- Data selection during greenhouse gas (GHG) emissions assessment of buildings:In the study by Loli et al. [69], two approaches were used to calculate the embodied GHG emissions for the construction of the “Zero-Emission Building (ZEB) Laboratory” in Trondheim, Norway. In this building, net-zero greenhouse gas (GHG) emissions are achieved by offsetting emissions from material production, construction, operation, and end-of-life phases with an equivalent amount of on-site renewable energy production. The analysis revealed a substantial difference between the specific data derived primarily from Environmental Product Declarations (EPDs) and the generic data from the ecoinvent database.
- Balance between energy efficiency and environmental sustainability:For a nearly zero-energy building design, De Masi et al. [70] examined the environmental impact of increased insulation and the integration of photovoltaic systems. Results indicate that the most energy-efficient solutions do not always coincide with optimal environmental outcomes, highlighting the need for case-by-case detailed assessments.
- Decisions about building design:Grazieschi et al. [33] showed that low-energy design solutions performed better than net-zero-energy building solutions from a life cycle energy perspective. For instance, increasing insulation and maximizing installed PV power without battery storage effectively reduced the life cycle energy demand in the studied autonomous building. Meanwhile, in terms of economic feasibility, the nZEBs showed superior economic benefits compared to Life Cycle Zero-Energy Buildings (LCZEBs), which offset the total energy used over a building’s lifespan, including construction and demolition [61].
- Climate-dependent behavioral variations:Moazzen et al. [71] conducted a comprehensive analysis in the mild–humid, hot–humid, and cold climatic zones of Turkey, showing that the energy consumption, environmental impact, and cost-effectiveness of design solutions for school buildings could be influenced across different climates. Again, the need for a tailored assessment was highlighted.
- Evaluation and certification for buildings:The current approach of Green Building Codes (GBCs) was critiqued [72]. With the implementation of the Occupancy Correction Factor (OCF), the energy ratings of buildings could be altered. The recommendation to account for occupancy and actual usage patterns was also crucial for achieving broader environmental and social sustainability goals. Similarly, the building energy rating system in Australia is intended to decrease operational energy but does not take into account the embodied energy of the building and its systems. For example, when a standard 6.0-star building is transformed into a more energy-efficient 8.7-star building according to the standard, the proportion of embodied emissions (EEs) significantly increases from 20–40% to 50–75%. It has been suggested that the proportion of EEs should be regulated as well [73].
- Disparity in the development of nZEBs between developed and developing nations:From a case study by Li et al. [74], the nZEBs approaches in the top three carbon-emitting countries—China, India, and the United States—were investigated. The study identified that the United States had an earlier start in this area and collaborations between different stakeholders are involved. China and India started their development a bit later, and nZEBs are developed only at the government’s initiative. This development gap highlighted the need for enhanced collaboration, broader policy frameworks, and technology sharing.
- Attitudes of stakeholders:Yet, as an examination of social engagement, the attitudes and opinions of key stakeholders in the industry have been studied [75]. On the other hand, Davidson [76] conducted a study to examine the correlation between cultural influences, occupant behavior, and the effectiveness of energy efficiency strategies in Canadian homes. The study proposed that for existing homes, the most effective initial reduction in energy use should come from changing occupant behavior, followed by improving existing building envelopes. The social acceptability of stakeholders is indeed vital for the sustainable goal.
7. Conclusions
Supplementary Materials
Author Contributions
Funding
Institutional Review Board Statement
Informed Consent Statement
Data Availability Statement
Conflicts of Interest
Abbreviations
| BIM | Building Information Modeling |
| EE | Embodied Emission |
| GHG | Greenhouse Gas |
| LCA | Life Cycle Assessment |
| LCC | Life Cycle Cost |
| LCCE | Life Cycle Carbon Emissions |
| LCE | Life Cycle Energy |
| LCEC | Life Cycle Embodied Carbon |
| nZEB | Net-Zero Energy Building |
| nZCB | Net-Zero Carbon Building |
| PEC | Primary Energy Consumption |
| PV | Photovoltaic |
| RES | Renewable Energy Sources |
| SRC | Steel-Reinforced Concrete |
| OE | Operation Emission |
| WLCA | Whole Life Carbon Assessment |
References
- Ahmed Ali, K.; Ahmad, M.I.; Yusup, Y. Issues, Impacts, and Mitigations of Carbon Dioxide Emissions in the Building Sector. Sustainability 2020, 12, 7427. [Google Scholar] [CrossRef]
- Torcellini, P.; Pless, S.; Deru, M.; Crawley, D. Zero Energy Buildings: A Critical Look at the Definition; National Renewable Energy Lab.(NREL): Golden, CO, USA, 2006. [Google Scholar]
- Kilkis, S. A New Metric for Net-Zero Carbon Buildings. In Proceedings of the ASME 2007 Energy Sustainability Conference; ASMEDC: Long Beach, CA, USA, 2007; pp. 219–224. [Google Scholar]
- UK Green Building Council. Net Zero Carbon Buildings: A Framework Definition; UK Green Building Council: London, UK, 2019. [Google Scholar]
- Ullah, K.R.; Prodanovic, V.; Pignatta, G.; Deletic, A.; Santamouris, M. Technological advancements towards the net-zero energy communities: A review on 23 case studies around the globe. Sol. Energy 2021, 224, 1107–1126. [Google Scholar] [CrossRef]
- AbuGrain, M.; Alibaba, H. Optimizing Existing Multistory Building Designs towards Net-Zero Energy. Sustainability 2017, 9, 399. [Google Scholar] [CrossRef]
- Lu, Y.; Wang, S.; Shan, K. Design optimization and optimal control of grid-connected and standalone nearly/net zero energy buildings. Appl. Energy 2015, 155, 463–477. [Google Scholar] [CrossRef]
- Oh, J.; Hong, T.; Kim, H.; An, J.; Jeong, K.; Koo, C. Advanced Strategies for Net-Zero Energy Building: Focused on the Early Phase and Usage Phase of a Building’s Life Cycle. Sustainability 2017, 9, 2272. [Google Scholar] [CrossRef]
- Li, D.H.W.; Yang, L.; Lam, J.C. Zero energy buildings and sustainable development implications—A review. Energy 2013, 54, 1–10. [Google Scholar] [CrossRef]
- Deng, S.; Wang, R.Z.; Dai, Y.J. How to evaluate performance of net zero energy building—A literature research. Energy 2014, 71, 1–16. [Google Scholar] [CrossRef]
- Monahan, J.; Powell, J.C. An embodied carbon and energy analysis of modern methods of construction in housing: A case study using a lifecycle assessment framework. Energy Build. 2011, 43, 179–188. [Google Scholar] [CrossRef]
- Akbarnezhad, A.; Xiao, J. Estimation and Minimization of Embodied Carbon of Buildings: A Review. Buildings 2017, 7, 5. [Google Scholar] [CrossRef]
- Zhu, J.; Liu, W. A tale of two databases: The use of Web of Science and Scopus in academic papers. Scientometrics 2020, 123, 321–335. [Google Scholar] [CrossRef]
- Ng, T.S.K.; Yau, R.M.H.; Lam, T.N.T.; Cheng, V.S.Y. Design and commission a zero-carbon building for hot and humid climate. Int. J. Low-Carbon Technol. 2016, 11, 222–234. [Google Scholar] [CrossRef]
- Rafiei, M.H.; Adeli, H. Sustainability in highrise building design and construction. Struct. Des. Tall Spec. Build. 2016, 25, 643–658. [Google Scholar] [CrossRef]
- Choi, S.W.; Oh, B.K.; Park, J.S.; Park, H.S. Sustainable design model to reduce environmental impact of building construction with composite structures. J. Clean. Prod. 2016, 137, 823–832. [Google Scholar] [CrossRef]
- Torabi, M.; Evins, R. Towards net-zero carbon buildings: Investigating the impact of early-stage structure design on building embodied carbon. Int. J. Life Cycle Assess. 2024. [Google Scholar] [CrossRef]
- Kertsmik, K.-A.; Arumägi, E.; Hallik, J.; Kalamees, T. Low carbon emission renovation of historical residential buildings. Energy Rep. 2024, 11, 3836–3847. [Google Scholar] [CrossRef]
- Florio, P.; Tendon, X.; Fleury, J.; Costantini, C.; Schueler, A.; Scartezzini, J.-L. Performance Assessment of a nZEB Carbon Neutral Living/Office Space and Its Integration into a District Energy-Hub. Energies 2022, 15, 793. [Google Scholar] [CrossRef]
- Muñoz, P.; Morales, P.; Letelier, V.; Muñoz, L.; Mora, D. Implications of Life Cycle Energy Assessment of a new school building, regarding the nearly Zero Energy Buildings targets in EU: A case of Study. Sustain. Cities Soc. 2017, 32, 142–152. [Google Scholar] [CrossRef]
- Goggins, J.; Moran, P.; Armstrong, A.; Hajdukiewicz, M. Lifecycle environmental and economic performance of nearly zero energy buildings (NZEB) in Ireland. Energy Build. 2016, 116, 622–637. [Google Scholar] [CrossRef]
- Kristjansdottir, T.F.; Heeren, N.; Andresen, I.; Brattebø, H. Comparative emission analysis of low-energy and zero-emission buildings. Build. Res. Inf. 2018, 46, 367–382. [Google Scholar] [CrossRef]
- Georges, L.; Haase, M.; Houlihan Wiberg, A.; Kristjansdottir, T.; Risholt, B. Life cycle emissions analysis of two nZEB concepts. Build. Res. Inf. 2015, 43, 82–93. [Google Scholar] [CrossRef]
- Hu, M. An evaluation of the retrofit net zero building performances: Life cycle energy, emissions and cost. Build. Res. Inf. 2023, 51, 179–191. [Google Scholar] [CrossRef]
- Thiel, C.; Campion, N.; Landis, A.; Jones, A.; Schaefer, L.; Bilec, M. A Materials Life Cycle Assessment of a Net-Zero Energy Building. Energies 2013, 6, 1125–1141. [Google Scholar] [CrossRef]
- Banjad Pečur, I.; Štirmer, N.; Milovanović, B. Recycled aggregate concrete for nearly zero-energy buildings. Mag. Concr. Res. 2015, 67, 575–584. [Google Scholar] [CrossRef]
- Robati, M.; Daly, D.; Kokogiannakis, G. A method of uncertainty analysis for whole-life embodied carbon emissions (CO2-e) of building materials of a net-zero energy building in Australia. J. Clean. Prod. 2019, 225, 541–553. [Google Scholar] [CrossRef]
- Antypa, D.; Petrakli, F.; Gkika, A.; Voigt, P.; Kahnt, A.; Böhm, R.; Suchorzewski, J.; Araújo, A.; Sousa, S.; Koumoulos, E.P. Life Cycle Assessment of Advanced Building Components towards NZEBs. Sustainability 2022, 14, 16218. [Google Scholar] [CrossRef]
- Greene, J.M.; Hosanna, H.R.; Willson, B.; Quinn, J.C. Whole life embodied emissions and net-zero emissions potential for a mid-rise office building constructed with mass timber. Sustain. Mater. Technol. 2023, 35, e00528. [Google Scholar] [CrossRef]
- Yilmaz, B.Ç.; Acun Özgünler, S.; Yilmaz, Y. A multi-criteria decision-making method for thermal insulation material selection in nZEB level questioned affordable multifamily housings. J. Build. Phys. 2024, 47, 628–650. [Google Scholar] [CrossRef]
- Cornaro, C.; Zanella, V.; Robazza, P.; Belloni, E.; Buratti, C. An innovative straw bale wall package for sustainable buildings: Experimental characterization, energy and environmental performance assessment. Energy Build. 2020, 208, 109636. [Google Scholar] [CrossRef]
- Zalamea-León, E.; Astudillo-Gomezcoello, J.; Orellana-Castro, D.; Barragán-Escandón, A. Housing Development through the BIM Methodology to Reach the Powerhouse Standard by Applying Rammed-Earth Techniques and Solar Energy. J. Archit. Eng. 2024, 30, 04024002. [Google Scholar] [CrossRef]
- Grazieschi, G.; Gori, P.; Lombardi, L.; Asdrubali, F. Life cycle energy minimization of autonomous buildings. J. Build. Eng. 2020, 30, 101229. [Google Scholar] [CrossRef]
- Fosas, D.; Mitchell, R.; Nikolaidou, E.; Roberts, M.; Allen, S.; Walker, I.; Coley, D. Novel super-reduced, pedagogical model for scoping net zero buildings. Build. Environ. 2022, 208, 108570. [Google Scholar] [CrossRef]
- Tagliabue, L.C.; Di Giuda, G.M.; Villa, V.; De Angelis, E.; Ciribini, A.L.C. Techno-economical Analysis based on a Parametric Computational Evaluation for decision process on envelope technologies and configurations. Energy Build. 2018, 158, 736–749. [Google Scholar] [CrossRef]
- Kamel, E.; Pittau, F.; Dal Verme, L.M.; Scatigna, P.; Iannaccone, G. A Parametric Integrated Design Approach for Life Cycle Zero-Carbon Buildings. Sustainability 2024, 16, 2001. [Google Scholar] [CrossRef]
- Lobaccaro, G.; Wiberg, A.H.; Ceci, G.; Manni, M.; Lolli, N.; Berardi, U. Parametric design to minimize the embodied GHG emissions in a ZEB. Energy Build. 2018, 167, 106–123. [Google Scholar] [CrossRef]
- Manni, M.; Lobaccaro, G.; Lolli, N.; Bohne, R.A. Parametric Design to Maximize Solar Irradiation and Minimize the Embodied GHG Emissions for a ZEB in Nordic and Mediterranean Climate Zones. Energies 2020, 13, 4981. [Google Scholar] [CrossRef]
- Gupta, S.K.; Chanda, P.R.; Biswas, A. A 2E, energy and environment performance of an optimized vernacular house for passive cooling—Case of North-East India. Build. Environ. 2023, 229, 109909. [Google Scholar] [CrossRef]
- Moran, P.; Goggins, J.; Hajdukiewicz, M. Super-insulate or use renewable technology? Life cycle cost, energy and global warming potential analysis of nearly zero energy buildings (NZEB) in a temperate oceanic climate. Energy Build. 2017, 139, 590–607. [Google Scholar] [CrossRef]
- Gaarder, J.E.; Friis, N.K.; Larsen, I.S.; Time, B.; Møller, E.B.; Kvande, T. Optimization of thermal insulation thickness pertaining to embodied and operational GHG emissions in cold climates—Future and present cases. Build. Environ. 2023, 234, 110187. [Google Scholar] [CrossRef]
- Chastas, P.; Theodosiou, T.; Kontoleon, K.; Bikas, D. The Effect of Embodied Impact on the Cost-Optimal Levels of Nearly Zero Energy Buildings: A Case Study of a Residential Building in Thessaloniki, Greece. Energies 2017, 10, 740. [Google Scholar] [CrossRef]
- Miller, D.; Doh, J.-H.; Mulvey, M. Concrete slab comparison and embodied energy optimisation for alternate design and construction techniques. Constr. Build. Mater. 2015, 80, 329–338. [Google Scholar] [CrossRef]
- Volf, M.; Lupíšek, A.; Bureš, M.; Nováček, J.; Hejtmánek, P.; Tywoniak, J. Application of building design strategies to create an environmentally friendly building envelope for nearly zero-energy buildings in the central European climate. Energy Build. 2018, 165, 35–46. [Google Scholar] [CrossRef]
- Attia, S. Towards regenerative and positive impact architecture: A comparison of two net zero energy buildings. Sustain. Cities Soc. 2016, 26, 393–406. [Google Scholar] [CrossRef]
- Ritzen, M.J.; Haagen, T.; Rovers, R.; Vroon, Z.A.E.P.; Geurts, C.P.W. Environmental impact evaluation of energy saving and energy generation: Case study for two Dutch dwelling types. Build. Environ. 2016, 108, 73–84. [Google Scholar] [CrossRef]
- Lolli, N.; Hestnes, A.G. The influence of different electricity-to-emissions conversion factors on the choice of insulation materials. Energy Build. 2014, 85, 362–373. [Google Scholar] [CrossRef]
- Brambilla, A.; Salvalai, G.; Imperadori, M.; Sesana, M.M. Nearly zero energy building renovation: From energy efficiency to environmental efficiency, a pilot case study. Energy Build. 2018, 166, 271–283. [Google Scholar] [CrossRef]
- Barbosa, R.; Almeida, M.; Briones-Llorente, R.; Mateus, R. Environmental Performance of a Cost-Effective Energy Renovation at the Neighbourhood Scale—The Case for Social Housing in Braga, Portugal. Sustainability 2022, 14, 1947. [Google Scholar] [CrossRef]
- Kristjansdottir, T.F.; Houlihan-Wiberg, A.; Andresen, I.; Georges, L.; Heeren, N.; Good, C.S.; Brattebø, H. Is a net life cycle balance for energy and materials achievable for a zero emission single-family building in Norway? Energy Build. 2018, 168, 457–469. [Google Scholar] [CrossRef]
- Berggren, B.; Hall, M.; Wall, M. LCE analysis of buildings—Taking the step towards Net Zero Energy Buildings. Energy Build. 2013, 62, 381–391. [Google Scholar] [CrossRef]
- Besana, D.; Tirelli, D. Reuse and Retrofitting Strategies for a Net Zero Carbon Building in Milan: An Analytic Evaluation. Sustainability 2022, 14, 16115. [Google Scholar] [CrossRef]
- Good, C.; Kristjansdottír, T.; Houlihan Wiberg, A.; Georges, L.; Hestnes, A.G. Influence of PV technology and system design on the emission balance of a net zero emission building concept. Sol. Energy 2016, 130, 89–100. [Google Scholar] [CrossRef]
- Kristjansdottir, T.F.; Good, C.S.; Inman, M.R.; Schlanbusch, R.D.; Andresen, I. Embodied greenhouse gas emissions from PV systems in Norwegian residential Zero Emission Pilot Buildings. Sol. Energy 2016, 133, 155–171. [Google Scholar] [CrossRef]
- Oliveira Panão, M.J.N. The overall renewable energy fraction: An alternative performance indicator for evaluating Net Zero Energy Buildings. Energy Build. 2016, 127, 736–747. [Google Scholar] [CrossRef]
- Houlihan Wiberg, A.; Georges, L.; Dokka, T.H.; Haase, M.; Time, B.; Lien, A.G.; Mellegård, S.; Maltha, M. A net zero emission concept analysis of a single-family house. Energy Build. 2014, 74, 101–110. [Google Scholar] [CrossRef]
- Kneifel, J.; O’Rear, E.; Webb, D.; O’Fallon, C. An exploration of the relationship between improvements in energy efficiency and life-cycle energy and carbon emissions using the BIRDS low-energy residential database. Energy Build. 2018, 160, 19–33. [Google Scholar] [CrossRef] [PubMed]
- Vares, S.; Häkkinen, T.; Ketomäki, J.; Shemeikka, J.; Jung, N. Impact of renewable energy technologies on the embodied and operational GHG emissions of a nearly zero energy building. J. Build. Eng. 2019, 22, 439–450. [Google Scholar] [CrossRef]
- Cusenza, M.A.; Guarino, F.; Longo, S.; Cellura, M. An integrated energy simulation and life cycle assessment to measure the operational and embodied energy of a Mediterranean net zero energy building. Energy Build. 2022, 254, 111558. [Google Scholar] [CrossRef]
- Gomes, V.; Saade, M.; Lima, B.; Silva, M. Exploring lifecycle energy and greenhouse gas emissions of a case study with ambitious energy compensation goals in a cooling-dominated climate. Energy Build. 2018, 173, 302–314. [Google Scholar] [CrossRef]
- Energy and Economic Analysis of Life Cycle Zero Energy Building in the Temperate Region. Teh. Vjesn.-Tech. Gaz. 2019, 26. [CrossRef]
- Tumminia, G.; Guarino, F.; Longo, S.; Aloisio, D.; Cellura, S.; Sergi, F.; Brunaccini, G.; Antonucci, V.; Ferraro, M. Grid interaction and environmental impact of a net zero energy building. Energy Convers. Manag. 2020, 203, 112228. [Google Scholar] [CrossRef]
- Saberbari, E.; Saboori, H. Net-Zero Energy Building implementation through a grid-connected home energy management system. In Proceedings of the 2014 19th Conference on Electrical Power Distribution Networks (EPDC), Tehran, Iran, 6–7 May 2014; pp. 35–41. [Google Scholar]
- Hosseini, S.M.; Carli, R.; Dotoli, M. Robust Optimal Demand Response of Energy-efficient Commercial Buildings. In Proceedings of the 2022 European Control Conference (ECC), London, UK, 12–15 July 2022; pp. 1–6. [Google Scholar]
- Cellura, M.; Guarino, F.; Longo, S.; Mistretta, M. Energy life-cycle approach in Net zero energy buildings balance: Operation and embodied energy of an Italian case study. Energy Build. 2014, 72, 371–381. [Google Scholar] [CrossRef]
- Taherahmadi, J.; Noorollahi, Y.; Panahi, M. Toward comprehensive zero energy building definitions: A literature review and recommendations. Int. J. Sustain. Energy 2021, 40, 120–148. [Google Scholar] [CrossRef]
- Omrany, H.; Soebarto, V.; Zuo, J.; Chang, R. A Comprehensive Framework for Standardising System Boundary Definition in Life Cycle Energy Assessments. Buildings 2021, 11, 230. [Google Scholar] [CrossRef]
- Li, S.; Rismanchi, B.; Aye, L. Scenario-based analysis of future life cycle energy trajectories in residential buildings-A case study of inner Melbourne. Build. Environ. 2023, 230, 109955. [Google Scholar] [CrossRef]
- Loli, A.; Skaar, C.; Bergsdal, H.; Reenaas, M. Comparing embodied GHG emissions between environmental product declaration and generic data models: Case of the ZEB laboratory in Trondheim, Norway. Build. Environ. 2023, 242, 110583. [Google Scholar] [CrossRef]
- De Masi, R.F.; Gigante, A.; Vanoli, G.P. Are nZEB design solutions environmental sustainable? Sensitive analysis for building envelope configurations and photovoltaic integration in different climates. J. Build. Eng. 2021, 39, 102292. [Google Scholar] [CrossRef]
- Moazzen, N.; Karagüler, M.E.; Ashrafian, T. Comprehensive parameters for the definition of nearly zero energy and cost optimal levels considering the life cycle energy and thermal comfort of school buildings. Energy Build. 2021, 253, 111487. [Google Scholar] [CrossRef]
- Capeluto, I.G. The Unsustainable Direction of Green Building Codes: A Critical Look at the Future of Green Architecture. Buildings 2022, 12, 773. [Google Scholar] [CrossRef]
- Omrany, H.; Soebarto, V.; Ghaffarianhoseini, A. Rethinking the concept of building energy rating system in Australia: A pathway to life-cycle net-zero energy building design. Archit. Sci. Rev. 2022, 65, 42–56. [Google Scholar] [CrossRef]
- Li, J.; Gou, Z. Addressing the development gap in net-zero energy buildings: A comparative study of China, India, and the United States. Energy Sustain. Dev. 2024, 79, 101418. [Google Scholar] [CrossRef]
- Alam, S.; Airaksinen, M.; Lahdelma, R. Attitudes and Approaches of Finnish Retrofit Industry Stakeholders toward Achieving Nearly Zero-Energy Buildings. Sustainability 2021, 13, 7359. [Google Scholar] [CrossRef]
- Davidson, R.K. Cultural impacts on occupant behaviour and energy efficiency. Int. J. Energy Prod. Manag. 2017, 2, 186–195. [Google Scholar] [CrossRef]
- Alsarhan, L.M.; Alayyar, A.S.; Alqahtani, N.B.; Khdary, N.H. Circular Carbon Economy (CCE): A Way to Invest CO2 and Protect the Environment, a Review. Sustainability 2021, 13, 11625. [Google Scholar] [CrossRef]
- McKenna, R.; Merkel, E.; Fichtner, W. Energy autonomy in residential buildings: A techno-economic model-based analysis of the scale effects. Appl. Energy 2017, 189, 800–815. [Google Scholar] [CrossRef]
- McKenna, R. The double-edged sword of decentralized energy autonomy. Energy Policy 2018, 113, 747–750. [Google Scholar] [CrossRef]
- Hirth, L.; Ziegenhagen, I. Balancing power and variable renewables: Three links. Renew. Sustain. Energy Rev. 2015, 50, 1035–1051. [Google Scholar] [CrossRef]
- Page, M.J.; McKenzie, J.E.; Bossuyt, P.M.; Boutron, I.; Hoffmann, T.C.; Mulrow, C.D.; Shamseer, L.; Tetzlaff, J.M.; Akl, E.A.; Brennan, S.E.; et al. The PRISMA 2020 statement: An updated guideline for reporting systematic reviews. BMJ 2021, 372, n71. [Google Scholar] [CrossRef]







| Cluster | Keywords | Occurrences |
|---|---|---|
| Cluster 1 (14 items) | Architectural design | 22 |
| Energy utilization | 13 | |
| Carbon | 12 | |
| Intelligent buildings | 11 | |
| Building | 10 | |
| Sustainable development | 9 | |
| Construction | 8 | |
| Emission control | 8 | |
| Embodied carbons | 7 | |
| Energy use | 7 | |
| Carbon emission | 5 | |
| Carbon emissions | 5 | |
| Construction industry | 5 | |
| Ecodesign | 5 | |
| Cluster 2 (14 items) | Life cycle | 35 |
| Zero energy buildings | 24 | |
| Energy efficiency | 23 | |
| Embodied energy | 17 | |
| Life cycle assessment (LCA) | 9 | |
| Zero energy building (ZEB) | 9 | |
| Life cycle energies | 8 | |
| Net-zero energy buildings | 8 | |
| Global warming | 7 | |
| Renewable energy resources | 7 | |
| Energy performance | 5 | |
| Life cycle energy | 5 | |
| Operational energy | 5 | |
| Renewable energies | 5 | |
| Cluster 3 (13 items) | Buildings | 23 |
| Environmental impact | 18 | |
| Greenhouse gases | 15 | |
| Embodied emissions | 12 | |
| Gas emissions | 12 | |
| Energy conservation | 11 | |
| Structural design | 9 | |
| Carbon dioxide | 8 | |
| Building materials | 7 | |
| Photovoltaic cells | 7 | |
| Zero emission building | 7 | |
| Design | 6 | |
| Norway | 5 | |
| Cluster 4 (10 items) | Life cycle assessment | 15 |
| Climate change | 10 | |
| Housing | 10 | |
| Life cycle analysis | 7 | |
| Residential building | 7 | |
| Carbon footprint | 5 | |
| Cost benefit analysis | 5 | |
| Decision making | 5 | |
| Investments | 5 | |
| Thermal insulation | 5 |
| Year | Number of Publications |
|---|---|
| 2013 | 2 |
| 2014 | 3 |
| 2015 | 3 |
| 2016 | 9 |
| 2017 | 4 |
| 2018 | 9 |
| 2019 | 3 |
| 2020 | 4 |
| 2021 | 5 |
| 2022 | 9 |
| 2023 | 7 |
| 2024 (until April) | 6 |
| Term | Frequency |
|---|---|
| Zero energy | 23 |
| Life cycle | 18 |
| Net zero | 18 |
| Energy buildings | 13 |
| Nearly zero | 10 |
| Energy building | 9 |
| Case study | 7 |
| Cycle energy | 7 |
| Zero emission | 6 |
| GHG emissions | 5 |
| Cycle assessment | 4 |
| Zero carbon | 4 |
| Building design | 3 |
| Embodied energy | 3 |
| Embodied GHG | 3 |
| Energy efficiency | 3 |
| Environmental impact | 3 |
| Analysis life | 2 |
| Building envelope | 2 |
| Buildings case | 2 |
| Country | Number of Papers |
|---|---|
| Italy | 13 |
| Norway | 12 |
| United States | 7 |
| Australia | 6 |
| Switzerland | 4 |
| Canada | 3 |
| Peru | 3 |
| Portugal | 3 |
| Belgium | 2 |
| China | 2 |
| India | 2 |
| Iran | 2 |
| Spain | 2 |
| Sweden | 2 |
| Turkey | 2 |
| United Kingdom | 2 |
| Brazil | 1 |
| Chile | 1 |
| Croatia | 1 |
| Czech Republic | 1 |
| Ecuador | 1 |
| Estonia | 1 |
| Germany | 1 |
| Greece | 1 |
| Malaysia | 1 |
| Netherlands | 1 |
| New Zealand | 1 |
| South Korea | 1 |
| Section | Topics | Sub-Topics | No. of Articles | |||
|---|---|---|---|---|---|---|
| Section 4 | Advancing towards nZEBs | Section 4.1 | Establishment of nZEBs | Section 4.1.1 | Approaches, common characteristics or strategies | 8 |
| Section 4.1.2 | Emission evaluation | 3 | ||||
| Section 4.2 | Optimization in Building Design | Section 4.2.1 | Material innovation and calculation methods | 7 | ||
| Section 4.2.2 | Analytical and parametric modeling | 8 | ||||
| Section 4.2.3 | Optimal design for climate and cost | 6 | ||||
| Section 4.3 | Retrofitting Buildings | Section 4.3.1 | Operation scenarios | 1 | ||
| Section 4.3.2 | Balancing between operational energy and embodied energy | 3 | ||||
| Section 4.3.3 | From net-zero energy to net-zero carbon | 3 | ||||
| Section 5 | Energy System | Section 5.1 | PV Technologies | 3 | ||
| Section 5.2 | Environmental Impact of Renewables | 6 | ||||
| Section 5.3 | Choice of Energy Systems | 4 | ||||
| Section 6 | Governance and Others | Section 6.1 | Definitions and Frameworks for Evaluating Building Performance | 5 | ||
| Section 6.2 | Critical Analysis | 10 | ||||
Disclaimer/Publisher’s Note: The statements, opinions and data contained in all publications are solely those of the individual author(s) and contributor(s) and not of MDPI and/or the editor(s). MDPI and/or the editor(s) disclaim responsibility for any injury to people or property resulting from any ideas, methods, instructions or products referred to in the content. |
© 2024 by the authors. Licensee MDPI, Basel, Switzerland. This article is an open access article distributed under the terms and conditions of the Creative Commons Attribution (CC BY) license (https://creativecommons.org/licenses/by/4.0/).
Share and Cite
Lou, H.-L.; Hsieh, S.-H. Towards Zero: A Review on Strategies in Achieving Net-Zero-Energy and Net-Zero-Carbon Buildings. Sustainability 2024, 16, 4735. https://doi.org/10.3390/su16114735
Lou H-L, Hsieh S-H. Towards Zero: A Review on Strategies in Achieving Net-Zero-Energy and Net-Zero-Carbon Buildings. Sustainability. 2024; 16(11):4735. https://doi.org/10.3390/su16114735
Chicago/Turabian StyleLou, Hoi-Lam, and Shang-Hsien Hsieh. 2024. "Towards Zero: A Review on Strategies in Achieving Net-Zero-Energy and Net-Zero-Carbon Buildings" Sustainability 16, no. 11: 4735. https://doi.org/10.3390/su16114735
APA StyleLou, H.-L., & Hsieh, S.-H. (2024). Towards Zero: A Review on Strategies in Achieving Net-Zero-Energy and Net-Zero-Carbon Buildings. Sustainability, 16(11), 4735. https://doi.org/10.3390/su16114735

