Toward Sustainable Urban Mobility: A Multidimensional Ontology-Based Framework for Assessment and Consensus Decision-Making Using DS-AHP
Abstract
1. Introduction
- Firstly, to propose a sustainable urban mobility ontology as a powerful tool for representing and sharing knowledge in computer sciences, resolving issues of data consistency, redundancy, and interoperability through a knowledge engineering methodology employing a holistic view of the system;
- Secondly, to define a framework for assessing the sustainability of urban mobility from a decision-making perspective, considering consensus and subjectivity in group decision-making.
2. Related Works
2.1. Sustainable Urban Mobility Challenges and Its Principal Concepts
- The maturity index, which concerns factors such as the financial attractiveness of public transportation, its share in modal distribution, the share of non-polluting modes, road density, the density of the bike lane network, urban agglomeration density, public transport frequency, and public initiatives.
- The innovation index, calculated based on criteria reflecting the penetration rate of mobility smart cards, the use of (digital) mobility platforms, bike-sharing solutions, car sharing (B2C), carpooling platforms (P2P), electronic transmission services, taxi platforms, autonomous vehicles, and other smart mobility initiatives.
- The performance index, based on (a) environmental criteria, considering carbon dioxide (CO2) emissions, nitrogen dioxide (NO2) concentration, particulate matter with a diameter of less than 10 micrometers (PM10) or less than 2.5 micrometers (PM2.5), (b) traffic management, including fatal accidents, congestion, etc., and (c) mode management, comprising the share of public transport, the share of non-polluting modes, the average time to commute, and the average level of motorization.
2.2. Assessment of the Sustainability of Urban Mobility
- Transportation policy refers to the set of regulations, laws, and guidelines implemented by governments and transportation agencies to guide the development, operation, and maintenance of transportation systems.
- A decision is a choice made after considering several options or alternatives (policies). It involves the process of evaluating information and selecting a course of action or outcome for mobility.
- Criteria are standards, principles, or requirements used to judge, evaluate, or assess the mobility system.
- A decision-maker is a person or group of people responsible for making a choice or selecting a course of action among several mobility alternatives. Decision-makers can be individuals making personal decisions, an expert in the field, high-level executives, or government officials making decisions that may have far-reaching consequences.
2.3. Motivation and Goals
3. Proposed Methodological Framework for Sustainability Assessment
- Uncertainties linked to the subjectivity of the evaluations;
- Ambiguities relating to the incompleteness of the information to carry out the evaluation;
- Metric for aggregating individual evaluations to obtain an overall estimate;
- Consensus in a collective decision-making framework to better reflect the opinions of different experts.
3.1. Ontology Development Methodology
- Step 1.
- Specification of the sustainability ontology
- Step 2.
- Conceptualization of the proposed ontology
- Step 3.
- Formalization of the proposed ontology
- Step 4.
- Implementation and maintenance of the proposed ontology
3.2. Framework of the Assessment Based on the Group Consensus Approach
- is the associated value in the CPV;
- the set (focal element) in the associated group of DA;
- the scale value assigned to ;
- d the number of focal elements in the associated group of DA;
- the frame of discernment (previously defined in the sub-section on the main concepts of DS/AHP).
| Algorithm 1 Group consensus algorithm |
| Require: Judgment preferences Ensure: Decision of group consensus Begin if (Consensus stop condition) (1) then Group decision-making solution Final decision else Refine decision-maker with maximum if (Decision-maker accept) then Updating judgment Go to (1) else Go to (1) end if end if return Decision of group consensus. End |
4. Validation and Discussion
4.1. Context of the Case Study
4.2. Results
4.3. Sensitivity Analysis
4.4. Discussion and Future Direction
5. Conclusions
Author Contributions
Funding
Data Availability Statement
Acknowledgments
Conflicts of Interest
References
- Cascetta, E. Transportation Systems Analysis: Models and Applications; Springer Science & Business Media: Berlin/Heidelberg, Germany, 2009; Volume 29. [Google Scholar]
- United Nations. World Urbanization Prospects: The 2014 Revision, Highlights; Department of Economic and Social Affairs, Population Division, United Nations: New York, NY, USA, 2014. [Google Scholar]
- Banister, D.; Hickman, R. Mobility and Urban Form–Theoretical Issues; Ion Mincu Ion Academic Publishing House: Bucharest, Romania, 2011; Volume 29, pp. 53–70. [Google Scholar]
- Cohen-Blankshtain, G.; Rotem-Mindali, O. Key research themes on ICT and sustainable urban mobility. Int. J. Sustain. Transp. 2016, 10, 9–17. [Google Scholar] [CrossRef]
- Bell, S.; Morse, S. Sustainability Indicators: Measuring the Immeasurable? Routledge: London, UK, 2012. [Google Scholar]
- Jeon, C.M. Incorporating Sustainability into Transportation Planning and Decision Making: Definitions, Performance Measures, and Evaluation; Georgia Institute of Technology: Atlanta, GA, USA, 2007. [Google Scholar]
- Ferdous, J.; Bensebaa, F.; Milani, A.S.; Hewage, K.; Bhowmik, P.; Pelletier, N. Development of a Generic Decision Tree for the Integration of Multi-Criteria Decision-Making (MCDM) and Multi-Objective Optimization (MOO) Methods under Uncertainty to Facilitate Sustainability Assessment: A Methodical Review. Sustainability 2024, 16, 2684. [Google Scholar] [CrossRef]
- Hull, A. Integrated transport planning in the UK: From concept to reality. J. Transp. Geogr. 2005, 13, 318–328. [Google Scholar] [CrossRef]
- Awasthi, A.; Omrani, H.; Gerber, P. Investigating ideal-solution based multicriteria decision making techniques for sustainability evaluation of urban mobility projects. Transp. Res. Part Policy Pract. 2018, 116, 247–259. [Google Scholar] [CrossRef]
- Mardani, A.; Zavadskas, E.K.; Khalifah, Z.; Jusoh, A.; Nor, K.M. Multiple criteria decision-making techniques in transportation systems: A systematic review of the state of the art literature. Transport 2016, 31, 359–385. [Google Scholar] [CrossRef]
- Keshavarz-Ghorabaee, M.; Amiri, M.; Zavadskas, E.K.; Turskis, Z.; Antucheviciene, J. Determination of objective weights using a new method based on the removal effects of criteria (MEREC). Symmetry 2021, 13, 525. [Google Scholar] [CrossRef]
- Da Silva, A.N.R.; da Silva Costa, M.; Macedo, M.H. Multiple views of sustainable urban mobility: The case of Brazil. Transp. Policy 2008, 15, 350–360. [Google Scholar] [CrossRef]
- Banister, D. The sustainable mobility paradigm. Transp. Policy 2008, 15, 73–80. [Google Scholar] [CrossRef]
- Arthur D. Little. The Future of Mobility 3.0: Reinventing Mobility in the Era of Disruption and Creativity. 2018. Available online: https://www.adlittle.com/sites/default/files/viewpoints/adl_uitp_future_of_mobility_3.0_1.pdf (accessed on 15 June 2021).
- Goldman, T.; Gorham, R. Sustainable urban transport: Four innovative directions. Technol. Soc. 2006, 28, 261–273. [Google Scholar] [CrossRef]
- Mavlutova, I.; Atstaja, D.; Grasis, J.; Kuzmina, J.; Uvarova, I.; Roga, D. Urban Transportation Concept and Sustainable Urban Mobility in Smart Cities: A Review. Energies 2023, 16, 3585. [Google Scholar] [CrossRef]
- Gall, T.; Vallet, F.; Reyes Madrigal, L.M.; Hörl, S.; Abdin, A.; Chouaki, T.; Puchinger, J. Approaches for Sustainable Urban Mobility Futures. In Sustainable Urban Mobility Futures; Springer: Berlin/Heidelberg, Germany, 2023; pp. 53–102. [Google Scholar]
- Costa, P.; Neto, G.M.; Bertolde, A. Urban mobility indexes: A brief review of the literature. Transp. Res. Procedia 2017, 25, 3645–3655. [Google Scholar] [CrossRef]
- Ngossaha, J.M.; Ngouna, R.H.; Archimède, B.; Nlong, J.M. Sustainability assessment of a transportation system under uncertainty: An integrated multicriteria approach. IFAC-PapersOnLine 2017, 50, 7481–7486. [Google Scholar] [CrossRef]
- Camargo Pérez, J.; Carrillo, M.H.; Montoya-Torres, J.R. Multi-criteria approaches for urban passenger transport systems: A literature review. Ann. Oper. Res. 2015, 226, 69–87. [Google Scholar] [CrossRef]
- Ho, W.; Xu, X.; Dey, P.K. Multi-criteria decision making approaches for supplier evaluation and selection: A literature review. Eur. J. Oper. Res. 2010, 202, 16–24. [Google Scholar] [CrossRef]
- Abdel-Basset, M.; Gamal, A.; Chakrabortty, R.K.; Ryan, M. A new hybrid multi-criteria decision-making approach for location selection of sustainable offshore wind energy stations: A case study. J. Clean. Prod. 2021, 280, 124462. [Google Scholar] [CrossRef]
- Bandeira, R.A.; D’Agosto, M.A.; Ribeiro, S.K.; Bandeira, A.P.; Goes, G.V. A fuzzy multi-criteria model for evaluating sustainable urban freight transportation operations. J. Clean. Prod. 2018, 184, 727–739. [Google Scholar] [CrossRef]
- Büyüközkan, G.; Feyzioğlu, O.; Göçer, F. Selection of sustainable urban transportation alternatives using an integrated intuitionistic fuzzy Choquet integral approach. Transp. Res. Part D Transp. Environ. 2018, 58, 186–207. [Google Scholar] [CrossRef]
- de Paula, L.B.; Marins, F.A.S. Algorithms applied in decision-making for sustainable transport. J. Clean. Prod. 2018, 176, 1133–1143. [Google Scholar] [CrossRef]
- De Oliveira Cavalcanti, C.; Limont, M.; Dziedzic, M.; Fernandes, V. Sustainability assessment methodology of urban mobility projects. Land Use Policy 2017, 60, 334–342. [Google Scholar] [CrossRef]
- Perra, V.M.; Sdoukopoulos, A.; Pitsiava-Latinopoulou, M. Evaluation of sustainable urban mobility in the city of Thessaloniki. Transp. Res. Procedia 2017, 24, 329–336. [Google Scholar] [CrossRef]
- Brandi, H.; dos Santos, S.; Sikdar, S. Measuring Sustainability Systems. In Reference Module in Earth Systems and Environmental Sciences; Elsevier: Amsterdam, The Netherlands, 2017. [Google Scholar]
- Graindorge, T.; Breuil, D. Evaluation of the urban freight transportation (UFT) projects. Towards Innov. Freight Logist. 2016, 2, 369–384. [Google Scholar] [CrossRef]
- Macharis, C.; Bernardini, A. Reviewing the use of Multi-Criteria Decision Analysis for the evaluation of transport projects: Time for a multi-actor approach. Transp. Policy 2015, 37, 177–186. [Google Scholar] [CrossRef]
- Yannis, G.; Kopsacheili, A.; Dragomanovits, A.; Petraki, V. State-of-the-art review on multi-criteria decision-making in the transport sector. J. Traffic Transp. Eng. (Engl. Ed.) 2020, 7, 413–431. [Google Scholar] [CrossRef]
- Fernández-López, M.; Gómez-Pérez, A.; Juristo, N. Methontology: From Ontological Art towards Ontological Engineering; American Asociation for Artificial Intelligence: Washington, DC, USA, 1997. [Google Scholar]
- Karray, M.H.; Chebel-Morello, B.; Zerhouni, N. A formal ontology for industrial maintenance. Appl. Ontol. 2012, 7, 269–310. [Google Scholar] [CrossRef]
- Moskolaï, J.N.; Houé, R.N.; Karray, M.H.; Archimède, B. Ontology based approach for complexity management in the design of a sustainable urban mobility system. In Proceedings of the 2019 IEEE International Conference on Systems, Man and Cybernetics (SMC), Bari, Italy, 6–9 October 2019; pp. 3223–3228. [Google Scholar] [CrossRef]
- Jittrapirom, P.; Caiati, V.; Feneri, A.M.; Ebrahimigharehbaghi, S.; Alonso González, M.J.; Narayan, J. Mobility as a service: A critical review of definitions, assessments of schemes, and key challenges. Urban Plan. 2017, 2, 13–25. [Google Scholar] [CrossRef]
- Houda, M.; Khemaja, M.; Oliveira, K.; Abed, M. A public transportation ontology to support user travel planning. In Proceedings of the 2010 Fourth International Conference on Research Challenges in Information Science (RCIS), IEEE, Nice, France, 19–21 May 2010; pp. 127–136. [Google Scholar] [CrossRef]
- De Nicola, A.; Villani, M.L. Smart city ontologies and their applications: A systematic literature review. Sustainability 2021, 13, 5578. [Google Scholar] [CrossRef]
- Yüksel, I. Developing a multi-criteria decision making model for PESTEL analysis. Int. J. Bus. Manag. 2012, 7, 52. [Google Scholar] [CrossRef]
- Petrişor, A.I. Joint ecological, geographical and planning vision of the components of urban socio-ecological complexes. Lucrările Semin. Geogr. Dimitrie Cantemir 2017, 45, 179–190. [Google Scholar] [CrossRef]
- Dong, Q.; Saaty, T.L. An analytic hierarchy process model of group consensus. J. Syst. Sci. Syst. Eng. 2014, 23, 362–374. [Google Scholar] [CrossRef]
- Liu, Y.; Eckert, C.M.; Earl, C. A review of fuzzy AHP methods for decision-making with subjective judgements. Expert Syst. Appl. 2020, 161, 113738. [Google Scholar] [CrossRef]
- Jamwal, A.; Agrawal, R.; Sharma, M.; Kumar, V. Review on multi-criteria decision analysis in sustainable manufacturing decision making. Int. J. Sustain. Eng. 2021, 14, 202–225. [Google Scholar] [CrossRef]
- Hsu, W.C.J.; Liou, J.J.; Lo, H.W. A group decision-making approach for exploring trends in the development of the healthcare industry in Taiwan. Decis. Support Syst. 2021, 141, 113447. [Google Scholar] [CrossRef]
- Liu, P.; Zhang, X.; Pedrycz, W. A consensus model for hesitant fuzzy linguistic group decision-making in the framework of Dempster–Shafer evidence theory. Knowl.-Based Syst. 2021, 212, 106559. [Google Scholar] [CrossRef]
- Beynon, M. DS/AHP method: A mathematical analysis, including an understanding of uncertainty. Eur. J. Oper. Res. 2002, 140, 148–164. [Google Scholar] [CrossRef]
- Saaty, T.L. How to make a decision: The analytic hierarchy process. Eur. J. Oper. Res. 1990, 48, 9–26. [Google Scholar] [CrossRef]
- Shafer, G. Dempster-shafer theory. Encycl. Artif. Intell. 1992, 1, 330–331. [Google Scholar]
- Zhong, Q.; Fan, X.; Luo, X.; Toni, F. An explainable multi-attribute decision model based on argumentation. Expert Syst. Appl. 2019, 117, 42–61. [Google Scholar] [CrossRef]
- Smets, P. Varieties of ignorance and the need for well-founded theories. Inf. Sci. 1991, 57, 135–144. [Google Scholar] [CrossRef]
- Beynon, M.J. A method of aggregation in DS/AHP for group decision-making with the non-equivalent importance of individuals in the group. Comput. Oper. Res. 2005, 32, 1881–1896. [Google Scholar] [CrossRef]
- Saaty, T.L. The Analytic Hierarchy Process: Planning, Priority Setting, Resource Allocation; McGraw-Hill: New York, NY, USA, 1980. [Google Scholar]
- Brunelli, M.; Brunelli, M. Priority vector and consistency. In Introduction to the Analytic Hierarchy Process; Springer: Berlin/Heidelberg, Germany, 2015; pp. 17–31. [Google Scholar] [CrossRef]
- Beynon, M.; Curry, B.; Morgan, P. The Dempster–Shafer theory of evidence: An alternative approach to multicriteria decision modelling. Omega 2000, 28, 37–50. [Google Scholar] [CrossRef]
- Beynon, M.J. The role of the DS/AHP in identifying inter-group alliances and majority rule within group decision making. Group Decis. Negot. 2006, 15, 21–42. [Google Scholar] [CrossRef]










| Bibliography Reference | Sustainability Assessment Method | Description |
|---|---|---|
| [10] | Multcriteria analysis | State of the art on multicriteria decision-making techniques in transport systems |
| [19] | Multcriteria analysis | Integrated approach to assessing the sustainability of a transport network under uncertainty |
| [20] | Multcriteria analysis | Review of the literature on multicriteria approaches for urban passenger transport systems |
| [22] | Multcriteria analysis | Hybrid multicriteria decision-making approach |
| [23] | Multcriteria analysis | Fuzzy multicriteria model for assessing the sustainability of an urban freight transport system |
| [24] | Multcriteria analysis | Selection of sustainable urban mobility alternatives using an integrated approach based on the fuzzy intuitionist Choquet integral |
| [25] | Multcriteria analysis | Algorithms applied to decision-making for the choice of sustainable transport system |
| [26] | Methodological framework | Methodology for assessing the sustainability of urban mobility projects |
| [27] | Multcriteria analysis | Assessment of sustainable urban mobility in the city of Thessaloniki |
| [28] | Multvariate statistical method | Uncertainty assessment of an urban mobility system |
| [29] | Multcriteria analysis | Highlighting the fundamental principles for the evaluation of transport projects |
| [30] | Multicriteria analysis | Review of the use of multicriteria decision analysis for the evaluation of transport projects |
| [31] | Multicriteria analysis | State-of-the-art review on multicriteria decision-making in the transport sector |
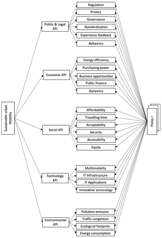
| Politic and Legal Concepts’ Glossary | |
|---|---|
| Concept | Meaning/Example |
| Regulation | Ensuring the correct functioning (of a complex system) |
| Privacy | Ensuring that information is accessible only to those authorized to access it |
| Governance | Implementation of a set of mechanisms (rules, standards, protocols, conventions, contracts, etc.) to ensure better coordination of an organization’s stakeholders |
| Standardization | Making production conform to certain reference standards |
| Experience feedback | Information in reaction to a service, a person’s performance of a task, etc., used as a basis for improvement |
| Behaviors | All reactions, observable practices of a user |
| Economic concepts’ glossary | |
| Energy efficiency | Minimum use of energy |
| Purchasing power | Capacity to buy (something) |
| Business opportunities | Ongoing opportunity to generate income by any representative of a network marketing company (e.g., activities generated) |
| Public finance | Financial affairs, money matters, fiscal matters |
| Dynamics | Ease of accommodation to regular changes without immediate effects on users |
| Social concepts’ glossary | |
| Affordability | The state of being cheap enough for people |
| Traveling time | Travel time between a starting and end point |
| Acceptability | Admissibility, satisfactoriness |
| Security | The state of being free from danger or threat |
| Equity | Refers to a form of equality or fair treatment |
| Technology concepts’ glossary | |
| IT Infrastructure | Basic physical and organizational structures and facilities needed to facilitate communication through IT |
| IT Applications | e.g., mobile information, reservation, or payment application |
| Innovative technology | All scientific, technological, organizational, financial and commercial approaches that result in the production of technologically new or improved products or processes. |
| Environmental concepts’ glossary | |
| Pollution emission | e.g., air pollution, water |
| Traffic congestion | Traffic jam, standstill |
| Ecological footprint | Impact of a human or community on the environment |
| Energy consumption | Use of energy resources (fossil, renewable, hybrid, etc.) |
| Land use concepts’ glossary | |
| Accessibility | Easy access to the different categories of existing mobility services |
| Activities profile | Type of system flows specific to the different categories of activities |
| Intensity of land-use and Human density | Land use coefficient (related to human density and density of flows, public transport demand and rentability) |
| Transport concepts’ glossary | |
| Multimodality | Having or involving several modes of transport |
| Transport mode | A particular form of transport that is mainly distinguished by the vehicle used, and infrastructures |
| Infrastructure | All fixed installations that must be installed to enable the operation of transport systems |
| Service | All the facilities offered for the realization of urban mobility |
| Vehicle | Used to transport goods and people from one place to another |
Disclaimer/Publisher’s Note: The statements, opinions and data contained in all publications are solely those of the individual author(s) and contributor(s) and not of MDPI and/or the editor(s). MDPI and/or the editor(s) disclaim responsibility for any injury to people or property resulting from any ideas, methods, instructions or products referred to in the content. |
© 2024 by the authors. Licensee MDPI, Basel, Switzerland. This article is an open access article distributed under the terms and conditions of the Creative Commons Attribution (CC BY) license (https://creativecommons.org/licenses/by/4.0/).
Share and Cite
Ngossaha, J.M.; Ngouna, R.H.; Archimède, B.; Negulescu, M.-H.; Petrişor, A.-I. Toward Sustainable Urban Mobility: A Multidimensional Ontology-Based Framework for Assessment and Consensus Decision-Making Using DS-AHP. Sustainability 2024, 16, 4458. https://doi.org/10.3390/su16114458
Ngossaha JM, Ngouna RH, Archimède B, Negulescu M-H, Petrişor A-I. Toward Sustainable Urban Mobility: A Multidimensional Ontology-Based Framework for Assessment and Consensus Decision-Making Using DS-AHP. Sustainability. 2024; 16(11):4458. https://doi.org/10.3390/su16114458
Chicago/Turabian StyleNgossaha, Justin Moskolaï, Raymond Houé Ngouna, Bernard Archimède, Mihaela-Hermina Negulescu, and Alexandru-Ionut Petrişor. 2024. "Toward Sustainable Urban Mobility: A Multidimensional Ontology-Based Framework for Assessment and Consensus Decision-Making Using DS-AHP" Sustainability 16, no. 11: 4458. https://doi.org/10.3390/su16114458
APA StyleNgossaha, J. M., Ngouna, R. H., Archimède, B., Negulescu, M.-H., & Petrişor, A.-I. (2024). Toward Sustainable Urban Mobility: A Multidimensional Ontology-Based Framework for Assessment and Consensus Decision-Making Using DS-AHP. Sustainability, 16(11), 4458. https://doi.org/10.3390/su16114458

