Next Article in Journal
Impact of Land Use on Peat Soil Elemental Content and Carabidae and Plant Species Composition and Abundance
Previous Article in Journal
Landslide Susceptibility Assessment and Future Prediction with Land Use Change and Urbanization towards Sustainable Development: The Case of the Li River Valley in Yongding, China
Previous Article in Special Issue
Unit Commitment Considering Electric Vehicles and Renewable Energy Integration—A CMAES Approach
 
 
Font Type:
Arial Georgia Verdana
Font Size:
Aa Aa Aa
Line Spacing:
Column Width:
Background:
Article

Optimal Allocation of Capacitor Banks and Distributed Generation: A Comparison of Recently Developed Metaheuristic Optimization Techniques on the Real Distribution Networks of ALG-AB-Hassi Sida, Algeria

1
Laboratoire des Nouvelles Technologies et le Development Local (LNTDL), Electrical Engineering Department, University of El Oued, El-Oued 39000, Algeria
2
Laboratoire de Génie Electrique de Biskra (LGEB), Electrical Engineering Department, University of Biskra, Biskra 07000, Algeria
3
Electrical Engineering Department, University of Bouira, Bouira 10000, Algeria
4
Electrical Engineering Department, University of Jaén, 23700 Linares (Jaén), Spain
5
Department of Electrical, Computer and Biomedical Engineering, University of Pavia, 27100 Pavia, Italy
*
Author to whom correspondence should be addressed.
Sustainability 2024, 16(11), 4419; https://doi.org/10.3390/su16114419
Submission received: 15 April 2024 / Revised: 15 May 2024 / Accepted: 20 May 2024 / Published: 23 May 2024

Abstract

Recent advancements in renewable energy technologies, alongside changes in utility infrastructure and progressive government policies, have bolstered the integration of renewable-based distributed generation units within distribution systems. This paper introduces the Energy Valley Optimizer, a novel tool designed for the strategic placement of distributed generation units and capacitor banks. This placement is crucial not only for optimizing energy loss and enhancing bus voltage stability but also for promoting sustainable energy use and reducing environmental impact over the long term. By minimizing energy loss and voltage fluctuations, the optimizer contributes to a more sustainable and resilient energy system. It achieves this through the optimal allocation of resources across various load patterns within a 24 h period and is tested on the ALG-AB-Hassi-Sida 157-bus distribution network in South Algeria. Comparative analysis with existing algorithms—such as the Liver Cancer Algorithm, Walrus Optimization Algorithm, and Zebra Optimization Algorithm—demonstrates the superior performance of the Energy Valley Optimizer. It not only enhances technical and economic efficiencies but also significantly lowers the total cost of energy over 24 years, thus supporting sustainable development goals in energy management.

1. Introduction

The distribution system is an essential area of research, as it represents the crucial connection between the transmission network and end-users. With rapid industrialization and population growth, the electricity demand continues to rise, pushing the line current to its limits.
This situation increases line losses and lower/higher voltage levels at consumer sites. The unpredictable nature of load patterns further complicates maintaining a balanced power flow and ensuring adequate supply voltage while adhering to operational constraints. These challenges ultimately impact power quality and network stability. Moreover, given that many consumer loads are inductive, they introduce a lagging power factor, contributing to increased system losses. Therefore, distribution companies need to minimize line losses and maintain a consistent voltage profile in the system [1].
Reactive power compensation, achieved through shunt capacitors, is an effective strategy for addressing these challenges. Capacitors Banks (CBs) are fundamental tools for improving the distribution system’s performance. Furthermore, as the electricity demand continues to grow, it is not always feasible or cost-effective to expand the capacity of transmission and distribution systems. Incentivizing the installation of distributed generation (DG) units near consumer sites can help alleviate the need for new infrastructures. The simultaneous deployment of DG and CBs within a distribution system offers numerous technical and economic advantages, including reducing system losses, maintaining a stable voltage profile, decreasing branch currents, improving the power factor, and enhancing power quality, among other benefits [2].
Moreover, this approach carries environmental benefits since DGs often rely on less polluting renewable energy sources (RESs) than conventional generators.
While integrating DGs and CBs in distribution systems enhances overall system performance, it is crucial to consider potential issues such as overvoltage, bidirectional power flow, and excessive power loss if these components are not placed optimally. The optimal selection of location and size for DG units and CBs is crucial for minimizing losses and ensuring efficient operation within acceptable limits. This involves determining the most suitable locations for installing DG units and CBs to maximize their effectiveness in improving system performance and reliability. Typically, the Distribution System Operator (DSO) is responsible for determining the optimal locations for capacitor banks, as they are primarily used for voltage support and power factor correction across the grid. On the other hand, the location and size of DG units, in particular photovoltaic (PV) systems, are often determined by the end-user or the owner of the PV system. This is because PV systems are usually installed on rooftops or premises owned by individual consumers or businesses, and the decision regarding their location and size depends on factors such as available space, solar resource potential, energy demand, and financial considerations. Therefore, while the DSO focuses on optimizing CB locations to enhance system voltage stability, end-users typically decide on the location and size of PV systems based on their specific energy needs and site conditions.
Optimal Capacitor Bank (OCB) allocation within distribution networks offers a range of technical advantages, including reducing power losses and energy losses and improvements in power quality, particularly in the presence of voltage and current harmonics [3]. Various optimization techniques have been applied to address the OCB allocation problem, encompassing analytical methods, classical/numerical approaches, heuristic/metaheuristic strategies, and artificial intelligence methods [4]. The authors in [5] introduced a Locational Sensitivity Factor (LSF) analysis to identify potential nodes for OCB placement and employed the Particle Swarm Optimization (PSO) algorithm for determining the OCB sizes. In [6], a Plant Growth Simulation Algorithm (PGSA), which requires no parameter tuning, was combined with LSF for OCB sizing. A Clustering-Based Optimization (CBO) algorithm was proposed in [7] to systematically allocate CBs on system busses, minimizing the overall cost of power/energy and CBs. Paper [8] put forward an analytical method for ranking system busses based on the voltage stability index (VSI) and utilized a fuzzy real-coded Genetic Algorithm (GA) for OCB sizing, aiming to maximize savings in power/energy loss and CB expenditure. In [9], a combination of LSF and VSI was employed for OCB placement, and a Bacterial Foraging Optimization Algorithm (BFOA) was suggested for OCB sizing, accounting for load variations. Another approach involved combining two bio-inspired algorithms, the Bat Algorithm (BA) and Cuckoo Search (CS), to allocate OCBs with a focus on reducing network power loss and maximizing savings [10]. The authors in [11] employed the Teaching and Learning-Based Optimization (TLBO) algorithm for OCB allocation, aiming to minimize power/energy loss costs. Reducing power losses and capacitor costs was the primary objective in [12], where the PSO algorithm was used for OCB allocation. The PSO algorithm considered various operators, including Gaussian and Cauchy probability distribution functions, along with chaotic load pattern sequences of the distribution system.
In [13], the authors utilized the LSF to reduce the search space and identify precise CB locations, complemented by the Gravitational Search Algorithm (GSA) for OCB sizing. Lastly, a newly developed Crow Search Algorithm (CSA) was introduced in [14] to address the OCB allocation problem within distribution networks.
It is crucial to investigate the appropriate allocation of DG units and select a suitable optimization tool [15]. Various techniques have been applied to solve the problem of optimal distributed generation unit (ODG) allocation in distribution networks. In [16], an analytical method combined with fuzzy logic was proposed for ODG allocation, with the primary goal of minimizing real power loss. The authors in [17] introduced a novel algorithm that blends GA and PSO for ODG allocation to minimize network loss.
A metaheuristic Harmony Search Algorithm (HSA) was presented in [18] to address the ODG allocation problem with loss minimization as an objective. An Exhaustive Search Algorithm (ESA) was proposed in [19] for single and multiple ODG allocations to minimize both active and reactive power losses. The authors in [20] employed an LSF analysis to locate DG units and utilized the Nature-Inspired Intelligent Water Drop (IWD) optimization algorithm for DG sizing. In [21], the authors considered various load models while solving the ODG allocation problem, using LSF for DG location and the BFOA for DG sizing. In [22], a hybrid optimization algorithm combining Ant Colony Optimization (ACO) and Artificial Bee Colony (ABC) was proposed as a multi-objective technique for ODG allocation. The authors in [23] introduced a new voltage stability index technique for single ODG allocation in the presence of load growth. In [24], a Backtracking Search Optimization Algorithm (BSOA) based on swarm intelligence, with a single control parameter, was proposed for ODG allocation in a radial distribution system. The authors in [25] utilized the BA for the allocation of PV systems, modeling the intermittent generation pattern of solar irradiance using an appropriate probabilistic distribution function. In [26], an LSF analysis was used to identify DG locations, and an Invasive Weed Optimization (IWO) algorithm was employed for DG sizing. In [27], the authors proposed a multiple DG allocation technique that combines PSO with an improved analytical method. In [28], a new Hybrid Grey Wolf Optimizer (HGWO) was employed for the optimal allocation of various DG types, based on power injected from the DG units, with power loss minimization as the objective. The authors in [29] introduced a new metaheuristic optimization algorithm called the Stud Krill Herd Algorithm (SKHA) for ODG allocation in distribution networks.
Authors in [30] utilized the Locational Sensitivity Factor (LSF) to identify the optimal locations for combined DG units and CBs. They employed the BFOA to determine the sizing of DG units and OCBs. The authors in [31] introduced a GA to achieve the optimal allocation of combined DG units and CBs within distribution networks. In [32], an Intersect Mutation Differential Evolution (IMDE) algorithm was proposed for the simultaneous allocation of DG units and CBs, taking into account current flow while ensuring safe operating limits. Authors in [33] developed an Evolutionary Algorithm based on Decomposition (EA/D) to address the combined allocation of DG units and CBs as a multi-objective optimization problem. Their approach aimed to reduce power loss and maintain distribution system reliability.
In [34], the author introduced the Gbest-guided Artificial Bee Colony (GABC) algorithm to allocate DG units and CBs in distribution networks with varying load demands. The authors in [35] presented a Water Cycle Algorithm (WCA) for the simultaneous allocation of DG units and CBs within distribution networks. Their approach sought to achieve techno-economic and environmental benefits.
Many studies on the optimal placement of DG and CBs focus on theoretical models or ideal scenarios that do not always reflect the complexity of real-world grid operations. These models often overlook the variability in demand and generation, which can significantly impact the effectiveness of energy distribution strategies. Real grid systems are subject to daily load fluctuations influenced by various factors including time of day, weather conditions, and consumer behavior, making it critical to incorporate dynamic load analysis rather than relying solely on static peak load conditions. This approach ensures that energy resources are optimized not just for efficiency but also for resilience, adapting to changes in load with minimal disruption. By using detailed hourly load profiles, planners can better understand and anticipate the effects of load changes on voltage stability and system reliability, enabling more accurate and effective placement of DG units and CBs (Table 1).
Despite the comprehensive exploration of various optimization strategies in the existing literature, many approaches primarily focus on theoretical models or ideal scenarios that do not reflect real-world grid operations. Specifically, these models often overlook the inherent variability in demand and generation, failing to account for the operational dynamics that significantly influence energy distribution strategies. For instance, methods like Particle Swarm Optimization (PSO) and Bacterial Foraging Optimization Algorithm (BFOA) offer robust performance in static scenarios but lack the adaptability required to handle dynamic load conditions. Moreover, traditional algorithms like the Genetic Algorithm (GA) and PSO can require significant parameter tuning, leading to suboptimal performance when managing fluctuations in grid loads.
The proposed Energy Valley Optimizer (EVO) is specifically designed to address these gaps by offering a more flexible and dynamic solution that adapts to the inherent variability of the power distribution network. By incorporating hourly load variations over a 24-h period and minimizing total energy costs across a 24-year lifespan, the EVO ensures accurate optimization of CB and DG placement. This approach accounts for the dynamic changes in load patterns and provides real-time adjustments that align with the system’s operational needs, enhancing energy loss reduction and maintaining voltage stability. Thus, the EVO demonstrates superior adaptability, overcoming the limitations of previous methods and offering a practical, comprehensive solution for grid optimization.
This paper applies four recently developed metaheuristic optimization techniques—the Energy Valley Optimizer (EVO), Liver Cancer Algorithm (LCA), Zebra Optimization Algorithm (ZOA), and Walrus Optimization Algorithm (WaOA)—to determine the optimal locations and sizes for CBs and DG units, in particular PV systems, over a 24 h period, accounting for hourly load variations. The ALG-AB-Hassi Sida 157-bus radial distribution test system is used as the case study. A list of sensitive busses is generated and identified as the most suitable candidates based on their voltage profiles. Each algorithm is then applied to identify the optimal solution, considering the system’s hourly load variations. The results obtained from these techniques are compared to determine their effectiveness. The main contributions of this paper include the following:
  • Investigating the integration of DG units and CBs in the distribution network to enhance technical and economic benefits.
  • Achieving technical objectives, which involve reducing energy losses, minimizing voltage deviation, and improving bus voltage stability.
  • Addressing economic concerns over a period of 24 years and annually, this study sets three objectives: minimizing the total energy cost over 24 years through the use of (CBs), and a combined implementation of both CBs and DG, evaluated over each year of the 24-year cycle.
  • Considering three operational scenarios: DG units only, CBs only, and the simultaneous allocation of DG units and CBs in the distribution network using the EVO.
  • Applying the proposed EVO to a real distribution system.
This paper thus provides valuable insights into the optimal allocation of DG units and CBs, considering real-world load variations and multiple technical and economic objectives.
The remainder of this paper is structured as follows: Section 2 presents the mathematical problem formulation considering different constraint factors. Section 3 provides an overview of the proposed methods. The results of the simulation are presented and discussed in Section 4, followed by the conclusion in Section 5.

2. Problem Formulation

2.1. Objective Function

For load flow calculations, the backward/forward sweep method is used [42]. The objective aims to minimize the total energy cost annually over 24 years under three scenarios: the first scenario involves only capacitor banks (CBs), the second scenario includes only distributed generation (DG), and the third scenario combines both CBs and DG units. The objective function for this analysis is detailed in Equation (1):
min A + B + C =     C energy · t T i n b r R e I b r i t 2 × Z i · T f + C c b · j n c b Q c b j + C D G · k n D G P D G k

2.1.1. Minimizing the Total Energy Cost over 24 Years with Capacitor Banks (Obj1)

Obj1 minimizes the total energy cost over a 24-year period (USD/24 year) with CBs. C energy is the average energy cost (in USD/kWh), T is the hours in a day (in h), nbr is the number of branches, I b r i t is the current flowing through branch i at time t (in A), Z i represents the impedance of branch I (in Ω), T f = 0.9 · 8760 · 24  ( T f represents the total hours over a 24-year period, calculated as 0.9 (efficiency factor) multiplied by 8760 (hours in one year) multiplied by 24 (number of years). The result is expressed in hours (h)), C c b is the CB capital cost (in USD/kVAR), ncb is the number of CBs, and Q c b j is the reactive power of the CB j (in kVAR). Thus, the total energy cost over 24 years with CBs (Obj1) is computed through terms A and B of Equation (1).

2.1.2. Minimizing Total Energy Cost over 24 Years with DG units (Obj2)

Obj2 minimizes the total cost over a 24-year period (USD/year) with DG. C D G is the DG capital cost (in USD/kW), nDG is the number of DG units, and P D G k is the active power of the DG k. Thus, the total energy cost over 24-year DG (Obj2) is computed through terms A and C of Equation (1).

2.1.3. Minimizing Total Energy Cost over 24 Years with CBs and DG units (Obj3)

In this case, the total energy cost over a 24-year period (Obj3) minimizes the combined cost of CBs and DG units, reflecting the expenses associated with both components over the course of 24 years. By minimizing Obj3, the goal is to identify the optimal allocation and utilization of CBs and DG units within the power network, balancing factors such as purchase costs, energy costs, and system constraints. Thus, the total energy cost over 24 years with CBs and DG units (Obj3) is computed through the all the terms (A, B, and C) of Equation (1).
The choice of a 24-year period for evaluating the performance and cost-effectiveness of distributed generation (DG) units and capacitor banks (CBs) in our study is based on several key considerations:
  • Asset Lifespan: The typical operational lifespan of DG units, particularly photovoltaic (PV) systems, and capacitor banks aligns closely with a 24-year timeframe. This duration allows us to assess the long-term benefits and depreciation impacts, providing a comprehensive view of the economic and technical performance over the asset’s usable life.
  • Financial Analysis: A 24-year period is commonly used in financial projections for infrastructure investments. It enables a detailed analysis of the payback period, return on investment (ROI), and net present value (NPV), which are critical for decision-making in energy sector investments. This timeframe also aligns with the standard practices for calculating lifecycle costs and benefits in utility-scale energy projects.
  • Policy and Regulatory Frameworks: Many national and international energy policies and agreements span multiple decades. Analyzing the impacts over a 24-year period provides insights that are relevant to current policy cycles, including the achievement of long-term energy and environmental goals set by governments and international bodies.
  • Market Stability and Forecasting Accuracy: Extending the analysis to 24 years helps in mitigating the short-term volatilities in energy prices, technological advancements, and policy changes, offering a more stable and reliable forecast that is beneficial for strategic planning.
These factors collectively justify the 24-year period as it encompasses the operational, financial, and policy-driven aspects of implementing DG units and CBs in distribution networks. This approach ensures that the results are both scientifically rigorous and practically applicable for stakeholders in the energy sector.

2.2. Equality and Inequality Constraints

Once objective functions have been defined, equality and inequality constraints have to be set up. It is necessary to first ensure that the actual power injection, both real ( P D G k ) and reactive ( Q c b j ), from DG units and CBs remains within the installed capacity P D G k _ m a x   and Q c b j _ m a x . The inequalities are expressed by (2) and (3):
0 < P D G k < P D G k _ m a x             t T ,   k n D G
0 < Q c b j < Q c b j _ m a x             t T ,   j n c b
In this paper, P D G k specifically refers to the power installed from PV systems into the grid, while Q c b j represents the reactive power injection from CBs into the grid.
Additionally, it is vital to ensure that the voltage at every bus and the current flowing through branches stay within acceptable limits, as specified in [43].
V m _ m i n < V m t < V m _ m a x   t T , m n B
I b r i t < I b r i _ m a x   t T ,   i n b r
Here, V m t represents the voltage at bus m at hour t, V m _ m i n and V m _ m a x represent the lower and upper voltage bus limits, selected as 10% for all the network busses, and I b r i _ m a x is the thermal capacity limit of the branch. Moreover, as assumed in [44], a threshold for DG penetration is considered using the coefficient K P , so that the DG units’ installed capacity ( k n D G P D G k ) is equal to 50% of the total active power demand in the system P D m . This relationship is expressed by Equation (6):
k n D G P D G k = K P ·   m n B P D m
The inequality constraints (2) and (3) pertain to the control variables and are automatically managed through the EVO mechanism. However, additional attention is required to address the inequality constraints in Equations (4)–(6).

2.3. Modeling of PV Uncertainty

The solar energy irradiance for each day’s hours could be modeled using the beta Probability Density Function (PDF) supported by historical data. For every hour, the PDF irradiance of solar may be defined by the following [45]:
f b s = Γ A + B Γ A Γ B s α 1 0 s 1 , A , B 0 0   Otherwise  
where A and B can be calculated as in [46]:
B = 1 μ μ 1 μ σ 2 1 A = μ · B 1 μ                                                                
A and B are parameters used to define the shape of the beta PDF, which models the solar irradiance for each hour of the day based on historical data. These parameters are calculated based on the statistical properties of the data, specifically the mean (μ) and standard deviation (σ).
The solar irradiance state (s) probability for each specific hour could be defined as
P s { G } = s 1 s 2 f b ( s ) d s
The output power of the PV module may be expressed as [47]
  P P V s = N · F F · V y · I y
where
  • N represents the number of PV modules in the system;
  • F F is the fill factor of the PV system;
  • V y represents the voltage generated by the PV system;
  • I y represents the current generated by the PV system.
The fill factor of the PV system:
F F = V M P P · I M P P V o c · I S c
where
  • V M P P and I M P P represent the voltage and current at the maximum power point of the PV system.
  • V o c and I S c represent the open-circuit voltage and short-circuit current of the PV system.
The voltage generated by the PV system:
V y = V o c · K v · T c y
where
  • V o c represents the open-circuit voltage of the PV system.
  • K v is a coefficient representing the temperature dependence of the open-circuit voltage.
  • T c y represents the cell temperature.
The current generated by the PV system:
I y = s I s c · K i · I T c y 25
where
  • I s c represents the short-circuit current of the PV system.
  • K i is a coefficient representing the temperature dependence of the short-circuit current.
  • I T c y represents the temperature of the PV system’s cells.
The cell temperature of the PV system:
T c y = T A + s N O T 20 0.8
  • T A represents the ambient temperature.
  • N O T represents the total solar radiation received by the PV system.
The total Hybrid Renewable Energy Systems (HRESs) units’ output power, based on the (PV) panel’s irradiance characteristics and specification, refers to the combined electrical power generated by an integrated system that utilizes multiple renewable energy sources, one of which includes PV panels. This definition highlights the calculation of output power by taking into account the specific performance characteristics of PV panels under varying solar irradiance conditions.
P P V ( t ) = s 1 s 2 P P V o ( s ) P s { G } d s
Figure 1 shows the daily output power generated that is injected from the PV units.

3. Model Mathematics of EVO

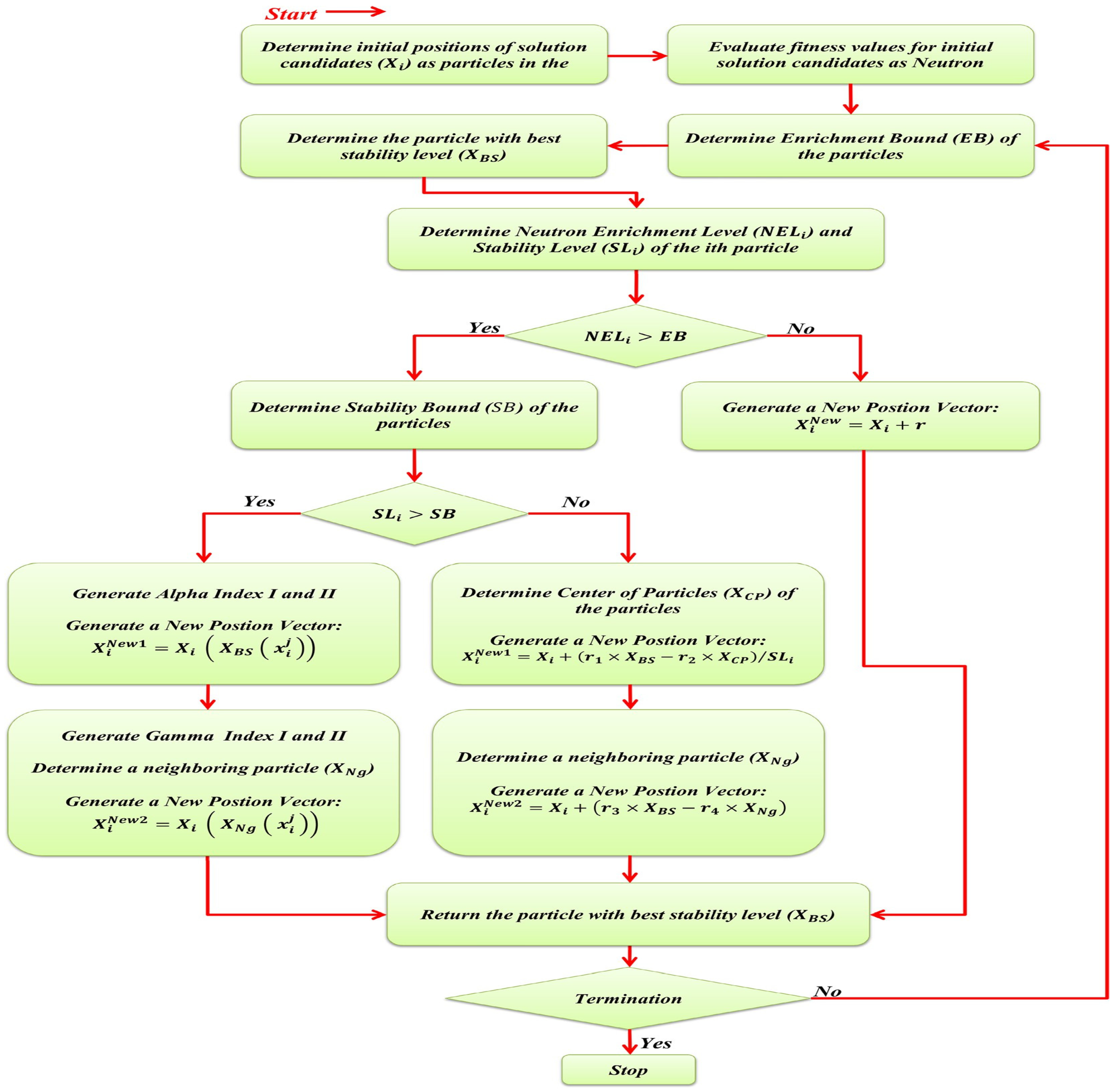
In this section, the Energy Valley Optimizer (EVO) algorithm is detailed, employing principles of physics for optimization [48]. The algorithm begins with an initialization process, treating solution candidates as particles in a specific part of the universe. The candidates’ positions are determined within defined bounds using random numbers [0, 1].
                        X = X 1 X 2 X p X n = x 1 1 x 1 2 x 1 m x 1 d x 2 1 x 2 2 x 2 m x 2 d x p 1 x p 2 x p m x p d x n 1 x n 2 x n m x n d , p = 1,2 , , n . m = 1,2 , , d . x p m = x p , m i n m + r a n d x p , m a x m x p , m i n m , p = 1,2 , , n . m = 1,2 , , d .
The second step calculates the Enrichment Bound (EB) based on neutron enrichment levels (NELs) of particles.
E B = p = 1 n N E L p n , p = 1,2 , , n
Stability levels are then determined, considering the best (BS) and worst (WS) stability levels in the universe.
SL p = NEL p BS WS BS , p = 1 , 2 , , n
The main search loop of EVO involves decisions based on neutron enrichment levels and stability bounds. If the NEL exceeds the EB, decay processes are considered. Alpha and gamma decay occur for particles with high stability levels, and new candidates are generated accordingly.
X p New 1 = X p X BS x p m , p = 1 , 2 , , n . m =   Alpha   Index   II .  
X p New 2 = X p X Ng x p m , p = 1 , 2 , , n . m =   GammaIndex   II .    
For lower stability levels, beta decay is applied, causing particles to move towards the best stability level and the center of particles.
X C P = p = 1 n X p n , p = 1,2 , , n . X p N e w 1 = X p + r 1 × X B S r 2 × X C P S L p , p = 1,2 , , n .
Additionally, a controlled movement is conducted toward the best stability level and a neighboring particle for exploration.
X p New 2 = X p + r 3 × X BS r 4 × X Ng , p = 1 , 2 , , n .
If the NEL is below the EB, random movements are made to simulate electron capture or positron emission.
  X p New = X p + r , p = 1 , 2 , , n .
At the end of each loop, newly generated vectors are merged with the current population. The algorithm utilizes boundary violation flags and a termination criterion based on the maximum number of evaluations or iterations.
This algorithm introduces three position updating processes in its main loop, balancing exploration and exploitation for improved candidate performance. The unique aspect lies in deriving inspiration from particle decay processes for optimization.
The EVO flowchart is illustrated in Figure 2
In applying the Energy Valley Optimizer (EVO) to our specific case of optimizing the distribution network through the strategic allocation of distributed generation (DG) and capacitor banks (CBs), we interpret the particles (X) in the EVO algorithm as distinct configurations of DG units and CBs within the network. Each particle or solution candidate represents a unique set of locations and sizes for these units, aiming to enhance network performance under our defined criteria, such as minimizing energy losses, improving voltage profiles, or reducing operational costs.
The position of a particle in the solution space is defined by a vector, X, where each component of X corresponds to a decision variable in our optimization problem. For DG units, these decision variables include the locations within the network where DG units could be installed and the capacity or size of each DG unit at those locations. Similarly, for CBs, the decision variables denote the placement locations of CBs and their respective reactive power capacities.
The optimization process involves iteratively adjusting these decision variables (i.e., the particles’ positions) following the EVO algorithm’s rules, which simulate physical processes such as particle decay, to explore the solution space efficiently. The aim is to find the optimal configuration of DG units and CBs that satisfies our objectives while adhering to the network’s operational constraints, such as voltage limits and thermal loading capacities.
During the optimization, the fitness of each particle (X) is evaluated based on the objective function, which quantitatively measures the performance of a given configuration of DG units and CBs in the network. Constraints are enforced by penalizing configurations that violate network standards, thus guiding the search towards feasible solutions.
The parameters employed for each were consistently set to maintain a uniform testing environment. Each algorithm utilized a population size of 30 particles, which is critical for preserving a diverse search space. The convergence for all algorithms was governed by a maximum of 100 iterations, providing each with sufficient but bounded opportunities to converge toward an optimal solution. Specifically, each algorithm employed unique parameters tailored to enhance their respective search capabilities:
  • The Energy Valley Optimizer (EVO) utilized adaptive mutation rates, designed to enhance exploration in the early phases of the search process and focus on exploitation in later phases to fine-tune solutions.
  • The Liver Cancer Algorithm (LCA) featured both mutation and crossover rates, meticulously tuned to strike a balance between exploration and exploitation, ensuring a robust search across the solution landscape.
  • The Walrus Optimization Algorithm (WaOA) adjusted exploration and exploitation rates to mimic the behavior of walrus herding, optimizing the search dynamics through this biological inspiration.
  • The Zebra Optimization Algorithm (ZOA) incorporated Zebra Herd Dynamics, which influence the movement and decision-making patterns of the virtual herd within the search landscape, adding a unique dimension to the algorithm’s strategy.
These tailored parameters are critical as they leverage the unique mechanisms of each algorithm to effectively search and optimize within the problem space. These settings are selected based on extensive preliminary trials and sensitivity analyses, which demonstrated that these configurations provide an optimal balance between solution quality and computational efficiency across different scenarios within the test system. This ensures that our comparisons between algorithms are fair and highlight the advantages of the EVO algorithm due to its innovative approach rather than disparities in parameter settings.

4. Simulation and Results

The proposed Energy Valley Optimizer (EVO) algorithm has been employed to minimize the total energy cost over a 24-year period for the ALG-AB-Hassi Sida 157-bus system. This approach accounts for variations in distributed generator and fixed capacitor bank outputs, as well as daily load fluctuations. It has been rigorously tested across three distinct scenarios:
  • Scenario 1: The EVO is utilized for the allocation of 13 CBs, aiming to minimize the objective function (Obj1) as defined in Equation (1). This scenario is compared against other optimization methods, including the Liver Cancer Algorithm (LCA) [49], the Walrus Optimization Algorithm (WaOA) [50], and the Zebra Optimization Algorithm (ZOA) [51].
  • Scenario 2: In this scenario, the EVO is applied for the optimal placement of 10 DG units, with the objective (Obj2) of reducing the total energy cost over a 24-year period as outlined in Equation (1). The results are compared with those obtained using the LCA, ZOA, and WaOA.
  • Scenario 3: This scenario integrates the allocation strategies of the first two scenarios, utilizing the EVO to place 13 CBs and 10 DG units (Objective 3). Its goal is to reduce the total energy cost over a 24-year period, as specified in Equation (1), and benchmark its performance against the previously mentioned optimization techniques.
In each of these scenarios, the EVO algorithm is configured to run for 100 iterations with 30 search spaces. An important constraint set for the analysis is that the voltage at any node should not deviate by more than 10% from the nominal voltage.
The selection of 13 CBs and 10 DG units was influenced by a deep reservoir of experience and a methodical, data-driven analysis process. This configuration emerged as the most effective after extensive simulations and scenario testing, designed to strike an optimal balance between cost efficiency, system reliability, and performance under varying operational conditions. The analysis leveraged years of accumulated expertise in power distribution optimization, adopting a comprehensive approach that included evaluating system behavior under daily load fluctuations, the variability of DG outputs, and the strategic placement of CBs to ensure voltage stability across the network.
The ALG-AB-Hassi Sida 157-bus system, comprising 156 distribution sections and 157 nodes, is a comprehensive representation of a typical rural distribution network.
The technical specifications of branches and bus bars in the network are meticulously detailed in the referenced literature [52]. To provide a clear visual understanding, Figure 3 in this study illustrates the network diagram. Each scenario is depicted with a nominal voltage of 12.66 kV, showcasing the network’s configuration and the specific placements of DG units and CBs as determined by the EVO algorithm.
This study underscores the effectiveness of the EVO algorithm in optimizing the distribution network, highlighting its potential in enhancing both the technical and economic performance of power systems. The strategic selection of 13 CBs and 10 DG units, guided by the EVO algorithm, reflects our commitment to achieving the highest standards of efficiency and reliability in power distribution, backed by a profound base of expertise and rigorous analytical practices.
The 24-h load variation is illustrated in Figure 4. The voltage profiles of each hour are shown in Figure 5 with 24 different colors for 24 h to emphasize the differences between them as a result of the hourly load variation in the network.
The ALG-AB-Hassi Sida 157-bus distribution network, chosen as the testing platform for the EVO algorithm, represents a particularly challenging case study due to its complex topology and significant load variability. This network is characterized by a high number of bus connections, which introduces intricate power flow dynamics and multiple potential points for voltage instability and power loss. Such complexity makes it an ideal candidate for testing advanced optimization algorithms like EVO. Additionally, the network’s diverse load profiles, which include residential, commercial, and industrial demands, mimic real-world conditions that are crucial for assessing the practical applicability of optimization algorithms.
The ALG-AB-Hassi Sida network also features varied geographical and climatic conditions, impacting solar generation from photovoltaic systems and the efficiency of distributed generators, thereby providing a comprehensive environment to evaluate the adaptability and effectiveness of the EVO algorithm under dynamic and challenging operational scenarios.

4.1. Scenario 1

In Scenario 1, Table 2 from the ALG-AB-Hassi Sida 157-bus network offers a thorough comparative study on the optimal placements and sizes for CBs across a 24-year timeframe. Utilizing several advanced optimization techniques, including the LCA, WaOA, ZOA, and the EVO, this research conducts a strategic analysis that covers both technical and economic facets. The placement and sizing of the CBs, specified by particular bus locations and capacities, aim to enhance the network’s operational efficacy. The evaluation takes into account a maximum capacitor size of 150 kVAR, within an energy cost parameter of USD 0.06/kWh. This study highlights a strategic approach that balances operational performance with cost-effectiveness, demonstrating a total expenditure of USD 8.5123 million over two decades.
The EVO method proves to be particularly efficient, raising the minimum voltage to 0.902 p.u, equating to an impressive net saving of 22.08% through optimizations in 12 bus locations. This approach not only outperforms traditional methods but also exhibits the potential for significant operational and economic improvements via a comprehensive system optimization technique. The EVO’s ability to consider various elements for holistic system improvement sets a new benchmark for efficiency and cost savings over time.
Moreover, Table 2 outlines the significant financial benefits brought by each optimization algorithm. The EVO strategy improves technical metrics, like voltage stability, and also delivers substantial economic benefits. For example, it decreases the energy loss costs to USD 6.5098 million over 24 years, signifying a noteworthy enhancement compared to the base case. An in-depth look at the costs linked to capacitors and overall expenses underlines the strategic importance of focused infrastructure investments for operational and fiscal efficiency.
This comparative research goes beyond simple numerical analysis to shed light on the strategic importance of applying sophisticated optimization methods within energy systems. It champions a nuanced approach that emphasizes technical optimization and fiscal acuity, setting the stage for sustainable, long-term progress in the industry.
Figure 6 and Figure 7 complement the table’s findings by illustrating the implications and effectiveness of these optimization techniques within the ALG-AB-Hassi Sida 157-bus networks.
Figure 6 provides a visual representation of the optimization algorithms’ convergence characteristics, showcasing the superior performance of both the EVO and WaOA methods.
These methods demonstrate faster and more consistent convergence towards optimal capacitor positions and sizes, vividly demonstrating the EVO method’s dominance in achieving rapid and reliable reductions in energy losses and total annual costs. Conversely, Figure 7 likely portrays the hourly voltage profile over a 24 h period, offering insights into the stability and efficiency improvements brought by the EVO method compared to other techniques. It illustrates the method’s ability to maintain a higher and more stable voltage level, ensuring network reliability and performance.

4.2. Scenario 2

In Scenario 2, Table 3 of the ALG-AB-Hassi Sida 157-bus network study provides an extensive comparison of the optimal locations and sizes for distributed generators (DG units) using a variety of optimization methods, including LCA, WaOA, ZOA, and EVO. This analysis highlights key operational parameters, with DG capacities set to a maximum of 750 kW and an energy cost of 0.06/kWh. The table details a significant total cost reduction over a 24-year period, demonstrating the substantial impact of these optimization strategies.
The EVO method stands out for its exceptional performance, achieving a remarkable increase in the minimum voltage level from 0.89 per unit (p.u) to 0.934 p.u. These results underscore the effectiveness of the EVO method in enhancing network efficiency and stability. It results in the lowest total cost over 24 years at USD 2.4232 million and the highest net savings percentage of 60.95%. The table indicates that each optimization technique recommends different optimal bus locations and sizes for DG units, with the EVO method identifying ten specific bus locations for deployment, showcasing a strategic and well-considered optimization approach.
Figure 8 and Figure 9 further elucidate the data presented in Table 3 by offering visual insights into the performance and impact of the optimization techniques on the ALG-AB-Hassi Sida 157-bus network. Figure 8 demonstrates the exceptional convergence characteristics of the EVO method, identifying the optimal locations and sizes for DG units swiftly and consistently, leading to the most substantial reduction in energy losses and total energy costs over 24 years. This visually emphasizes the method’s superiority over others, which may show slower or less stable convergence paths. Meanwhile, Figure 9 presents the hourly voltage profile over a 24 h period, likely highlighting the improved voltage stability and reliability achieved through the EVO optimization. It provides a granular view of how voltage levels fluctuate throughout the day under various optimization methods, underlining the enhanced network performance facilitated by the EVO method. The incorporation of specific parameter values and financial metrics into the discussion ensures a comprehensive understanding of the economic and technical ramifications of DG placement within the distribution network, highlighting the nuanced balance between optimizing for efficiency and managing costs.

4.3. Scenario 3

In Scenario 3, Table 4 of the ALG-AB-Hassi Sida 157-bus network study offers a detailed examination of the optimal locations and sizes of DG units and CBs utilizing various optimization techniques, including the LCA, WaOA, ZOA, and the EVO. The table meticulously defines operational parameters, setting the maximum sizes for CBs at 150 kVAR and that for DG units at 750 kW, within an energy cost framework ( C energy ) of USD 0.06/kWh. It also reveals the total energy cost over 24 years, recorded at USD 8.512354 million.
The EVO method emerges as a significant breakthrough, increasing the minimum voltage from 0.87 per unit (pu) to 0.94 pu. This impressive performance highlights EVO’s unmatched efficiency in enhancing network efficiency and reliability, achieving the lowest total energy cost over 24 years at USD 1.9080 million and the highest net savings percentage of 65.53%. The table provides a specific enumeration of bus locations and sizes for DG units and CBs for each method, showcasing a tailored and strategic approach to optimization.
Figure 10 and Figure 11 further augment the insights provided in Table 4 by offering a visual exploration of the optimization techniques’ performance and their impact on the ALG-AB-Hassi Sida 157-bus network. Figure 10 showcases the exceptional convergence characteristics of the EVO method, rapidly and reliably pinpointing the optimal placements and capacities for both DG units and CBs. This effectively leads to the most substantial reduction in energy losses and total energy costs over 24 years, graphically highlighting the EVO method’s dominance over alternative techniques, which may demonstrate slower or more erratic convergence trends. Meanwhile, Figure 11 presents the hourly voltage profile over a 24 h cycle, likely illustrating the improved voltage stability and reliability attained through EVO optimization. It offers an intricate depiction of how voltage levels fluctuate throughout the day under various optimization strategies, accentuating the superior network performance enabled by the EVO method. The inclusion of these specific parameter values and financial metrics ensures a thorough comprehension of the economic and technical implications of the combined deployment of DG units and CBs within the distribution network, showcasing a sophisticated balance between optimizing for efficiency and managing operational costs.
In our simulations, stability is a critical metric, especially given the stochastic nature of the algorithms like EVO, LCA, WaOA, and ZOA. To assess the stability and minimize the potential for random outcomes, we conducted multiple runs (30 trials) for each algorithm under identical conditions. The results are analyzed for variance and consistency to ensure that the conclusions drawn are based on not only optimal but also repeatable outcomes.
The Energy Valley Optimizer (EVO) demonstrated notable stability across trials, showing minimal variance in results, which indicates a low susceptibility to random fluctuations. This stability is attributed to its adaptive mutation mechanism that effectively balances exploration and exploitation, reducing the likelihood of becoming trapped in local optima or diverging into random solutions. Similarly, the other algorithms, LCA, WaOA, and ZOA, were evaluated for consistency in performance. While all algorithms showed acceptable levels of stability, some variations were observed, which are detailed in the analysis section.
Figure 12 in the ALG-AB-Hassi Sida 157-bus system study, encompassing scenarios 1 to 3, graphically presents the reduction in the net savings percentage (%) for each scenario. The figure clearly demonstrates a trend where increasing the number of DG units and CBs leads to greater reductions in net savings across all scenarios. For Scenario 1, the EVO technique shows the highest net savings percentage reduction, outperforming the LCA, WaOA, and ZOA techniques. Similarly, in Scenario 2, the EVO method continues to lead in performance with the highest percentages for net savings. This trend persists in Scenario 3, where the EVO method again outperforms other techniques, indicating its superior effectiveness in optimizing the network for cost savings. This visual representation from Figure 12 reinforces the EVO method’s dominance and the beneficial impact of incorporating more DG units and CBs in the network.
In this paper, we delve into a comparative analysis of various optimization algorithms, including PSO, GA, BFOA, and the newly introduced EVO, among others, to underscore their respective advantages and innovative aspects within the context of distribution network optimization. PSO and GA are lauded for their simplicity and robustness but often fall short in handling complex, multi-modal landscapes due to premature convergence and a tendency to become trapped in local optima. In contrast, the BFOA provides an improved exploration capability by mimicking the foraging behavior of bacteria, which is beneficial in more diverse search spaces yet can be computationally intensive. The EVO algorithm, introduced in our study, marks a significant innovation by employing a unique mechanism to systematically explore energy valleys—regions in the search space that likely contain optimal solutions. This approach not only enhances the algorithm’s ability to bypass local optima but also adapts more fluidly to the dynamic conditions typical of electrical distribution systems. Furthermore, the EVO’s adaptive exploration and exploitation strategy minimize the need for parameter tuning, offering a more efficient solution process compared to other algorithms. Such features make the EVO particularly suited for optimizing the placement and sizing of DG units and CBs, where the operational landscape changes rapidly, and efficiency and adaptability are paramount.

5. Conclusions

The Energy Valley Optimizer (EVO) has emerged as a ground-breaking tool designed to optimize the placement of distributed generation (DG) units and capacitor banks (CBs) within electrical distribution networks. By focusing on both technical and economic efficiencies, the EVO has demonstrated significant potential in promoting sustainable energy practices. Tested on the ALG-AB-Hassi Sida 157-bus system within the Algerian distribution network, the EVO excelled under various operational scenarios and load patterns, showcasing its versatility and robustness.
Our comparative analysis shows that the EVO outperforms traditional optimization methods, achieving a 65.53% reduction in total energy costs over 24 years and enhancing accuracy and operational efficiency. This significant cost saving underscores the EVO’s role in fostering economic sustainability alongside its environmental benefits, such as a 50% reduction in energy losses compared to conventional methods. The integrated strategy of simultaneously allocating DG units and CBs proved most effective, optimizing network efficiency and further reducing operational costs.
Looking ahead, there is a promising avenue for incorporating additional renewable energy sources, like fuel cells and battery storage, into the EVO framework. This integration will not only extend the EVO’s applicability but also deepen its impact on sustainable development within power distribution systems. By improving the EVO’s functionality with these technologies, future research can ensure more resilient, cost-effective, and environmentally friendly energy distribution solutions, making a significant contribution to the global pursuit of sustainable energy systems.

Author Contributions

Methodology, S.M.; Software, A.S.; Resources, S.M.; Writing—original draft, K.F.; Writing—review & editing, A.B. and R.S.; Visualization, A.S.; Supervision, T.G. All authors have read and agreed to the published version of the manuscript.

Funding

This research received no external funding.

Data Availability Statement

The data presented in this study are available on request from the corresponding author.

Acknowledgments

I would like to warmly thank Souhil MOUASSA from the Higher Polytechnic School of Linares University of Jaén at Spain and University of Bouira from Algeria for his invaluable discussions, guidance, and bright comments on research Gate and WhatsApp application.

Conflicts of Interest

The authors declare no conflict of interest.

References

  1. Abou El-Ela, A.A.; El-Sehiemy, R.A.; Kinawy, A.M.; Mouwafi, M.T. Optimal capacitor placement in distribution systems for power loss reduction and voltage profile improvement. IET Gener. Transm. Distrib. 2016, 10, 1209–1221. [Google Scholar] [CrossRef]
  2. Devabalaji, K.R.; Ravi, K.; Kothari, D.P. Optimal location and sizing of capacitor placement in radial distribution system using bacterial foraging optimization algorithm. Int. J. Electr. Power Energy Syst. 2015, 71, 383–390. [Google Scholar] [CrossRef]
  3. Masoum, M.A.; Ladjevardi, M.; Jafarian, A.; Fuchs, E.F. Optimal placement, replacement and sizing of capacitor banks in distorted distribution networks by genetic algorithms. IEEE Trans. Power Deliv. 2004, 19, 1794–1801. [Google Scholar] [CrossRef]
  4. Aman, M.M.; Jasmon, G.B.; Bakar, A.H.A.; Mokhlis, H.; Karimi, M. Optimum shunt capacitor placement in distribution system—A review and comparative study. Renew. Sustain. Energy Rev. 2014, 30, 429–439. [Google Scholar] [CrossRef]
  5. Prakash, K.; Sydulu, M. Particle swarm optimization-based capacitor placement on radial distribution systems. In Proceedings of the Power Engineering Society General Meeting, Tampa, FL, USA, 24–28 June 2007; pp. 1–5. [Google Scholar]
  6. Rao, R.S.; Narasimham, S.V.L.; Ramalingaraju, M. Optimal capacitor placement in a radial distribution system using plant growth simulation algorithm. Int. J. Electr. Power Energy Syst. 2011, 33, 1133–1139. [Google Scholar] [CrossRef]
  7. Vuletić, J.; Todorovski, M. Optimal capacitor placement in radial distribution systems using clustering based optimization. Int. J. Electr. Power Energy Syst. 2014, 62, 229–236. [Google Scholar] [CrossRef]
  8. Abul’Wafa, A.R. Optimal capacitor placement for enhancing voltage stability in distribution systems using analytical algorithm and Fuzzy-Real Coded GA. Int. J. Electr. Power Energy Syst. 2014, 55, 246–252. [Google Scholar] [CrossRef]
  9. Fettah, K.; Talal, G.; Salhi, A.; Betka, A.; Saidi, A.; Teguar, M.; Ali, E.; Bajaj, M.; Dost, M.; Shir, A.; et al. A pareto strategy based on multi-objective optimal integration of distributed generation and compensation devices regarding weather and load fluctuations. Sci. Rep. 2024, 14, 10423. [Google Scholar] [CrossRef] [PubMed]
  10. Injeti, S.K.; Thunuguntla, V.K.; Shareef, M. Optimal allocation of capacitor banks in radial distribution systems for minimization of real power loss and maximization of network savings using bio-inspired optimization algorithms. Int. J. Electr. Power Energy Syst. 2015, 69, 441–455. [Google Scholar] [CrossRef]
  11. Sultana, S.; Roy, P.K. Optimal Capacitor Placement in Radial Distribution Systems Using Teaching Learning-Based Optimization. Int. J. Electr. Power Energy Syst. 2014, 54, 387–398. [Google Scholar] [CrossRef]
  12. Lee, C.S.; Ayala, H.V.H.; dos Santos Coelho, L. Capacitor Placement of Distribution Systems Using Particle Swarm Optimization Approaches. Int. J. Electr. Power Energy Syst. 2015, 64, 839–851. [Google Scholar] [CrossRef]
  13. Shuaib, Y.M.; Kalavathi, M.S.; Rajan, C.C.A. Optimal Capacitor Placement in Radial Distribution System Using Gravitational Search Algorithm. Int. J. Electr. Power Energy Syst. 2015, 64, 384–397. [Google Scholar] [CrossRef]
  14. Askarzadeh, A. Capacitor Placement in Distribution Systems for Power Loss Reduction and Voltage Improvement: A New Methodology. IET Gener. Transm. Distrib. 2016, 10, 3631–3638. [Google Scholar] [CrossRef]
  15. Doostan, M.; Navaratnan, S.; Mohajeryami, S.; Cecchi, V. Concurrent Placement of Distributed Generation Resources and Capacitor Banks in Distribution Systems. In Proceedings of the 2016 North American Power Symposium (NAPS), Denver, CO, USA, 18–20 September 2016; pp. 1–6. [Google Scholar]
  16. Injeti, S.; Kumar, S.; Kumar, N.P. Optimal Planning of Distributed Generation for Improved Voltage Stability and Loss Reduction. Int. J. Comput. Appl. 2011, 15, 40–46. [Google Scholar]
  17. Moradi, M.H.; Abedini, M. A Combination of Genetic Algorithm and Particle Swarm Optimization for Optimal DG Location and Sizing in Distribution Systems. Int. J. Electr. Power Energy Syst. 2012, 34, 66–74. [Google Scholar] [CrossRef]
  18. Rao, R.S.; Ravindra, K.; Satish, K.; Narasimham, S.V.L. Power Loss Minimization in Distribution System Using Network Reconfiguration in the Presence of Distributed Generation. IEEE Trans. Power Syst. 2013, 28, 317–325. [Google Scholar] [CrossRef]
  19. Mahmoud Pesaran, H.A.; Zin, A.A.B.M.; Khairuddin, A.B.; Shariati, O. Optimal Sizing and Siting of Distributed Generators by Exhaustive Search. Distrib. Gener. Altern. Energy J. 2015, 30, 29–56. [Google Scholar]
  20. Prabha, D.R.; Jayabarathi, T.; Umamageswari, R.; Saranya, S. Optimal Location and Sizing of Distributed Generation Unit Using Intelligent Water Drop Algorithm. Sustain. Energy Technol. Assess. 2015, 11, 106–113. [Google Scholar] [CrossRef]
  21. Kowsalya, M. Optimal Size and Siting of Multiple Distributed Generators in Distribution System Using Bacterial Foraging Optimization. Swarm Evol. Comput. 2014, 15, 58–65. [Google Scholar]
  22. Kefayat, M.; Ara, A.L.; Niaki, S.N. A Hybrid of Ant Colony Optimization and Artificial Bee Colony Algorithm for Probabilistic Optimal Placement and Sizing of Distributed Energy Resources. Energy Convers. Manag. 2015, 92, 149–161. [Google Scholar] [CrossRef]
  23. Murty, V.V.S.N.; Kumar, A. Optimal Placement of DG in Radial Distribution Systems Based on New Voltage Stability Index Under Load Growth. Int. J. Electr. Power Energy Syst. 2015, 69, 246–256. [Google Scholar] [CrossRef]
  24. El-Fergany, A. Optimal Allocation of Multi-Type Distributed Generators Using Backtracking Search Optimization Algorithm. Int. J. Electr. Power Energy Syst. 2015, 64, 1197–1205. [Google Scholar] [CrossRef]
  25. Sudabattula, S.K.; Kowsalya, M. Optimal Allocation of Solar Based Distributed Generators in Distribution System Using Bat Algorithm. Perspect. Sci. 2016, 8, 270–272. [Google Scholar] [CrossRef]
  26. Prabha, D.R.; Jayabarathi, T. Optimal Placement and Sizing of Multiple Distributed Generating Units in Distribution Networks by Invasive Weed Optimization Algorithm. Ain Shams Eng. J. 2016, 7, 683–694. [Google Scholar] [CrossRef]
  27. Kansal, S.; Kumar, V.; Tyagi, B. Hybrid Approach for Optimal Placement of Multiple DGs of Multiple Types in Distribution Networks. Int. J. Electr. Power Energy Syst. 2016, 75, 226–235. [Google Scholar] [CrossRef]
  28. Sanjay, R.; Jayabarathi, T.; Raghunathan, T.; Ramesh, V.; Mithulananthan, N. Optimal Allocation of Distributed Generation Using Hybrid Grey Wolf Optimizer. IEEE Access 2017, 5, 14807–14818. [Google Scholar] [CrossRef]
  29. ChithraDevi, S.A.; Lakshminarasimman, L.; Balamurugan, R. Stud Krill Herd Algorithm for Multiple DG Placement and Sizing in a Radial Distribution System. Eng. Sci. Technol. Int. J. 2017, 20, 748–759. [Google Scholar] [CrossRef]
  30. Kowsalya, M. Optimal Distributed Generation and Capacitor Placement in Power Distribution Networks for Power Loss Minimization. In Proceedings of the 2014 International Conference on Advances in Electrical Engineering (ICAEE), Vellore, India, 9–11 January 2014; pp. 1–6. [Google Scholar]
  31. Saonerkar, A.K.; Bagde, B.Y. Optimized DG placement in radial distribution system with reconfiguration and capacitor placement using genetic algorithm. In Proceedings of the 2014 International Conference on Advanced Communication Control and Computing Technologies (ICACCCT), Ramanathapuram, India, 8–10 May 2014; pp. 1077–1083. [Google Scholar]
  32. Khodabakhshian, A.; Andishgar, M.H. Simultaneous placement and sizing of DGs and shunt capacitors in distribution systems by using IMDE algorithm. Int. J. Electr. Power Energy Syst. 2016, 82, 599–607. [Google Scholar] [CrossRef]
  33. Biswas, P.P.; Mallipeddi, R.; Suganthan, P.N.; Amaratunga, G.A. A multiobjective approach for optimal placement and sizing of distributed generators and capacitors in distribution network. Appl. Soft Comput. 2017, 60, 268–280. [Google Scholar] [CrossRef]
  34. Dixit, M.; Kundu, P.; Jariwala, H.R. Incorporation of distributed generation and shunt capacitor in radial distribution system for techno-economic benefits. Eng. Sci. Technol. Int. J. 2017, 20, 482–493. [Google Scholar] [CrossRef]
  35. El-Ela, A.A.A.; El-Sehiemy, R.A.; Abbas, A.S. Optimal Placement and Sizing of Distributed Generation and Capacitor Banks in Distribution Systems Using Water Cycle Algorithm. IEEE Syst. J. 2018, 1, 1–8. [Google Scholar] [CrossRef]
  36. Ivanov, O.; Neagu, B.; Grigoras, G.; Gavrilas, M. Optimal Capacitor Bank Allocation in Electricity Distribution Networks Using Metaheuristic Algorithms. Energies 2018, 12, 4239. [Google Scholar] [CrossRef]
  37. Bouhanik, A.; Salhi, A.; Naimi, D. Optimal Capacitor Allocation Based On Hourly Load Variation Via New Optimization Algorithms. In Proceedings of the 2022 19th International Multi-Conference on Systems, Signals & Devices (SSD), Sétif, Algeria, 6–10 May 2022; pp. 2035–2040. [Google Scholar] [CrossRef]
  38. Arnab Pal, Ajoy Kumar Chakraborty, and Arup Ratan Bhowmik, Optimal placement and sizing of DG considering power and energy loss minimization in distribution system. Int. J. Electr. Eng. Inform. 2020, 12, 624–653. [CrossRef]
  39. Hasanov, M.; Suyarov, A.; Urinboy, J.; Boliev, A. Optimal Integration of Photovoltaic Based DG Units in Distribution Network Considering Uncertainties. Int. J. Acad. Appl. Res. (IJAAR) 2021, 5, 195–198, ISSN: 2643-9603. Available online: https://ssrn.com/abstract=3837826 (accessed on 14 April 2024).
  40. Venkatesan, C.; Kannadasan, R.; Alsharif, M.H.; Kim, M.-K.; Nebhen, J. A Novel Multiobjective Hybrid Technique for Siting and Sizing of Distributed Generation and Capacitor Banks in Radial Distribution Systems. Sustainability 2021, 13, 3308. [Google Scholar] [CrossRef]
  41. Moradi, M.; Najafi, M.; Kakavand, A.; Falehi, A.D. MOBSDEA-Based Optimal Sizing and Siting of Renewable Energy-based Distributed Generation Units to reduce: Power losses, Electrical Energy Cost and Voltage Profile deviation. Environ. Eng. Manag. J. (EEMJ) 2023, 22, 1913. [Google Scholar]
  42. Parmar, P.; Patel, C. Optimal Placement of Capacitor Using backward forward Sweep Method; Springer Nature Singapore Pte Ltd.: Singapore, 2018; pp. 255–262. [Google Scholar]
  43. Rekioua, D.; Matagne, E. Modeling of Solar Irradiance and Cells. In Optimization of Photovoltaic Power Systems, Green Energy and Technology; Springer: London, UK, 2012. [Google Scholar]
  44. Nasef, A.; Shaheen, A.; Khattab, H. Local and remote control of automatic voltage regulators in distribution networks with different variations and uncertainties: Practical cases study. Electr. Power Syst. Res. 2022, 205, 107773. [Google Scholar] [CrossRef]
  45. Maya, N.K.; Jasmin, E.A. Optimal integration of distributed generation (DG) resources in unbalanced distribution system considering uncertainty modelling. Int. Trans. Electr. Energy Syst. 2017, 27, e2248. [Google Scholar]
  46. Hung, D.Q.; Mithulananthan, N.; Lee, K.Y. Determining PV penetration for distribution systems with time varying load models. IEEE Trans. Power Syst. 2014, 29, 3048–3057. [Google Scholar] [CrossRef]
  47. Soroudi, A.; Aien, M.; Ehsan, M. A probabilistic modelling of photo voltaic modules and wind power generation impact on distribution networks. IEEE Syst. J. 2012, 6, 254–259. [Google Scholar] [CrossRef]
  48. Azizi, M.; Aickelin, U.; AKhorshidi, H.; Baghalzadeh Shishehgarkhaneh, M. Energy valley optimizer: A novel metaheuristic algorithm for global and engineering optimization. Sci. Rep. 2023, 13, 226. [Google Scholar] [CrossRef] [PubMed]
  49. Houssein, E.H.; Oliva, D.; Samee, N.A.; Mahmoud, N.F.; Emam, M.M. Liver Cancer Algorithm: A novel bio-inspired optimizer. Comput. Biol. Med. 2023, 165, 107389. [Google Scholar] [CrossRef] [PubMed]
  50. Trojovsky, P.; Dehghani, M. Walrus Optimization Algorithm: A New Bio-Inspired Metaheuristic Algorithm. Res. Sq. 2022; preprint. [Google Scholar] [CrossRef]
  51. Trojovská, E.; Dehghani, M.; Trojovský, P. Zebra Optimization Algorithm: A New Bio-Inspired Optimization Algorithm for Solving Optimization Algorithm. IEEE Access 2022, 10, 49445–49473. [Google Scholar] [CrossRef]
  52. Algerian National Electricity Company “Sonelgaz”. Available online: www.sonelgaz-distribution.dz (accessed on 14 April 2024).
Figure 1. The daily variation of PV output power.
Figure 1. The daily variation of PV output power.
Sustainability 16 04419 g001
Figure 2. Flowchart of the EVO [48].
Figure 2. Flowchart of the EVO [48].
Sustainability 16 04419 g002
Figure 3. Configurations of the ALG-AB-Hassi Sida 157-bus distribution systems.
Figure 3. Configurations of the ALG-AB-Hassi Sida 157-bus distribution systems.
Sustainability 16 04419 g003
Figure 4. Annual daily average variations of for ALG-AB-Hassi Sida 157-bus network.
Figure 4. Annual daily average variations of for ALG-AB-Hassi Sida 157-bus network.
Sustainability 16 04419 g004
Figure 5. Hourly voltage profile over a 24 h period for the ALG-AB-Hassi Sida 157-bus network.
Figure 5. Hourly voltage profile over a 24 h period for the ALG-AB-Hassi Sida 157-bus network.
Sustainability 16 04419 g005
Figure 6. Convergence characteristics of the optimization algorithms for ALG-AB-Hassi Sida 157-bus network (Scenario 1).
Figure 6. Convergence characteristics of the optimization algorithms for ALG-AB-Hassi Sida 157-bus network (Scenario 1).
Sustainability 16 04419 g006
Figure 7. Hourly voltage profile for the first scenario over a 24-h period in the ALG-AB-Hassi Sida 157-bus network.
Figure 7. Hourly voltage profile for the first scenario over a 24-h period in the ALG-AB-Hassi Sida 157-bus network.
Sustainability 16 04419 g007
Figure 8. Convergence characteristics of the optimization algorithms for ALG-AB-Hassi Sida 157-bus network-(Scenario 2).
Figure 8. Convergence characteristics of the optimization algorithms for ALG-AB-Hassi Sida 157-bus network-(Scenario 2).
Sustainability 16 04419 g008
Figure 9. Hourly voltage profile for the second scenario over a 24-h period in the ALG-AB-Hassi Sida 157-bus network.
Figure 9. Hourly voltage profile for the second scenario over a 24-h period in the ALG-AB-Hassi Sida 157-bus network.
Sustainability 16 04419 g009
Figure 10. Convergence characteristics of the optimization algorithms for ALG-AB-Hassi Sida 157-bus network (Scenario 3).
Figure 10. Convergence characteristics of the optimization algorithms for ALG-AB-Hassi Sida 157-bus network (Scenario 3).
Sustainability 16 04419 g010
Figure 11. Hourly voltage profile for the third scenario over a 24-h period in the ALG-AB-Hassi Sida 157-bus network.
Figure 11. Hourly voltage profile for the third scenario over a 24-h period in the ALG-AB-Hassi Sida 157-bus network.
Sustainability 16 04419 g011
Figure 12. Net savings (%) for 24 years across Scenarios 1, 2, and 3 in ALG-AB-Hassi Sida 157-bus network.
Figure 12. Net savings (%) for 24 years across Scenarios 1, 2, and 3 in ALG-AB-Hassi Sida 157-bus network.
Sustainability 16 04419 g012
Table 1. Summary of various methods for optimal DG units and CBs allocation in distribution systems.
Table 1. Summary of various methods for optimal DG units and CBs allocation in distribution systems.
Author(s) [Ref]Objective Function(s)MethodBenefitsBenefit YearsTest SystemReal
System
YearCBPVCB-PV
Ovidiu et al. [36]Minimization of energy lossesSperm-Whale Algorithm
(SWA)
Technical-IEEE 33-bus system215-bus EDN from Romania2019
Anes et al. [37]Minimization of total annual costEquilibrium Optimizer (EO)Economic1 yearIEEE 33, IEEE 69-2021
Arnab et al. [38]Minimization of energy lossesSPEA AlgorithmTechnical-IEEE 33, IEEE 69-2020
Mansur et al. [39]Minimizing the total power and energy lossesSalp Swarm Algorithm (SSA)Technical-IEEE 69-2021
Chandrasekaran et al. [40]Minimizing active power losses, voltage deviation index (VDI), the total cost of electrical energy, and total emissionsa hybrid enhanced grey wolf optimizer and particle swarm optimization (EGWO-PSO)Technical, Economic, and Environmental1 yearIEEE 33, IEEE 69-2021
Moradi et al. [41]Reduction in power losses, cost-effectiveness of electrical energy and enhancement of voltage profilemulti-objective bezier search differential evolution algorithm (MOBSDEA)Technical, Economic1 yearIEEE 33, IEEE 69-2023
This paperMinimize the total energy cost over 24 yearsthe Energy Valley Optimizer (EVO)Technical, Economic24 years-ALG-AB-Hassi Sida 157-bus-
Table 2. Comparison table for optimal locations and sizes of capacitor banks in ALG-AB-Hassi Sida 157-bus network.
Table 2. Comparison table for optimal locations and sizes of capacitor banks in ALG-AB-Hassi Sida 157-bus network.
Comparison CriteriaBase Case Techniques
LCAWaOAZOAEVO
Optimal location and size of capacitors in kVAR-Bus of
Cbs
Size of
Cbs
Bus of
Cbs
Size of
Cbs
Bus of
Cbs
Size of
Cbs
Bus of
Cbs
Size of
Cbs
19
28
72
78
101
112
142
147
156
100
150
150
150
150
50
150
100
150
19
28
72
78
94
101
112
129
134
142
147
156
150
150
150
150
150
150
150
150
150
150
150
150
19
28
72
78
94
101
112
129
134
156
100
150
100
150
100
150
100
150
100
150
19
28
72
78
94
101
112
129
134
147
150
156
150
150
150
150
150
150
150
150
150
150
50
150
Net injected (kVAR)-1150180012501700
Minimum voltage (pu)0.890.89600.900.89840.9029
Cost of energy loss (M USD/24 years)8.5123547.51816.51047.16376.5098
Cost of energy loss (M USD/year)0.3546810.31320.27120.29840.2712
Capital cost of CBs (M USD/kvar)-0.0000030.0000030.0000030.000003
Capacitors cost (M USD/24 years)-0.08280.12960.090.1224
Capacitors cost (M USD/year)-0.0034500.00540.0037500.0051
Total cost (M USD/24 years)8.5123547.60096.647.2536.6322
Total cost (M USD/year)0.3546810.31660.27660.30210.2763
Net savings (M USD/24 years)-0.91141.87231.25931.88
Net savings (M USD/year)-0.038080.07800.052580.07838
Net savings (%) for 24 years-10.7021.9914.7922.08
Net savings (%) for 1 year-10.7321.9914.8222.09
Table 3. Comparison table for optimal locations and sizes of distributed generation in ALG-AB-Hassi Sida 157-bus network.
Table 3. Comparison table for optimal locations and sizes of distributed generation in ALG-AB-Hassi Sida 157-bus network.
Comparison CriteriaBase Case Techniques
LCAWaOAZOAEVO
Optimal location and size of DG units in kW-Bus of
DG units
Size of
DG units
Bus of DG unitsSize of
DG units
Bus of
DG units
Size of
DG units
Bus of
DG units
Size of DG units
17
22
30
32
78
115
130
137
142
151
750
750
750
750
750
750
750
750
750
750
18
2023
26
29
61
70
84
119
128
750
750
750
750
750
750
750
750
750
750
29
64
70
79
112
113
124
125
127
136
750
750
750
750
750
750
750
750
750
750
13
23
30
70
108
113
118
121
128
151
750
750
750
750
750
750
750
750
750
750
Minimum voltage (pu)0.890.9330.930.9330.934
Cost of energy loss (M USD/24 years)8.5123542.43312.42422.42372.4232
Cost of energy loss (M USD/year)0.3546810.10130.10100.10090.100
Capital cost of DG units (M USD/kvar)-0.0000050.0000050.0000050.000005
DG units cost (M USD/24 years)-0.90.90.90.9
DG units cost (M USD/year)-0.0375000.0375000.0375000.037500
Total cost (M USD/24 years)8.5123543.3333.32423.32373.3232
Total cost (M USD/year)0.3546810.13880.13850.13840.1375
Net savings (M USD/4 years)-5.17935.18815.18865.1891
Net savings (M USD/year)-0.215880.21610.21620.2171
Net savings (%) for 24 years-60.8460.9460.9560.95
Net savings (%) for 1 year-60.8660.9260.9761.23
Table 4. Comparison table for optimal locations and sizes of distributed generation and capacitor banks in ALG-AB-Hassi Sida 157-bus network.
Table 4. Comparison table for optimal locations and sizes of distributed generation and capacitor banks in ALG-AB-Hassi Sida 157-bus network.
Comparison CriteriaBase CaseTechniques
LCAWaOAZOAEVO
Optimal location and size of capacitors in kVAR and DG units in kW-Bus of CBsSize of CBsBus of DG unitsSize of DG unitsBus of
CBs
Size of
CBs
Bus of DG unitsSize of DG unitsBus of CBsSize of CBsBus of DG unitsSize of DG unitsBus of
CBs
Size of CBsBus of DG unitsSize of DG units
19
28
78
112
134
142
150
156
50
50
100
50
50
150
50
50
11
24
65
75
91
118
119
125
151
156
750
750
750
750
750
750
750
750
750
750
19
28
78
112
129
134
142
147
150
156
150
150
100
150
100
150
150
150
150
150
12
21
57
110
112
121
128
142
147
151
750
750
750
750
750
750
750
750
750
750
19
28
72
112
129
134
142
147
150
156
100
100
150
50
150
100
100
50
50
150
55
61
72
83
112
116
118
119
122
133
750
750
750
750
750
750
750
750
750
750
19
28
72
94
101
112
129
134
142
147
150
156
150
150
150
150
100
150
150
150
150
150
150
150
57
94
110
113
125
126
130
137
142
155
750
750
750
750
750
750
750
750
750
750
Net injected (kVAR)-550140010001750
Minimum voltage (pu)0.890.93550.93930.93810.9399
Cost of energy loss
(M USD/24 years)
8.512354 2.29951.94952.06511.9080
Cost of energy loss
(M USD/year)
0.886703 0.095810.0810.0860.0795
Capital cost of capacitors (M USD/kvar)-0.0000030.0000030.0000030.000003
Capacitor cost
(M USD/24 years)
-0.0396000.1000.0720.126
Capacitor cost (M USD/year)-0.0016500.0042000.0030.005250
Capital cost of DG units (M USD/kvar)-0.0000050.0000050.0000050.000005
DG unit cost (M USD/24 years)-0.90.90.9 0.9
DG unit cost (M USD/year)-0.0375000.0375000.0375000.037500
Total cost (M USD/24 years)8.512354 3.23912.94953.0371 2.934
Total cost (M USD/year)0.8867030.134960.12290.1265 0.12225
Net savings (M USD/24 years)-5.27325.56285.47525.5783
Net savings (M USD/year)-0.7517 0.76400.7602 0.7644
Net savings (%) for 24 years-61.9465.3564.3265.53
Net savings (%) for 1 year-84.7786.1685.7386.20
Disclaimer/Publisher’s Note: The statements, opinions and data contained in all publications are solely those of the individual author(s) and contributor(s) and not of MDPI and/or the editor(s). MDPI and/or the editor(s) disclaim responsibility for any injury to people or property resulting from any ideas, methods, instructions or products referred to in the content.

Share and Cite

MDPI and ACS Style

Fettah, K.; Guia, T.; Salhi, A.; Mouassa, S.; Bosisio, A.; Shirvani, R. Optimal Allocation of Capacitor Banks and Distributed Generation: A Comparison of Recently Developed Metaheuristic Optimization Techniques on the Real Distribution Networks of ALG-AB-Hassi Sida, Algeria. Sustainability 2024, 16, 4419. https://doi.org/10.3390/su16114419

AMA Style

Fettah K, Guia T, Salhi A, Mouassa S, Bosisio A, Shirvani R. Optimal Allocation of Capacitor Banks and Distributed Generation: A Comparison of Recently Developed Metaheuristic Optimization Techniques on the Real Distribution Networks of ALG-AB-Hassi Sida, Algeria. Sustainability. 2024; 16(11):4419. https://doi.org/10.3390/su16114419

Chicago/Turabian Style

Fettah, Khaled, Talal Guia, Ahmed Salhi, Souhil Mouassa, Alessandro Bosisio, and Rouzbeh Shirvani. 2024. "Optimal Allocation of Capacitor Banks and Distributed Generation: A Comparison of Recently Developed Metaheuristic Optimization Techniques on the Real Distribution Networks of ALG-AB-Hassi Sida, Algeria" Sustainability 16, no. 11: 4419. https://doi.org/10.3390/su16114419

APA Style

Fettah, K., Guia, T., Salhi, A., Mouassa, S., Bosisio, A., & Shirvani, R. (2024). Optimal Allocation of Capacitor Banks and Distributed Generation: A Comparison of Recently Developed Metaheuristic Optimization Techniques on the Real Distribution Networks of ALG-AB-Hassi Sida, Algeria. Sustainability, 16(11), 4419. https://doi.org/10.3390/su16114419

Note that from the first issue of 2016, this journal uses article numbers instead of page numbers. See further details here.

Article Metrics

Back to TopTop