How Do Institutional and Technological Innovations Influence the Smart City Governance? Focused on Stakeholder Satisfaction and Crime Rate
Abstract
1. Introduction
2. Literature Review and Hypotheses Development
2.1. Smart City Governance and Stakeholders’ Satisfaction
2.2. Smart City Governance and Crime Rate
2.3. Contextual Impact of Institutional Innovation
2.4. Contextual Impact of Technological Innovation
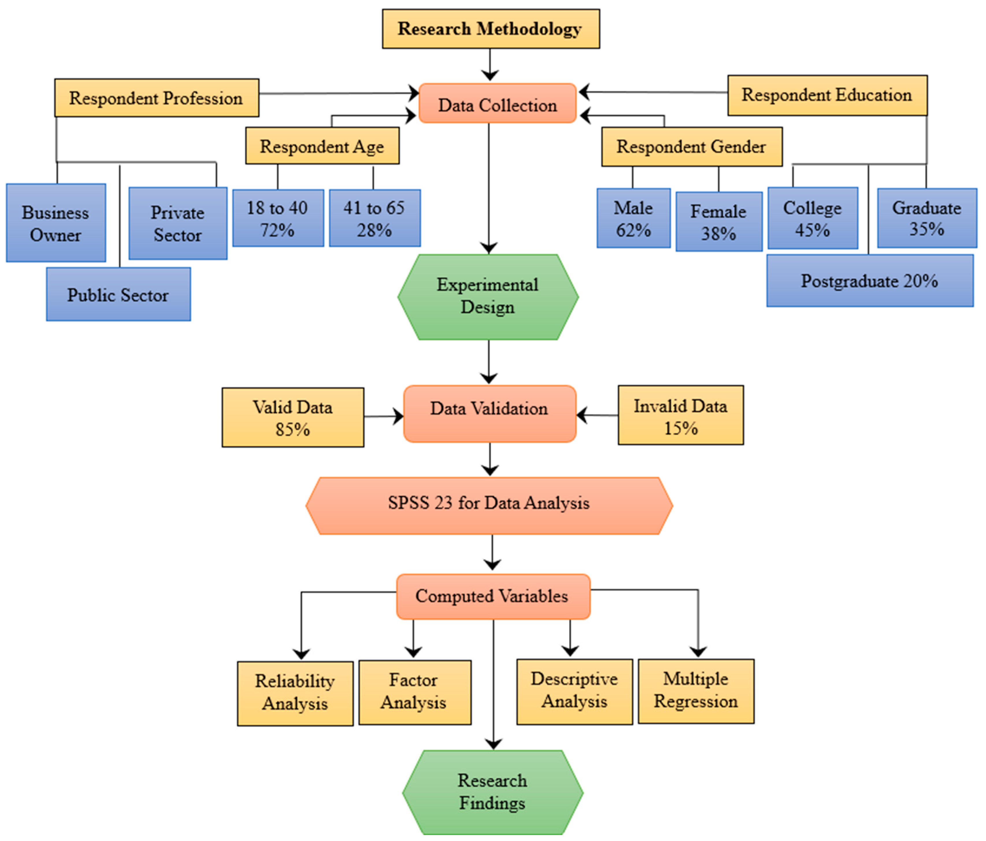
3. Research Methods
3.1. Participants and Procedure
3.2. Measures
3.2.1. Smart City Governance
3.2.2. Stakeholders’ Satisfaction
3.2.3. Crime Rate
3.2.4. Institutional Innovation
3.2.5. Technological Innovation
3.2.6. Control Variables
3.3. Common Method Variance
3.4. Data Analysis
4. Results
5. Discussion
5.1. Practical Implications and Theoretical Contributions
5.2. Limitations and Future Research
6. Conclusions
Author Contributions
Funding
Institutional Review Board Statement
Informed Consent Statement
Data Availability Statement
Conflicts of Interest
References
- Bibri, S.E.; Krogstie, J. The emerging data-driven Smart City and its innovative applied solutions for sustainability: The cases of London and Barcelona. Energy Inform. 2020, 3, 5. [Google Scholar] [CrossRef]
- Garau, C.; Annunziata, A. Smart city governance and children’s agency: An assessment of the green infrastructure impact on children’s activities in Cagliari (Italy) with the tool “opportunities for children in urban spaces (OCUS)”. Sustainability 2019, 11, 4848. [Google Scholar] [CrossRef]
- Nam, T.; Pardo, T.A. Conceptualizing a smart city with dimensions of technology, people, and institutions. In Proceedings of the 12th Annual International Digital Government Research Conference: Digital Government Innovation in Challenging Times, College Park, MD, USA, 12–15 June 2011. [Google Scholar]
- Nam, T.; Pardo, T.A. Smart city as urban innovation: Focusing on management, policy, and context. In Proceedings of the 5th International Conference on Theory and Practice of Electronic Governance, Tallinn, Estonia, 26–28 September 2011. [Google Scholar]
- Zhong, C.; Guo, H.; Swan, I.; Gao, P.; Yao, Q.; Li, H. Evaluating trends, profits, and risks of global cities in recent urban expansion for advancing sustainable development. Habitat Int. 2023, 138, 102869. [Google Scholar] [CrossRef]
- Jiang, H.; Sun, Z.; Guo, H.; Weng, Q.; Du, W.; Xing, Q.; Cai, G. An assessment of urbanization sustainability in China between 1990 and 2015 using land use efficiency indicators. Npj Urban Sustain. 2021, 1, 34. [Google Scholar] [CrossRef]
- Myeong, S.; Kim, Y.; Ahn, M.J. Smart city strategies—Technology push or culture pull? A case study exploration of Gimpo and Namyangju, South Korea. Smart Cities 2020, 4, 41–53. [Google Scholar] [CrossRef]
- Barber, B.R. If Mayors Ruled the World: Dysfunctional Nations, Rising Cities; Yale University Press: New Haven, CT, USA, 2013. [Google Scholar]
- Florida, R. Cities and the creative class. City Community 2003, 2, 3–19. [Google Scholar] [CrossRef]
- Caragliu, A.; Del Bo, C. Smartness and European urban performance: Assessing the local impacts of smart urban attributes. Innov. Eur. J. Soc. Sci. Res. 2012, 25, 97–113. [Google Scholar] [CrossRef]
- Lee, J.H.; Phaal, R.; Lee, S.-H. An integrated service-device-technology roadmap for smart city development. Technol. Forecast. Soc. Change 2013, 80, 286–306. [Google Scholar] [CrossRef]
- Yaqoob, I.; Hashem, I.A.T.; Mehmood, Y.; Gani, A.; Mokhtar, S.; Guizani, S. Enabling communication technologies for smart cities. IEEE Commun. Mag. 2017, 55, 112–120. [Google Scholar] [CrossRef]
- Berry, M. Technology and organized crime in the smart city: An ethnographic study of the illicit drug trade. City Territ. Archit. 2018, 5, 16. [Google Scholar] [CrossRef]
- Meijer, A. Smart city governance: A local emergent perspective. In Smarter as the New Urban Agenda: A Comprehensive View of the 21st Century City; Springer: Cham, Switzerland, 2016; pp. 73–85. [Google Scholar]
- Kuk, G.; Janssen, M. The business models and information architectures of smart cities. In Creating Smart-er Cities; Routledge: New York, NY, USA, 2013; pp. 39–51. [Google Scholar]
- Lee, W.-H.; Chiu, C.-Y. Design and implementation of a smart traffic signal control system for smart city applications. Sensors 2020, 20, 508. [Google Scholar] [CrossRef] [PubMed]
- Hartley, J.; Sørensen, E.; Torfing, J. Collaborative innovation: A viable alternative to market competition and organizational entrepreneurship. Public Adm. Rev. 2013, 73, 821–830. [Google Scholar] [CrossRef]
- Naphade, M.; Banavar, G.; Harrison, C.; Paraszczak, J.; Morris, R. Smarter cities and their innovation challenges. Computer 2011, 44, 32–39. [Google Scholar] [CrossRef]
- Bokhari, S.A.A.; Myeong, S. The influence of artificial intelligence on e-Governance and cybersecurity in smart cities: A stakeholder’s perspective. IEEE Access 2023, 11, 69783–69797. [Google Scholar] [CrossRef]
- Zhang, H.; He, J.; Shi, X.; Hong, Q.; Bao, J.; Xue, S. Technology characteristics, stakeholder pressure, social influence, and green innovation: Empirical evidence from Chinese express companies. Sustainability 2020, 12, 2891. [Google Scholar] [CrossRef]
- Rogers, E.M.; Singhal, A.; Quinlan, M.M. Diffusion of innovations. In An Integrated Approach to Communication Theory and Research; Routledge: New York, NY, USA, 2014; pp. 432–448. [Google Scholar]
- Patterson, J.J.; Huitema, D. Institutional innovation in urban governance: The case of climate change adaptation. J. Environ. Plan. Manag. 2019, 62, 374–398. [Google Scholar] [CrossRef]
- Young, O.R.; King, L.A.; Schroeder, H. Institutions and Environmental Change: Principal Findings, Applications, and Research Frontiers; MIT Press: Cambridge, MA, USA, 2008. [Google Scholar]
- Eakin, H.; Bojórquez-Tapia, L.A.; Janssen, M.A.; Georgescu, M.; Manuel-Navarrete, D.; Vivoni, E.R.; Escalante, A.E.; Baeza-Castro, A.; Mazari-Hiriart, M.; Lerner, A.M. Urban resilience efforts must consider social and political forces. Proc. Natl. Acad. Sci. USA 2017, 114, 186–189. [Google Scholar] [CrossRef] [PubMed]
- Yau, Y.; Lau, W.K. Big data approach as an institutional innovation to tackle Hong Kong’s illegal subdivided unit problem. Sustainability 2018, 10, 2709. [Google Scholar] [CrossRef]
- Bulkeley, H.; Castán Broto, V.; Maassen, A. Low-carbon transitions and the reconfiguration of urban infrastructure. Urban Stud. 2014, 51, 1471–1486. [Google Scholar] [CrossRef]
- Asryan, A. Policy Implication of Legalizing Recreational and Medical Marijuana Focusing on Taxation and Crime Rate in California; California State University, Northridge: Northridge, CA, USA, 2020. [Google Scholar]
- Catlett, C.; Cesario, E.; Talia, D.; Vinci, A. A data-driven approach for spatio-temporal crime predictions in smart cities. In Proceedings of the 2018 IEEE International Conference on Smart Computing (SMARTCOMP), Taormina, Italy, 18–20 June 2018. [Google Scholar]
- Winters, J.V. Why are smart cities growing? Who moves and who stays. J. Reg. Sci. 2011, 51, 253–270. [Google Scholar] [CrossRef]
- Lazaroiu, G.C.; Roscia, M. Definition methodology for the smart cities model. Energy 2012, 47, 326–332. [Google Scholar] [CrossRef]
- Ali, R.; Bakhsh, K.; Yasin, M.A. Impact of urbanization on CO2 emissions in emerging economy: Evidence from Pakistan. Sustain. Cities Soc. 2019, 48, 101553. [Google Scholar] [CrossRef]
- Koppenjan, J.F.M.; Klijn, E.-H. Managing Uncertainties in Networks: A Network Approach to problem Solving and Decision Making; Psychology Press: London, UK, 2004. [Google Scholar]
- Scholl, H.J.; Scholl, M.C. Smart governance: A roadmap for research and practice. In IConference 2014 Proceedings; iSchools: Berlin, Germany, 2014. [Google Scholar]
- Klijn, E.H.; Steijn, B.; Edelenbos, J. Edelenbos, The impact of network management on outcomes in governance networks. Public Adm. 2010, 88, 1063–1082. [Google Scholar] [CrossRef]
- Viale Pereira, G.; Cunha, M.A.; Lampoltshammer, T.J.; Parycek, P.; Testa, M.G. Increasing collaboration and participation in smart city governance: A cross-case analysis of smart city initiatives. Inf. Technol. Dev. 2017, 23, 526–553. [Google Scholar] [CrossRef]
- Castelnovo, W.; Misuraca, G.; Savoldelli, A. Smart cities governance: The need for a holistic approach to assessing urban participatory policy making. Soc. Sci. Comput. Rev. 2016, 34, 724–739. [Google Scholar] [CrossRef]
- Albino, V.; Berardi, U.; Dangelico, R.M. Smart cities: Definitions, dimensions, performance, and initiatives. J. Urban Technol. 2015, 22, 3–21. [Google Scholar] [CrossRef]
- Deng, F. Stakes, stakeholders and urban governance: A theoretical framework for the Chinese city. Eurasian Geogr. Econ. 2018, 59, 291–313. [Google Scholar] [CrossRef]
- Freeman, R.E. Strategic Management: A Stakeholder Approach; Cambridge University Press: Cambridge, UK, 2010. [Google Scholar]
- Capra, C.F. The Smart City and its citizens: Governance and citizen participation in Amsterdam Smart City. Int. J. E-Plan. Res. (IJEPR) 2016, 5, 20–38. [Google Scholar] [CrossRef]
- Glaeser, E.L.; Sacerdote, B. Why is there more crime in cities? J. Political Econ. 1999, 107, S225–S258. [Google Scholar] [CrossRef]
- Alawadhi, S.; Aldama-Nalda, A.; Chourabi, H.; Gil-Garcia, J.R.; Leung, S.; Mellouli, S.; Nam, T.; Pardo, T.A.; Scholl, H.J.; Walker, S. Building understanding of smart city initiatives. In Electronic Government: 11th IFIP WG 8.5 International Conference, EGOV 2012, Kristiansand, Norway, 3–6 September 2012, Proceedings 11; Springer: Berlin/Heidelberg, Germany, 2012. [Google Scholar]
- Zanella, A.; Bui, N.; Castellani, A.; Vangelista, L.; Zorzi, M. Internet of things for smart cities. IEEE Internet Things J. 2014, 1, 22–32. [Google Scholar] [CrossRef]
- Colado, S.; Gutiérrez, A.; Vives, C.J.; Valencia, E. Smart City: Hacia la Gestión Inteligente; Marcombo: Barcelona, Spain, 2014. [Google Scholar]
- Ibrahim, M.; El-Zaart, A.; Adams, C. Smart sustainable cities roadmap: Readiness for transformation towards urban sustainability. Sustain. Cities Soc. 2018, 37, 530–540. [Google Scholar] [CrossRef]
- Lodato, T.; French, E.; Clark, J. Open government data in the smart city: Interoperability, urban knowledge, and linking legacy systems. J. Urban Aff. 2021, 43, 586–600. [Google Scholar] [CrossRef]
- Dey, S.; Chakraborty, A.; Naskar, S.; Misra, P. Smart city surveillance: Leveraging benefits of cloud data stores. In Proceedings of the 37th Annual IEEE Conference on Local Computer Networks-Workshops, Clearwater, FL, USA, 22–25 October 2012. [Google Scholar]
- Jin, D.; Hannon, C.; Li, Z.; Cortes, P.; Ramaraju, S.; Burgess, P.; Buch, N.; Shahidehpour, M. Smart street lighting system: A platform for innovative smart city applications and a new frontier for cyber-security. Electr. J. 2016, 29, 28–35. [Google Scholar] [CrossRef]
- Park, M.-S.; Lee, H. Smart city crime prevention services: The incheon free economic zone case. Sustainability 2020, 12, 5658. [Google Scholar] [CrossRef]
- Cozens, P.M.; Saville, G.; Hillier, D. Crime prevention through environmental design (CPTED): A review and modern bibliography. Prop. Manag. 2005, 23, 328–356. [Google Scholar] [CrossRef]
- O’Malley, P.; Smith, G.J. ‘Smart’crime prevention? Digitization and racialized crime control in a Smart City. Theor. Criminol. 2022, 26, 40–56. [Google Scholar] [CrossRef]
- Hodgson, G.M. What are institutions? J. Econ. Issues 2006, 40, 1–25. [Google Scholar] [CrossRef]
- March, J.G.; Olsen, J.P. Rediscovering Institutions; Simon and Schuster: New York, NY, USA, 2010. [Google Scholar]
- Hargrave, T.J.; Van de Ven, A.H. A collective action model of institutional innovation. Acad. Manag. Rev. 2006, 31, 864–888. [Google Scholar] [CrossRef]
- Rao, H.; Monin, P.; Durand, R. Institutional change in Toque Ville: Nouvelle cuisine as an identity movement in French gastronomy. Am. J. Sociol. 2003, 108, 795–843. [Google Scholar] [CrossRef]
- Yoshikawa, T.; Tsui-Auch, L.S.; McGuire, J. Corporate governance reform as institutional innovation: The case of Japan. Organ. Sci. 2007, 18, 973–988. [Google Scholar] [CrossRef]
- Larsen, T.A.; Hoffmann, S.; Lüthi, C.; Truffer, B.; Maurer, M. Emerging solutions to the water challenges of an urbanizing world. Science 2016, 352, 928–933. [Google Scholar] [CrossRef] [PubMed]
- Frederickson, H.G. Whatever happened to public administration? Governance, governance everywhere. In The Oxford Handbook of Public Management; Oxford University Press: Oxford, UK, 2007. [Google Scholar]
- Raven, R.; Sengers, F.; Spaeth, P.; Xie, L.; Cheshmehzangi, A.; De Jong, M. Urban experimentation and institutional arrangements. Eur. Plan. Stud. 2019, 27, 258–281. [Google Scholar] [CrossRef]
- Morgan, J.Q. Governance, policy innovation, and local economic development in North Carolina. Policy Stud. J. 2010, 38, 679–702. [Google Scholar] [CrossRef]
- Laufs, J.; Borrion, H.; Bradford, B. Security and the smart city: A systematic review. Sustain. Cities Soc. 2020, 55, 102023. [Google Scholar] [CrossRef]
- Karvonen, A.; Van Heur, B. Urban laboratories: Experiments in reworking cities. Int. J. Urban Reg. Res. 2014, 38, 379–392. [Google Scholar] [CrossRef]
- North, D.C. Understanding the process of economic change. In Worlds of Capitalism; Routledge: New York, NY, USA, 2012; pp. 107–120. [Google Scholar]
- Pettit, J. Multiple faces of power and learning. IDS Bull. 2010, 41, 25–35. [Google Scholar] [CrossRef]
- Fernandez-Anez, V.; Fernández-Güell, J.M.; Giffinger, R. Smart City implementation and discourses: An integrated conceptual model. Case Vienna. Cities 2018, 78, 4–16. [Google Scholar] [CrossRef]
- De Santis, R.; Fasano, A.; Mignolli, N.; Villa, A. Smart City: Fact and Fiction; University Library of Munich: Munich, Germany, 2014. [Google Scholar]
- Raymen, T. Designing-in crime by designing-out the social? Situational crime prevention and the intensification of harmful subjectivities. Br. J. Criminol. 2016, 56, 497–514. [Google Scholar] [CrossRef]
- Pali, B.; Schuilenburg, M. Fear and fantasy in the smart city. Crit. Criminol. 2020, 28, 775–788. [Google Scholar] [CrossRef]
- Silva, B.N.; Khan, M.; Han, K. Towards sustainable smart cities: A review of trends, architectures, components, and open challenges in smart cities. Sustain. Cities Soc. 2018, 38, 697–713. [Google Scholar] [CrossRef]
- Appio, F.P.; Lima, M.; Paroutis, S. Understanding Smart Cities: Innovation ecosystems, technological advancements, and societal challenges. Technol. Forecast. Soc. Change 2019, 142, 1–14. [Google Scholar] [CrossRef]
- Joshi, S.; Saxena, S.; Godbole, T. Developing smart cities: An integrated framework. Procedia Comput. Sci. 2016, 93, 902–909. [Google Scholar] [CrossRef]
- Yu, J.; Wen, Y.; Jin, J.; Zhang, Y. Towards a service-dominant platform for public value co-creation in a smart city: Evidence from two metropolitan cities in China. Technol. Forecast. Soc. Change 2019, 142, 168–182. [Google Scholar] [CrossRef]
- Anuyah, O.; Badillo-Urquiola, K.; Metoyer, R. Characterizing the technology needs of vulnerable populations for participation in research and design by adopting Maslow’s hierarchy of needs. In Proceedings of the 2023 CHI Conference on Human Factors in Computing Systems, Hamburg, Germany, 23–28 April 2023. [Google Scholar]
- Lacinák, M.; Ristvej, J. Smart city, safety and securitysecurity. Procedia Eng. 2017, 192, 522–527. [Google Scholar] [CrossRef]
- Habitat, U. State of the World’s Cities 2012/2013: Prosperity of Cities; Routledge: New York, NY, USA, 2013. [Google Scholar]
- Vitalij, F.; Robnik, A.; Alexey, T. “Safe City”—An Open and Reliable Solution for a Safe and Smart City. Elektrotehniski Vestn. 2012, 79, 262. [Google Scholar]
- Ristvej, J.; Lacinák, M.; Ondrejka, R. Ondrejka, On smart city and safe city concepts. Mob. Netw. Appl. 2020, 25, 836–845. [Google Scholar] [CrossRef]
- Tan, S.Y.; Taeihagh, A. Smart city governance in developing countries: A systematic literature review. Sustainability 2020, 12, 899. [Google Scholar] [CrossRef]
- Benkő, M.; Germán, T. Crime prevention aspects of public space renewal in Budapest. J. Place Manag. Dev. 2016, 9, 191–209. [Google Scholar] [CrossRef]
- Cagliero, L.; Cerquitelli, T.; Chiusano, S.; Garino, P.; Nardone, M.; Pralio, B.; Venturini, L. Monitoring the citizens’ perception of urban Security in Smart City environments. In Proceedings of the 2015 31st IEEE International Conference on Data Engineering Workshops, Seoul, Republic of Korea, 13–17 April 2015. [Google Scholar]
- Golafshani, N. Understanding reliability and validity in qualitative research. Qual. Rep. 2003, 8, 597–607. [Google Scholar] [CrossRef]
- Santos, J.G.; Brito, J.O.; de Andrade, D.C.; Kaziyama, V.M.; Ferreira, K.A.; Souza, I.; Teixeira, M.J.; Bouhassira, D.; Baptista, A.F. Translation to Portuguese and validation of the Douleur Neuropathique 4 questionnaire. J. Pain 2010, 11, 484–490. [Google Scholar] [CrossRef]
- Heck, R.H.; Thomas, S.; Tabata, L. Multilevel Modeling of Categorical Outcomes Using IBM SPSS; Routledge: New York, NY, USA, 2013. [Google Scholar]
- Georgiadis, A.; Christodoulou, P.; Zinonos, Z. Citizens’ perception of smart cities: A case study. Appl. Sci. 2021, 11, 2517. [Google Scholar] [CrossRef]
- Fernandez-Anez, V. Stakeholders approach to smart cities: A survey on smart city definitions. In Proceedings of the Smart Cities: First International Conference, Smart-CT 2016, Málaga, Spain, 15–17 June 2016; Proceedings 1. Springer: Berlin/Heidelberg, Germany, 2016. [Google Scholar]
- Zhang, H.; Peterson, M.P. A spatial analysis of neighborhood crime in Omaha, Nebraska using alternative measures of crime rates. Internet J. Criminol. 2007, 31, 1–31. [Google Scholar]
- Gamal, D.; Salah, E.T.; Elrayyes, E.N. How to Measure Organization Innovativeness; Technology Innovation and Entrepreneurship Center: Cairo, Egypt, 2011; pp. 1–35. [Google Scholar]
- Chang, S.-J.; Van Witteloostuijn, A.; Eden, L. Common method variance in international business research. In Research Methods in International Business; Palgrave Macmillan: Cham, Switzerland, 2020; pp. 385–398. [Google Scholar]
- Podsakoff, P.M.; MacKenzie, S.B.; Lee, J.-Y.; Podsakoff, N.P. Common method biases in behavioral research: A critical review of the literature and recommended remedies. J. Appl. Psychol. 2003, 88, 879. [Google Scholar] [CrossRef] [PubMed]
- Rosopa, P.J.; Stone-Romero, E.F. Problems with detecting assumed mediation using the hierarchical multiple regression strategy. Hum. Resour. Manag. Rev. 2008, 18, 294–310. [Google Scholar] [CrossRef]
- Li, S.D. Testing mediation using multiple regression and structural equation modeling analyses in secondary data. Eval. Rev. 2011, 35, 240–268. [Google Scholar] [CrossRef] [PubMed]
- Gill, S.; Khurshid, M.K.; Mahmood, S.; Ali, A. Factors effecting investment decision making behavior: The mediating role of information searches. Eur. Online J. Nat. Soc. Sci. 2018, 7, 758–767. [Google Scholar]
- Muller, D.; Judd, C.M.; Yzerbyt, V.Y. When moderation is mediated and mediation is moderated. J. Personal. Soc. Psychol. 2005, 89, 852. [Google Scholar] [CrossRef] [PubMed]
- Zainal, H.; Bakar, A.A.; Ram Al Jaffri, S. Reputation, satisfaction of zakat distribution, and service quality as determinant of stakeholder trust in zakat institutions. Int. J. Econ. Financ. Issues 2016, 6, 72–76. [Google Scholar]
- Fajnzylber, P.; Lederman, D.; Loayza, N. Determinants of Crime Rates in Latin America and the World: An Empirical Assessment; World Bank Publications: Washington, DC, USA, 1998. [Google Scholar]
- Bokhari, S.A.A.; Myeong, S. Use of artificial intelligence in smart cities for smart decision-making: A social innovation perspective. Sustainability 2022, 14, 620. [Google Scholar] [CrossRef]


| Factors | No of Items | Component | N | KMO | Bartlett Test | |
|---|---|---|---|---|---|---|
| Chi-Square | Sig | |||||
| Smart City Governance | 4 | 0.96 | 496 | 0.561 | 902.463 | 0.000 |
| Stakeholders’ Satisfaction | 4 | 0.821 | 496 | |||
| Crime Rate | 4 | 0.931 | 496 | |||
| Institutional Innovation | 4 | 0.807 | 496 | |||
| Technological Innovation | 4 | 0.877 | 496 | |||
| Variables | Items | Factor Loadings | KMO @ Bartlett’s Test |
|---|---|---|---|
| Smart City Governance | “Education and health facilities in my city provided by the city government are excellent.” | 0.934 | 0.737 |
| “City Government involves the community in decision/policy-making.” | 0.926 | ||
| “The performance of city government in different departments is excellent.” | 0.935 | ||
| “I am satisfied with the city government’s organizational structure to provide better services.” | 0.939 | ||
| Institutional Innovation | “Innovations made in Government institutions are useful.” | 0.929 | 0.727 |
| “Innovations made in Government institutions are Legitimate.” | 0.928 | ||
| “Innovations made in Government institutions are novel/new.” | 0.929 | ||
| “My city government keeps experimenting and taking risks.” | 0.930 | ||
| Technological Innovation | “Innovations in technology from city government have improved services.” | 0.928 | 0.778 |
| “Innovations in technology from the city government have improved working conditions for health and safety.” | 0.929 | ||
| “Innovations in technology from the city government have reduced environmental impacts.” | 0.929 | ||
| “My city government invests in R&D and time-to-market.” | 0.931 | ||
| Stakeholder Satisfaction | “I have full confidence in the city government.” | 0.928 | 0.727 |
| “My city Government takes care of my interests.” | 0.929 | ||
| “I believe that the city government provides true and trustworthy information.” | 0.928 | ||
| “I believe the city government does the right thing for the public.” | 0.927 | ||
| Crime Rate | “Innovations by the city government in institutions and technology resulted in reduced traffic rule violations.” | 0.932 | 0.673 |
| “Innovations by the city government in institutions and technology resulted in reduced Robbery/theft.” | 0.939 | ||
| “Innovations by the city government in institutions and technology resulted in reduced bribery/corruption.” | 0.932 | ||
| “Innovations by the city government in institutions and technology resulted in reduced smuggling/drugs.” | 0.931 |
| Variables | Mean | SD | SCG | InstI | TI | SS | CR | Gen | Age | Edu |
|---|---|---|---|---|---|---|---|---|---|---|
| SCG | 2.887 | 0.937 | 1 | |||||||
| InstI | 3.499 | 0.922 | 0.642 ** | 1 | ||||||
| TI | 3.812 | 0.829 | 0.559 ** | 0.808 ** | 1 | |||||
| SS | 3.278 | 1.242 | 0.801 ** | 0.574 ** | 0.687 ** | 1 | ||||
| CR | 3.623 | 0.906 | −0.027 ** | 0.560 ** | 0.636 ** | 0.345 ** | 1 | |||
| Gen | 0.650 | 0.478 | 0.060 | 0.116 | 0.168 * | 0.137 * | 0.176 ** | 1 | ||
| Age | 1.472 | 0.500 | 0.057 | 0.047 | 0.003 | −0.025 | −0.083 | −0.071 | 1 | |
| Edu | 1.322 | 0.469 | 0.094 | 0.006 | −0.100 | 0.003 | −0.117 | −0185 ** | 0.369 ** | 1 |
| Variables | Dependent Variable: Stakeholders’ Satisfaction | Dependent Variable: Crime Rate | ||||||
|---|---|---|---|---|---|---|---|---|
| Model 1 | Model 2 | Model 3 | Model 4 | Model 5 | Model 6 | Model 7 | Model 8 | |
| (Constant) | 3.278 *** | 3.664 ** | 1.286 *** | 1.408 ** | 3.007 *** | 0.402 ** | 0.969 *** | 3.563 *** |
| Gender | 0.304 ** | 0.300 ** | 0.115 * | 0.131 * | 0.370 ** | 0.202 ** | 0.104 ** | 0.154 ** |
| Age | −0.083 | 0.084 | −0.148 * | 0.170 ** | 0.074 | 0.126 ** | 1.410 * | 0.161 ** |
| Education | 0.136 * | 0.141 | 0.074 | 0.054 * | 0.106 | 0.106 ** | 0.060 * | 0.083 ** |
| SCG | 0.026 ** | 0.588 *** | 0.260 ** | −1.064 ** | −0.924 *** | −0.885 *** | ||
| InstI | 0.463 *** | 1.092 ** | −0.437 *** | −0.564 *** | ||||
| TI | 0.646 *** | 2.825 *** | −0.831 *** | −1.269 ** | ||||
| Interaction Effect: | ||||||||
| SCG x InstI | 0.521 *** | −0.245 ** | ||||||
| SCG x TI | 0.710 *** | −0.679 *** | ||||||
| Model Summary | ||||||||||
|---|---|---|---|---|---|---|---|---|---|---|
| Model | R | R-Square | Adjusted R-Square | Std. Error of the Estimate | Change Statistics | Durbin-Watson | ||||
| R-Square Change | F Change | df1 | df2 | Sig. F Change | ||||||
| 1 | 0.501 a | 0.540 | 0.527 | 0.89424 | 0.540 | 2.934 | 3 | 221 | 0.034 | 2.290 |
| 2 | 0.502 a | 0.541 | 0.523 | 0.89604 | 0.541 | 2.231 | 4 | 219 | 0.051 | 2.281 |
| 3 | 0.798 a | 0.636 | 0.625 | 0.55465 | 0.636 | 60.292 | 6 | 207 | 0.000 | 2.195 |
| 4 | 0.811 a | 0.658 | 0.645 | 0.54003 | 0.658 | 49.371 | 8 | 205 | 0.000 | 2.131 |
| Model Summary | ||||||||||
|---|---|---|---|---|---|---|---|---|---|---|
| Model | R | R-Square | Adjusted R-Square | Std. Error of the Estimate | Change Statistics | Durbin-Watson | ||||
| R-Square Change | F Change | df1 | df2 | Sig. F Change | ||||||
| 5 | 0.543 a | 0.510 | 0.506 | 0.23829 | 0.520 | 1.456 | 3 | 210 | 0.228 | 2.165 |
| 6 | 0.809 a | 0.655 | 0.648 | 0.73709 | 0.655 | 99.003 | 4 | 209 | 0.000 | 2.215 |
| 7 | 0.872 a | 0.760 | 0.753 | 0.61696 | 0.760 | 109.425 | 6 | 207 | 0.000 | 1.921 |
| 8 | 0.891 a | 0.795 | 0.787 | 0.57378 | 0.795 | 99.180 | 8 | 205 | 0.000 | 2.219 |
Disclaimer/Publisher’s Note: The statements, opinions and data contained in all publications are solely those of the individual author(s) and contributor(s) and not of MDPI and/or the editor(s). MDPI and/or the editor(s) disclaim responsibility for any injury to people or property resulting from any ideas, methods, instructions or products referred to in the content. |
© 2024 by the authors. Licensee MDPI, Basel, Switzerland. This article is an open access article distributed under the terms and conditions of the Creative Commons Attribution (CC BY) license (https://creativecommons.org/licenses/by/4.0/).
Share and Cite
Bokhari, S.A.A.; Seunghwan, M. How Do Institutional and Technological Innovations Influence the Smart City Governance? Focused on Stakeholder Satisfaction and Crime Rate. Sustainability 2024, 16, 4246. https://doi.org/10.3390/su16104246
Bokhari SAA, Seunghwan M. How Do Institutional and Technological Innovations Influence the Smart City Governance? Focused on Stakeholder Satisfaction and Crime Rate. Sustainability. 2024; 16(10):4246. https://doi.org/10.3390/su16104246
Chicago/Turabian StyleBokhari, Syed Asad Abbas, and Myeong Seunghwan. 2024. "How Do Institutional and Technological Innovations Influence the Smart City Governance? Focused on Stakeholder Satisfaction and Crime Rate" Sustainability 16, no. 10: 4246. https://doi.org/10.3390/su16104246
APA StyleBokhari, S. A. A., & Seunghwan, M. (2024). How Do Institutional and Technological Innovations Influence the Smart City Governance? Focused on Stakeholder Satisfaction and Crime Rate. Sustainability, 16(10), 4246. https://doi.org/10.3390/su16104246

