Factor Analysis of Sustainable Livelihood Potential Development for Poverty Alleviation Using Structural Equation Modeling
Abstract
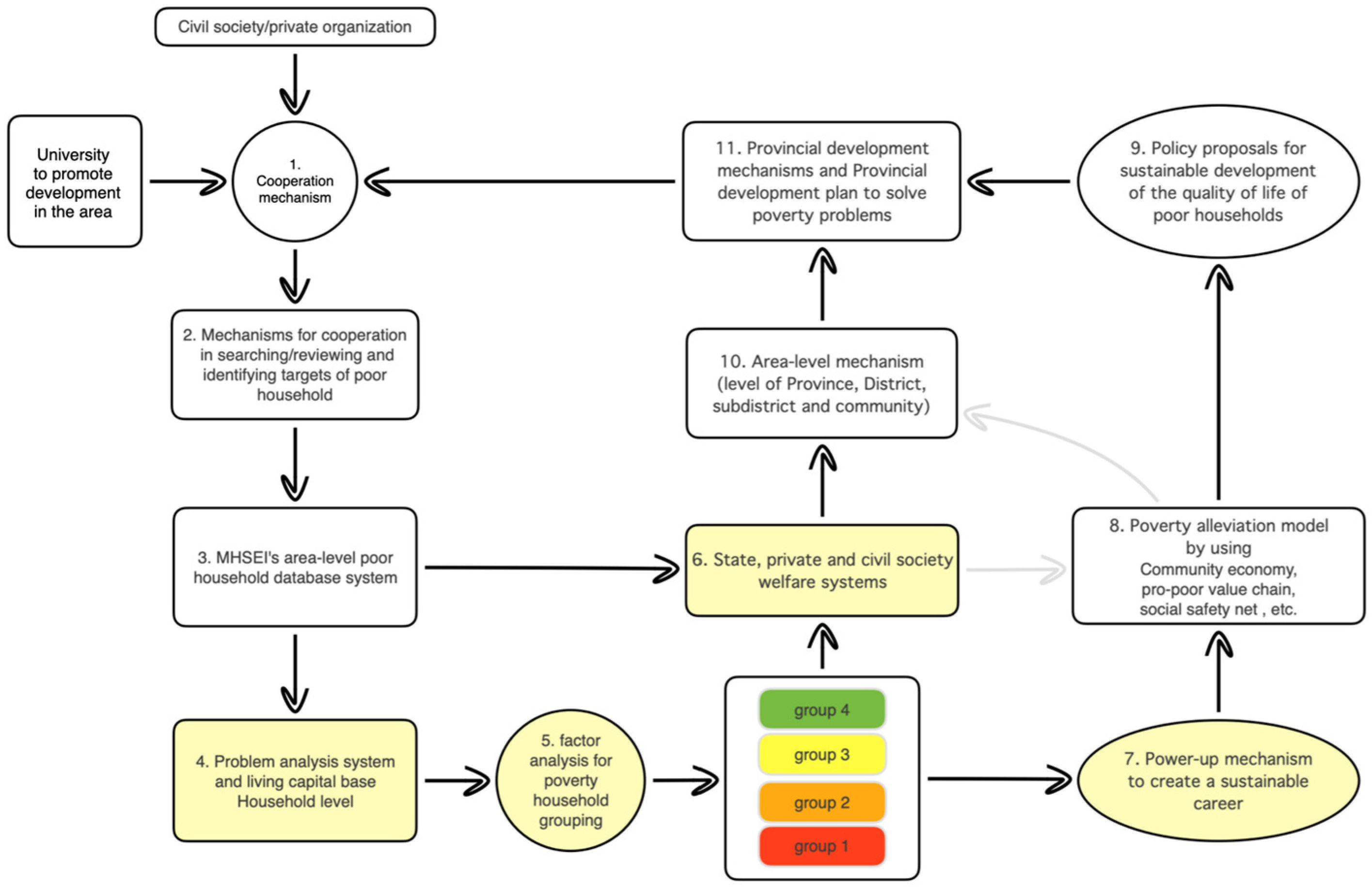
1. Introduction
2. Literature Review
2.1. Multidimensional Poverty Index (MPI)
2.2. Sustainable Livelihood Framework (SLF)
2.2.1. Vulnerability Context
2.2.2. Livelihood Assets
2.2.3. Policies, Institutions, and Processes
2.2.4. Livelihood Strategies
2.2.5. Livelihood Outcomes
2.3. Analytic Framework
2.3.1. Structural Equation Modeling (SEM)
2.3.2. Confirmatory Factor Analysis (CFA)
3. Materials and Methods
3.1. Materials and Research Areas
3.2. Methodology and Variables
4. Results
4.1. Results of Data Analysis for the First-Order Confirmatory Factor Analysis (CFA)
4.1.1. Human Capital
4.1.2. Physical Capital
4.1.3. Financial Capital
4.1.4. Natural Capital
4.1.5. Social Capital
4.2. Results of Structural Equation Modeling (SEM) Using Second-Order CFA
- (1)
- The three highest-weighted indicators of natural capital were (C43) workplace problems, (C46) using natural resources in the area to generate income, and (C42) using water for agriculture.
- (2)
- The three highest-weighted indicators of human capital were (C11) highest education, (C13) careers and professional skills to create income, and (C16) good health.
- (3)
- The three highest-weighted indicators of financial capital were (C35) property for occupation, (C34) debt, and (C31) average annual household income.
- (4)
- The three highest-weighted indicators of social capital were (C59) experience in solving community problems, (C510) participation in community management, and (C57) having a knowledgeable person for development in the community.
- (5)
- The three highest-weighted indicators of physical capital were (C23) hygiene in the home, (C22) housing problems, and (C24) condition of electrical systems/waterworks/information equipment.
5. Conclusions and Limitations
5.1. Conclusions
- (1)
- The potential development of natural capital should focus on solving problems in the workplace (0.498), encouraging the use of natural resources in the area to generate income (0.232), and supporting the use of water for agriculture (0.154).
- (2)
- The potential development of human capital should focus on supporting members of low-income families to obtain higher education (0.873), promoting vocational skills and income-generating careers (0.261), and promoting the good health of household members (0.025).
- (3)
- The potential development of financial capital should focus on supporting real estate for occupations (0.482) and reducing the debt burden (0.262). Moreover, the average annual household income should be increased (0.107).
- (4)
- The potential development of social capital should focus on supporting the use of experience in developing or solving community problems (0.841); promoting the participation of administrators, organizations, groups, or institutions in the community (0.801); and having strong community leaders. This will support the presence of knowledgeable people to help solve problems and develop communities (0.359).
- (5)
- The development of physical capital potential should focus on promoting and supporting good hygiene in homes (0.422), necessary essential utilities including electricity, water, and information equipment (0.388), and support for ownership of housing and land (0.156).
5.2. Limitations and Future Research Directions
Author Contributions
Funding
Institutional Review Board Statement
Informed Consent Statement
Data Availability Statement
Acknowledgments
Conflicts of Interest
References
- Alkire, S.; Kanagaratnam, U.; Nogales, R.; Suppa, N. Revising the Global Multidimensional Poverty Index: Empirical Insights and Robustness. Rev. Income Wealth 2022, 68, S347–S384. [Google Scholar] [CrossRef]
- Seth, S.; Santos, M.E. On the Interaction Between Focus and Distributional Properties in Multidimensional Poverty Measurement. Soc. Indic. Res. 2019, 145, 503–521. [Google Scholar] [CrossRef]
- Pinar, M. Sensitivity of environmental performance index based on stochastic dominance. J. Environ. Manag. 2022, 310, 114767. [Google Scholar] [CrossRef]
- Pereira, M.A.; Marques, R.C. The ‘Sustainable Public Health Index’: What if public health and sustainable development is compatible? World Dev. 2022, 149, 105708. [Google Scholar] [CrossRef]
- Chambers, R. Rural Development: Putting the Last First; Longman: London, UK, 1983; Volume 198. [Google Scholar]
- Scoones, I. Livelihoods perspectives and rural development. J. Peasant. Stud. 2009, 36, 171–196. [Google Scholar] [CrossRef]
- Mallick, B.; Sultana, Z.; Bennett, C.M. How do sustainable livelihoods influence environmental (non-)migration aspirations? Appl. Geogr. 2020, 124, 102328. [Google Scholar] [CrossRef]
- Della Guardia, A.; Lake, M.; Schnitzer, P. Selective inclusion in cash transfer programs: Unintended consequences for social cohesion. World Dev. 2022, 157, 105922. [Google Scholar] [CrossRef]
- Henao-Cespedes, V.; Garcés-Gómez, Y.A.; Ruggeri, S.; Henao-Cespedes, T.M. Relationship analysis between the spread of COVID−19 and the multidimensional poverty index in the city of Manizales, Colombia. Egypt. J. Remote. Sens. Space Sci. 2022, 25, 197–204. [Google Scholar] [CrossRef]
- Mayen Huerta, C. Rethinking the distribution of urban green spaces in Mexico City: Lessons from the COVID-19 outbreak. Urban For. Urban Green. 2022, 70, 127525. [Google Scholar] [CrossRef]
- Ouoba, Y.; Sawadogo, N. Food security, poverty, and household resilience to COVID-19 in Burkina Faso: Evidence from urban small traders’ households. World Dev. Perspect. 2022, 25, 100387. [Google Scholar] [CrossRef]
- Zhao, H.; Guo, X.; Peng, N. What catalyzes the proactive recovery of peasants from the COVID-19 pandemic? A livelihood perspective in Ningqiang County, China. Int. J. Disaster Risk Reduct. 2022, 73, 102920. [Google Scholar] [CrossRef]
- Mirdda, H.A.; Bera, S.; Chatterjee, R. Vulnerability assessment of mountainous households to landslides: A multidimensional study in the rural Himalayas. Int. J. Disaster Risk Reduct. 2022, 71, 102809. [Google Scholar] [CrossRef]
- Diwakar, V.; Shepherd, A. Sustaining escapes from poverty. World Dev. 2022, 151, 105611. [Google Scholar] [CrossRef]
- Maity, S.; Rummana Barlaskar, M.U.; Sarkar, M.M. Girls’ educational attainment at the higher secondary level across Indian states: Scenario and determinants. Soc. Sci. Humanit. Open 2022, 6, 100283. [Google Scholar] [CrossRef]
- Obaco, M.; Pontarollo, N.; Mendieta Muñoz, R.; Díaz-Sánchez, J.P. On the association between housing deprivation and urban size: Evidence from South Asia. World Dev. 2022, 157, 105895. [Google Scholar] [CrossRef]
- Sajjad, M.; Munir, H.; Kanwal, S.; Asad Naqvi, S.A. Spatial inequalities in education status and its determinants in Pakistan: A district-level modeling in the context of sustainable development Goal-4. Appl. Geogr. 2022, 140, 102665. [Google Scholar] [CrossRef]
- Shahid, A.; Siddique HM, A.; Kiani, A.K.; Shafique, U. Human health, FDI, and economic growth nexus: A panel data analysis. Int. J. Bus. Econ. Financ. 2021, 2, 54–66. [Google Scholar]
- Tran, T.Q.; Thi Nguyen, H.T.; Hoang, Q.N.; Van Nguyen, D. The influence of contextual and household factors on multidimensional poverty in rural Vietnam: A multilevel regression analysis. Int. Rev. Econ. Financ. 2022, 78, 390–403. [Google Scholar] [CrossRef]
- Tang, J.; Xu, Y.; Qiu, H. Integration of migrants in poverty alleviation resettlement to urban China. Cities 2022, 120, 103501. [Google Scholar] [CrossRef]
- Abbas, K.; Butt, K.M.; Xu, D.; Ali, M.; Baz, K.; Kharl, S.H.; Ahmed, M. Measurements and determinants Of extreme multidimensional energy poverty using machine learning. Energy 2022, 251, 123977. [Google Scholar] [CrossRef]
- Koomson, I.; Afoakwah, C.; Ampofo, A. How does ethnic diversity affect energy poverty? Insights from South Africa. Energy Econ. 2022, 111, 106079. [Google Scholar] [CrossRef]
- Stoeffler, Q.; Opuz, G. Price, information, and product quality: Explaining index insurance demand in Burkina Faso. Food Policy 2022, 108, 102213. [Google Scholar] [CrossRef]
- Mengistu, F.; Assefa, E. Towards sustaining watershed management practices in Ethiopia: A synthesis of local perception, community participation, adoption, and livelihoods. Environ. Sci. Policy 2020, 112, 414–430. [Google Scholar] [CrossRef]
- Eichsteller, M.; Njagi, T.; Nyukuri, E. The role of agriculture in poverty escapes in Kenya—Developing a capabilities approach in the context of climate change. World Dev. 2022, 149, 105705. [Google Scholar] [CrossRef]
- Barrella, R.; Romero, J.C.; Linares, J.I.; Arenas, E.; Asín, M.; Centeno, E. The dark side of energy poverty: Who is under-consuming in Spain and why? Energy Res. Soc. Sci. 2022, 86, 102428. [Google Scholar] [CrossRef]
- Davis, J.; Magadzire, N.; Hemerijckx, L.-M.; Maes, T.; Durno, D.; Kenyana, N.; Lwasa, S.; Van Rompaey, A.; Verburg, P.H.; May, J. Precision approaches to food insecurity: A spatial analysis of urban hunger and its contextual correlates in an African city. World Dev. 2022, 149, 105694. [Google Scholar] [CrossRef]
- Mathen, C.K.; Sadath, A.C. Examination of energy poverty among households in Kasargod District of Kerala. Energy Sustain. Dev. 2022, 68, 472–479. [Google Scholar] [CrossRef]
- Gupta, S.; Gupta, E.; Sarangi, G.K. Household Energy Poverty Index for India: An analysis of inter-state differences. Energy Policy 2020, 144, 111592. [Google Scholar] [CrossRef]
- Ugembe, M.A.; Brito, M.C.; Inglesi-Lotz, R. Measuring energy poverty in Mozambique: Is energy poverty. A purely rural phenomenon? Energy Nexus 2022, 5, 100039. [Google Scholar] [CrossRef]
- Wang, X.; Hai, S.; Cai, P. Urban rural disparity of child poverty in China: Spatio-temporal changes and influencing factors. J. Rural Stud. 2022, 91, 170–183. [Google Scholar] [CrossRef]
- Brazil, N. The multidimensional clustering of health and its ecological risk factors. Soc. Sci. Med. 2022, 295, 113772. [Google Scholar] [CrossRef] [PubMed]
- Zhao, J.; Dong, K.; Dong, X.; Shahbaz, M. How renewable energy alleviate energy poverty? A global analysis. Renew. Energy 2022, 186, 299–311. [Google Scholar] [CrossRef]
- Ullah, A.; Pinglu, C.; Ullah, S.; Qaisar, Z.H.; Qian, N. The dynamic nexus of E-Government, and sustainable development: Moderating role of multi-dimensional regional integration index in Belt and Road partner countries. Technol. Soc. 2022, 68, 101903. [Google Scholar] [CrossRef]
- Zhang, Y.; Wang, W.; Feng, Y. Impact of different models of rural land consolidation on rural household poverty vulnerability. Land Use Policy 2022, 114, 105963. [Google Scholar] [CrossRef]
- Lu, C.Y.; Parkhouse, H.; Thomas, K. Measuring the multidimensionality of educators’ approaches to diversity: Development of the in-service teacher multicultural education model. Teach. Teach. Educ. 2022, 116, 103752. [Google Scholar] [CrossRef]
- Munyanyi, M.E.; Awaworyi Churchill, S. Foreign aid and energy poverty: Sub-national evidence from Senegal. Energy Econ. 2022, 108, 105899. [Google Scholar] [CrossRef]
- Benevenuto, R.; Caulfield, B. Examining the socioeconomic outcomes of transport interventions in the Global South. Transp. Policy 2022, 119, 56–66. [Google Scholar] [CrossRef]
- Ren, Y.-S.; Jiang, Y.; Narayan, S.; Ma, C.-Q.; Yang, X.-G. Marketization and rural energy poverty: Evidence from provincial panel data in China. Energy Econ. 2022, 111, 106073. [Google Scholar] [CrossRef]
- Wu, M.; Taghizadeh-Hesary, F.; Shahbaz, M. Nexus between financial development and energy poverty in Latin America. Energy Policy 2022, 165, 112925. [Google Scholar] [CrossRef]
- Wu, W.; Li, Y.; Liu, Y. What constrains impoverished rural regions: A case study of Henan Province in central China. Habitat Int. 2022, 119, 102477. [Google Scholar] [CrossRef]
- Bolch, K.B.; Ceriani, L.; López-Calva, L.F. The arithmetics and politics of domestic resource mobilization for poverty eradication. World Dev. 2022, 149, 105691. [Google Scholar] [CrossRef]
- Chinsinga, B.; Weldeghebrael, E.H.; Kelsall, T.; Schulz, N.; Williams, T.P. Using political settlements analysis to explain poverty trends in Ethiopia, Malawi, Rwanda, and Tanzania. World Dev. 2022, 153, 105827. [Google Scholar] [CrossRef]
- Bauer, T.; de Jong, W.; Ingram, V.; Arts, B.; Pacheco, P. Thriving in turbulent times: Livelihood resilience and vulnerability assessment of Bolivian Indigenous Forest households. Land Use Policy 2022, 119, 106146. [Google Scholar] [CrossRef]
- Prieto, A.V.; García-Estévez, J.; Ariza, J.F. On the relationship between mining and rural poverty: Evidence for Colombia. Resour. Policy 2022, 75, 102443. [Google Scholar] [CrossRef]
- Burguillo, M.; Barisone, M.; Juez-Martel, P. Which cooking and heating fuels are more likely to be used in energy-poor households? Exploring energy and fuel poverty in Argentina. Energy Res. Soc. Sci. 2022, 87, 102481. [Google Scholar] [CrossRef]
- Shupler, M.; Baame, M.; Nix, E.; Tawiah, T.; Lorenzetti, F.; Saah, J.; Anderson de Cuevas, R.; Sang, E.; Puzzolo, E.; Mangeni, J.; et al. Multiple aspects of energy poverty are associated with lower mental health-related quality of life: A modeling study in three peri-urban African communities. SSM Ment. Health 2022, 2, 100103. [Google Scholar] [CrossRef]
- Zhang, L.; Xiao, Y.; Wu, Q.; Li, J. Will the use of solid fuels reduce the life satisfaction of rural residents—Evidence from China. Energy Sustain. Dev. 2022, 68, 94–102. [Google Scholar] [CrossRef]
- Eisfeld, K.; Seebauer, S. The energy austerity pitfall: Linking hidden energy poverty with self-restriction in household use in Austria. Energy Res. Soc. Sci. 2022, 84, 102427. [Google Scholar] [CrossRef]
- Turnbull, K.L.P.; Mateus, D.M.C.; LoCasale-Crouch, J.; Coolman, F.L.; Hirt, S.E.; Okezie, E. Family routines and practices that support the school readiness of young children living in poverty. Early Child. Res. Q. 2022, 58, 1–13. [Google Scholar] [CrossRef]
- Karmaker, S.C.; Sen, K.K.; Singha, B.; Hosan, S.; Chapman, A.J.; Saha, B.B. The mediating effect of energy poverty on child development: Empirical evidence from energy poor countries. Energy 2022, 243, 123093. [Google Scholar] [CrossRef]
- Becker, T.E.; Cote, J.A. Additive and multiplicative method effects in applied psychological research: An empirical assessment of three models. J. Manag. 1994, 20, 625–641. [Google Scholar] [CrossRef]
- Anderson, J.C.; Gerbing, D.W. Structural equation modeling in practice: A review and recommended two-step approach. Psychol. Bull. 1988, 103, 411. [Google Scholar] [CrossRef]
- Hair, J.F., Jr.; Hult, G.T.M.; Ringle, C.M.; Sarstedt, M. A Primer on Partial Least Squares Structural Equation Modeling [PLS-SEM]; Sage Publications: Thousand Oaks, CA, USA, 2021. [Google Scholar]
- Tóth-Király, I.; Bőthe, B.; Orosz, G. Exploratory structural equation modeling analysis of the Self-Compassion Scale. Mindfulness 2017, 8, 881–892. [Google Scholar] [CrossRef]


















| Group | Symbol | Description | |
|---|---|---|---|
| Group 1 | Red | The households with the most poverty. | 1.00–1.75 |
| Group 2 | Orange | The households with relatively low income. | 1.76–2.50 |
| Group 3 | Yellow | The households that are at risk of being impoverished. | 2.51–3.25 |
| Group 4 | Green | The households that have relatively good lives. | 3.26–4.00. |
| Capital of SLF. | Group 1 | Group 2 | Group 3 | Group 4 |
|---|---|---|---|---|
| C1: Human capital | 95 | 9997 | 7407 | 37 |
| C2: Physical capital | 187 | 13,772 | 3577 | 0 |
| C3: Financial capital | 5205 | 7614 | 4068 | 649 |
| C4: Natural capital | 4378 | 12,962 | 196 | 0 |
| C5: Social capital | 8450 | 7509 | 1557 | 20 |
| Capital of SLF. | Variable Index | Group 1 | Group 2 | Group 3 | Group 4 | |
|---|---|---|---|---|---|---|
| Sustainable Livelihood Framework (C) | C1 = Human Capital | 2.463 | 95 | 9997 | 7407 | 37 |
| C2 = Physical Capital | 2.318 | 187 | 13,772 | 3577 | 0 | |
| C3 = Financial Capital | 2.028 | 5205 | 7614 | 4068 | 649 | |
| C4 = Natural Capital | 1.887 | 4378 | 12,962 | 196 | 0 | |
| C5 = Social Capital | 1.797 | 8450 | 7509 | 1557 | 20 | |
| Human Capital (C1) | C11 = Highest education | 2.591 | 1085 | 6544 | 8005 | 1902 |
| C12 = Educational status | 1.324 | 14,912 | 2501 | 120 | 3 | |
| C13 = Careers and professional skills | 2.132 | 0 | 15,511 | 1324 | 701 | |
| C14 = Average monthly income | 2.533 | 1332 | 7078 | 7178 | 1948 | |
| C15 = Health | 3.752 | 57 | 263 | 1341 | 15,875 | |
| C16 = Government welfare | 1.910 | 7056 | 7420 | 2933 | 127 | |
| Physical Capital (C2) | C21 = Home ownership | 2.793 | 515 | 2596 | 14,425 | 0 |
| C22 = Housing conditions | 1.980 | 8224 | 1427 | 7885 | 0 | |
| C23 = Hygiene in the home | 3.036 | 28 | 2107 | 1988 | 13,413 | |
| C24 = Electrical system/waterwork/equipment | 2.084 | 1347 | 15,460 | 729 | 0 | |
| C25 = Roads/public paths into residential area | 2.263 | 6129 | 2263 | 8994 | 150 | |
| C26 = Communication channel, speed, accuracy | 2.885 | 360 | 2066 | 14,331 | 779 | |
| C27 = Information sources related to livelihood and income generation | 2.266 | 6095 | 1310 | 9496 | 635 | |
| C28 = Using digital technology to benefits living and generating income | 1.000 | 6095 | 1310 | 9496 | 635 | |
| Financial Capital (C3) | C31 = Average annual household income | 2.533 | 8570 | 0 | 0 | 8966 |
| C32 = Average annual household expense | 1.435 | 14,988 | 0 | 0 | 2548 | |
| C33 = Savings | 2.134 | 10,905 | 0 | 0 | 6631 | |
| C34 = Debt | 1.773 | 10,509 | 0 | 7027 | 0 | |
| C35 = Property for occupation | 1.634 | 13,657 | 0 | 502 | 3377 | |
| Natural Capital (C4) | C41 = Stability of workplace | 1.111 | 15,930 | 1386 | 84 | 136 |
| C42 = Using water for agriculture | 1.212 | 15,491 | 364 | 1681 | 0 | |
| C43 = Workplace problems | 3.262 | 3438 | 266 | 2081 | 11,751 | |
| C44 = Roads/public paths into workplace | 2.263 | 6129 | 2263 | 8994 | 150 | |
| C45 = Using natural resources for sustenance | 1.607 | 6880 | 10,656 | 0 | 0 | |
| C46 = Using natural resources to generate income | 1.941 | 1529 | 15,753 | 0 | 254 | |
| C47 = Housing in natural disaster area | 1.752 | 4341 | 13,195 | 0 | 0 | |
| C48 = Workplace in natural disaster area | 2.370 | 1333 | 12,258 | 57 | 3888 | |
| Social Capital (C5) | C51 = Participating in group activities | 1.856 | 9333 | 4426 | 741 | 3036 |
| C52 = Participating in community activities | 1.856 | 9333 | 4426 | 741 | 3036 | |
| C53 = Helping each other when in trouble | 1.375 | 13,066 | 2367 | 2087 | 16 | |
| C54 = Rules or regulations for a community | 1.931 | 8098 | 2538 | 6900 | 0 | |
| C55 = Compliance with rules, regulations, and agreements for the community. | 3.290 | 4148 | 0 | 0 | 13,388 | |
| C56 = Community conflict management | 1.487 | 8983 | 8553 | 0 | 0 | |
| C57 = Having a knowledgeable person for development in the community | 1.721 | 12,851 | 459 | 479 | 3747 | |
| C58 = Using a knowledgeable person to solve problems in the community | 1.000 | 17,536 | 0 | 0 | 0 | |
| C59 = Having the necessary experience to solve problems | 1.823 | 8429 | 5674 | 1524 | 1909 | |
| C510 = Having the necessary experience to participate in community management | 1.892 | 9509 | 2757 | 2922 | 2348 |
| No. | Provinces | Sample Size (Households) | : The Level of Livelihood Capital (1–4) | |||||
|---|---|---|---|---|---|---|---|---|
| Human Capital | Physical Capital | Financial Capital | Natural Capital | Social Capital | Average | |||
| 1 | Chai Nat | 588 | 2.54 | 2.41 | 2.06 | 1.91 | 1.70 | 2.12 |
| 2 | Nakhon Ratchasima | 725 | 2.61 | 2.38 | 2.05 | 1.89 | 1.70 | 2.13 |
| 3 | Kalasin | 729 | 2.41 | 2.30 | 1.75 | 1.93 | 1.95 | 2.07 |
| 4 | Mae Hong Son | 738 | 2.41 | 2.20 | 1.80 | 1.59 | 2.18 | 2.04 |
| 5 | Narathiwat | 769 | 2.47 | 2.38 | 2.11 | 1.96 | 1.72 | 2.13 |
| 6 | Surin | 844 | 2.29 | 2.08 | 2.10 | 1.67 | 1.65 | 1.96 |
| 7 | Amnat Charoen | 865 | 2.29 | 2.10 | 2.13 | 1.45 | 1.56 | 1.91 |
| 8 | Phatthalung | 868 | 2.65 | 2.43 | 2.22 | 1.99 | 1.76 | 2.21 |
| 9 | Sisaket | 883 | 2.36 | 2.20 | 2.04 | 1.88 | 1.72 | 2.04 |
| 10 | Pattani | 886 | 2.43 | 2.34 | 1.97 | 1.89 | 1.45 | 2.02 |
| 11 | Sakon Nakhon | 923 | 2.39 | 2.19 | 2.13 | 1.89 | 1.68 | 2.05 |
| 12 | Lampang | 930 | 2.55 | 2.44 | 1.88 | 2.12 | 2.05 | 2.21 |
| 13 | Yala | 952 | 2.57 | 2.45 | 1.82 | 2.18 | 1.83 | 2.17 |
| 14 | Roi Et | 962 | 2.58 | 2.45 | 2.22 | 2.02 | 2.12 | 2.28 |
| 15 | Buriram | 965 | 2.50 | 2.43 | 2.19 | 2.03 | 2.08 | 2.24 |
| 16 | Loei | 968 | 2.48 | 2.42 | 2.06 | 1.87 | 1.82 | 2.13 |
| 17 | Mukdahan | 983 | 2.34 | 2.10 | 1.99 | 1.72 | 1.53 | 1.94 |
| 18 | Yasothon | 985 | 2.30 | 2.13 | 2.00 | 1.77 | 1.57 | 1.96 |
| 19 | Phitsanulok | 993 | 2.49 | 2.45 | 1.94 | 2.09 | 1.98 | 2.19 |
| 20 | Ubon Ratchathani | 980 | 2.61 | 2.46 | 2.06 | 1.80 | 1.87 | 2.16 |
| Overall | 17,536 | 2.46 | 2.32 | 2.03 | 1.89 | 1.80 | 2.10 | |
| Variable | C11 | C13 | C15 | C16 |
|---|---|---|---|---|
| C11 | 1 | |||
| C13 | 0.231 | 1 | ||
| C15 | 0.110 | 0.005 | 1 | |
| C16 | −0.024 | −0.063 | −0.012 | 1 |
| Standard deviation | 0.596 | 0.387 | 0.411 | 0.538 |
| Observed Variable | Coefficient (β) | Standard Error (S.E.) | R-Squared (R2) |
|---|---|---|---|
| C11 | 0.289 | 0.047 | 0.084 |
| C13 | 0.800 | 0.129 | 0.639 |
| C15 | 0.007 | 0.010 | 0.000 |
| C16 | −0.079 | 0.015 | 0.006 |
| Variable | C21 | C22 | C23 | C24 | C25 | C26 |
|---|---|---|---|---|---|---|
| C21 | 1 | |||||
| C22 | −0.106 | 1 | ||||
| C23 | 0.062 | −0.158 | 1 | |||
| C24 | 0.148 | −0.074 | 0.086 | 1 | ||
| C25 | 0.016 | −0.092 | 0.111 | 0.081 | 1 | |
| C26 | −0.014 | 0.006 | 0.032 | −0.013 | 0.043 | 1 |
| Standard deviation | 0.472 | 0.958 | 0.439 | 0.221 | 0.773 | 0.481 |
| Observed Variable | Coefficient (β) | Standard Error (S.E.) | R-Squared (R2) |
|---|---|---|---|
| C21 | 0.127 | 0.016 | 0.016 |
| C22 | −0.360 | 0.017 | 0.130 |
| C23 | 0.442 | 0.020 | 0.195 |
| C24 | 0.199 | 0.014 | 0.040 |
| C25 | 0.248 | 0.014 | 0.061 |
| C26 | −0.029 | 0.019 | 0.001 |
| Variable | C31 | C33 | C34 | C35 |
|---|---|---|---|---|
| C31 | 1 | |||
| C33 | 0.088 | 1 | ||
| C34 | 0.049 | 0.002 | 1 | |
| C35 | 0.160 | 0.054 | 0.107 | 1 |
| Standard deviation | 1.500 | 1.455 | 0.624 | 1.202 |
| Observed Variable | Coefficient (β) | Standard Error (S.E.) | R-Squared (R2) |
|---|---|---|---|
| C31 | 0.262 | 0.023 | 0.069 |
| C33 | 0.085 | 0.014 | 0.007 |
| C34 | 0.176 | 0.016 | 0.031 |
| C35 | 0.612 | 0.051 | 0.374 |
| Variable | C42 | C43 | C44 | C46 |
|---|---|---|---|---|
| C42 | 1 | |||
| C43 | 0.081 | 1 | ||
| C44 | 0.136 | 0.386 | 1 | |
| C46 | 0.024 | 0.117 | 0.178 | 1 |
| Standard deviation | 0.599 | 1.183 | 0.773 | 0.376 |
| Observed Variable | Coefficient (β) | Standard Error (S.E.) | R-Squared (R2) |
|---|---|---|---|
| C42 | 0.170 | 0.009 | 0.029 |
| C43 | 0.491 | 0.014 | 0.241 |
| C44 | 0.787 | 0.020 | 0.619 |
| C46 | 0.227 | 0.010 | 0.052 |
| Variable | C53 | C55 | C56 | C57 | C59 | C510 |
|---|---|---|---|---|---|---|
| C53 | 1 | |||||
| C55 | 0.154 | 1 | ||||
| C56 | 0.153 | 0.167 | 1 | |||
| C57 | 0.073 | 0.071 | 0.083 | 1 | ||
| C59 | 0.242 | 0.098 | 0.158 | 0.310 | 1 | |
| C510 | 0.223 | 0.098 | 0.143 | 0.291 | 0.674 | 1 |
| Standard deviation | 0.691 | 1.275 | 0.500 | 1.240 | 0.986 | 1.110 |
| Observed Variable | Coefficient (β) | Standard Error (S.E.) | R-Squared (R2) |
|---|---|---|---|
| C53 | 0.329 | 0.015 | 0.108 |
| C55 | 0.141 | 0.010 | 0.020 |
| C56 | 0.211 | 0.011 | 0.045 |
| C57 | 0.425 | 0.016 | 0.181 |
| C59 | 0.732 | 0.027 | 0.535 |
| C510 | 0.681 | 0.025 | 0.464 |
| Latent Variable Observed Variable | C1 | C2 | C3 | C4 | C5 | R2 | |||||
|---|---|---|---|---|---|---|---|---|---|---|---|
| β | S.E. | β | S.E. | β | S.E. | β | S.E. | β | S.E. | ||
| C11 | 0.873 | 0.018 | 0.762 | ||||||||
| C13 | 0.261 | 0.009 | 0.068 | ||||||||
| C15 | 0.016 | 0.012 | 0.000 | ||||||||
| C16 | −0.025 | 0.008 | 0.001 | ||||||||
| C21 | 0.088 | 0.016 | 0.008 | ||||||||
| C22 | −0.388 | 0.016 | 0.150 | ||||||||
| C23 | 0.422 | 0.018 | 0.178 | ||||||||
| C24 | 0.156 | 0.013 | 0.024 | ||||||||
| C26 | 0.043 | 0.013 | 0.002 | ||||||||
| C31 | 0.107 | 0.014 | 0.011 | ||||||||
| C33 | −0.086 | 0.014 | 0.007 | ||||||||
| C34 | 0.262 | 0.027 | 0.068 | ||||||||
| C35 | 0.480 | 0.050 | 0.230 | ||||||||
| C42 | 0.154 | 0.009 | 0.024 | ||||||||
| C43 | 0.498 | 0.014 | 0.248 | ||||||||
| C46 | 0.232 | 0.010 | 0.054 | ||||||||
| C53 | 0.285 | 0.008 | 0.081 | ||||||||
| C55 | 0.123 | 0.008 | 0.015 | ||||||||
| C56 | 0.182 | 0.008 | 0.033 | ||||||||
| C57 | 0.359 | 0.007 | 0.129 | ||||||||
| C59 | 0.841 | 0.005 | 0.707 | ||||||||
| C510 | 0.801 | 0.005 | 0.642 | ||||||||
| Observed Variable | Coefficient (β) | Standard Error (S.E.) | R-Squared (R2) |
|---|---|---|---|
| C1 | 0.819 | 0.018 | 0.670 |
| C2 | 0.373 | 0.017 | 0.139 |
| C3 | 0.811 | 0.083 | 0.658 |
| C4 | 0.913 | 0.025 | 0.833 |
| C5 | 0.649 | 0.008 | 0.421 |
Disclaimer/Publisher’s Note: The statements, opinions and data contained in all publications are solely those of the individual author(s) and contributor(s) and not of MDPI and/or the editor(s). MDPI and/or the editor(s) disclaim responsibility for any injury to people or property resulting from any ideas, methods, instructions or products referred to in the content. |
© 2024 by the authors. Licensee MDPI, Basel, Switzerland. This article is an open access article distributed under the terms and conditions of the Creative Commons Attribution (CC BY) license (https://creativecommons.org/licenses/by/4.0/).
Share and Cite
Ngamwong, N.; Darakorn Na Ayuthaya, S.; Kiattisin, S. Factor Analysis of Sustainable Livelihood Potential Development for Poverty Alleviation Using Structural Equation Modeling. Sustainability 2024, 16, 4213. https://doi.org/10.3390/su16104213
Ngamwong N, Darakorn Na Ayuthaya S, Kiattisin S. Factor Analysis of Sustainable Livelihood Potential Development for Poverty Alleviation Using Structural Equation Modeling. Sustainability. 2024; 16(10):4213. https://doi.org/10.3390/su16104213
Chicago/Turabian StyleNgamwong, Nitjakaln, Smitti Darakorn Na Ayuthaya, and Supaporn Kiattisin. 2024. "Factor Analysis of Sustainable Livelihood Potential Development for Poverty Alleviation Using Structural Equation Modeling" Sustainability 16, no. 10: 4213. https://doi.org/10.3390/su16104213
APA StyleNgamwong, N., Darakorn Na Ayuthaya, S., & Kiattisin, S. (2024). Factor Analysis of Sustainable Livelihood Potential Development for Poverty Alleviation Using Structural Equation Modeling. Sustainability, 16(10), 4213. https://doi.org/10.3390/su16104213

