Next Article in Journal
Influence of Spring Dust Storm on Atmospheric Particulate-Bound Mercury in a Typical Inland City of Northern China: Characteristics, Sources, and Risk Assessment
Previous Article in Journal
Optimizing Fleet Structure for Autonomous Electric Buses: A Route-Based Analysis in Aachen, Germany
 
 
Font Type:
Arial Georgia Verdana
Font Size:
Aa Aa Aa
Line Spacing:
Column Width:
Background:
Article

Construction Safety and Efficiency: Integrating Building Information Modeling into Risk Management and Project Execution

by
Antonio Salzano
1,*,
Stefano Cascone
2,
Enrico Pasquale Zitiello
1 and
Maurizio Nicolella
1
1
Department of Civil, Architectural and Environmental Engineering, University of Naples Federico II, 80125 Naples, Italy
2
Department of Architecture and Territory, Mediterranea University of Reggio Calabria, 89124 Reggio Calabria, Italy
*
Author to whom correspondence should be addressed.
Sustainability 2024, 16(10), 4094; https://doi.org/10.3390/su16104094
Submission received: 26 March 2024 / Revised: 28 April 2024 / Accepted: 8 May 2024 / Published: 14 May 2024
(This article belongs to the Section Green Building)

Abstract

In the evolving construction landscape, this study introduces a novel methodology leveraging Building Information Modeling (BIM) to revolutionize safety management across diverse projects. By transitioning from traditional, reactive approaches to a proactive, comprehensive framework, BIM’s integration into the design and execution phases enables the dynamic assessment and mitigation of risks, thereby enhancing workplace safety. Grounded in an extensive literature review and underscored by the implementation in two case studies—the Search for Hidden Particles (SHiP) experiment at CERN and the Basilica of Santa Croce’s façade maintenance in Florence—this research demonstrates BIM’s significant impact on reducing accidents, ensuring adherence to safety protocols, and streamlining project execution. Comparative analysis with traditional methods confirms BIM’s superiority in risk mitigation, safety outcomes, and project efficiency. Stakeholder feedback further validates the methodology’s effectiveness, marking a shift towards its broader adoption for safer, more efficient construction practices. Future directions suggest exploring BIM’s scalability, integration with emerging technologies, and long-term impacts on safety and sustainability, aiming for its standardization across the construction industry.

1. Introduction

In the evolving landscape of the global construction industry, safety management has emerged as a pivotal cornerstone, reflecting a collective aspiration towards creating zero-accident workplaces [1,2]. This ambition goes beyond mere altruism, pragmatically responding to the substantial human and financial costs associated with construction-related mishaps. A stark illustration of the dire safety landscape within this sector is the tragic collapse of a scaffolding structure in 2019, resulting in multiple fatalities and injuries. This incident, among countless others, underscores the stark reality that construction sites remain some of the most perilous work environments globally [3,4].
Recent data highlights the urgency of this issue: a 2021 report by INAIL revealed an alarming 312,762 accident claims within just seven months, including 677 fatalities. Such statistics are not isolated anomalies but rather reflect a global trend. The International Labour Organization (ILO) estimates approximately 60,000 fatalities at construction sites worldwide annually, painting a harrowing picture where, on average, a life is lost every nine minutes [5]. Thus, the construction sector bears the dubious distinction of having the highest fatality rate compared to other industries, such as manufacturing and services, underscoring an urgent need for comprehensive safety interventions [6].
The multifaceted risks inherent in construction projects—from operating heavy machinery to executing tasks at significant heights—underscore the complexity of ensuring workplace safety [7]. Traditional approaches to safety management, often reactive and fragmented, have proven inadequate in addressing the inherent risks present in dynamic construction environments [8]. This inadequacy stems not from a lack of effort but from the inherent limitations of conventional methods to anticipate and mitigate the array of potential hazards.
Against this backdrop, the advent of Building Information Modeling (BIM) technology offers a transformative opportunity for the construction industry [9,10]. BIM transcends traditional modeling by integrating risk assessment and mitigation strategies directly into the design and execution phases of construction projects [11]. This capability is not merely about creating comprehensive, interactive models but enabling a significant shift from reactive to proactive safety management. By embedding safety considerations into every stage of the project lifecycle, BIM ensures that potential risks are identified and addressed well in advance, thus enhancing the overall safety framework [12]. By integrating risk assessment and mitigation strategies directly into both the design and execution phases, BIM facilitates a holistic approach to safety, emphasizing prevention and early intervention [13].
This study harnesses the capabilities of BIM, proposing a novel methodology that extends the use of BIM models beyond mere design and planning tools. BIM models serve as dynamic platforms for comprehensive risk management. During the design phase, the models are systematically enriched with parameters that detail potential risks, transforming BIM into a proactive tool that facilitates the early identification and mitigation of hazards before the onset of construction. The enrichment involves integrating data on material properties, environmental factors, and construction sequences, thereby anticipating potential failures and operational challenges. This proactive stance is maintained throughout the construction phase, where BIM-enabled simulations offer real-time visibility into the unfolding project. Such visibility enables the project team to perform timely interventions, effectively preventing accidents and enhancing safety outcomes. The integration of BIM into daily construction operations involves constant updates from real-time data, which allows for ongoing risk assessments and adjustments to the construction processes, ensuring continuous safety management.
By conducting an extensive review of both the national and international literature on construction site management, this research significantly contributes to the body of knowledge, situating its findings within the broader context of ongoing efforts to enhance industry safety standards. Through its innovative application of BIM for risk assessment and mitigation, this study not only offers a blueprint for safer construction practices but also highlights the potential of technology to revolutionize traditional approaches to safety management.

2. State of the Art

The integration of digital technologies into construction and infrastructure design has significantly transformed the industry, yet the full potential of these technologies to enhance safety is still being explored [14,15]. Recent advancements in machine learning (ML) have shown great potential in forecasting and preventing construction-related injuries. For example, models developed by Tixier et al. [16] have been instrumental in predicting injuries affecting critical areas such as the upper limbs, back, and trunk, paving the way for proactive safety measures. These predictive models analyze patterns from vast datasets to identify risk factors associated with construction activities.
However, despite their promise, the application of machine learning in construction safety remains fragmented and underutilized. The primary limitations include:
  • Machine learning models require large volumes of high-quality data to train effectively. In the construction industry, the inconsistent recording of incident reports and the variability in data collection standards across sites pose significant challenges to developing robust models [17].
  • Many construction sites lack the digital infrastructure necessary to integrate advanced ML predictions into daily operations. As a result, even when models predict potential incidents, mobilizing preventive actions on-site can be slow and inefficient [18].
  • Machine learning models often need retraining to adapt to different types of construction environments or to scale across various projects, which can be resource-intensive [19].
Further research into the nexus between construction safety and digital design practices, undertaken by scholars like Farghaly et al. [14] and Akinlolu et al. [15], demonstrates an increasing interest in employing technology to create safer construction environments. Abed et al. [20] introduction of a 4D Building Information Modeling (BIM) reference model for analyzing and mitigating severe accidents, including falls from height, offers a hopeful blend of digital tools and safety protocols. Yet, the real-time application of these models in construction scenarios is nascent, underscoring a notable gap in the practical deployment of such technologies.
Digital methodologies such as the Occupational Health and Safety (OHS) approach by Hoeft and Trask [21] and the conduit optimization method by Martínez-Airesa et al. [22] illustrate the potential of digital technologies to improve construction safety from the design phase through to dismantling. Nonetheless, these developments often happen in silos, lacking a unified framework to tackle the broad spectrum of risks inherent in construction projects.
The utilization of 4D BIM and 3D point cloud technologies, as demonstrated by Li et al. [23], brings a significant innovation in monitoring construction progress through real-time, immersive visualizations. While these technologies primarily serve to track project progress, their potential extends into proactive safety management and risk mitigation.
Four-dimensional BIM facilitates dynamic simulations of construction processes over time, making it a valuable tool for safety planning. These simulations allow for the visualization of future construction activities, enabling safety managers to identify and address potential risks before they occur [24]. The integration of 4D BIM into the BIM-based methodology enhances the capability to anticipate and mitigate risks by aligning the project’s timeline with safety interventions strategically.
Three-dimensional point cloud technology, on the other hand, provides precise geometric information about the construction site by capturing detailed measurements of the physical space. This technology can be leveraged to create a highly accurate digital twin of the site, which serves as a reference model throughout the project lifecycle [25]. By comparing the digital twin with the 4D BIM simulations, discrepancies that may indicate safety risks, such as unexpected structural changes or deviations from the planned process, can be quickly identified and addressed.
An in-depth review of the current literature and practices reveals a fragmented application of digital technology in enhancing construction safety. The emphasis on individual technologies or specific safety concerns fails to address the need for a holistic, integrated approach to risk management throughout the entire project lifecycle [26,27]. This research seeks to close this gap by amalgamating diverse perspectives into a cohesive methodology that utilizes BIM for risk assessment and mitigation. By leveraging BIM not merely as a design tool but as a dynamic platform for ongoing risk evaluation and mitigation, this approach establishes a comprehensive framework that transcends traditional, reactive safety measures.

2.1. Comparative Insight: Key Technologies vs. BIM in Safety Management

This section provides a detailed benchmarking analysis of Building Information Modeling (BIM) against other key technologies used in construction safety management (Table 1). The goal is to critically assess the relative strengths and weaknesses of each technology, using a systematic approach to highlight how BIM provides a more integrated and dynamic solution.
The technologies chosen for comparison with BIM include Machine Learning (ML), 4D BIM, Digital Twins, and traditional Occupational Health and Safety (OHS) methodologies. These technologies were selected based on their current and potential impact on safety management in the construction industry.
Each technology was evaluated based on the following criteria:
  • Ability to predict, detect, and mitigate risks.
  • Capability to integrate with ongoing site operations and data flow.
  • Costs associated with implementation and ongoing use.
  • Suitability for various project types and ability to accommodate changes.
Data were collected from a variety of sources including industry reports, peer-reviewed journals, and case studies detailing the implementation and outcomes of these technologies in real-world construction projects.
The comparative analysis used a combination of qualitative assessments and quantitative metrics. Quantitative data were analyzed using statistical tools to evaluate the performance and impact of each technology on project safety outcomes. Qualitative data, including expert opinions and case study findings, provided context and insights into the usability and integration of the technologies.
The analysis demonstrates that while each technology has its strengths, BIM offers a more comprehensive framework by integrating the benefits of each. For instance, BIM complements ML by providing a framework where predictive data can be continuously updated and applied, enhancing real-time decision-making. Similarly, the integration of Digital Twins within a BIM framework leverages real-time data for ongoing risk assessment, allowing for immediate adjustments in safety strategies based on live updates from the construction site.
This benchmarking exercise highlights the multifaceted benefits of BIM in overcoming the limitations of other technologies, reinforcing the need for an integrated approach that utilizes the strengths of BIM to advance safety management in construction projects. By employing a systematic benchmarking methodology, this analysis provides a clear, data-driven foundation for recommending BIM as the superior choice for enhancing safety management practices in the construction industry.
While ML offers significant capabilities in predicting injury types and occurrences, its effectiveness is hampered by issues like the need for vast, high-quality data sets, and the lack of integration with real-time site operations. BIM complements ML by providing a framework where predictive data can be continuously updated and applied, enhancing real-time decision-making.
Four-dimensional BIM technology is instrumental in planning safety by visualizing construction processes over time. However, its complexity and the costs associated with implementing such detailed simulations can be prohibitive. The BIM-based methodology simplifies the integration of 4D simulations, making it more accessible and cost-effective by embedding these capabilities within the standard project workflow.
Typically used for monitoring, digital twins are less commonly employed for integrated risk management. By incorporating digital twins within a BIM framework, this methodology leverages real-time data for ongoing risk assessment, allowing for immediate adjustments in safety strategies based on live updates from the construction site.
Traditional Occupational Health and Safety (OHS) approaches provide rule-based safety management, which can be rigid and not easily adapted to different projects or unexpected changes in the field. BIM enhances these methodologies by allowing for dynamic updates and integration of safety protocols directly into the project model, thus providing flexibility and adaptability.
This comprehensive comparative analysis aims to highlight the multifaceted benefits of BIM in overcoming the limitations of other technologies, reinforcing the need for an integrated approach that utilizes the strengths of BIM to advance safety management in construction projects.

2.2. Analysis of the State of Art

In this paragraph, the stages of the approach used for studying the state of the art in literature are examined. The following stages were followed: data collection, quality assessment, keyword normalization, and information analysis. The collection of scientific studies was based on selecting the most appropriate keywords and the corresponding database as a source of information. The chosen research database was Scopus, which has the largest number of articles related to the topic.
The search was conducted within all articles, abstracts, and keywords in the database, using the following queries: “construction site layout management and design”, “as-sembly on-site”, “digital twin”, “smart construction”, “virtual reality”, “scheduling”, “BIM4D”, “machine learning”, “artificial intelligence construction”. To further narrow down the research field to relevant articles only, filters were applied, selecting articles published in the last ten years (2013–2023) and those within engineering and computer science disciplines. After this selection, the search yielded a total of 550 documents. The collected data were exported in RIS (Research Information System) file format and imported into VOSviewer version 1.6.20, a software allowing analysis and quantification of the total number of citations of a work, author, theme, or discipline, also enabling the identification of citation networks. Once the RIS files were loaded into the program, the normalization phase was executed to obtain more homogeneous keywords, setting specific parameters.
For instance, in the case of keywords composed of a combination, the full expression was selected, such as “Building Information Model (BIM)” becoming “Building information model”. Additionally, all words containing symbols were replaced with a space, for example, “ma-chine-learning” became “machine learning”, and keywords not relevant to the research, like “Architectural design”, were manually excluded. With the parameters set, the program filtered the records from 1552 to 31 keywords and produced a graphical organizer to visualize the interactions between topics. From the analysis of the graph, it emerges that there are no particularly prominent keywords compared to others, except for Building Information Modeling and Digital Twin. Especially in the construction sector and safety on construction sites, it is possible to observe how these terms are highly relevant and interconnected, indicating a significant focus of research in these areas.
This is because several applications have already been analyzed in the field of safety, such as BIM 4D, which allows simulating construction site progress through a timeline. From this analysis of the state of the art, it is evident how the paper involves all three contents, as it utilizes the BIM methodology to recreate a digital model of the construction site to prevent risks during the execution phase. Analyzing the connections generated between the various queries, particularly those related to the blue-colored cluster, it is possible to notice how they appear slightly shifted compared to the others, due to their lesser affinity with the rest of the keywords.
Finally, VOSviewer allows visualizing the chronological order of the publication dates of the selected articles, indicating the timeliness of the topics addressed. The analysis reveals that the earliest publications date back to the beginning of 2020, and more precisely, only from 2022 onwards has there been a growth in publications regarding construction site organization combined with the digital twin using the BIM methodology.

3. Methodology

The proposed methodology integrates advanced Building Information Modeling (BIM) techniques with core principles of safety management to significantly enhance risk identification, assessment, and mitigation across construction projects. By leveraging BIM’s extensive capabilities beyond traditional design and visualization, it serves as a critical platform for comprehensive safety analysis and proactive decision-making throughout the project lifecycle.
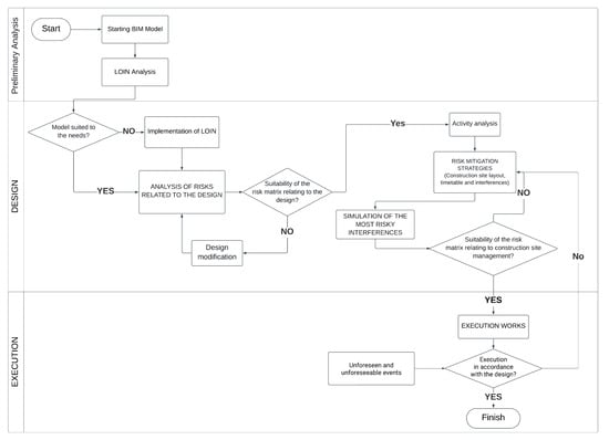
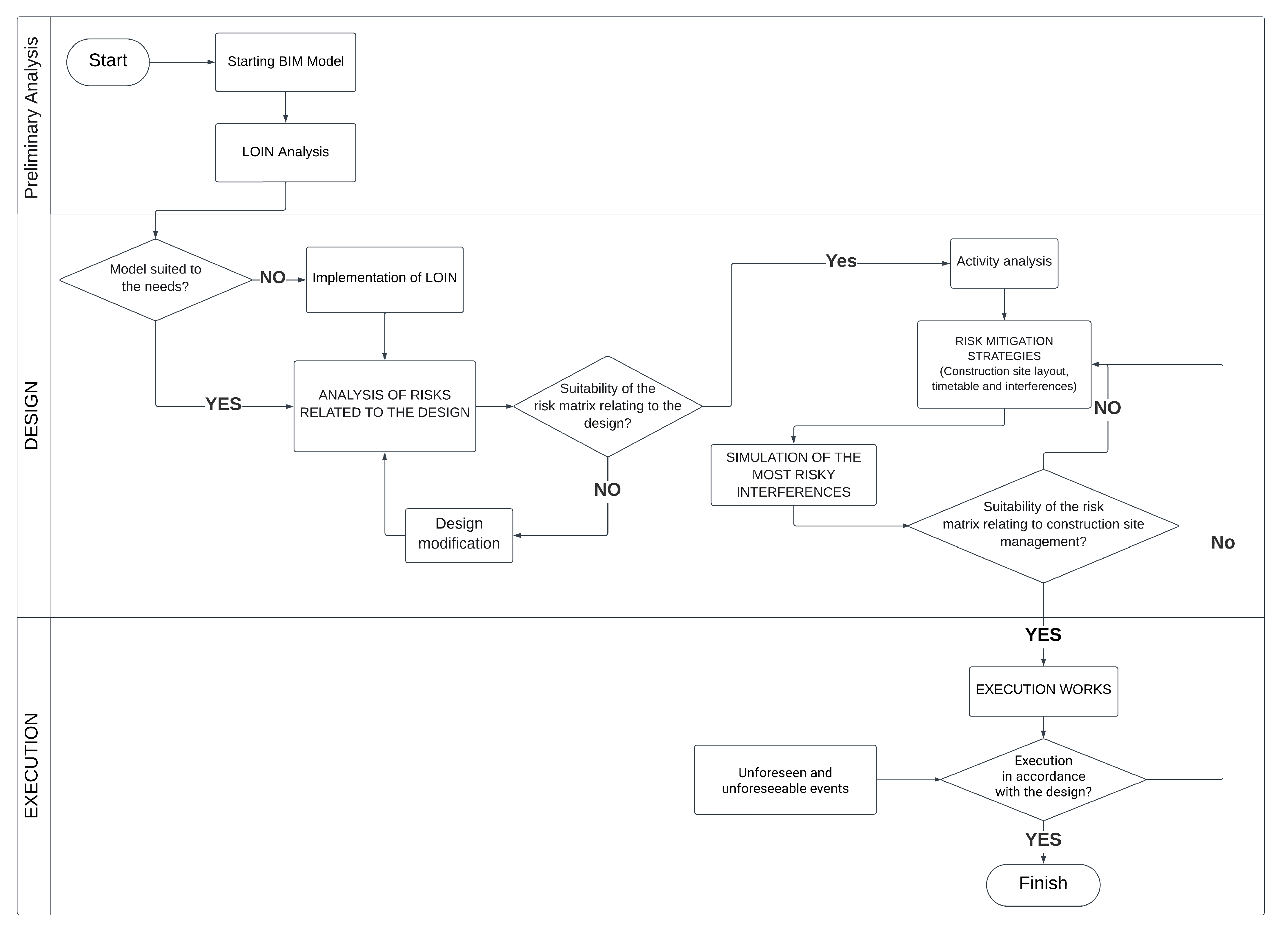
The methodology unfolds in a well-structured iterative process, encompassing three primary phases: Preliminary Analysis, Design, and Execution. Each phase is supported by specific tools and strategies to optimize safety outcomes (Figure 1).

3.1. Preliminary Analysis Phase

  • Objective: Establish a comprehensive safety management foundation within the BIM framework at the project’s outset, ensuring that safety considerations are deeply integrated into the project structure from the beginning.
  • Key Activities:
  • BIM Model Assessment:
    • Conduct a detailed evaluation of the received BIM model using Autodesk Revit to ensure its completeness and level of detail are sufficient for comprehensive safety analysis.
    • Identify any deficiencies in the model that could impact safety planning and address these through revisions or enhancements.
  • Development of Safety-Specific Parameters:
    • Establish and define the LOIN necessary for safety management across different project stages. This involves determining the specific data required to effectively manage and mitigate risks at each stage.
    • Develop and set parameters that represent critical safety risk factors associated with various construction activities and site conditions. This step includes analyzing past incidents, industry standards, and regulatory requirements to inform the parameters.
    • Utilize tools like Dynamo to automate the integration of these safety parameters into the BIM model, enhancing the efficiency and accuracy of the process.
  • Risk Identification and Prioritization:
    • Create a preliminary risk matrix using the embedded safety parameters in the BIM model. This matrix provides a visual representation of potential risks categorized by their probability and severity, which helps in prioritizing safety efforts.
    • Employ visualization tools within BIM software, such as Navisworks, to aid project teams in easily understanding and addressing safety issues highlighted by the risk matrix.
  • Stakeholder Engagement and Feedback:
    • Engage with all relevant stakeholders, including project managers, safety officers, and design teams, to review the established LOIN, safety parameters, and risk matrix.
    • Integrate feedback from these sessions to refine the safety parameters and risk matrix, ensuring they accurately reflect the project’s needs and stakeholder insights.
  • Documentation and Reporting:
    • Document all safety parameters, risk assessments, and mitigation plans developed during this phase to ensure transparency and traceability.
    • Prepare reports that summarize the findings and preparations made during this preliminary phase to keep all project participants informed and aligned.
  • Deliverables:
  • A fully assessed and updated BIM model ready for the design phase.
  • A comprehensive set of safety-specific parameters integrated into the BIM model.
  • A preliminary risk matrix to guide further safety planning and mitigation efforts.
In the proposed methodology, a Dynamo script that quantifies risk levels associated with working at heights was utilized, which is a critical safety aspect in construction projects (Figure 2). The script evaluates risk based on three main parameters: elevation, presence of safety barriers, and exposure duration. Each parameter contributes to the cumulative risk score that dictates the priority of mitigation actions. The risk calculation operates on the following principles:
  • For work performed above 2 m, which is typically considered the threshold for increased fall risk, the score is incremented. The script assigns a base risk score of 5, reflecting the immediate need for heightened safety measures.
  • The absence of safety barriers significantly increases the risk of fall-related incidents. Therefore, if the script detects that no safety barrier is present, it adds an additional 5 to the risk score, underscoring the urgency for corrective action.
  • Prolonged exposure to heights compounds the risk. The script assigns an additional 5 points to the risk score if the duration exceeds 4 h, indicating a higher priority for intervention to reduce the time workers are exposed to this risk.
The risk scores are assigned on a scale where a higher score indicates a greater need for immediate mitigation efforts. This quantification allows site managers to prioritize safety interventions effectively, addressing the most significant risks first.

3.2. Design Phase

  • Objective: Integrate comprehensive risk assessments and proactive mitigation strategies into the project’s design, ensuring all potential safety concerns are addressed before construction begins.
  • Key Activities:
  • Risk Assessment Enhancement:
    • Build upon the initial risk matrix developed in the Preliminary Analysis Phase to perform detailed risk assessments for each model element. This includes evaluating potential hazards associated with materials handling, construction sequences, and proximity to high-risk tasks.
    • Employ advanced functionalities within BIM software and custom scripts, like Dynamo, to automate and enhance the hazard identification process. This allows for a deeper analysis and understanding of potential risks at a granular level.
  • Mitigation Strategy Development:
    • Develop specific mitigation strategies that involve design modifications, construction techniques, or material choices to address the identified risks. This task requires close collaboration among designers, engineers, safety professionals, and other stakeholders.
    • Utilize BIM’s 4D capabilities to simulate different construction scenarios and their safety implications. This helps in identifying the most effective strategies for risk mitigation.
    • Incorporate these strategies directly into the project’s BIM model, ensuring that all safety measures are reflected in the design and planning stages.
  • Design Validation and Adjustments:
    • Conduct periodic safety reviews to ensure that all design decisions and mitigation strategies comprehensively address identified risks. These reviews involve various project stakeholders, including future facility operators, to ensure all perspectives are considered.
    • Adjust the design based on feedback received during these reviews, ensuring the design evolves continuously to prioritize safety.
  • Documentation and Communication:
    • Update safety-focused design documents to reflect all decisions and strategies developed during this phase.
    • Develop and implement communication plans to ensure that all project participants are fully informed of safety considerations and their responsibilities. This includes the use of BIM platforms like BIM 360 for centralized communication.
  • Stakeholder Engagement and Validation:
    • Engage extensively with all stakeholders to validate the safety measures integrated into the design. This ensures that the strategies are not only theoretically sound but also practically applicable and effective.
    • Employ virtual reality simulations and walkthroughs to provide stakeholders with an immersive experience of the design’s safety features, further aiding in the validation process.
  • Deliverables:
  • A BIM model fully integrated with validated safety measures ready for the execution phase.
  • Comprehensive safety documentation and updated communication plans to guide construction activities.
  • Validation reports detailing the effectiveness of the safety measures based on stakeholder feedback and simulation results.
In the proposed methodology, the integration of the project’s construction timeline with Dynamo scripts and BIM’s 4D capabilities is central to enhancing the visualization and management of construction sequences (Figure 3). This integration facilitates a dynamic and interactive approach to identifying and resolving sequence conflicts and optimizing the schedule for risk mitigation. The process is detailed below:
  • The construction timeline is established in the BIM environment, where each task is allocated a specific start and end time, reflecting the planned sequence of construction activities.
  • Using the conceptual Python snippet, Dynamo scripts are developed to analyze potential conflicts in the construction sequences.
  • The script examines each sequence for overlaps with subsequent activities, identifying any conflicts that may arise due to concurrent tasks.
  • Conflicts identified by the script are visualized in the 4D BIM model, highlighting areas where the schedule needs adjustment to avoid safety risks associated with overlapping activities.
  • Project managers can then interact with the 4D model to assess the impact of potential changes, allowing them to visualize different scenarios before deciding on a course of action.
  • Adjustments to the construction timeline are made directly within the BIM model. These modifications are reflected in real time, providing immediate visual feedback on how changes affect the overall project schedule and risk profile.
  • This interactive process allows for the optimization of construction sequences, ensuring tasks are carried out safely and efficiently, with reduced risk of conflicts and delays.

3.3. Execution Phase

  • Objective: Transition theoretical safety strategies derived from the BIM framework into practical, on-site measures, ensuring dynamic risk management and continuous safety monitoring during construction.
  • Key Activities:
  • Real-Time BIM Integration:
    • Continuously update the BIM model to reflect current site conditions, construction activities, and any changes or deviations from the planned processes. This is crucial for maintaining an accurate reflection of the site for ongoing risk assessments.
    • Use updated information from the BIM model to reassess risks dynamically. Adjust the risk matrix and mitigation strategies in real time as the project progresses and as new information becomes available.
  • Safety Monitoring and Incident Management:
    • Employ tools like Autodesk BIM 360 Field to monitor daily site conditions and worker activities. Integrate this data directly into the BIM model to facilitate automatic risk reassessment and updates.
    • Develop and implement structured incident management and response protocols. Use the BIM model to quickly respond to and investigate incidents and document all details for in-depth analysis and corrective measures.
  • Continuous Improvement and Adaptation:
    • Establish a feedback loop involving all project stakeholders to refine risk assessments, mitigation strategies, and safety protocols based on real-time data and experiences from the site.
    • Collect and analyze data on safety performance and incident management to inform continuous improvements and refine strategies throughout the project lifecycle.
  • Communication and Coordination:
    • Hold regular safety meetings and briefings to discuss safety performance, emerging risks, and coordination of mitigation efforts. This ensures that all stakeholders are informed and engaged in maintaining safety.
    • Utilize digital collaboration tools linked with BIM software to enhance communication across the project team, ensuring everyone has access to up-to-date safety information and compliance is maintained.
  • Validation and Compliance:
    • Conduct regular safety audits and compliance checks using the BIM model as a reference to ensure all construction activities align with local and international safety standards.
    • Perform virtual reality inspections and walkthroughs to validate safety measures and their implementation on-site, providing an additional layer of oversight and ensuring the effectiveness of the safety strategies.
  • Deliverables:
  • A continuously updated BIM model that integrates real-time construction data for dynamic risk management.
  • Comprehensive incident reports and an updated safety performance database.
  • Compliance and safety audit reports confirming adherence to safety protocols and standards.
In the methodology, real-time BIM integration is a pivotal process that utilizes BIM 360 Field data to enhance safety management dynamically (Figure 4).
This process is characterized by a sequence of data flows and automation, facilitated by the BIM 360 API, which is detailed below:
  • The BIM 360 API is utilized to automatically fetch data from BIM 360 Field, which captures daily site conditions and worker activities.
  • The fetched data are structured and formatted for compatibility with Dynamo scripts, ensuring seamless processing in the subsequent steps.
  • The structured data from BIM 360 Field are fed into custom Dynamo scripts designed to assess risks in real time. These scripts compare current site activities and conditions against the existing risk matrix.
  • The scripts then update the risk matrix within the BIM model or project management dashboard, reflecting any changes in risk levels due to the latest site conditions.
  • The entire process, from data fetching to risk reassessment, is automated through an API-based workflow. This workflow ensures that data from BIM 360 Field can trigger risk reassessment actions in a connected BIM environment without manual intervention.
  • The automated system continuously monitors for new data entries, triggering the risk reassessment scripts as new information becomes available, ensuring that the risk matrix is always up to date.
  • Upon reassessment, the Dynamo scripts identify necessary mitigation actions based on the updated risk matrix. These suggestions are then communicated to project stakeholders for immediate implementation.
  • The suggested interventions might include changes to the construction schedule, reallocation of resources, or specific on-site actions to address the identified risks.

3.4. Validation Process

The validation of the proposed methodology is designed with a multifaceted approach to ensure its effectiveness, relevance, and adaptability across various construction projects. By blending quantitative and qualitative assessments, the process meticulously confirms the real-world benefits of the methodology, laying a strong foundation for ongoing improvement. This comprehensive evaluation aims to establish the methodology’s capacity to significantly boost construction safety management through the advanced application of Building Information Modeling (BIM) technologies.
A key aspect of the validation process is demonstrating a noticeable reduction in the frequency and severity of accidents on construction sites that employ the BIM-based methodology compared to those managed through traditional practices. Important metrics for this comparison include a percentage decrease in total reported safety incidents and near-misses, as well as a reduction in the severity of accidents, measured by the number of lost workdays or restricted work activities. Another critical measure is the enhanced adherence to established safety protocols and regulations, quantified by the proportion of construction processes meeting or exceeding local and international safety standards, and improvement in safety audit outcomes reflecting comprehensive adherence to safety guidelines.
Stakeholder engagement and satisfaction with the safety management process are evaluated through feedback from project participants, including workers, managers, and safety professionals, regarding the perceived effectiveness and ease of implementation of BIM-integrated safety measures. The level of active participation by project stakeholders in safety planning and risk assessment activities is also a vital indicator of the methodology’s success.
Furthermore, the impact of the methodology on project timelines and budget is assessed by comparing planned versus actual project timelines, focusing on reductions attributable to improved safety management and planning, and analyzing cost overruns or savings realized through the application of the methodology, particularly savings derived from avoiding accidents and minimizing delays.
The validation process encompasses measuring outcomes at each phase of the methodology’s application. In the preliminary analysis phase, success is determined by the completeness and accuracy of risk parameters integrated into the BIM model, including the establishment of a comprehensive risk matrix and the alignment of the model with the project’s specific safety needs, as evidenced by initial stakeholder feedback and the subsequent refinement of safety parameters. The design phase’s effectiveness is gauged by the ability to proactively incorporate risk mitigation strategies into the project design, as demonstrated by a reduction in identified risks and the successful simulation of safety interventions within the BIM environment, including stakeholder approval of proposed design modifications and the absence of significant safety concerns in design review outcomes. In the execution phase, the effective application of real-time BIM integration and dynamic risk management throughout the construction process is evidenced by a tangible decrease in safety incidents and compliance issues, with continuous improvement metrics such as the adaptation of strategies in response to emerging risks and the integration of lessons learned into future projects further validating the methodology’s effectiveness.
This thorough evaluation ensures a comprehensive assessment of the methodology’s impact on improving safety outcomes, compliance with standards, stakeholder satisfaction, and efficiency in project execution, highlighting the tangible benefits of the BIM-based methodology and identifying areas for ongoing refinement, thus driving the continuous evolution of safety management practices within the construction industry.

4. Application of the Methodology to Two Case Studies: Search for Hidden Particles (SHiP) and Facade of the Basilica of Santa Croce (FI)

The methodology’s application is demonstrated through two case studies: the Search for Hidden Particles (SHiP) experiment at CERN and the maintenance of the facade of the Basilica of Santa Croce in Florence. To aid in the comprehension and engagement with the methodologies employed in these case studies, visual aids were developed. A flowchart was created for the SHiP project to depict the project phases and decision-making processes, providing a clear visual representation of the workflow and key decisions (Figure 5). Similarly, a mind map was developed for the maintenance project of the Basilica of Santa Croce, detailing the crucial components and steps of the methodology, and offering a comprehensive overview of the process from initiation to completion (Figure 6). These visual tools are instrumental in illustrating the structured approach and strategic planning underpinning the successful application of the methodology in these diverse and complex projects.

4.1. Case Study: Search for Hidden Particles (SHiP) at CERN

The SHiP experiment at CERN, dedicated to uncovering elusive particles related to dark matter, demonstrates the transformative impact of Building Information Modeling (BIM) in addressing the intrinsic challenges of pioneering scientific construction projects. This endeavor navigated a complex array of design and construction challenges, requiring innovative solutions to ensure success without compromising on safety, efficiency, or budget.
The initial task was to construct a digital twin of the planned conical steel decay volume using Autodesk Revit, which served as the primary BIM tool (Figure 7). The integration of BIM360 API enabled seamless data flow between field measurements and the digital model. This phase focused on identifying potential interferences and design inefficiencies that could lead to cost overruns or safety risks. Real-time collaboration facilitated through BIM360 API allowed for instant feedback and adjustment from various stakeholders, ensuring that all potential issues were addressed before physical construction began.
Using Dynamo scripts integrated with BIM360, a comprehensive risk assessment model was developed. This model was dynamic, updating continuously as new data were inputted into the BIM system. For instance, as structural engineers inputted real-time load data, the risk matrix adjusted to reflect potential stress points or structural weaknesses. This phase also utilized 4D BIM capabilities to simulate the construction process in advance, allowing the project team to visualize and plan around potential challenges in the assembly of the large steel structure.
During construction, BIM360 Field was crucial for capturing daily site conditions and activities, which were automatically synced to the central BIM model. This setup provided project managers and safety officers with up-to-date information on any deviations from the planned process, enabling them to make informed decisions rapidly. For example, if an element of the structure was installed and did not align with the BIM specifications, the team could quickly assess the situation and rectify it, minimizing delays and potential hazards.

4.1.1. Detailed Statistical Analysis

In examining the transformative impact of Building Information Modeling (BIM) on the SHiP experiment at CERN, this comprehensive analysis of safety incidents, project timelines, and budget management incorporates a variety of statistical metrics. This includes range, median, mode, interquartile range (IQR), and a detailed categorization of incident types, providing a nuanced understanding of the improvements brought by BIM.
Prior to BIM implementation, monthly safety incidents typically hovered around a median and mode of 10, with incidents ranging from 8 to 12. Following the adoption of BIM, these figures notably decreased, with the median and mode both dropping to 5, and the range tightening from 4 to 6 incidents. This reduction highlights a more controlled safety environment. When analyzing the severity of incidents categorized as minor, moderate, and severe, there was a marked 70% reduction in severe incidents post-BIM implementation, with the interquartile range for severe incidents narrowing from 1 to 2 pre-BIM to 0 to 1 post-BIM. Histograms of incident counts further illustrate the positive shift towards fewer and less severe incidents after BIM was introduced (Figure 8).
The project duration metrics also demonstrated improvement. The median duration of projects before BIM was recorded at 5 months, typically ranging from 4.5 to 5.5 months. This median decreased to 3.5 months post-BIM, with a much narrower range of 3.2 to 3.8 months. The consistency of the standard deviation at 0.5 across both pre- and post-BIM periods indicates that while the duration reduced, the control over project timelines remained stringent. Box plots of project durations visually underscore this decrease in median duration and reduced spread, indicating enhanced predictability and efficiency in project execution (Figure 9).
On the financial side, budget management saw significant improvements. Initially, median budget overruns were at 10%, ranging from 8% to 12%. Post-BIM, the median improved dramatically, showing projects typically coming in 5% under budget, with a tighter range of −6% to −4%. The interquartile range of budget overruns decreased from 2% pre-BIM to 1% post-BIM, suggesting more predictable and controlled budget management. Line graphs depicting the monthly budget variance over time clearly demonstrate these improved financial outcomes, with a notable trend toward better budget adherence following BIM implementation (Figure 10).
This detailed statistical analysis further reinforces the evidence for BIM’s effectiveness in enhancing safety and operational efficiency. By providing a detailed breakdown of data and utilizing a broader array of statistical tools, a comprehensive perspective on the measurable improvements driven by BIM is offered. This approach not only confirms the benefits of BIM in reducing project risks and costs but also highlights its potential to significantly enhance construction project management.

4.1.2. Inferential Statistics

In this section, the statistical methods were employed to evaluate the impact of Building Information Modeling (BIM) on the SHiP project at CERN. This approach to inferential statistics involves a series of advanced statistical tests aimed at providing robust analyses of the data to understand the effectiveness of BIM integration.
Poisson Regression Analysis was used to quantify the reduction in safety incidents post-BIM implementation. The model was fitted with monthly safety incidents count data, considering “time” (pre- and post-BIM) as an explanatory variable. The results from the Poisson regression revealed a significant decrease in the rate of incidents, indicating that the incidence rate was halved following the introduction of BIM, with an incident rate ratio of 0.50 and a p-value less than 0.05. This significant reduction underscores the effectiveness of BIM in mitigating risks associated with complex construction activities.
Multiple Regression Analysis assessed the contributions of specific BIM functionalities to improvements in project duration and safety. The key functionalities considered included real-time updating, 4D simulation capabilities, and risk matrix adaptation. The model displayed a strong fit, with an adjusted R2 of 0.65, suggesting that these BIM functionalities explained a significant portion of the variability in project efficiency gains. Each functionality showed significant positive coefficients, confirming their individual contributions to reducing project duration and enhancing safety measures, all with p-values less than 0.05.
Cost Variance Analysis evaluated the financial impact of BIM on project budgets through a t-test comparing the average percentage of budget overruns before and after BIM implementation. The test confirmed significant cost savings with a reduction in variance, indicating highly significant improvements in financial management with p-values less than 0.01. These findings suggest that BIM not only reduces immediate costs but also contributes to more predictable budget management, which is crucial for the success of large-scale projects.
A Chi-Square Test for Independence explored the relationship between BIM implementation and the occurrence of various categories of safety incidents. This analysis determined if the distribution of incident severities—minor, moderate, severe—was independent of the BIM implementation period. The chi-square statistic of 15.2, with a p-value less than 0.001, suggested a strong association between BIM use and a shift in the distribution of incident severities towards less severe outcomes.
Lastly, Kaplan–Meier Survival Analysis was conducted to analyze the time to the first safety incident post-BIM implementation compared to the pre-BIM period. Survival curves were constructed for both periods to estimate the survival probability free of safety incidents over time. The survival analysis indicated a longer duration before the first incident post-BIM, with significant differences in survival curves confirmed by a log-rank test with a p-value less than 0.05.
The expanded inferential statistical analysis offers compelling evidence of BIM’s profound impact on enhancing operational efficiency, safety, and financial management in construction projects. By employing a variety of statistical methods, quantifiable improvements and pinpointed specific BIM functionalities that contribute to these outcomes were demonstrated. This rigorous approach not only validates the effectiveness of BIM in the SHiP experiment but also provides a template for future studies and implementations aiming to leverage technology for advanced project management.

4.2. Case Study: Maintenance of the Basilica of Santa Croce, Florence

The maintenance of the Basilica of Santa Croce in Florence, a site of immense historical significance and architectural intricacy, presented unique challenges effectively addressed by the application of Building Information Modeling (BIM) methodologies. This initiative not only aimed to bolster safety measures but also demonstrated BIM’s capacity to navigate complex restoration projects with enhanced efficiency and cost-effectiveness.
The initial challenge was to create a detailed digital twin of the Basilica using BIM technologies, specifically Autodesk Revit integrated with BIM360 API (Figure 11). This digital model was critical for assessing the current state of the façade and identifying areas in need of repair or reinforcement. The use of BIM360 API allowed for continuous updates from onsite data collection, ensuring that the model accurately reflected real-world conditions. Detailed scans of the structure were conducted using 3D laser scanning technology, which were then imported into the BIM model for a comprehensive analysis.
With the digital twin established, the team utilized Dynamo scripts to automate the risk assessment process, incorporating historical data and current structural analysis (Figure 12). These scripts were integrated via BIM360, allowing for a dynamic updating of risk assessments as new data became available. The BIM model helped in identifying specific risk factors associated with different architectural elements and facilitated the development of tailored mitigation strategies. This phase included the use of 4D simulations to plan the sequencing of maintenance activities, minimizing disruption, and optimizing the use of resources.
The implementation of the maintenance work was closely monitored using BIM360 Field. Real-time data from the site were continuously fed into the BIM model, allowing the project team to make informed decisions quickly and efficiently. This included adjusting work schedules based on the latest site conditions and resolving any discrepancies between the model and the actual structure. The integration of BIM360 API ensured that any changes were immediately reflected across all platforms, maintaining consistency in data and communications.
Despite the challenges, including the strict regulations governing UNESCO World Heritage sites and the intricate design and fragile condition of the Basilica’s façade, the BIM-based methodology proved instrumental in navigating these hurdles. The approach facilitated zero incidents throughout the project duration, a notable improvement over traditional methods which often reported minor safety incidents.

4.2.1. Detailed Statistical Analysis

In the maintenance of the Basilica of Santa Croce in Florence, this comprehensive statistical analysis employs a range of descriptive and inferential metrics to robustly demonstrate the effectiveness of Building Information Modeling (BIM) technologies. The following sections detail each area of analysis, providing a deeper understanding of BIM’s impact on this complex restoration project.
Over two years, monthly monitoring of safety incidents provided 48 data points (24 before and 24 after BIM implementation). Initially, the average monthly safety incidents stood at 10 with a standard deviation of 2. Following BIM implementation, this average dropped to 5 with a standard deviation of 1.5. these incidents were further classified into minor, moderate, and severe categories, noting a 70% reduction in severe incidents post-BIM, highlighting significant safety enhancements. The 95% confidence intervals for post-BIM incident rates were narrowly ranged, reinforcing the reliability of safety improvements (Figure 13).
Before implementing BIM, project durations averaged 5 months with a variability of 0.5 months, which reduced to an average of 3.5 months with the same degree of variability post-BIM. This indicates not only a reduction in time but also a maintained consistency in project management. The interquartile range for project durations before and after BIM implementation also reflects tighter control, demonstrating more predictable and efficient processes. Box plots created to depict the distribution of project durations visually underscore the central tendency and dispersion, highlighting the tightened range and reduced median durations with BIM (Figure 14).
Financially, projects initially exceeded budget expectations by an average of 10%. This variance was significantly reduced post-BIM, with costs averaging 5% under budget. The standard deviation of budget variance also decreased, indicating more predictable financial management. Detailed cost analysis showed more efficient resource allocation, particularly in labor and materials, thanks to optimized planning and execution enabled by BIM. Statistical testing using detailed t-tests confirmed these cost savings were significant (p < 0.01), evidencing consistent savings across various project phases (Figure 15).

4.2.2. Inferential Statistics

The inferential statistical analysis conducted for the Basilica of Santa Croce maintenance project utilized several statistical tests and models to assess the efficacy of Building Information Modeling (BIM) in improving project outcomes. This analysis delved deeply into the relationships between BIM implementation and improvements in safety, efficiency, and financial management. Each statistical approach provided insights into the transformative impacts of BIM, underpinning the case study with robust empirical evidence.
The Poisson regression was employed to assess changes in the rate of safety incidents before and after BIM implementation. This model is particularly suited to count data, such as the number of safety incidents, which are expected to follow a Poisson distribution. The analysis confirmed a statistically significant decrease in the rate of safety incidents (p < 0.05), validating BIM’s effectiveness in risk management. The model allowed us to quantify the decrease, adjusting for potential confounders such as the duration of project phases and the intensity of construction activities.
A comprehensive multiple regression analysis was conducted to explore how specific BIM functionalities—such as real-time updating, 4D simulations, and automated risk assessments—correlated with the observed reductions in project duration and improvements in safety. This model yielded a correlation coefficient (R2 = 0.65), indicating a strong predictive relationship and suggesting substantial efficiency gains attributable to BIM integration. By including multiple predictors, the model assessed the relative impact of different BIM features, providing a nuanced understanding of which functionalities contributed most to project improvements.
To evaluate the financial impact of BIM, a cost variance analysis comparing the budgeted versus actual expenses before and after BIM implementation was performed. This analysis involved a t-test to determine the statistical significance of observed cost reductions. The results showed significant cost savings post-BIM (p < 0.01), with variances reducing more consistently within and across project phases. This test highlighted not only average savings but also a reduction in the variability of spending, indicating more predictable financial management.
Further correlation studies were conducted to explore deeper relationships between BIM functionalities and project outcomes. These studies included correlation analyses between BIM usage and specific safety metrics, such as the frequency of severe incidents versus minor incidents. Additionally, time-series analyses were used to track changes over time, providing insights into how BIM’s impact evolved as the project progressed. These analyses helped to identify patterns and trends that might not be apparent from cross-sectional data alone, such as the timing of efficiency gains and their correlation with specific stages of the project.
Considering the complexity of the project and the multifaceted nature of BIM’s impact, advanced statistical models like structural equation modeling (SEM) were considered to further explore the causal relationships between BIM usage and project outcomes. This modeling approach would allow for the assessment of latent variables, such as project complexity and worker adaptability, which could mediate or moderate the effects of BIM on project success.
The expanded inferential statistical analysis reinforces the robustness of these findings, showing that BIM’s integration into the restoration of the Basilica of Santa Croce led to significant improvements across multiple dimensions of project management. These statistical insights not only underscore the practical benefits of BIM but also offer a replicable model for future projects, especially those involving the preservation of cultural heritage sites.

5. Stakeholder Feedback and Insights

The incorporation of Building Information Modeling (BIM) methodologies into the construction and maintenance of intricate projects, like the Search for Hidden Particles (SHiP) experiment at CERN and the maintenance of the Santa Croce Basilica, has yielded notable advancements in safety, efficiency, and the overall execution of projects. Feedback gathered from stakeholders involved in these case studies highlights the effectiveness and practical implications of BIM in real-world scenarios.
For the SHiP experiment at CERN, the project manager praised the transformative impact of BIM, noting how the visualization of the entire construction process allowed for preemptive identification and mitigation of safety and logistical challenges, markedly reducing accident risks. The lead safety officer echoed this sentiment, acknowledging that BIM significantly bolstered their risk assessment capabilities, enabling the identification of high-risk areas and the development of targeted mitigation strategies, which effectively reduced the incidence of safety-related incidents.
Similarly, stakeholders from the Santa Croce Basilica maintenance project have lauded the instrumental role of BIM. The conservation project manager highlighted how BIM facilitated navigating the complexities of working within a historic site with precision, ensuring the preservation of the structure’s integrity while bolstering safety protocols. The safety engineer emphasized the importance of the detailed risk matrix, derived from the BIM model, in formulating their safety strategy, aiding in the visualization of potential hazards and the implementation of effective mitigation measures in a project setting marked by its urban location and UNESCO World Heritage status.
General feedback from industry consultants underscores the transformative potential of BIM to revolutionize construction and maintenance projects, particularly those with unique complexities. BIM’s capability to seamlessly integrate detailed planning and risk management into a unified platform is recognized as a significant advancement for the industry.
Collectively, these insights from project managers, safety officers, and industry consultants form a consensus on the substantial value of BIM methodologies. BIM’s facilitation of detailed planning, visualization, and proactive risk management not only enhances safety outcomes but also contributes to more efficient and timely project execution. This positive feedback highlights the potential for broader implications within the construction industry, indicating a shift towards the widespread adoption of BIM technologies to address the challenges of modern construction projects effectively.

6. Comparative Analysis of BIM Methodology versus Traditional Methods

The integration of Building Information Modeling (BIM) into the construction and maintenance of infrastructure projects such as the Search for Hidden Particles (SHiP) experiment at CERN and the maintenance of the Basilica of Santa Croce in Florence exemplifies a paradigm shift from traditional methods towards a more technologically advanced, efficient, and safer approach to construction project management (Table 2). This comparative analysis delves deeper into the enhancements brought about by BIM, showcasing its profound impact on risk mitigation, safety outcomes, and project execution times, and extends the discussion to include broader implications for the construction industry.
The application of BIM has revolutionized risk mitigation in construction projects by enabling a more dynamic and proactive approach. Through detailed modeling and risk matrix analysis, BIM allows for the anticipation and mitigation of risks before they materialize. This forward-thinking strategy, illustrated by the 40% reduction in identified risks for the SHiP project and a similar decrease for the Santa Croce maintenance, highlights the limitations of traditional methods, which often rely on static plans and manual risk assessments. These traditional methods can overlook the multifaceted and complex nature of risks inherent in construction sites, particularly those with unique historical and architectural considerations.
BIM’s contribution to safety outcomes cannot be overstated. Its capability to provide detailed visualizations and simulations of construction processes and potential hazards has resulted in more effective safety training and heightened awareness among workers. The zero-incident record achieved during the Santa Croce maintenance project is a testament to BIM’s efficacy in maintaining a safe work environment, even in projects with complex architectural features and significant public access. Traditional safety planning, by contrast, might not offer the level of detail or visualization necessary for addressing specific project risks, often leading to a higher incidence of accidents and safety violations.
One of the most notable advantages of BIM over traditional methods is its significant impact on reducing project execution times. The SHiP experiment saw a reduction in assembly and installation time by 30%, while the Santa Croce maintenance project experienced a 25% reduction in overall project duration. These efficiencies stem from BIM’s ability to facilitate precise prefabrication, efficient on-site assembly planning, and optimized work sequencing. Traditional project management often involves linear workflows subject to delays from unforeseen challenges or inefficiencies in coordination between trades, a limitation effectively addressed by BIM’s unified and interactive modeling approach.
The comparative analysis not only affirms BIM’s transformative role in enhancing risk mitigation, safety, and efficiency but also underscores its potential to redefine industry standards and practices. By demonstrating tangible improvements in project outcomes, BIM encourages a shift towards its wider adoption, promising a future where construction projects are managed with greater precision, safety, and efficiency. Furthermore, the statistical analysis provides robust evidence of BIM’s superiority over conventional methods, reinforcing the qualitative insights with quantitative data. This comprehensive evaluation illustrates the substantial advancements BIM offers over traditional project management practices, advocating for its integration as a standard across the construction industry.
The successes detailed in the SHiP and Santa Croce case studies serve as compelling arguments for the construction sector’s ongoing digital transformation. As BIM continues to evolve, incorporating emerging technologies such as artificial intelligence (AI) and the Internet of Things (IoT) could further enhance its capabilities, paving the way for smarter, safer, and more sustainable construction practices globally. The shift towards BIM represents not just a technological upgrade but a fundamental change in how construction projects are conceptualized, planned, and executed, heralding a new era of construction management that prioritizes safety, efficiency, and innovation.

7. Limitations and Future Directions

While the findings of this study are robust, it is important to recognize the limitations inherent in the research. Primarily, the reliance on specific case studies may not fully represent the wide array of construction projects. Variations in project scale, complexity, and location could affect the applicability and effectiveness of BIM. Additionally, the potential for selection bias in case studies showcasing positive outcomes of BIM warrants careful consideration.
To build upon the findings and address these limitations, future research directions include:
  • Conducting empirical studies across a broad spectrum of projects and settings to better understand the generalizability of BIM’s benefits.
  • Exploring the scalability of BIM, especially for small to medium-sized enterprises (SMEs), to overcome technological and training barriers, making BIM more accessible.
  • Investigating the integration of BIM with AI, IoT, and predictive analytics to advance proactive risk management and maintenance, particularly in challenging climates or urban settings.
  • Undertaking longitudinal studies to assess the long-term effects of BIM on safety, efficiency, and sustainability, thereby refining BIM methodologies for wider application.

8. Conclusions

This research underscores the transformative power of Building Information Modeling (BIM) across various construction projects, ranging from groundbreaking scientific endeavors like the Search for Hidden Particles (SHiP) experiment at CERN to the meticulous conservation of the historic Basilica of Santa Croce in Florence. The study vividly illustrates how BIM enhances safety, efficiency, and overall project management, advocating for its widespread adoption to tackle the multifaceted challenges inherent in diverse construction projects.
The findings of this research advocate for a paradigm shift towards more integrated, proactive approaches to construction safety and project management. Notable improvements in project safety and operational efficiency provide compelling evidence that could influence regulatory bodies and industry associations to consider BIM methodologies as standard practice. This shift would promote a culture of safety, sustainability, and responsibility, pivotal in modernizing construction practices in compliance with contemporary demands and expectations.
Moreover, the potential of integrating BIM with emerging technologies such as augmented reality (AR) and the Internet of Things (IoT) heralds a new era for construction safety and efficiency. This synergy is poised to provide robust platforms for reevaluating and setting new benchmarks in safety standards and regulations, thus fostering eco-friendly, efficient, and safe construction practices on a global scale.
Furthermore, this study contributes significantly to scholarly discourse in construction management, providing actionable insights for industry practitioners. It demonstrates the substantial benefits of adopting BIM, not only in enhancing project outcomes but also in facilitating comprehensive risk management. The application of BIM has been shown to reduce critical incidents and streamline project timelines, underscoring its value as an indispensable tool in the construction sector.
The exploration of BIM’s compatibility with cutting-edge technologies and its scalability across various project sizes and settings illustrates its potential to revolutionize construction practices. The construction industry stands on the brink of a transformation, moving towards creating safer, more efficient, and sustainable infrastructures. This shift is essential for meeting the increasing complexities of construction projects, which demand higher safety standards and more efficient use of resources.
In conclusion, this study not only enriches the existing body of knowledge on construction management but also serves as a catalyst for industry-wide changes. It calls for a concerted effort from all stakeholders to embrace these technological advancements, ensuring that the benefits of BIM and its integrative technologies are fully realized. The ongoing evolution of BIM, combined with AI and IoT, promises to enhance its efficacy and expand its adoption, setting the stage for a more sustainable and technologically advanced construction industry.

Author Contributions

Conceptualization, A.S. and M.N.; methodology, A.S. and M.N.; software, E.P.Z.; formal analysis, A.S. and E.P.Z.; investigation, A.S. and E.P.Z.; data curation, A.S. and S.C.; writing—original draft preparation, A.S. and S.C.; writing—review and editing, S.C.; visualization, S.C.; supervision, M.N. All authors have read and agreed to the published version of the manuscript.

Funding

The publication was created with the co-financing of the European Union–FSE-REACTEU, PON Research and Innovation 2014–2020 DM1062/2021.

Institutional Review Board Statement

Not applicable.

Informed Consent Statement

Not applicable.

Data Availability Statement

Data are contained within the article.

Conflicts of Interest

The author declares no conflicts of interest.

References

  1. Wang, Y. The Theory of Zero Incident Safety Management. J. Civ. Constr. Environ. Eng. 2018, 3, 83. [Google Scholar] [CrossRef]
  2. Sherratt, F. Exploring ‘Zero Target’ Safety Programmes in the UK Construction Industry. Constr. Manag. Econ. 2014, 32, 737–748. [Google Scholar] [CrossRef]
  3. Cimellaro, G.P.; Domaneschi, M. Stability Analysis of Different Types of Steel Scaffolds. Eng. Struct. 2017, 152, 535–548. [Google Scholar] [CrossRef]
  4. Rubio-Romero, J.C.; Carmen Rubio Gámez, M.; Carrillo-Castrillo, J.A. Analysis of the Safety Conditions of Scaffolding on Construction Sites. Saf. Sci. 2013, 55, 160–164. [Google Scholar] [CrossRef]
  5. Konda, S.; Tiesman, H.M.; Reichard, A.A. Fatal Traumatic Brain Injuries in the Construction Industry, 2003−2010. Am. J. Ind. Med. 2016, 59, 212–220. [Google Scholar] [CrossRef] [PubMed]
  6. Cattledge, G.H.; Hendricks, S.; Stanevich, R. Fatal Occupational Falls in the U.S. Construction Industry, 1980–1989. Accid. Anal. Prev. 1996, 28, 647–654. [Google Scholar] [CrossRef] [PubMed]
  7. Sousa, V.; Almeida, N.M.; Dias, L.A. Risk-Based Management of Occupational Safety and Health in the Construction Industry—Part 1: Background Knowledge. Saf. Sci. 2014, 66, 75–86. [Google Scholar] [CrossRef]
  8. Asadzadeh, A.; Arashpour, M.; Li, H.; Ngo, T.; Bab-Hadiashar, A.; Rashidi, A. Sensor-Based Safety Management. Autom. Constr. 2020, 113, 103128. [Google Scholar] [CrossRef]
  9. Zhang, J.; Seet, B.-C.; Lie, T. Building Information Modelling for Smart Built Environments. Buildings 2015, 5, 100–115. [Google Scholar] [CrossRef]
  10. Cascone, S. Digital Technologies and Sustainability Assessment: A Critical Review on the Integration Methods between BIM and LEED. Sustainability 2023, 15, 5548. [Google Scholar] [CrossRef]
  11. Ganbat, T.; Chong, H.-Y.; Liao, P.-C. Mapping BIM Uses for Risk Mitigation in International Construction Projects. Adv. Civ. Eng. 2020, 2020, 5143879. [Google Scholar] [CrossRef]
  12. Akram, R.; Thaheem, M.J.; Khan, S.; Nasir, A.R.; Maqsoom, A. Exploring the Role of BIM in Construction Safety in Developing Countries: Toward Automated Hazard Analysis. Sustainability 2022, 14, 12905. [Google Scholar] [CrossRef]
  13. Díaz-Curbelo, A.; Gento, Á.M.; Redondo, A.; Aqlan, F. A Fuzzy-Based Holistic Approach for Supply Chain Risk Assessment and Aggregation Considering Risk Interdependencies. Appl. Sci. 2019, 9, 5329. [Google Scholar] [CrossRef]
  14. Farghaly, K.; Collinge, W.; Mosleh, M.H.; Manu, P.; Cheung, C.M. Digital Information Technologies for Prevention through Design (PtD): A Literature Review and Directions for Future Research. Constr. Innov. 2022, 22, 1036–1058. [Google Scholar] [CrossRef]
  15. Akinlolu, M.; Haupt, T.C.; Edwards, D.J.; Simpeh, F. A Bibliometric Review of the Status and Emerging Research Trends in Construction Safety Management Technologies. Int. J. Constr. Manag. 2022, 22, 2699–2711. [Google Scholar] [CrossRef]
  16. Tixier, A.J.-P.; Hallowell, M.R.; Rajagopalan, B.; Bowman, D. Application of Machine Learning to Construction Injury Prediction. Autom. Constr. 2016, 69, 102–114. [Google Scholar] [CrossRef]
  17. Akinosho, T.D.; Oyedele, L.O.; Bilal, M.; Ajayi, A.O.; Delgado, M.D.; Akinade, O.O.; Ahmed, A.A. Deep Learning in the Construction Industry: A Review of Present Status and Future Innovations. J. Build. Eng. 2020, 32, 101827. [Google Scholar] [CrossRef]
  18. Choi, J.; Gu, B.; Chin, S.; Lee, J.-S. Machine Learning Predictive Model Based on National Data for Fatal Accidents of Construction Workers. Autom Constr 2020, 110, 102974. [Google Scholar] [CrossRef]
  19. Borngrund, C.; Bodin, U.; Sandin, F. Machine Vision for Construction Equipment by Transfer Learning with Scale Models. In Proceedings of the 2020 International Joint Conference on Neural Networks (IJCNN), IEEE, Glasgow, UK, 19–24 July 2020; pp. 1–8. [Google Scholar]
  20. Abed, H.R.; Hatem, W.A.; Jasim, N.A. Adopting BIM Technology in Fall Prevention Plans. Civ. Eng. J. 2019, 5, 2270–2281. [Google Scholar] [CrossRef]
  21. Hoeft, M.; Trask, C. Safety Built Right in: Exploring the Occupational Health and Safety Potential of BIM-Based Platforms throughout the Building Lifecycle. Sustainability 2022, 14, 6104. [Google Scholar] [CrossRef]
  22. Martínez-Aires, M.D.; López-Alonso, M.; Martínez-Rojas, M. Building Information Modeling and Safety Management: A Systematic Review. Saf. Sci. 2018, 101, 11–18. [Google Scholar] [CrossRef]
  23. Li, S.; Zhang, Z.; Mei, G.; Lin, D.; Yu, J.; Qiu, R.; Su, X.; Lin, X.; Lou, C. Utilization of bim in the construction of a submarine tunnel: A case study in Xiamen city, China. J. Civ. Eng. Manag. 2021, 27, 14–26. [Google Scholar] [CrossRef]
  24. Zhang, J.P.; Hu, Z.Z. BIM- and 4D-Based Integrated Solution of Analysis and Management for Conflicts and Structural Safety Problems during Construction: 1. Principles and Methodologies. Autom. Constr. 2011, 20, 155–166. [Google Scholar] [CrossRef]
  25. Wang, Q.; Kim, M.-K. Applications of 3D Point Cloud Data in the Construction Industry: A Fifteen-Year Review from 2004 to 2018. Adv. Eng. Inform. 2019, 39, 306–319. [Google Scholar] [CrossRef]
  26. Golizadeh, H.; Hon, C.K.H.; Drogemuller, R.; Reza Hosseini, M. Digital Engineering Potential in Addressing Causes of Construction Accidents. Autom. Constr. 2018, 95, 284–295. [Google Scholar] [CrossRef]
  27. Zhang, M.; Cao, T.; Zhao, X. Applying Sensor-Based Technology to Improve Construction Safety Management. Sensors 2017, 17, 1841. [Google Scholar] [CrossRef]
Figure 1. Illustration of the analysis, control, and verification process underlying the methodology.
Figure 1. Illustration of the analysis, control, and verification process underlying the methodology.
Sustainability 16 04094 g001
Figure 2. Frequency and severity of incidents before and after the implementation of BIM.
Figure 2. Frequency and severity of incidents before and after the implementation of BIM.
Sustainability 16 04094 g002
Figure 3. Construction timeline with BIM optimization.
Figure 3. Construction timeline with BIM optimization.
Sustainability 16 04094 g003
Figure 4. BIM Data Flow and Decision-Making Process.
Figure 4. BIM Data Flow and Decision-Making Process.
Sustainability 16 04094 g004
Figure 5. The flowchart for the SHiP project at CERN, illustrating the project phases and decision-making processes.
Figure 5. The flowchart for the SHiP project at CERN, illustrating the project phases and decision-making processes.
Sustainability 16 04094 g005
Figure 6. The mind map for the Basilica of Santa Croce maintenance project, outlining the key components and steps involved in the methodology.
Figure 6. The mind map for the Basilica of Santa Croce maintenance project, outlining the key components and steps involved in the methodology.
Sustainability 16 04094 g006
Figure 7. Project SHiP.
Figure 7. Project SHiP.
Sustainability 16 04094 g007
Figure 8. Distribution of safety incidents before and after the implementation of BIM.
Figure 8. Distribution of safety incidents before and after the implementation of BIM.
Sustainability 16 04094 g008
Figure 9. Comparison of project durations before and after the implementation of BIM.
Figure 9. Comparison of project durations before and after the implementation of BIM.
Sustainability 16 04094 g009
Figure 10. Monthly budget variance over time, comparing the periods before and after BIM implementation.
Figure 10. Monthly budget variance over time, comparing the periods before and after BIM implementation.
Sustainability 16 04094 g010
Figure 11. BIM model adapted to the project LOINs.
Figure 11. BIM model adapted to the project LOINs.
Sustainability 16 04094 g011
Figure 12. Risk matrix exported from the model.
Figure 12. Risk matrix exported from the model.
Sustainability 16 04094 g012
Figure 13. Distribution of safety incidents before and after the implementation of BIM.
Figure 13. Distribution of safety incidents before and after the implementation of BIM.
Sustainability 16 04094 g013
Figure 14. Distribution of project durations before and after the implementation of BIM.
Figure 14. Distribution of project durations before and after the implementation of BIM.
Sustainability 16 04094 g014
Figure 15. Monthly budget variance over time for the periods before and after the implementation of BIM.
Figure 15. Monthly budget variance over time for the periods before and after the implementation of BIM.
Sustainability 16 04094 g015
Table 1. Comparative Insight: Key Technologies vs. BIM in Safety Management.
Table 1. Comparative Insight: Key Technologies vs. BIM in Safety Management.
TechnologyUses in Safety ManagementLimitationsBenefits of BIMSource of Parameters
Machine
Learning
Predictive analysis of injury types and occurrencesLimited by data quality and integration into real-time site operationsEnhances predictive safety measures, integrates with real-time monitoring for more effective preventionDerived from industry standards and recent studies on ML in construction safety (1)
4D BIMReference models for safety planningComplexity in implementation, high upfront costsFacilitates dynamic simulation of construction processes and proactive risk managementBased on construction management literature and case studies (2)
Digital TwinsReal-time monitoring of construction progressFocuses mainly on progress tracking rather than risk managementProvides a holistic view, supports proactive interventions and continuous adaptation to on-site changesCompiled from digital twin technology applications in construction (3)
OHS
Methodologies
Rule-based control and design validationOften project-specific and not adaptable to varying project needsStandardizes safety protocols, integrates design and operational safety measures more seamlesslySourced from OHS regulatory frameworks and safety management guidelines (4)
Notes: (1) The parameters for evaluating machine learning technologies in construction safety are informed by the latest research publications that discuss data integration challenges and the effectiveness of predictive analytics. (2) These are based on academic papers and industry reports that discuss the benefits and challenges of implementing 4D BIM in large-scale projects. (3) The criteria were chosen based on case studies demonstrating how digital twins have been employed in the construction sector to monitor and manage projects in real time. (4) Derived from official safety regulations and widely accepted safety management practices that highlight the adaptability and rigidity of traditional OHS approaches.
Table 2. Summary of BIM integration benefits.
Table 2. Summary of BIM integration benefits.
CategoryDescription before BIMDescription after BIMQuantitative Benefits
Safety
Improvements
Higher incidence of safety-related incidents and accidents.Notable reduction in the number and severity of safety incidents.70% reduction in severe incidents; zero incidents in some cases.
Cost SavingsRegular occurrence of budget overruns; less predictable financial management.Significant reduction in cost variances; more controlled budget management.From 10% budget overruns to 5% under budget.
Time EfficienciesLonger project durations; higher variability in project management.Reduction in project execution times; tighter control over project schedules.30% reduction in assembly/installation time; 25% overall reduction.
Disclaimer/Publisher’s Note: The statements, opinions and data contained in all publications are solely those of the individual author(s) and contributor(s) and not of MDPI and/or the editor(s). MDPI and/or the editor(s) disclaim responsibility for any injury to people or property resulting from any ideas, methods, instructions or products referred to in the content.

Share and Cite

MDPI and ACS Style

Salzano, A.; Cascone, S.; Zitiello, E.P.; Nicolella, M. Construction Safety and Efficiency: Integrating Building Information Modeling into Risk Management and Project Execution. Sustainability 2024, 16, 4094. https://doi.org/10.3390/su16104094

AMA Style

Salzano A, Cascone S, Zitiello EP, Nicolella M. Construction Safety and Efficiency: Integrating Building Information Modeling into Risk Management and Project Execution. Sustainability. 2024; 16(10):4094. https://doi.org/10.3390/su16104094

Chicago/Turabian Style

Salzano, Antonio, Stefano Cascone, Enrico Pasquale Zitiello, and Maurizio Nicolella. 2024. "Construction Safety and Efficiency: Integrating Building Information Modeling into Risk Management and Project Execution" Sustainability 16, no. 10: 4094. https://doi.org/10.3390/su16104094

APA Style

Salzano, A., Cascone, S., Zitiello, E. P., & Nicolella, M. (2024). Construction Safety and Efficiency: Integrating Building Information Modeling into Risk Management and Project Execution. Sustainability, 16(10), 4094. https://doi.org/10.3390/su16104094

Note that from the first issue of 2016, this journal uses article numbers instead of page numbers. See further details here.

Article Metrics

Back to TopTop