Next Article in Journal
Effects of Soils on Environmental Stability of Spent Mg-Based and Ca-Based Adsorbents Containing Arsenite
Next Article in Special Issue
Real-Time 3D Reconstruction for the Conservation of the Great Wall’s Cultural Heritage Using Depth Cameras
Previous Article in Journal
A Comparative Analysis of Advanced Machine Learning Techniques for River Streamflow Time-Series Forecasting
Previous Article in Special Issue
Tourism Development and Urban Landscape Conservation in Rural Areas: Opportunities and Ambivalences in Local Regulations—The Case of Spain
 
 
Font Type:
Arial Georgia Verdana
Font Size:
Aa Aa Aa
Line Spacing:
Column Width:
Background:
Article

Augmented Reality and Wearable Technology for Cultural Heritage Preservation

Department of Architecture, Faculty of Architecture and Design, Kocaeli University, Kocaeli 41300, Turkey
*
Author to whom correspondence should be addressed.
Sustainability 2024, 16(10), 4007; https://doi.org/10.3390/su16104007
Submission received: 18 March 2024 / Revised: 14 April 2024 / Accepted: 26 April 2024 / Published: 10 May 2024
(This article belongs to the Special Issue Heritage Preservation and Tourism Development)

Abstract

The main goal of this study is to provide a more interactive experience with AR technology and wearable devices compared to traditional preservation methods in order to protect, promote, and transfer cultural heritage to future generations. It aims to evaluate the usability of the developed AR application with SUS and WARUS analyses. During the research process, similar studies were conducted, street texture and historical buildings were examined, 3D models were created with terrestrial laser scanning, and an AR application was developed with the Unity3D program and presented for user evaluation. The findings of this research show that users can access historical and cultural information interactively, and that presenting historical places interactively contributes to conservation efforts by allowing users to gain more in-depth information. In the discussion section of this paper, the opportunities and limitations offered by AR technology and the wearable device through the ARKON application are discussed in a sustainable way in terms of usability. According to the research results, while usability analyses showed that user satisfaction was high, no significant difference was observed according to gender in the similar age group.

1. Introduction

Cultural heritage is a broad concept that encompasses the tangible and intangible manifestations of humanity’s shared past and identity [1]. Tangible examples of this concept include historical structures, archaeological sites, urban textures, and traditional arts and crafts [2], while intangible dimensions include oral traditions, beliefs, rituals, and festivals [3]. Cultural heritage plays a critical role in building a bridge between the past and the present, transmitting knowledge and values from past generations to future ones [4].
Preserving and transmitting cultural heritage to future generations are some of the most important tasks of our time [5]. These tasks face various threats such as increasing urbanization, natural disasters, climate change, and deliberate destruction [6]. New and effective methods are needed to cope with these threats and preserve the integrity of cultural heritage.
While augmented reality (AR) enables the integration of digital content with the real world [7], wearable technology provides the opportunity to process information and communicate through devices worn on the body [8]. In particular, wearable devices such as Microsoft HoloLens offer rich experiences to users by combining the real and digital worlds [9]. These technologies have the potential to present cultural heritage in an interactive way and create information and awareness. By using AR and wearable devices together, historical artifacts and places can be made more accessible, interesting, and meaningful. They also have the potential to recreate historical events and provide visitors with more in-depth information about historical sites and artifacts.
The city of Kocaeli has hosted various civilizations throughout history and is home to many cultural heritage sites from these periods [10]. The city’s history is composed of five distinct periods: the Nicomedia Period, the Roman–Byzantine Period, the Seljuk Period, the Ottoman Period, and the Republic Period. Many historical structures and spaces from these periods exist in layers within the city’s fabric [11]. Notable historical sites include the Acropolis (inner castle), the Roman theater, the Temple of Augustus, the Pandeleon Monastery, the Diocletian Palace, the Ancient Roman shipyard, the Agora, the Roman bath, the Diocletianus temple, the Kanlıbağ tumuli, the Roman tumuli, the Roman temple, and the Kapanca Sokak cultural heritage area [12,13,14]. This ancient city is home to structures and heritages from different periods.
The aim of this study is to promote the history of Kocaeli using AR technology and wearable hardware. In this way, it aims to present the region’s rich cultural heritage in a more comprehensive way and offer users a historical and cultural route. This study initially focused on Kapanca Street with its still-standing structures. Located in the Kocaeli district, Kapanca Street stands out as an important cultural heritage area that preserves its historical street texture from the 19th century [15]. It is planned to develop a prototype application using AR technology to reveal and preserve the historical and cultural value of the street.
The main research questions are as follows:
How can the AR application developed for wearable devices contribute to the preservation of cultural heritage and transmission to future generations?
How should the usability of the application be evaluated for the AR application to be user-friendly and effective?
The research methodology includes scanning the literature, determining the research method, and conducting the application study. A three-dimensional model of Kapanca Street was created using digital photogrammetric techniques with terrestrial laser scanning and drone technology. This digital model was then integrated into the augmented reality application developed in the Unity3D program. As a result, an application was created that is compatible with Microsoft HoloLens.
The main objective of this study is to investigate the potential of using AR technology and wearable devices to preserve, document, and transmit the cultural heritage of Kocaeli Province to future generations. In line with this general objective, the specific objectives determined are as follows:
To investigate the potential of AR technology and wearable devices for the preservation and promotion of cultural heritage; to develop an application for the cultural route to be determined for this purpose; and to evaluate the usability of the application developed with AR technology for the preservation and transmission of cultural heritage to future generations.
These objectives set the focus of this research by creating a framework for the preservation of cultural heritage and its transmission to future generations. This article presents an innovative approach to the preservation of cultural heritage using the integration of AR and wearable technology. This approach has the potential to offer a more interactive, immersive, and accessible experience compared to traditional preservation methods.
In conclusion, the integration of augmented reality and wearable technology offers a promising approach to the preservation of cultural heritage. The use of these technologies can enhance the preservation efforts of cultural heritage sites such as Kapanca Street. This study contributes significantly to the scientific community by revealing the potential of AR technology in the preservation and promotion of cultural heritage.

2. Literature Review

The preservation of cultural heritage has been a topic of research in various disciplines, particularly architecture, archaeology, conservation, and technology, for a long time. The use of new technologies, especially AR, provides new opportunities for the documentation, preservation, and promotion of cultural heritage sites. AR technology and wearable devices in particular have the potential to virtually revive historical sites, offer interactive experiences to visitors, and contribute to the transmission of cultural heritage to future generations.
The preservation of cultural heritage sites such as Kapanca Street is a significant issue for researchers and experts. This street is located in the province of Kocaeli and has historical and cultural importance dating back centuries. Various studies have made important contributions to the preservation and emphasis of the value of cultural heritage. A study conducted by Jigyasu et al. (2013) revealed that cultural heritage is both vulnerable to disasters and a critical tool for building resilience in communities and nations [16].
Wearable technologies, particularly AR technology, are recognized as a significant tool for the preservation and promotion of cultural heritage. These technologies can enhance user engagement and enable a deeper exploration of cultural heritage.
Today, the preservation and transmission of cultural heritage to future generations are being reshaped by the possibilities offered by digital technologies. AR technology and wearable devices play a crucial role in the preservation of historical sites and the sustainability of cultural heritage [17]. Integrating these technologies into the preservation of cultural heritage sites like Kapanca Street can ensure that the historical and cultural significance of the street is passed on to future generations.
A study conducted by Boboc et al. (2022) discussed the application of AR technology in the preservation of cultural heritage and emphasized its potential in offering interactive and immersive experiences to visitors of cultural heritage sites [18]. This study examined in detail the different application areas of AR and highlighted its importance as an effective tool in the presentation and promotion of cultural heritage.
A study by Cranmer et al. (2023) emphasized the importance of data collection in archaeology and analyzed how digital technologies are transforming data collection methods in archaeology [19]. Li et al. (2023) highlighted the potential of digital technologies in protecting architectural heritage from disasters [20]. Comes et al. (2020) examined the role of new technologies such as augmented reality in the documentation and promotion of cultural heritage [21]. Ahmed (2020) and Percy et al. (2015) have extensively studied the use of digital modeling and scanning technologies in architectural conservation [22,23]. A study by Dieck et al. (2018) emphasizes the importance of wearable technologies in enhancing visitors’ experiences at cultural heritage sites [24]. Table 1 below presents the aims and findings of the studies we used in our research. These studies helped us to determine the aim and scope of our research.
The literature on the use of AR technology in the preservation of cultural heritage emphasizes the importance of integrating innovative technologies into heritage conservation efforts. AR technology offers opportunities to attract visitors, enhance educational experiences, and document historical sites in new and engaging ways [36]. The use of AR technology, especially in cultural heritage sites like Kapanca Street, can ensure the transmission and preservation of our rich heritage for future generations.
Wearable technology refers to technological devices that can be worn on a person’s body, usually designed as clothing or accessories [37]. Such technologies are commonly available in various forms such as smartwatches, smart bracelets, smart glasses, smart clothing, and health trackers [38]. Wearable technologies are used for various purposes such as monitoring a person’s health status, tracking sports performance, communication, obtaining information, or entertainment [39]. These technologies usually include features such as sensors, small processors, data storage units, and wireless communication capabilities. They offer users a personalized and easy-to-use experience [40]. Wearable technologies are becoming increasingly widespread in daily life and in many industries today. The importance of these technologies in the preservation and promotion of cultural heritage is evident.
AR technology and wearable devices in particular have significant potential in areas such as the virtual reenactment of historical sites, providing interactive experiences to visitors, and transmitting cultural heritage to future generations. These technologies enhance user engagement, deepening the meaning of the historical fabric and allowing cultural heritage to reach a wider audience. However, future research needs to focus more on ensuring wider acceptance and use of these technologies.
Augmented reality technology offers opportunities to attract visitors, enhance educational experiences, and document historical sites in new and engaging ways. The use of augmented reality technology in cultural heritage sites like Kapanca Street can support the preservation and transmission of cultural heritage to future generations.
Overall, wearable technology and augmented reality are important tools for the preservation and promotion of cultural heritage. Increased focus on these technologies in future research can contribute to the development of more effective strategies for the preservation and transmission of cultural heritage to future generations.

3. Methodology

The preservation of cultural heritage is the effort of societies to transmit their histories and identities to future generations, and technology plays an important role in this process. This research aims to evaluate the usability and impact of an augmented reality application in an important cultural heritage area in the city of Izmit, Turkey. The research process is designed as a systematic approach to achieve specific goals. These steps fully define the purpose and scope of this research and reflect the methodology of a scientific study conducted within a specific discipline.
Firstly, a literature review was conducted. Within this scope, published research related to the subject was examined, and an analysis of existing knowledge and studies was performed. Fieldwork was conducted to scan the research area with lasers. Subsequently, as part of the fieldwork, laser scanning was carried out. Kapanca Street was scanned using a Leica BLK 360 laser scanner from predefined points. Additionally, a Mavic 2 Pro Drone was used for aerial scanning, and detailed photographs of the area were taken with a Canon EF 8–15 mm f/4 L Fisheye USM lens. The obtained data were then processed and converted into a suitable format for use in the Unity application.
During the development phase, the application’s interface was designed, and flowcharts were created to optimize the user experience. Software tools such as Unity3D 2021 and Visual Studio 2019 were utilized to develop the application which was then tested on Microsoft HoloLens for functionality and performance during the augmented reality experience stage. The prototype was subsequently released for user access.
Finally, the usability of the application was evaluated through statistical analysis, specifically using the System Usability Scale (SUS) and Wearable Augmented Reality Usability Score (WARUS) methods. These evaluations aimed to measure user perceptions of the app’s effectiveness and user-friendliness. Methodology details are summarized in Table 2, and each phase of this research is shown in Figure 1.

3.1. Participants

The effectiveness of wearable technology and augmented reality (AR) applications in preserving and promoting cultural heritage depends on users’ demographic characteristics and experiences. Surveys and user profiles are crucial in designing these technologies, as the demographic data in Table 3 impact audience design and user experience. Gender differences can lead to varied user preferences, emphasizing the importance of considering demographics in the design and development of wearable technology and AR applications.

3.2. Data Collection Tool

In this study, various data collection tools were utilized to measure user experience, assess usability, and analyze the effectiveness of the ARKON application. Google Forms served as the primary data collection tool, containing a range of questions aimed at evaluating the usability of the ARKON application. The opinions and feedback provided by participants who responded to the survey supplied valuable information regarding the usability and user satisfaction of the application. The collected data were aggregated in Excel format and transferred to the SPSS program for analysis. The results provided significant insights into the usability and effectiveness of the ARKON application, contributing to the evaluation of the main hypotheses of this research.

3.3. Experimental Procedures

The procedures of this study were conducted through the following steps. Initially, participants were provided with information on how the ARKON application could be utilized for the preservation of cultural heritage. Subsequently, participants were instructed to experience the ARKON application using the Microsoft HoloLens 2 device. This experience facilitated participants’ understanding of the application and allowed them to enhance their user experiences. Following this, participants were presented with a survey on Google Forms. The survey aimed to assess users’ evaluations of the usability, user experience, and demographic information related to the ARKON application. Finally, the collected data were analyzed using statistical analysis tools.

3.4. Key Study

This study presents research conducted on an augmented reality application developed for Kapanca Street in Izmit. Innovative methods such as documenting cultural heritage in digital format and augmented reality play a significant role in preserving cultural identity and transmitting it to future generations [41].
Kapanca Street—located in Akçakoca District, a protected urban area in the center of Izmit in Figure 2—has an important historical past [42]. This street hosts numerous historical structures dating back to the 19th century, including traditional Turkish houses, a school, a fountain, and water cisterns. Regarded as one of the significant areas reflecting the history of Izmit, it is positioned near the inner fortress limits of the city, thus accommodating various historical layers [43]. Among other neighborhoods in central Kocaeli Province are Akçakoca, Hacıhasan, Orhan, and Veliahmet, all located within urban and archaeological sites [44]. Figure 3 depicts the boundaries of the Akçakoca neighborhoods.
Kapanca Street, the study area in Figure 4, is located in Akçakoca District, a protected urban area in Kocaeli Izmit city center. Kapanca Street is a significant historical heritage site in the city, encompassing structures dating back to the late 19th century including 10 traditional Turkish houses, a school, a fountain, and water cisterns. The street is adjacent to Sadettin Yalım, İnönü, and Sırrıpaşa streets.
Kapanca Street in Figure 5 stands as one of the important areas reflecting the history of Izmit by successfully preserving its cultural identity. It is located near the inner castle borders of Izmit, which holds numerous historical layers and the ruins of the Roman theatre [46]. The name “Kapanca Sokak” originates from the old term used for today’s food markets, “trap”. While it was originally referred to as Kapancı Sokak, the term gradually changed over time and became known as Kapanca Sokak [47].

3.4.1. Laser Scanning

Terrestrial laser scanners are advanced devices that use laser technology to capture millions of points from objects and environments. These scanners can provide precise and detailed spatial information through three-dimensional point clouds, which are utilized in various industries [48]. The quality and resolution of the point cloud obtained through laser scanning depend on factors such as scanner specifications, point density, scanning distance, scanning parameters, and data processing techniques [49].
Terrestrial laser scanning is an efficient technology in terms of time and cost, allowing for the capture and processing of data to create high-quality and high-resolution 3D models. Essentially, ground-based laser scanners emit laser beams, measure the time it takes for the beams to return from objects, and calculate distances based on flight times to determine the coordinates of three-dimensional objects. A point cloud with XYZ coordinates is generated by combining multiple measurements and applying data processing techniques, thereby providing a detailed representation of the scanned object or environment. The technical specifications of the devices used in this research are detailed in Table 4.
The locations where the terrestrial laser scanner was located on Kapanca Street are shown in Figure 6. Twenty different points were positioned for the scanning of Kapanca Street with a terrestrial laser scanner, and these points were later marked on a map. The point cloud obtained from the laser scanning of the street is shown in Figure 7. A detailed digital model was created to show all the details. To optimize file size and reduce potential issues, the level of detail and the number of surface polygons in the model were reduced.

3.4.2. Augmented Reality Application Developed for Kapanca Street

AR, shown in Figure 8, is a technology that enhances the user’s perception and interaction with the environment by combining computer-generated digital objects with the natural world [7]. This technology has various applications across different scientific fields such as medicine, architecture, engineering, and geology [50]. AR combines hardware and software technologies to provide users with spatial perception [51]. Additionally, it overlays computer-generated content onto the physical environment and is primarily utilized for visual information transfer [52,53].
The historical development of augmented reality began with large-scale simulators and later evolved with the emergence of various hardware and applications, leading to developments similar to the present state [54,55]. Augmented reality is also employed in the field of architecture, with applications like Fologram, ARMeasure, and Morfolio enhancing design, visualization, and construction processes [56]. It is expected that in the future, AR technology will be more widely utilized in architecture, especially in urban planning, smart cities, and historical preservation and restoration processes [56].
In the field of architecture, AR applications and wearable systems are utilized for various reasons such as reducing project costs, shortening project durations, improving design, and enhancing project efficiency [57]. The use of this technology in cultural heritage preservation is also rapidly advancing, and there is a focus on developing different AR applications and wearable devices to provide interactive and detailed information about architecture and cultural heritage in the future. Therefore, our aim is to develop an interactive AR application that can run on wearable systems like Microsoft HoloLens 2.

3.4.3. Interface Design for Augmented Reality-Based Culture Route

The user interface, a product of human–machine collaboration, aims to facilitate interaction between the two, striving for simplicity and convenience [58]. This study focuses on creating an ergonomic, user-friendly interface for preserving and promoting cultural heritage on Kapanca Street. The interactive application, called ARKON, is developed for Microsoft HoloLens 2 using the MRTK plugin in Unity3D. Its objective is to provide users with easy access to information about the cultural heritage site with minimal input, allowing simultaneous exploration in multiple locations and ensuring its transfer to future generations.

3.4.4. Software Development

The application’s interface was developed using Visual Studio and C#. Scripts including “ARManager”, “buttonmethod”, “UIcontainer”, and “infobox” were created to enable interface functionality in Microsoft HoloLens. The ARManager script’s initial portion is depicted in Figure 9.
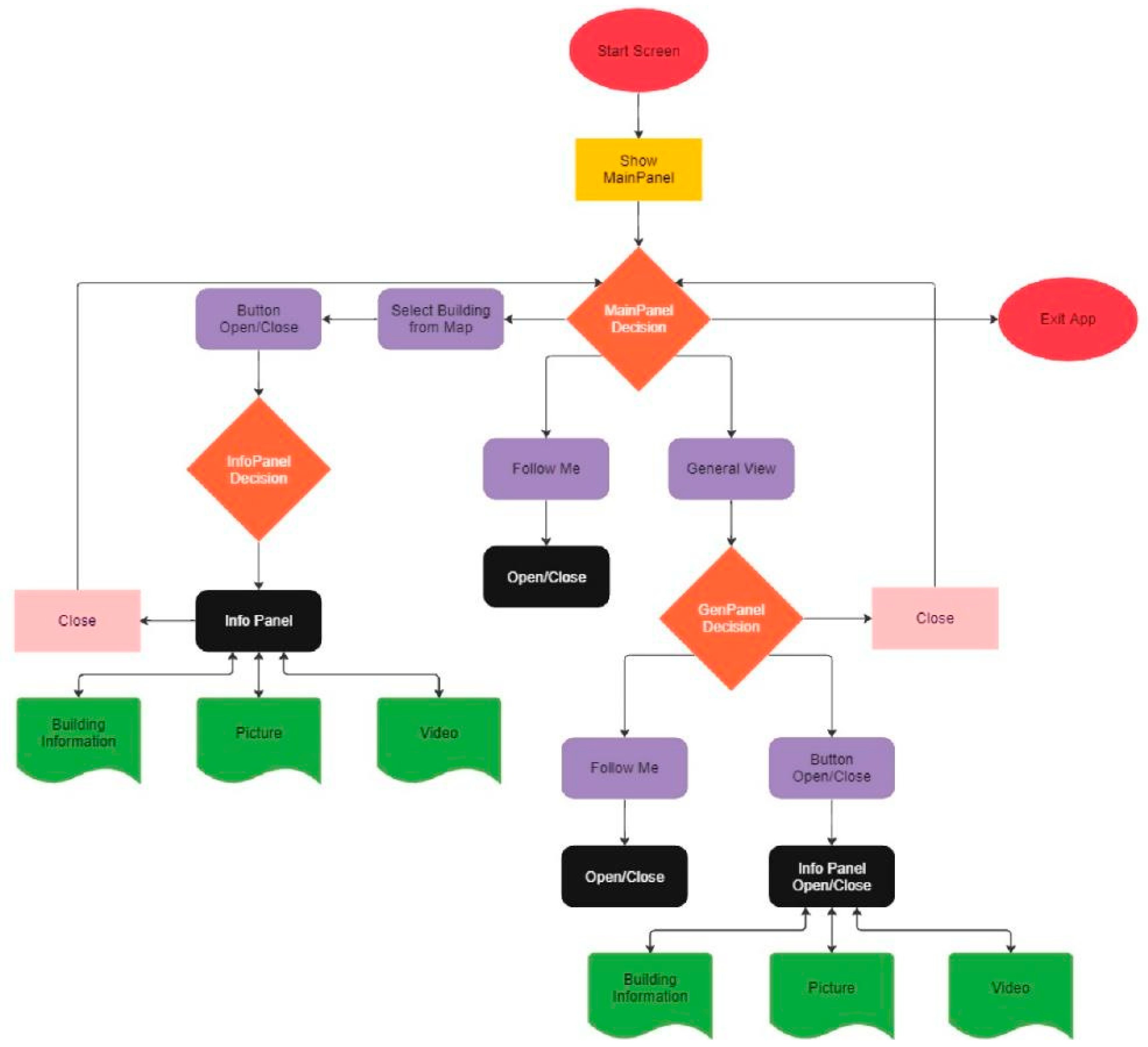
The ARKON application developed by us offers users an interactive experience by presenting the digital model of Kapanca Street, which holds historical and cultural significance. The functionality of the application is delineated by the flowchart depicted in Figure 10. Upon opening the application on Microsoft HoloLens, users encounter the initial screen briefly before accessing the Main Panel. From there, users can explore the street via the General View or examine individual structures through the Info Panel.
This application consists of two main panels and sub-panels that support them. IntroPanel, which appears upon opening the application, as shown in Figure 11, acts as the opening screen of the project.
The map and access screen of the project area are displayed to the user through the MainPanel, following the IntroPanel. Through the interactive map shown in Figure 12, users can access a laser-scanned three-dimensional model of the street, as well as written and visual information about the buildings located on Kapanca Street.
Additionally, a general model of Kapanca Street can be accessed from the MainPanel. This allows users to have the experience of being on the street. From the InfoPanel shown in Figure 13 below, users can access detailed information about the selected buildings, as well as visual and three-dimensional models of the buildings. Each structure has its information in the InfoPanel, enabling users to access specific details about each structure. Users can switch from the InfoPanel, which provides a visualization of structures in an augmented reality environment, to the ARPanel.

3.4.5. Testing the Application

Testing augmented reality applications requires a specialized testing approach that combines manual and automated testing techniques. The specific testing approach may vary depending on the features of the augmented reality application and the target platform (e.g., mobile devices and smart glasses). The ARKON application underwent thorough testing, which included the following: It was tested on Microsoft HoloLens 2 hardware to ensure that augmented reality app features, such as object recognition, tracking, rendering, and interaction with virtual items, function properly.
The ARKON application shown in Figure 14 has been developed using methods similar to those employed for smart devices. However, due to the technical requirements and software differences of Microsoft HoloLens, the application is specifically designed to work only on this hardware. Consequently, the app has been tested solely for compatibility with Microsoft HoloLens 2 hardware.
The ARKON app features digital models of Kapanca Street buildings along with detailed information, plans, section views, and videos. Users access this content through the MainPanel interface, depicted in Figure 15, which includes a general street view. The app is downloadable from the Microsoft Store, allowing users to explore the street and access information and images. Models are generated via terrestrial laser scanning, with file sizes adjusted to balance detail and performance. Figure 16 demonstrates how ARKON presents digital building models in an augmented reality setting.
After compiling the ARKON application created on the Unity3D platform, it is installed and run on Microsoft HoloLens 2 hardware using Visual Studio. Users can easily access and experience the ARKON application by adding a shortcut to the Applications area. In Figure 17 below, the paths users follow while using the application are combined by taking screenshots. Users can navigate the street by accessing the general model of the street from the main screen of the application, obtain information about the street, and access detailed information about the building and the model of the building they have chosen from the map.

4. Results

This research demonstrates that AR technology and wearable devices are effective tools for the preservation and promotion of Kapanca Street. The developed AR application enables users to interactively explore historical and cultural information as they walk along the street. This technology can contribute to conservation efforts by digitally revitalizing historical areas and enabling visitors to gain a deeper understanding of history and culture. It is recognized that AR technology has potential applications not only in the preservation of cultural heritage but also in various fields such as education, tourism, and architecture. The use of this technology in different sectors can support the sustainability of cultural heritage and provide access to wide audiences.

4.1. System Usability Scale (SUS) Analysis

System Usability Scale (SUS) analysis was used in this study to evaluate the impact of wearable technology and augmented reality on the preservation of cultural heritage. SUS analysis is performed by averaging user responses for each question. The scores for odd-numbered questions are subtracted from 1, and the scores for even-numbered questions are subtracted from 5. The final SUS score is obtained by adding the adjusted means and multiplying by 2.5 [59].
The ARKON application in Table 5 received 91.95 SUS points from the System Usability Scale test. The usability of SUS analysis is classified as A, B, C, D, and F [60]. The SUS score of the application corresponds to class A, which is the highest level of usability. This analysis reveals the suitability of the ARKON application for users in the process of preserving and promoting cultural heritage.

4.2. Wearable Augmented Reality Usability Scale (WARUS) Analysis

The Wearable Augmented Reality Usability Scale (WARUS) is tailored for evaluating the usability of AR applications on wearable devices. It provides developers with feedback and guidance for enhancing user experience [61]. WARUS offers a systematic approach to assessing user experiences with AR applications, making it a valuable tool in usability testing and future AR application development.
The survey in Table 6 was used to assess the normality of users’ experiences while using the app and to measure usability differences by gender. Therefore, the obtained data were evaluated using normality and t-tests.
Table 7 presents the statistical properties of the WARUS data set. The mean value is 4.018, with a 95% confidence interval of 3.919 to 4.118. The median is 4.100, indicating close proximity to the mean. The variance is 0.220 and the standard deviation is 0.4694. The data range from 2.5 to 4.8, with an interquartile range of 0.7, indicating a central distribution width. The skewness is −0.846 and the kurtosis is 0.533, suggesting slight asymmetry in an otherwise normal distribution.
Table 8 presents the results from Kolmogorov–Smirnov and Shapiro–Wilk tests assessing the data set’s adherence to a normal distribution. Both tests yielded a p-value of 0.001, leading to rejection of the null hypothesis and indicating that the data set does not fit a normal distribution. This lack of normality is consistent across both tests, suggesting that users’ sentiments may not follow a typical Gaussian distribution, due to varying preferences.
Table 9 highlights the highest and lowest scores in the data set, representing the best and worst performances observed. The analysis reveals the presence of outliers with both high and low scores, prompting further examination. Despite the outliers, central tendency measures like the mean and median remain close, suggesting minimal influence from extreme values. The low variance and standard deviation indicate homogeneity in the data set, while skewness and kurtosis values suggest proximity to a normal distribution. However, the presence of outliers is acknowledged, impacting the overall assessment of distribution conformity.
Table 10 facilitates the evaluation of participants based on gender and the examination of statistical significance between groups. Upon examining the mean values, it is observed that the average score of males (4.08) is slightly higher than that of females (3.95), while examining the standard deviation values reveals that the variance among males’ scores is slightly lower than those among females. This indicates that males’ scores are more homogeneous. These inferences provide important information for evaluating the influence of gender on scores and allow for the examination of statistical significance.
Table 11 for the Independent Samples Test determines whether the variances of groups are equal and whether there is a statistically significant difference in means between the groups. Levene’s Test for Equality of Variances examines whether the variances of groups are equal, and the obtained p-value (p = 0.574) indicates that the variances of the groups are equal. Subsequently, the t-test for Equality of Means is used to determine whether there is a statistically significant difference in means between the groups. In both cases (equal variances assumed and not assumed), it is observed that the p-value is no less than 0.05, indicating that there is no statistically significant difference between the groups. These results suggest that there is no statistically significant difference between the groups, indicating a similarity between them.
The Independent Samples Effect Size table in Table 12 includes measures such as Cohen’s d, Hedges’ correction, and Glass’s delta, which assess the magnitude of differences between groups. Both Cohen’s d and Hedges’ correction values are positive and similar, indicating a moderate effect size. Similarly, the Glass’s delta value is also comparable, suggesting a moderate effect size. While there is no statistically significant difference between the groups, effect size measures like Cohen’s d, Hedges’ correction, and Glass’s delta imply that even small differences between the groups could be practically meaningful. Consequently, there appears to be no significant difference in the usability of the application between male and female users.

4.3. Participants’ Opinions about the Application

Users perceive the application to be generally effective, but they emphasize the need for improvements in specific areas. Particularly, it is noted that audio guidance while navigating through the digital model of the street could assist users in better understanding the atmosphere of the street. Additionally, besides obtaining information about buildings on the general map, it is highlighted that possessing information about structures in the street view could be beneficial. Participants have expressed that the application aids them in understanding the history and cultural significance of Kapanca Street. Furthermore, feedback regarding user experience indicates that the application is generally user-friendly and contributes to the effective communication of historical information.

4.4. Environmental and Technical Factors Affecting the Usability of an Application

Technical specifications of the device: The performance and usability of the ARKON application may vary depending on the technical specifications of the device used. Factors such as the device’s processor speed, RAM capacity, and storage space affect the running speed and stability of the application.
Wearable technology and hardware compatibility: The compatibility of wearable technology and hardware integrated into the ARKON application is very important. Proper integration and operation of these technologies helps users use the application more easily and effectively.
Local environmental conditions: Users can use the ARKON application in different geographical and environmental conditions. Bright or low-light conditions affect the image quality of the application and change the interaction level of users.
User experience design: The app’s user interface, navigation layout, button placement, and overall user experience design also have a significant impact on usability. A user-friendly interface helps users use the application more easily and efficiently.

5. Discussion

The findings of this research show that AR technology and wearable devices are effective tools in preserving and promoting cultural heritage. The developed ARKON application allows users to access historical and cultural information interactively while walking along the street. This technology contributes to preservation efforts by digitally reviving historic sites, giving visitors a deeper understanding of history and culture. This technology appears to have potential applications not only in the preservation of cultural heritage, but also in various fields such as education, tourism, and architecture. This supports the sustainability of cultural heritage and ensures its access to large audiences.
The findings of this research are compatible with the previously determined targets. The findings of this research, which aims to evaluate how AR technology can contribute to the preservation and promotion of cultural heritage, appear to be in line with this aim.
Boboc et al. (2022), Anay et al. (2023), Bekele et al. (2018), Scianna et al. (2019), Brancati et al. (2017) and Pistola et al. (2021) emphasize in their studies that AR technology can be used as an effective tool in the protection and promotion of cultural heritage [18,26,27,28,30,31]. SUS analysis is used to evaluate the usability and effectiveness of AR applications in the studies of Awang et al. (2019), Dutta et al. (2022) and Lim et al. (2019) [62,63,64]. Standard scales and user feedback are used. Bekele et al. (2018) and Cai et al. (2021) emphasize that technical and environmental factors affect the usability of AR applications [27,65].
Kostaras (2012), Martins (2015) and Schaeffer (2014) examined the usability of AR technology in different areas and with different focus points [66,67,68]. In addition, different methodological approaches were used in each study and suggestions for improving AR applications were presented based on user feedback.
While Olsson (2011) and Rese et al. (2017) state in their studies that the current state of AR technology is insufficient in reaching certain standards and users may have high expectations [69,70], Cakir et al. (2019) and Zhao et al. (2020) suggest that AR can be used effectively [71,72].
The positive aspects of the ARKON augmented reality application are that it stands out as an important and innovative tool in the protection and promotion of cultural heritage. This application makes the experience more interactive by providing users with historical information as they navigate the street. However, it also has negative aspects such as technology dependency, high cost, and inequality in access to technology. These limitations restrict widespread use of the application and may prevent cultural heritage from reaching wider audiences. However, AR technology also has advantages such as being an innovative approach in tourism, enabling sustainability of cultural heritage, and showing potential for use in education and advertising/marketing opportunities.
In the future, studies focusing on improving user experience and improving technological infrastructure should be carried out. More emphasis should be placed on cultural diversity and adaptation research. More research should be conducted on how AR technology can be used in fields such as education, the arts, and industry. It is recommended to conduct further studies on the sustainability of AR applications such as ARKON in terms of cost and resource management.
This research provides an important understanding of how AR technology can be used to preserve and promote cultural heritage. Findings show that this technology has significant potential in terms of the sustainability of cultural heritage and access to large audiences.

6. Conclusions

This research was conducted to evaluate the effects of the ARKON AR application on the protection and promotion of cultural heritage through usability. The findings of this research show that ARKON creates high satisfaction among users and is an effective tool for the better preservation and promotion of cultural heritage. AR technology and the interactive experiences offered by the wearable device have enabled users to explore historical sites more in-depth.
The high usability scores of the ARKON app indicate that it offers a user-friendly experience and increases accessibility. However, there are some obstacles that limit the use of this technology, and factors such as inequality in access to technology and high cost should especially be taken into consideration.
Future studies should examine in more detail how AR technology can be used more effectively in preserving and promoting cultural heritage. Additionally, more research should be conducted on the cost-effectiveness and sustainability of applications such as ARKON. How AR technology can be used in different geographies and communities should be examined in more detail, taking into account cultural diversity and local adaptation.
This research demonstrates that the ARKON application can play an important role in the preservation and promotion of cultural heritage, revealing that AR technology can make valuable contributions to sustainability. As a result, multiple approaches such as effective policies, continuous research, and education programs, as well as innovative tools such as AR technology, need to be adopted to preserve and promote the cultural heritage in Turkey.

Author Contributions

A.I. performed the conceptualization; A.I. conceived the methodology; N.Ç.A. performed the validation; A.I. performed the formal analysis; A.I. performed the investigation; A.I. identified the resources; N.Ç.A. performed the data curation; A.I. prepared the original draft; A.I. reviewed and edited the manuscript; A.I. conceived the visualization; N.Ç.A. supervised the work. All authors have read and agreed to the published version of the manuscript.

Funding

There is no funder or funding source for this study. The expenses of the article were covered by us.

Institutional Review Board Statement

Not applicable.

Informed Consent Statement

Not applicable.

Data Availability Statement

The original contributions presented in the study are included in the article, further inquiries can be directed to the corresponding author.

Acknowledgments

This research is the result of the joint work of Ali İBİŞ and Neşe ÇAKICI ALP, who continue their academic studies at Kocaeli University Faculty of Architecture.

Conflicts of Interest

The authors declare no conflict of interest.

Decleration

The authors are conducting a PhD thesis within the scope of this study.

References

  1. Rudolff, B. ‘Intangible’ and ‘Tangible’ Heritage: A Topology of Culture in Context of Faith. Ph.D. Thesis, Institute of Geography, Faculty for Chemistry, Pharmacy and Geo-Sciences, Johannes Gutenberg-University of Mainz, Mainz, Germany, 2006. [Google Scholar]
  2. Fekri, H. Tangible heritage in archaeology. In Encyclopedia of Global Archaeology; Springer: Cham, Switzerland, 2020; pp. 10489–10492. [Google Scholar]
  3. Bouchenaki, M. The interdependency of the tangible and intangible cultural heritage. In Proceedings of the 14th ICOMOS General Assembly and International Symposium: ‘Place, Memory, Meaning: Preserving Intangible Values in Monuments and Sites’, Victoria Falls, Zimbabwe, 27–31 October 2003; pp. 1–5. [Google Scholar]
  4. Harrison, R. Heritage: Critical Approaches; Routledge: London, UK, 2012. [Google Scholar]
  5. Murzyn-Kupisz, M.; Działek, J. Cultural heritage in building and enhancing social capital. J. Cult. Herit. Manag. Sustain. Dev. 2013, 3, 35–54. [Google Scholar] [CrossRef]
  6. Labadi, S.; Giliberto, F.; Rosetti, I.; Shetabi, L.; Yildirim, E. Heritage and the Sustainable Development Goals: Policy Guidance for Heritage and Development Actors; ICOMOS: Paris, France, 2021; pp. 1–70. [Google Scholar]
  7. Azuma, R. A Survey of Augmented Reality. Presence Teleoperators Virtual Environ. 1997, 6, 355–385. [Google Scholar] [CrossRef]
  8. Billinghurst, M.; Starner, T. Wearable devices: New ways to manage information. Computer 1999, 32, 57–64. [Google Scholar] [CrossRef]
  9. Coppens, A. Merging Real and Virtual Worlds: An Analysis of the State of the Art and Practical Evaluation of Microsoft Hololens. Master’s Thesis, University of Mons, Mons, Belgium, 2017. [Google Scholar]
  10. Algan, Ö. Architectural and Cultural Features of Georgian Villages in Kocaeli: The Case of Gölcük. In Housing Architecture and Design from the Past to the Future; Demirarslan, D., Tunali, S.K., Eds.; Livre de Lyon: Lyon, France, 2021; pp. 1–29. [Google Scholar]
  11. Kocaeli Büyükşehir Belediyesi. Available online: https://www.kocaeli.bel.tr/tr/main/pages/tarihce/16 (accessed on 10 April 2024).
  12. Ayyıldız, S.; Ertürk, F. Yerel Kimlik Kodları İle Sokak Ölçeğinde Bir Kent Okuması: Kocaeli Kapanca Sokak Örneği; Gece Kitaplığı: Ankara, Turkey, 2018. [Google Scholar]
  13. Ersavcı, R. İzmit’te Kazı Çalışmaları Halen Süren Gizemli Yapı: Diocletianus Sarayı. Available online: https://www.linkedin.com/pulse/izmitte-kaz%C4%B1-%C3%A7al%C4%B1%C5%9Fmalar%C4%B1-halen-s%C3%BCren-gizemli-yap%C4%B1-saray%C4%B1-reha-ersavc%C4%B1/ (accessed on 10 April 2024).
  14. Güney, H. Antik Çağ’da Nikomedia (İzmit) Kenti’nin Jeopolitik Önemi. ICANAS 2013, 38, 1467–1491. [Google Scholar]
  15. Ayyıldız, S.; Özbayraktar, M. Kültürel Süreklilik için Tipolojik Analizin Önemi: İzmit Merkez Geleneksel Konutları Örneği. Online J. Art Des. 2018, 6, 126–167. [Google Scholar]
  16. Jigyasu, R.; Murthy, M.; Boccardi, G.; Marrion, C.; Diane, D. Issues and Opportunities for Reducing Disaster Risks. In Heritage and Resilience; UNISDR: New York, NY, USA, 2013; pp. 1–60. [Google Scholar]
  17. Shih, N.J.; Chen, H.X.; Chen, T.Y.; Qiu, Y.T. Digital Preservation and Reconstruction of Old Cultural Elements in Augmented Reality (AR). Sustainability 2020, 12, 9262. [Google Scholar] [CrossRef]
  18. Boboc, R.G.; Băutu, E.; Gîrbacia, F.; Popovic, N.; Popovici, D.-M. Augmented Reality in Cultural Heritage: An Overview of the Last Decade of Applications. Appl. Sci. 2022, 12, 9859. [Google Scholar] [CrossRef]
  19. Cranmer, E.; Dieck, M.; Jung, T. The role of augmented reality for sustainable development: Evidence from cultural heritage tourism. Tour. Manag. Perspect. 2023, 49, 101196. [Google Scholar] [CrossRef]
  20. Li, Y.; Du, Y.; Yang, M.; Liang, J.; Bai, H.; Law, A. A review of the tools and techniques used in the digital preservation of architectural heritage within disaster cycles. Herit. Sci. 2023, 11, 199. [Google Scholar] [CrossRef]
  21. Comes, R.; Neamțu, C.; Buna, Z.; Bodi, S.; Popescu, D.; Tompa, V.; Mateescu-Suciu, L.D. Project iMARECULTURE: Advanced VR, iMmersive serious games and augmented REality as tools to raise awareness and access to European underwater CULTURal heritagE. In Digital Heritage; Springer: Cham, Switzerland, 2020; pp. 124–139. [Google Scholar]
  22. Ahmed, O.M. New Approach for Digital Technologies Application in Heritage Architecture Conservation. Int. J. Artif. Intell. Emerg. Technol. 2020, 3, 24–56. [Google Scholar]
  23. Percy, K.; Ward, S.; Santana, Q.M.; Morrison, T. Integrated digital technologies for the architectural rehabilitation & conservation of Beinn Bhreagh Hall & surrounding site, Nova Scotia, Canada. ISPRS Ann. Photogramm. Remote Sens. Spat. Inf. Sci. 2015, II-5/W3, 235–241. [Google Scholar]
  24. Dieck, M.T.; Jung, T.H.; Dieck, D.T. Enhancing art gallery visitors’ learning experience using wearable augmented reality: Generic learning outcomes perspective. Curr. Issues Tour. 2018, 21, 2014–2034. [Google Scholar] [CrossRef]
  25. İbiş, A.; Alp, N.Ç. Augmented Reality Used in Cultural Heritage: A Systematic Review. Res. Sq. 2023. [Google Scholar] [CrossRef]
  26. Anay, H.; Özten, Ü.; Ünal, M.; Öztepe, E. Augmented Reality for the Presentation of Cultural Heritage: On-Site Application and Evaluation of a Model. Int. J. Archit. Plan. 2023, 11, 323–345. [Google Scholar] [CrossRef]
  27. Bekele, M.K.; Pierdicca, R.; Frontoni, E.; Malinverni, E.S.; Gain, J. A Survey of Augmented, Virtual, and Mixed Reality A Survey of Augmented, Virtual, and Mixed Reality. ACM J. Comput. Cult. Herit. 2018, 11, 1–36. [Google Scholar] [CrossRef]
  28. Scianna, A.; Gaglio, G.; Guardia, M. Augmented Reality for Cultural Herıtage: The Rebirth of a Historical Square. Int. Arch. Photogramm. Remote Sens. Spat. Inf. Sci. 2019, XLII-2/W17, 303–308. [Google Scholar] [CrossRef]
  29. Panagiotakopoulos, D.; Christodoulou, M.; Mountzouri, A.; Konstantinou, P.; Nomikou, M.; Metzitakos, R.; Papapostolou, A. Augmented Reality and Intelligent Packaging for Smart Tourism: A Systematic Review and Analysis. In Augmented Reality in Tourism, Museums and Heritage; Geroimenko, V., Ed.; Springer Series on Cultural Computing; Springer: Cham, Switzerland, 2021; pp. 69–93. [Google Scholar]
  30. Brancati, N.; Caggianese, G.; Frucci, M.; Gallo, L.; Neroni, P. Experiencing touchless interaction with augmented content on wearable head-mounted displays in cultural heritage applications. Pers. Ubiquitous Comput. 2017, 21, 203–217. [Google Scholar] [CrossRef]
  31. Pistola, T.; Diplaris, S.; Stentoumis, C.; Stathopoulos, E.A.; Loupas, G.; Mandilaras, T.; Kompatsiaris, I. Creating immersive experiences based on intangible cultural heritage. In Proceedings of the 2021 IEEE International Conference on Intelligent Reality (ICIR), Piscataway, NJ, USA, 12–13 May 2021; pp. 17–24. [Google Scholar]
  32. Ometov, A.; Shubina, V.; Klus, L.; Skibińska, J.; Saafi, S.; Pascacio, P.; Lohan, E.S. A Survey on Wearable Technology: History, State-of-the-Art and Current Challenges. Comput. Netw. 2021, 193, 108074. [Google Scholar] [CrossRef]
  33. Kim, S.; Im, D.-U.; Lee, J.; Choi, H. Utility of Digital Technologies for the Sustainability of Intangible Cultural Heritage (ICH) in Korea. Sustainability 2019, 11, 6117. [Google Scholar] [CrossRef]
  34. Cisternino, D.; Corchia, L.; Luca, V.; Gatto, C. Augmented Reality Applications to Support the Promotion of Cultural Heritage: The case of the Basilica of Saint Catherine of Alexandria in Galatina. J. Comput. Cult. Herit. 2021, 14, 1–30. [Google Scholar] [CrossRef]
  35. Portalés, C.; Rodrigues, J.M.; Gonçalves, A.R.; Alba, E.; Sebastián, J. Digital Cultural Heritage. Multimodal Technol. Interact. 2018, 2, 58. [Google Scholar] [CrossRef]
  36. Challenor, J.; Ma, M. A Review of Augmented Reality Applications for History Education and Heritage Visualisation. Multimodal Technol. Interact. 2019, 3, 39. [Google Scholar] [CrossRef]
  37. Ercan, İ.P.; Timur, Ş. Changing Terminology of Definition and Design of Wearable Technology Products. J. Art Des. 2020, 8, 90–106. [Google Scholar]
  38. Adapa, A.; Nah, F.F.-H.; Hall, R.H.; Siau, K.; Smith, S.N. Factors Influencing the Adoption of Smart Wearable Devices. Int. J. Hum. Comput. Interact. 2018, 34, 399–409. [Google Scholar] [CrossRef]
  39. Lu, L.; Zhang, J.; Xie, Y.; Gao, F.; Xu, S.; Wu, X.; Ye, Z. Wearable Health Devices in Health Care: Narrative Systematic Review. JMIR mHealth uHealth 2020, 8, e18907. [Google Scholar] [CrossRef] [PubMed]
  40. Perez, A.J.; Zeadally, S. Recent Advances in Wearable Sensing Technologies. Sensors 2021, 21, 6828. [Google Scholar] [CrossRef]
  41. Blake, J. On Defining the Cultural Heritage. Int. Comp. Law Q. 2000, 49, 61–85. [Google Scholar] [CrossRef]
  42. Ayyıldız, S.; Ertürk, F.; Durak, Ş.; Dülger, A. Importance of Typological Analysis in Architecture for Cultural Continuity: An Example from Kocaeli (Turkey). IOP Conf. Ser. Mater. Sci. Eng. 2017, 245, 072033. [Google Scholar] [CrossRef]
  43. Gündüz, S. The Ancient South Marmara Harbors; Bursa Uludag University: Bursa, Turkey, 2015. [Google Scholar]
  44. Erdoğan, N. Tarihî İzmit Kent Merkezi Geleneksel Mahalleri; Kocaeli Büyükşehir Belediyesi: Kocaeli, Turkey, 2010. [Google Scholar]
  45. Haritamap (OpenStreetMap). Available online: https://www.haritamap.com/yer/akcakoca-mahallesi-izmit (accessed on 12 May 2023).
  46. Ayyıldız, S.; Ertürk, F. Kentsel Kimlik Birleşenleri ile Yerel Kimliğin İzlerini Sürmek: Kapanca Sokak Örneği. Archit. Life 2017, 2, 65–88. [Google Scholar]
  47. Ertürk, F.; Mert, Z. Geçmişten Günümüze İzler: Akçakoca Mahallesi Sokak İsimlerinin Sürekliliğinin İncelenmesi. Uluslararası Gazi Süleyman Paşa ve Kocaeli Tarihi Sempozyumu-III; Bildiriler Kitabı: Kocaeli, Turkey, 2016; pp. 1595–1609. [Google Scholar]
  48. Yılmaz, M.H.; Yakar, M. Yersel Lazer Tarama Teknolojisi. Yapı Teknol. Elektron. Derg. 2006, 2, 43–48. [Google Scholar]
  49. Slob, S.; Hack, R. 3D Terrestrial Laser Scanning as a New Field Measurement and Monitoring Technique. In Engineering Geology for Infrastructure Planning in Europe; Springer: Berlin/Heidelberg, Germany, 2004; pp. 179–189. [Google Scholar]
  50. Milgram, P.; Kishino, F.; Takemura, H.; Utsumi, A. Augmented Reality: A class of displays on the reality-virtuality continuum. In Proceedings of the Photonics for Industrial Applications, Boston, MA, USA, 31 October–4 November 1994; pp. 282–292. [Google Scholar]
  51. Azuma, R.; Baillot, Y.; Behringer, R.; Feiner, S. Recent advances in augmented reality. IEEE Comput. Graph. Appl. 2001, 21, 34–47. [Google Scholar] [CrossRef]
  52. Coşkun, C. Bir Sergileme Yöntemi Olarak Artırılmış Gerçeklik. STD 2017, 20, 61–75. [Google Scholar] [CrossRef][Green Version]
  53. Kipper, G.; Rampolla, J. Augmented Reality: An Emerging Technologies Guide to AR; Syngress: Waltham, MA, USA, 2013. [Google Scholar]
  54. Caro, P.W. Flight Training and Simulation. In Human Factors in Aviation; Academic Press: Cambridge, MA, USA, 1988; pp. 229–261. [Google Scholar]
  55. Caudell, T.; Mizell, D. Augmented reality: An application of heads-up display technology to manual manufacturing processes. In Proceedings of the Twenty-Fifth Hawaii International Conference on System Sciences, Kauai, HI, USA, 7–10 January 1992; pp. 659–669. [Google Scholar]
  56. Rasouli, A.H.; Banihashemi, S. Augmented reality in architecture and construction education: State of the field and opportunities. Int. J. Educ. Technol. High. Educ. 2022, 19, 39. [Google Scholar]
  57. Askaripoor, H.; Farzaneh, M.H.; Knoll, A. E/E Architecture Synthesis: Challenges and Technologies. Electronics 2022, 11, 518. [Google Scholar] [CrossRef]
  58. Erten, K. Kullanıcı Arayüzü Tasarımı: Farklı Kültürel-Bilişsel Özelliklerin Tasarım Ve Kullanılabilirlik Üzerindeki Etkilerini İnceleyen Bir İçerik Analizi; Mimar Sinan Güzel Sanatlar Üniversitesi, Bilgisayar Ortamında Sanat ve Tasarım Bölümü: İstanbul, Turkey, 2019. [Google Scholar]
  59. Brooke, J. SUS: A ‘quick and dirty’ usability scale. In Usability Evaluation in Industry; CRC Press: Boca Raton, FL, USA, 1996; pp. 189–194. [Google Scholar]
  60. Bangor, A.; Kortum, P.; Miller, J. Determining what individual SUS scores mean: Adding an adjective rating scale. J. Usability Stud. 2009, 4, 114–123. [Google Scholar]
  61. Santos, M.E. Handheld Augmented Reality Usability Scale (HARUS). 2015. Available online: https://www.researchgate.net/publication/329443276_Handheld_Augmented_Reality_Usability_Scale_HARUS (accessed on 14 May 2023).
  62. Awang, K.; Shamsuddin, S.N.; Ismail, I.; Norkhairani, A.; Amin, M.M. The usability analysis of using augmented reality for linus students. Indones. J. Electr. Eng. Comput. Sci. 2019, 13, 58–64. [Google Scholar] [CrossRef]
  63. Dutta, R.; Mantri, A.; Singh, G. Evaluating system usability of mobile augmented reality application for teaching Karnaugh-Maps. Smart Learn. Environ. 2022, 9, 6. [Google Scholar] [CrossRef]
  64. Lim, K.C.; Selamat, A.; Alias, R.A.; Krejcar, O.; Fujita, H. Usability measures in mobile-based augmented reality learning applications: A systematic review. Appl. Sci. 2019, 9, 2718. [Google Scholar] [CrossRef]
  65. Cai, Z.; Fang, C.; Zhang, Q.; Chen, F. Joint development of cultural heritage protection and tourism: The case of Mount Lushan cultural landscape heritage site. Herit. Sci. 2021, 9, 86. [Google Scholar] [CrossRef]
  66. Kostaras, N.; Xenos, M. Usability evaluation of augmented reality systems. Intell. Decis. Technol. 2012, 6, 139–149. [Google Scholar] [CrossRef]
  67. Martins, V.F.; Kirner, T.G.; Kirner, C. Subjective Usability Evaluation Criteria of Augmented Reality Applications. In Virtual, Augmented and Mixed Reality; Springer: Cham, Switzerland, 2015; pp. 39–48. [Google Scholar]
  68. Schaeffer, S.E. Usability Evaluation for Augmented Reality; University of Helsinki, Department of Computer Science: Helsinki, Finland, 2014. [Google Scholar]
  69. Olsson, T.; Salo, M. Online user survey on current mobile augmented reality applications. In Proceedings of the 2011 10th IEEE International Symposium on Mixed and Augmented Reality, Basel, Switzerland, 26–29 October 2011; pp. 75–84. [Google Scholar]
  70. Rese, A.; Baier, D.; Schulz, A.G.; Schreiber, S. How augmented reality apps are accepted by consumers: A comparative analysis using scales and opinions. Technol. Forecast. Soc. Chang. 2017, 124, 306–319. [Google Scholar] [CrossRef]
  71. Cakir, R.; Korkmaz, O. The effectiveness of augmented reality environments on individuals with special education needs. Educ. Inf. Technol. 2019, 24, 1631–1659. [Google Scholar] [CrossRef]
  72. Zhao, X.; Li, X.; Wang, J.; Shi, C. Augmented Reality (AR) Learning Application Based on the Perspective of Situational Learning: High Efficiency Study of Combination of Virtual and Real. Psychology 2020, 11, 1340–1348. [Google Scholar] [CrossRef]
Figure 1. Flowchart of this study.
Figure 1. Flowchart of this study.
Sustainability 16 04007 g001
Figure 2. Location of Kocaeli city in the world and Turkey. The country in red in the background of the world map above is Turkey. The place where the arrow points in the circular area in front is the city of Kocaeli.
Figure 2. Location of Kocaeli city in the world and Turkey. The country in red in the background of the world map above is Turkey. The place where the arrow points in the circular area in front is the city of Kocaeli.
Sustainability 16 04007 g002
Figure 3. Akçakoca neighborhood boundaries [45].
Figure 3. Akçakoca neighborhood boundaries [45].
Sustainability 16 04007 g003
Figure 4. Zoning plan for Izmit Castle and surroundings [44].
Figure 4. Zoning plan for Izmit Castle and surroundings [44].
Sustainability 16 04007 g004
Figure 5. Buildings on Kapanca street [46].
Figure 5. Buildings on Kapanca street [46].
Sustainability 16 04007 g005
Figure 6. The large image above depicts the locations where terrestrial laser scanning was conducted at 21 points. A drone is visible in the top right corner, while a laser scanner is visible in the bottom right corner.
Figure 6. The large image above depicts the locations where terrestrial laser scanning was conducted at 21 points. A drone is visible in the top right corner, while a laser scanner is visible in the bottom right corner.
Sustainability 16 04007 g006
Figure 7. Point cloud visualization of Kapanca Street using Acute3D Viewer.
Figure 7. Point cloud visualization of Kapanca Street using Acute3D Viewer.
Sustainability 16 04007 g007
Figure 8. Representation of reality and virtuality.
Figure 8. Representation of reality and virtuality.
Sustainability 16 04007 g008
Figure 9. Image of ARManager script.
Figure 9. Image of ARManager script.
Sustainability 16 04007 g009
Figure 10. ARKON application flowchart.
Figure 10. ARKON application flowchart.
Sustainability 16 04007 g010
Figure 11. ARKON application IntroPanel.
Figure 11. ARKON application IntroPanel.
Sustainability 16 04007 g011
Figure 12. MainPanel designed in Unity3D environment.
Figure 12. MainPanel designed in Unity3D environment.
Sustainability 16 04007 g012
Figure 13. InfoPanel and ARPanel with building information and models.
Figure 13. InfoPanel and ARPanel with building information and models.
Sustainability 16 04007 g013
Figure 14. Office environment view of IntroPanel and MainPanel.
Figure 14. Office environment view of IntroPanel and MainPanel.
Sustainability 16 04007 g014
Figure 15. General View of Kapanca Street.
Figure 15. General View of Kapanca Street.
Sustainability 16 04007 g015
Figure 16. Display of building models with ARPanel.
Figure 16. Display of building models with ARPanel.
Sustainability 16 04007 g016
Figure 17. Screenshots taken during the use of ARKON application.
Figure 17. Screenshots taken during the use of ARKON application.
Sustainability 16 04007 g017
Table 1. Studies in the literature that contributed to our research.
Table 1. Studies in the literature that contributed to our research.
AuthorMethodPurposeFindings
Boboc et al. (2022) [18]Literature reviewEffects of AR on cultural heritage, usage areas, and future research directions.Information about various uses and future research directions of AR technology.
İbiş ve Alp (2023) [25]Literature analysisExamining the use of AR technology in architectural and cultural heritage areas.Information on current applications and future potential of AR technology.
Anay et al. (2023) [26]Application in the fieldDevelopment of a model focusing on the use of AR technology in cultural heritage presentation and implementation in the field.The potential of AR to preserve cultural heritage and enrich the visitor experience.
Bekele et al. (2018) [27]Literature reviewExamining the general situation of AR, VR, and MR technologies from the perspective of cultural heritage.Information about the use and suitability of different technologies in the field of cultural heritage.
Scianna et al. (2019) [28]Case studyDemonstrating how virtual experiences can be used to preserve and promote cultural heritage.Potential for the use of augmented reality and rapid prototyping technologies in the preservation and promotion of cultural heritage.
Panagiotakopoulos et al. (2021) [29]Creating a modelThe use of digital technologies for sustainable development in the Lushan Mountain cultural landscape heritage area.The use of AR and wearable devices in terms of digitalization of cultural heritage and tourism.
Brancati et al. (2017) [30]User experience analysisExamining the usability of wearable AR technology in the field of cultural heritage.Potential for use of wearable AR system in the field of cultural heritage.
Pistola et al. (2021) [31]Platform developmentTo help digitalize cultural heritage by developing a platform called CHROMATA.The CHROMATA platform enables the digitization of cultural heritage and the creation of virtual experiences.
Ometov et al. (2021) [32]Survey studyExamining the potential of wearable technologies in the protection and promotion of cultural heritage.The potential of wearable technologies to virtually revitalize historical sites and offer interactive experiences to visitors.
Kim et al. (2019) [33]Literature analysis and theoretical frameworkExamining the use of AR and wearable devices for the sustainability of cultural heritage in South Korea.Recommendations on how AR technology and wearable devices can contribute to the sustainability of cultural heritage.
Cisternino et al. (2021) [34]Literature review and case studyThe importance of documenting, interpreting, restorating, and disseminating digital cultural heritage and the role of technologies such as AR and VR in this process.Potential for the use of AR and VR technologies in the documentation, restoration, and dissemination of cultural heritage.
Percy et al. (2015) [23]Case studyExamining the use of digital modeling and scanning technologies in the field of architectural conservation.Use of digital modeling and scanning technologies in the preservation and restoration of cultural heritage.
Portalés et al. (2018) [35]Comprehensive reviewExamining the role of AR and VR technologies in the documentation, interpretation, restoration, and dissemination of digital cultural heritage.The potential of using AR and VR technologies in the digitalization and dissemination of cultural heritage.
Table 2. Methodology graphic and table display.
Table 2. Methodology graphic and table display.
TitlesSubtitlesExplanation
Beginning of the StudyProject StartExamination of the method related to the research subject.
Literature ReviewSource ScanScanning and examining the studies on the subject in the literature.
Area ScanDetermination of suitable points for laser scanning on Kapanca Street
Laser ScanningTerrestrial Laser ScanningScanning Kapanca Street from determined points with Leica BLK 360 laser scanner.
Photographing with a DroneAerial scanning of the area with Mavic 2 Pro Drone.
Photo Shooting with CameraPhotographing the terrain with the Canon EF 8–15 mm f/4 L Fisheye USM lens.
ArrangementEditing Point Cloud data
Creating the ApplicationInterface DesignInterface design process
Flow diagramDiagram of links and transitions between pages
Software DevelopmentCreation of the application using Unity3D and Visual Studio programs.
Augmented Reality ExperienceTestTesting the software on Microsoft HoloLens.
Publication of the prototypePublication of the prototype work created.
User ReviewSUS survey
HARSUS survey
After using the application, a survey was administered to users.
Data analysisUser evaluation results were analyzed with the “System Usability Scale Analysis Toolkit”.
Presentation of findingsPresenting the findings based on the analysis of the data obtained.
Table 3. Gender and age distribution of survey participants.
Table 3. Gender and age distribution of survey participants.
GenderParticipantsPercentage (%)Percentage of Respondents Aged 26–40Percentage of Participants Aged 40–64
Male4753.476.623.4
Female4146.687.812.2
Table 4. Features of the drone and laser scanner used in research.
Table 4. Features of the drone and laser scanner used in research.
DJI Mavic 2 Pro Drone Technical Specifications
Flight Time31 Minutes Flight Time, 8000 m Effective Range
Sensor1″ CMOS
Active Pixel20 million
Lens35 mm Equivalent Format: 28 mm, Aperture Range: f/2.8–f/11
ISO RangeVideo: 100–6400
Photograph: 100–3200 (auto)
Photograph: 100–12,800 (manual)
Shutter SpeedElectronic Shutter: 8–1/8000 s
Photo Size5472 × 3648
Take-off WeightMavic 2 Pro: 907 gr
GNSSGPS + GLONASS
Vertical Hover Consistency Range±0.1 m (with visual positioning active)
±0.5 m (with GPS positioning)
Leica BLK 360 Technical Specifications
Rangemin. from 0.6 to 60 m
Spot metering rateUp to 360,000 points per second
Ranging accuracy4 mm @ 10 m/7 mm @ 20 m
Measurement modes3 user selectable resolution settings
Camera System15 Mpixel 3-camera system
150 Mpx full dome capture
HDR
LED flash Calibrated spherical image, 360° × 300°
Table 5. System Usability Scale survey.
Table 5. System Usability Scale survey.
QuestionsAvg.
Q1I would like to use this system often.3.84
Q2I found this system unnecessarily complex.3.42
Q3I thought the ARKON app was easy to use.3.80
Q4In order to use the ARKON application, I need the support of a technical person.3.75
Q5I found various functions to be well integrated into the ARKON app.3.84
Q6I thought there were too many inconsistencies in the ARKON app.3.55
Q7I predict most people will learn to use this system very quickly.3.85
Q8I found the system very cumbersome to use.3.43
Q9I found the presentation of the street in the augmented reality environment sufficient.3.74
Q10I had to learn a lot before using this system.3.56
36.78 × 2.5 = 91.95
Table 6. Wearable Augmented Reality Usability Scale survey.
Table 6. Wearable Augmented Reality Usability Scale survey.
QuestionsAvg.FemaleMale
Q1Was the application easy to start?4.244.174.30
Q2Were the menus and controls easily understandable?4.063.934.19
Q3Was it easy to navigate and find information within the app?4.124.004.23
Q4Were the augmented reality elements (images, videos, text) impressive?3.913.933.89
Q5Did the app help you understand the history and cultural heritage of the street?3.893.803.98
Q6Was the information provided in the application sufficient and descriptive?3.873.833.91
Q7Was the application’s performance satisfactory?3.803.803.79
Q8Was the application successful in revitalizing the street and attracting tourism?4.134.074.19
Q9Was the user interface user-friendly and easy to understand?4.043.934.15
Q10Was the app an effective tool for preserving and promoting cultural heritage?4.094.024.15
4.023.954.08
Table 7. Descriptive analysis.
Table 7. Descriptive analysis.
StatisticStd. Error
QNMeanArithmetic mean of the data set.4.0180.0500
95% Confidence Interval for MeanLower BoundThe lower bound of the estimated confidence interval of the median value.3.919
Upper BoundThe upper limit of the estimated confidence interval of the median value.4.118
5% Trimmed MeanTrimmed average used when calculating the average to reduce the influence of outliers.4.045
MedianThe median value of the data set.4.100
VarianceA measure of the distribution of the data set.0.220
Std. DeviationA measure of the spread of the data set.0.4694
MinimumThe smallest value in the data set.2.5
MaximumThe largest value in the data set.4.8
RangeThe difference between the maximum and minimum values in the data set.2.3
Interquartile RangeThe difference between the lower and upper quartiles of the data set.0.7
SkewnessA measure of the symmetry of the data set. Negative values indicate left skew, positive values indicate right skew.−0.8460.257
KurtosisThe measure of the spike of the data set. According to the normal distribution, the kurtosis measure is 0.0.5330.508
Table 8. Normality analysis.
Table 8. Normality analysis.
Kolmogorov–SmirnovShapiro–Wilk
StatisticdfSig.StatisticdfSig.
QN0.126880.0010.945880.001
a. Lilliefors Significance Correction.
Table 9. The extreme values in a data set.
Table 9. The extreme values in a data set.
Extreme Values
Case NumberValue
QNHighest1414.8
214.7
3424.7
4874.7
534.6 a
Lowest1522.5
2692.8
3742.9
4173.0
5863.2 b
a. Only a partial list of cases with the value 4.6 are shown in the table of upper extremes. b. Only a partial list of cases with the value 3.2 are shown in the table of lower extremes.
Table 10. Statistical summary of data grouped by gender variable.
Table 10. Statistical summary of data grouped by gender variable.
GenderNMeanStd. DeviationStd. Error Mean
QNMale474.080.430.06
Female413.950.500.08
Table 11. Independent Samples Test.
Table 11. Independent Samples Test.
Levene’s Test for Equality of Variancest-Test for Equality of Means
FSig.tdfSig. (2-Tailed)Mean DifferenceStd. Error Difference95% Confidence Interval of the Difference
LowerUpper
QNEqual0.3190.5741.300860.1970.12990.0999−0.06870.3286
Equal--1.28779.5660.2020.12990.1009−0.07100.3308
Table 12. Independent Samples Effect Size analysis.
Table 12. Independent Samples Effect Size analysis.
StandardizedPoint Estimate95% Confidence Interval
LowerUpper
QNCohen’s d0.46760.278−0.1440.698
Hedges’ correction0.47170.275−0.1430.692
Glass’s delta0.50350.258−0.1660.679
a. The denominator used in estimating the effect sizes. Cohen’s d uses the pooled standard deviation. Hedges’ correction uses the pooled standard deviation, plus a correction factor. Glass’s delta uses the sample standard deviation of the control group.
Disclaimer/Publisher’s Note: The statements, opinions and data contained in all publications are solely those of the individual author(s) and contributor(s) and not of MDPI and/or the editor(s). MDPI and/or the editor(s) disclaim responsibility for any injury to people or property resulting from any ideas, methods, instructions or products referred to in the content.

Share and Cite

MDPI and ACS Style

Ibiş, A.; Çakici Alp, N. Augmented Reality and Wearable Technology for Cultural Heritage Preservation. Sustainability 2024, 16, 4007. https://doi.org/10.3390/su16104007

AMA Style

Ibiş A, Çakici Alp N. Augmented Reality and Wearable Technology for Cultural Heritage Preservation. Sustainability. 2024; 16(10):4007. https://doi.org/10.3390/su16104007

Chicago/Turabian Style

Ibiş, Ali, and Neşe Çakici Alp. 2024. "Augmented Reality and Wearable Technology for Cultural Heritage Preservation" Sustainability 16, no. 10: 4007. https://doi.org/10.3390/su16104007

APA Style

Ibiş, A., & Çakici Alp, N. (2024). Augmented Reality and Wearable Technology for Cultural Heritage Preservation. Sustainability, 16(10), 4007. https://doi.org/10.3390/su16104007

Note that from the first issue of 2016, this journal uses article numbers instead of page numbers. See further details here.

Article Metrics

Back to TopTop