The Significance of CSR in the Pursuit of Business Excellence and Competitiveness: Evidence from the Greek Supermarket Industry
Abstract
1. Introduction
2. Theoretical Background
3. Conceptual Framework
3.1. Contribution of CSR to Firms’ Competitiveness
3.2. Contribution of CSR to Business Excellence
3.3. Contribution of CSR Award Prizes
3.4. Willingness to Invest in CSR Actions
3.5. Estimation of Costs and Budgeting Increases for CSR Activities
3.6. CSR’s Efficacy
3.7. The Firm’s Engagements in Social and Environmental Activities and Projects
3.8. Lack of CSR Knowledge
4. Research Methods
Sampling and Data
5. Results
5.1. EFA Results
5.2. CFA Results
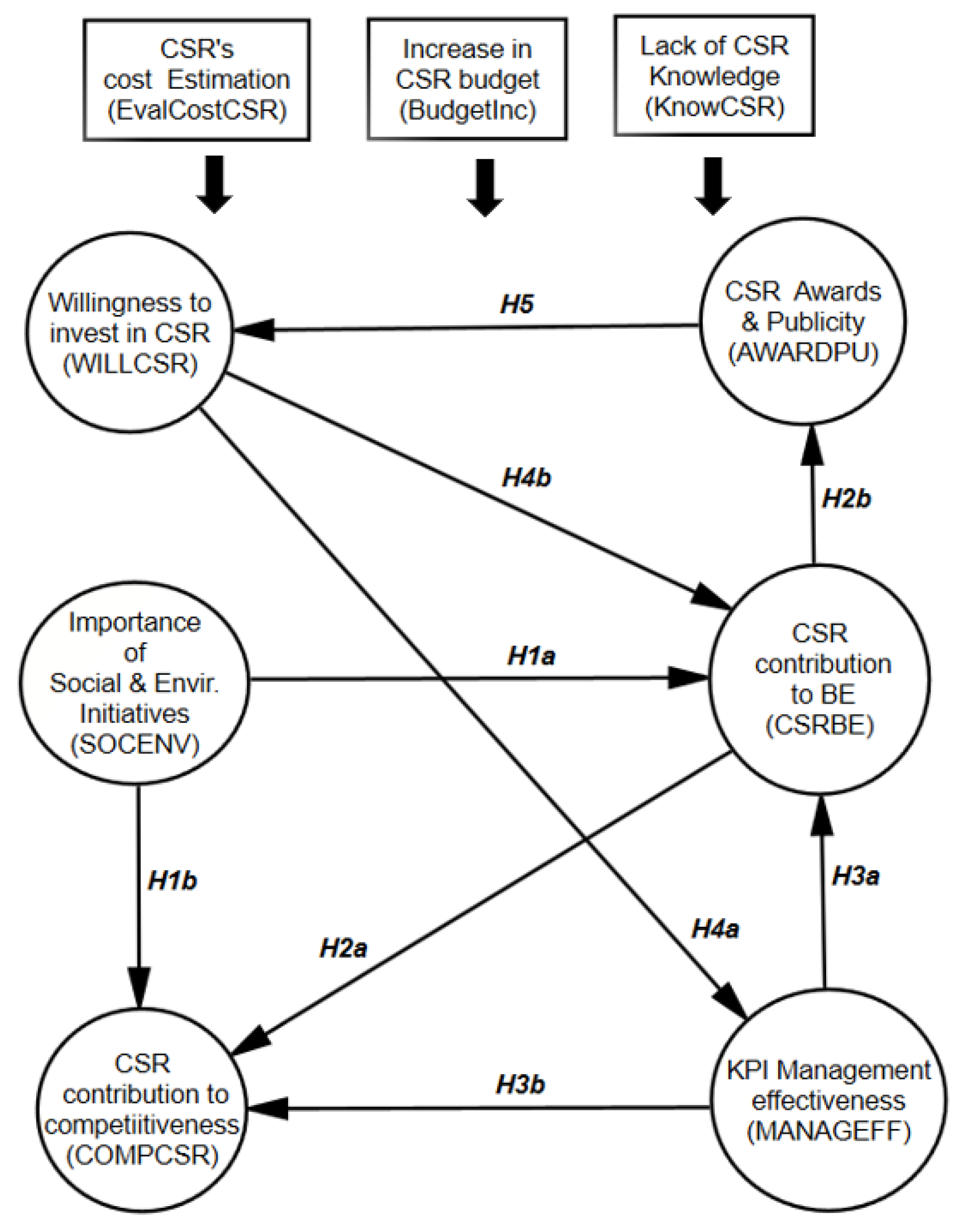
5.3. Conceptual Model and Hypotheses
5.4. SEM Results
6. Discussion
6.1. Limitations and Further Research
6.2. Conclusions
Author Contributions
Funding
Informed Consent Statement
Data Availability Statement
Conflicts of Interest
Appendix A
- Questionnaire (items)
| 1. Are you familiar with the above definition of CSR? | O Yes | O No |
| Strongly Disagree | Disagree | Neither Agree Or Disagree | Agree | Strongly Agree | |
| 2. Do you believe that the CSR practises you implement in your company are able to make it competitive | O | O | O | O | O |
| 3. Do you believe that your company, by adopting CSR strategies, provides products and/or services of excellent quality | O | O | O | O | O |
| 4. Do you believe that your company should commit resources (money, manpower) to environmental protection, charitable purposes, and societal advancement | O | O | O | O | O |
| 5. Do you think your company contributes to customer satisfaction | O | O | O | O | O |
| 6. Do you think your company contributes to employee satisfaction | O | O | O | O | O |
| 7. CSR contributes to the recognition of my company’s brand | O | O | O | O | O |
| 8. CSR contributes to the satisfaction of my company’s customers | O | O | O | O | O |
| 9. CSR contributes to the satisfaction of my company’s employees | O | O | O | O | O |
| 10. CSR enhances my company’s ability to give back to society | O | O | O | O | O |
| 11. CSR contributes to the pursuit of business excellence | O | O | O | O | O |
| 12. CSR contributes positively to my company’s performance indicators (qualitative and/or quantitative) | O | O | O | O | O |
| 13. My company evaluates the cost of CSR | O | O | O | O | O |
| 14. CSR practises reduce the cost of operations in my company | O | O | O | O | O |
| 15. Undertaking costly CSR strategies leads my Company to a conservative remuneration policy | O | O | O | O | O |
| 16. Undertaking costly CSR strategies leads my company to a conservative remuneration policy. | O | O | O | O | O |
| 17. Before implementing a good CSR practice, my company should calculate the cost-benefit ratio of its implementation. | O | O | O | O | O |
| 18. I believe that no matter how costly a good CSR practice is, it is worth implementing for my company. | O | O | O | O | O |
| 19. My company evaluates and measures the results of the CSR practises it implements | O | O | O | O | O |
| 20. Based on the CSR practises implemented by my company, our customers consider it a model company on the way to business excellence | O | O | O | O | O |
| 21. Based on the CSR practises implemented by my Company, our employees feel proud and believe that we are heading towards business excellence | O | O | O | O | O |
| 22. My company has been awarded at the local level for the CSR practises it implements | O | O | O | O | O |
| 23. My company has been awarded at the national level for the CSR practises it implements | O | O | O | O | O |
| 24. My company has been awarded at the European level for the CSR practises it implements | O | O | O | O | O |
| 25. My company has been awarded at a global level for the CSR practises it implements | O | O | O | O | O |
| 26. The implementation of CSR strategies has made a major contribution to the business excellence of my company | O | O | O | O | O |
| 27. There is still potential for improvement in my company’s implementation of CSR practises | O | O | O | O | O |
| 28. Do the CSR practises of your company push all employees to continuous improvement | O | O | O | O | O |
| 29. My company’s CSR initiatives are publicized and advertised | O | O | O | O | O |
| 30. Do you believe that implementing CSR practises in your company is necessary, even during an economic downturn | O | O | O | O | O |
| Not at All Important | Slightly Important | Important | Fairly Important | Very Important | |
| 31. The financial support of various activities of the local community (culture, sports, etc.) | O | O | O | O | O |
| 32. Environmental initiatives within the context of my company’s operations | O | O | O | O | O |
| 33. Financial support for the activities of ecological groups | O | O | O | O | O |
| 34. The voluntary blood donation of my company’s employees | O | O | O | O | O |
| 35. Employee participation in sports activities (e.g., marathons, etc.) for charity purposes | O | O | O | O | O |
| 36 Providing assistance to employees (other than financial benefits) that helps to balance their private and professional lives (e.g., a nursery in the company, etc.) | O | O | O | O | O |
| 37. My company’s participation in major international ecological projects | O | O | O | O | O |
| 38. The recruiting of job seekers from vulnerable communities (disabled persons, refugees, immigrants, etc.) | O | O | O | O | O |
- 39.
- If the CSR budget has increased, please indicate the percentage increase
- ○
- 0–5%
- ○
- 6–10%
- ○
- 11–20%
- ○
- 21–30%
- ○
- More than 30%
- 40.
- How did your company react during the COVID-19 pandemic?
- ○
- With a structured strategy
- ○
- With ad hoc actions
- ○
- No action
- ○
- Ido not know
- 41.
- During the COVID-19 pandemic period, your company’s budget for CSR activities decreased, remained stable, or increased.
- ○
- Decreased
- ○
- Remained stable
- ○
- Increased
- 42.
- During the COVID-19 pandemic period, to what extent has your company taken all necessary protective measures for all its employees?
- ○
- Not at all
- ○
- Very Little
- ○
- Somewhat
- ○
- Quite a Bit
- ○
- Completely
References
- Ivascu, L.; Ali, W.; Khalid, R.; Raza, M. The Impact of Competitive Strategies on Performance of Banking Sector; The Mediating Role of Corporate Social Responsibility and Operational Excellence. Energies 2023, 16, 297. [Google Scholar] [CrossRef]
- Nicole, S.; Lada, S.; Ansar, R.; Adis, A.A.; Ming Fook, L.; Chekima, B. Corporate Social Responsibility and Strategic Management: A Bibliometric Analysis. Sustainability 2022, 14, 10526. [Google Scholar] [CrossRef]
- Politis, Y.; Grigoroudis, E. Incorporating the Sustainability Concept in the Major Business Excellence Models. Sustainability 2022, 14, 8175. [Google Scholar] [CrossRef]
- Alhih, M.; Tambi, A.A. Business Excellence (BE) as Predictor of Total Quality Management (TQM) under Mediation of Corporate Social Responsibility (CSR) Practices. Int. J. Acad. Res. Bus. Soc. Sci. 2020, 10, 322–336. [Google Scholar] [CrossRef] [PubMed]
- Porter, M.E.; Kramer, M.R. Strategy and Society: The Link Between Competitive Advantage and Corporate Social Responsibility. Harv. Bus. Rev. 2006, 84, 78–92. [Google Scholar] [PubMed]
- Porter, M.E.; Kramer, M. The big idea: Creating shared value—How to reinvent capitalism and unleash a wave of innovation and growth. Harv. Bus. Rev. 2011, 89, 62–77. [Google Scholar]
- Pham, H.; Pham, T.; Dang, C.N. Barriers to corporate social responsibility practices, Engineering. Constr. Archit. Manag. 2022, 29, 2714–2735. [Google Scholar] [CrossRef]
- Ernst, R.-A.; Gerken, M.; Hack, A.; Hülsbeck, M. SMES’ reluctance to embrace corporate sustainability: The effect of stakeholder pressure on self-determination and the role of social proximity. J. Clean. Prod. 2022, 335, 130273. [Google Scholar] [CrossRef]
- Barauskaite, G.; Streimikiene, D. Corporate social responsibility and financial performance of companies: The puzzle of concepts, definitions and assessment methods. Corp. Soc. Responsib. Environ. Manag. 2020, 28, 278–287. [Google Scholar] [CrossRef]
- Eikelenboom, M.; de Jong, G. The impact of dynamic capabilities on the sustainability performance of SMEs. J. Clean. Prod. 2019, 235, 1360–1370. [Google Scholar] [CrossRef]
- Jankalová, M.; Jankal, R. How to Characterize Business Excellence and Determine the Relation between Business Excellence and Sustainability. Sustainability 2020, 12, 6198. [Google Scholar] [CrossRef]
- Saeidi, S.P.; Sofian, S.; Saeidi, P.; Saeidi, S.P.; Saeidi, S.A. How does corporate social responsibility contribute to firm financial performance? The mediating role of competitive advantage, reputation, and customer satisfaction. J. Bus. Res. 2015, 68, 341–350. [Google Scholar] [CrossRef]
- Zapletalová, S. The business excellence models and business strategy. Total Qual. Manag. Bus. Excell. 2023, 34, 131–147. [Google Scholar] [CrossRef]
- Afthonidis, E.P.; Tsiotras, G.D. Strategies for business excellence under an economic crisis. TQM J. 2014, 26, 610–624. [Google Scholar] [CrossRef]
- Lee, C.; Hammant, C. Corporate social and community-oriented support by UK food retailers: A documentary review and typology of actions towards community wellbeing. Perspect. Public Health 2022, 20, 211–219. [Google Scholar] [CrossRef]
- Simon, F. Food Sector Looks beyond Factory Gates for Deep CO2 Cuts. 2016. Available online: https://www.euractiv.com/ (accessed on 25 February 2024).
- Pulker, C.E.; Trapp, G.S.A.; Scott, J.A.; Pollard, C.M. Global supermarkets’ corporate social responsibility commitments to public health: A content analysis. Glob. Health 2018, 14, 121. [Google Scholar] [CrossRef]
- Ozbun, T. Worldwide Grocery Sales in 2021 and 2026, by Channel. 2022. Available online: https://www.statista.com/statistics/1288909/grocery-sales-worldwide-by-channel/ (accessed on 30 April 2023).
- Alizadeh, A. The Drivers and Barriers of Corporate Social Responsibility: A Comparison of the MENA Region and Western Countries. Sustainability 2022, 14, 909. [Google Scholar] [CrossRef]
- Siltaloppi, J.; Rajala, R.; Hietala, H. Integrating CSR with business strategy: A tension management perspective. J. Bus. Ethics 2020, 174, 507–527. [Google Scholar] [CrossRef]
- Mardani, A.; Streimikiene, D.; Zavadskas, E.; Cavallaro, F.; Nilashi, M.; Jusoh, A.; Zare, H. Application of Structural Equation Modeling (SEM) to Solve Environmental Sustainability Problems: A Comprehensive Review and Meta-Analysis. Sustainability 2017, 9, 1814. [Google Scholar] [CrossRef]
- Dabic, M.; Colovic, A.; Lamotte, O.; Painter-Morland, M.; Brozovic, S. Industry-specific CSR: Analysis of 20 years of research. Eur. Bus. Rev. 2016, 28, 250–273. [Google Scholar] [CrossRef]
- Souza-Monteiro, D.; Hooker, N. Comparing UK food retailers corporate social responsibility strategies. Br. Food J. 2017, 119, 658–675. [Google Scholar] [CrossRef]
- Swaen, V.; Demoulin, N.; Pauwels-Delassus, V. Impact of customers’ perceptions regarding corporate social responsibility and irresponsibility in the grocery retailing industry: The role of corporate reputation. J. Bus. Res. 2021, 131, 709–721. [Google Scholar] [CrossRef]
- Fornell, C.; Johnson, M.D.; Anderson, E.W.; Cha, J.; Bryant, B.E. The American Customer Satisfaction Index: Nature, Purpose, and Findings. J. Mark. 1996, 60, 7–18. [Google Scholar] [CrossRef]
- Inyang, B.J. Defining the Role Engagement of Small and Medium-Sized Enterprises (SMEs) in Corporate Social Responsibility (CSR). Int. Bus. Res. 2013, 6, 123–132. [Google Scholar] [CrossRef]
- Okoye, A. Theorizing Corporate Social Resposnsibility as an Essentially Contested Concept: Is a Definition Neccesary? J. Bus. Ethics 2009, 89, 613–627. [Google Scholar] [CrossRef]
- Stewart, H.; Gapp, R. Achieving Effective Sustainable Management: A Small-Medium Enterprise Case Study. Corp. Soc. Responsib. Environ. Manag. 2012, 21, 52–64. [Google Scholar] [CrossRef]
- Marín, L.; Rubio, A.; de Maya, S.R. Competitiveness as a Strategic Outcome of Corporate Social Responsibility. Corp. Soc. Responsib. Environ. Manag. 2012, 19, 364–376. [Google Scholar] [CrossRef]
- Herrera Madueño, J.; Larrán Jorge, M.; Martínez Conesa, I.; Martínez-Martínez, D. Relationship between corporate social responsibility and competitive performance in Spanish SMEs: Empirical evidence from a stakeholders’ perspective. BRQ Bus. Res. Q. 2016, 19, 55–72. [Google Scholar] [CrossRef]
- McGahan, A.M.; Porter, M.E. How much does industry matter, really? Strateg. Manag. J. 1997, 18, 15–30. [Google Scholar] [CrossRef]
- Oduro, S.; Bruno, L.; Maccario, G. Corporate social responsibility (CSR) in SMEs: What we know, what we don’t know, and what we should know. J. Small Bus. Entrep. 2021, 36, 207–238. [Google Scholar] [CrossRef]
- Surroca, J.; Tribó, J.A.; Waddock, S. Corporate Responsibility and Financial Performance: The Role of Intangible Resources. Strateg. Manag. J. 2010, 31, 463–490. [Google Scholar] [CrossRef]
- Slack, N.; Singh, G.; Sharma, S. The effect of supermarket service quality dimensions and customer satisfaction on customer loyalty and disloyalty dimensions. Int. J. Qual. Serv. Sci. 2020, 12, 297–318. [Google Scholar] [CrossRef]
- Ramanathan, U.; Subramanian, N.; Yu, W.; Vijaygopal, R. Impact of customer loyalty and service operations on customer behaviour and firm performance: Empirical evidence from UK retail sector. Prod. Plan. Control 2017, 28, 478–488. [Google Scholar] [CrossRef]
- Allaway, A.W.; Huddleston, P.; Whipple, J.; Ellinger, A.E. Customer-based brand equity, equity drivers, and customer loyalty in the supermarket industry. J. Prod. Brand Manag. 2011, 20, 190–204. [Google Scholar] [CrossRef]
- Vuković, A.; Miletić, L.; Curai, R.; Nicić, M. Consumers’ perception of CSR motives in a post-socialist society: The case of Serbia. Bus. Ethics A Eur. Rev. 2020, 29, 528–543. [Google Scholar] [CrossRef]
- Dagher, G.K.; Itani, O. Factors influencing green purchasing behaviour: Empirical evidence from the Lebanese consumers. J. Consum. Behav. 2014, 13, 188–195. [Google Scholar] [CrossRef]
- Luo, X.R.; Bhattacharya, C.B. Corporate social responsibility, customer satisfaction, and market value. J. Mark. 2006, 70, 1–18. [Google Scholar] [CrossRef]
- Yassin, Y.; Beckmann, M. CSR and employee outcomes: A systematic literature review. Manag. Rev. Q. 2024. [Google Scholar] [CrossRef]
- Chang, C.-H.; Lin, H.-W.; Tsai, W.-H.; Wang, W.-L.; Huang, C.-T. Employee Satisfaction, Corporate Social Responsibility and Financial Performance. Sustainability 2021, 13, 9996. [Google Scholar] [CrossRef]
- Yee, R.W.Y.; Yeung, A.C.L.; Cheng, T.C.E. The impact of employee satisfaction on quality and profitability in high-contact service industries. J. Oper. Manag. 2008, 26, 651–668. [Google Scholar] [CrossRef]
- Harter, J.K.; Schmidt, F.L.; Hayes, T.L. Business unit level relationship between employee satisfaction, employee engagement, and business outcomes: A meta-analysis. J. Appl. Psychol. 2002, 87, 268–279. [Google Scholar] [CrossRef] [PubMed]
- Chandler, D.; Werther, W.B., Jr. Strategic Corporate Social Responsibility—Stakeholders, Globalization and Sustainable Value Creation, 3rd ed.; Sage Publications: Thousand Oaks, CA, USA, 2014. [Google Scholar]
- Ali, H.Y.; Danish, R.Q.; Asrar-ul-Haq, M. How corporate social responsibility boosts firm financial performance: The mediating role of corporate image and customer satisfaction. Corp. Soc. Responsib. Environ. Manag. 2019, 27, 166–177. [Google Scholar] [CrossRef]
- Galbreath, J.; Shum, P. Do customer satisfaction and reputation mediate the CSR–FP link? Evidence from Australia. Aust. J. Manag. 2012, 37, 211–229. [Google Scholar]
- Fatma, M.; Khan, I. CSR Influence on Brand Loyalty in Banking: The Role of Brand Credibility and Brand Identification. Sustainability 2023, 15, 802. [Google Scholar] [CrossRef]
- Islam, T.; Islam, R.; Pitafi, A.H.; Xiaobei, L.; Rehmani, M.; Irfan, M.; Mubarak, M.S. The impact of corporate social responsibility on customer loyalty: The mediating role of corporate reputation, customer satisfaction, and trust. Sustain. Prod. Consum. 2021, 25, 123–135. [Google Scholar] [CrossRef]
- Paruzel, A.; Klug, H.J.P.; Maier, G.W. The Relationship Between Perceived Corporate Social Responsibility and Employee-Related Outcomes: A Meta-Analysis. Front. Psychol. 2021, 12, 607108. [Google Scholar] [CrossRef] [PubMed]
- Macassa, G.; McGrath, C.; Tomaselli, G.; Buttigieg, S.C. Corporate social responsibility and internal stakeholders’ health and well-being in Europe: A systematic descriptive review. Health Promot. Int. 2021, 36, 866–883. [Google Scholar] [CrossRef] [PubMed]
- Mory, L.; Wirtz, B.W.; Göttel, V. Factors of internal corporate social responsibility and the effect on organizational commitment. Int. J. Hum. Resour. Manag. 2015, 27, 1393–1425. [Google Scholar] [CrossRef]
- Spence, L.J. Small Business Social Responsibility. Bus. Soc. 2014, 55, 23–55. [Google Scholar] [CrossRef]
- Haar, J.M.; Russo, M.; Suñe, A.; Ollier-Malaterre, A. Outcomes of work–life balance on job satisfaction, life satisfaction and mental health: A study across seven cultures. J. Vocat. Behav. 2014, 85, 361–373. [Google Scholar] [CrossRef]
- Pasamar, S.; Valle Cabrera, R. Work-life balance under challenging financial and economic conditions. Int. J. Manpow. 2013, 34, 961–974. [Google Scholar] [CrossRef]
- Alvarez-Pérez, M.D.; Carballo-Penela, A.; Rivera-Torres, P. Work-life balance and corporate social responsibility: The evaluation of gender differences on the relationship between family-friendly psychological climate and altruistic behaviors at work. Corp. Soc. Responsib. Environ. Manag. 2020, 27, 2777–2792. [Google Scholar] [CrossRef]
- European Commission The European Pillar of Social Rights Action Plan, Publications Office of the European Union, Luxembourg. 2023. Available online: https://op.europa.eu/webpub/empl/european-pillar-of-socialrights/downloads/KE0921008ENN.pdf (accessed on 18 February 2021).
- Beauregard, T.A.; Henry, L.C. Making the link between work-life balance practices and organizational performance. Hum. Resour. Manag. Rev. 2009, 19, 9–22. [Google Scholar] [CrossRef]
- Perry-Smith, J.E.; Blum, T.C. Work–Family Human Resource Bundles and Perceived Organizational Performance. Acad. Manag. J. 2000, 43, 1107–1117. [Google Scholar] [CrossRef]
- Story, J.; Castanheira, F.; Hartig, S. Corporate social responsibility and organizational attractiveness: Implications for talent management. Soc. Responsib. J. 2016, 12, 484–505. [Google Scholar] [CrossRef]
- Carroll, A.B.; Shabana, K.M. The business case for corporate social responsibility: A review of concepts, research, and practice. Int. J. Manag. Rev. 2010, 12, 85–105. [Google Scholar] [CrossRef]
- Tsourvakas, G.; Yfantidou, I. 14 Corporate social responsibility influences employee engagement. Soc. Responsib. J. 2018, 14, 123–137. [Google Scholar] [CrossRef]
- Dineen, B.R.; Allen, D.G. Third Party Employment Branding: Human Capital Inflows and Outflows Following “Best Places to Work” Certifications. Acad. Manag. J. 2016, 59, 90–112. [Google Scholar] [CrossRef]
- Dhoraisingam Samuel, S.; Mahenthiran, S.; Ramasamy, R. CSR Disclosures, CSR Awards and Corporate Governance as Determinants of the Cost of Debt: Evidence from Malaysia. Int. J. Financ. Stud. 2022, 10, 87. [Google Scholar] [CrossRef]
- Li, J.; Yin, J.; Shi, W.; Yi, X. Keeping Up With the Joneses: Role of CSR Awards in Incentivizing Non-Winners’ CSR. Bus. Soc. 2020, 61, 649–689. [Google Scholar] [CrossRef]
- Du, S.; Bhattacharya, C.B.; Sen, S. Maximizing Business Returns to Corporate Social Responsibility (CSR): The Role of CSR Communication. Int. J. Manag. Rev. 2010, 12, 8–19. [Google Scholar] [CrossRef]
- Asante, S.; Sarpong, D.; Bi, J.; Mordi, C. Collecting badges: Understanding the gold rush for business excellence awards. Eur. Manag. Rev. 2022, 20, 18–30. [Google Scholar] [CrossRef]
- Li, J.; Yi, X.; Shi, W.; Zhang, N. Do CSR Awards Motivate Award Winners’ Competitors to Undertake CSR Activities? Acad. Manag. Proc. 2018, 2018, 14718. [Google Scholar] [CrossRef][Green Version]
- Gallus, J.; Frey, B.S. Awards: A strategic management perspective. Strateg. Manag. J. 2016, 37, 1699–1714. [Google Scholar] [CrossRef]
- Shi, W.; Zhang, Y.; Hoskisson, R.E. Ripple effects of CEO awards: Investigating the acquisition activities of superstar CEOs’ competitors. Strateg. Manag. J. 2017, 38, 2080–2102. [Google Scholar] [CrossRef]
- Liu, S.; Wu, D. Competing by conducting good deeds: The peer effect of corporate social responsibility. Financ. Res. Lett. 2016, 16, 47–54. [Google Scholar] [CrossRef]
- ISO 26000; Guidance on Social Responsibility. International Organization for Standardization: Geneva, Switzerland, 2010.
- Lee, K.-H.; Herold, D.M.; Yu, A.-L. Small and Medium Enterprises and Corporate Social Responsibility Practice: A Swedish Perspective. Corp. Soc. Responsib. Environ. Manag. 2015, 23, 88–99. [Google Scholar] [CrossRef]
- Narayanan, S.; Singh, G.A. Consumers’ willingness to pay for corporate social responsibility: Theory and evidence. Int. J. Consum. Stud. 2023, 10, 1111. [Google Scholar] [CrossRef]
- Chen, Y.; Jermias, J.; Nazari, J.A. The effects of reporting frameworks and a company’s financial position on managers’ willingness to invest in corporate social responsibility projects. Account. Financ. 2020, 61, 3385–3425. [Google Scholar] [CrossRef]
- Hsu, J.-L.; Cheng, M.-C. What Prompts Small and Medium Enterprises to Engage in Corporate Social Responsibility? A Study from Taiwan. Corp. Soc. Responsib. Environ. Manag. 2011, 19, 288–305. [Google Scholar] [CrossRef]
- Mahmood, A.; Naveed, R.T.; Ahmad, N.; Scholz, M.; Khalique, M.; Adnan, M. Unleashing the Barriers to CSR Implementation in the SME Sector of a Developing Economy: A Thematic Analysis Approach. Sustainability 2021, 13, 12710. [Google Scholar] [CrossRef]
- Fatima, T.; Elbanna, S. Corporate Social Responsibility (CSR) Implementation: A Review and a Research Agenda Towards an Integrative Framework. J. Bus. Ethics 2023, 183, 105–121. [Google Scholar] [CrossRef] [PubMed]
- Sakunasingha, B.; Jiraporn, P.; Uyar, A. Which CSR activities are more consequential? Evidence from the Great Recession. Financ. Res. Lett. 2018, 27, 161–168. [Google Scholar] [CrossRef]
- Bhattacharya, A.; Good, V.; Sardashti, H. Doing good when times are bad: The impact of CSR on brands during recessions. Eur. J. Mark. 2020, 54, 2049–2077. [Google Scholar] [CrossRef]
- Elliot, G. The Seven Principles of Effective Cost Management. J. Cost Manag. 2001, 15, 40–44. [Google Scholar]
- Zou, Z.; Liu, Y.; Ahmad, N.; Sial, M.S.; Badulescu, A.; Zia-Ud-Din, M.; Badulescu, D. What Prompts Small and Medium Enterprises to Implement CSR? A Qualitative Insight from an Emerging Economy. Sustainability 2021, 13, 952. [Google Scholar] [CrossRef]
- Euromonitor. International Voice of the Industry: Sustainability Survey in Sustainable Food: Will Consumers Pay a Premium? 2022. Available online: https://www.euromonitor.com/article/sustainable-food-will-consumers-pay-a-premium (accessed on 26 March 2023).
- Tuppura, A.; Arminen, H.; Pätäri, S.; Jantunen, A. Corporate social and financial performance in different industry contexts: The chicken or the egg? Soc. Responsib. J. 2016, 12, 672–686. [Google Scholar] [CrossRef]
- Panwar, R.; Nybakk, E.; Hansen, E.; Pinkse, J. The effect of small firms’ competitive strategies on their community and environmental engagement. J. Clean. Prod. 2016, 129, 578–585. [Google Scholar] [CrossRef]
- Kharabsheh, B.; Al-Shammari, H.; Bataineh, K. Research on Corporate Social Responsibility: Insights and Future Directions. Adm. Sci. 2023, 13, 64. [Google Scholar] [CrossRef]
- Fernández, P.; Hartmann, P.; Apaolaza, V. What drives CSR communication effectiveness on social media? A process-based theoretical framework and research agenda. Int. J. Advert. 2021, 41, 385–413. [Google Scholar] [CrossRef]
- Skard, S.; Thorbjørnsen, H. Is Publicity always Better than Advertising? The Role of Brand Reputation in Communicating Corporate Social Responsibility. J. Bus. Ethics 2013, 124, 149–160. [Google Scholar] [CrossRef]
- Sen, S.; Bhattacharya, C.; Korschun, D. The role of corporate social responsibility in strengthening multiple stakeholder relationships: A field experiment. J. Acad. Mark. Sci. 2006, 34, 158–166. [Google Scholar] [CrossRef]
- Dal Mas, F.; Tucker, W.; Massaro, M.; Bagnoli, C. Corporate social responsibility in the retail business: A case study. Corp. Soc. Responsib. Environ. Manag. 2021, 29, 223–232. [Google Scholar] [CrossRef]
- Rahman, M.N.A.; Tannock, J.D.T. TQM Best Practices: Experiences of Malaysian SMEs. Total Qual. Manag. Bus. Excell. 2005, 16, 491–503. [Google Scholar] [CrossRef]
- Sternad, D.; Krenn, M.; Schmid, S. Business excellence for SMEs: Motives, obstacles, and size-related adaptations. Total Qual. Manag. Bus. Excell. 2017, 30, 151–168. [Google Scholar] [CrossRef]
- Gangi, F.; D’Angelo, E.; Daniele, L.M.; Varrone, N. Assessing the impact of socially responsible human resources management on company environmental performance and cost of debt. Corp. Soc. Responsib. Environ. Manag. 2021, 28, 1511–1527. [Google Scholar] [CrossRef]
- Mandl, I.; Dorr, A. CSR and Competitiveness. European SMEs Good Practice; Consolidated European Report; KMU FORSCHUNG AUSTRIA (Austrian Institute for SME Research): Vienna, Austria, 2007. [Google Scholar]
- Moore, G.; Spence, L. Editorial: Responsibility and Small Business. J. Bus. Ethics 2006, 67, 219–226. [Google Scholar] [CrossRef]
- Worthington, I.; Ram, M.; Jones, T. Exploring corporate social responsibility in the U.K. Asian small business community. J. Bus. Ethics 2006, 67, 201–217. [Google Scholar] [CrossRef]
- Pradhan, S.; Makhmoor, B.; Roy, S.; Nguyen, B. Corporate social responsibility and employee volunteerism: A broad overview of CSR through volunteerism. In Sustainable Branding: Ethical, Social, and Environmental Cases and Perspectives; Foroudi, P., Palazzo, M., Eds.; Routledge: New York, NY, USA, 2021; Chapter 6. [Google Scholar]
- Glavas, A. Corporate Social Responsibility and Employee Engagement: Enabling Employees to Employ More of Their Whole Selves at Work. Front. Psychol. 2016, 31, 796. [Google Scholar] [CrossRef]
- Pillai, R.D.; Wang, P.; Kuah, A.T.H. Unlocking corporate social responsibility in smaller firms: Compliance, conviction, burden, or opportunity? Thunderbird Int. Bus. Rev. 2022, 64, 627–646. [Google Scholar] [CrossRef]
- Jenkins, H. A “business opportunity” model of corporate social responsibility for small- and medium-sized enterprises. Bus. Ethics A Eur. Rev. 2009, 18, 21–36. [Google Scholar] [CrossRef]
- Rodriguez-Gomez, S.; Arco-Castro, M.L.; Lopez-Perez, M.V.; Rodríguez-Ariza, L. Where Does CSR Come from and Where Does It Go? A Review of the State of the Art. Adm. Sci. 2020, 10, 60. [Google Scholar] [CrossRef]
- Hinkin, T.R. A Review of Scale Development Practices in the Study of Organizations. J. Manag. 1995, 21, 967–988. [Google Scholar] [CrossRef]
- Devellis, R. Scale Development Theory and Applications; Sage Publications: New York, NY, USA, 2012. [Google Scholar]
- Krejcie, R.V.; Morgan, D.W. Determining sample size for research activities. Educ. Psychol. Meas. 1970, 30, 607–610. [Google Scholar] [CrossRef]
- Jöreskog, K.G. Testing Structural Equation Models. In Testing Structural Equation Models; Bollen, K.A., Long, J.S., Eds.; Sage: Thousand Oaks, CA, USA, 1993; pp. 294–316. [Google Scholar]
- Hair, J.F.; Black, W.C.; Babin, B.J.; Anderson, R.E. Multivariate Data Analysis, 7th ed.; Prentice Hall. Inc.: Upper Saddle River, NJ, USA, 2010. [Google Scholar]
- Fornell, C.; Larker, D.F. Evaluating Structural Equation Models with Unobservable Variables and Measurement Error. J. Mark. Res. 1981, 18, 39–50. [Google Scholar] [CrossRef]
- Byrne, B.M. Structural Equation Modelling with AMOS: Basic Concepts, Applications, and Programming, 2nd ed.; Routledge: New York, NY, USA, 2010. [Google Scholar]



| Items | Factors | |||||
|---|---|---|---|---|---|---|
| 1 | 2 | 3 | 4 | 5 | 6 | |
| 1. CSR contributes to the recognition of my company’s brand (BrandCSR). | 0.908 | |||||
| 2. CSR contributes to the satisfaction of my company’s customers (SatCuCSR). | 0.838 | |||||
| 3. CSR contributes to the pursuit of business excellence (BECSR). | 0.836 | |||||
| 4. CSR contributes positively to my company’s performance indicators (qualitative and/or quantitative) (PERFCSR) | 0.809 | |||||
| 5. CSR enhances my company’s ability to give back to society (SocCSR). | 0.779 | |||||
| 6. CSR contributes to the satisfaction of my company’s employees (SatEmCSR). | 0.714 | |||||
| 7. Employee participation in sports activities (e.g., marathons, etc.) for charity purposes (EmPCharSp). | 0.929 | |||||
| 8. Providing assistance to employees (other than financial benefits) that helps to balance their private and professional lives (e.g., a nursery in the company, etc.) (WLBCSR). | 0.915 | |||||
| 9. The voluntary blood donation of my company’s employees (EmPVBD). | 0.886 | |||||
| 10. My company’s participation in major international ecological projects (PInEcoPr). | 0.853 | |||||
| 11. The recruiting of job seekers from vulnerable communities (disabled persons, refugees, immigrants, etc.) (RecVSG). | 0.830 | |||||
| 12. Environmental initiatives within the context of my company’s operations (EnvInit). | 0.812 | |||||
| 13. Financial support for the activities of ecological groups (FSEcoG). | 0.803 | |||||
| 14. The financial support of various activities of the local community (culture, sports, etc.) (FSLocCom) | 0.694 | |||||
| 15. My company has been awarded at the European level for the CSR practises it implements (AwEur). | 0.922 | |||||
| 16. My company has been awarded at the national level for the CSR practises it implements (AwNat). | 0.804 | |||||
| 17. My company has been awarded at the local level for the CSR practises it implements (AwLoc). | 0.742 | |||||
| 18. My company has been awarded at a global level for the CSR practises it implements (AwGlob). | 0.683 | |||||
| 19. My company’s CSR initiatives are publicized and advertised (PromCSR). | 0.566 | . | ||||
| 20. Do you think your company contributes to employee satisfaction (EmSat)? | 0.862 | |||||
| 21. Do you think your company contributes to customer satisfaction (CuSat)? | 0.848 | |||||
| 22. Do you believe that your company, by adopting CSR strategies, provides products and/or services of excellent quality (CSRStrQual)? | 0.677 | |||||
| 23. Do you believe that the CSR practises you implement in your company are able to make it competitive (CSRComp)? | 0.614 | |||||
| 24. Do the CSR practises of your company push all employees to continuous improvement (CSREmImp)? | 0.597 | |||||
| 25. Based on the CSR practises implemented by my company, our customers consider it a model company on the way to business excellence (CSRCuBE). | 0.900 | |||||
| 26. Based on the CSR practises implemented by my Company, our employees feel proud and believe that we are heading towards business excellence (CSREmBE). | 0.811 | |||||
| 27. The implementation of CSR strategies has made a major contribution to the business excellence of my company (CSRStBE) | 0.718 | |||||
| 28. My company evaluates and measures the results of the CSR practises it implements (CSRReMeas). | 0.704 | |||||
| 29. CSR practises reduce the cost of operations in my company (CSRCostRed) | 0.508 | |||||
| 30. Do you believe that implementing CSR practises in your company is necessary, even during an economic downturn (CSRNecDown)? | 0.697 | |||||
| 31. Do you believe that your company should commit resources (money, manpower) to environmental protection, charitable purposes, and societal advancement (CommRes)? | 0.603 | |||||
| 32. There is still potential for improvement in my company’s implementation of CSR practises (PotImpCSR). | 0.590 | |||||
| K-M-O Measure: | 0.907 | |||||
| Bartlett’s Test of Sphericity (sig): | 0.000 | |||||
| Eigen Value: | 10.990 | 5.284 | 2.827 | 1.664 | 1329 | 1.001 |
| Cumulative% of Variance | 33.338 | 49.03 | 56.787 | 60.969 | 64.070 | 66.131 |
| Indicator | Construct | Estimate | S.E. | C.R. | p | AVE | MSV | ASV | CR | |
|---|---|---|---|---|---|---|---|---|---|---|
| SatEmCSR | ← | COMPCSR | 1.000 (0.729) | 0.683 | 0.591 | 0.574 | 0.928 | |||
| SocCSR | ← | COMPCSR | 1.122 (0.826) | 0.077 | 14.503 | *** 1 | ||||
| PERFCSR | ← | COMPCSR | 1.284 (0.836) | 0.087 | 14.686 | *** | ||||
| BECSR | ← | COMPCSR | 1.414 (0.818) | 0.099 | 14.344 | *** | ||||
| SatCuCSR | ← | COMPCSR | 1.106 (0.819) | 0.058 | 18.932 | *** | ||||
| BrandCSR | ← | COMPCSR | 1.409 (0.894) | 0.090 | 15.728 | *** | ||||
| EnvInit | ← | SOCENV | 1.094 (0.742) | 0.049 | 22.324 | *** | 0.720 | 0.173 | 0.272 | 0.947 |
| RecVSG | ← | SOCENV | 1.282 (0.799) | 0.092 | 14.003 | *** | ||||
| PInEcoPr | ← | SOCENV | 1.393 (0.861) | 0.092 | 15.136 | *** | ||||
| EmPVBD | ← | SOCENV | 1.572 (0.911) | 0.098 | 16.051 | *** | ||||
| WLBCSR | ← | SOCENV | 1.667 (0.928) | 0.102 | 16.374 | *** | ||||
| EmPCharSp | ← | SOCENV | 1.000 (0.718) | *** | ||||||
| FSEcoG | ← | SOCENV | 1.598 (0.934) | 0.097 | 16.471 | |||||
| PromCSR | ← | AWARDPU | 1.423 (0.719) | 0.123 | 11.533 | *** | 0.524 | 0.308 | 0.399 | 0.844 |
| AwEur | ← | AWARDPU | 0.759 (0.678) | 0.044 | 17.055 | *** | ||||
| AwNat | ← | AWARDPU | 1.000 (0.736) | |||||||
| AwGlob | ← | AWARDPU | 0.568 (0.578) | 0.052 | 10.839 | *** | ||||
| AwLoc | ← | AWARDPU | 1.505 (0.865) | 0.117 | 12.849 | *** | ||||
| EmSat | ← | MANAGEFF | 1.000 (0.767) | 0.543 | 0.468 | 0.478 | 0.826 | |||
| CuSat | ← | MANAGEFF | 0.946 (0.760) | 0.051 | 18.465 | *** | ||||
| CSREmImp | ← | MANAGEFF | 1.052 (0.748) | 0.090 | 11.747 | *** | ||||
| CSRStrQual | ← | MANAGEFF | 0.925 (0.667) | 0.087 | 10.619 | *** | ||||
| CSRCuBE | ← | CSRBE | 1.000 (0.898) | 0.619 | 0.307 | 0.564 | 0.865 | |||
| CSREmBE | ← | CSRBE | 0.926 (0.836) | 0.049 | 18.829 | *** | ||||
| CSRStBE | ← | CSRBE | 0.799 (0.684) | 0.058 | 13.721 | *** | ||||
| CSRReMeas | ← | CSRBE | 0.776 (0.701) | 0.054 | 14.245 | *** | ||||
| CSRNecDown | ← | WILLCSR | 1.000 (0.745) | 0.539 | 0.591 | 0.502 | 0.778 | |||
| CommRes | ← | WILLCSR | 1.230 (0.757) | 0.104 | 11.831 | *** | ||||
| PotImpCSR | ← | WILLCSR | 1.131 (0.689) | 0.104 | 10.891 | *** |
| Estimate | S.E. | C.R. | p | |||
|---|---|---|---|---|---|---|
| COMPCSR | ← | CSRBE | 0.523 | 0.070 | 7.445 | *** 1 |
| AWARDPU | ← | CSRBE | 0.488 | 0.072 | 6.789 | *** |
| COMPCSR | ← | SOCENV | 0.117 | 0.041 | 2.846 | 0.004 |
| AWARDPU | ← | SOCENV | 0.205 | 0.051 | 4.019 | *** |
| CSRBE | ← | SOCENV | 0.155 | 0.065 | 2.397 | 0.017 |
| COMPCSR | ← | MANAGEFF | 0.189 | 0.079 | 2.388 | 0.017 |
| CSRBE | ← | MANAGEFF | 0.749 | 0.125 | 5.990 | *** |
| MANAGEFF | ← | WILLCSR | 1.057 | 0.127 | 8.332 | *** |
| CSRBE | ← | WILLCSR | 0.643 | 0.160 | 4.020 | *** |
| SOCENV | ← | WILLCSR | 0.424 | 0.143 | 2.957 | 0.003 |
| WILLCSR | ← | AWARDPU | −0.897 | 0.287 | −3.125 | 0.002 |
| WILLCSR | ← | EvalCostCSR | 0.119 | 0.055 | 2.146 | 0.032 |
| CSRBE | ← | EvalCostCSR | 0.148 | 0.044 | 3.342 | *** |
| SOCENV | ← | KnowCSR | 0.133 | 0.041 | 3.264 | 0.001 |
| WILLCSR | ← | KnowCSR | 0.245 | 0.053 | 4.607 | *** |
| SOCENV | ← | BudgetInc | 0.277 | 0.069 | 4.006 | *** |
| MANAGEFF | ← | BudgetInc | −0.198 | 0.061 | −3.263 | 0.001 |
| WILLCSR | ← | BudgetInc | 0.153 | 0.079 | 1.932 | 0.053 |
| KnowCSR | EvalCostCSR | BudgetInc | AWARDPU | WILLCSR | CSRBE | MANAGEFF | SOCENV |
|---|---|---|---|---|---|---|---|
| 0.272 | 0.153 | 0.041 | −0.391 | 0.443 | 0.319 | 0.362 | 0.053 |
Disclaimer/Publisher’s Note: The statements, opinions and data contained in all publications are solely those of the individual author(s) and contributor(s) and not of MDPI and/or the editor(s). MDPI and/or the editor(s) disclaim responsibility for any injury to people or property resulting from any ideas, methods, instructions or products referred to in the content. |
© 2024 by the authors. Licensee MDPI, Basel, Switzerland. This article is an open access article distributed under the terms and conditions of the Creative Commons Attribution (CC BY) license (https://creativecommons.org/licenses/by/4.0/).
Share and Cite
Masouti, Z.; Tsiotras, G.; Gotzamani, K. The Significance of CSR in the Pursuit of Business Excellence and Competitiveness: Evidence from the Greek Supermarket Industry. Sustainability 2024, 16, 4002. https://doi.org/10.3390/su16104002
Masouti Z, Tsiotras G, Gotzamani K. The Significance of CSR in the Pursuit of Business Excellence and Competitiveness: Evidence from the Greek Supermarket Industry. Sustainability. 2024; 16(10):4002. https://doi.org/10.3390/su16104002
Chicago/Turabian StyleMasouti, Zafeiria, George Tsiotras, and Katerina Gotzamani. 2024. "The Significance of CSR in the Pursuit of Business Excellence and Competitiveness: Evidence from the Greek Supermarket Industry" Sustainability 16, no. 10: 4002. https://doi.org/10.3390/su16104002
APA StyleMasouti, Z., Tsiotras, G., & Gotzamani, K. (2024). The Significance of CSR in the Pursuit of Business Excellence and Competitiveness: Evidence from the Greek Supermarket Industry. Sustainability, 16(10), 4002. https://doi.org/10.3390/su16104002

