Investigating Post-Disaster Reconstruction since the 2011 Great East Japan Earthquake: A Study on the Ōtsuchi-chō, Iwate Prefecture through Timelines
Abstract
1. Introduction
| Earthquake/Tsunami | Human Casualties | Collapsed Building | |||
|---|---|---|---|---|---|
| Magnitude | 9.0 | Deaths | 874 | collapsed or damaged | 3717 | 
| Tsunami height | 12.9 m (Average) | Missing persons | 412 | ||
| Total | 1286 | ||||
2. Literature Review
2.1. Impact of the Disaster on Society
2.2. Post-Disaster Reconstruction of the 2011 Great East Japan Earthquake
2.3. Literature Review Summary
3. Research Methods
4. Results of the Analysis and Discussion
4.1. Basic Information
4.2. Reconstruction Timeline
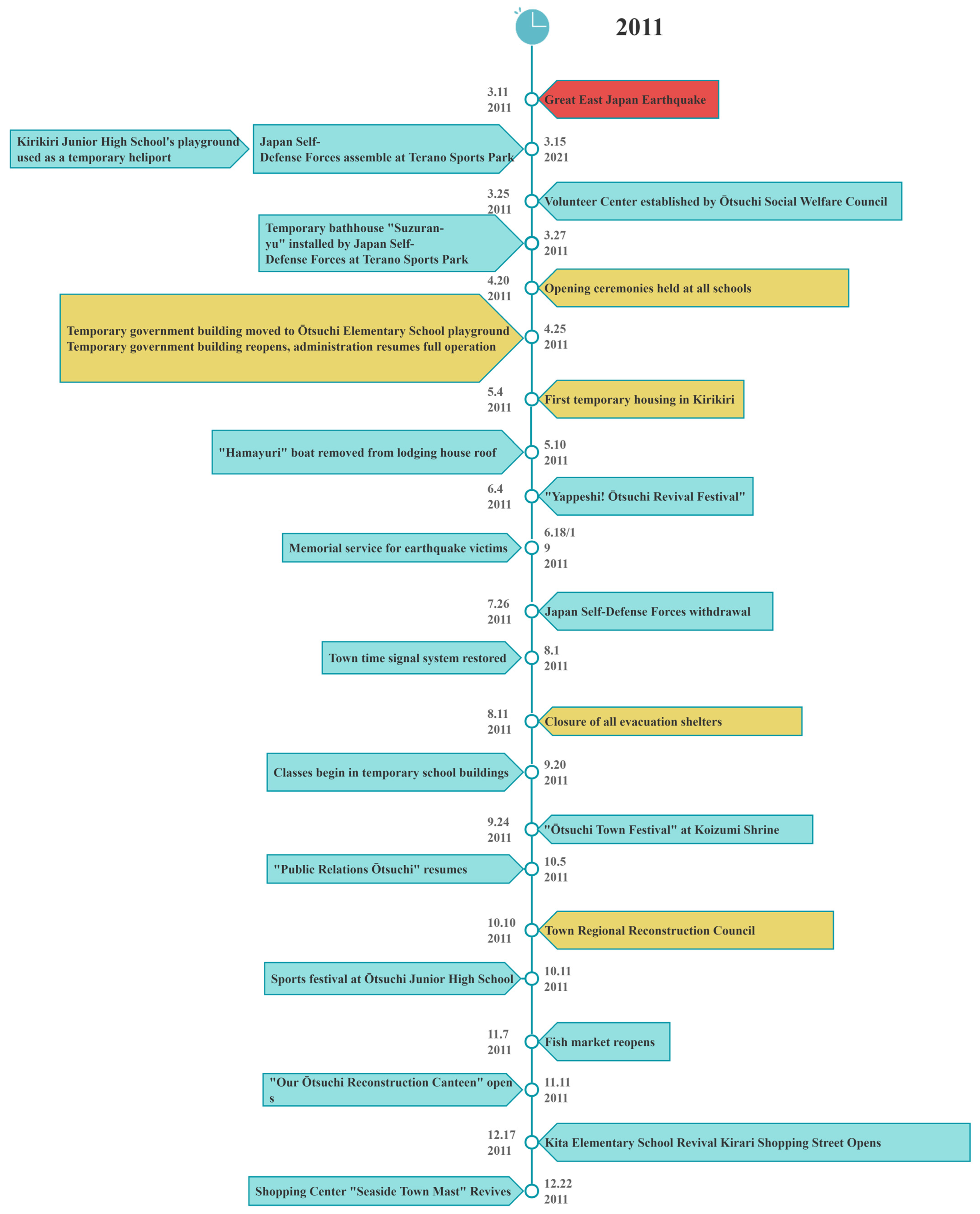
4.2.1. Disaster and Early Reconstruction Period (2011)
4.2.2. Mid-Reconstruction Period (2012–2015)
4.2.3. Late Reconstruction Period (2016–Present)
4.3. Post-Disaster Reconstruction from the Perspective of the Victims
4.4. Reconstruction of Ōtsuchi-chō
5. Conclusions
5.1. Significance for Post-Disaster Reconstruction in Other Regions
5.2. Unforeseen Findings and Limitations
Author Contributions
Funding
Institutional Review Board Statement
Informed Consent Statement
Data Availability Statement
Conflicts of Interest
References
- Monthly Report on Earthquakes and Volcanoes in Japan. March 2011, pp. 57–58. Available online: https://www.data.jma.go.jp/svd/eqev/data/gaikyo/monthly/201103/monthly201103.pdf#page=63 (accessed on 26 February 2024). (In Japanese).
- Japan Meteorological Agency|Press Release Materials. Available online: https://www.jma.go.jp/jma/press/1103/11b/201103111600.html (accessed on 26 February 2024).
- Fire and Disaster Management Agency. Great East Japan Earthquake Record Collection. 2013; pp. 182–183. Available online: https://www.fdma.go.jp/disaster/higashinihon/item/higashinihon001_21_03-06.pdf (accessed on 26 February 2024).
- Earthquake Damage Information (Report No. 4). Available online: https://web.archive.org/web/20110323114808if_/http://www.meti.go.jp/press/20110311020/20110311020.pdf (accessed on 26 February 2024).
- Damage and Response to the 2011 Tōhoku Pacific Ocean Earthquake (Report No. 17). Available online: https://www.mhlw.go.jp/stf/houdou/2r98520000015344-img/2r9852000001535l.pdf (accessed on 26 February 2024).
- Number of Evacuees Nationwide. Available online: https://www.reconstruction.go.jp/topics/main-cat2/sub-cat2-1/20230908_hinan.pdf (accessed on 26 February 2024).
- Ōtsuchi Town Comprehensive Reconstruction Plan. Available online: https://www.town.otsuchi.iwate.jp/fs/1/9/7/9/4/5/_/02_9__________1_____.pdf (accessed on 26 February 2024).
- Otsuchi Town Comprehensive Reconstruction Plan. Available online: https://www.town.otsuchi.iwate.jp/gyosei/docs/447034.html (accessed on 26 February 2024).
- Current Status and Future Initiatives for Reconstruction. Available online: https://www.reconstruction.go.jp/topics/main-cat1/sub-cat1-1/202312_genjoutorikumi.pdf (accessed on 26 February 2024).
- Ensor, M.O. The Legacy of Hurricane Mitch: Lessons from Post-Disaster Reconstruction in Honduras; University of Arizona Press: Tucson, AZ, USA, 2009. [Google Scholar]
- Sugiyama, S. Through the Japanese Field Research in Greenland: A Changing Natural Environment and Its Impact on Human Society. Polar Rec. 2020, 56, e8. [Google Scholar] [CrossRef]
- Li, X.; Liu, Z.; Chen, X.; Meng, Q. Assessment of the Impact of the 2010 Haiti Earthquake on Human Activity Based on DMSP/OLS Time Series Nighttime Light Data. J. Appl. Remote Sens. 2019, 13, 044515. [Google Scholar] [CrossRef]
- Aryal, P. Occurrence of Disaster Events and Their Impact in Nepal: Role of Government and Civil Society Organizations to Reduce the Disaster Risks. Nepal J. Multidiscip. Res. 2023, 6, 88–101. [Google Scholar] [CrossRef]
- Altaie, M.R.; Dishar, M.M.; Muhsin, I.F. Fundamental Challenges and Management Opportunities in Post Disaster Reconstruction Project. Civ. Eng. J. 2023, 9, 2161–2174. [Google Scholar] [CrossRef]
- Gurusinghe, K.D.; Ranadewa, K.A.T.O.; Parameswaran, A.; Weerasooriya, D.; Costa, M.D.D. Cargotecture to Minimise Problems in Post-Disaster Reconstruction Projects in Sri Lanka. In Proceedings of the 11th World Construction Symposium, Colombo, Sri Lanka, 21–22 July 2023; pp. 317–331. [Google Scholar] [CrossRef]
- Setyawan, I.; Sajidah, S.A.; Sabila, A.; Wijayanti, A.P.; Dewi, K.S. A Mapping Study of Psychological Preparedness in Dealing with Extreme Temperature Changes and Natural Disasters. In Proceedings of the International Conference on Psychological Studies (ICPsyche), Semarang, Indonesia, 6–7 May 2023. [Google Scholar]
- Baarimah, A.O.; Alaloul, W.S.; Liew, M.S.; Alawag, A.M.; Musarat, M.A.; Alzubi, K.M. Current State of Post-Disaster Reconstruction Projects: A Bibliometric Analysis. In Proceedings of the 2021 International Conference on Decision Aid Sciences and Application (DASA), Online, 7–8 December 2021; pp. 108–113. [Google Scholar]
- Matanle, P. The Great East Japan Earthquake, Tsunami, and Nuclear Meltdown: Towards the (Re)Construction of a Safe, Sustainable, and Compassionate Society in Japan’s Shrinking Regions. Local Environ. 2011, 16, 823–847. [Google Scholar] [CrossRef]
- Kato, K. Debating Sustainability in Tourism Development: Resilience, Traditional Knowledge and Community: A Post-Disaster Perspective 1. In Tourism Development in Japan; Routledge: Abingdon-on-Thames, UK, 2020; pp. 224–238. [Google Scholar]
- Harrison, C. The Great East Japan Earthquake. In Proceedings of the 55th Annual Meeting of the ISSS-2011, Hull, UK, 17–22 July 2011. [Google Scholar]
- Andô, Y. Earthquake and Fukushima Nuclear Crisis in 2011 with Gender View. Int. J. Public Priv. Healthc. Manag. Econ. 2013, 1, 27–38. [Google Scholar] [CrossRef]
- Lin, Y.; Kelemen, M.; Kiyomiya, T. Bridging Community Resilience and Sustainable Tourism Development via Post-Disaster Education Tourism in Rural Japan. J. Organ. Discourse 2021, 2, 32–44. [Google Scholar] [CrossRef]
- Tashiro, A. Green Self-Efficacy for Blue-Green Infrastructure Management in a Post-Disaster Recovery Phase: Empirical Research in a Small Rural Community. Coast. Eng. J. 2021, 63, 408–421. [Google Scholar] [CrossRef]
- Hori, A.; Ozaki, A.; Murakami, M.; Tsubokura, M. Development of Behavior Abnormalities in a Patient Prevented from Returning Home after Evacuation Following the Fukushima Nuclear Disaster: Case Report. Disaster Med. Public Health Prep. 2021, 15, 804–807. [Google Scholar] [CrossRef] [PubMed]
- Derdouri, A.; Murayama, Y. A Comparative Study of Land Price Estimation and Mapping Using Regression Kriging and Machine Learning Algorithms across Fukushima Prefecture, Japan. J. Geogr. Sci. 2020, 30, 794–822. [Google Scholar] [CrossRef]
- Kimura, R.; Tomoyasu, K.; Yajima, Y.; Mashima, H.; Furukawa, K.; Toda, Y.; Watanabe, K.; Kawahara, T. Current Status and Issues of Life Recovery Process Three Years after the Great East Japan Earthquake Questionnaire Based on Subjective Estimate of Victims Using Life Recovery Calendar Method. J. Disaster Res. 2014, 9, 673–689. [Google Scholar] [CrossRef]
- Cho, A. Post-tsunami Recovery and Reconstruction: Governance Issues and Implications of the Great East Japan Earthquake. Disasters 2014, 38, s157–s178. [Google Scholar] [CrossRef]
- Iwate Prefecture Ōtsuchi Town Great East Japan Earthquake Record: Testimony of Survival. Available online: https://www.town.otsuchi.iwate.jp/fs/2/3/6/5/5/9/_/otsuchi_all_web.pdf (accessed on 26 February 2024).
- Ōtsuchi Town Overview. Available online: https://www.town.otsuchi.iwate.jp/fs/2/3/6/1/9/7/_/youran2019.pdf (accessed on 26 February 2024).
- Town Hall of Ōtsuchi. April 2016: Ōtsuchi Reconstruction Report; Town Hall of Ōtsuchi: Ōtsuchi-chō, Japan, 2016. (In Japanese) [Google Scholar]
- Town Hall of Ōtsuchi. July 2016: Ōtsuchi Reconstruction Report; Town Hall of Ōtsuchi: Ōtsuchi-chō, Japan, 2016. (In Japanese) [Google Scholar]
- Town Hall of Ōtsuchi. January 2017: Ōtsuchi Reconstruction Report; Town Hall of Ōtsuchi: Ōtsuchi-chō, Japan, 2017. (In Japanese) [Google Scholar]
- Town Hall of Ōtsuchi. April 2017: Ōtsuchi Reconstruction Report; Town Hall of Ōtsuchi: Ōtsuchi-chō, Japan, 2017. (In Japanese) [Google Scholar]
- Town Hall of Ōtsuchi. July 2017: Ōtsuchi Reconstruction Report; Town Hall of Ōtsuchi: Ōtsuchi-chō, Japan, 2017. (In Japanese) [Google Scholar]
- Town Hall of Ōtsuchi. October 2017: Ōtsuchi Reconstruction Report; Town Hall of Ōtsuchi: Ōtsuchi-chō, Japan, 2017. (In Japanese) [Google Scholar]
- Town Hall of Ōtsuchi. January 2018: Ōtsuchi Reconstruction Report; Town Hall of Ōtsuchi: Ōtsuchi-chō, Japan, 2018. (In Japanese) [Google Scholar]
- Town Hall of Ōtsuchi. April 2018: Ōtsuchi Reconstruction Report; Town Hall of Ōtsuchi: Ōtsuchi-chō, Japan, 2018. (In Japanese) [Google Scholar]
- Town Hall of Ōtsuchi. July 2018: Ōtsuchi Reconstruction Report; Town Hall of Ōtsuchi: Ōtsuchi-chō, Japan, 2018. (In Japanese) [Google Scholar]
- Town Hall of Ōtsuchi. October 2018: Ōtsuchi Reconstruction Report; Town Hall of Ōtsuchi: Ōtsuchi-chō, Japan, 2019. (In Japanese) [Google Scholar]
- Town Hall of Ōtsuchi. January 2019: Ōtsuchi Reconstruction Report; Town Hall of Ōtsuchi: Ōtsuchi-chō, Japan, 2019. (In Japanese) [Google Scholar]
- Town Hall of Ōtsuchi. April 2019: Ōtsuchi Reconstruction Report; Town Hall of Ōtsuchi: Ōtsuchi-chō, Japan, 2019. (In Japanese) [Google Scholar]
- Town Hall of Ōtsuchi. July 2019: Ōtsuchi Reconstruction Report; Town Hall of Ōtsuchi: Ōtsuchi-chō, Japan, 2019. (In Japanese) [Google Scholar]
- Town Hall of Ōtsuchi. October 2019: Ōtsuchi Reconstruction Report; Town Hall of Ōtsuchi: Ōtsuchi-chō, Japan, 2020. (In Japanese) [Google Scholar]
- Town Hall of Ōtsuchi. January 2020: Ōtsuchi Reconstruction Report; Town Hall of Ōtsuchi: Ōtsuchi-chō, Japan, 2020. (In Japanese) [Google Scholar]
- Town Hall of Ōtsuchi. April 2020: Ōtsuchi Reconstruction Report; Town Hall of Ōtsuchi: Ōtsuchi-chō, Japan, 2020. (In Japanese) [Google Scholar]
- Report (1896 Meiji Sanriku Earthquake Tsunami): Disaster Prevention Information Page—Cabinet Office. Available online: https://www.bousai.go.jp/kyoiku/kyokun/kyoukunnokeishou/rep/1896_meiji_sanriku_jishintsunami/index.html (accessed on 26 February 2024).
- Japan Meteorological Agency. Available online: https://www.jma.go.jp/jma/en/2024_Noto_Peninsula_Earthquake/index.html (accessed on 26 February 2024).














| Procedure for Disseminating a Survey | Elements of the Survey | 
|---|---|
| Data collection technique | Door-to-door interviews | 
| Sample | 103 | 
| Interview survey | Basic information (gender and age) Changes in daily life before and after the disaster Reconstruction of new communities Changes in neighbourhood relations before and after the disaster Changes before and after the disaster (housing, infrastructure, local economy, etc.) | 
| Collection period | 6–23 December 2023 | 
| Targeted areas | Ōtsuchi-chō | 
| Residential Reconstruction | Infrastructure Reconstruction | Economic Recovery | 
|---|---|---|
| Public housing: 876 | Roads: 12.8 km | Fisheries recovery | 
| Sanriku Railway Riss Line: 5.2 km | ||
| New housing reconstruction | Ōtsuchi-chō Academy (elementary and junior high school) | Tourism | 
| Ōtsuchi-chō Public Hospital | ||
| Community centres: 1 (main) and 9 (district) | 
| Disclaimer/Publisher’s Note: The statements, opinions and data contained in all publications are solely those of the individual author(s) and contributor(s) and not of MDPI and/or the editor(s). MDPI and/or the editor(s) disclaim responsibility for any injury to people or property resulting from any ideas, methods, instructions or products referred to in the content. | 
© 2024 by the authors. Licensee MDPI, Basel, Switzerland. This article is an open access article distributed under the terms and conditions of the Creative Commons Attribution (CC BY) license (https://creativecommons.org/licenses/by/4.0/).
Share and Cite
Yang, D.; Minami, M.; Sato, K.; Fahim, A.U. Investigating Post-Disaster Reconstruction since the 2011 Great East Japan Earthquake: A Study on the Ōtsuchi-chō, Iwate Prefecture through Timelines. Sustainability 2024, 16, 3907. https://doi.org/10.3390/su16103907
Yang D, Minami M, Sato K, Fahim AU. Investigating Post-Disaster Reconstruction since the 2011 Great East Japan Earthquake: A Study on the Ōtsuchi-chō, Iwate Prefecture through Timelines. Sustainability. 2024; 16(10):3907. https://doi.org/10.3390/su16103907
Chicago/Turabian StyleYang, Daqian, Masaaki Minami, Kosuke Sato, and Ashraf Uddin Fahim. 2024. "Investigating Post-Disaster Reconstruction since the 2011 Great East Japan Earthquake: A Study on the Ōtsuchi-chō, Iwate Prefecture through Timelines" Sustainability 16, no. 10: 3907. https://doi.org/10.3390/su16103907
APA StyleYang, D., Minami, M., Sato, K., & Fahim, A. U. (2024). Investigating Post-Disaster Reconstruction since the 2011 Great East Japan Earthquake: A Study on the Ōtsuchi-chō, Iwate Prefecture through Timelines. Sustainability, 16(10), 3907. https://doi.org/10.3390/su16103907
 
        


 
       