Holistic Antecedent Analysis of Behavioral Intention among Green Consumers in the Philippines: A Sustainability Theory of the Planned Behavior Approach
Abstract
1. Introduction
2. Theoretical Framework and Research Hypotheses
3. Methodology
3.1. Participants
3.2. Questionnaire
3.3. Statistical Analysis
4. Results
4.1. Data Analysis
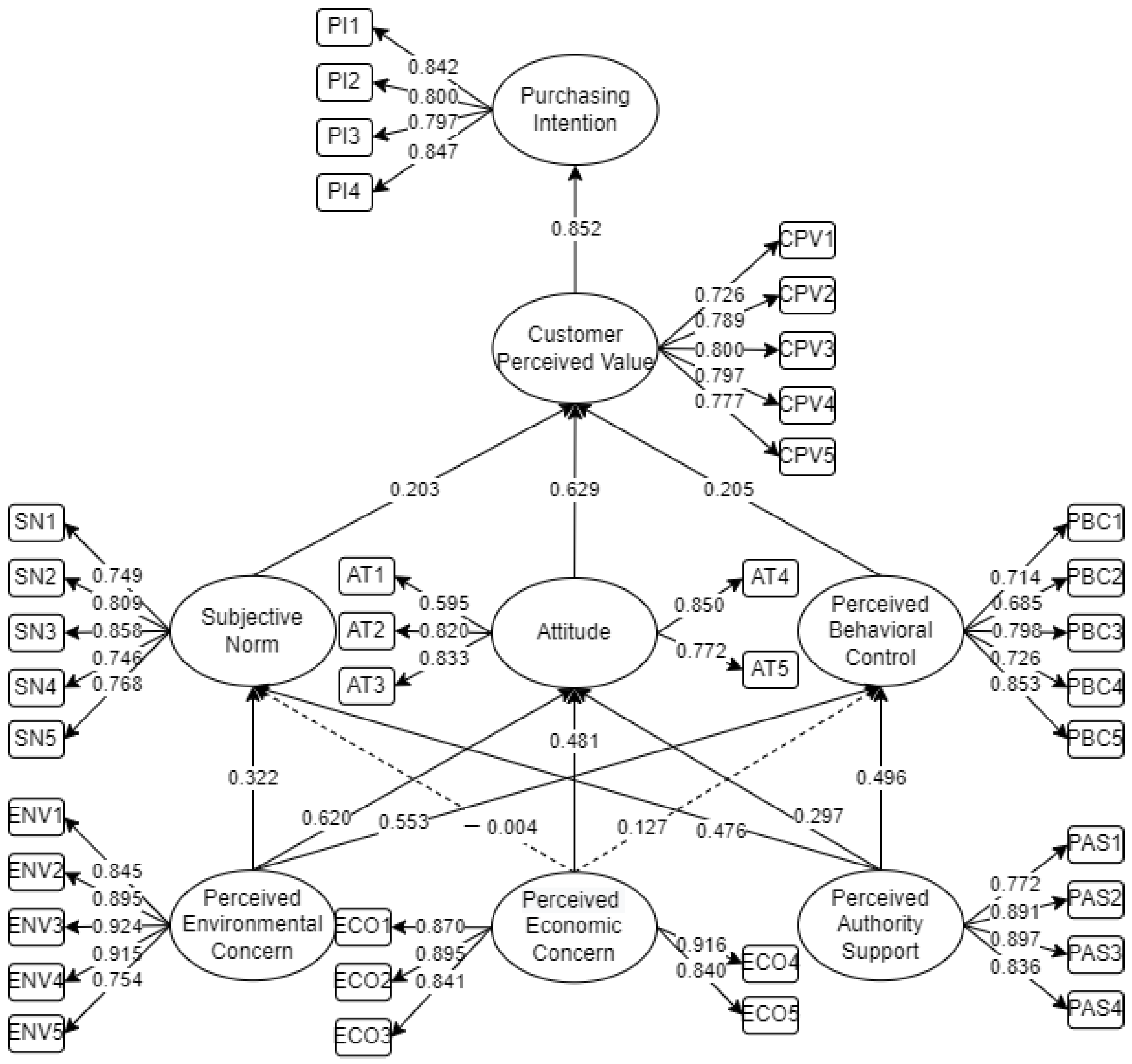
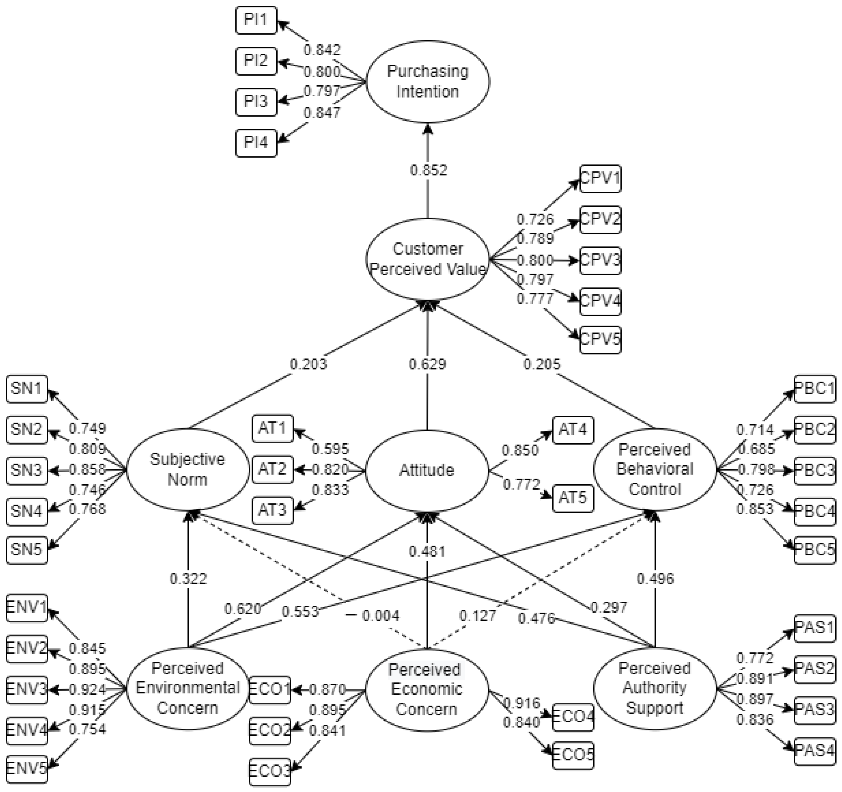
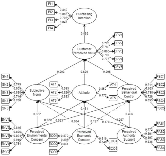
4.2. Structural Equation Model
5. Discussion
5.1. Theoretical Implications
5.2. Practical and Managerial Implications
5.3. Limitations
6. Conclusions
Author Contributions
Funding
Institutional Review Board Statement
Informed Consent Statement
Data Availability Statement
Acknowledgments
Conflicts of Interest
References
- Manisalidis, I.; Stavropoulou, E.; Stavropoulos, A.; Bezirtzoglou, E. Environmental and Health Impacts of Air Pollution: A Review. Front. Public Health 2020, 8, 505570. Available online: https://www.frontiersin.org/journals/public-health/articles/10.3389/fpubh.2020.00014 (accessed on 5 April 2024). [CrossRef]
- Jambeck, J.R.; Geyer, R.; Wilcox, C.; Siegler, T.R.; Perryman, M.; Andrady, A.; Narayan, R.; Law, K.L. Plastic waste inputs from land into the Ocean. Science 2015, 347, 768–771. [Google Scholar] [CrossRef]
- United Nations Environment Programme. Single-Use Plastics: A Roadmap for Sustainability. Available online: https://www.unep.org/resources/report/single-use-plastics-roadmap-sustainability (accessed on 29 March 2024).
- World Health Organization. Ambient (Outdoor) Air Pollution. Available online: https://www.who.int/news-room/fact-sheets/detail/ambient-(outdoor)-air-quality-and-health (accessed on 29 March 2024).
- Environmental Protection Agency. Causes of Air Pollution. Available online: https://www.epa.gov/clean-air-act-overview/air-pollution-current-and-future-challenges (accessed on 29 March 2024).
- United Nations Environment Programme. Pesticides and Fertilizers. Available online: https://www.unep.org/explore-topics/chemicals-waste (accessed on 29 March 2024).
- Barbu, A.; Catană, Ș.-A.; Deselnicu, D.C.; Cioca, L.-I.; Ioanid, A. Factors influencing consumer behavior toward Green Products: A systematic literature review. Int. J. Environ. Res. Public Health 2022, 19, 16568. [Google Scholar] [CrossRef]
- World Bank Group. Market study for the Philippines: Plastics Circularity Opportunities and Barriers. Available online: https://openknowledge.worldbank.org/entities/publication/61e2e030-9dc2-5013-a8ff-7565919e17ee (accessed on 29 March 2024).
- Adams, P. What’s Next for Sustainability in Marketing Following a Year of Surprising Resilience? Available online: https://www.marketingdive.com/news/whats-next-for-sustainability-in-marketing-following-a-year-of-surprising/608211/ (accessed on 29 March 2024).
- Mann, M. Maryland Clean Energy Center. Available online: https://www.mdcleanenergy.org/impact-of-covid-19-on-the-popularity-of-sustainable-goods/ (accessed on 29 March 2024).
- Zadjafar, M.A.; Gholamian, M.R. A sustainable inventory model by considering Environmental Ergonomics and environmental pollution, case study: Pulp and Paper mills. J. Clean. Prod. 2018, 199, 444–458. [Google Scholar] [CrossRef]
- Khan, M.T.; Idrees, M.D.; Rauf, M.; Sami, A.; Ansari, A.; Jamil, A. Green Supply Chain Management Practices’ Impact on Operational Performance with the Mediation of Technological Innovation. Sustainability 2022, 14, 3362. [Google Scholar] [CrossRef]
- Zhu, Q.; Zou, F.; Zhang, P. The role of innovation for performance improvement through corporate social responsibility practices among small and medium-sized suppliers in China. Corp. Soc. Responsib. Environ. Manag. 2019, 26, 341–350. [Google Scholar] [CrossRef]
- Agu, A.G.; Etuk, S.G.; Madichie, N.O. Exploring the Role of Sustainability-Oriented Marketing Education in Promoting Consciousness for Sustainable Consumption. Sustainability 2022, 14, 8077. [Google Scholar] [CrossRef]
- Tan, F.; Luqman, R.; Asmi, F.; Zhou, R.; Anwar, M.A. What matters for sustainability and climate change actions in developing countries: A stimulus–organism–behavior– consequence (SOBC) perspective. Front. Environ. Sci. 2023, 11, 1134840. [Google Scholar] [CrossRef]
- Boz, Z.; Korhonen, V.; Koelsch Sand, C. Consumer Considerations for the Implementation of Sustainable Packaging: A Review. Sustainability 2020, 12, 2192. [Google Scholar] [CrossRef]
- Tommasetti, A.; Singer, P.; Troisi, O.; Maione, G. Extended theory of planned behavior (ETPB): Investigating customers’ perception of restaurants’ sustainability by testing a structural equation model. Sustainability 2018, 10, 2580. [Google Scholar] [CrossRef]
- Lucarelli, C.; Mazzoli, C.; Severini, S. Applying the theory of planned behavior to examine pro-environmental behavior: The moderating effect of COVID-19 beliefs. Sustainability 2020, 12, 10556. [Google Scholar] [CrossRef]
- Ru, X.; Qin, H.; Wang, S. Young People’s Behaviour Intentions towards Reducing PM2.5 in China: Extending the Theory of Planned Behaviour. Resour. Conserv. Recycl. 2018, 141, 99–108. Available online: https://www.sciencedirect.com/science/article/abs/pii/S0921344918303847 (accessed on 5 April 2024). [CrossRef]
- Holison, J.E. Assessing the Knowledge on Sustainability and Barriers to Daily Sustainable Practices among Faculty and Students in Higher Education: The Case of Eastern Illinois University. Master’s Thesis, Eastern Illinois University, Charleston, IL, USA, 2023; p. 4982. Available online: https://thekeep.eiu.edu/theses/4982 (accessed on 5 April 2024).
- Lin, C.-Y.; Huang, T.-H. Exploring the Consumer Behavior of Intention to Purchase Green Products in Belt and Road Countries: An Empirical Analysis. Sustainability 2018, 10, 854. [Google Scholar] [CrossRef]
- Frostenson, M.; Johnstone, L. Moving beyond the external face of accountability: Constructing accountability for sustainability from within. Sustain. Account. Manag. Policy J. 2023, 14, 124–151. [Google Scholar] [CrossRef]
- Musumba, M.; Grabowski, P.; Palm, C.; Snapp, S. Guide for the Sustainable Intensification Assessment Framework. SSRN Electron. J. 2017. [Google Scholar] [CrossRef]
- Essence of Lean—Eliminating Waste (Muda)|Lean Production. Available online: https://www.leanproduction.com/essence-of-lean/ (accessed on 5 April 2024).
- Gole, T.; Sun, T. Financial Structures and Economic Outcomes: An Empirical Analysis; IMF Working Papers; International Monetary Fund: Washington, DC, USA, 2013; Volume 13, p. 1. [Google Scholar] [CrossRef]
- Sedliačiková, M.; Stroková, Z.; Klementová, J.; Satanová, A.; Moresová, M. Impacts of Behavioral Aspects on Financial Decision-Making of Owners of Woodworking and Furniture Manufacturing and Trading Enterprises. Acta Fac. Xylologiae Zvolen Res. Publica Slovaca 2020, 62, 165–176. [Google Scholar]
- Sphera. What Is Environmental Sustainability? 2020. Available online: https://sphera.com/glossary/what-is-environmental-sustainability (accessed on 5 April 2024).
- Abusafieh, S.; Razem, M. Human Behavior and Environmental Sustainability: Promoting a Pro-environmental Behavior by Harnessing the Social, Psychological, and Physical Influences of the Built Environment. In Proceedings of the 10th World Renewable Energy Congress, Perth, Australia, 5–9 February 2017. [Google Scholar] [CrossRef]
- Sajjad, A.; Shahbaz, W. Mindfulness and Social Sustainability: An Integrative Review. Soc. Indic. Res. 2020, 150, 73–94. [Google Scholar] [CrossRef]
- Kamalanon, P.; Chen, J.-S.; Le, T.-T.-Y. “Why Do We Buy Green Products?” An Extended Theory of the Planned Behavior Model for Green Product Purchase Behavior. Sustainability 2022, 14, 689. [Google Scholar] [CrossRef]
- Ruangkanjanases, A.; You, J.-J.; Chien, S.-W.; Ma, Y.; Chen, S.-C.; Chao, L.-C. Elucidating the effect of antecedents on consumers’ green purchase intention: An extension of the theory of planned behavior. Front. Psychol. 2020, 11, 1433. [Google Scholar] [CrossRef]
- Ikram, M.; Shoukat, A. Evaluating the Impact of Behavioral Factors on Purchase Intention of Green Products in Pakistan. Sustain. Bus. Soc. Emerg. Econ. 2021, 3, 421–437. [Google Scholar] [CrossRef]
- Setyawan, A.; Noermijati, N.; Sunaryo, S.; Aisjah, S. Green product buying intentions among young consumers: Extending the application of theory of planned behavior. Probl. Perspect. Manag. 2018, 16, 145–154. [Google Scholar] [CrossRef]
- German, J.D.; Redi, A.A.; Prasetyo, Y.T.; Persada, S.F.; Ong, A.K.; Young, M.N.; Nadlifatin, R. Choosing a package carrier during COVID-19 pandemic: An integration of pro-environmental planned behavior (PEPB) theory and Service Quality (SERVQUAL). J. Clean. Prod. 2022, 346, 131123. [Google Scholar] [CrossRef]
- Ruslim, T.S.; Kartika, Y.; Hapsari, C.G. Effect of Environmental Concern, Attitude, Subjective Norms, Perceived Behavioral Control and Availability on Purchase of Green Skincare Products with Intention to Purchase as A Mediation Variable. J. Ilm. Manaj. Dan Bisnis 2022, 8, 120–137. [Google Scholar] [CrossRef]
- Nadlifatin, R.; Razif, M.; Lin, S.-C.; Persada, S.F.; Belgiawan, P.F. An assessment model of Indonesian citizens’ intention to participate on Environmental Impact Assessment (EIA): A behavioral perspective. Procedia Environ. Sci. 2014, 28, 3–10. [Google Scholar] [CrossRef]
- Salimi, A.R. Effects of Environmental Concerns and Green Knowledge on Green Product Consumptions with an Emphasis on Mediating Role of Perceived Behavioral Control, Perceived Value, Attitude, and Subjective Norm. Int. Trans. J. Eng. Manag. Appl. Sci. Technol. 2019, 10, 123–145. [Google Scholar] [CrossRef]
- Moser, A.K. Thinking green, buying green? Drivers of pro-environmental purchasing behavior. J. Consum. Mark. 2015, 32, 167–175. [Google Scholar] [CrossRef]
- Sharma, A.; Foropon, C. Green product attributes and green purchase behavior: A theory of planned behavior perspective with implications for circular economy. Manag. Decis. 2019, 57, 1018–1042. [Google Scholar] [CrossRef]
- Paul, J.; Modi, A.; Patel, J. Predicting green product consumption using theory of planned behavior and reasoned action. J. Retail. Consum. Serv. 2016, 29, 123–134. [Google Scholar] [CrossRef]
- Tuncel, N.; Buğday, E.B. A Literature Review on Sustainable Consumption in the COVID ERA, IGI Global. Available online: https://www.igi-global.com/chapter/a-literature-review-on-sustainable-consumption-in-the-covid-era/305185 (accessed on 5 April 2024).
- Pang, S.M.; Tan, B.C.; Lau, T.C. Antecedents of consumers’ purchase intention towards organic food: Integration of theory of planned behavior and protection motivation theory. Sustainability 2021, 13, 5218. [Google Scholar] [CrossRef]
- Fauzi, M.A.; Hanafiah, M.H.; Kunjuraman, V. Tourists’ intention to visit Green Hotels: Building on the theory of planned behaviour and the value-belief-norm theory. J. Tour. Futures 2022. [Google Scholar] [CrossRef]
- Abdullah, D.; Hamir, N.; Md Nor, N.; Krishnaswamy, J.; Rostum, A.M.M. Food Quality, Service Quality, Price Fairness and Restaurant Re-Patronage Intention: The Mediating Role of Customer Satisfaction. Int. J. Acad. Res. Bus. Soc. Sci. 2018, 8, 211–226. [Google Scholar]
- Zwicker, M.V.; Brick, C.; Gruter, G.-J.; van Harreveld, F. Consumer attitudes and willingness to pay for novel bio-based products using hypothetical Bottle Choice. Sustain. Prod. Consum. 2023, 35, 173–183. [Google Scholar] [CrossRef]
- Gomes, S.; Lopes, J.M.; Nogueira, S. Willingness to pay more for green products: A critical challenge for gen Z. J. Clean. Prod. 2023, 390, 136092. [Google Scholar] [CrossRef]
- Wiastuti, R.D.; Liawatimena, L.; Masatip, A. Behavioral intention and willingness to pay premium for Green Hotel Concept: The role of trust and Green Hotel attributes. Int. J. Sustain. Dev. Plan. 2022, 17, 2493–2501. [Google Scholar] [CrossRef]
- Lavergne, K.J.; Sharp, E.C.; Pelletier, L.G.; Holtby, A. The role of perceived government style in the facilitation of self-determined and non self-determined motivation for pro-environmental behavior. J. Environ. Psychol. 2010, 30, 169–177. [Google Scholar] [CrossRef]
- National Economic & Development Authority. Philippine Action Plan for Sustainable Consumption and Production (PAP4SCP): A Blueprint for Sustainable Behaviors and Operations in the Philippines. Economies 2022, 12, 53. [Google Scholar] [CrossRef]
- Nadlifatin, R.; Lin, S.-C.; Rachmaniati, Y.; Persada, S.; Razif, M. A pro-environmental reasoned action model for measuring citizens’ intentions regarding ecolabel product usage. Sustainability 2016, 8, 1165. [Google Scholar] [CrossRef]
- Ajzen, I. The theory of planned behavior. Organ. Behav. Hum. Decis. Process. 1991, 50, 179–211. [Google Scholar] [CrossRef]
- Jacobs, K.; Petersen, L.; Hörisch, J.; Battenfeld, D. Green thinking but thoughtless buying? an empirical extension of the value-attitude-behaviour hierarchy in sustainable clothing. J. Clean. Prod. 2018, 203, 1155–1169. [Google Scholar] [CrossRef]
- Policarpo, M.C.; Aguiar, E.C. How self-expressive benefits relate to buying a hybrid car as a green product. J. Clean. Prod. 2020, 252, 119859. [Google Scholar] [CrossRef]
- Jaiswal, D.; Singh, B. Toward sustainable consumption: Investigating the determinants of green buying behaviour of Indian consumers. Bus. Strategy Dev. 2018, 1, 64–73. [Google Scholar] [CrossRef]
- Roh, T.; Seok, J.; Kim, Y. Unveiling ways to reach organic purchase: Green perceived value, perceived knowledge, attitude, subjective norm, and Trust. J. Retail. Consum. Serv. 2022, 67, 102988. [Google Scholar] [CrossRef]
- Troudi, H.; Bouyoucef, D. Predicting purchasing behavior of green food in Algerian context. EuroMed J. Bus. 2020, 15, 1–21. [Google Scholar] [CrossRef]
- Hasan, M. Application of Theory of Planned Behavior to Understand Sustainable Clothing Consumption: Testing the Effect of Materialism and Sustainability as Fashion; Illinois State University: Normal, IL, USA, 2022; p. 1600. [Google Scholar]
- German, J.D.; Ong, A.K.; Perwira Redi, A.A.; Robas, K.P. Predicting factors affecting the intention to use a 3PL during the COVID-19 pandemic: A machine learning ensemble approach. Heliyon 2022, 8, e11382. [Google Scholar] [CrossRef]
- Liu, P.; Li, M.; Dai, D.; Guo, L. The effects of social commerce environmental characteristics on customers’ purchase intentions: The chain mediating effect of customer-to-customer interaction and customer-perceived value. Electron. Commer. Res. Appl. 2021, 48, 101073. [Google Scholar] [CrossRef]
- Zhao, S.; Chen, L. Exploring residents’ purchase intention of green housings in China: An extended perspective of perceived value. Int. J. Environ. Res. Public Health 2021, 18, 4074. [Google Scholar] [CrossRef]
- Kim, M.-K.; Oh, J.; Park, J.-H.; Joo, C. Perceived value and adoption intention for electric vehicles in Korea: Moderating effects of environmental traits and government supports. Energy 2018, 159, 799–809. [Google Scholar] [CrossRef]
- Park, E.; Kwon, S.J. What Motivations Drive Sustainable Energy-saving behavior?: An examination in South Korea. Renew. Sustain. Energy Rev. 2017, 79, 494–502. [Google Scholar] [CrossRef]
- Li, Q.; Long, R.; Chen, H. Differences and influencing factors for Chinese urban resident willingness to pay for green housings: Evidence from five first-tier cities in China. Appl. Energy 2018, 229, 299–313. [Google Scholar] [CrossRef]
- Yadav, R.; Pathak, G.S. Young Consumers’ intention towards buying green products in a developing nation: Extending the theory of planned behavior. J. Clean. Prod. 2016, 135, 732–739. [Google Scholar] [CrossRef]
- Ebrahimi, P.; Khajeheian, D.; Fekete-Farkas, M. A Sem-NCA approach towards Social Networks Marketing: Evaluating consumers’ sustainable purchase behavior with the moderating role of eco-friendly attitude. Int. J. Environ. Res. Public Health 2021, 18, 13276. [Google Scholar] [CrossRef]
- Patel, H.; Sharma, S.; Purohit, R. Factors Influencing Millennials’ Purchase Intention of Organic Food. Int. J. Future Gener. Commun. Netw. 2021, 14, 2032–2046. [Google Scholar]
- Braksiek, M.; Thormann, T.F.; Wicker, P. Intentions of Environmentally Friendly Behavior Among Sports Club members: An empirical test of the theory of planned behavior across genders and sports. Front. Sports Act. Living 2021, 3, 657183. [Google Scholar] [CrossRef]
- Rex, J.; Lobo, A.; Leckie, C. Evaluating the drivers of sustainable behavioral intentions: An application and extension of the theory of planned behavior. J. Nonprofit Public Sect. Mark. 2015, 27, 263–284. [Google Scholar] [CrossRef]
- Hasebrook, J.P.; Michalak, L.; Wessels, A.; Koenig, S.; Spierling, S.; Kirmsse, S. Green behavior: Factors influencing behavioral intention and actual environmental behavior of employees in the financial service sector. Sustainability 2022, 14, 10814. [Google Scholar] [CrossRef]
- Silberer, J.; Müller, P.; Bäumer, T.; Huber, S. Target-oriented promotion of the intention for sustainable behavior with social norms. Sustainability 2020, 12, 6193. [Google Scholar] [CrossRef]
- Ayar, I.; Gürbüz, A. Sustainable consumption intentions of consumers in Turkey: A research within the theory of planned behavior. SAGE Open 2021, 11, 215824402110475. [Google Scholar] [CrossRef]
- Promotosh, B.; Sajedul, I.M. Young Consumers’ Purchase intentions of Buying Green Products: The Study Based on the Theory of Planned Behavior. Master’s Thesis, Umeå University, Umeå, Sweden, 2011. [Google Scholar]
- Yadav, R.; Pathak, G.S. Determinants of consumers’ green purchase behavior in a developing nation: Applying and extending the theory of planned behavior. Ecol. Econ. 2017, 134, 114–122. [Google Scholar] [CrossRef]
- Dangelico, R.M.; Alvino, L.; Fraccascia, L. Investigating the antecedents of consumer behavioral intention for sustainable fashion products: Evidence from a large survey of Italian consumers. Technol. Forecast. Soc. Chang. 2022, 185, 122010. [Google Scholar] [CrossRef]
- Nekmahmud, M.; Fekete-Farkas, M. Why not green marketing? determinates of consumers’ intention to green purchase decision in a new developing nation. Sustainability 2020, 12, 7880. [Google Scholar] [CrossRef]
- Ritter, Á.M.; Borchardt, M.; Vaccaro, G.L.R.; Pereira, G.M.; Almeida, F. Motivations for promoting the consumption of green products in an emerging country: Exploring attitudes of Brazilian consumers. J. Clean. Prod. 2015, 106, 507–520. [Google Scholar] [CrossRef]
- Ansu-Mensah, P. Green product awareness effect on green purchase intentions of University Students’: An emerging market’s perspective. Future Bus. J. 2021, 7, 48. [Google Scholar] [CrossRef]
- Awuni, J.; Du, J.; Yiranbon, E. Factors influencing green purchasing behaviors: Some insights from Tamale, Ghana. Br. J. Econ. Manag. Trade 2016, 14, 1–12. [Google Scholar] [CrossRef] [PubMed]
- Ong, A.K.; Cleofas, M.A.; Prasetyo, Y.T.; Chuenyindee, T.; Young, M.N.; Diaz, J.F.; Nadlifatin, R.; Redi, A.A. Consumer behavior in clothing industry and its relationship with open innovation dynamics during the COVID-19 pandemic. J. Open Innov. Technol. Mark. Complex. 2021, 7, 211. [Google Scholar] [CrossRef]
- Zhang, L.; Fan, Y.; Zhang, W.; Zhang, S. Extending the theory of planned behavior to explain the effects of cognitive factors across different kinds of green products. Sustainability 2019, 11, 4222. [Google Scholar] [CrossRef]
- Ahmed, N.; Li, C.; Khan, A.; Qalati, S.A.; Naz, S.; Rana, F. Purchase intention toward organic food among young consumers using theory of planned behavior: Role of environmental concerns and environmental awareness. J. Environ. Plan. Manag. 2020, 64, 796–822. [Google Scholar] [CrossRef]
- Carfora, V.; Cavallo, C.; Caso, D.; Del Giudice, T.; De Devitiis, B.; Viscecchia, R.; Nardone, G.; Cicia, G. Explaining consumer purchase behavior for organic milk: Including trust and green self-identity within the theory of planned behavior. Food Qual. Prefer. 2019, 76, 1–9. [Google Scholar] [CrossRef]
- Weston, R.; Gore, P. A Brief Guide to Structural Equation Modeling. Couns. Psychol. 2006, 34, 719–751. [Google Scholar] [CrossRef]
- Hair, J.F. Multivariate Data Analysis: A Global Perspective; Prentice Hall: Hoboken, NJ, USA, 2010. [Google Scholar]
- Gefen, D.; Straub, D.; Boudreau, M.-C. Structural equation modeling and regression: Guidelines for Research Practice. Commun. Assoc. Inf. Syst. 2000, 4, 7. [Google Scholar] [CrossRef]
- Steiger, J.H. Understanding the limitations of global fit assessment in structural equation modeling. Personal. Individ. Differ. 2007, 42, 893–898. [Google Scholar] [CrossRef]
- Yang, J.-J.; Ahn, S.-C. The Effects of Attitude, Subjective Norm, and Behavioral Intention on Perceived Values in Traditional Marketplaces. J. Distrib. Sci. 2020, 18, 25–38. [Google Scholar]
- Yue, B.; Sheng, G.; She, S.; Xu, J. Impact of consumer environmental responsibility on green consumption behavior in China: The role of environmental concern and price sensitivity. Sustainability 2020, 12, 2074. [Google Scholar] [CrossRef]
- Walker, T.R.; McGuinty, E.; Charlebois, S.; Music, J. Single-use plastic packaging in the Canadian food industry: Consumer behavior and perceptions. Humanit. Soc. Sci. Commun. 2021, 8, 80. [Google Scholar] [CrossRef]
- Peng, L.; Zhang, W.; Wang, X.; Liang, S. Moderating effects of time pressure on the relationship between perceived value and purchase intention in social e-commerce sales promotion: Considering the impact of product involvement. Inf. Manag. 2019, 56, 317–328. [Google Scholar] [CrossRef]
- Riva, F.; Magrizos, S.; Rubel, M.R.; Rizomyliotis, I. Green consumerism, green perceived value, and restaurant revisit intention: Millennials’ Sustainable Consumption with moderating effect of green perceived quality. Bus. Strategy Environ. 2022, 31, 2807–2819. [Google Scholar] [CrossRef]
- Wang, H.-J. Determinants of consumers’ purchase behaviour towards Green Brands. Serv. Ind. J. 2017, 37, 896–918. [Google Scholar] [CrossRef]
- Kumar’Ranjan, R.; Kushwaha, R. Impact of green marketing strategies on consumer purchase behaviour. Rev. Manag. 2017, 7, 9–22. [Google Scholar]
- Valentin, A.P.; Hechanova, M.R. Addressing plastic pollution through green consumption: Predicting intentions to use Menstrual Cups in the Philippines. J. Retail. Consum. Serv. 2023, 71, 103204. [Google Scholar] [CrossRef]
- Fiandari, Y.R.; Surachman, S.; Rohman, F.; Hussein, A.S. Perceived value dimension in repetitive fish consumption in Indonesia by using an extended theory of planned behavior. Br. Food J. 2019, 121, 1220–1235. [Google Scholar] [CrossRef]
- Zhang, Y.; Xiao, C.; Zhou, G. Willingness to pay a price premium for energy-saving appliances: Role of perceived value and energy efficiency labeling. J. Clean. Prod. 2020, 242, 118555. [Google Scholar] [CrossRef]
- Kashif, U.; Hong, C.; Naseem, S.; Khan, W.A.; Akram, M.W.; Rehman, K.U.; Andleeb, S. Assessment of millennial organic food consumption and moderating role of food neophobia in Pakistan. Curr. Psychol. 2021, 42, 1504–1515. [Google Scholar] [CrossRef]
- Curvelo, I.C.; Watanabe, E.A.; Alfinito, S. Purchase intention of organic food under the influence of attributes, consumer trust and perceived value. Rev. Gestão 2019, 26, 198–211. [Google Scholar] [CrossRef]
- Ogiemwonyi, O.; Alam, M.N.; Alshareef, R.; Alsolamy, M.; Azizan, N.A.; Mat, N. Environmental factors affecting green purchase behaviors of the consumers: Mediating role of environmental attitude. Clean. Environ. Syst. 2023, 10, 100130. [Google Scholar] [CrossRef]
- Wang, J.; Tao, J.; Chu, M. Behind the label: Chinese Consumers’ Trust in food certification and the effect of perceived quality on purchase intention. Food Control 2020, 108, 106825. [Google Scholar] [CrossRef]
- Yadav, R.; Pathak, G.S. Intention to purchase organic food among young consumers: Evidences from a developing nation. Appetite 2016, 96, 122–128. [Google Scholar] [CrossRef] [PubMed]
- Xu, Y.; Zhang, W.; Bao, H.; Zhang, S.; Xiang, Y. A SEM–neural network approach to predict customers’ intention to purchase battery electric vehicles in China’s Zhejiang Province. Sustainability 2019, 11, 3164. [Google Scholar] [CrossRef]
- Wang, B.; Li, J.; Sun, A.; Wang, Y.; Wu, D. Residents’ green purchasing intentions in a developing-country context: Integrating PLS-SEM and MGA methods. Sustainability 2019, 12, 30. [Google Scholar] [CrossRef]
- Kaffashi, S.; Shamsudin, M.N. Transforming to a low carbon society; an extended theory of planned behaviour of Malaysian citizens. J. Clean. Prod. 2019, 235, 1255–1264. [Google Scholar] [CrossRef]
- Dangi, N.; Gupta, S.K.; Narula, S.A. Consumer buying behaviour and purchase intention of Organic Food: A Conceptual Framework. Manag. Environ. Qual. Int. J. 2020, 31, 1515–1530. [Google Scholar] [CrossRef]
- Meng, Q.; Li, M.; Liu, W.; Li, Z.; Zhang, J. Pricing policies of dual-channel Green Supply Chain: Considering government subsidies and consumers’ dual preferences. Sustain. Prod. Consum. 2021, 26, 1021–1030. [Google Scholar] [CrossRef]
- Joshi, Y.; Rahman, Z. Factors affecting green purchase behaviour and future research directions. Int. Strateg. Manag. Rev. 2015, 3, 128–143. [Google Scholar] [CrossRef]
- Wijekoon, R.; Sabri, M.F. Determinants that Influence Green product purchase intention and behavior: A literature review and guiding framework. Sustainability 2021, 13, 6219. [Google Scholar] [CrossRef]
- Wang, H.; Ma, B.; Bai, R. How does green product knowledge effectively promote green purchase intention? Sustainability 2019, 11, 1193. [Google Scholar] [CrossRef]
- Johe, M.H.; Bhullar, N. To buy or not to buy: The roles of self-identity, attitudes, perceived behavioral control and norms in organic consumerism. Ecol. Econ. 2016, 128, 99–105. [Google Scholar] [CrossRef]
- Afridi, S.A.; Khan, W.; Haider, M.; Shahjehan, A.; Afsar, B. Generativity and Green Purchasing Behavior: Moderating role of man-nature orientation and perceived behavioral control. SAGE Open 2021, 11, 215824402110544. [Google Scholar] [CrossRef]
- Zhuang, W.; Luo, X.; Riaz, M.U. On the factors influencing Green Purchase Intention: A meta-analysis approach. Front. Psychol. 2021, 12, 644020. [Google Scholar] [CrossRef]
- Witek, L.; Kuźniar, W. Green purchase behavior: The effectiveness of sociodemographic variables for explaining green purchases in emerging market. Sustainability 2020, 13, 209. [Google Scholar] [CrossRef]
- Hasan, H.N.; Suciarto, S. The influence of attitude, subjective norm and perceived behavioral control towards organic food purchase intention. J. Manag. Bus. Environ. (JMBE) 2020, 1, 132. [Google Scholar] [CrossRef]
- Kumar, A.; Prakash, G.; Kumar, G. Does environmentally responsible purchase intention matter for consumers? A predictive sustainable model developed through an empirical study. J. Retail. Consum. Serv. 2021, 58, 102270. [Google Scholar] [CrossRef]
- Scalco, A.; Noventa, S.; Sartori, R.; Ceschi, A. Predicting Organic Food Consumption: A meta-analytic structural equation model based on the theory of planned behavior. Appetite 2017, 112, 235–248. [Google Scholar] [CrossRef]
- Bai, L.; Wang, M.; Gong, S. Understanding the antecedents of organic food purchases: The important roles of beliefs, subjective norms, and identity expressiveness. Sustainability 2019, 11, 3045. [Google Scholar] [CrossRef]
- Young, W.; Hwang, K.; McDonald, S.; Oates, C.J. Sustainable consumption: Green consumer behaviour when purchasing products. Sustain. Dev. 2009, 18, 20–31. [Google Scholar] [CrossRef]
- Smith, O.; Brisman, A. Plastic waste and the environmental crisis industry. Crit. Criminol. 2021, 29, 289–309. [Google Scholar] [CrossRef]
- Moslehpour, M.; Chau, K.Y.; Du, L.; Qiu, R.; Lin, C.-Y.; Batbayar, B. Predictors of green purchase intention toward eco-innovation and green products: Evidence from Taiwan. Econ. Res.-Ekon. Istraživanja 2022, 36, 2121934. [Google Scholar] [CrossRef]
- Pop, R.-A.; Săplăcan, Z.; Alt, M.-A. Social Media Goes Green—The impact of social media on Green Cosmetics purchase motivation and intention. Information 2020, 11, 447. [Google Scholar] [CrossRef]
- Song, M.; Wang, S.; Zhang, H. Could environmental regulation and R&D tax incentives affect Green Product Innovation? J. Clean. Prod. 2020, 258, 120849. [Google Scholar]
- Barman, A.; Das, R.; De, P.K.; Sana, S.S. Optimal Pricing and greening strategy in a competitive Green Supply Chain: Impact of government subsidy and tax policy. Sustainability 2021, 13, 9178. [Google Scholar] [CrossRef]
- Fan, Y.; Chen, J.; Shirkey, G.; John, R.; Wu, S.R.; Park, H.; Shao, C. Applications of structural equation modeling (SEM) in Ecological Studies: An updated review. Ecol. Process. 2016, 5, 19. [Google Scholar] [CrossRef]
- Woody, E. An SEM perspective on evaluating mediation: What every clinical researcher needs to know. J. Exp. Psychopathol. 2011, 2, 210–251. [Google Scholar] [CrossRef]



| Category | N | % | |
|---|---|---|---|
| Gender | Male | 237 | 47.40% |
| Female | 263 | 52.60% | |
| Gender | 18–25 | 332 | 66.40% |
| 26–35 | 105 | 21% | |
| 36–45 | 34 | 6.80% | |
| 46–55 | 25 | 5% | |
| 56–65 | 4 | 0.80% | |
| Status | Single | 410 | 82% |
| Married | 84 | 16.80% | |
| Separated | 6 | 1.20% | |
| Area of Residence | Rural | 122 | 24.40% |
| Urban | 378 | 75.60% | |
| Employment | Unemployed | 15 | 3% |
| Student | 300 | 60% | |
| Employed | 172 | 34.40% | |
| Self-employed/Business Owner | 13 | 2.60% | |
| Education Level | Finished college or graduate degree | 193 | 38.60% |
| Attended college | 260 | 52% | |
| Attended high school/Senior high school | 47 | 9.40% | |
| Total Monthly Net Income/Allowance | Less than 20,000 | 281 | 56.20% |
| Less than 20,001–30,000 | 80 | 16% | |
| Less than 30,001–40,000 | 89 | 17.80% | |
| Less than 40,001–50,000 | 25 | 5% | |
| Above 50,000 | 25 | 5% | |
| Frequency of considering a sustainable product for use | Never | 10 | 2% |
| Rarely | 46 | 9.20% | |
| Sometimes | 183 | 36.60% | |
| Often | 178 | 35.60% | |
| Always | 83 | 16.60% |
| Variable | Item | Mean | StD | Factor Loading | |
|---|---|---|---|---|---|
| Initial | Final | ||||
| Purchasing Intentions | PI1 | 4.0782 | 0.90454 | 0.842 | 0.843 |
| PI2 | 4.1240 | 0.88577 | 0.800 | 0.857 | |
| PI3 | 4.1105 | 0.96208 | 0.797 | 0.823 | |
| PI4 | 4.1402 | 0.93968 | 0.847 | 0.848 | |
| Customer Perceived Value | CPV1 | 3.8706 | 0.94123 | 0.726 | 0.727 |
| CPV2 | 4.0243 | 0.94552 | 0.789 | 0.791 | |
| CPV3 | 4.1105 | 0.94507 | 0.800 | 0.807 | |
| CPV4 | 3.9434 | 0.91506 | 0.797 | 0.799 | |
| CPV5 | 4.1024 | 0.93304 | 0.777 | 0.779 | |
| Subjective Norm | SN1 | 3.4420 | 1.06986 | 0.749 | 0.748 |
| SN2 | 3.6819 | 1.06094 | 0.809 | 0.809 | |
| SN3 | 3.7332 | 1.05598 | 0.858 | 0.858 | |
| SN4 | 3.3423 | 1.16425 | 0.746 | 0.745 | |
| SN5 | 3.3235 | 1.16617 | 0.768 | 0.768 | |
| Attitude | A1 | 3.9003 | 0.97995 | 0.595 | 0.595 |
| A2 | 4.0943 | 0.86945 | 0.820 | 0.820 | |
| A3 | 4.2237 | 0.89205 | 0.833 | 0.807 | |
| A4 | 4.1617 | 0.87657 | 0.850 | 0.850 | |
| A5 | 4.0674 | 0.93189 | 0.772 | 0.772 | |
| Perceived Behavioral Control | PBC1 | 4.1132 | 0.89631 | 0.714 | 0.724 |
| PBC2 | 3.6550 | 1.00517 | 0.685 | 0.710 | |
| PBC3 | 3.9704 | 0.88022 | 0.798 | 0.807 | |
| PBC4 | 3.7951 | 0.94215 | 0.726 | 0.751 | |
| PBC5 | 3.5121 | 1.10612 | 0.853 | 0.861 | |
| Perceived Environmental Concern | PENC1 | 4.2480 | 0.92880 | 0.845 | 0.846 |
| PENC2 | 4.0458 | 0.92447 | 0.895 | 0.895 | |
| PENC3 | 4.2210 | 0.87900 | 0.924 | 0.924 | |
| PENC4 | 4.1159 | 0.93000 | 0.915 | 0.915 | |
| PENC5 | 3.9380 | 1.00212 | 0.754 | 0.754 | |
| Perceived Economic Concern | PECC1 | 4.1914 | 0.91447 | 0.870 | 0.871 |
| PECC2 | 4.1321 | 0.91611 | 0.895 | 0.895 | |
| PECC3 | 4.0755 | 0.90328 | 0.841 | 0.842 | |
| PECC4 | 4.1698 | 0.88882 | 0.916 | 0.916 | |
| PECC5 | 4.0755 | 0.95844 | 0.840 | 0.840 | |
| Perceived Authority Support | PAS1 | 4.2776 | 0.93636 | 0.772 | 0.772 |
| PAS2 | 4.0323 | 0.89686 | 0.891 | 0.891 | |
| PAS3 | 4.0782 | 0.89251 | 0.897 | 0.897 | |
| PAS4 | 3.9434 | 0.95834 | 0.836 | 0.836 | |
| Factor | Cronbach’s α | Average Variance Extracted (AVE) | Composite Reliability (CR) |
|---|---|---|---|
| Purchasing Intentions | 0.938 | 0.710 | 0.907 |
| Customer Perceived Value | 0.934 | 0.610 | 0.886 |
| Subjective Norm | 0.909 | 0.619 | 0.890 |
| Attitude | 0.930 | 0.599 | 0.880 |
| Perceived Behavioral Control | 0.884 | 0.597 | 0.880 |
| Perceived Environmental Concern | 0.936 | 0.755 | 0.939 |
| Perceived Economic Concern | 0.941 | 0.763 | 0.941 |
| Perceived Authority Support | 0.910 | 0.723 | 0.921 |
| Goodness of Fit Measures | Parameter Estimates | Minimum Cutoff | Suggested by |
|---|---|---|---|
| Incremental Fit Index (IFI) | 0.958 | >0.80 | Gefen et al. [85] |
| Tucker Lewis Index (TLI) | 0.947 | >0.80 | Gefen et al. [85] |
| Comparative Fit Index (CFI) | 0.957 | >0.80 | Gefen et al. [85] |
| Goodness of Fit Index (GFI) | 0.869 | >0.80 | Gefen et al. [85] |
| Adjusted Goodness of Fit Index (AGFI) | 0.825 | >0.80 | Gefen et al. [85] |
| Root Mean Square Error of Approximation (RMSEA) | 0.054 | <0.07 | Steiger [86] |
| No | Variable | Direct Effect | p-Value | Indirect Effect | p-Value | Total Effect | p-Value |
|---|---|---|---|---|---|---|---|
| 1 | PAS→SN | 0.510 | 0.009 | - | - | 0.510 | 0.009 |
| 2 | PAS→AT | 0.300 | 0.016 | - | - | 0.300 | 0.016 |
| 3 | PAS→PBC | 0.477 | 0.007 | - | - | 0.477 | 0.007 |
| 4 | PENC→SN | 0.586 | 0.016 | - | - | 0.586 | 0.016 |
| 5 | PENC→AT | 0.625 | 0.003 | - | - | 0.625 | 0.003 |
| 6 | PENC→PBC | 0.321 | 0.012 | - | - | 0.321 | 0.012 |
| 7 | PECC→AT | 0.472 | 0.008 | - | - | 0.472 | 0.008 |
| 8 | PBC→CPV | 0.211 | 0.012 | - | - | 0.211 | 0.012 |
| 9 | AT→CPV | 0.631 | 0.005 | - | - | 0.631 | 0.005 |
| 10 | SN→CPV | 0.200 | 0.019 | - | - | 0.200 | 0.019 |
| 11 | CPV→PI | 0.852 | 0.009 | - | - | 0.852 | 0.009 |
| 12 | PAS→CPV | - | - | 0.392 | 0.013 | 0.392 | 0.013 |
| 13 | PAS→PI | - | - | 0.334 | 0.014 | 0.334 | 0.014 |
| 14 | PECC→CPV | - | - | 0.298 | 0.004 | 0.298 | 0.004 |
| 15 | PECC→PI | - | - | 0.254 | 0.005 | 0.254 | 0.005 |
| 16 | PENC→CPV | - | - | 0.582 | 0.008 | 0.582 | 0.008 |
| 17 | PENC→PI | - | - | 0.496 | 0.005 | 0.496 | 0.005 |
| 18 | PBC→ PI | - | - | 0.180 | 0.013 | 0.180 | 0.013 |
| 19 | AT→PI | - | - | 0.538 | 0.006 | 0.538 | 0.006 |
| 20 | SN→PI | - | - | 0.171 | 0.018 | 0.171 | 0.018 |
Disclaimer/Publisher’s Note: The statements, opinions and data contained in all publications are solely those of the individual author(s) and contributor(s) and not of MDPI and/or the editor(s). MDPI and/or the editor(s) disclaim responsibility for any injury to people or property resulting from any ideas, methods, instructions or products referred to in the content. |
© 2024 by the authors. Licensee MDPI, Basel, Switzerland. This article is an open access article distributed under the terms and conditions of the Creative Commons Attribution (CC BY) license (https://creativecommons.org/licenses/by/4.0/).
Share and Cite
Ilagan, S.M.C.; Ong, A.K.S.; German, J.D.; Gumasing, M.J.J.; Pabalan, K.M.P. Holistic Antecedent Analysis of Behavioral Intention among Green Consumers in the Philippines: A Sustainability Theory of the Planned Behavior Approach. Sustainability 2024, 16, 3894. https://doi.org/10.3390/su16103894
Ilagan SMC, Ong AKS, German JD, Gumasing MJJ, Pabalan KMP. Holistic Antecedent Analysis of Behavioral Intention among Green Consumers in the Philippines: A Sustainability Theory of the Planned Behavior Approach. Sustainability. 2024; 16(10):3894. https://doi.org/10.3390/su16103894
Chicago/Turabian StyleIlagan, Shiela Mae C., Ardvin Kester S. Ong, Josephine D. German, Ma. Janice J. Gumasing, and Kyla Marie P. Pabalan. 2024. "Holistic Antecedent Analysis of Behavioral Intention among Green Consumers in the Philippines: A Sustainability Theory of the Planned Behavior Approach" Sustainability 16, no. 10: 3894. https://doi.org/10.3390/su16103894
APA StyleIlagan, S. M. C., Ong, A. K. S., German, J. D., Gumasing, M. J. J., & Pabalan, K. M. P. (2024). Holistic Antecedent Analysis of Behavioral Intention among Green Consumers in the Philippines: A Sustainability Theory of the Planned Behavior Approach. Sustainability, 16(10), 3894. https://doi.org/10.3390/su16103894

