The Active Role of Job Crafting in Promoting Well-Being and Employability: An Empirical Investigation
Abstract
:1. Job Crafting as a Sustainable Tool in Turbulent Times
2. The Theoretical Framework: The Job Demands–Resources Model
2.1. The Study Included Variables
2.1.1. Job Insecurity
2.1.2. Employability
2.1.3. Work Engagement
2.1.4. Psychological Well-Being
2.1.5. Emotional Exhaustion
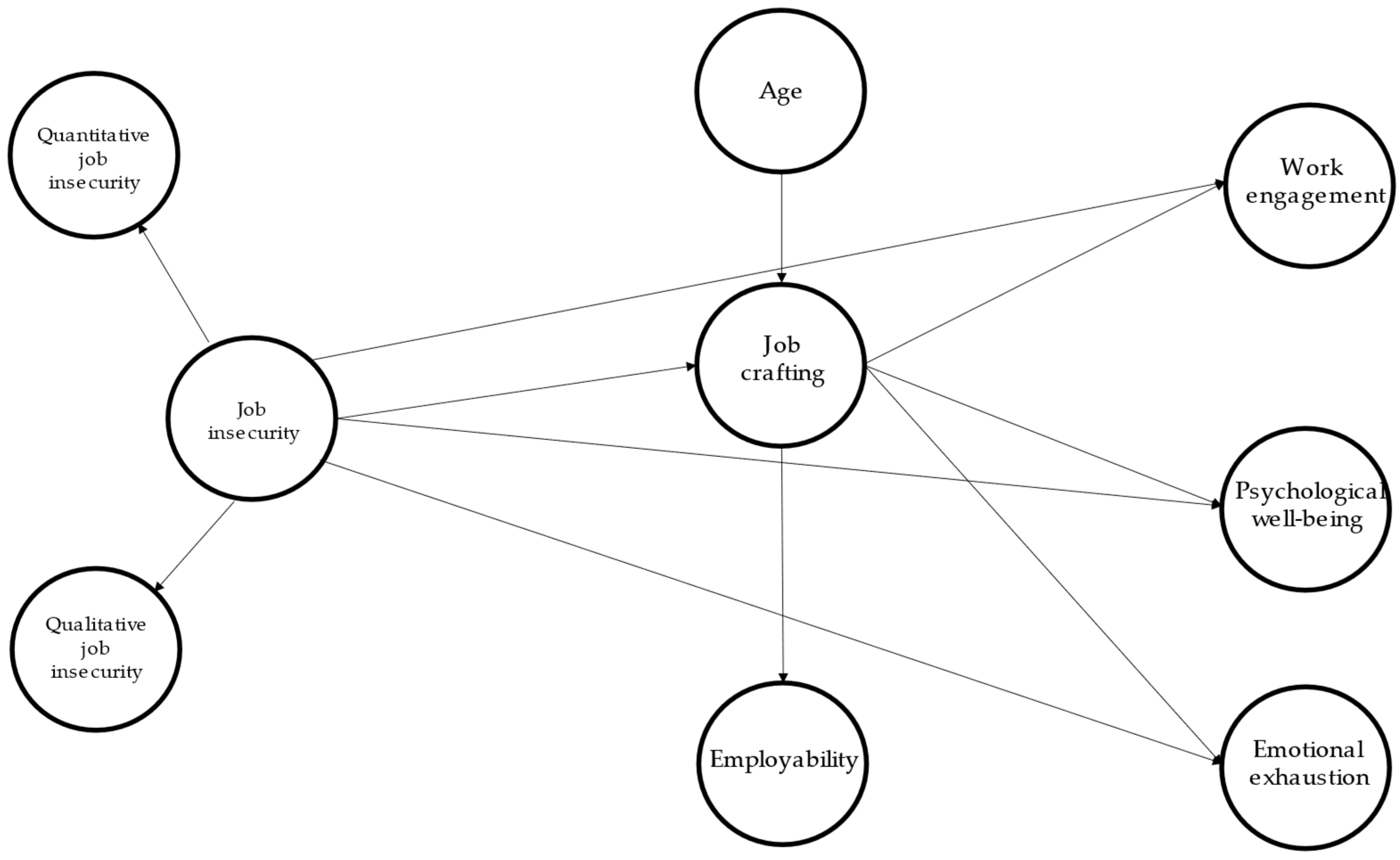
2.2. Objectives and Hypotheses
3. Materials and Methods
3.1. Latent Variables Approach: PLS-SEM and CB-SEM
3.2. Participants
3.3. Data Collection and Data Analysis
3.4. Measures
- Job insecurity: This is considered a second-level latent factor based on the quantitative and qualitative insecurity scales, measured using the repeated indicators approach. The quantitative scale of insecurity at work is made up of five items [91], with Cronbach’s α = 0.83 and McDonald’s ω = 0.85. An example of an item is “I’m scared of getting fired”. According to [92], job insecurity is deemed to be a demand.
- Job crafting: Only the positive dimensions of these constructs were considered [93]; more specifically, an increase in structural resources, an increase in social resources, and an increase in challenging demands. The scale, made up of nine items [94], indicates appropriate reliance, with α = 0.91 and ω = 0.92. According to [9,16], job crafting is included as a mediator in the model.
- Employability: This refers to six items from Berntson and Marklund [45], in which Cronbach’s α and McDonald’s ω are identical at 0.84. An example of an item is “I’m actively committed to increasing my “spendability” on the work market”, with a response scale ranging from 1 = Completely disagree to 5 = Completely agree. Employability, as a proactive behavior, is considered positively associated with job crafting, as suggested by [95].
- Work engagement: Three items [54] were considered, with one item for each of the three different parameters, which are dedication, absorption, and vigor. Reliance was indicated with Cronbach’s α and McDonald’s ω equal to 0.86. An example of an item is “I’m happy when I’m busy at work”, with a response scale from 1 = Never to 6 = Always. Work engagement is regarded as a positive outcome linked to the motivational process, as assumed by [57,96].
- Psychological well-being: This parameter was extracted from the questionnaire by Petrillo et al. [61] with six items in total. The internal coherence of the scale appears to be respected as both Cronbach’s α and McDonald’s ω were equal to 0.90. Examples of items are “Do you feel you have had experiences that have helped you to grow and become a better person?” and “Do you feel able to think or express your ideas and opinions?”, with a response scale ranging from 0 = Never and 5 = Every day. The constructs, such as work engagement, were incorporated into the positive outcomes associated with the motivational process, as various studies showed [97,98].
- Emotional exhaustion: Four items from Kristensen et al. [99] were considered. An example of an item is “I feel exhausted at the end of a workday”. Cronbach’s α and McDonald’s ω were equal to 0.90, with a response scale ranging from 1 = Never to 6 = Always. Emotional exhaustion, as a dimension of burnout, is an important part of the processes associated with health impairment according to the JD-R model, as shown in several previous studies [96].
4. Results
5. Discussion
6. Conclusions
7. Limitations
8. Recommendation
9. Implications
Author Contributions
Funding
Informed Consent Statement
Data Availability Statement
Conflicts of Interest
References
- Greenhaus, J.H.; Kossek, E.E. The Contemporary Career: A Work–Home Perspective. Annu. Rev. Organ. Psychol. Organ. Behav. 2014, 1, 361–388. [Google Scholar] [CrossRef]
- Akkermans, J.; Tims, M. Crafting Your Career: How Career Competencies Relate to Career Success via Job Crafting. Appl. Psychol. 2017, 66, 168–195. [Google Scholar] [CrossRef]
- Stuer, D.; De Vos, A.; Van Der Heijden, B.I.J.M.; Akkermans, J. A Sustainable Career Perspective of Work Ability: The Importance of Resources across the Lifespan. Int. J. Environ. Res. Public Health 2019, 16, 2572. [Google Scholar] [CrossRef] [PubMed]
- De Hauw, S.; Greenhaus, J.H. Building a Sustainable Career: The Role of Work-Home Balance in Career Decision Making. AMPROC 2014, 2014, 13367. [Google Scholar] [CrossRef]
- Arthur, M.B.; Khapova, S.N.; Wilderom, C.P.M. Career Success in a Boundaryless Career World. J. Organ. Behav. 2005, 26, 177–202. [Google Scholar] [CrossRef]
- Cheng, J.-C.; Yi, O. Hotel Employee Job Crafting, Burnout, and Satisfaction: The Moderating Role of Perceived Organizational Support. Int. J. Hosp. Manag. 2018, 72, 78–85. [Google Scholar] [CrossRef]
- Mäkikangas, A.; Aunola, K.; Seppälä, P.; Hakanen, J. Work Engagement–Team Performance Relationship: Shared Job Crafting as a Moderator. J. Occup. Organ. Psychol. 2016, 89, 772–790. [Google Scholar] [CrossRef]
- Shin, Y.; Hur, W.-M.; Choi, W.-H. Coworker Support as a Double-Edged Sword: A Moderated Mediation Model of Job Crafting, Work Engagement, and Job Performance. Int. J. Hum. Resour. Manag. 2020, 31, 1417–1438. [Google Scholar] [CrossRef]
- Robledo, E.; Zappalà, S.; Topa, G. Job Crafting as a Mediator between Work Engagement and Wellbeing Outcomes: A Time-Lagged Study. Int. J. Environ. Res. Public Health 2019, 16, 1376. [Google Scholar] [CrossRef]
- Singh, V.; Singh, M. A Burnout Model of Job Crafting: Multiple Mediator Effects on Job Performance. IIMB Manag. Rev. 2018, 30, 305–315. [Google Scholar] [CrossRef]
- Wrzesniewski, A.; Dutton, J.E. Crafting a Job: Revisioning Employees as Active Crafters of Their Work. Acad. Manag. Rev. 2001, 26, 179–201. [Google Scholar] [CrossRef]
- Chmiel, N.; Fraccaroli, F.; Sverke, M. Introduzione Alla Psicologia Delle Organizzazioni: Una Prospettiva Internazionale; Il Mulino: Bologna, Italy, 2019. [Google Scholar]
- Bakker, A.B.; Demerouti, E. Job Demands–Resources Theory. Wellbeing A Complet. Ref. Guide 2014, 3, 1–28. [Google Scholar] [CrossRef]
- Tims, M.; Bakker, A.B.; Derks, D. Development and Validation of the Job Crafting Scale. J. Vocat. Behav. 2012, 80, 173–186. [Google Scholar] [CrossRef]
- Ingusci, E.; Callea, A.; Cortese, C.G.; Zito, M.; Borgogni, L.; Cenciotti, R.; Colombo, L.; Signore, F.; Ciavolino, E.; Demerouti, E.; et al. Self-Efficacy and Work Performance: The Role of Job Crafting in Middle-Age Workers. Int. J. Bus. Soc. 2019, 20, 533–551. [Google Scholar]
- Ingusci, E.; Signore, F.; Giancaspro, M.L.; Manuti, A.; Molino, M.; Russo, V.; Zito, M.; Cortese, C.G. Workload, Techno Overload, and Behavioral Stress during COVID-19 Emergency: The Role of Job Crafting in Remote Workers. Front. Psychol. 2021, 12, 1141. [Google Scholar] [CrossRef] [PubMed]
- Signore, F.; Cortese, C.G.; Parisi, S.; Russo, V.; Zito, M.; Ingusci, E. Job Crafting and Well-Being at Work: An Exploratory Analysis during Health Emergency Period. La Med. Del Lav. 2020, 111, 478–492. [Google Scholar]
- Demerouti, E.; Bakker, A.B.; Gevers, J.M. Job Crafting and Extra-Role Behavior: The Role of Work Engagement and Flourishing. J. Vocat. Behav. 2015, 91, 87–96. [Google Scholar] [CrossRef]
- Uppathampracha, R.; Guoxin, L. A Study on the Relationships between Authentic Leadership, Job Crafting, Psychological Capital and Organisational Innovation. Int. J. Manag. Sci. Bus. Adm. 2021, 7, 14–22. [Google Scholar] [CrossRef]
- Damanpour, F.; Walker, R.M.; Avellaneda, C.N. Combinative Effects of Innovation Types and Organizational Performance: A Longitudinal Study of Service Organizations. J. Manag. Stud. 2009, 46, 650–675. [Google Scholar] [CrossRef]
- Fan, Y.-J.; Liu, S.-F.; Luh, D.-B.; Teng, P.-S. Corporate Sustainability: Impact Factors on Organizational Innovation in the Industrial Area. Sustainability 2021, 13, 1979. [Google Scholar] [CrossRef]
- Petrou, P.; Xanthopoulou, D. Interactive Effects of Approach and Avoidance Job Crafting in Explaining Weekly Variations in Work Performance and Employability. Appl. Psychol. 2021, 70, 1345–1359. [Google Scholar] [CrossRef]
- Di Fabio, A. Positive Healthy Organizations: Promoting Well-Being, Meaningfulness, and Sustainability in Organizations. Front. Psychol. 2017, 8, 1938. [Google Scholar] [CrossRef] [PubMed]
- Lowe, G. Creating Healthly Organizations, Revised and Expanded Edition: Taking Action to Improve Employee Well-Being; University of Toronto Press: Toronto, ON, Canada, 2020. [Google Scholar]
- Ingusci, E. Diversity Climate and Job Crafting: The Role of Age. Open Psychol. J. 2018, 11, 105–111. [Google Scholar] [CrossRef]
- Zhou, T.; Xu, C.; Wang, C.; Sha, S.; Wang, Z.; Zhou, Y.; Zhang, X.; Hu, D.; Liu, Y.; Tian, T.; et al. Burnout and Well-Being of Healthcare Workers in the Post-Pandemic Period of COVID-19: A Perspective from the Job Demands-Resources Model. BMC Health Serv. Res. 2022, 22, 284. [Google Scholar] [CrossRef] [PubMed]
- Kim, H.-K. In the COVID-19 Era, Effects of Job Stress, Coping Strategies, Meaning in Life and Resilience on Psychological Well-Being of Women Workers in the Service Sector. Int. J. Environ. Res. Public Health 2022, 19, 9824. [Google Scholar] [CrossRef] [PubMed]
- Fraccaroli, F.; Sverke, M. An Introduction to Work and Organizational Psychology: An International Perspective, 1st ed.; Chmiel, N., Ed.; Wiley: Hoboken, NJ, USA, 2017; ISBN 978-1-119-16802-7. [Google Scholar]
- Nemteanu, M.-S.; Dinu, V.; Dabija, D.-C. Job Insecurity, Job Instability, and Job Satisfaction in the Context of the COVID-19 Pandemic. J. Compet. 2021, 13, 65–82. [Google Scholar] [CrossRef]
- Chirumbolo, A.; Callea, A.; Urbini, F. The Effect of Job Insecurity and Life Uncertainty on Everyday Consumptions and Broader Life Projects during COVID-19 Pandemic. Int. J. Environ. Res. Public Health 2021, 18, 5363. [Google Scholar] [CrossRef]
- Bakker, A.B.; Demerouti, E. The Job Demands-Resources Model: State of the Art. J. Manag. Psychol. 2007, 22, 309–328. [Google Scholar] [CrossRef]
- Bakker, A.B.; Demerouti, E. Job Demands–Resources Theory: Taking Stock and Looking Forward. J. Occup. Health Psychol. 2017, 22, 273. [Google Scholar] [CrossRef]
- Demerouti, E.; Bakker, A.B.; Nachreiner, F.; Schaufeli, W.B. The Job Demands-Resources Model of Burnout. J. Appl. Psychol. 2001, 86, 499. [Google Scholar] [CrossRef]
- Schaufeli, W.B.; Bakker, A.B. Job Demands, Job Resources, and Their Relationship with Burnout and Engagement: A Multi-Sample Study. J. Organ. Behav. Int. J. Ind. Occup. Organ. Psychol. Behav. 2004, 25, 293–315. [Google Scholar] [CrossRef]
- Xanthopoulou, D.; Bakker, A.B.; Demerouti, E.; Schaufeli, W.B. The Role of Personal Resources in the Job Demands-Resources Model. Int. J. Stress Manag. 2007, 14, 121. [Google Scholar] [CrossRef]
- Nikolova, I.; Stynen, D.; Van Coillie, H.; De Witte, H. Job Insecurity and Employee Performance: Examining Different Types of Performance, Rating Sources and Levels. Eur. J. Work. Organ. Psychol. 2022, 31, 713–726. [Google Scholar] [CrossRef]
- De Witte, H.; Pienaar, J.; De Cuyper, N. Review of 30 Years of Longitudinal Studies on the Association between Job Insecurity and Health and Well-Being: Is There Causal Evidence? Aust. Psychol. 2016, 51, 18–31. [Google Scholar] [CrossRef]
- Chirumbolo, A.; Areni, A. Job Insecurity Influence on Job Performance and Mental Health: Testing the Moderating Effect of the Need for Closure. Econ. Ind. Democr. 2010, 31, 195–214. [Google Scholar] [CrossRef]
- Greenhalgh, L.; Rosenblatt, Z. Job Insecurity: Toward Conceptual Clarity. Acad. Manag. Rev. 1984, 9, 438–448. [Google Scholar] [CrossRef]
- Converso, D. Insicurezza Lavorativa, Salute e Scelte Di Vita: Lo Sguardo Della Psicologia Del Lavoro. Minerva Medicolegale 2014, 135, 155–162. [Google Scholar]
- Lee, C.; Huang, G.-H.; Ashford, S.J. Job Insecurity and the Changing Workplace: Recent Developments and the Future Trends in Job Insecurity Research. Annu. Rev. Organ. Psychol. Organ. Behav. 2018, 5, 335–359. [Google Scholar] [CrossRef]
- De Witte, H. Job Insecurity: Review of the International Literature on Definitions, Prevalence, Antecedents and Consequences. SA J. Ind. Psychol. 2005, 31, 1–6. [Google Scholar] [CrossRef]
- Sverke, M.; Hellgren, J. The Nature of Job Insecurity: Understanding Employment Uncertainty on the Brink of a New Millennium. Appl. Psychol. 2002, 51, 23–42. [Google Scholar] [CrossRef]
- Cheng, G.H.-L.; Chan, D.K.-S. Who Suffers More from Job Insecurity? A Meta-Analytic Review. Appl. Psychol. 2008, 57, 272–303. [Google Scholar] [CrossRef]
- Berntson, E.; Marklund, S. The Relationship between Perceived Employability and Subsequent Health. Work. Stress 2007, 21, 279–292. [Google Scholar] [CrossRef]
- Oprea, B.; Iliescu, D. Burnout and Job Insecurity: The Mediating Role of Job Crafting. Psihol. Resur. Um. 2015, 13, 232–244. [Google Scholar]
- Dinh, N.T.; Dinh Hai, L.; Pham, H.-H. A Bibliometric Review of Research on Employability: Dataset from Scopus between 1972 and 2019. High. Educ. Ski. Work. Learn. 2023, 13, 1–21. [Google Scholar] [CrossRef]
- Coetzee, M.; Ferreira, N.; Potgieter, I.L. Assessing Employability Capacities and Career Adaptability in a Sample of Human Resource Professionals. SA J. Hum. Resour. Manag. 2015, 13, 1–9. [Google Scholar] [CrossRef]
- Fugate, M.; Ashforth, B.E. Employability: The Construct, Its Dimensions, and Applications. In Proceedings of the Academy of Management Proceedings, Briarcliff Manor, NY, USA, 2003; Volume 2003, pp. J1–J6. [Google Scholar] [CrossRef]
- Chan, D. Understanding Adaptation to Changes in the Work Environment: Integrating Individual Difference and Learning Perspectives. In Research in Personnel and Human Resources Management: A Research Annual; Emerald: Bingley, UK, 2000; Volume 18, pp. 1–42. ISSN 0742-7301. ZDB-ID 6024567; Available online: https://www.econbiz.de/Record/research-in-personnel-and-human-resources-management-a-research-annual/10008331476 (accessed on 1 August 2003).
- Lo Presti, A.; Pluviano, S. Looking for a Route in Turbulent Waters: Employability as a Compass for Career Success. Organ. Psychol. Rev. 2016, 6, 192–211. [Google Scholar] [CrossRef]
- Lo Presti, A.; Ingusci, E.; Magrin, M.E.; Manuti, A.; Scrima, F. Employability as a Compass for Career Success: Development and Initial Validation of a New Multidimensional Measure. Int. J. Train. Dev. 2019, 23, 253–275. [Google Scholar] [CrossRef]
- Schaufeli, W.; Salanova, M. Work Engagement. Manag. Soc. Ethical Issues Organ. 2007, 135, 177. [Google Scholar]
- Balducci, C.; Fraccaroli, F.; Schaufeli, W.B. Psychometric Properties of the Italian Version of the Utrecht Work Engagement Scale (UWES-9). Eur. J. Psychol. Assess. 2010, 26, 143–149. [Google Scholar] [CrossRef]
- Luthans, F. Positive Organizational Behavior: Developing and Managing Psychological Strengths. Acad. Manag. Perspect. 2002, 16, 57–72. [Google Scholar] [CrossRef]
- Schaufeli, W.B.; Salanova, M.; González-Romá, V.; Bakker, A.B. The Measurement of Engagement and Burnout: A Two Sample Confirmatory Factor Analytic Approach. J. Happiness Stud. 2002, 3, 71–92. [Google Scholar] [CrossRef]
- Halbesleben, J.R. A Meta-Analysis of Work Engagement: Relationships with Burnout, Demands, Resources, and Consequences. Work. Engagem. A Handb. Essent. Theory Res. 2010, 8, 102–117. [Google Scholar]
- Tims, M.; Bakker, A.B.; Derks, D. The Impact of Job Crafting on Job Demands, Job Resources, and Well-Being. J. Occup. Health Psychol. 2013, 18, 230. [Google Scholar] [CrossRef] [PubMed]
- Kooij, D.T.; van Woerkom, M.; Wilkenloh, J.; Dorenbosch, L.; Denissen, J.J. Job Crafting towards Strengths and Interests: The Effects of a Job Crafting Intervention on Person–Job Fit and the Role of Age. J. Appl. Psychol. 2017, 102, 971. [Google Scholar] [CrossRef] [PubMed]
- Kooij, D.T.; Tims, M.; Akkermans, J. The Influence of Future Time Perspective on Work Engagement and Job Performance: The Role of Job Crafting. Eur. J. Work. Organ. Psychol. 2017, 26, 4–15. [Google Scholar] [CrossRef]
- Petrillo, G.; Capone, V.; Caso, D.; Keyes, C.L. The Mental Health Continuum–Short Form (MHC–SF) as a Measure of Well-Being in the Italian Context. Soc. Indic. Res. 2015, 121, 291–312. [Google Scholar] [CrossRef]
- Sakuraya, A.; Imamura, K.; Watanabe, K.; Asai, Y.; Ando, E.; Eguchi, H.; Nishida, N.; Kobayashi, Y.; Arima, H.; Iwanaga, M.; et al. What Kind of Intervention Is Effective for Improving Subjective Well-Being Among Workers? A Systematic Review and Meta-Analysis of Randomized Controlled Trials. Front. Psychol. 2020, 11, 528656. [Google Scholar] [CrossRef] [PubMed]
- Ryff, C.D.; Keyes, C.L.M. The Structure of Psychological Well-Being Revisited. J. Personal. Soc. Psychol. 1995, 69, 719. [Google Scholar] [CrossRef]
- Blasi, E.; Nucera, M.; Cicatiello, C.; Franco, S. Socio-Demographic Components of Eudaimonic Well-Being: A Survey in an Italian Province. Soc. Indic. Res. 2013, 113, 451–470. [Google Scholar] [CrossRef]
- Delle Fave, A.; Brdar, I.; Freire, T.; Vella-Brodrick, D.; Wissing, M.P. The Eudaimonic and Hedonic Components of Happiness: Qualitative and Quantitative Findings. Soc. Indic. Res. 2011, 100, 185–207. [Google Scholar] [CrossRef]
- Secundo, G.; De Carlo, E.; Madaro, A.; Maruccio, G.; Signore, F.; Ingusci, E. The Impact of Career Insight in the Relation with Social Networks and Career Self-Management: Preliminary Evidences from the Italian Contamination Lab. Sustainability 2019, 11, 5996. [Google Scholar] [CrossRef]
- Balducci, C. Gestire Lo Stress Nelle Organizzazioni; Il Mulino: Bologna, Italy, 2015. [Google Scholar]
- Maslach, C.; Schaufeli, W.B.; Leiter, M.P. Job Burnout. Annu. Rev. Psychol. 2001, 52, 397–422. [Google Scholar] [CrossRef] [PubMed]
- Demerouti, E.; Bakker, A.B.; Vardakou, I.; Kantas, A. The Convergent Validity of Two Burnout Instruments: A Multitrait-Multimethod Analysis. Eur. J. Psychol. Assess. 2003, 19, 12. [Google Scholar] [CrossRef]
- Schaufeli, W.B.; Leiter, M.P.; Maslach, C. Burnout: 35 Years of Research and Practice. Career Dev. Int. 2009, 14, 204–220. [Google Scholar] [CrossRef]
- Schaufeli, W.B.; Buunk, B.P. Burnout: An Overview of 25 Years of Research and Theorizing. Handb. Work. Health Psychol. 2003, 2, 282–424. [Google Scholar]
- Borgogni, L.; Consiglio, C. Job Burnout: Evoluzione Di Un Costrutto. G. Ital. Di Psicol. 2005, 32, 23–60. [Google Scholar]
- Molino, M.; Ingusci, E.; Signore, F.; Manuti, A.; Giancaspro, M.L.; Russo, V.; Zito, M.; Cortese, C.G. Wellbeing Costs of Technology Use during COVID-19 Remote Working: An Investigation Using the Italian Translation of the Technostress Creators Scale. Sustainability 2020, 12, 5911. [Google Scholar] [CrossRef]
- Schyns, B.; Schilling, J. How Bad Are the Effects of Bad Leaders? A Meta-Analysis of Destructive Leadership and Its Outcomes. Leadersh. Q. 2013, 24, 138–158. [Google Scholar] [CrossRef]
- Hair, J.F.; Black, W.C.; Babin, B.J.; Anderson, R.E.; Tatham, R. Multivariate Data Analysis; Prentice Hall: Upper Saddle River, NJ, USA, 2006. [Google Scholar]
- Hair, J.F.; Sarstedt, M.; Pieper, T.M.; Ringle, C.M. The Use of Partial Least Squares Structural Equation Modeling in Strategic Management Research: A Review of Past Practices and Recommendations for Future Applications. Long Range Plan. 2012, 45, 320–340. [Google Scholar] [CrossRef]
- Hair, J.F., Jr.; Matthews, L.M.; Matthews, R.L.; Sarstedt, M. PLS-SEM or CB-SEM: Updated Guidelines on Which Method to Use. Int. J. Multivar. Data Anal. 2017, 1, 107–123. [Google Scholar] [CrossRef]
- Hair, J.F., Jr.; Sarstedt, M.; Ringle, C.M.; Gudergan, S.P. Advanced Issues in Partial Least Squares Structural Equation Modeling; Sage Publications: Thousand Oaks, CA, USA, 2017. [Google Scholar]
- Hair, J.F.; Risher, J.J.; Sarstedt, M.; Ringle, C.M. When to Use and How to Report the Results of PLS-SEM. Eur. Bus. Rev. 2019, 31, 2–24. [Google Scholar] [CrossRef]
- Hair, J.F.; Astrachan, C.B.; Moisescu, O.I.; Radomir, L.; Sarstedt, M.; Vaithilingam, S.; Ringle, C.M. Executing and Interpreting Applications of PLS-SEM: Updates for Family Business Researchers. J. Fam. Bus. Strategy 2021, 12, 100392. [Google Scholar] [CrossRef]
- Borgstede, M.; Eggert, F. Squaring the Circle: From Latent Variables to Theory-Based Measurement. Theory Psychol. 2023, 33, 118–137. [Google Scholar] [CrossRef]
- Hall, G.J.; Clark, K.N. Demystifying Longitudinal Data Analyses Using Structural Equation Models in School Psychology. J. Sch. Psychol. 2023, 98, 181–205. [Google Scholar] [CrossRef] [PubMed]
- Rigdon, E.E. Rethinking Partial Least Squares Path Modeling: In Praise of Simple Methods. Long Range Plan. 2012, 45, 341–358. [Google Scholar] [CrossRef]
- Sarstedt, M.; Henseler, J.; Ringle, C.M. Multigroup Analysis in Partial Least Squares (PLS) Path Modeling: Alternative Methods and Empirical Results. In Measurement and Research Methods in International Marketing; Emerald Group Publishing Limited: Bradford, UK, 2011. [Google Scholar]
- Cheah, J.-H.; Ting, H.; Ramayah, T.; Memon, M.A.; Cham, T.-H.; Ciavolino, E. A Comparison of Five Reflective–Formative Estimation Approaches: Reconsideration and Recommendations for Tourism Research. Qual. Quant. 2019, 53, 1421–1458. [Google Scholar] [CrossRef]
- Lee, M.; Lee, T.; Lee, S.M. Role of Peer Support in Competitive Classroom Climates: Focusing on the Mediation Effect of Academic Hatred in the JD-R Model. J. Psychol. Couns. Sch. 2023, 33, 221–232. [Google Scholar] [CrossRef]
- Ingusci, E.; Signore, F.; Ortiz-Bonnin, S.; Giaccari, M.; Malerba, F.; Martino, P.; Lecciso, F.; Cortese, C.G. Disability as a Job Resource: The Role of Job Crafting and Organizational Citizenship Behaviours. towards an Approach to Value Diversity in Organizations. BPA 2022, 80, 1–11. [Google Scholar] [CrossRef]
- Ingusci, E.; Signore, F.; Pasca, P.; Catalano, A.; De Masi, S.; Gioia, G.M.; Manuti, A.; Molino, M.; Spagnoli, P.; Cortese, C.G. Boosting Human and Social Capital in the University: The Role of Seeking Challenges on Academic Performance. BPA 2020, 68, 30–42. [Google Scholar] [CrossRef]
- Ingusci, E.; Ciavolino, E.; Signore, F.; Zito, M.; Russo, V.; Ghislieri, C. The Role of Personal Resources in Buffering College Student Technostress during the Pandemic: A Study Using an Italian Sample. Soc. Sci. 2023, 12, 484. [Google Scholar] [CrossRef]
- Bakker, A.B.; Demerouti, E.; Sanz-Vergel, A. Job Demands–Resources Theory: Ten Years Later. Annu. Rev. Organ. Psychol. Organ. Behav. 2023, 10, 25–53. [Google Scholar] [CrossRef]
- Chirumbolo, A.; Hellgren, J.; De Witte, H.; Goslinga, S.; Näswall, K.; Sverke, M. Caratteristiche Psicometriche Di Una Scala Breve per La Misura Della Job Insecurity: Uno Studio Cross-Culturale Europeo. Rass. Di Psicol. 2015, 32, 83–98. [Google Scholar]
- Jiang, L.; Xu, X.; Wang, H.-J. A Resources–Demands Approach to Sources of Job Insecurity: A Multilevel Meta-Analytic Investigation. J. Occup. Health Psychol. 2021, 26, 108–126. [Google Scholar] [CrossRef] [PubMed]
- Cenciotti, R.; Borgogni, L.; Callea, A.; Colombo, L.; Cortese, C.G.; Ingusci, E.; Miraglia, M.; Zito, M. The Italian Version of the Job Crafting Scale (JCS). Appl. Psychol. Bull. 2016, 277, 28–36. [Google Scholar]
- Ingusci, E.; Cortese, C.G.; Zito, M.; Colombo, L.; Coletta, G.; Tordera, N.; Rodríguez, I.; Signore, F.; Ciavolino, E. An Italian Validation of the Job Crafting Scale: A Short Form. Stat. Appl. 2018, 16, 159–179. [Google Scholar] [CrossRef]
- Plomp, J.; Tims, M.; Khapova, S.N.; Jansen, P.G.W.; Bakker, A.B. Psychological Safety, Job Crafting, and Employability: A Comparison Between Permanent and Temporary Workers. Front. Psychol. 2019, 10, 974. [Google Scholar] [CrossRef] [PubMed]
- Bakker, A.B.; Demerouti, E.; Sanz-Vergel, A.I. Burnout and Work Engagement: The JD–R Approach. Annu. Rev. Organ. Psychol. Organ. Behav. 2014, 1, 389–411. [Google Scholar] [CrossRef]
- Tesi, A.; Aiello, A.; Giannetti, E. The Work-Related Well-Being of Social Workers: Framing Job Demands, Psychological Well-Being, and Work Engagement. J. Soc. Work. 2019, 19, 121–141. [Google Scholar] [CrossRef]
- Esposito, C.; Di Napoli, I.; Di Martino, S.; Prilleltensky, I.; Arcidiacono, C. The I COPPE Scale Short Form for Measuring Multidimensional Well-being: Construct Validity and Reliability from US, Argentinian, and Italian Large Samples. J. Community Psychol. 2022, 50, 696–711. [Google Scholar] [CrossRef]
- Kristensen, T.S.; Hannerz, H.; Høgh, A.; Borg, V. The Copenhagen Psychosocial Questionnaire-a Tool for the Assessment and Improvement of the Psychosocial Work Environment. Scand. J. Work. Environ. Health 2005, 31, 438–449. [Google Scholar] [CrossRef]
- Ringle, C.M.; Wende, S.; Becker, J.-M. Others SmartPLS 3. SmartPLS 3 [computer software]. SmartPLS GmbH: Bönningstedt, Germany. 2015. Available online: https://www.smartpls.com (accessed on 1 August 2003).
- Henseler, J.; Ringle, C.M.; Sarstedt, M. A New Criterion for Assessing Discriminant Validity in Variance-Based Structural Equation Modeling. J. Acad. Mark. Sci. 2015, 43, 115–135. [Google Scholar] [CrossRef]
- Chin, W.W.; Dibbern, J. An Introduction to a Permutation Based Procedure for Multi-Group PLS Analysis: Results of Tests of Differences on Simulated Data and a Cross Cultural Analysis of the Sourcing of Information System Services between Germany and the USA. In Handbook of Partial Least Squares; Springer: Berlin/Heidelberg, Germany, 2010; pp. 171–193. [Google Scholar]
- Wijaya, T.T.; Jiang, P.; Mailizar, M.; Habibi, A. Predicting Factors Influencing Preservice Teachers’ Behavior Intention in the Implementation of STEM Education Using Partial Least Squares Approach. Sustainability 2022, 14, 9925. [Google Scholar] [CrossRef]
- Hair, J.F., Jr.; Hult, G.T.M.; Ringle, C.M.; Sarstedt, M. A Primer on Partial Least Squares Structural Equation Modeling (PLS-SEM); Sage Publications: Thousand Oaks, CA, USA, 2021. [Google Scholar]
- Bakker, A.B.; Sanz-Vergel, A.I. Weekly Work Engagement and Flourishing: The Role of Hindrance and Challenge Job Demands. J. Vocat. Behav. 2013, 83, 397–409. [Google Scholar] [CrossRef]
- Spreitzer, G.; Porath, C.L.; Gibson, C.B. Toward Human Sustainability. Organ. Dyn. 2012, 41, 155–162. [Google Scholar] [CrossRef]
- Gollan, P.J. High Involvement Management and Human Resource Sustainability: The Challenges and Opportunities. Asia Pac. J. Hum. Resour. 2005, 43, 18–33. [Google Scholar] [CrossRef]
- Aust, I.; Matthews, B.; Muller-Camen, M. Common Good HRM: A Paradigm Shift in Sustainable HRM? Hum. Resour. Manag. Rev. 2020, 30, 100705. [Google Scholar] [CrossRef]
- Gruman, J.A.; Budworth, M.-H. Positive Psychology and Human Resource Management: Building an HR Architecture to Support Human Flourishing. Hum. Resour. Manag. Rev. 2022, 32, 100911. [Google Scholar] [CrossRef]
- Lu, Y.; Zhang, M.M.; Yang, M.M.; Wang, Y. Sustainable Human Resource Management Practices, Employee Resilience, and Employee Outcomes: Toward Common Good Values. Hum. Resour. Manag. 2023, 62, 331–353. [Google Scholar] [CrossRef]
- Gunawan, J. New Normal, New Human Resource Management. J. Healthc. Adm. 2022, 1, 1–4. [Google Scholar] [CrossRef]
- Seligman, M.E.; Csikszentmihalyi, M. Positive Psychology: An Introduction. In Flow and the Foundations of Positive Psychology; Springer: Berlin/Heidelberg, Germany, 2014; pp. 279–298. [Google Scholar]
- Demerouti, E.; Bakker, A.B. The Job Demands-Resources Model: Challenges for Future Research. SA J. Ind. Psychol. 2011, 37, 1–9. [Google Scholar] [CrossRef]
- van Wingerden, J.; Bakker, A.B.; Derks, D. The Longitudinal Impact of a Job Crafting Intervention. European J. Work. Organ. Psychol. 2017, 26, 107–119. [Google Scholar] [CrossRef]
- Van Wingerden, J.; Bakker, A.B.; Derks, D. Fostering Employee Well-Being via a Job Crafting Intervention. J. Vocat. Behav. 2017, 100, 164–174. [Google Scholar] [CrossRef]
- Hu, Q.; Schaufeli, W.B.; Taris, T.W.; Shimazu, A.; Dollard, M.F. Resource Crafting: Is It Really ‘Resource’ Crafting—Or Just Crafting? Front. Psychol. 2019, 10, 614. [Google Scholar] [CrossRef]
- Iles, P.; Forster, A.; Tinline, G. The Changing Relationships between Work Commitment, Personal Flexibility and Employability: An Evaluation of a Field Experiment in Executive Development. J. Manag. Psychol. 1996, 11, 18–34. [Google Scholar] [CrossRef]




| Design Factor | Mean Absolute Error (MAE) | Design Factor | Mean Absolute Error (MAE) | ||||||
|---|---|---|---|---|---|---|---|---|---|
| Observation | Group | Loadings | PLS | CBSEM | Observation | Indicators | Weights | PLS | CBSEM |
| 100 | 2 indicators | Mixed | 0.11 | 0.13 | 100 | 2 | Equal | 0.07 | 0.84 |
| 4 indicators | 0.09 | 0.10 | 4 | 0.07 | 0.74 | ||||
| 6 indicators | 0.08 | 0.08 | 6 | 0.07 | 0.63 | ||||
| 8 indicators | 0.08 | 0.08 | 8 | 0.07 | 0.52 | ||||
| Loadings: 0.5 | Equal | 0.13 | 0.16 | 2 | Unequal | 0.07 | 0.61 | ||
| Loadings: 0.7 | 0.09 | 0.10 | 4 | 0.08 | 0.92 | ||||
| Loadings: 0.9 | 0.06 | 0.07 | 6 | 0.07 | 0.54 | ||||
| Loadings: 0.5/0.9 | Unequal | 0.08 | 0.08 | 8 | 0.07 | 0.48 | |||
| 250 | 2 indicators | Mixed | 0.10 | 0.09 | 250 | 2 | Equal | 0.05 | 0.81 |
| 4 indicators | 0.08 | 0.06 | 4 | 0.04 | 0.81 | ||||
| 6 indicators | 0.06 | 0.05 | 6 | 0.05 | 0.73 | ||||
| 8 indicators | 0.06 | 0.05 | 8 | 0.04 | 0.57 | ||||
| Loadings: 0.5 | Equal | 0.12 | 0.10 | 2 | Unequal | 0.05 | 0.54 | ||
| Loadings: 0.7 | 0.07 | 0.06 | 4 | 0.05 | 0.82 | ||||
| Loadings: 0.9 | 0.04 | 0.04 | 6 | 0.05 | 0.58 | ||||
| Loadings: 0.5/0.9 | Unequal | 0.06 | 0.05 | 8 | 0.05 | 0.59 | |||
| 500 | 2 indicators | Mixed | 0.10 | 0.06 | 500 | 2 | Equal | 0.03 | 0.90 |
| 4 indicators | 0.07 | 0.04 | 4 | 0.03 | 0.81 | ||||
| 6 indicators | 0.06 | 0.04 | 6 | 0.03 | 0.82 | ||||
| 8 indicators | 0.05 | 0.04 | 8 | 0.03 | 0.75 | ||||
| Loadings: 0.5 | Equal | 0.12 | 0.07 | 2 | Unequal | 0.03 | 0.55 | ||
| Loadings: 0.7 | 0.07 | 0.04 | 4 | 0.03 | 0.62 | ||||
| Loadings: 0.9 | 0.03 | 0.03 | 6 | 0.03 | 0.60 | ||||
| Loadings: 0.5/0.9 | Unequal | 0.05 | 0.03 | 8 | 0.02 | 0.56 | |||
| 1000 | 2 indicators | Mixed | 0.09 | 0.04 | 1000 | 2 | Equal | 0.02 | 0.98 |
| 4 indicators | 0.06 | 0.03 | 4 | 0.02 | 0.80 | ||||
| 6 indicators | 0.05 | 0.03 | 6 | 0.02 | 0.95 | ||||
| 8 indicators | 0.05 | 0.03 | 8 | 0.03 | 0.88 | ||||
| Loadings: 0.5 | Equal | 0.12 | 0.05 | 2 | Unequal | 0.02 | 0.55 | ||
| Loadings: 0.7 | 0.06 | 0.03 | 4 | 0.02 | 0.65 | ||||
| Loadings: 0.9 | 0.03 | 0.02 | 6 | 0.02 | 0.65 | ||||
| Loadings: 0.5/0.9 | Unequal | 0.05 | 0.02 | 8 | 0.01 | 0.65 | |||
| 10,000 | 2 indicators | Mixed | 0.09 | 0.01 | 10,000 | 2 | Equal | 0.01 | 1.34 |
| 4 indicators | 0.06 | 0.01 | 4 | 0.01 | 0.74 | ||||
| 6 indicators | 0.04 | 0.01 | 6 | 0.01 | 1.72 | ||||
| 8 indicators | 0.04 | 0.01 | 8 | 0.01 | 1.22 | ||||
| Loadings: 0.5 | Equal | 0.11 | 0.01 | 2 | Unequal | 0.01 | 0.66 | ||
| Loadings: 0.7 | 0.06 | 0.01 | 4 | 0.01 | 0.51 | ||||
| Loadings: 0.9 | 0.02 | 0.01 | 6 | 0.01 | 1.02 | ||||
| Loadings: 0.5/0.9 | Unequal | 0.04 | 0.01 | 8 | 0.01 | 0.58 | |||
| Total | 0.07 | 0.05 | Total | 0.04 | 0.76 | ||||
| Sample: 641 Workers | Mean Age = 38.6 |
|---|---|
| Gender | 52.7% Women |
| 47.3% Men | |
| Educational level | 53% High school diploma |
| 17.6% Four-year or third-year degree | |
| Marital status | 49.6% Married/Co-habitating |
| 44% Single | |
| Professional characteristics | 59.1% Permament contract |
| 15.6% Freelancer | |
| 52.6% Private organization | |
| 47.4% Public organization | |
| Children | 54.1% With children |
| 45.9% No children |
| 1 | 2 | 3 | 4 | 5 | 6 | 7 | 8 | |
|---|---|---|---|---|---|---|---|---|
| 1. Psychological well-being | ||||||||
| 2. Emotional Exhaustion | −0.325 *** | |||||||
| 3. Employability | 0.328 *** | −0.088 * | ||||||
| 4. Age | 0.059 | −0.116 ** | −0.110 ** | |||||
| 5. Job Crafting | 0.388 *** | −0.132 ** | 0.536 *** | −0.073 | ||||
| 6. Job insecurity (Qualitative) | −0.222 *** | 0.373 *** | −0.009 | −0.030 | −0.084 * | |||
| 7. Job insecurity (Quantitative) | −0.164 *** | 0.259 *** | 0.068 | −0.180 *** | −0.056 | 0.368 *** | ||
| 8. Job insecurity | −0.229 *** | 0.377 *** | 0.034 | −0.121 ** | −0.089 * | 0.810 *** | 0.843 *** | |
| 9. Work engagement | 0.493 *** | −0.411 *** | 0.381 *** | 0.041 | 0.412 *** | −0.266 *** | −0.069 | −0.202 *** |
| α | ρ | Composite Reliance | Average Variance Extracted (AVE) | |
|---|---|---|---|---|
| Psychological well-being | 0.90 | 0.91 | 0.93 | 0.67 |
| Emotional exhaustion | 0.90 | 0.90 | 0.93 | 0.77 |
| Employability | 0.84 | 0.86 | 0.88 | 0.55 |
| Job Crafting | 0.92 | 0.93 | 0.93 | 0.60 |
| Job insecurity (qualitative) | 0.78 | 0.79 | 0.86 | 0.60 |
| Job insecurity (quantitative) | 0.83 | 0.87 | 0.88 | 0.61 |
| Work engagement | 0.86 | 0.87 | 0.91 | 0.78 |
| 1 | 2 | 3 | 4 | 5 | 6 | 7 | |
|---|---|---|---|---|---|---|---|
| 1. Psychological well-being | |||||||
| 2. Emotional Exhaustion | 0.34 | ||||||
| 3. Employability | 0.39 | 0.15 | |||||
| 4. Age | 0.06 | 0.11 | 0.12 | ||||
| 5. Job Crafting | 0.43 | 0.14 | 0.63 | 0.07 | |||
| 6. Job insecurity (Qualitative) | 0.18 | 0.42 | 0.13 | 0.12 | 0.12 | ||
| 7. Job insecurity (Quantitative) | 0.19 | 0.30 | 0.16 | 0.19 | 0.13 | 0.44 | |
| 8. Work engagement | 0.56 | 0.46 | 0.48 | 0.04 | 0.48 | 0.23 | 0.14 |
| TEMPORARY | PERMANENT | TEMP—PERM | p | |
|---|---|---|---|---|
| Age → Job Crafting | 0.00 | −0.14 | 0.14 | 0.123 |
| Job Insecurity → Psychological Well-Being | −0.21 | −0.12 | −0.09 | 0.368 |
| Job Insecurity → Emotional Exhaustion | 0.39 | 0.29 | 0.10 | 0.290 |
| Job Insecurity → Job Crafting | 0.10 | −0.14 | −0.24 | 0.050 |
| Job Insecurity → Qualitative Job Insecurity | 0.82 | 0.75 | 0.07 | 0.188 |
| Job Insecurity → Quantitative Job Insecurity | 0.84 | 0.87 | −0.03 | 0.218 |
| Job Insecurity → Work Engagement | −0.21 | −0.12 | −0.09 | 0.348 |
| Job Crafting → Psychological Well-Being | 0.32 | 0.37 | −0.05 | 0.667 |
| Job Crafting → Emotional Exhaustion | −0.10 | −0.13 | 0.03 | 0.701 |
| Job Crafting → Employability | 0.56 | 0.57 | −0.01 | 0.911 |
| Job Crafting → Work Engagement | 0.32 | 0.46 | −0.14 | 0.199 |
| PRIVATE | PUBLIC | PRIVATE—PUBLIC | p | |
|---|---|---|---|---|
| Age → Job Crafting | −0.12 | −0.01 | −0.11 | 0.169 |
| Job Insecurity → Psychological Well-Being | −0.17 | −0.16 | −0.00 | 0.961 |
| Job Insecurity → Emotional Exhaustion | 0.38 | 0.37 | 0.01 | 0.898 |
| Job Insecurity → Job Crafting | −0.12 | 0.01 | −0.12 | 0.145 |
| Job Insecurity → Qualitative Job Insecurity | 0.79 | 0.77 | 0.02 | 0.486 |
| Job Insecurity → Quantitative Job Insecurity | 0.85 | 0.89 | −0.04 | 0.066 |
| Job Insecurity → Work Engagement | −0.10 | −0.16 | 0.06 | 0.461 |
| Job Crafting → Psychological Well-Being | 0.42 | 0.37 | 0.05 | 0.563 |
| Job Crafting → Emotional Exhaustion | −0.10 | −0.13 | 0.03 | 0.501 |
| Job Crafting → Employability | 0.58 | 0.60 | −0.02 | 0.851 |
| Job Crafting → Work Engagement | 0.44 | 0.43 | 0.01 | 0.91 |
| MODELS | |||||
|---|---|---|---|---|---|
| OVERALL | PRIVATE | PUBLIC | TEMPORARY | PERMANENT | |
| Age → Job Crafting | small | small | small | small | small |
| Job Insecurity → Psychological Well-Being | small | small | small | small | small |
| Job Insecurity → Emotional Exhaustion | medium | medium | medium | medium | small |
| Job Insecurity → Job Crafting | small | small | small | small | small |
| Job Insecurity → Qualitative Job Insecurity | large | large | large | large | large |
| Job Insecurity → Quantitative Job Insecurity | large | large | large | large | large |
| Job Insecurity → Work Engagement | small | small | small | small | small |
| Job Crafting → Psychological Well-Being | medium | medium | medium | small | medium |
| Job Crafting → Emotional Exhaustion | small | small | small | small | small |
| Job Crafting → Employability | large | large | large | large | large |
| Job Crafting → Work Engagement | medium | medium | medium | small | medium |
Disclaimer/Publisher’s Note: The statements, opinions and data contained in all publications are solely those of the individual author(s) and contributor(s) and not of MDPI and/or the editor(s). MDPI and/or the editor(s) disclaim responsibility for any injury to people or property resulting from any ideas, methods, instructions or products referred to in the content. |
© 2023 by the authors. Licensee MDPI, Basel, Switzerland. This article is an open access article distributed under the terms and conditions of the Creative Commons Attribution (CC BY) license (https://creativecommons.org/licenses/by/4.0/).
Share and Cite
Signore, F.; Ciavolino, E.; Cortese, C.G.; De Carlo, E.; Ingusci, E. The Active Role of Job Crafting in Promoting Well-Being and Employability: An Empirical Investigation. Sustainability 2024, 16, 201. https://doi.org/10.3390/su16010201
Signore F, Ciavolino E, Cortese CG, De Carlo E, Ingusci E. The Active Role of Job Crafting in Promoting Well-Being and Employability: An Empirical Investigation. Sustainability. 2024; 16(1):201. https://doi.org/10.3390/su16010201
Chicago/Turabian StyleSignore, Fulvio, Enrico Ciavolino, Claudio Giovanni Cortese, Elisa De Carlo, and Emanuela Ingusci. 2024. "The Active Role of Job Crafting in Promoting Well-Being and Employability: An Empirical Investigation" Sustainability 16, no. 1: 201. https://doi.org/10.3390/su16010201
APA StyleSignore, F., Ciavolino, E., Cortese, C. G., De Carlo, E., & Ingusci, E. (2024). The Active Role of Job Crafting in Promoting Well-Being and Employability: An Empirical Investigation. Sustainability, 16(1), 201. https://doi.org/10.3390/su16010201

