Empowering Educators to Sustain Reflective Teaching Practices: The Validation of Instruments
Abstract
1. Introduction
2. Literature Review
2.1. Criteria for the Sustainable Development of the Effective Teaching Model
2.2. Reflective Teaching Process
2.3. Reading Comprehension Process
2.4. Reflective Teaching Model for Reading Comprehension
2.4.1. Planning
2.4.2. Acting
2.4.3. Reflecting
2.4.4. Evaluating
2.5. Previous Findings on Reading Comprehension Achievement
2.6. Aim and Research Questions
- Q1:
- Does the reflective questionnaire measure the factors (reader, strategy, text and task) that affect the students’ sustainable reading events?
- Q2:
- Do the reading tests measure the students’ sustainable achievement in reading comprehension in ELT?
- Q3:
- Does the RTMRC improve students’ sustainable achievement in reading comprehension in ELT?
3. Materials and Methods
3.1. Instruments
3.2. Sampling, Participants and Procedures
3.2.1. Reciprocal Teaching
- Divide the class into small groups of 5–6 students each.
- Provide each group with a text to read and assign each member of the group a different role: summarizer, questioner, clarifier and predictor [69].
- Explain to the students the role of each member of the group, and model how each role works by demonstrating with a short text [70].
- Have students read the text silently, and then start the reciprocal teaching process. Each member of the group takes turns to perform their assigned role, with the group leader facilitating the discussion [71].
- The summarizer starts by giving a brief summary of the text, highlighting the main points and ideas [72].
- The questioner then asks questions about the text, based on what they have read and the summary provided by the summarizer [73].
- The clarifier provides explanations for any difficult or confusing parts of the text, using their own knowledge or by looking up information [74].
- The predictor makes predictions about what might happen next in the text based on the information they have gathered so far [73].
- After each member of the group has had a turn, the group leader summarizes the discussion and highlights any key points or ideas that emerged [72].
- Finally, have each group share their insights and conclusions with the whole class [75].
3.2.2. Interactive Teaching
- Begin by activating students’ prior knowledge about the topic to be studied, using strategies, such as brainstorming, concept mapping or discussion [76].
- Provide students with a text to read and encourage them to use a variety of reading strategies, such as skimming, scanning, questioning, clarifying and summarizing, to help them understand the text [77].
- Engage students in interactive activities, such as small-group discussions or debates, to help them develop their critical thinking skills and deepen their understanding of the text [78].
- Provide opportunities for students to collaborate on reading tasks, such as peer editing or working in pairs to complete comprehension questions [76].
- Provide feedback to students on their reading comprehension skills, both individually and as a group, to help them identify areas for improvement and build on their strengths [79].
3.2.3. Questioning
- Preview the text and activate students’ prior knowledge by asking questions related to the topic of the text [76].
- Introduce the questioning strategy by modeling how to ask different types of questions about the text, such as literal, inferential and evaluative questions [80].
- Provide students with a copy of the text and ask them to read it individually or in pairs [81].
- Encourage students to use the questioning strategy while reading by stopping at predetermined points and asking questions related to the text [82].
- After reading, ask students to share their questions and discuss them as a group, using evidence from the text to support their answers [83].
- Ask higher-level follow-up questions that require students to evaluate the text, make connections to their own experiences or consider alternative perspectives [80].
- Provide feedback to students on their questions and their ability to use the questioning strategy effectively, both individually and as a group, to help them improve their reading comprehension skills [80].
4. Results
4.1. Findings from the Reflective Questionnaire
4.1.1. EFA
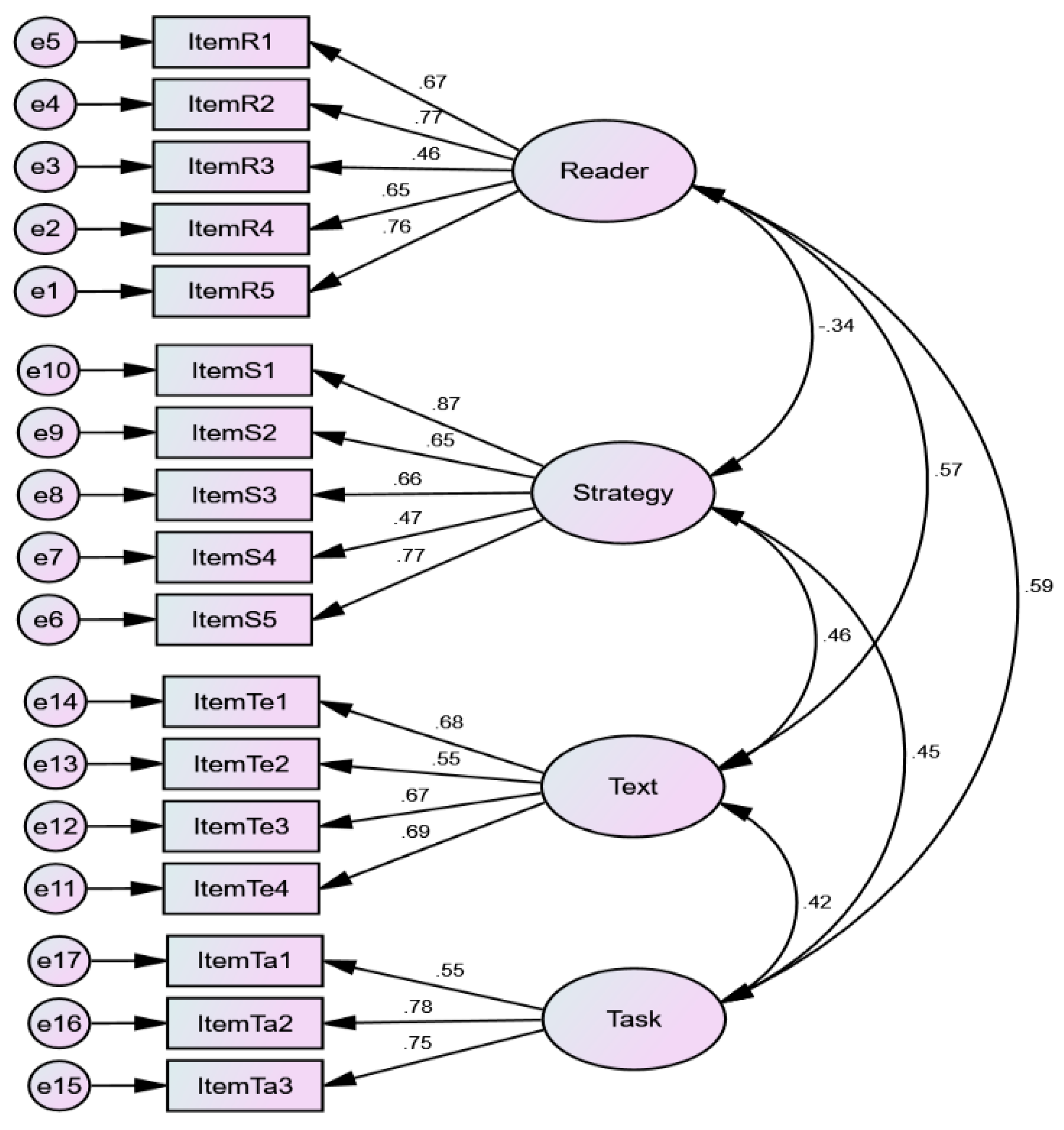
4.1.2. CFA
4.1.3. Reliability and Validity
4.1.4. Measurement Invariance of the Questionnaire across Gender
4.2. Reliability and Validity of the Test
Measurement Invariance of the Test across Groups (Experimental and Control) and Gender
4.3. Findings from the Tests
5. Discussion
6. Limitations
7. Conclusions
Author Contributions
Funding
Institutional Review Board Statement
Informed Consent Statement
Data Availability Statement
Acknowledgments
Conflicts of Interest
References
- Dewey, J. How We Think: A Restatement of the Relation of Reflective Thinking to the Educative Process; D.C. Heath and Company: New York, NY, USA, 1933. [Google Scholar]
- Fook, J. Reflective practice and critical reflection. In Handbook for Practice Learning in Social Work and Social Care; Lishman, J., Ed.; Jessica Kingsley Publishers: London, UK, 2015; pp. 440–454. [Google Scholar]
- Babaei, M.; Abednia, A. Reflective teaching and self-efficacy beliefs: Exploring relationships in the context of teaching EFL in Iran. Aust. J. Teach. Educ. 2016, 41, 1–27. [Google Scholar] [CrossRef]
- Paterson, C.; Chapman, J.A. Enhancing skills of critical reflection to evidence learning in professional practice. Phys. Ther. Sport 2013, 14, 133–138. [Google Scholar] [CrossRef] [PubMed]
- Clarke, P.A. Reflective teaching model: A tool for motivation, collaboration, self-reflection, and innovation in learning. GA Educ. Res. J. 2008, 5, 1–18. [Google Scholar]
- Gheith, E.; Aljaberi, N. Reflective teaching practices in teachers and their attitudes toward professional self-development. Int. J. Progress. Educ. 2018, 14, 161–180. [Google Scholar] [CrossRef]
- McAlpine, L.; Weston, C.; Berthiaume, D.; Fairbank-Roch, G.; Owen, M. Reflection on teaching: Types and goals of reflection. Educ. Res. Eval. 2004, 10, 337–363. [Google Scholar] [CrossRef]
- Gill, G.S. The nature of reflective practice and emotional intelligence in tutorial settings. J. Educ. Learn. 2014, 3, 86–100. [Google Scholar] [CrossRef]
- Gordon, E.J. ‘The good, the bad and the ugly’: A model for reflective teaching practices in coaching pedagogy. Strategies 2017, 30, 21–27. [Google Scholar] [CrossRef]
- Ulla, M.B. Teacher training in Myanmar: Teachers’ perceptions and implications. Int. J. Instr. 2017, 10, 103–118. [Google Scholar] [CrossRef]
- Goodman, A.E. Foreword: Making history by investing in the future. A briefing paper from IIE’s Centre for International Partnerships. In Investing in the Future: Rebuilding Higher Education in Myanmar; Institute of International Education, Ed.; IIE Publishing: New York, NY, USA, 2013; pp. 5–8. [Google Scholar]
- Soe, T. A study of contemporary trends and challenges of English language teaching in Myanmar. In Proceedings of the International Conference on Burma/Myanmar Studies Burma/Myanmar in Transition: Connectivity, Changes and Challenges, Chiang Mai, Thailand, 24–25 July 2015; pp. 1–10. [Google Scholar]
- Lall, M. Evolving education in Myanmar: The interplay of state, business and the com- munity. In Dictatorship, Disorder and Decline in Myanmar; Skidmore, M., Wilson, T., Eds.; ANUE Press: Canberra, Australia, 2008; pp. 127–150. [Google Scholar]
- Maley, A. ELF: A teacher’s perspective. Lang. Intercult. Commun. 2009, 9, 187–200. [Google Scholar] [CrossRef]
- Tin, T.B. Learning English in the periphery: A view from Myanmar (Burma). Lang. Teach. Res. 2014, 18, 95–117. [Google Scholar] [CrossRef]
- Ministry of Education. National Education Strategic Plan 2016–2021 (Executive Summary); Minstry of Education in Myanmar: Napyidaw, Myanmar, 2016. [Google Scholar]
- United Nations Educational Scientific and Cultural Organization. Strengthening Pre-Serviced Teacher Education in Myanmar (STEM): Phase II Final Narrative Report; UNESCO Yangon Project Office: Yangon, Myanmar, 2020. [Google Scholar]
- Nourdad, N.; Asghari, R. The effect of reflective reading on reading comprehension of Iranian EFL learners. Int. J. Appl. Linguist. Engl. Lit. 2017, 6, 267–273. [Google Scholar] [CrossRef]
- Ghilay, Y.; Ghilay, R. ISMS: A new model for improving student motivation and self-esteem in primary education. Int. Electron. J. Elem. Educ. 2015, 7, 383–398. [Google Scholar]
- Joyce, B.M.; Weil, M.; Calhoun, E. Models of Teaching, 9th ed.; Pearson: Boston, MA, USA, 2015. [Google Scholar]
- Awla, H.A. Learning styles and their relation to teaching styles. Int. J. Lang. Linguist. 2019, 2, 240–245. [Google Scholar] [CrossRef]
- Eggen, P.; Kauchak, D. Strategies and Models for Teachers: Teaching Content and Thinking Skills, 6th ed.; Allyn & Bacon Publishing: Boston, MA, USA, 2012. [Google Scholar]
- Reiser, R.A.; Dempsey, J.V. Trends and Issues in Instructional Design and Technology, 3rd ed.; Pearson Education, Inc.: Hoboken, NJ, USA; Allyn & Bacon: Boston, MA, USA, 2012. [Google Scholar]
- Richards, J.C.; Lockhart, C. Reflective Teaching in Second Language Classrooms; Cambridge University Press: New York, NY, USA, 2007. [Google Scholar]
- Amakyi, M.; Mensah, A.A. Reflective practice in teacher education in Ghana. Int. J. Educ. Pract. 2017, 2, 42–50. [Google Scholar] [CrossRef]
- Aliakbari, M.; Adibpour, M. Reflective efl education in iran: Existing situation and teachers’ perceived fundamental challenges. Egit. Arast.-Eurasian J. Educ. Res. 2018, 77, 129–144. [Google Scholar] [CrossRef]
- Taggart, G.L.; Wilson, A.P. Promoting Reflective Thinking in Teachers; Corwin Press: Thousand Oaks, CA, USA, 2005. [Google Scholar]
- Dennison, P. Reflective practice: The enduring influence of Kolb’s experiential learning theory. Compass J. Learn. Teach. 2009, 1, 1–6. [Google Scholar] [CrossRef]
- Kennedy-Clark, S.; Eddles-Hirsch, K.; Francis, T.; Cummins, G.; Ferantino, L.; Tichelaar, M.; Ruz, L. Developing pre-service teacher professional capabilities through action research. Aust. J. Teach. Educ. 2018, 43, 39–58. [Google Scholar] [CrossRef]
- Pollard, A.; Black-Hawkins, K.; Hodges, G.C.; Dudley, P.; James, M.; Linklater, H.; Pollard, A.; Pollard, A.; Swaffield, S.; Swann, M.; et al. Reflective Teaching in Schools, 4th ed.; Bloomsbury: London, UK, 2014. [Google Scholar]
- Hulsman, R.L.; Harmsen, A.B.; Fabriek, M. Reflective teaching of medical communication skills with DiViDU: Assessing the level of student reflection on recorded consultations with simulated patients. Patient Educ. Couns. 2009, 74, 142–149. [Google Scholar] [CrossRef]
- Garzon, A. Unlicensed EFL teachers co-constructing knowledge and transforming curriculum through collaborative-reflective inquiry. Profile Issues Teach. Prof. Dev. 2018, 20, 73–87. [Google Scholar] [CrossRef]
- Ratminingsih, N.M.; Artini, L.P.; Padmadewi, N.N. Incorporating self and peer assessment in reflective teaching practices. Int. J. Instr. 2018, 10, 165–184. [Google Scholar] [CrossRef]
- Ahmada, A. The effectiveness of Jigsaw learning model in teaching reading comprehension on narrative text. J. Darussalam J. Pendidik. Komun. Pemikir. Huk. Islam 2019, 10, 258–268. [Google Scholar] [CrossRef]
- Gilbert, J. A study of ESL students’ perceptions of their digital reading. Read. Matrix Int. Online J. 2017, 17, 179–195. [Google Scholar]
- Azmi, A. Teaching reading comprehension by using pictures. Engl. Educ. J. 2020, 7, 260–271. [Google Scholar] [CrossRef]
- Mohamedi, A.; Rico, A. Assessment of reading comprehension in primary education: Reading processes and texts. Leng. Mod. 2020, 55, 37–52. [Google Scholar]
- Khamis, N.Y. A new competency-based framework for English for specific engineering purposes (ESEP) practitioners. Asian EFL J. 2019, 23, 46–65. [Google Scholar]
- Lim, C.K.; Eng, L.S.; Mohamed, A.R.; Ismail, M. Relooking at the ESL reading comprehension assessment for Malaysian primary schools. Engl. Lang. Teach. 2018, 11, 146–157. [Google Scholar] [CrossRef]
- Connors-Tadros, L. National and State Definitions of Reading Proficiency and Measurement of Reading Proficiency (CEELO FAST Fact); Center on Enhancing Early Learning Outcomes: New Brunswick, NJ, USA, 2014. [Google Scholar]
- Afshar, H.S.; Farahani, M. Reflective thinking and reflective teaching among Iranian EFL teachers: Do gender and teaching experience make a difference? Procedia-Soc. Behav. Sci. 2015, 192, 615–620. [Google Scholar] [CrossRef]
- Zhang, L.J. English language teaching today: Linking theory and practice. In English Language Teaching Today: Linking Theory and Practice; Renandya, W.A., Widodo, H.P., Eds.; Springer International Publishing: Cham, Switzerland, 2016; pp. 127–142. [Google Scholar]
- Yusuf, Y.Q.; Fitrisia, D. Investigating metacognitive awareness of reading strategies to strengthen students’ performance in reading comprehension. Asia-Pac. J. Educ. Educ. 2015, 30, 1–16. [Google Scholar]
- Zhang, L.; Zhang, L.J. Relationships between Chinese college test takers’ strategy use and EFL reading test performance: A structural equation modeling approach. RELC J. 2013, 44, 35–57. [Google Scholar] [CrossRef]
- Snow, K. Reading for Understanding: Toward an R & D Program in Reading Comprehension; RAND Corporation: Santa Monica, CA, USA, 2003. [Google Scholar]
- Staden, S.V. Reading between the lines: Contributing factors that affect grade 5 learner reading performance. RELC J. 2010, 44, 74–83. [Google Scholar]
- Suwanto, S. The effectiveness of the paraphrasing strategy on reading comprehension in Yogyakarta city. J. Lit. Lang. Linguist. Open Access Int. J. 2014, 4, 1–7. [Google Scholar]
- Walker, B.J. Diagnostic Teaching of Reading: Techniques for Instruction and Assessment, 6th ed.; Merrill Prentice Hall: Upper Saddle River, NJ, USA, 2008. [Google Scholar]
- Widdowson, H.G. Teaching Language as Communication; Oxford University Press: New York, NY, USA, 2015. [Google Scholar]
- Yang, X. Study on factors affecting learning strategies in reading comprehension. J. Lang. Teach. Res. 2016, 7, 586–590. [Google Scholar] [CrossRef]
- Oo, T.Z.; Habók, A. The development of a reflective teaching model for reading comprehension in English Language Teaching. Int. Electron. J. Elem. Educ. 2020, 13, 127–138. [Google Scholar] [CrossRef]
- Dollah, S.; Weda, S. Videotaping students’ perception in a graduate program EFL class. TESOL Int. J. 2018, 13, 124–133. Available online: https://www.tesol-international-journal.com/volume-13-issue-3-2018/ (accessed on 25 April 2021).
- Gangalakshmi, C.; Naganathan, R. Reflective teaching—A source for reconstituting teaching pedagogy. Asian EFL J. 2019, 23, 16–31. [Google Scholar]
- Zohdijalal, P.; Mohammadi, M. Enhancing professional development of Iranian EFL teachers through collaborative reflection. Asian EFL J. 2021, 25, 104–113. [Google Scholar]
- Brookfield, S.D. Becoming a Critically Reflective Teacher; Jossey-Bass: San Francisco, CA, USA, 2017. [Google Scholar]
- Bonifacci, P.; Ferrara, I.C.; Pedrinazzi, J.; Terracina, F.; Palladino, P. Literacy Acquisition trajectories in bilingual language minority children and Monolingual peers with similar or different SES: A three-year longitudinal study. Brain Sci. 2022, 12, 563. [Google Scholar] [CrossRef]
- Papastefanou, T.; Marinis, T.; Powell, D. Development of reading comprehension in bilingual and Monolingual children—Effects of language exposure. Languages 2021, 6, 166. [Google Scholar] [CrossRef]
- Qi, W.; Jiang, Y. Use of a graphic organiser as a pedagogical instrument for the sustainable development of EFL learners’ English reading comprehension. Sustainability 2021, 13, 13748. [Google Scholar] [CrossRef]
- Schurz, A.; Coumel, M.; Hüttner, J. Accuracy and fluency teaching and the role of extramural English: A tale of three countries. Languages 2022, 7, 35. [Google Scholar] [CrossRef]
- Seraj, P.M.I.; Klimova, B.; Habil, H. Use of mobile phones in teaching English in Bangladesh: A systematic review (2010–2020). Sustainability 2021, 13, 5674. [Google Scholar] [CrossRef]
- Hamdani, B. teaching reading through reciprocal teaching method. Celt. J. Cult. Engl. Lang. Teach. Lit. Linguist. 2020, 7, 23. [Google Scholar] [CrossRef]
- Decristan, J.; Bertram, V.; Reitenbach, V.; Schneider, K.; Köhler, C.; Rauch, D.P. Linguistically responsive reciprocal teaching in primary school: Effectiveness of an intervention study on students’ reading competence. J. Multiling. Multicult. Dev. 2022, 11, 1–19. [Google Scholar] [CrossRef]
- Ceyhan, S.; Yıldız, M. The effect of interactive reading aloud on student reading compre-hension, reading motivation and reading fluency. Int. Electron. J. Elem. Educ. 2020, 13, 421–431. [Google Scholar] [CrossRef]
- Liu, H. Does questioning strategy facilitate second language (L2) reading comprehension? The effects of comprehension measures and insights from reader perception. J. Res. Read. 2021, 44, 339–359. [Google Scholar] [CrossRef]
- Oo, T.Z.; Magyar, A.; Habók, A. Effectiveness of the reflection-based reciprocal teaching approach for reading comprehension achievement in upper secondary school in Myanmar. Asia Pac. Educ. Rev. 2021, 4, 1–24. [Google Scholar] [CrossRef]
- Htun, N.N.; Nu, T.; Oo, T.Z. The Effectiveness of the Reflection-based interactive teaching approach on students’ reading comprehension achievement. J. Field-Based Lesson Stud. 2023, 4, 85–123. [Google Scholar] [CrossRef]
- Oo, T.Z.; Habók, A. Reflection-based questioning: Aspects affecting Myanmar students’ reading comprehension. Heliyon 2022, 8, e09864. [Google Scholar] [CrossRef]
- Basic Education Curriculum, Syllabus and Textbook Committee. English Text: Grade 9; The Government of the Republic of the Union of Myanmar, Ministry of Education: Yangon, Myanmar, 2019.
- Palincsar, A.; Brown, A. Reciprocal teaching of comprehension fostering and comprehension-monitoring activities. Cogn. Instr. 1984, 1, 117–175. [Google Scholar]
- Salari, F.; Hosseini SM, H. Competitive team-based learning vs. reciprocal teaching of reading: A study in reading classes. J. Lang. Teach. Res. 2019, 10, 489. [Google Scholar] [CrossRef]
- Dew, T.P.; Swanto, S.; Pang, V. The Effectiveness of reciprocal teaching as reading comprehension intervention: A systematic review. J. Nusant. Stud. JONUS 2021, 6, 156–184. [Google Scholar] [CrossRef]
- Lin, H.; Yu, H. A collaborative summarization system based on multiagent conversation. Int. J. Hum.-Comput. Interact. 2017, 33, 563–575. [Google Scholar]
- Zhang, X.; Duke, N.K. The role of collaborative dialogue in informational text comprehension and learning. Read. Res. Q. 2018, 53, 185–204. [Google Scholar]
- Mafarja, N.; Zulnaidi, H. Relationship between critical thinking and academic self- concept: An experimental study of reciprocal teaching strategy. Think. Ski. Creat. 2022, 45, 101113. [Google Scholar] [CrossRef]
- Gilbert, F. The reciprocal rebellion: Promoting discussion in authoritarian schools. Chang. Engl. Stud. Cult. Educ. 2022, 29, 232–250. [Google Scholar] [CrossRef]
- Israa, E.A. The effectiveness of interactive teaching strategies in teaching English language. J. Al-Farahidi’s Arts 2023, 15, 483–492. [Google Scholar] [CrossRef]
- Alsamadani, H.A. Developing EFL students’ vocabulary and reading comprehension skills within an interactive learning environment. Int. J. Comput. Sci. Netw. Secur. 2022, 22, 145–152. [Google Scholar]
- Wagner, M.N.L.; Kupriyanova, M.E.; Maximova, O.B.; Ovezova, U.A. Improving the effectiveness of teaching: The impact of interactive methods in teaching English students as they increase their proficiency level to B2. Theory Pract. Lang. Stud. 2022, 12, 2232–2238. [Google Scholar] [CrossRef]
- Lu, Q. Research on interactive teaching for English classroom in junior high school. Educ. Linguist. Res. 2022, 8, 77. [Google Scholar] [CrossRef]
- Fatmawati, E.; Rahman, A.Q.; Mahmud, M. Teacher’s questioning strategies in EFL classroom interaction. Expo. J. Pendidik. Bhs. Ingg. 2020, 9, 59–72. [Google Scholar] [CrossRef]
- Sulaiman, R. Questioning strategies applied by lecturers in EFL class. Linguist. Initiat. 2021, 1, 41–48. [Google Scholar] [CrossRef]
- Ningsih, A.R.; Erlina, D.; Amrina, R.D. English teacher’s questioning strategy in EFL classroom interaction. Jadila J. Dev. Innov. Lang. Lit. Educ. 2021, 1, 478–499. [Google Scholar] [CrossRef]
- Reflianto, S.P.; Kuswandi, D.; Widiati, U. English teachers’ competency in flipped learning: Question level and questioning strategy in reading comprehension. Int. J. Instr. 2022, 15, 965–984. [Google Scholar] [CrossRef]
- Şeker, H. In/out-of-school learning environment and SEM analyses on attitude towards school. In Application of Structural Equation Modeling in Educational Research and Practice; Kiene, M.S., Ed.; Sense Publishers: Rotterdam, The Netherlands; Boston, MA, USA; Taipei, Taiwan, 2013; pp. 135–167. [Google Scholar]
- Williams, B.; Onsman, A.; Brown, T. Exploratory factor analysis: A five-step guide for novices. Australas. J. Paramed. 2010, 8, 1–11. [Google Scholar] [CrossRef]
- Nami, Y.I.; Koizumi, R. Structural equation modelling in educational research: Primer. In Application of Structural Equation Modeling in Educational Research and Practice; Khine, M.S., Ed.; Sense Publishers: Boston, MA, USA, 2013; pp. 23–51. [Google Scholar]
- Kline, R.B. Principles and Practice of Structural Equation Modelling, 3rd ed.; Guilford Press: New York, NY, USA, 2011. [Google Scholar]
- Kline, R.B. Principles and Practice of Structural Equation Modeling, 2nd ed.; Guilford Press: New York, NY, USA, 2005. [Google Scholar]
- Gleaner, J.L.; Morgan, G.A.; Leech, L.N. Research Methods in Applied Settings: An Integrated Approach to Design and Analysis, 3rd ed.; Taylor and Francis: New York, NY, USA, 2017. [Google Scholar]
- Fornell, C.; Larcker, D.F. Evaluating structural equation models with unobservable variables and measurement error. J. Mark. Res. 1981, 18, 39–50. [Google Scholar] [CrossRef]
- Habók, A.; Magyar, A. Validation of a self-regulated foreign language learning strategy questionnaire through multidimensional modelling. Front. Psychol. 2018, 9, 1–11. [Google Scholar] [CrossRef]
- Kagoya, S.M.; Tinali GZ, P.; Caine, J. A multi-group analysis of salient determinants of E-government implementation success in developing countries. A study of Uganda and Tanzania. Univ. Salaam Libr. J. 2022, 16, 119–138. [Google Scholar] [CrossRef]
- Othman, N.H.; Othman, N.; Juhdi, N.H. Does entrepreneurship education affect pre-start-up behavior in Malaysia? A multi-group analysis approach. Front. Psychol. 2022, 13, 8729. [Google Scholar] [CrossRef]
- Ngah, A.H.; Gabarre, S.; Han, H.; Rahi, S.; Al-Gasawneh, J.A.; Park, S.H. Intention to purchase halal cosmetics: Do males and females differ? A multigroup analysis. Cosmetics 2021, 8, 19. [Google Scholar] [CrossRef]
- Keung, C.P.; Cheung, A.C.; Mak, B.S.; Tam, W.W. Perceptions of Hong Kong secondary school teachers on effective pedagogical practices for curriculum reform: A multi-group analysis. Asia Pac. J. Educ. 2021, 41, 1–13. [Google Scholar] [CrossRef]
- Hair, J.E., Jr.; Black, W.C.; Babin, B.J.; Anderson, R.E. Multivariate Data Analysis, 7th ed.; Prentice-Hall: New Jersey, NJ, USA, 2010. [Google Scholar]
- Nunnally, J.C.; Bernstein, I.H. Psychometric Theory, 3rd ed.; McGraw-Hill: New York, NY, USA, 1994. [Google Scholar]
- Adams, D.; Mabel HJ, T.; Sumintono, B.; Oh, S.P. Blended learning engagement in higher education institutions: A differential item functioning analysis of students’ backgrounds. Malays. J. Learn. Instr. 2020, 17, 133–158. [Google Scholar] [CrossRef]
- Zwick, R.; Thayer, D.T.; Lewis, C. An empirical Bayes approach to Mantel-Haenszel DIF analysis. J. Educ. Meas. 1999, 36, 1–28. [Google Scholar] [CrossRef]
- Cohen, J. Statistical Power Analysis for the Behavioural Sciences; Academic Press: New York, NY, USA, 1969. [Google Scholar]
- Goulet-Pelletier, J.; Cousineau, D. A review of effect sizes and their confidence intervals, Part I: The Cohen’s d family. Quant. Methods Psychol. 2018, 14, 242–265. [Google Scholar] [CrossRef]
- Badia, G. Combining critical reflection and action research to improve pedagogy. Portal Libr. Acad. 2017, 17, 695–720. [Google Scholar] [CrossRef]
- Maiolatesi, A.J.; Clark, K.A.; Pachankis, J.E. Rejection sensitivity across sex, sexual orientation, and age: Measurement invariance and latent mean differences. Psychol. Assess. 2022, 34, 431–442. [Google Scholar] [CrossRef]
- O’Brien, T.P.; Klassen, R.M. Validating a measure of mathematics beliefs for low-income African American middle school students: Applying the Rasch Model. J. Appl. Meas. 2012, 13, 66–82. [Google Scholar]
- van der Ark, L.A.; Sijtsma, K. A latent class approach to item analysis. J. Educ. Behav. Stat. 2003, 28, 341–362. [Google Scholar]
- Teo, T.; Tsai, L.T.; Yang, C. Applying structural equation modeling (SEM) in educational research. In Application of Structural Equation Modeling in Educational Research and Practice; Khine, M.S., Ping, L.C., Cuningham, M., Eds.; Sense Publishers: Boston, MA, USA, 2013; pp. 2–21. [Google Scholar]






| Cluster Sampling | Expected Sample Size |
|---|---|
| Population | About 400 9th-grade students in Sagaing, Myanmar |
| Groups (clusters) | Four basic education upper secondary schools in Sagaing, Myanmar |
| Obtaining a simple random sample | Two basic education upper secondary schools were selected |
| Sample | All 9th-grade students from the selected two basic education upper secondary schools |
| Items | Components | |||
|---|---|---|---|---|
| Reflection on Reader | Reflection on Strategy | Reflection on Text | Reflection on Task | |
| 7. I like the English teacher to explain everything related to the reading tasks. | 0.826 | |||
| 3. I feel ashamed when my English teacher asks me to read the English text out loud alone. | 0.765 | |||
| 16. I like the English teacher to use the blackboard/chalkboard while teaching reading comprehension. | 0.712 | |||
| 17. When I don’t understand something while reading the English text, I like to guess the meaning by connecting with other related words. | 0.693 | |||
| 4. I do better at reading in English when I work with others. | 0.510 | |||
| 19. I like the reading techniques the English teacher uses because they help me remember the vocabulary. | 0.889 | |||
| 10. I like the English teacher using the relevant questions while teaching the reading text. | 0.772 | |||
| 15. I like the strategy the English teacher uses in teaching the reading passages. | 0.729 | |||
| 1. I like the English teacher’s good classroom management. | 0.669 | |||
| 5. I can actively participate in learning reading comprehension because I hear the English teacher’s voice well. | 0.560 | |||
| 8. I like the reading text because it is very interesting when the teacher provides us with the reflective questions. | 0.843 | |||
| 6. I like the reading text because it is easy to take out the questions from the reading passages to discuss. | 0.785 | |||
| 2. I like the reading text because it is easy to catch the main ideas to summarize it. | 0.751 | |||
| 14. The reading text looks difficult to understand; however, I like it because it is easy to answer reading comprehension questions after the teacher’s explanation. | 0.713 | |||
| 9. I like learning by doing tasks (e.g., taking notes, underlining, highlighting) related to reading texts. | 0.785 | |||
| 11. I like to participate in the collaborative activities of learning reading comprehension. | 0.742 | |||
| 18. I like the teacher giving us various types of reading comprehension exercises. | 0.576 | |||
| Factors | N of Items | Cronbach’s Alpha (>0.70) * | Average Variance Extracted (>0.50) * | Composite Reliability (>0.70) * |
|---|---|---|---|---|
| Reader | 5 | 0.79 | 0.50 | 0.83 |
| Strategy | 5 | 0.77 | 0.51 | 0.84 |
| Text | 4 | 0.84 | 0.59 | 0.85 |
| Task | 3 | 0.62 | 0.46 | 0.71 |
| Total | 17 | 0.74 | 0.52 | 0.94 |
| Component Correlation Matrix | AVE | Square Root of AVE | ||||
|---|---|---|---|---|---|---|
| Component | Reader | Strategy | Text | Task | ||
| Reader | 1.00 | 0.50 | 0.70 | |||
| Strategy | 0.15 | 1.00 | 0.51 | 0.71 | ||
| Text | 0.21 | 0.10 | 1.00 | 0.59 | 0.76 | |
| Task | 0.39 | 0.11 | 0.231 | 1.00 | 0.46 | 0.67 |
| Construct | Configural Invariance | Correlation | Correlation Permutation Mean | 5% Quantile of the Empirical Distribution | p-Values | Partial Measurement Invariance |
|---|---|---|---|---|---|---|
| Reader | Yes | −0.341 | −0.134 | −0.93 | 0.605 | Yes |
| Strategy | Yes | 0.532 | 0.343 | −0.236 | 0.208 | Yes |
| Text | Yes | 0.576 | 0.483 | −0.313 | 0.361 | Yes |
| Task | Yes | 0.403 | 0.193 | 0.090 | 0.719 | Yes |
| Construct | Differences of the Composite Mean Value (=0) | 95% Confidence Interval | p-Values | Equality of Means | Logarithms of the Composite’s Variance Ratio (=0) | 95% Confidence Interval | p-Values | Equality of Variance | Full Measurement Invariance |
|---|---|---|---|---|---|---|---|---|---|
| Reader | 0.01 | [−0.113; 0.114] | 0.439 | Yes | 0.161 | [−0.135; 0.151] | 0.038 * | No | No |
| Strategy | 0.088 | [−0.115; 0.114] | 0.098 | Yes | 0.085 | [−0.166; 0.174] | 0.196 | Yes | Yes |
| Text | −0.064 | [−0.116; 0.106] | 0.177 | Yes | 0.075 | [−0.143; 0.158] | 0.25 | Yes | Yes |
| Task | −0.043 | [−0.113; 0.112] | 0.294 | Yes | 0.091 | [−0.15; 0.158] | 0.15 | Yes | Yes |
| Component | Items | Factor Loadings | AVE | CR |
|---|---|---|---|---|
| Identifying referred item questions | Item A1 | 0.977 | 0.690 | 0.917 |
| Item A2 | 0.734 | |||
| Item A3 | 0.864 | |||
| Item A4 | 0.767 | |||
| Item A5 | 0.79 | |||
| Sentence completion questions | Item B2 | 0.754 | 0.580 | 0.768 |
| Item B3 | 0.64 | |||
| Item B4 | 0.615 | |||
| Item B5 | 0.977 | |||
| Short answer questions | Item C1 | 0.835 | 0.661 | 0.817 |
| Item C3 | 0.731 | |||
| Item C4 | 0.835 | |||
| Item C5 | 0.847 | |||
| Summary completion questions | Item D1 | 0.73 | 0.718 | 0.961 |
| Item D2 | 0.977 | |||
| Item D3 | 0.834 | |||
| Item D4 | 0.866 | |||
| Item D5 | 0.621 | |||
| Item D6 | 0.695 | |||
| Item D7 | 0.977 | |||
| Item D8 | 0.957 | |||
| Item D9 | 0.944 | |||
| Item D10 | 0.792 |
| Construct | 1 | 2 | 3 | 4 |
|---|---|---|---|---|
| 1.00 | 0.76 | 0.63 | 0.65 |
| 1.00 | 0.65 | 0.21 | |
| 1.00 | 0.52 | ||
| 1.00 |
| Groups | N | M | SD | MD | df | Effect Size Cohen’s d | Sig |
|---|---|---|---|---|---|---|---|
| Experimental | 83 | 11.24 | 2.46 | 0.46 | 167 | 0.19 (very low) | 0.386 (n.s.) |
| Control | 85 | 10.78 | 2.32 |
| Groups | N | M | SD | MD | df | Effect Size (Cohen’s d) | Sig |
|---|---|---|---|---|---|---|---|
| Experimental | 83 | 35.12 | 4.05 | 4.68 | 167 | 1.07 (very large) | p < 0.001 |
| Control | 85 | 30.44 | 4.65 |
| Experimental Group | N | M | SD | MD | Effect Size (Cohen’s d) | df | Sig |
|---|---|---|---|---|---|---|---|
| Pretest | 83 | 11.24 | 2.46 | −23.88 | 7.12 (very large) | 82 | p < 0.001 |
| Posttest | 83 | 35.12 | 4.05 |
Disclaimer/Publisher’s Note: The statements, opinions and data contained in all publications are solely those of the individual author(s) and contributor(s) and not of MDPI and/or the editor(s). MDPI and/or the editor(s) disclaim responsibility for any injury to people or property resulting from any ideas, methods, instructions or products referred to in the content. |
© 2023 by the authors. Licensee MDPI, Basel, Switzerland. This article is an open access article distributed under the terms and conditions of the Creative Commons Attribution (CC BY) license (https://creativecommons.org/licenses/by/4.0/).
Share and Cite
Oo, T.Z.; Habók, A.; Józsa, K. Empowering Educators to Sustain Reflective Teaching Practices: The Validation of Instruments. Sustainability 2023, 15, 7640. https://doi.org/10.3390/su15097640
Oo TZ, Habók A, Józsa K. Empowering Educators to Sustain Reflective Teaching Practices: The Validation of Instruments. Sustainability. 2023; 15(9):7640. https://doi.org/10.3390/su15097640
Chicago/Turabian StyleOo, Tun Zaw, Anita Habók, and Krisztián Józsa. 2023. "Empowering Educators to Sustain Reflective Teaching Practices: The Validation of Instruments" Sustainability 15, no. 9: 7640. https://doi.org/10.3390/su15097640
APA StyleOo, T. Z., Habók, A., & Józsa, K. (2023). Empowering Educators to Sustain Reflective Teaching Practices: The Validation of Instruments. Sustainability, 15(9), 7640. https://doi.org/10.3390/su15097640

