Impact of Innovative City Pilot Policy on Industrial Structure Upgrading in China
Abstract
1. Introduction
2. Literature Review
2.1. ICP and Industrial Structure Upgrading
2.2. Mechanisms for the Impact of ICP on Industrial Structure Upgrading
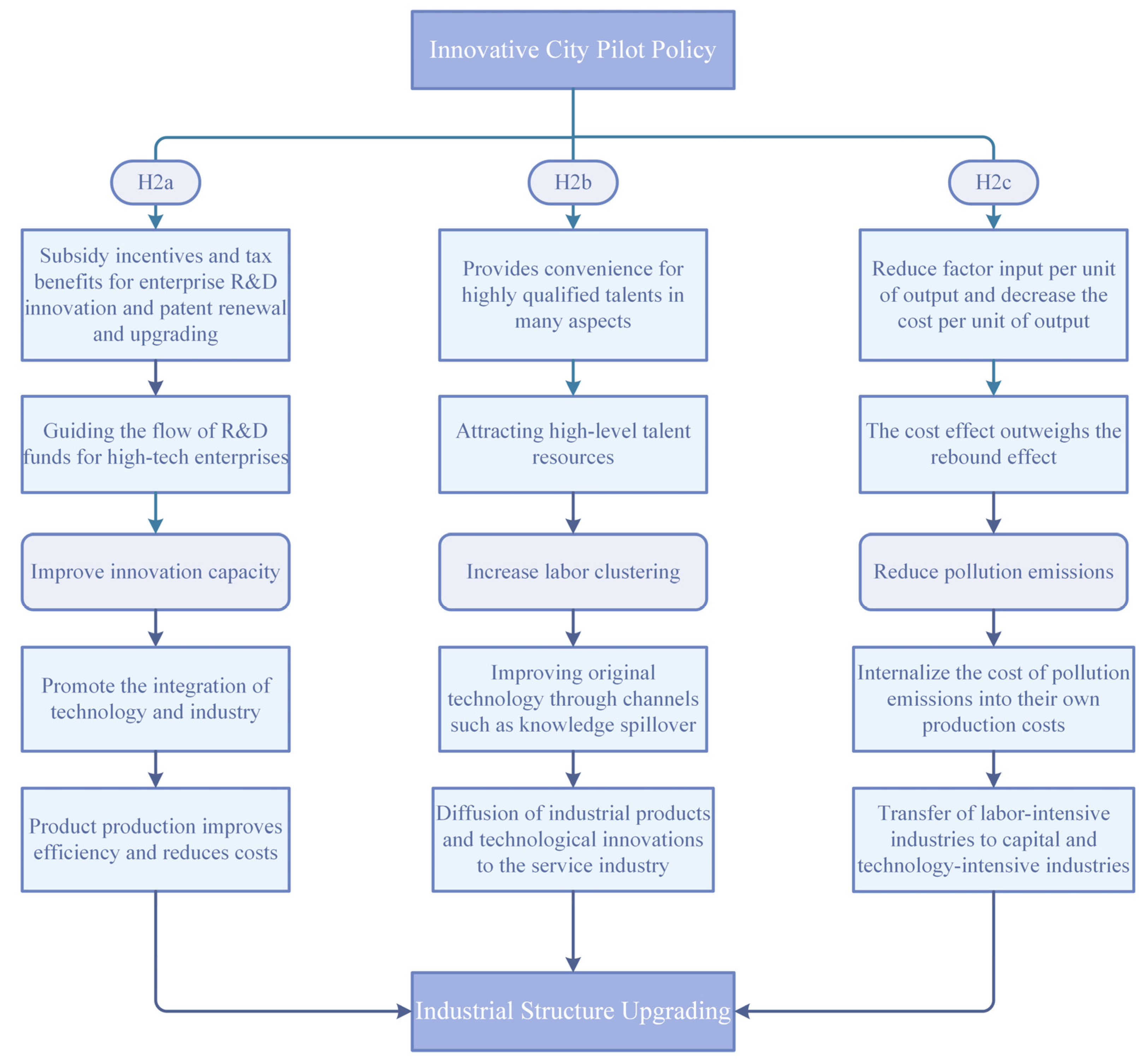
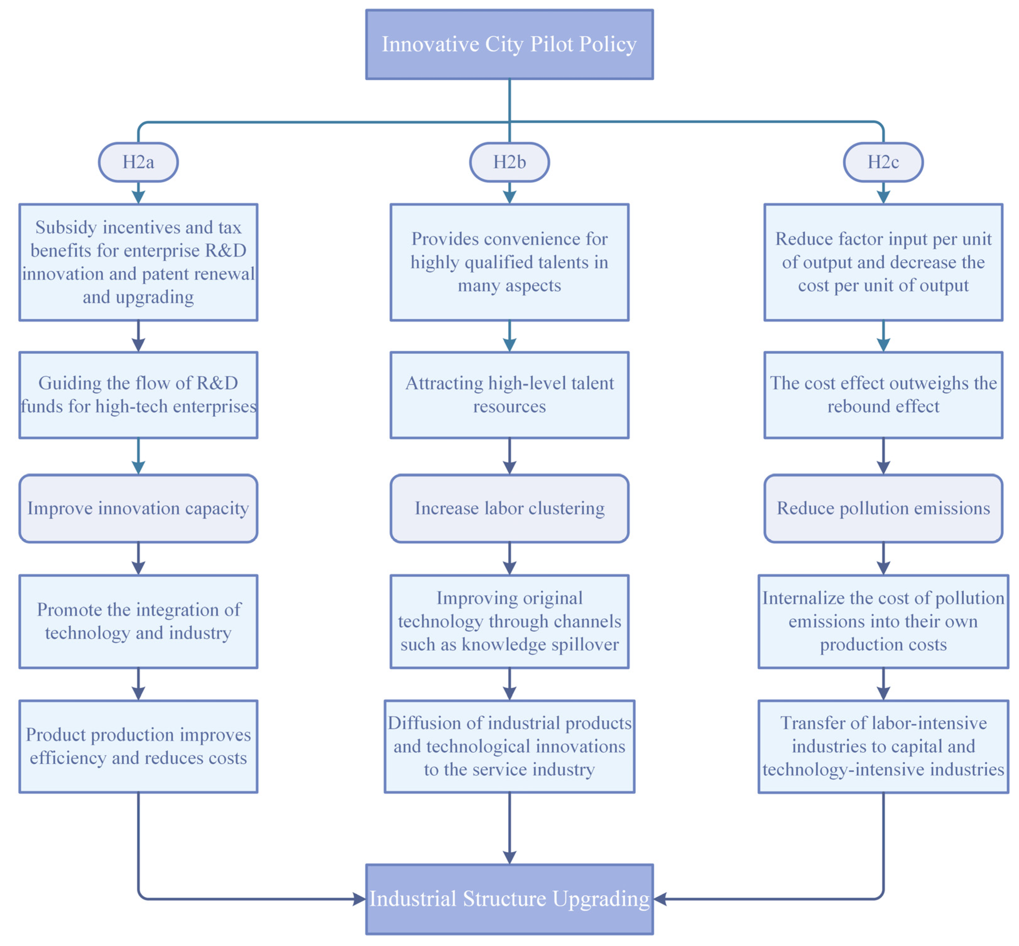
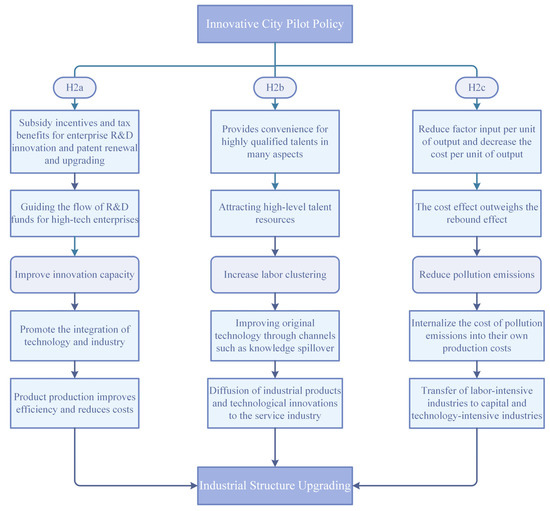
2.2.1. Innovation Capacity
2.2.2. Labor Clustering
2.2.3. Pollutant Emissions
3. Research Methods
3.1. Data
3.2. Variable Measurement
3.2.1. Dependent Variable: Industrial Structure Upgrading
3.2.2. Explanatory Variables
3.2.3. Mediating Variables
3.3. Model Construction
3.3.1. Baseline Model
3.3.2. Mechanism Analysis Model
4. Results
4.1. Baseline Regression Analysis
4.2. Mechanism Analysis
4.3. Heterogeneity Analysis
4.3.1. Heterogeneity of City Scale
4.3.2. Heterogeneity of City Resources
4.4. Robustness Tests
4.4.1. Parallel Trend Test
4.4.2. Placebo Test
4.4.3. Excluding the Possible Interference of Other Policies
4.4.4. Excluding the Possible Interference of Outliers
4.4.5. PSM-DID Method
4.4.6. Endogeneity Issue
5. Discussion
6. Conclusions
Author Contributions
Funding
Institutional Review Board Statement
Informed Consent Statement
Data Availability Statement
Conflicts of Interest
References
- Freire-Gibb, L.C. Vallejo, California: A case for promoting a city region innovation system? Int. J. Innov. Reg. Dev. 2012, 4, 180–195. [Google Scholar]
- Nemet, G.F. Demand-pull, technology-push, and government-led incentives for non-incremental technical change. Res. Policy 2009, 38, 700–709. [Google Scholar] [CrossRef]
- Ferm, J.; Jones, E. Beyond the post-industrial city: Valuing and planning for industry in London. Urban Stud. 2017, 54, 3380–3398. [Google Scholar] [CrossRef]
- Van der Voort, H.; De Jong, M. The boston bio-bang: The emergence of a “Regional system of innovation”. Knowl. Technol. Policy 2004, 16, 46–60. [Google Scholar] [CrossRef]
- Esmaeilpoorarabi, N.; Yigitcanlar, T.; Kamruzzaman, M.; Guaralda, M. How can an enhanced community engagement with innovation districts be established? Evidence from Sydney, Melbourne and Brisbane. Cities 2020, 96, 102430. [Google Scholar] [CrossRef]
- Mora, L.; Deakin, M.; Zhang, X.; Batty, M.; de Jong, M.; Santi, P.; Appio, F.P. Assembling sustainable smart city transitions: An interdisciplinary theoretical perspective. J. Urban Technol. 2021, 28, 1–27. [Google Scholar] [CrossRef]
- Dahesh, M.B.; Tabarsa, G.; Zandieh, M.; Hamidizadeh, M. Reviewing the intellectual structure and evolution of the innovation systems approach: A social network analysis. Technol. Soc. 2020, 63, 101399. [Google Scholar] [CrossRef]
- Gao, K.; Yuan, Y. The effect of innovation-driven development on pollution reduction: Empirical evidence from a quasi-natural experiment in China. Technol. Forecast. Soc. Chang. 2021, 172, 121047. [Google Scholar] [CrossRef]
- Zhang, M.; Hong, Y.; Zhu, B. Does national innovative city pilot policy promote green technology progress? Evidence from China. J. Clean. Prod. 2022, 363, 132461. [Google Scholar] [CrossRef]
- Li, L.; Li, M.; Ma, S.; Zheng, Y.; Pan, C. Does the construction of innovative cities promote urban green innovation? J. Environ. Manag. 2022, 318, 115605. [Google Scholar] [CrossRef]
- Li, Y.; Zhang, J.; Yang, X.; Wang, W.; Wu, H.; Ran, Q.; Luo, R. The impact of innovative city construction on ecological efficiency: A quasi-natural experiment from China. Sustain. Prod. Consum. 2021, 28, 1724–1735. [Google Scholar] [CrossRef]
- Zhang, X.; Zhang, R.; Zhao, M.; Wang, Y.; Chen, X. Policy Orientation, Technological Innovation and Energy-Carbon Performance: An Empirical Study Based on China’s New Energy Demonstration Cities. Front. Environ. Sci. 2022, 10, 846742. [Google Scholar] [CrossRef]
- Zhu, H.; Chen, Z.; Zhang, S.; Zhao, W. The role of government innovation support in the process of urban green sustainable development: A spatial difference-in-difference analysis based on China’s innovative city pilot policy. Int. J. Environ. Res. Public Health 2022, 19, 7860. [Google Scholar] [CrossRef]
- Wang, Z.; Zhou, X. Can Innovation-Driven Policy Reduce China’s Carbon Emission Intensity?—A Quasi-Natural Experiment Based on the National Innovative City Pilot Policy. Sustainability 2023, 15, 4383. [Google Scholar] [CrossRef]
- Yang, S.; Ding, D.; Sun, C. Does Innovative City Policy Improve Green Total Factor Energy Efficiency? Evidence from China. Sustainability 2022, 14, 12723. [Google Scholar] [CrossRef]
- Zheng, J.; Shao, X.; Liu, W.; Kong, J.; Zuo, G. The impact of the pilot program on industrial structure upgrading in low-carbon cities. J. Clean. Prod. 2021, 290, 125868. [Google Scholar] [CrossRef]
- Li, C.; Xu, J.; Zhang, L. Can emissions trading system aid industrial structure upgrading?—A quasi-natural experiment based on 249 prefecture-level cities in China. Sustainability 2022, 14, 10471. [Google Scholar] [CrossRef]
- Zhao, Z.; Zhou, S.; Wang, S.; Ye, C.; Wu, T. The impact of carbon emissions trading pilot policy on industrial structure upgrading. Sustainability 2022, 14, 10818. [Google Scholar] [CrossRef]
- Du, K.; Cheng, Y.; Yao, X. Environmental regulation, green technology innovation, and industrial structure upgrading: The road to the green transformation of Chinese cities. Energy Econ. 2021, 98, 105247. [Google Scholar] [CrossRef]
- Zheng, J.-Y.; Lv, W.-G.; Shen, J.; Sun, M. Study on the Impact of the Healthy Cities Pilot Policy on Industrial Structure Upgrading: Quasi-Experimental Evidence from China. Sustainability 2022, 14, 13588. [Google Scholar] [CrossRef]
- Costa, K.V.d. Measuring structural upgrading: Applying principal component analysis in a global value chain framework. Nova Econ. 2022, 32, 329–357. [Google Scholar] [CrossRef]
- Zhu, B.; Zhang, M.; Zhou, Y.; Wang, P.; Sheng, J.; He, K.; Wei, Y.-M.; Xie, R. Exploring the effect of industrial structure adjustment on interprovincial green development efficiency in China: A novel integrated approach. Energy Policy 2019, 134, 110946. [Google Scholar] [CrossRef]
- Hall, P.G. Cities in Civilization; Weidenfeld & Nicolson: London, UK, 1998. [Google Scholar]
- Santos, E.G.; Garcia, R.; Araujo, V.; Mascarini, S.; Costa, A. Spatial and non-spatial proximity in university–industry collaboration: Mutual reinforcement and decreasing effects. Reg. Sci. Policy Pract. 2021, 13, 1249–1261. [Google Scholar] [CrossRef]
- Li, Z.; Yang, S. Has the innovative city pilot policy improved the level of urban innovation? China Political Econ. 2021, 4, 56–85. [Google Scholar] [CrossRef]
- Zhang, S.; Wang, X. Does innovative city construction improve the industry–university–research knowledge flow in urban China? Technol. Forecast. Soc. Chang. 2022, 174, 121200. [Google Scholar] [CrossRef]
- Ernazarov, N. The Importance of Introducing Tax Incentives for Industrial Enterprises. Web Sci. Int. Sci. Res. J. 2022, 3, 79–84. [Google Scholar]
- Zhao, J.; Tang, J. Industrial structure change and economic growth: A China-Russia comparison. China Econ. Rev. 2018, 47, 219–233. [Google Scholar] [CrossRef]
- Sun, H.; Edziah, B.K.; Kporsu, A.K.; Sarkodie, S.A.; Taghizadeh-Hesary, F. Energy efficiency: The role of technological innovation and knowledge spillover. Technol. Forecast. Soc. Chang. 2021, 167, 120659. [Google Scholar] [CrossRef]
- Chen, L.; Li, W.; Yuan, K.; Zhang, X. Can informal environmental regulation promote industrial structure upgrading? Evidence from China. Appl. Econ. 2022, 54, 2161–2180. [Google Scholar] [CrossRef]
- Ehnts, D.H.; Höfgen, M. The job guarantee: Full employment, price stability and social progress. Soc. Regist. 2019, 3, 49–65. [Google Scholar] [CrossRef]
- Iftikhar, M.N.; Ahmad, M.; Audretsch, D.B. The knowledge spillover theory of entrepreneurship: The developing country context. Int. Entrep. Manag. J. 2020, 16, 1327–1346. [Google Scholar] [CrossRef]
- Hu, G.-G. Is knowledge spillover from human capital investment a catalyst for technological innovation? The curious case of fourth industrial revolution in BRICS economies. Technol. Forecast. Soc. Chang. 2021, 162, 120327. [Google Scholar] [CrossRef]
- Tsaurai, K.; Ndou, A. Infrastructure, human capital development and economic growth in transitional countries. Comp. Econ. Res. 2019, 22, 33–52. [Google Scholar] [CrossRef]
- Lin, K.; Zhao, H. The Impact of Green Finance on the Ecologicalization of Urban Industrial Structure—Based on GMM of Dynamic Panel System. J. Artif. Intell. Technol. 2022, 2, 123–129. [Google Scholar] [CrossRef]
- Lim, S.S.; Updike, R.L.; Kaldjian, A.S.; Barber, R.M.; Cowling, K.; York, H.; Friedman, J.; Xu, R.; Whisnant, J.L.; Taylor, H.J. Measuring human capital: A systematic analysis of 195 countries and territories, 1990–2016. Lancet 2018, 392, 1217–1234. [Google Scholar] [CrossRef]
- Alam, M.M.; Murad, M.W. The impacts of economic growth, trade openness and technological progress on renewable energy use in organization for economic co-operation and development countries. Renew. Energy 2020, 145, 382–390. [Google Scholar] [CrossRef]
- Pan, X.; Ai, B.; Li, C.; Pan, X.; Yan, Y. Dynamic relationship among environmental regulation, technological innovation and energy efficiency based on large scale provincial panel data in China. Technol. Forecast. Soc. Chang. 2019, 144, 428–435. [Google Scholar] [CrossRef]
- Saud, S.; Chen, S.; Haseeb, A. Impact of financial development and economic growth on environmental quality: An empirical analysis from Belt and Road Initiative (BRI) countries. Environ. Sci. Pollut. Res. 2019, 26, 2253–2269. [Google Scholar] [CrossRef]
- Yi, M.; Wang, Y.; Sheng, M.; Sharp, B.; Zhang, Y. Effects of heterogeneous technological progress on haze pollution: Evidence from China. Ecol. Econ. 2020, 169, 106533. [Google Scholar] [CrossRef]
- Bessonova, E.; Gonchar, K. How the innovation-competition link is shaped by technology distance in a high-barrier catch-up economy. Technovation 2019, 86, 15–32. [Google Scholar] [CrossRef]
- Miao, Z.; Baležentis, T.; Tian, Z.; Shao, S.; Geng, Y.; Wu, R. Environmental performance and regulation effect of China’s atmospheric pollutant emissions: Evidence from “three regions and ten urban agglomerations”. Environ. Resour. Econ. 2019, 74, 211–242. [Google Scholar] [CrossRef]
- Fan, W.; Hao, Y. An empirical research on the relationship amongst renewable energy consumption, economic growth and foreign direct investment in China. Renew. Energy 2020, 146, 598–609. [Google Scholar] [CrossRef]
- Strezhnev, A. Semiparametric weighting estimators for multi-period differencein-differences designs. In Proceedings of the Annual Conference of the American Political Science Association, Boston, MA, USA, 30 August–2 September 2018. [Google Scholar]
- Cheng, J.; Yi, J.; Dai, S.; Xiong, Y. Can low-carbon city construction facilitate green growth? Evidence from China’s pilot low-carbon city initiative. J. Clean. Prod. 2019, 231, 1158–1170. [Google Scholar] [CrossRef]
- Rosenthal, S.S.; Strange, W.C. How close is close? The spatial reach of agglomeration economies. J. Econ. Perspect. 2020, 34, 27–49. [Google Scholar] [CrossRef]
- Yang, N.; Liu, Q.; Chen, Y. Does industrial agglomeration promote regional innovation convergence in China? Evidence from high-tech industries. IEEE Trans. Eng. Manag. 2021, 70, 1416–1429. [Google Scholar] [CrossRef]
- Roth, J. Pretest with caution: Event-study estimates after testing for parallel trends. Am. Econ. Rev. Insights 2022, 4, 305–322. [Google Scholar] [CrossRef]
- Zhang, Z.; Duan, H.; Shan, S.; Liu, Q.; Geng, W. The impact of green credit on the green innovation level of heavy-polluting enterprises—Evidence from China. Int. J. Environ. Res. Public Health 2022, 19, 650. [Google Scholar] [CrossRef]
- Fan, F.; Lian, H.; Wang, S. Can regional collaborative innovation improve innovation efficiency? An empirical study of Chinese cities. Growth Chang. 2020, 51, 440–463. [Google Scholar] [CrossRef]




| Year | Eastern China | Central China | Western China |
|---|---|---|---|
| 2008 | Shenzhen | ||
| 2010 | Dalian, Qingdao, Xiamen, Shenyang, Guangzhou, Nanjing, Hangzhou, Jinan, Suzhou, Wuxi, Yantai, Beijing, Tianjin, Tangshan, Shanghai, Ningbo, Jiaxing, Shijiazhuang, Changzhou, Fuzhou, Haikou | Hefei, Changsha, Harbin, Luoyang, Wuhan, Taiyuan, Jingdezhen, and Nanchang | Xi’an, Chengdu, Baotou, Chongqing, Lanzhou, Nanning, Guiyang, Kunming, Baoji, Yinchuan, Changji, and Shihezi |
| 2011 | Lianyungang, Qinhuangdao, and Zhenjiang | Changchun | Xining, Hohhot |
| 2012 | Nantong | Zhengzhou | Urumqi |
| 2013 | Yangzhou, Taizhou, Yancheng, Huzhou, Jining | Yichang, Pingxiang, Nanyang, and Xiangyang | Zunyi |
| 2018 | Xuzhou, Shaoxing, Jinhua, Quanzhou, Longyan, Weifang, Dongying, Foshan, Dongguan | Jilin, Maanshan, Anhui ,Zhuzhou, and Hengyang | Yuxi, Lhasa, and Hanzhong |
| 2022 | Baoding, Handan, Suqian, Huai’an, Wenzhou, Taizhou, Zibo, Weihai, Rizhao, Linyi, Dezhou, Shantou, and Yingkou | Changzhi, Chuzhou, Bengbu, Tongling, Xinyu, Xinxiang, Jingmen, Huangshi, and Xiangtan | Liuzhou, Mianyang, and Deyang |
| Variable | Obs. | Mean | Std. Dev. | Min | Max |
|---|---|---|---|---|---|
| ISAI | 3692 | 1.07811 | 0.66195 | 0.09432 | 6.53261 |
| FL | 3692 | 1.00340 | 0.44342 | −1.54620 | 4.14145 |
| DL | 3692 | 8.23521 | 1.13026 | 1.94591 | 11.47731 |
| HE | 3692 | 8.00152 | 0.73381 | 5.51343 | 9.90813 |
| IF | 3692 | 6.92723 | 0.60840 | 3.48647 | 9.30945 |
| OL | 3692 | 11.62686 | 2.03897 | 3.00842 | 16.83473 |
| EL | 3692 | 5.77605 | 1.02098 | −1.49133 | 8.02656 |
| IRIE | 3639 | 51.91835 | 28.08909 | 1.36519 | 100 |
| IC | 3692 | 0.61154 | 2.43109 | 0.00100 | 52.91700 |
| LC | 3692 | 3.44705 | 7.03619 | 0.11000 | 81.93019 |
| PE | 3692 | 10.20317 | 1.19125 | 4.31749 | 13.43414 |
| (1) | (2) | (3) | (4) | (5) | (6) | (7) | (8) | (9) | |
|---|---|---|---|---|---|---|---|---|---|
| Treat_time | 0.0420 * | 0.0714 *** | 0.0760 *** | 0.0769 *** | 0.0785 *** | 0.0754 *** | 0.0728 *** | 0.0552 ** | 0.0579 ** |
| (1.75) | (3.04) | (3.25) | (3.29) | (3.35) | (3.23) | (3.11) | (2.12) | (2.43) | |
| FL | 0.3552 *** | 0.3558 *** | 0.3556 *** | 0.3504 *** | 0.3425 *** | 0.3494 *** | 0.3577 *** | 0.3462 *** | |
| (14.10) | (14.16) | (14.16) | (13.85) | (13.51) | (13.58) | (13.52) | (13.42) | ||
| DL | −0.0488 *** | −0.0488 *** | −0.0492 *** | −0.0482 *** | −0.0483 *** | −0.0489 *** | −0.0509 *** | ||
| (−4.44) | (−4.45) | (−4.49) | (−4.40) | (−4.41) | (−4.25) | (−4.65) | |||
| HE | 0.0309 ** | 0.0298 ** | 0.0313 ** | 0.0327 ** | 0.0319 ** | 0.0324 ** | |||
| (2.35) | (2.27) | (2.38) | (2.48) | (2.34) | (2.47) | ||||
| IF | 0.0346 | 0.0386 * | 0.0482 ** | 0.0443 * | 0.0537 ** | ||||
| (1.63) | (1.82) | (2.18) | (1.95) | (2.43) | |||||
| OL | −0.0230 *** | −0.0225 *** | −0.0240 *** | −0.0214 *** | |||||
| (−3.86) | (−3.77) | (−3.91) | (−3.57) | ||||||
| EL | −0.0271 | −0.0277 | −0.0222 | ||||||
| (−1.53) | (−1.53) | (−1.25) | |||||||
| IRIE | 0.0369 ** | ||||||||
| (2.51) | |||||||||
| Constant | 0.9343 *** | 0.6528 *** | 1.0649 *** | 0.8192 *** | 0.6074 *** | 0.8231 *** | 0.8886 *** | 0.9331 *** | 0.9713 *** |
| (54.55) | (25.11) | (11.06) | (5.77) | (3.15) | (4.11) | (4.34) | (4.43) | (4.69) | |
| City FE | Y | Y | Y | Y | Y | Y | Y | Y | Y |
| Year FE | Y | Y | Y | Y | Y | Y | Y | Y | Y |
| Obs. | 3692 | 3692 | 3692 | 3692 | 3692 | 3692 | 3692 | 3497 | 3639 |
| R-squared | 0.3607 | 0.3960 | 0.3995 | 0.4005 | 0.4010 | 0.4036 | 0.4040 | 0.3971 | 0.4016 |
| (1) | (2) | (3) | (4) | (5) | (6) | |
|---|---|---|---|---|---|---|
| IC | ISAI | LC | ISAI | PE | ISAI | |
| Treat_time | 1.5255 *** | 0.0403 * | 2.3609 *** | 0.0562 ** | −0.0812 ** | 0.0713 *** |
| (14.30) | (1.68) | (16.69) | (2.30) | (−2.07) | (3.04) | |
| IC | 0.0213 *** | |||||
| (5.66) | ||||||
| LC | 0.0007 ** | |||||
| (2.48) | ||||||
| PE | −0.0189 * | |||||
| (−1.85) | ||||||
| Constant | 2.4378 *** | 0.8367 *** | 10.1156 *** | 0.8173 *** | 6.4606 *** | 1.0110 *** |
| (2.62) | (4.10) | (8.19) | (3.96) | (18.86) | (4.70) | |
| City FE | Y | Y | Y | Y | Y | Y |
| Year FE | Y | Y | Y | Y | Y | Y |
| Control | Y | Y | Y | Y | Y | Y |
| Obs. | 3692 | 3692 | 3692 | 3692 | 3692 | 3692 |
| R-squared | 0.1617 | 0.4096 | 0.2214 | 0.4051 | 0.6677 | 0.4046 |
| (1) | (2) | (3) | (4) | |
|---|---|---|---|---|
| Small Cities | Medium Cities | Large Cities | Mega Cities | |
| Treat_time | −0.0204 | 0.0270 | 0.1058 *** | −0.0938 |
| (−0.09) | (0.36) | (4.48) | (−1.24) | |
| Constant | 1.5536 ** | 1.8161 *** | 1.2625 *** | −0.7952 |
| (2.47) | (4.39) | (4.15) | (−0.83) | |
| City FE | Y | Y | Y | Y |
| Year FE | Y | Y | Y | Y |
| Control | Y | Y | Y | Y |
| Obs. | 608 | 1299 | 1473 | 312 |
| R-squared | 0.3991 | 0.4014 | 0.4988 | 0.6011 |
| (1) | (2) | |
|---|---|---|
| Non-Resource-Based Cities | Resource-Based Cities | |
| Treat_time | 0.1071 *** | −0.0022 |
| (3.78) | (−0.05) | |
| Constant | 0.6901 ** | 1.4355 *** |
| (2.41) | (4.91) | |
| City FE | Y | Y |
| Year FE | Y | Y |
| Control | Y | Y |
| Obs. | 2197 | 1495 |
| R-squared | 0.3738 | 0.4743 |
| (1) | (2) | (3) | (4) | (5) | |
|---|---|---|---|---|---|
| Healthy City | New-Energy City | Low-Carbon City | Winsorization | PSM-DID | |
| Treat_time | 0.0765 *** | 0.0691 *** | 0.0728 *** | 0.0760 *** | 0.0686 *** |
| (3.23) | (2.93) | (3.08) | (3.24) | (2.81) | |
| Healthy | −0.0359 | ||||
| (−1.11) | |||||
| New_Energy | 0.0326 | ||||
| (1.45) | |||||
| Low_Carbon | 0.0002 | ||||
| (0.01) | |||||
| Constant | 0.8808 *** | 0.8970 *** | 0.8885 *** | 0.9263 *** | 0.7322 *** |
| (4.30) | (4.38) | (4.33) | (4.23) | (3.37) | |
| City FE | Y | Y | Y | Y | Y |
| Year FE | Y | Y | Y | Y | Y |
| Control | Y | Y | Y | Y | Y |
| Obs. | 3692 | 3692 | 3692 | 3692 | 3300 |
| R-squared | 0.4042 | 0.4044 | 0.4040 | 0.4033 | 0.4031 |
| (1) First-Stage | (2) Second-Stage | |
|---|---|---|
| Treat_Time | ISAI | |
| pgdp | 0.1412 *** | |
| (11.04) | ||
| Treat_time | 0.9542 *** | |
| (5.42) | ||
| City FE | Y | Y |
| Year FE | Y | Y |
| Control | Y | Y |
| Obs. | 3692 | 3692 |
| R-squared | 0.5856 | 0.2797 |
Disclaimer/Publisher’s Note: The statements, opinions and data contained in all publications are solely those of the individual author(s) and contributor(s) and not of MDPI and/or the editor(s). MDPI and/or the editor(s) disclaim responsibility for any injury to people or property resulting from any ideas, methods, instructions or products referred to in the content. |
© 2023 by the authors. Licensee MDPI, Basel, Switzerland. This article is an open access article distributed under the terms and conditions of the Creative Commons Attribution (CC BY) license (https://creativecommons.org/licenses/by/4.0/).
Share and Cite
Zhao, W.; Toh, M.Y. Impact of Innovative City Pilot Policy on Industrial Structure Upgrading in China. Sustainability 2023, 15, 7377. https://doi.org/10.3390/su15097377
Zhao W, Toh MY. Impact of Innovative City Pilot Policy on Industrial Structure Upgrading in China. Sustainability. 2023; 15(9):7377. https://doi.org/10.3390/su15097377
Chicago/Turabian StyleZhao, Wenqi, and Moau Yong Toh. 2023. "Impact of Innovative City Pilot Policy on Industrial Structure Upgrading in China" Sustainability 15, no. 9: 7377. https://doi.org/10.3390/su15097377
APA StyleZhao, W., & Toh, M. Y. (2023). Impact of Innovative City Pilot Policy on Industrial Structure Upgrading in China. Sustainability, 15(9), 7377. https://doi.org/10.3390/su15097377

