A Case Study of How Maersk Adopts Cloud-Based Blockchain Integrated with Machine Learning for Sustainable Practices
Abstract
1. Introduction
- Security: There are two parts, namely header and body, in each block in the blockchain. The header contains a hash of its previous block, a timestamp, and a root of the Merkle tree. These three components are used to identify each block in the blockchain. The hash can represent the cryptographic signature which can be used to validate transactions stored in the body. The root is built by a cryptographic method based on a Merkle tree [4], which is a data structure that can verify the block body transactions efficiently [5]. As an example, the security feature of the blockchain application developed by IBM Food Trust, JD.com, Tsinghua University, and Walmart ensures safety and security in its food supply chains in China [6].
- Decentralization and shareability: When creating a transaction, that transaction is recorded in the body of a block and replicated. This replica is then distributed, shared, and agreed upon among the stakeholders involved in the transaction in a blockchain network. The blockchain network is a peer-to-peer (P2P) network in which all the involved stakeholders are peers who have the same privilege. There is no centralized control of distributing and sharing transactional activities in that network. As an example, the decentralization and shareability features of the TradeLens blockchain used by Maersk allow the exchange of supply chain documents (e.g., bills of lading, letters of credit, and forwarders’ certificates of transport) among a large variety of supply chain stakeholders (e.g., banks, suppliers, port authorities, and buyers) [3].
- Immutability and trust: Immutability refers to the situation that a validated transaction record cannot be updated or changed in any way. If modification or correction on the validated transaction record is necessary, a new transaction that issues the modification or correction is created, recorded, and validated in the blockchain P2P network. Each block timestamps transaction records, stores the records securely using public-key cryptography, and validates them. In this way, the transaction records can be verified and trusted by the stakeholders involved in the transactions in the blockchain P2P network [7]. For example, Energy Blockchain Labs in China has developed a blockchain platform that helps organizations in the supply chain to build trust among themselves by monitoring carbon footprints ad meeting carbon emission reduction quotas [8].
- Traceability and transparency: The stakeholders involved in the transactions can duplicate and distribute their transaction records in a traceable and transparent way [6,9] as their transaction records are hashed, timestamped, and stored in a block and can be confirmed through the consensus mechanism by all the involved parties in the blockchain P2P network [10], imposing impossibility for reversing the blockchain’s entire historical transaction records under the scrutiny of all the stakeholders who can access the distributed and shared transaction records [11]. For example, the traceability and transparency features of SAP’s blockchain hub help to reduce the cost of tracing medical products in supply chains [12].
- Exploration of the technical sustainability of CBML in supply chains is important as its findings are expected to provide new knowledge that facilitates the sustainable development and implementation of CBML in supply chains.
- The technically, environmentally, economically, and socially sustainable practices found in this study are expected to provide a reference for more and more use cases of CBML.
2. Literature Review
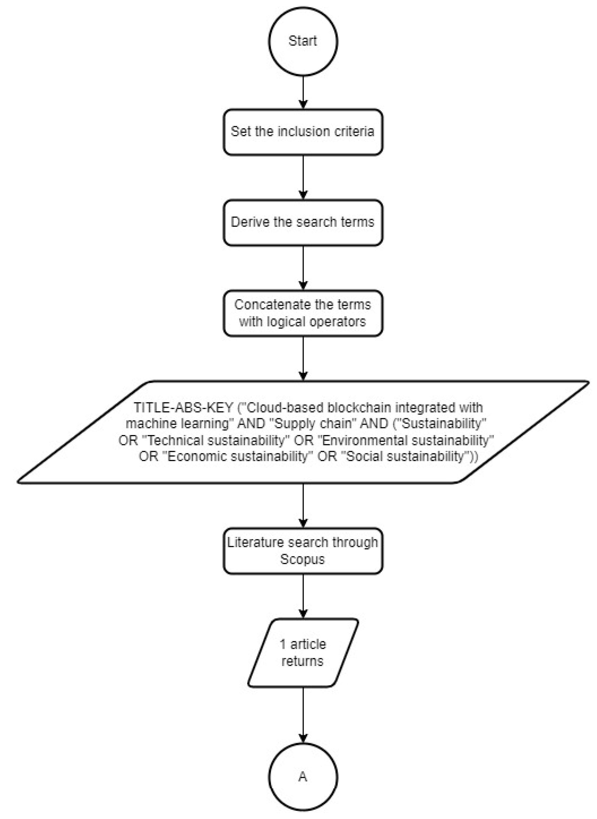
- Studies published in books, journals, and conference proceedings starting from 2017 (the year when the publication on the application of the new blockchain technology in the supply chain area was first founded);
- Studies using CBML for supply chain management; and
- Studies related to the issues of technical sustainability, environmental sustainability, economic sustainability, and social sustainability.
3. Methodology
- Blockchain—This Microsoft Azure cloud service allows a user to join a blockchain consortium or provides the APIs for the user to develop a blockchain.
- Compute—Compute is a cloud service that allows a user to deploy and run cloud-based applications. On-demand computing resources, including processors, memory, storage, operating systems, and networking facilities, are then allocated for running these cloud-based applications. The computing resources are automatically scaled up or down depending on the requirements of the cloud-based applications.
- Internet of things (IoT) hub and service bus—These cloud services collect and aggregate data with high network throughput.
- Transaction builder—This cloud service assembles data and transforms the data into transactions in a standard format.
- Storage—This provides scalable cloud storage. It also supports big data projects. Furthermore, this service contains off-chain storage and database which can offload the data retrieval from the blockchain network and provide an easy way for data scientists to retrieve blockchain transactions.
- Distributed ledger technology (DLT) watcher—This cloud service monitors events on the blockchain network and studies their patterns to detect and stop malfunctions.
- Machine learning tools—These tools facilitate data scientists to build machine learning models and perform simulations.
- Networking—Virtual networks, dedicated connections, and gateways are included in this service. It also provides load balancing and hosting.
- Security—This provides capabilities to protect a network against attacks, authenticate user identities, and manage encryption keys and encrypted transactions.
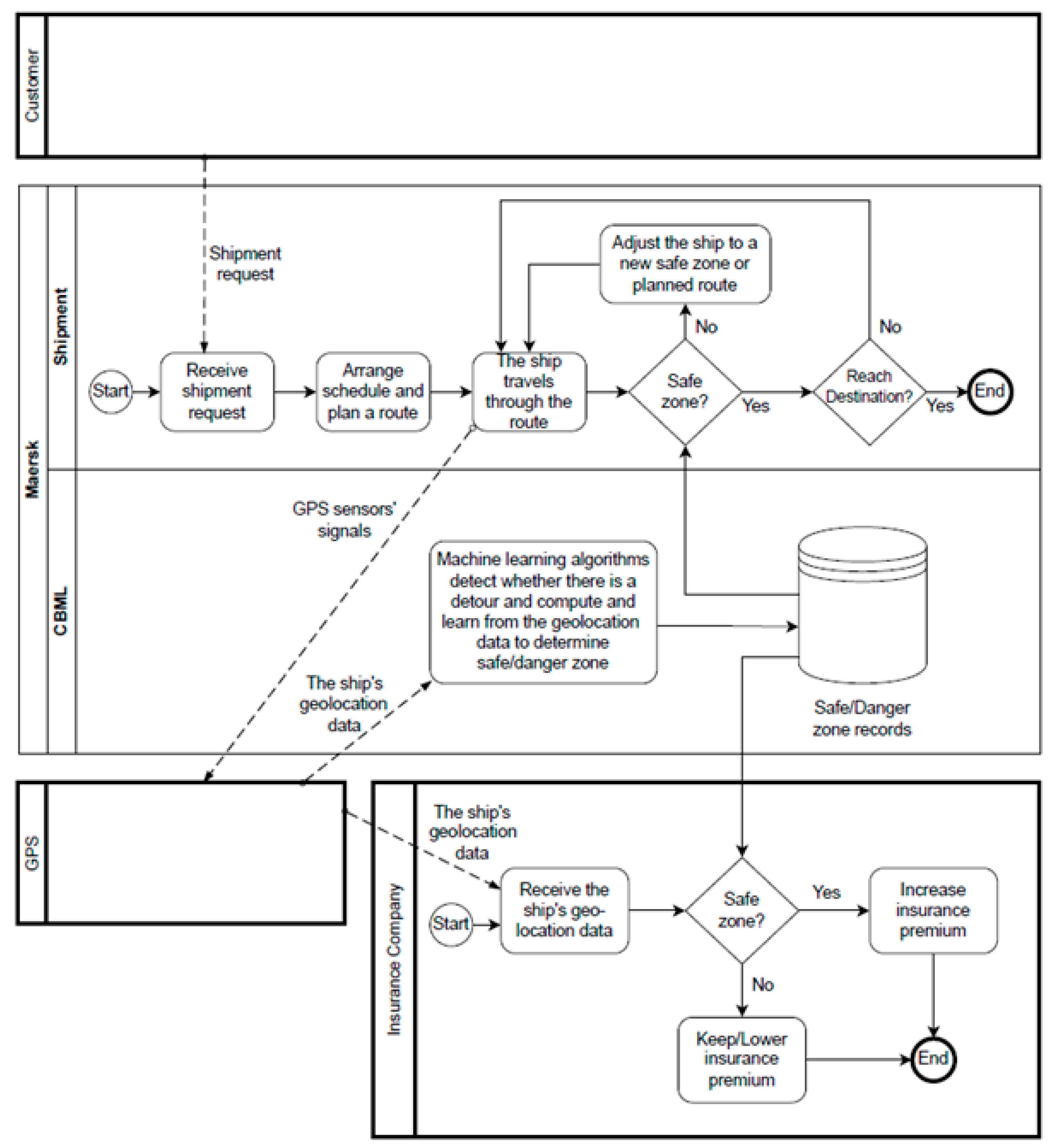
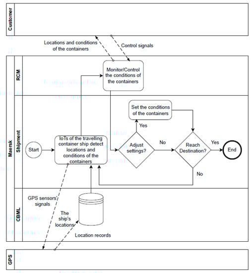
4. Findings and Discussions
5. Concluding Remarks and Implications
Author Contributions
Funding
Institutional Review Board Statement
Informed Consent Statement
Data Availability Statement
Conflicts of Interest
References
- Paliwal, V.; Chandra, S.; Sharma, S. Blockchain technology for sustainable supply chain management: A systematic literature review and a classification framework. Sustainability 2020, 12, 7638. [Google Scholar] [CrossRef]
- Charles, V.; Emrouznejad, A.; Gherman, T. A critical analysis of the integration of blockchain and artificial intelligence for supply chain. Ann. Oper. Res. 2023. [Google Scholar] [CrossRef] [PubMed]
- Wong, S.; Yeung, J.; Lau, Y.Y.; So, J. Technical sustainability of cloud-based blockchain integrated with machine learning for supply chain management. Sustainability 2021, 13, 8270. [Google Scholar] [CrossRef]
- Merkle, R.C. A digital signature based on a conventional encryption function. In Advances in Cryptology-CRYPTO ’87; Lecture Notes in Computer Science; Pomerance, C., Ed.; Springer: Berlin/Heidelberg, Germany, 1988; Volume 293, pp. 369–378. [Google Scholar]
- Azzi, R.; Chamoun, R.K.; Sokhn, M. The power of a blockchain-based supply chain. Comput. Ind. Eng. 2019, 135, 582–592. [Google Scholar] [CrossRef]
- Park, A.; Li, H. The effect of blockchain technology on supply chain sustainability performances. Sustainability 2021, 13, 1726. [Google Scholar] [CrossRef]
- Varriale, V.; Cammarano, A.; Michelino, F.; Caputo, M. The unknown potential of blockchain for sustainable supply chains. Sustainability 2020, 12, 9400. [Google Scholar] [CrossRef]
- Saberi, S.; Kouhizadeh, M.; Sarkis, J.; Shen, L. Blockchain technology and its relationships to sustainable supply chain management. Int. J. Prod. Res. 2019, 57, 2117–2135. [Google Scholar] [CrossRef]
- Yeung, J.; Wong, S.; Chan, H.H. Cloud Infrastructure for Public Health Blockchain. In Routledge Handbook of Public Health and the Community; Fong, B.Y.F., Wong, M.C.S., Eds.; Routledge: Singapore, 2021; pp. 254–263. [Google Scholar]
- Feng, J.; Zhao, X.; Chen, K.; Zhao, F.; Zhang, G. Towards random-honest miners selection and multi-blocks creation: Proof-of-negotiation consensus mechanism in blockchain networks. Future Gener. Comput. Syst. Int. J. Escience 2020, 105, 248–258. [Google Scholar] [CrossRef]
- Tapscott, D.; Tapscott, A. Blockchain Revolution: How the Technology behind Bitcoin Is Changing Money, Business and the World; Penguin Random House: New York, NY, USA, 2016. [Google Scholar]
- O’Donnell, J. SAP Blockchain Service Helps Fight Counterfeit Drugs. 2019. Available online: https://www.techtarget.com/searchsap/feature/SAP-blockchain-service-helps-fight-counterfeit-drugs (accessed on 22 October 2021).
- Almakhour, M.; Sliman, L.; Samhat, A.E.; Mellouk, A. Verfication of smart contracts: A survey. Pervasive Mob. Comput. 2020, 67, 101227. [Google Scholar] [CrossRef]
- Krichen, M.; Lahami, M.; Al-Haija, Q.A. Formal Methods for the Verification of Smart Contracts: A Review. In Proceedings of the 2022 15th International Conference on Security of Information and Networks, Sousse, Tunisia, 11–13 November 2022; pp. 1–8. [Google Scholar]
- Zhao, G.; Liu, S.; Lopez, C.; Lu, H.; Elgueta, S.; Chen, H.; Boshkoska, B.M. Blockchain technology in agri-food value chain management: A synthesis of applications, challenges and future research directions. Comput. Ind. 2019, 109, 83–99. [Google Scholar] [CrossRef]
- Monteiro, E.S.; Righi, R.D.R.; Barbosa, J.L.V.; Alberti, A.M. APTM: A model for pervasive traceability of agrochemicals. Appl. Sci. 2021, 11, 8149. [Google Scholar] [CrossRef]
- Khadke, S.; Gupta, P.; Rachakunta, S.; Mahata, C.; Dawn, S.; Sharma, M.; Verma, D.; Pradhan, A.; Krishna, A.M.S.; Ramakrishna, S.; et al. Efficient plastic recycling and remolding circular economy using the technology of trust-blockchain. Sustainability 2021, 13, 9142. [Google Scholar] [CrossRef]
- Zhang, P.; Liu, X.; Li, W.; Yu, X. Pharmaceutical cold chain management based on blockchain and deep learning. J. Internet Technol. 2021, 22, 1531–1542. [Google Scholar] [CrossRef]
- Zhang, Z.; Song, X.; Liu, L.; Yin, J.; Wang, Y.; Lan, D. Recent advances in blockchain and artificial intelligence integration: Feasibility analysis, research issues, applications, challenges, and future work. Secur. Commun. Netw. 2021, 2021, 9991535. [Google Scholar] [CrossRef]
- Carter, C.; Rogers, D. A framework of sustainable supply chain management: Moving toward new theory. Int. J. Phys. Distrib. Logist. Manag. 2008, 38, 360–387. [Google Scholar] [CrossRef]
- Goodland, R. The concept of environmental sustainability. Annu. Rev. Ecol. Syst. 1995, 26, 1–24. [Google Scholar] [CrossRef]
- Bai, C.; Sarkis, J. A supply chain transparency and sustainability technology appraisal model for blockchain technology. Int. J. Prod. Res. 2020, 58, 2142–2162. [Google Scholar] [CrossRef]
- Woodcraft, S. Design for Social Sustainability: A Framework for Creating Thriving Communities; The Young Foundation: London, UK, 2011. [Google Scholar]
- Rivero, N. Maersk Is No Longer the World’s Largest Shipping Line. Quartz. 2022. Available online: https://qz.com/2109787/msc-surpassed-maersk-as-the-worlds-largest-shipping-line (accessed on 3 April 2023).
- Alphaliner. Alphaliner TOP 100. 2023. Available online: https://alphaliner.axsmarine.com/PublicTop100 (accessed on 5 April 2023).
- Martín-Martín, A.; Orduna-Malea, E.; Thelwall, M.; Delgado López-Cózar, E. Google scholar, web of science, and Scopus: A systematic comparison of citations in 252 subject categories. J. Informetr. 2018, 12, 1160–1177. [Google Scholar] [CrossRef]
- Rusch, M.; Schöggl, J.-P.; Baumgartner, R.J. Application of digital technologies for sustainable product management in a circular economy: A review. Bus. Strategy Environ. 2023, 32, 1159–1174. [Google Scholar] [CrossRef]
- Dey, S.; Saha, S.; Singh, A.K.; McDonald-Maier, K. SmartNoshWaste: Using blockchain, machine learning, cloud computing and QR Code to reduce food waste in decentralized web 3.0. Enabled Smart Cities. Smart Cities 2022, 5, 162–176. [Google Scholar] [CrossRef]
- Bragadeesh, S.A.; Umamakeswari, A. Secured vehicle life cycle tracking using blockchain and smart contract. Comput. Syst. Sci. Eng. 2022, 41, 1–18. [Google Scholar] [CrossRef]
- Suroso, A.I.; Rifai, B.; Hasanah, N. Traceability system in hydroponic vegetables supply chain using blockchain technology. Int. J. Inf. Manag. Sci. 2021, 32, 347–361. [Google Scholar]
- Karumanchi, M.D.; Sheeba, J.I.; Devaneyan, S.P. Blockchain enabled supply chain using machine learning for secure cargo tracking. Int. J. Intell. Syst. Appl. Eng. 2022, 10, 434–442. [Google Scholar]
- Liu, L.; Song, W.; Liu, Y. Leveraging digital capabilities toward a circular economy: Reinforcing sustainable supply chain management with Industry 4.0 technologies. Comput. Ind. Eng. 2023, 178, 109113. [Google Scholar] [CrossRef]
- Chen, H.; Chen, Z.; Lin, F.; Zhuang, P. Effective management for blockchain-based agri-food supply chains using deep reinforcement learning. IEEE Access 2021, 9, 36008–36018. [Google Scholar] [CrossRef]
- Zaman, F.U.; Khan, A.H.; Owais, M. Performance evaluation of Amazon’s, Google’s, and Microsoft’s serverless functions: A comparative study. Int. J. Sci. Technol. Res. 2021, 10, 189–192. [Google Scholar]
- Yeung, J.; Wong, S.; Tam, A.; So, J. Integrating Machine Learning Technology to Data Analytics for e-Commerce on Cloud. In Proceedings of the 2019 3rd World Conference on Smart Trends in Systems, Security and Sustainability, London, UK, 30–31 July 2019; pp. 105–109. [Google Scholar]
- Browne, R. EY Teams with Microsoft, Maersk to Use Blockchain for Marine Insurance. 2017. Available online: https://www.cnbc.com/2017/09/05/ey-microsoft-maersk-blockchain-for-marine-insurance.html (accessed on 16 September 2021).
- Coleman, L. Shipping Giant Maersk Deploys First Blockchain-Based Marine Insurance. 2018. Available online: https://finance.yahoo.com/news/shipping-giant-maersk-deploys-first-203039285.html (accessed on 14 October 2022).
- Yin, R.K. Case Study Research: Design and Methods, 5th ed.; Sage: Thousand Oaks, CA, USA, 2013. [Google Scholar]
- Microsoft. Global Transport and Logistics Leader Maersk Delivers Organization-Wide Azure Cost Optimization. 2021. Available online: https://customers.microsoft.com/en-us/story/1332544709184763112-maersk-travel-and-transportation-azure (accessed on 22 January 2023).
- Ernst and Young. World’s First Blockchain Platform for Marine Insurance Now in Commercial Use. 2018. Available online: https://www.ey.com/en_gl/news/2018/05/world-s-first-blockchain-platform-for-marine-insurance-now-in-co (accessed on 14 October 2022).
- Kelly, J. EY Teams up with Maersk, Microsoft on Blockchain-Based Marine Insurance. 2017. Available online: https://www.reuters.com/article/uk-blockchain-insurance-marine-idUKKCN1BG3A4 (accessed on 26 September 2021).
- Manupati, V.K.; Schoenherr, T.; Ramkumar, M.; Wagner, S.M.; Pabba, S.K.; Inder Raj Singh, R. A blockchain-based approach for a multi-echelon sustainable supply chain. Int. J. Prod. Res. 2020, 58, 2222–2241. [Google Scholar] [CrossRef]
- Rodrigue, J.P.; Slack, B.; Comtois, C. Green logistics. In The Handbook of Logistics and Supply-Chain Management, Handbooks in Transport #2; Brewer, A.M., Button, K.J., Hensher, D.A., Eds.; Pergamon/Elsevier: London, UK, 2001; pp. 339–351. [Google Scholar]
- Lopez, E. Maersk, IBM to Shut Down Blockchain Joint Venture TradeLens. 2022. Available online: https://www.supplychaindive.com/news/Maersk-IBM-shut-down-TradeLens/637580 (accessed on 22 January 2023).
- Goodhue, D.L.; Thompson, R.L. Task technology fit and individual performance. MIS Q. 1995, 19, 213–236. [Google Scholar] [CrossRef]
- Venkatesh, V.; Morris, M.G.; Davis, G.B.; Davis, F.D. User acceptance of information technology: Toward a unified view. MIS Q. 2003, 27, 425–478. [Google Scholar] [CrossRef]
- Wang, H.; Tao, D.; Yu, N.; Qu, X. Understanding consumer acceptance of healthcare wearable devices: An integrated model of UTAUT and TTF. Int. J. Med. Inform. 2020, 139, 104156. [Google Scholar] [CrossRef]
- Zhou, T.; Lu, Y.; Wang, B. Integrating TTF and UTAUT to explain mobile banking user adoption. Comput. Hum. Behav. 2010, 26, 760–767. [Google Scholar] [CrossRef]
- Kouhizadeh, M.; Saberi, S.; Sarkis, J. Blockchain technology and the sustainable supply chain: Theoretically exploring adoption barriers. Int. J. Prod. Econ. 2020, 231, 107831. [Google Scholar] [CrossRef]
- Dwivedi, A.D.; Srivastava, G.; Dhar, S.; Singh, R. A decentralized privacy-preserving healthcare blockchain for IoT. Sensors 2019, 19, 326. [Google Scholar] [CrossRef] [PubMed]








| Articles | Relevance |
|---|---|
| Saberi et al. [8] and Varriable et al. [7] |
|
| Wong et al. [3] |
|
| CBML Features | Technically Sustainable Practices |
|---|---|
| Microsoft Azure cloud technology’s scalability. |
|
| Machine learning integrated into Microsoft Azure cloud technology |
|
| Use Cases | Environmentally Sustainable Practices |
|---|---|
| CBML processes of keeping track and sharing of the shipment risk records |
|
| Guiding a ship to safe zones by machine learning in CBML |
|
| Immutability of shipment risk records in CBML for the efficient processing of claims assessment and payment |
|
| Allocation of on-demand computing resources by CBML |
|
| Use Cases | Economically Sustainable Practices |
|---|---|
| Efficient processing of claims assessment and payment by CBML |
|
| Computation by machine learning on the geolocation data from GPS sensors and immutable historical shipment route records |
|
| On top of CBML, RCM for the customers to keep track of containers’ locations and conditions and adjust the settings on the containers |
|
| Operational expenditure for CBML |
|
| Use Cases | Socially Sustainable Practices |
|---|---|
| Location of safe zones for shipments by CBML |
|
| Immutability of shipment route records generated by CBML and stored in the blockchain network |
|
| The control through RCM to monitor the conditions of the products, especially food, inside the containers |
|
Disclaimer/Publisher’s Note: The statements, opinions and data contained in all publications are solely those of the individual author(s) and contributor(s) and not of MDPI and/or the editor(s). MDPI and/or the editor(s) disclaim responsibility for any injury to people or property resulting from any ideas, methods, instructions or products referred to in the content. |
© 2023 by the authors. Licensee MDPI, Basel, Switzerland. This article is an open access article distributed under the terms and conditions of the Creative Commons Attribution (CC BY) license (https://creativecommons.org/licenses/by/4.0/).
Share and Cite
Wong, S.; Yeung, J.K.-W.; Lau, Y.-Y.; Kawasaki, T. A Case Study of How Maersk Adopts Cloud-Based Blockchain Integrated with Machine Learning for Sustainable Practices. Sustainability 2023, 15, 7305. https://doi.org/10.3390/su15097305
Wong S, Yeung JK-W, Lau Y-Y, Kawasaki T. A Case Study of How Maersk Adopts Cloud-Based Blockchain Integrated with Machine Learning for Sustainable Practices. Sustainability. 2023; 15(9):7305. https://doi.org/10.3390/su15097305
Chicago/Turabian StyleWong, Simon, John Kun-Woon Yeung, Yui-Yip Lau, and Tomoya Kawasaki. 2023. "A Case Study of How Maersk Adopts Cloud-Based Blockchain Integrated with Machine Learning for Sustainable Practices" Sustainability 15, no. 9: 7305. https://doi.org/10.3390/su15097305
APA StyleWong, S., Yeung, J. K.-W., Lau, Y.-Y., & Kawasaki, T. (2023). A Case Study of How Maersk Adopts Cloud-Based Blockchain Integrated with Machine Learning for Sustainable Practices. Sustainability, 15(9), 7305. https://doi.org/10.3390/su15097305

