Next Article in Journal
Biochar Prepared by Microwave-Assisted Co-Pyrolysis of Sewage Sludge and Cotton Stalk: A Potential Soil Conditioner
Next Article in Special Issue
Twenty-Five Years of Scientific Production on Geoparks from the Perspective of Bibliometric Analysis Using PRISMA
Previous Article in Journal
Assessing Strategic Management of E-Waste in Developing Countries
Previous Article in Special Issue
Geomorphological Heritage in Viñales National Park (Aspiring UNESCO Geopark): Geomatic Tools Applied to Geotourism in Pinar del Río, Cuba
 
 
Font Type:
Arial Georgia Verdana
Font Size:
Aa Aa Aa
Line Spacing:
Column Width:
Background:
Article

Making the Case for the Great Dismal Swamp National Heritage Area: A Scoping Review

1
Department of Natural Resources and Society, University of Idaho, Moscow, ID 83844, USA
2
U.S. Bureau of Reclamation, Denver, CO 80225, USA
3
Department of Human Movement Sciences, Old Dominion University, Norfolk, VA 23529, USA
4
Mason Recreation, George Mason University, Fairfax, VA 22030, USA
5
U.S. Army Core of Engineers, Galveston, TX 77550, USA
6
Newport News Shipbuilding, Newport News, VA 23607, USA
*
Author to whom correspondence should be addressed.
Sustainability 2023, 15(9), 7262; https://doi.org/10.3390/su15097262
Submission received: 28 March 2023 / Revised: 21 April 2023 / Accepted: 24 April 2023 / Published: 27 April 2023
(This article belongs to the Special Issue GeoHeritage and Geodiversity in the Natural Heritage: Geoparks)

Abstract

National Heritage Areas (NHAs) are nationally distinct landscapes that represent unique cultural, historical, and/or natural attributes significant to the legacy of the United States of America (U.S.). The Great Dismal Swamp, located in southeastern Virginia and northeastern North Carolina, is a prime candidate for NHA designation with diverse qualifications, among which was its antebellum role as a refuge for formerly enslaved people. The goal of our research, conducted in 2022 during the period of the U.S. Congressional debate on designation, was to investigate and expound upon the rationale for NHA designation of the Swamp. To do so, we used a scoping review to explore a sample of existing literature focused on the Great Dismal Swamp. We found significant evidence to support the Great Dismal Swamp NHA designation. Now, in its final hours of federal review and ratification, the Great Dismal Swamp will likely become America’s next NHA and continue its legacy as a place for nature-based and heritage tourism, inspiration, and reflection on the strength of humans to live and resist against even the most arduous of external forces. Further, our work serves to illustrate the range of unique factors that can support similar designations throughout the U.S. and internationally.

1. Introduction

Localities abundant in natural resources, historical relevance, and cultural influence are vital public geographies that nations around the world work diligently to preserve. The idiosyncratic character of these sites draws audiences to some of the most unique, prolific travel destinations on Earth. The United Nations Educational, Scientific and Cultural Organization (UNESCO) World Heritage Area (WHA) designations protect natural and cultural resources through international cooperation and heritage preservation [1]. The International Union for Conservation of Nature (IUCN) protected area classifications, ranging from “Strict nature reserves” to “Protected areas with sustainable use of natural resources,” focus primarily on the stewardship of natural resources, ranging from biodiversity preservation to ecosystem-level conservation efforts [2]. Nation-states similarly boast a variety of methods of resource protection [3,4]. Thailand, for example, maintains a network of protected lands that cover 19% of the country as of 2020 [5], established to protect the biodiversity of the nation. While many national protected areas tend to focus on natural resources, cultural representation is in increasingly popular demand. In the United States, National Historical Parks, National Monuments, and National Heritage Areas highlight the preservation of cultural resources and nationally symbolic stories.
Mounting interest in showcasing the experiences of historically marginalized groups [6,7] drives the application of less common protection mechanisms. Many systematically forgotten stories are worthy of stewardship, such as those of migrant farm workers [8], enslaved peoples [9], and activists at the forefront of the LGBT Civil Rights movement [10]. In the U.S., seeking a National Heritage Area (NHA) designation is one approach areas steeped in cultural, natural, and/or historical importance can take to preserve their significance. The attributes that qualify an area as NHA-eligible are usually at the intersection of natural, cultural, and historic resources celebrating the country’s diverse heritage [11]. NHAs are a collaborative effort between managing agencies (i.e., the National Park Service, State Parks, etc.) and surrounding communities, with the goal of promoting cultural legacies, the conservation of natural resources, and sustainable economic development. This design fosters an engaging dialogue between stakeholders that encourages ancestors, locals, and those socially and economically impacted to shape the narrative and direct the decisions of the NHA. Morgan et al. [12] detail differing interpretations of the histories of the Cane River National Heritage Area, Louisiana, and found that collaboration between stakeholders allowed for more robust histories to be promoted through multiple experiential outlets (i.e., tours of historic homes and traveling exhibits). Stynes and Sun [13] illustrate that NHAs provide sustainable economic development to surrounding communities, sparing the alternative reliance on extractive industries. Lastly, NHA designation boasts other advantages, such as improved outdoor recreation and tourism opportunities and an environment for elevated educational experiences both in and out of the classroom [14].
In August of 2022, it was with this background that we approached the bill to create a new NHA surrounding the Great Dismal Swamp National Wildlife Refuge (Figure 1), which was then under consideration by the U.S. Senate [15]. After passing in the House in 2021, it would then pass the Senate in late 2022 and be signed by President Joe Biden in December 2022, during the final stages of our research. The potential designation is now set for review by the Secretary of the Interior. These recent successes belie a long-untold history of this nationally significant landscape. The Great Dismal Swamp’s macabre name obscures a rich history, ranging from George Washington’s financial involvement in timber speculation [16] to maroon communities (i.e., escaped, formerly enslaved peoples, American Indians, etc.) residing and seeking refuge within the swamp [17].
As a group of researchers living proximate to the Great Dismal Swamp National Wildlife Refuge, in this paper, we took an action-research approach [18] to better understand, document, and advocate for the merits of the Great Dismal Swamp as an NHA, specifically using a scoping review. Understanding the historical, cultural, and environmental context of the Great Dismal Swamp was essential to understanding its success in securing the NHA designation. NHA criteria broadly state a site must hold a combination of natural, historic, and cultural resources that tell a nationally important story, one whose telling can be improved through an infusion of financial and logistical support to bolster conservation, recreation, and education [11]. Additionally, a connection between those stories and ongoing traditions or customs is required. Through this review, we aimed to explore the variety of stories and perspectives related to the Great Dismal Swamp and demonstrate how they might meet these criteria.
Accordingly, in the following pages, we review the literature surrounding NHA designations and policy mechanisms to support social and environmental justice and scoping review methodology. We then share results, which demonstrate a wide range of stories from numerous perspectives: maroon communities, enslaved canal workers, economic booms, and various literary traditions situated in the Swamp. As we aim to document, many of the stories surrounding the Great Dismal Swamp relate to a central theme of the ‘three r’s’: resistance, refuge, and resilience. Resistance weaves through many stories, from Native Americans to escaped enslaved people in the antebellum South seeking refuge in the Swamp to the resistance and resilience of wildlife today. Tracing these themes situates the Swamp within the literary tradition of the United States by highlighting various authors, from abolitionist writers to contemporary poets. In sum, from extant work documenting its historical and cultural significance to the acknowledgment of its geographical, ecological, and landscape importance, our scoping review further highlights Great Dismal Swamp as a regionally and nationally significant cultural resource worthy of designation.

1.1. National Heritage Areas

National Heritage Areas are first and foremost established through the enthusiastic leadership of local community members, championed through collective agreement and passion, as the road to designation is scrupulous and lengthy. NHA designation requires the successful completion of two phases: a feasibility study and the “introduction of authorizing legislation,” or an Act of Congress [19]. Feasibility studies provide legislative bodies with determinate information on the suitability of proposed areas for NHA designation [20]. Feasibility studies are systematic fact-checking procedures to prove that the proposed NHA has “nationally distinctive” natural, cultural, and historical resources and widespread public support [19]. The National Heritage Area Feasibility Study Guidelines [9] state:
The term nationally distinctive landscape has not been further defined but should be understood to include places that are characterized by unique cultures, nationally important events, and historic demographic and economic trends and social movements, among others. They are places that by their resource and cultural values and the contributions of people and events have had a substantial impact on the formation of our national story (p. 2).
Typically, these studies last three years and can be carried out by community groups or the National Park Service, per Congressional request [21]. The community must garner support for NHA designation, and a key component in that process is enlisting the sponsorship of a congressional representative. Bills are introduced when Congress is in session by the primary sponsor or the member that introduces the bill [22]. The late Representative Donald McEachin (D-VA), who recently passed on 28 November 2022, introduced the “Great Dismal Swamp National Heritage Area Act” on 18 February 2021 [15]. Upon introduction, the bill is then filed in the House journal, printed in the Congressional Record, and subsequently directed to the appropriate committee by the Speaker of the House. The “Great Dismal Swamp National Heritage Area Act,” recognized as ‘the Act’ from this point forward, was then referred to the House Committee on Natural Resources. If further evaluation is needed, a proposed bill will be transferred to the appropriate subcommittee, which for the GDS NHA Act was the House Subcommittee on National Parks, Forests, and Public Lands. After the bill has been thoroughly evaluated, revised, and approved by each committee, it is then sent back to the House floor for debate. The GDS NHA Act required ⅔ majority, passed with 391 Yeas–36 Nays, and was received by the Senate on 28 September 2021. It was then evaluated by the Senate Committee on Environment and Public Works, passed by the Senate, and a revisional committee of House and Senate members was formed to resolve outstanding differences before the bill was voted on once more by Congress. The bill then advanced onto the desk of President Biden, where it was signed.

1.2. Inclusive Heritage

NHA’s fundamentally support the diversity, equity, and inclusion (DEI) goals of the current US Presidential administration by advancing justice via inclusive storytelling that paints a fuller picture of American history [23]. The first NHA, Illinois and Michigan Canal, was established by President Ronald Reagan in 1984 as a “new kind of national park,” showcasing unique, culturally, and historically significant landscapes that shaped our nation [24]. In total, fifty-five sites have been dedicated over the last thirty-eight years [25]. NHAs are one of the National Park Service’s most cost-effective land management programs [26]. Each NHA must match federal contributions “dollar-for-dollar with non-federal sources,” or raised funds [26]. On average, for every Federal dollar invested, NHAs raise and distribute $5.50 to surrounding communities [25]. The National Park Service’s role in NHA management is to provide limited monetary support, assistance, and guidance, but not administration [25]. NHAs may be supervised at the state level, through non-profit organizations and/or overseen by private corporations. Similar to the historical relevance of the Great Dismal Swamp, the Atchafalaya NHA, America’s largest river swamp and most productive river basin, is operated by several state-level contributors, such as the Lieutenant Governor of Louisiana and the Louisiana Crawfish Promotion and Research Board, and non-profit organizations, such as the Alliance of National Heritage Areas and The American Sugar Cane League [27]. This model amplifies regional voices, maintains integrity, and “engages historically underrepresented and marginalized communities” [28] (p. 5).
The Alliance of National Heritage Areas found three sociocultural categories that best exemplify the DEI impact of NHAs: racial equity, community empowerment, and social cohesion [28]. At the seat of the 1968 race riots, Baltimore NHA advocates for racial equity through partnerships with citizens to “archive the story of past and present race relations in the city, as well as improve race relations through lectures, programs, grants and initiatives aimed at healing racial divides in the city” [28] (p. 12). Community empowerment is emphasized through the creation of spaces organized to facilitate experience-sharing and documentation of “difficult stories that historically have gone untold due to shame, discrimination, and erasure” at Mississippi Delta, Northern Plains, and Northern Rio Grande NHAs, among others [28] (p. 14). Social cohesion is achieved when there is a sense of belonging amongst members and “connectedness in communities that live with legacies of traumatic events, group conflict, and discrimination,” a common outcome of NHAs [28] (p. 16). More broadly, NHA DEI objectives typify and contribute to a greater effort initialized by the National Park Service to spotlight underrepresented, marginalized, and underserved populations, such as the establishment of the African American Civil Rights Network and Canyon De Chelly National Monument. A valuable, unparalleled addition to the NHA register, the GDS will undoubtedly magnify the DEI objectives of the National Park Service and institutions beyond. The Great Dismal Swamp is a site of marked multicultural, consequential, and spectacular resistance, an attribute undeniably woven into the fabric of our nation’s heritage.

2. Materials and Methods

To understand, document, and advocate for the designation of the Great Dismal Swamp as an NHA, a participatory action research (PAR) approach was used. PAR is a collaborative inquiry approach by researchers and participants focusing on the social history and experience of the issue being studied [29]. The approach looks to change how research is conducted within communities, stressing that the research is ‘with’ the people being studied as opposed to ‘on’ the people. The role of the researcher is towards advocacy, with a specific goal in mind rather than basic science. From a multitude of studies, such as cultural heritage and health, PAR has been shown to support the voices of marginalized communities [30], such as those represented in the history of and presently surrounding the Great Dismal Swamp. Through this approach, the benefits of the research were designed to better directly assist the advocates for the Great Dismal Swamp NHA designation.
To engage in this effort, we first met with the local champion of the Act, Eric ‘Mubita’ Sheppard, who provided unique insight into the historical and current efforts for designation. Attendance at the Great Dismal Swamp Ancestor’s Remembrance Day (2022) and subsequent meetings with other scholars steeped in the study of the Swamp provided additional context. We then used a scoping review approach to explore the existing peer-reviewed, gray, and popular literature focusing on the Great Dismal Swamp with a modified PRISMA-compliant structure [31] (Figure 2). First, a clearly defined purpose was created, “What published works document the historical, cultural, and environmental context(s) of the Great Dismal Swamp that might be leveraged for NHA designation?” Next, a search approach using the scholarly online-search tool EBSCOhost database was conducted to access a collection of academic and non-academic literature across multiple disciplines. Adding both literature types yielded 81 databases ranging from America: History and Life to Web News. While systematic review approaches regularly leverage multiple categories of search terms and multiple terms [32], due to the uniqueness of the subject, only one key term was used for the search, “Great Dismal Swamp,” following other authors [33].
Next, the EBSCOhost database was searched in September 2022 for sources published in English, yielding 777 sources. Three hundred thirty-three duplicate sources were found and automatically removed by EBSCOhost, leaving 444 sources for review. An additional 50 duplicates were discovered through a secondary, manual search of sources’ author(s) and title names, bringing the total amount to 394 usable sources. Included sources were then manually scanned by the seven researchers to select studies that had supportive information on the historical, cultural, and natural resources of the Swamp and represented a range of source types and subjects. A quota sampling approach was employed, where each contributor filtered and selected ten relevant sources. All researchers then held iterative meetings to ensure diverse content and source types were chosen (i.e., peer-reviewed articles, news articles, biographies, and more). The completed annotated bibliography contained 70 (17.76%) of the 394 sources.
The selected sources were then assessed for how each conceptualized aspects of the Great Dismal Swamp that related to the requirements of the NHA designation. To perform this step, the researchers developed an a priori deductive coding scheme to organize the sources that were read. The sources were coded by “Subject,” “Topic Timeframe,” “Keywords,” and “Source Type.” A full breakdown of the coding items can be found in Table 1. There were 19 “Subjects,” such as history, ecology, arts, culture, geography, and legal. The timeframes were broken into 12 sections from the 1600s to the present day, as well as ‘pre-Columbian.’ A total of 21 keywords were used during the literature review, along with 13 source types. Through the coding process, the researchers were able to quickly identify appropriate themes between sources, synthesizing the relevant information.

3. Results

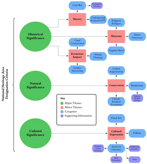
Upon extensive review, a diverse collection of sources was selected: peer-reviewed articles (34.3%), news articles (28.5%), books (15.7%), and miscellaneous (21.5%), including poems, book reviews, legal documents, government reports, biographies, and interview transcripts. As shown in Figure 3, most publications occurred after the turn of the twenty-first century; however, noticeable spikes occurred prior to the US Civil War and the beginning of the 20th century. Although the results explored a variety of topics related to the Great Dismal Swamp, three common themes aligned with NHA criteria were apparent: (1) the past and present cultural influence of the Swamp, (2) historical prominence, and (3) the natural features of the GDS itself. Within each of these main subjects, subcategories emerged (see Figure 4) that further illuminate the connection between the Great Dismal Swamp and American history. These categories matched many of the keywords selected by the researchers, with the most used being ‘Slavery’ (48.6%), ‘Maroons’ (28.6%), ‘Indigenous People’ (27.1%), and ‘Logging’ (21.4%). Each of the three sections below identify the main themes and form a compelling argument for designation of the Great Dismal Swamp as an NHA.

3.1. Cultural Relevance

Within this theme, two primary categories were identified: literature and art. Literature primarily consisted of poetry, folklore, and gothic literature. Harriet Beecher Stowe, Edgar Allen Poe, and other esteemed, prominent authors found inspiration, whether melancholic or motivational, in the Swamp’s murky waters. Several of Poe’s poems have connections to the Great Dismal Swamp, touching on subjects such as maroons, slavery, and folklore [34]. In Dream-Land (1917), Poe-enthusiasts theorize that he refers to Lake Drummond when he lyricizes, “By the dismal tarns and pools, Where dwell the Ghouls” [34] (p. 378). Lesser known, but just as notable figures, such as Moses Grandy, who throughout his lifetime was both an enslaved person and a freeman, wrote about the dark magic of this petrifying peat bog. The Narrative of the Life of Moses Grandy; Late a Slave in the United States of America, published in 1843, Grandy depicts the torturous lives of the slaves who were forced to build the canals of the Great Dismal Swamp and firsthand experiences living as a maroon [35]. His work not only documents the atrocities of slavery but the peculiarities of maroon culture and the healing power the Swamp had on its inhabitants. Centuries later, Grandy’s story inspires modern-day poets such as Ariana Benson’s poem, Dear Moses Grandy [36].
Perhaps the most well-known literary work stemming from the Swamp is Harriet Beecher Stowe’s Dred: A Tale of the Great Dismal Swamp [37] (Figure 5). Mirroring Grandy’s life, Dred depicts the life of a maroon living in the Great Dismal Swamp who helped others escape slavery. Dred Scott, a character of Stowe’s own creation, was modeled after Nat Turner, leader of the euphonious Slave Rebellion of 1831. Although her work was fictional, this novel was a clarion call to abolitionists and reinforced the profound, anti-slavery attitudinal shifts garnered by her first publication, Uncle Tom’s Cabin [38]. It drew national attention to the Great Dismal Swamp as a place of hope, freedom, and independence for all who were able to survive there [39]. While not included in the sources examined for this review, Robert Frost, Henry Wadsworth Longfellow, and Bland Simpson also situate the Swamp in their work.
Artists of all mediums have been moved to create works with the Swamp in mind. While Thomas Moran’s Slave Hunt, Dismal Swamp, Virginia [40], and others, such as Tunde Afolayan, have used the Swamp as a backdrop, Radcliffe Bailey’s contemporary work is inspired by and titled after the area [41]. Unlike Moran, his artwork highlights hope through the Great Dismal Swamp’s role in emancipation as an underground railroad site, the transcontinental slave trade, the Civil War, and the experiences of those who used the Swamp as a place of refuge. His art depicts the cultural practices of maroons and the challenge encompassed with living within, as well as the path of freedom the Swamp offered so many.

3.2. History

From the total number of sources analyzed, 65.7% were recognized as containing historically important content. The inclusion of keywords, such as ‘maroons’, ‘slavery’, ‘slave rebellion’, ‘indigenous people’, ‘civil war’, ‘Native Americans’, ‘racism’, ‘logging’, ‘legal’, ‘fugitives’, and ‘Jim Crow’, were recognized across individual sources. The timeline for sources in this section ranged from the 1600s into the 2000s, with 78.57% published after 2000. Through analysis of research entries, peer-reviewed articles, newspaper articles, books, literary criticisms, and book reviews, the predominant focus was situated on marronage, as well as canal construction and the legal status of the Swamp.

3.2.1. Marronage

The presence of maroon communities was mentioned in 37 sources. Many discussed the use of the Swamp as a formidable sanctuary for escaped enslaved peoples, Native Americans, and religious freedom seekers cohabitating within the elusive confines of liberation [42] (Figure 6). Archaeologists such as Sayers, Burke, and Henry [43] highlight communal living on the shifting terrain of the Swamp, practicing the exchange and distribution of materials among inhabitants. Sayers [44] documents the cultivation of grain fields for food, wood for furniture, and the fabrication and use of musical instruments for leisure despite the harsh conditions of the marshland. However, the maroon community wasn’t bound by the barrier of the Swamp or deterred by new freedom seekers; the setting features as a site on the Underground Railroad [41,45]. Moreover, though the Swamp was thought of as a “potential cauldron for Black rebellion,” slave owners and bounty hunters dared not venture far within [46]. Although outnumbered and unarmed, maroons were “highly mobile warriors with intelligence networks,” and extremely adept in guerilla tactics that intimidated the common colonist or townsman [47] (p. 125). Runaways were the most revolutionary [48] and a “prevalent form of outward resistance” [47] (p. 123). Though indirectly, the persistence of maroons catalyzed legislative enactments to thwart further escape, such as slave codes, curfews, and plantation patrols [48].

3.2.2. Canal Construction

The once robust maroon communities are the product of the forced migration of enslaved laborers, who were initially sent to the Swamp to construct a canal. This canal was part of a lumber harvesting and agricultural initiative sponsored by America’s first President, George Washington. Sayers [49] examines the political economy of early Virginia to highlight the enslaved labor used as capital in this process. Between 1763 and 1768, George Washington and his associate purchased the land and formed Adventurers for Draining the Great Dismal Swamp [50]. After the Revolutionary War, Washington offloaded the project, finding the canal too tedious and expensive [43]. The poorly designed waterway was later privatized and renamed the Dismal Swamp Canal Company, finally opening for transport in 1805 [51].

3.2.3. Legal Protection

To a lesser extent, an aspect present within the included sources was the topic of legal action for the protection of the Swamp’s natural resources. Documents related to a 9 October 1972 hearing with the U.S. Department of Interior and Senate Subcommittee on Parks and Recreation authorized a study “to determine the feasibility and desirability of protecting and preserving the Great Dismal Swamp and the Great Dismal Swamp Canal” [52]. The National Wildlife Refuge that was subsequently established in 1974 assisted in this effort while protecting the peat wetland and endemic species therein.

3.3. Natural Significance

Lastly, the natural significance of the ecosystem present within the Great Dismal Swamp was evidenced throughout source reviews. A total of 18 sources specifically referenced the natural components of the Swamp, such as peat soil, endemic species, effects of Swamp drainage, and natural history [53,54,55]. Coding schemes for this section included ‘canals’, ‘plant life’, ‘conservation’, ‘logging’, ‘wildlife’, ‘tourism’, ‘recreation’, ‘fire’, and ‘preservation’. Nature-related sources stemmed from peer-reviewed and newspaper articles, books, and book reviews and were published from the 1600s to the present day.
While historical and cultural results document maroon community inhabitants, the Great Dismal Swamp is also a place of refuge for a variety of animals and plants. Endangered species, such as the Canebrake Rattlesnake and Log Fern, numerous avian species, and charismatic megafauna are Swamp dwellers (e.g., Gorman, 2001; Szkotak, 2012). The threatened Atlantic White Cedar, a prized commodity during early logging operations, resides within the Swamp parameters [53]. Wright [56] attributes man-made infringements, such as drainage and habitat loss, as the primary endangerment to species therein. Now down to 1/10 of its original size, the Great Dismal Swamp covers 109,000 acres straddling the borders of Virginia and North Carolina.
Subsequent environmental and public health concerns recently arose from Swamp drainage and peat soil aeration [57]. Peat soil is composed of “decomposed twigs, leaves and root of plants,” formed in wet conditions [58] (para. 11). Peat bogs are known as carbon sinks, as they sequester carbon at twice the rate of their woody counterparts [59]. However, when peat soil dries, exposure to oxygen releases greenhouse gases back into the atmosphere. Additionally, dry peat soil is more flammable and, therefore, susceptible to wildfire, which also releases carbon. Due to considerable impacts on the climate and local public health (e.g., smoke events), sources throughout the review cite efforts to increase water levels in the Swamp to reduce the potential for peat fire and greenhouse gas emissions [57]. Moreover, like peat soils, water levels also play a critical role in determining which trees survive in the Swamp [60]. Wright [56] details planning efforts to reforest trees, expand acreage around the Swamp, and increase water levels. In recent years, U.S Fish and Wildlife acquired land to increase the size of the Swamp to aid in these ongoing conservation efforts [61], while the proposed development of the Port 460 Logistics Center has yielded local concerns about potential environmental impacts [62].

3.4. Summary

These results provide a synthesis of information related to the natural, historical, and cultural significance of the Great Dismal Swamp, demonstrating multiple rationales as to why the Swamp merited designation as an NHA. Culturally, the Great Dismal Swamp inspired and continues to inspire numerous writers and artists. Today the setting is used as a focal point in literature and artwork alike, emphasizing the cultural touchstones of the Swamp over centuries. Historically, the Great Dismal Swamp boasts an extensive and significant past. Playing a major but often unknown role in United States history, the Swamp was used as a haven for Native Americans and formerly enslaved people, as they built maroon communities deep inside its barriers. The Swamp also was a stop along the Underground Railroad used by so many on their way to freedom. The construction of canals, dating back to 1790, when legislation first passed in Virginia and North Carolina allowing for the start of construction, would ultimately be much harder than expected to complete and begin a draining process that continues to threaten the species therein. Finally, the Swamp has a unique peat wetland ecology with hundreds of different flora and fauna using it as a refuge today. Although the Swamp continues to face challenges due to climate change, as well as more localized anthropogenic hydrologic and land-use patterns, the ecosystem services provided for its inhabitants and surrounding communities are massive. In total, the Great Dismal Swamp has a deep cultural, historical, and natural significance that deems it worthy of designation as an NHA.

4. Discussion

The purpose of this study was to examine the historical, cultural, and ecological importance and contributions of the Great Dismal Swamp to American society to advance and now explain its recent designation as a National Heritage Area. The result of our effort reinforces that the Great Dismal Swamp sits at the intersection of several important threads in American history, culture, ecology, and geography:
Ecologically, the Great Dismal Swamp is a recognized refuge, both literally and figuratively; already designated a National Wildlife Refuge to protect what remains of the Swamp’s shrunken range [52], the Swamp provides unique ecological benefits. As the site of some of the largest and northernmost peat forests in the Atlantic Coastal Plain, the Great Dismal Swamp does more than provide an environment for flora and fauna dependent upon this rare ecosystem. Peat moss forests sequester twice as much carbon as other forested areas, a carbon sink essential in the struggle to reduce global carbon emissions [59,63,64]. Yet, these carbon repositories are a double-edged sword. In 2008 and 2011 combined, wildfires burned more than 6500 acres, including peatland that took thousands of years to amass. This double blow for climate change mitigation efforts released tremendous stores of carbon and methane into the atmosphere and deprived the Swamp of its century’s old climate change fighting properties [59,63,64]. These environmental factors make the continued viability of the Great Dismal Swamp’s peatland a crucial contributor to the fight against climate change. Moreover, given that the Swamp is 10% of its historical size [64,65], preserving what remains is integral to the continued sustainability of the Swamp’s ecosystem services.
From a cultural perspective, the Great Dismal Swamp is at the heart of several trends in early 19th-century American literature. It was the center of myths, tales, and folklore that predate the Declaration of Independence [66]. It nurtured the national anti-slavery movement in the 1850s, providing the setting for Harriet Beecher Stowe’s second abolitionist novel, Dred: A Tale of the Great Dismal Swamp, and Henry Wadsworth Longfellow’s poem, “A Slave in the Swamp,” which was republished in Frederick Douglass’s newspaper [67]. The Great Dismal Swamp, alongside other prominent southern swamps, provided the dark, macabre landscape necessary for the creation of what soon became the Southern Gothic genre, utilized by writers such as Edgar Allen Poe and William Gilmore Simms [34,68]. Indeed, the continued image of the South as a place of moss-draped trees reinforces the legacy of the Great Dismal Swamp on what must be considered a distinctly American literary tradition [34,68].
Historically, the Great Dismal Swamp sits at the nexus of important but oft-overlooked historical events, ones that have the potential to further define and enrich our understanding of our collective past. As the site of one of America’s first canals, that great economic connector of early America, the Great Dismal Swamp, surveyed and partially bankrolled by a young George Washington [69], served as an early economic engine for the region, spurring timber harvesting, and providing a crucial linkage between the Chesapeake Bay and Albemarle Sound—one that is still in use in today’s Atlantic Intracoastal Waterway [70]. However, perhaps most importantly, the Great Dismal Swamp was the site of the largest and longest continually inhabited maroon communities in the United States [43,47,65]. Evidence of their presence exists in the Great Dismal Swamp from as far back as 1680–1700 [65,67], when African chattel slavery became the dominant labor regime in Virginia and the rest of the soon-to-be American South [42,47]. Indeed, so extensive and successful were some of the maroon communities, it is plausible that there were whole generations of maroons born in the Swamp who lived their whole lives without contacting someone from outside of their community [42,47]. These findings are limited to only a handful of excavations and archaeological hotspots in the Great Dismal Swamp, as hundreds of other higher-elevation sites have been identified that could yield further evidence of maroon homesteads [47]. That the history of these permanent maroon communities within the Great Dismal Swamp is inextricably linked to the initial development of the Great Dismal Swamp and, indeed, to the very beginning of the institution of American slavery, offers the opportunity to recontextualize the history of slavery in America. The lasting impact of these tenacious communities helps establish a counter-narrative that illustrates enslaved peoples’ resistance to the institution of slavery that repositions their strength and resilience at the heart of their self-liberation story. Resistance was not limited to temporary refuge in the wildlands of the American South on the periphery of larger society, nor to escape to the northern Free States or Canada via the Underground Railroad, but also took the form of a rejection of American society through the taming of a harsh environment and establishment of self-sufficient communities [43].
When the Great Dismal Swamp becomes America’s next NHA, the economic benefit for the surrounding communities could be quite substantial. Each year, millions of Americans travel for purposes of heritage tourism, defined as “traveling to experience the places, artifacts, and activities that authentically represent the stories and people of the past and present” [71] (para. 1). Indeed, NHAs were found to support tens of thousands of jobs and contribute over $12.9 billion (U.S.) in economic impact to their local economies in 2012, with the majority of that impact stemming from tourist spending [72]. Further, given its unique historical, cultural, and natural legacy, the Great Dismal Swamp is well positioned to provide a boost to Elizabeth City, Norfolk, Virginia Beach, and the greater Chesapeake Bay area if NHA legislation passes. Some of the residents of these communities are believed by Sayers [42] to be descendants of the very maroons who lived in communities in the Great Dismal Swamp, which was supported by meeting descendants at the 2022 Ancestor’s Remembrance event. Thus, not only can the Great Dismal Swamp financially contribute to its surrounding communities, but also serve as a valuable educational, recreational, and symbolic resource.
National Heritage Areas “are places where historical, cultural, and natural resources combine to form cohesive, nationally important landscapes” [71] (para. 1), and as such, the Great Dismal Swamp meets the criteria for NHA designation. Ecologically, the Great Dismal Swamp is one of the few remaining great southern swamplands and the furthest north of those uniquely defining ecosystems, providing refuge for flora and fauna and a home to rare peatland that provides a valuable role in the fight against climate change [58,61]. Culturally, the Swamp provided inspiration for some of the tales so defining in the struggle for the abolition of slavery and the grim inspiration for some of the defining works of Southern Gothic literature [34,67,68]. Moreover, historically, the Swamp has been at the epicenter of Colonial and American history for nearly 400 years. From providing refuge for Native Americans fleeing colonialist expansion in the early days of the Virginia and North Carolina Colonies, to the location of some of America’s first civil engineering and canal-building projects, to offering refuge for self-liberated African slaves’ resistance to slavery, the Great Dismal Swamp marks its historical contribution as a site of resistance and refuge [43,47,65,69]. The unique confluence of these ecological, cultural, and historical contributions establishes the case for the Great Dismal Swamp to become an excellent addition to America’s NHAs.
That said, before concluding, it is important to recognize the limitations faced during our research efforts. The results show that this is an incredibly important space ecologically and culturally. Many papers from different fields and eras were studied to understand and present a summary of the collection of knowledge surrounding the Swamp, though due to the quota sampling process, many were left out of our review. For example, the geomorphology and broader hydrological character of the Swamp were less present in the source materials selected; thus, the origin of peat soils and similarities with other peat wetlands are absent. If a greater portion of the literature was included by our team, we likely would have found even greater significance to the Great Dismal Swamp vis a vis the NHA designation. Further, aligned with our participatory action research approach, to deliver this information while it is still timely, different members of the research team each read various sources. This allowed each researcher to gain different perspectives and represent them in this paper; however, it means that no one researcher understood the sum of the literature, so connections between fields and sources may have been overlooked (e.g., How does the poetry and fiction’s depiction of vegetation match up with historical accounts and the ecology there today?). Despite this, the wealth of knowledge found in our review indicates that, if anything, our effort is an understatement of the historic, cultural, and environmental importance of the Great Dismal Swamp, and further research would show even more evidence, not less. Finally, while this research effort was focused on making the case for the NHA designation of the Swamp, a worthy question is what comes next after designation. How can information shared here inform future management of these unique and treasured resources? We leave these questions to other practitioners, managers, and researchers charged with the rollout of the NHA designation.

5. Conclusions

To conclude, we must return to the U.S. National Park Service’s understanding of NHAs to make our case. On their page for feasibility studies [19], they ask the following questions:
  • Does the landscape have an assemblage of historical, cultural, and natural resources that, when linked together, tell a nationally important story?
  • Do outstanding opportunities exist for improving the quality of the resource assemblage through conservation, recreation, and education?
  • Are there ongoing traditions, customs, and lifeways associated with a nationally important story?
  • Does an organization exist that has the financial and organizational capacity to coordinate heritage area activities?
  • Is there public support for NHA designation and the proposed coordinating entity, and are potential partners interested in working with the proposed coordinating entity on heritage area activities?
With the Great Dismal Swamp’s constellation of important resources, this paper has demonstrated that it passes the first criteria. The lack of recognition for these resources and the danger they face from fires, sea level rise, and climate change means that there are certainly outstanding opportunities for improvement. Several examples of ongoing traditions and lifeways span the Swamp, including the continuing literary tradition, recreational use of the National Wildlife Refuge, and the strong connection between maroon ancestors and those living in the area. The Great Dismal Swamp National Wildlife Refuge currently manages the area and has the organizational capacity to manage the potential NHA, though the additional funding provided to designated NHAs is needed for ongoing management efforts. The final question is whether there is public support for this designation. While there was a great deal of public support from the citizens and non-profits of Virginia and North Carolina for the designation of the Great Dismal Swamp as a National Wildlife Refuge [52], there was also a vibrant group of vocal supporters fighting for an NHA designation [46]. Thus, we affirm the building of popular support is already underway and an ‘easy win’ for politicians who sought to support social, economic, and environmental sustainability in the region.
National Historic Areas are one of the ways that the United States of America recognizes nationally important stories and preserves the historic character of entire locations, as opposed to single objects in museums or individual buildings given other designations. The Swamp is a space that is incredibly important, now more than ever, to include in the narrative of the nation. This habitat connects with issues of climate change, racial equity, resistance to oppression, and revolution. It must be given all the resources necessary for preservation and interpretation afforded by NHA designation.

Author Contributions

Conceptualization, M.N., C.J.B., B.A., N.W., C.M., M.W., A.B. and C.A.B.Z.; methodology, C.A.B.Z.; validation, M.N. and C.A.B.Z.; formal analysis, M.N., C.J.B., B.A., N.W., C.M., M.W. and A.B.; investigation, M.N., C.J.B., B.A., N.W., C.M., M.W. and A.B.; resources, C.A.B.Z.; writing—original draft preparation, M.N., C.J.B., B.A., N.W., C.M., M.W. and A.B.; writing—review and editing, M.N. and C.A.B.Z.; project administration, C.A.B.Z. All authors have read and agreed to the published version of the manuscript.

Funding

This research received no external funding.

Institutional Review Board Statement

Not applicable.

Informed Consent Statement

Not applicable.

Data Availability Statement

The data presented in this study are available on request from the corresponding author.

Acknowledgments

Thanks are due to Great Dismal Swamp National Wildlife Refuge Manager, Chris Lowie, for his encouragement of this effort. Marcus Nevius offered his time and context for his work in the Swamp, and Daniel Sayers supported the use of findings from his previous scholarship. Eric ‘Mubita’ Sheppard shared his enthusiasm for the history and preservation of the Great Dismal Swamp, inclusive of his ancestor’s story, and welcomed us into his ongoing efforts to support the stewardship of this unique place. Finally, thanks are due to those who have been doing the work to push forward the National Heritage Area designation. Your efforts are what inspired us to engage in this study.

Conflicts of Interest

The authors declare no conflict of interest.

References

  1. Convention Concerning the Protection of the World Cultural and Natural Heritage. 16 November 1972. Available online: https://whc.unesco.org/archive/convention-en.pdf (accessed on 2 March 2023).
  2. Dudley, N. (Ed.) Guidelines for Applying Protected Area Management Categories; International Union for Conservation of Nature: Gland, Switzerland, 2008; Available online: https://portals.iucn.org/library/sites/library/files/documents/pag-021.pdf (accessed on 2 March 2023).
  3. Li, Y.; Fluharty, D.L. Marine protected area networks in China: Challenges and prospects. Mar. Policy 2017, 85, 8–16. [Google Scholar] [CrossRef]
  4. Gardner, C.J.; Nicoll, M.E.; Birkinshaw, C.; Harris, A.; Lewis, R.E.; Rakotomala, D. The rapid expansion of Madagascar’s protected area system. Biol. Conserv. 2018, 220, 29–36. [Google Scholar] [CrossRef]
  5. Singh, M.; Griaud, C.; Collins, C.M. An evaluation of the effectiveness of protected areas in Thailand. Ecol. Indic. 2021, 125, 107536. [Google Scholar] [CrossRef]
  6. Kee, J.B. Uncovering hidden histories: African American art education at the Hampton Institute (1868–1946). In Revitalizing History: Recognizing the Struggles, Lives, and Achievements of African American and Women Art Educators; Bolin, P.E., Kantawala, A., Eds.; Vernon Press: Wilmington, DE, USA, 2021; pp. 1–210. [Google Scholar]
  7. Borin, J.M.; Galloway-Wright, B.; Evers, V.; Osten, K.V. Uncovering marginalized voices: Stories of DEI from the archives. In Proceedings of the 2021 DEI in Academic Libraries: A Bridge to Inclusivity, Glassboro, NJ, USA, 29 April 2021. [Google Scholar]
  8. Rothenberg, D. With These Hands: The Hidden World of Migrant Farmworkers Today; University of California Press: Berkley, CA, USA, 2000; pp. 1–352. [Google Scholar]
  9. Hurston, Z.N.; Plant, D.G.; Walker, A. Barracoon: The Story of the Last “Black Cargo”; Harper Collins Publishers: New York, NY, USA, 2018; pp. 1–171. [Google Scholar]
  10. Faderman, L. The Gay Revolution: The Story of the Struggle; Simon & Schuster: New York, NY, USA, 2016; pp. 1–832. [Google Scholar]
  11. National Park Service. National Heritage Area Feasibility Guidelines; U.S. Department of the Interior: Washington, DC, USA, 2019. Available online: https://www.nps.gov/subjects/heritageareas/upload/NHA-Feasibility-Study-Guidelines_FINAL-Revisions-2019_508-compliant.pdf (accessed on 2 March 2023).
  12. Morgan, D.W.; MacDonald, K.C.; Handley, F.J.L. A collision of interpretation in Cane River National Heritage Area, Louisiana. Georg. Wright Forum 2006, 23, 44–61. [Google Scholar]
  13. Stynes, D.J.; Sun, Y. Economic Impacts of National Heritage Area Visitor Spending: Summary Results from Seven National Heritage Area Visitor Surveys; Michigan State University: East Lansing, MI, USA, 2004; Available online: http://npshistory.com/publications/social-science/mgm2/economic-impacts-nha-2004.pdf (accessed on 2 March 2023).
  14. National Park Service. National Heritage Areas by the Numbers 2021; U.S. Department of the Interior: Washington, DC, USA, 2022. Available online: https://www.nps.gov/subjects/heritageareas/upload/By-the-Numbers-2021_FINAL_508-reduce-sizepdf.pdf (accessed on 24 March 2023).
  15. Great Dismal Swamp National Heritage Area Act, H.R.1154, 117th Congress (2021–2022): (29 September 2021). Available online: https://www.congress.gov/bill/117th-congress/house-bill/1154 (accessed on 24 March 2023).
  16. Ariza, J.F. Dismal Swamp in legend and history. Natl. Geogr. Mag. 1932, 62, 121–130. [Google Scholar]
  17. Nevius, M.P. City of Refuge: Slavery and Petit Marronage in the Great Dismal Swamp, 1763–1856; The University of Georgia Press: Athens, GA, USA, 2021; pp. 1–168. [Google Scholar]
  18. Greenwood, D.J.; Levin, M. Introduction to Action Research: Social Research for Social Change; SAGE Publications: Thousand Oaks, CA, USA, 2006; pp. 1–320. [Google Scholar]
  19. Alliance of National Heritage Areas. Receive National Heritage Area Designation. 2016. Available online: https://www.nationalheritageareas.us/about-the-anha/become-an-nha/ (accessed on 24 March 2023).
  20. National Park Service. Kentucky Wildlands National Heritage Area Feasibility Study; U.S. Department of the Interior: Washington, DC, USA, 2021. Available online: https://parkplanning.nps.gov/projectHome.cfm?projectID=95649 (accessed on 24 March 2023).
  21. National Park Service. Feasibility Studies; U.S. Department of the Interior: Washington, DC, USA, 2023. Available online: https://www.nps.gov/subjects/heritageareas/feasibility-studies.htm (accessed on 24 March 2023).
  22. U.S. House of Representatives. The Legislative Process. Available online: https://www.house.gov/the-house-explained/the-legislative-process (accessed on 24 March 2023).
  23. Exec. Order No. 13,985, 86 Fed. Reg. 7009 (25 January 2021). Available online: https://www.federalregister.gov/documents/2021/01/25/2021-01753/advancing-racial-equity-and-support-for-underserved-communities-through-the-federal-government (accessed on 24 March 2023).
  24. National Park Service. National Heritage Areas; U.S. Department of the Interior: Washington, DC, USA, 2023. Available online: https://www.nps.gov/subjects/heritageareas/index.htm#:~:text=In%201984%2C%20the%20first%20National,%2C%20recreation%2C%20and%20economic%20development (accessed on 24 March 2023).
  25. National Park Service. What Is a National Heritage Area? U.S. Department of the Interior: Washington, DC, USA, 2019. Available online: https://www.nps.gov/articles/what-is-a-national-heritage-area.htm#%3A~%3Atext%3DNational%20Heritage%20Areas%20(NHAs)%20are%2Ccelebrate%20our%20nation%27s%20diverse%20heritage (accessed on 24 March 2023).
  26. Errick, J. The Community-Supported Parks Congress Is Leaving Behind; National Park Conservation Association: Washington, DC, USA, 2021; Available online: https://www.npca.org/articles/2947-the-community-supported-parks-congress-is-leaving-behind (accessed on 24 March 2023).
  27. Atchafalaya National Heritage Area. The Atchafalaya Basin. Available online: https://www.atchafalaya.org/atchafalaya-basin (accessed on 24 March 2023).
  28. Herts, R.; Bruinooge, L.; Capen, S.; Cardenas, M.; Cosby, R.; Daniels, S.; Perry, L., Jr.; Phillips, J.; Pomaville-Size, S.; Roberts, B.; et al. Racial equity, community empowerment, and social cohesion: Sociocultural impacts of National Heritage Areas. Alliance Natl. Herit. Areas 2021, 1–24. Available online: https://www.yumaheritage.com/documents/documents/SEPT_21_ANHA_DEI.pdf (accessed on 24 March 2023).
  29. Kindon, S.; Pain, R.; Kesby, M. Participatory Action Research Approaches and Methods: Connecting People, Participation, and Place, 1st ed.; Routledge: London, UK, 2007. [Google Scholar]
  30. Keahey, J. Sustainable development and Participatory Action Research: A systematic review. Syst. Pract. Action Res. 2020, 34, 291–306. [Google Scholar] [CrossRef]
  31. Booth, A.; Sutton, A.; Papaioannou, D. Systematic Approaches to a Successful Literature Review, 2nd ed.; Sage: Los Angeles, CA, USA, 2016. [Google Scholar]
  32. Zajchowski, C.A.B.; Brownlee, M.T.J.; Rose, J. Air quality and the visitor experience in parks and protected areas. Tour. Geogr. 2019, 21, 613–634. [Google Scholar] [CrossRef]
  33. Chang, C.; Annerstedt, M.; Sarlöv Herlin, I. A narrative review of ecomuseum literature: Suggesting a thematic classification and identifying sustainability as a core element. Int. J. Incl. Mus. 2015, 7, 15–29. [Google Scholar] [CrossRef]
  34. Forbes, E.E. Edgar Allan Poe and the Great Dismal Swamp: Reading race and environment after the Aesthetic turn. Mod. Philol. 2016, 114, 359–387. [Google Scholar] [CrossRef]
  35. Grandy, M. Narrative of the Life of Moses Grandy, Late a Slave in the United States of America; Gilpin: London, UK, 1843. [Google Scholar]
  36. Benson, A. Dear Moses Grandy...Love, the Great Dismal Swamp. Shenandoah 2021, 70, 2. Available online: https://shenandoahliterary.org/702/dear-moses-grandylove-the-great-dismal-swamp-1930/ (accessed on 24 March 2023).
  37. Stowe, H.B. Dred: A Tale of the Great Dismal Swamp; Phillips, Samson and Company: Boston, MA, USA, 1856. [Google Scholar]
  38. Stowe, H.B. Uncle Tom’s Cabin; John P. Jewett: Boston, MA, USA, 1852. [Google Scholar]
  39. Cherry, K. Summary of Dred: A Tale of the Great Dismal Swamp. In two volumes. Vol II. Documenting the American South. Available online: https://docsouth.unc.edu/nc/stowe2/summary.html (accessed on 24 March 2023).
  40. Thomas, M. Slave Hunt, Dismal Swamp, Virginia; Oil on Canvas; Philbrook Museum of Art: Tulsa, OK, USA, 1862. [Google Scholar]
  41. Jenkins, M. Radcliffe Bailey Exhibition Evokes the Harsh History of Slavery. The Washington Post, 6 June. 2017. Available online: https://www.washingtonpost.com/goingoutguide/museums/radcliffe-bailey-exhibition-evokes-the-harsh-history-of-slavery/2017/06/28/e3ad8554-4c87-11e7-9669-250d0b15f83b_story.html (accessed on 24 March 2023).
  42. Sayers, D. Diasporan exiles in the Great Dismal Swamp, 1630–1860. Transform. Anthropol. 2006, 14, 10–20. [Google Scholar] [CrossRef]
  43. Sayers, D.; Burke, P.B.; Henry, A. The political economy of exile in the Great Dismal Swamp. Int. J. Hist. Archeol. 2007, 11, 60–97. [Google Scholar] [CrossRef]
  44. Moyer, S. Impertinent questions with Daniel Sayers. In Natl. Endow. Humanit.; 2015; 36, p. 54. Available online: https://www.neh.gov/humanities/2015/marchapril/iq/anthropologist-daniel-sayers-maroons-who-found-freedom-in-the-great-di (accessed on 24 March 2023).
  45. Breen, T.N.C. swamp holds clues about runaway slaves. Charlotte Post 2007, 36, 1A–3A. Available online: https://www.thecharlottepost.com/index.php?src=permalinks/N_C_swamp_holds_clues_about_runaway_slaves (accessed on 24 March 2023).
  46. Flynn, M. The Great Dismal Swamp Was a Refuge for the Enslaved. Their Descendants Want to Preserve It. The Washington Post. 2021. Available online: https://www.washingtonpost.com/history/2021/04/11/great-dismal-swamp-slavery-descendants/ (accessed on 24 March 2023).
  47. Reddix-Smalls, B. Maroons, the law and degrowth: A sustainable people in a sustainable environment. Duke Environ. Law Policy Forum 2022, 32, 105–166. Available online: https://scholarship.law.duke.edu/delpf/vol32/iss1/3/ (accessed on 24 March 2023).
  48. Worthington, L.; Donaldson, R.C.; White, J.W. (Eds.) The Carolina Lowcountry and the Atlantic World. In Challenging History: Race, Equity, and the Practice of Public History; University of South Carolina Press: Columbia, SC, USA, 2021; pp. 54–72. Available online: https://uscpress.com/Challenging-History (accessed on 24 March 2023).
  49. Sayers, D. The Diasporic World of the Great Dismal Swamp, 1630–1860. Doctoral Dissertation, College of William & Mary, Williamsburg, VA, USA, 2008. [Google Scholar] [CrossRef]
  50. Hansen, B. Bogged down: The Dismal Swamp Canal. Civ. Eng. 2010, 80, 46–49. Available online: https://ascelibrary.org/doi/epdf/10.1061/ciegag.0000538 (accessed on 24 March 2023). [CrossRef]
  51. Blaakman, M.A. Dismal Swamp Company. George Washington’s Mount Vernon, Mount Vernon Ladies Association. Available online: https://www.mountvernon.org/library/digitalhistory/digital-encyclopedia/article/dismal-swamp-company/ (accessed on 24 March 2023).
  52. Great Dismal Swamp and Dismal Swamp Canal: Hearing; Ninety-Second Congress, Second Session, on S. 2441. 1972. Available online: https://www.govinfo.gov/content/pkg/CHRG-92shrg80572O/pdf/CHRG-92shrg80572O.pdf (accessed on 24 March 2023).
  53. DeBerry, J.W.; Atkinson, R.B. Aboveground forest biomass and litter production patterns in Atlantic white cedar swamps of differing Hydroperiods. Southeast. Nat. 2014, 13, 673–690. [Google Scholar] [CrossRef]
  54. Mohlenbrock, R.H. Swamp Meet. Nat. Hist. 2012, 120, 38–40. [Google Scholar]
  55. Szkotak, S. Study IDs Climate Change-Resilient Landscapes. Daily Press. 2012. Available online: https://www.dailypress.com/news/dp-xpm-20120604-2012-06-04-dp-nws-wire-va-climate-change-20120604-story.html (accessed on 24 March 2023).
  56. Wright, T. Swamp in Quagmire. Am. For. 2001, 106, 28. [Google Scholar]
  57. Blando, J.; Allen, M.; Galadima, H.; Tolson, T.; Akpinar-Elci, M.; Szklo-Coxe, M. Observations of delayed changes in respiratory function among allergy clinic patients exposed to wildfire smoke. Int. J. Environ. Res. Public Health 2022, 19, 1241. [Google Scholar] [CrossRef]
  58. Finley, B. Soak a swamp, for peat’s sake. Toronto Star 2017, 5. November. [Google Scholar]
  59. Ward, M.A. Efforts Begin to Put Water Back into Peat Bogs. The Washington Post. 2012. Available online: peatbogs/2012/02/10/gIQA4PiA6R_story.html (accessed on 24 March 2023).
  60. Chimner, R.A.; Cooper, D.J.; Wurster, F.C.; Rochefort, L. An overview of peatland restoration in North America: Where are we after 25 years? Restor. Ecol. 2017, 25, 283–292. [Google Scholar] [CrossRef]
  61. Snead, S. Route 17—The Four Decade Project. Public Roads 2005, 68, 28–34. [Google Scholar]
  62. LaRoue, J. Opponents of Port 460 Project in Suffolk File Lawsuit. Wavy. 2022. Available online: https://www.wavy.com/news/local-news/opponents-of-port-460-project-in-suffolk-file-lawsuit/ (accessed on 18 April 2023).
  63. Pindilli, E.; Sleeter, R.; Hogan, D. Estimating the societal benefits of carbon dioxide sequestration through peatland restoration. Ecol. Econ. 2018, 154, 145–155. [Google Scholar] [CrossRef]
  64. Gutenberg, L.; Krauss, K.; Qu, J.; Ahn, C.; Hogan, D.; Zhu, Z.; Xu, C. Carbon dioxide emissions and methane flux from forested wetland soils of the Great Dismal Swamp, USA. Environ. Manag. 2019, 64, 190–200. [Google Scholar] [CrossRef]
  65. Grant, R. Hell and high water. Smithson. Mag. 2016, 47, 68–77. [Google Scholar]
  66. Davis, H.J. Myths and Legends of Great Dismal Swamp; Johnson Publishing Co: Chicago, IL, USA, 1981. [Google Scholar]
  67. Newby-Alexander, C. Virginia Waterways and the Underground Railroad; The History Press: Mount Pleasant, SC, USA, 2017. [Google Scholar]
  68. McIntyre, R. Promoting the gothic south. South. Cult. 2005, 11, 33–61. Available online: https://www.jstor.org/stable/26390984 (accessed on 24 March 2023). [CrossRef]
  69. Jensen, R. Watery waymaking. Am. Hist. 2019, 54, 52–61. Available online: https://www.historynet.com/the-superhighways-of-the-industrial-revolution-were-canals/ (accessed on 24 March 2023).
  70. U.S. Army Corps of Engineers. Atlantic Intracoastal Waterway; U.S. Department of Defense: Washington, DC, USA, 2018; Available online: https://www.nao.usace.army.mil/AIWW.aspx (accessed on 24 March 2023).
  71. Advisory Council on Historic Preservation. Heritage Tourism. Available online: https://www.achp.gov/heritage_tourism (accessed on 24 March 2023).
  72. Alliance of National Heritage Areas. Economic Impact. Available online: https://www.nationalheritageareas.us/issues/#econtourism (accessed on 24 March 2023).
Figure 1. Maps of the Great Dismal Swamp (top left, 2022; top right, 1861; bottom left, 2017) and bald cypress on Lake Drummond (bottom right). Note: GDS 1861 (top left) was sourced from the Library of Congress. GDS 2022 (top right) was created using ArcGIS Online and data sourced from U.S. Fish and Wildlife and Chesapeake Public Schools. GDS 2017 is sourced from U.S. Geological Survey and depicts canal infrastructure (bottom left). Photo is sourced from the corresponding author (bottom right).
Figure 1. Maps of the Great Dismal Swamp (top left, 2022; top right, 1861; bottom left, 2017) and bald cypress on Lake Drummond (bottom right). Note: GDS 1861 (top left) was sourced from the Library of Congress. GDS 2022 (top right) was created using ArcGIS Online and data sourced from U.S. Fish and Wildlife and Chesapeake Public Schools. GDS 2017 is sourced from U.S. Geological Survey and depicts canal infrastructure (bottom left). Photo is sourced from the corresponding author (bottom right).
Sustainability 15 07262 g001
Figure 2. Prisma flowchart of scoping review process. Note: Quota sampling was used to form the final set of sources reviewed.
Figure 2. Prisma flowchart of scoping review process. Note: Quota sampling was used to form the final set of sources reviewed.
Sustainability 15 07262 g002
Figure 3. Publication dates of sources focused on the Great Dismal Swamp.
Figure 3. Publication dates of sources focused on the Great Dismal Swamp.
Sustainability 15 07262 g003
Figure 4. Concept map of overarching themes and categories from analysis.
Figure 4. Concept map of overarching themes and categories from analysis.
Sustainability 15 07262 g004
Figure 5. Prominent art (left) and literature (right) inspired by the Great Dismal Swamp. Note: (Left) Slave Hunt (1862) by Thomas Moran was funded by an anonymous abolitionist and depicts enslaved peoples fleeing slave catchers in the Great Dismal Swamp; (Right) Dred: A Tale of The Great Dismal Swamp by Harriet Beecher Stowe (1856).
Figure 5. Prominent art (left) and literature (right) inspired by the Great Dismal Swamp. Note: (Left) Slave Hunt (1862) by Thomas Moran was funded by an anonymous abolitionist and depicts enslaved peoples fleeing slave catchers in the Great Dismal Swamp; (Right) Dred: A Tale of The Great Dismal Swamp by Harriet Beecher Stowe (1856).
Sustainability 15 07262 g005
Figure 6. Timeline of post-contact settlement in the Great Dismal Swamp (adapted with permission from Sayers et al., 2007). Note. Dark gray bars indicate prominent residency in the Swamp, while light gray bars illustrate the rise and fall of prominent residency.
Figure 6. Timeline of post-contact settlement in the Great Dismal Swamp (adapted with permission from Sayers et al., 2007). Note. Dark gray bars indicate prominent residency in the Swamp, while light gray bars illustrate the rise and fall of prominent residency.
Sustainability 15 07262 g006
Table 1. Deductive coding scheme.
Table 1. Deductive coding scheme.
Subject* Time FrameKeywordsSource Type
AccidentsPre-ColumbianCanalsBiography
Anthropology1600sCivil WarBook Review
Archeology1700–1749ConservationFiction Book
Arts1750–1799FireGovernment Report
Biology1800–1850FugitivesNewspaper Article
Crime1851–1865Indigenous peoplesInterview
Culture1865–1900Jim CrowLiterary Criticism
Ecology1900–1945LawLocal News
Finance/Economics1946–1980Local NewsNewspaper Article
Geography1980–2000LoggingNonfiction Book
Geology2000–2010MaroonsPoem
History2010–presentParklandTechnical article
Hydrology-Plant LifePeer Reviewed
Land Management-PreservationArticle
Legal-Psychology-
Literature-Racism-
Social-Recreation-
Tourism-** Slave Rebellions-
Zoology-Slavery-
--Tourism-
--Wildlife-
* Time frames are not all equivalent intervals due to the growth in publication volume facilitated by the internet. ** We used ‘slave rebellions’ for parsimony instead of ‘enslaved people’s rebellions.’
Disclaimer/Publisher’s Note: The statements, opinions and data contained in all publications are solely those of the individual author(s) and contributor(s) and not of MDPI and/or the editor(s). MDPI and/or the editor(s) disclaim responsibility for any injury to people or property resulting from any ideas, methods, instructions or products referred to in the content.

Share and Cite

MDPI and ACS Style

Newton, M.; Berry, C.J.; Arrington, B.; Wilson, N.; McCormack, C.; Wilcox, M.; Barmoh, A.; Zajchowski, C.A.B. Making the Case for the Great Dismal Swamp National Heritage Area: A Scoping Review. Sustainability 2023, 15, 7262. https://doi.org/10.3390/su15097262

AMA Style

Newton M, Berry CJ, Arrington B, Wilson N, McCormack C, Wilcox M, Barmoh A, Zajchowski CAB. Making the Case for the Great Dismal Swamp National Heritage Area: A Scoping Review. Sustainability. 2023; 15(9):7262. https://doi.org/10.3390/su15097262

Chicago/Turabian Style

Newton, Madelyn, Chandler J. Berry, Bethany Arrington, Nick Wilson, Colin McCormack, Michael Wilcox, Alexis Barmoh, and Chris A. B. Zajchowski. 2023. "Making the Case for the Great Dismal Swamp National Heritage Area: A Scoping Review" Sustainability 15, no. 9: 7262. https://doi.org/10.3390/su15097262

APA Style

Newton, M., Berry, C. J., Arrington, B., Wilson, N., McCormack, C., Wilcox, M., Barmoh, A., & Zajchowski, C. A. B. (2023). Making the Case for the Great Dismal Swamp National Heritage Area: A Scoping Review. Sustainability, 15(9), 7262. https://doi.org/10.3390/su15097262

Note that from the first issue of 2016, this journal uses article numbers instead of page numbers. See further details here.

Article Metrics

Back to TopTop