A Comprehensive Analysis of Security-Based Schemes in Underwater Wireless Sensor Networks
Abstract
1. Introduction
UWSNs Applications
2. Related Surveys
3. Motivation
4. Challenges in UWSNs
4.1. Underwater Noise
4.2. Channel Attenuation
4.3. Limited Bandwidth
4.4. Speed of Acoustic Waves
4.5. Shorter Network Life Time
4.6. Channel Utilization
4.7. Routing Issues
5. Security in UWSNs
5.1. Security Requirements in UWSNs
5.1.1. Authentication
5.1.2. Confidentiality
5.1.3. Integrity
5.1.4. Availability
5.2. Security Attacks in UWSNs
5.2.1. Jamming Attack
5.2.2. Wormhole Attack
5.2.3. Sybil Attack
5.2.4. Selective Forwarding Attack
5.2.5. Sinkhole Attack
5.2.6. Acknowledgement Spoofing Attack
5.2.7. Hello Flood Attack
6. Research Contributions on Security in UWSNS
6.1. Key Management Schemes for UWSNs
6.1.1. Computationally Efficient Signature Scheme for UWSNs
6.1.2. Key Agreement Mechanism for UWSNs
6.1.3. Key Distribution Scheme for Mobile UWSNs
6.1.4. End-to-End Authentication in UWSNs
6.1.5. Cluster-Based Key Management Scheme for UWSNs
6.2. Encryption Algorithms for UWSNs
6.2.1. Efficient Encryption Algorithm for UASNs
6.2.2. Encryption Scheme for UWASNs
6.2.3. Lightweight Cryptographic Algorithm for UASNs
6.3. Secure Routing for UWSNs
6.3.1. Secure Routing in UWSNs
6.3.2. Secure Routing Scheme for UASNs
6.3.3. Secure Energy Efficient and Cooperative Routing Scheme for UWSNs
6.3.4. Securing UWSNs from Routing Attacks
6.3.5. Secure Neighbor Discovery in UASNs
6.3.6. Secure Communication Suite for UASNs
6.3.7. Secure Communication in Mobile UWSNs
6.3.8. An IDS for Opportunistic Routing in UWSNs
6.4. Frameworks/Models for UWSNs
6.4.1. Fault-Tolerant Trust Model for UASNs
6.4.2. SecFUN
6.4.3. TCM for UWSNs
6.5. Secure MAC Protocols for UWSNs
6.5.1. Security Modes for UASNs
6.5.2. SC-MAC for UWSNs
7. Current Challenges and Future Trends
8. Conclusions
Author Contributions
Funding
Institutional Review Board Statement
Informed Consent Statement
Data Availability Statement
Acknowledgments
Conflicts of Interest
References
- Sun, N.; Wang, X.; Han, G.; Peng, Y.; Jiang, J. Collision-Free and Low Delay MAC Protocol Based on Multi-Level Quorum System in Underwater Wireless Sensor Networks. Comput. Commun. 2021, 173, 56–69. [Google Scholar] [CrossRef]
- Khasawneh, A.M.; Kaiwartya, O.; Abualigah, L.M.; Lloret, J. Green Computing in Underwater Wireless Sensor Networks Pressure Centric Energy Modeling. IEEE Syst. J. 2020, 14, 4735–4745. [Google Scholar] [CrossRef]
- Lu, Q.; Liu, F.; Zhang, Y.; Jiang, S. Routing Protocols for Underwater Acoustic Sensor Networks: A Survey from an Application Perspective. In Advances in Underwater Acoustics; InTech Open: Rijeka, Croatia, 2017; p. 23. [Google Scholar]
- Ahmed, S.; Javaid, N.; Khan, F.A.; Durrani, M.Y.; Ali, A.; Shaukat, A.; Sandhu, M.M.; Khan, Z.A.; Qasim, U. Co-UWSN: Cooperative Energy-Efficient Protocol for Underwater WSNs. Int. J. Distrib. Sens. Netw. 2015, 11, 891410. [Google Scholar] [CrossRef]
- Heidemann, J.; Ye, W.; Wills, J.; Syed, A.; Li, Y. Research Challenges and Applications for Underwater Sensor Networking. In Proceedings of the IEEE Wireless Communications and Networking Conference, 2006 (WCNC 2006), Las Vegas, NV, USA, 3–6 April 2006; Volume 1, pp. 228–235. [Google Scholar]
- Pompili, D.; Melodia, T. Three-Dimensional Routing in Underwater Acoustic Sensor Networks. In Proceedings of the 2nd ACM International Workshop on Performance Evaluation of Wireless ad Hoc, Sensor, and Ubiquitous Networks, Montreal, QC, Canada, 10–13 October 2005; pp. 214–221. [Google Scholar]
- Fattah, S.; Gani, A.; Ahmedy, I.; Idris, M.Y.I.; Targio Hashem, I.A. A Survey on Underwater Wireless Sensor Networks: Requirements, Taxonomy, Recent Advances, and Open Research Challenges. Sensors 2020, 20, 5393. [Google Scholar] [CrossRef]
- Jodeh, H.; Mikkawi, A.; Awad, A.; Othman, O. Comparative Analysis of Routing Protocols for Under-Water Wireless Sensor Networks. In Proceedings of the 2nd International Conference on Future Networks and Distributed Systems, New York, NY, USA,, 26–27 June 2018; pp. 1–7. [Google Scholar]
- Waite, A.D. Sonar for Practising Engineers; Wiley: Hoboken, NJ, USA, 2002. [Google Scholar]
- Robert, J.U. Principles of Underwater Sound for Engineers; McGraw-Hill Book Company: New York, NY, USA, 1967. [Google Scholar]
- Chen, K.; Zhou, Y.; He, J. A Localization Scheme for Underwater Wireless Sensor Networks. Int. J. Adv. Sci. Technol. 2009, 4, 9–16. Available online: https://citeseerx.ist.psu.edu/viewdoc/download;jsessionid=042608D7A4B2F0749F1139CA5222C7F9?doi=10.1.1.178.3027&rep=rep1&type=pdf (accessed on 17 January 2023).
- Javaid, N.; Jafri, M.R.; Khan, Z.A.; Qasim, U.; Alghamdi, T.A.; Ali, M. Iamctd: Improved Adaptive Mobility of Courier Nodes in Threshold-Optimized Dbr Protocol for Underwater Wireless Sensor Networks. Int. J. Distrib. Sens. Netw. 2014, 10, 213012. [Google Scholar] [CrossRef]
- Ahmed, S.; Javaid, N.; Ahmad, A.; Ahmed, I.; Durrani, M.Y.; Ali, A.; Haider, S.B.; Ilahi, M. SPARCO: Stochastic Performance Analysis with Reliability and Cooperation for Underwater Wireless Sensor Networks. J. Sens. 2016, 2016, 7604163. [Google Scholar] [CrossRef]
- Felemban, E.; Shaikh, F.K.; Qureshi, U.M.; Sheikh, A.A.; Qaisar, S.B. Underwater Sensor Network Applications: A Comprehensive Survey. Int. J. Distrib. Sens. Netw. 2015, 11, 896832. [Google Scholar] [CrossRef]
- Cui, J.-H.; Kong, J.; Gerla, M.; Zhou, S. The Challenges of Building Mobile Underwater Wireless Networks for Aquatic Applications. IEEE Netw. 2006, 20, 12–18. [Google Scholar]
- Babu, A.V.; Joshy, S. Maximizing the Data Transmission Rate of a Cooperative Relay System in an Underwater Acoustic Channel. Int. J. Commun. Syst. 2012, 25, 231–253. [Google Scholar] [CrossRef]
- Cai, S.; Gao, Z.; Yang, D.; Yao, N. A Network Coding Based Protocol for Reliable Data Transfer in Underwater Acoustic Sensor. Ad Hoc Netw. 2013, 11, 1603–1609. [Google Scholar] [CrossRef]
- Chen, Y.-S.; Lin, Y.-W. Mobicast Routing Protocol for Underwater Sensor Networks. IEEE Sens. J. 2012, 13, 737–749. [Google Scholar] [CrossRef]
- Harris, A.F., III; Zorzi, M. Modeling the Underwater Acoustic Channel in Ns2. In Proceedings of the 1st International ICST Workshop on Network Simulation Tools, Nantes, France, 16 May 2010. [Google Scholar]
- Khasawneh, A.; Latiff, M.S.B.A.; Kaiwartya, O.; Chizari, H. A Reliable Energy-Efficient Pressure-Based Routing Protocol for Underwater Wireless Sensor Network. Wirel. Netw. 2018, 24, 2061–2075. [Google Scholar] [CrossRef]
- Ren, Y.; Seah, W.K.; Teal, P.D. Performance of Pressure Routing in Drifting 3D Underwater Sensor Networks for Deep Water Monitoring. In Proceedings of the seventh ACM International ‘Conference on Underwater Networks and Systems, Los Angeles, CA, USA, 5–6 November 2012; Volume 284, pp. 1–8. [Google Scholar] [CrossRef]
- Tsai, C.S.; Yang, C.F. A novel energy efficient joint dynamic emissive location-based routing scheme for SOFAR channel underwater sensor networks. In Applied Mechanics and Materials; Trans Tech Publications Ltd.: Bäch SZ, Switzerland, 2013; Volume 284, pp. 2001–2004. [Google Scholar]
- Vieira, L.F.M. Performance and Trade-Offs of Opportunistic Routing in Underwater Networks. In Proceedings of the 2012 IEEE Wireless Communications and Networking Conference (WCNC), Paris, France, 1–4 April 2012; pp. 2911–2915. [Google Scholar]
- Wahid, A.; Kim, D. Connectivity-Based Routing Protocol for Underwater Wireless Sensor Networks. In Proceedings of the 2012 International Conference on ICT Convergence (ICTC), Jeju, Republic of Korea, 15–17 October 2012; pp. 589–590. [Google Scholar]
- Watfa, M.K.; Selman, S.; Denkilkian, H. UW-MAC: An Underwater Sensor Network MAC Protocol. Int. J. Commun. Syst. 2010, 23, 485–506. [Google Scholar] [CrossRef]
- Zhang, S.; Li, D.; Chen, J. A Link-State Based Adaptive Feedback Routing for Underwater Acoustic Sensor Networks. IEEE Sens. J. 2013, 13, 4402–4412. [Google Scholar] [CrossRef]
- Khasawneh, A.; Abd Latiff, M.S.B.; Kaiwartya, O.; Chizari, H. Next Forwarding Node Selection in Underwater Wireless Sensor Networks (UWSNs): Techniques and Challenges. Information 2016, 8, 3. [Google Scholar] [CrossRef]
- Karpagam, M.; Prabha, D. Underwater Wireless Sensor Network Based Marine Environment Monitoring System. Int. J. Ocean. Oceanogr. 2019, 13, 269–276. [Google Scholar]
- Nain, M.; Goyal, N. Localization techniques in underwater wireless sensor network. In Proceedings of the 2021 International Conference on Advance Computing and Innovative Technologies in Engineering (ICACITE), Greater Noida, India, 4–5 March 2021; pp. 747–751. [Google Scholar]
- Gkikopouli, A.; Nikolakopoulos, G.; Manesis, S. A Survey on Underwater Wireless Sensor Networks and Applications. In Proceedings of the 2012 20th Mediterranean conference on Control & Automation (MED), Barcelona, Spain, 3–6 July 2012; pp. 1147–1154. [Google Scholar]
- Heidemann, J.; Li, Y.; Syed, A.; Wills, J.; Ye, W. Underwater Sensor Networking: Research Challenges and Potential Applications. In Proceedings of the Technical Report ISI-TR-2005-603, USC/Information Sciences Institute. 2005. Available online: https://www.isi.edu/~johnh/PAPERS/Heidemann05b.pdf (accessed on 17 January 2023).
- Davis, A.; Chang, H. Underwater Wireless Sensor Networks. In Proceedings of the 2012 Oceans, Hampton Roads, VA, USA, 14–19 October 2012; pp. 1–5. [Google Scholar]
- Brighty, S.P.S.; Brinda, S.J.; Hemagayathri, R. Recent Advances and Challenges in Underwater Sensor Networks-Survey. Intl. Jol. Innov. Eng. Technol. (IJIET) 2017, 8, 111–117. [Google Scholar]
- Kumar, S.; Kumari, B.; Chawla, H. Security Challenges and Application for Underwater Wireless Sensor Network. In Proceedings of the International Conference on Emerging Trends in Expert Applications & Security Emer, Jaipur, India, 17–18 February 2018; Volume 2, pp. 15–21. Available online: https://www.jecrcfoundation.com/jf-data/Conference/IC/CS/JECRC-ICETEAS%202018.pdf (accessed on 17 January 2023).
- Tan, H.-P.; Diamant, R.; Seah, W.K.; Waldmeyer, M. A Survey of Techniques and Challenges in Underwater Localization. Ocean Eng. 2011, 38, 1663–1676. [Google Scholar] [CrossRef]
- Shi, Z.J.; Fei, Y. Exploring Architectural Challenges in Scalable Underwater Wireless Sensor Networks. In Proceedings of the Proceedings of Annual Boston Area Computer Architecture Workshop (BARC) University of Rhode Island Kingston, Kingston, RI, USA, 3 February 2006; Volume 2006, pp. 38–42. Available online: https://www.ele.uri.edu/barc2006/BARC-2006-Proceedings.pdf (accessed on 17 January 2023).
- Yang, G.; Dai, L.; Si, G.; Wang, S.; Wang, S. Challenges and security issues in underwater wireless sensor networks. Procedia Comput. Sci. 2019, 147, 210–216. [Google Scholar] [CrossRef]
- Bansal, R.; Maheshwari, S.; Awwal, P. Challenges and Issues in Implementation of Underwater Wireless Sensor Networks. Opt. Wirel. Technol. 2018, 472, 507–514. [Google Scholar]
- Venkateswara Rao, P.V.; Mohan Krishna Varma, N.; Sudhakar, R. A Systematic Survey on Software-Defined Networks, Routing Protocols and Security Infrastructure for Underwater Wireless Sensor Networks (UWSNs). In Emerging Research in Data Engineering Systems and Computer Communications; Springer: Berlin/Heidelberg, Germany, 2020; pp. 551–559. [Google Scholar]
- Sendra, S.; Lloret, J.; Jimenez, J.M.; Parra, L. Underwater acoustic modems. IEEE Sens. J. 2015, 16, 4063–4071. [Google Scholar] [CrossRef]
- Zia, M.Y.I.; Poncela, J.; Otero, P. State-of-the-art underwater acoustic communication modems: Classifications, analyses and design challenges. Wirel. Pers. Commun. 2021, 116, 1325–1360. [Google Scholar] [CrossRef]
- Li, N.; Martínez, J.F.; Meneses Chaus, J.M.; Eckert, M. A survey on underwater acoustic sensor network routing protocols. Sensors 2016, 16, 414. [Google Scholar] [CrossRef]
- Anwar, A.; Sridharan, D. A Survey on Routing Protocols for Wireless Sensor Networks in Various Environments. Int. J. Comput. Appl. 2015, 112, 5. [Google Scholar]
- Han, G.; Jiang, J.; Bao, N.; Wan, L.; Guizani, M. Routing Protocols for Underwater Wireless Sensor Networks. IEEE Commun. Mag. 2015, 53, 72–78. [Google Scholar] [CrossRef]
- Luo, J.; Chen, Y.; Wu, M.; Yang, Y. A survey of routing protocols for underwater wireless sensor networks. IEEE Commun. Surv. Tutor. 2021, 23, 137–160. [Google Scholar] [CrossRef]
- Khan, H.; Hassan, S.A.; Jung, H. On underwater wireless sensor networks routing protocols: A review. IEEE Sens. J. 2020, 20, 10371–10386. [Google Scholar] [CrossRef]
- Shovon, I.I.; Shin, S. Survey on Multi-Path Routing Protocols of Underwater Wireless Sensor Networks: Advancement and Applications. Electronics 2022, 11, 3467. [Google Scholar] [CrossRef]
- Liu, L.F.; Ma, M.D. Security Issues in Underwater Sensor Networks: Attacks and Defenses. In Applied Mechanics and Materials; Trans Tech Publ: Stafa-Zurich, Switzerland, 2014; Volume 644, pp. 2689–2698. [Google Scholar]
- Vetrivendan, L.; Viswanathan, R.; Punitharaja, K. Security in Underwater Wireless Communication. Int. J. Eng. Res. Comput. Sci. Eng. 2018, 5, 154–159. [Google Scholar]
- Ahmad, I.; Rahman, T.; Zeb, A.; Khan, I.; Ullah, I.; Hamam, H.; Cheikhrouhou, O. Analysis of security attacks and taxonomy in underwater wireless sensor networks. Wirel. Commun. Mob. Comput. 2021, 2021, 1–15. [Google Scholar] [CrossRef]
- Wahid, A.; Lee, S.; Jeong, H.-J.; Kim, D. Eedbr: Energy-Efficient Depth-Based Routing Protocol for Underwater Wireless Sensor Networks. In Proceedings of the International Conference on Advanced Computer Science and Information Technology, Seoul, Republic of Korea, 27–29 September 2011; Springer: Berlin/Heidelberg, Germany, 2011; pp. 223–234. [Google Scholar]
- Ali, T.; Jung, L.T.; Faye, I. End-to-End Delay and Energy Efficient Routing Protocol for Underwater Wireless Sensor Networks. Wirel. Pers. Commun. 2014, 79, 339–361. [Google Scholar] [CrossRef]
- Al Salti, F.; Alzeidi, N.; Arafeh, B.R. EMGGR: An Energy-Efficient Multipath Grid-Based Geographic Routing Protocol for Underwater Wireless Sensor Networks. Wirel. Netw. 2017, 23, 1301–1314. [Google Scholar] [CrossRef]
- Javaid, N.; Shakeel, U.; Ahmad, A.; Alrajeh, N.; Khan, Z.A.; Guizani, N. DRADS: Depth and Reliability Aware Delay Sensitive Cooperative Routing for Underwater Wireless Sensor Networks. Wirel. Netw. 2019, 25, 777–789. [Google Scholar] [CrossRef]
- Gomathi, R.M.; Martin Leo Manickam, J. Energy Efficient Shortest Path Routing Protocol for Underwater Acoustic Wireless Sensor Network. Wirel. Pers. Commun. 2018, 98, 843–856. [Google Scholar] [CrossRef]
- Hao, K.; Shen, H.; Liu, Y.; Wang, B. An Energy-Efficient Localization-Based Geographic Routing Protocol for Underwater Wireless Sensor Networks. In Proceedings of the International Wireless Internet Conference, Tianjin, China, 16–17 December 2017; Springer: Berlin/Heidelberg, Germany, 2017; pp. 365–373. [Google Scholar]
- Anuradha, D.; Srivatsa, S.K. Energy Effectual Reconfigurable Routing Protocol (E2R2P) for Cluster Based Underwater Wireless Sensor Networks. J. Ambient. Intell. Humaniz. Comput. 2019, 10, 1–8. [Google Scholar] [CrossRef]
- Bhattacharjya, K.; Alam, S.; De, D. CUWSN: Energy Efficient Routing Protocol Selection for Cluster Based Underwater Wireless Sensor Network. Microsyst. Technol. 2022, 28, 543–559. [Google Scholar] [CrossRef]
- Venkateswarulu, B.; Subbu, N.; Ramamurthy, S. An Efficient Routing Protocol Based on Polar Tracing Function for Underwater Wireless Sensor Networks for Mobility Health Monitoring System Application. J. Med. Syst. 2019, 43, 1–8. [Google Scholar] [CrossRef]
- Khisa, S.; Moh, S. Survey on recent advancements in energy-efficient routing protocols for underwater wireless sensor networks. IEEE Access 2021, 9, 55045–55062. [Google Scholar] [CrossRef]
- Khan, Z.U.; Gang, Q.; Muhammad, A.; Muzzammil, M.; Khan, S.U.; Affendi, M.E.; Khan, J. A comprehensive survey of energy-efficient MAC and routing protocols for underwater wireless sensor networks. Electronics 2022, 11, 3015. [Google Scholar] [CrossRef]
- Khan, A.; Ali, I.; Ghani, A.; Khan, N.; Alsaqer, M.; Rahman, A.U.; Mahmood, H. Routing Protocols for Underwater Wireless Sensor Networks: Taxonomy, Research Challenges, Routing Strategies and Future Directions. Sensors 2018, 18, 1619. [Google Scholar] [CrossRef]
- Awan, K.M.; Shah, P.A.; Iqbal, K.; Gillani, S.; Ahmad, W.; Nam, Y. Underwater Wireless Sensor Networks: A Review of Recent Issues and Challenges. Wirel. Commun. Mob. Comput. 2019, 2019, 6470359. [Google Scholar] [CrossRef]
- Underwater Acoustic Sensor Networks by Yang Xiao|Perlego. Available online: https://www.perlego.com/book/1604650/underwater-acoustic-sensor-networks-pdf (accessed on 15 January 2023).
- Lanbo, L.; Shengli, Z.; Jun-Hong, C. Prospects and Problems of Wireless Communication for Underwater Sensor Networks. Wirel. Commun. Mob. Comput. 2008, 8, 977–994. [Google Scholar] [CrossRef]
- Mackenzie, K.V. Nine-term equation for sound speed in the oceans. J. Acoust. Soc. Am. 1981, 70, 807–812. [Google Scholar] [CrossRef]
- Heidemann, J.; Stojanovic, M.; Zorzi, M. Underwater Sensor Networks: Applications, Advances and Challenges. Philos. Trans. R. Soc. A Math. Phys. Eng. Sci. 2012, 370, 158–175. [Google Scholar] [CrossRef] [PubMed]
- Xiang-ping, G.; Rong-lin, H. Analyzing the Performance of Channel in Underwater Wireless Sensor Networks (UWSN). Procedia Eng. 2011, 15, 95–99. [Google Scholar] [CrossRef]
- Cui, J.-H.; Kong, J.; Gerla, M.; Zhou, S. Challenges: Building Scalable and Distributed Underwater Wireless Sensor Networks (UWSNs) for Aquatic Applications. Channels 2005, 45, 22–35. [Google Scholar]
- Ayaz, M.; Baig, I.; Abdullah, A.; Faye, I. A Survey on Routing Techniques in Underwater Wireless Sensor Networks. J. Netw. Comput. Appl. 2011, 34, 1908–1927. [Google Scholar] [CrossRef]
- Yuan, C.; Chen, W.; Li, D. A Hierarchical Identity-Based Signcryption Scheme in Underwater Wireless Sensor Network. In Proceedings of the China Conference on Wireless Sensor Networks; Springer: Berlin/Heidelberg, Germany, 2017; pp. 44–54. [Google Scholar]
- Domingo, M.C. Securing Underwater Wireless Communication Networks. IEEE Wirel. Commun. 2011, 18, 22–28. [Google Scholar] [CrossRef]
- Kasture, S.S.; Gudpelliwar, N. Securing Underwater Wireless Communication Networks-Literature. Int. J. Sci. Eng. Res 2013, 4, 73–78. [Google Scholar]
- Liu, Y.; Jing, J.; Yang, J. Secure Underwater Acoustic Communication Based on a Robust Key Generation Scheme. In Proceedings of the 2008 9th International Conference on Signal Processing, Beijing, China, 8 December 2008; pp. 1838–1841. [Google Scholar]
- Hu, F.; Wilson, S.; Xiao, Y. Correlation-Based Security in Time Synchronization of Sensor Networks. In Proceedings of the 2008 IEEE Wireless Communications and Networking Conference, Las Vegas, NV, USA, 31 March–3 April 2008; pp. 2525–2530. [Google Scholar]
- Han, G.; Jiang, J.; Sun, N.; Shu, L. Secure Communication for Underwater Acoustic Sensor Networks. IEEE Commun. Mag. 2015, 53, 54–60. [Google Scholar] [CrossRef]
- Ahmad, B.; Jian, W.; Enam, R.N.; Abbas, A. Classification of DoS Attacks in Smart Underwater Wireless Sensor Network. Wirel. Pers. Commun. 2021, 116, 1055–1069. [Google Scholar] [CrossRef]
- Wood, A.D.; Stankovic, J.A. A Taxonomy for Denial-of-Service Attacks in Wireless Sensor Networks. Handb. Sens. Netw. Compact Wirel. Wired Sens. Syst. 2004, 739, 763. [Google Scholar]
- Buttyan, L.; Hubaux, J.-P. Security and Cooperation in Wireless Networks: Thwarting Malicious and Selfish Behavior in the Age of Ubiquitous Computing; Cambridge University Press: Cambridge, UK, 2007. [Google Scholar]
- Akyildiz, I.F.; Pompili, D.; Melodia, T. Underwater Acoustic Sensor Networks: Research Challenges. Ad Hoc Netw. 2005, 3, 257–279. [Google Scholar] [CrossRef]
- Shahapur, S.S.; Khanai, R. Localization, Routing and Its Security in UWSN—A Survey. In Proceedings of the 2016 International Conference on Electrical, Electronics, and Optimization Techniques (ICEEOT), Chennai, India, 3–5 March 2016; pp. 1001–1006. [Google Scholar]
- Ullah, S.S.; Hussain, S.; Uddin, M.; Alroobaea, R.; Iqbal, J.; Baqasah, A.M.; Alsaqour, R. A Computationally Efficient Online/Offline Signature Scheme for Underwater Wireless Sensor Networks. Sensors 2022, 22, 5150. [Google Scholar] [CrossRef] [PubMed]
- Zhao, Y.; Tian, B.; Chen, Z.; Liu, Y.; Ding, J. An Energy-Efficient Key Agreement Mechanism for Underwater Sensor Networks. In IT Convergence and Security 2017; Springer: Berlin/Heidelberg, Germany, 2018; pp. 146–158. [Google Scholar]
- Kalkan, K.; Levi, A. Key Distribution Scheme for Peer-to-Peer Communication in Mobile Underwater Wireless Sensor Networks. Peer-Peer Netw. Appl. 2014, 7, 698–709. [Google Scholar] [CrossRef]
- Souza, E.; Wong, H.C.; Cunha, Í.; Cunha, Í.; Vieira, L.F.M.; Oliveira, L.B. End-to-End Authentication in under-Water Sensor Networks. In Proceedings of the 2013 IEEE Symposium on Computers and Communications (ISCC), Split, Croatia, 7–10 July 2013; pp. 000299–000304. [Google Scholar]
- Verma, S. A Cluster Based Key Management Scheme for Underwater Wireless Sensor Networks. Int. J. Comput. Netw. Inf. Secur. 2015, 7, 54. [Google Scholar] [CrossRef]
- Peng, C.; Du, X.; Li, K.; Li, M. An Ultra-Lightweight Encryption Scheme in Underwater Acoustic Networks. J. Sens. 2016, 2016, 8763528. [Google Scholar] [CrossRef]
- Kim, J.E.; Yun, N.Y.; Muminov, S.; Park, S.H.; Yi, O.Y. Security in Underwater Acoustic Sensor Network: Focus on Suitable Encryption Mechanisms. In Proceedings of the Asian Simulation Conference, Shanghai, China, 27–30 October 2012; Springer: Berlin/Heidelberg, Germany, 2012; pp. 160–168. [Google Scholar]
- Goyal, S.B.; Ravi, R.V.; Verma, C.; Raboaca, M.S.; Enescu, F.M. A Lightweight Cryptographic Algorithm for Underwater Acoustic Networks. Procedia Comput. Sci. 2022, 215, 266–273. [Google Scholar] [CrossRef]
- Wang, Z.; Du, J.; Xia, Z.; Jiang, C.; Fang, Z.; Ren, Y. Secure routing in underwater acoustic sensor networks based on AFSA-ACOA fusion algorithm. In Proceedings of the ICC 2022-IEEE International Conference on Communications, Seoul, Republic of Korea, 16–20 May 202; pp. 1409–1414.
- Du, X.; Peng, C.; Li, K. A Secure Routing Scheme for Underwater Acoustic Networks. Int. J. Distrib. Sens. Netw. 2017, 13, 1550147717713643. [Google Scholar] [CrossRef]
- Saeed, K.; Khalil, W.; Ahmed, S.; Ahmad, I.; Khattak, M.N.K. SEECR: Secure energy efficient and cooperative routing protocol for underwater wireless sensor networks. IEEE Access 2020, 8, 107419–107433. [Google Scholar] [CrossRef]
- Dargahi, T.; Javadi, H.H.; Shafiei, H. Securing Underwater Sensor Networks against Routing Attacks. Wirel. Pers. Commun. 2017, 96, 2585–2602. [Google Scholar] [CrossRef]
- Zhang, R.; Zhang, Y. Wormhole-Resilient Secure Neighbor Discovery in Underwater Acoustic Networks. In Proceedings of the 2010 Proceedings IEEE INFOCOM, San Diego, CA, USA, 14–19 March 2010; pp. 1–9. [Google Scholar]
- Dini, G.; Duca, A.L. A Secure Communication Suite for Underwater Acoustic Sensor Networks. Sensors 2012, 12, 15133–15158. [Google Scholar] [CrossRef] [PubMed]
- Das, A.P.; Thampi, S.M. Secure Communication in Mobile Underwater Wireless Sensor Networks. In Proceedings of the 2015 International Conference on Advances in Computing, Communications and Informatics (ICACCI), Kochi, India, 10–13 August 2015; pp. 2164–2173. [Google Scholar]
- Zhang, R.; Zhang, J.; Wang, Q.; Zhang, H. DOIDS: An Intrusion Detection Scheme Based on DBSCAN for Opportunistic Routing in Underwater Wireless Sensor Networks. Sensors 2023, 23, 2096. [Google Scholar] [CrossRef] [PubMed]
- Han, G.; He, Y.; Jiang, J.; Wang, H.; Peng, Y.; Fan, K. Fault-tolerant trust model for hybrid attack mode in underwater acoustic sensor networks. IEEE Netw. 2020, 34, 330–336. [Google Scholar] [CrossRef]
- Ateniese, G.; Capossele, A.; Gjanci, P.; Petrioli, C.; Spaccini, D. SecFUN: Security Framework for Underwater Acoustic Sensor Networks. In Proceedings of the OCEANS 2015-Genova, Genova, Italy, 18–21 May 2015; pp. 1–9. [Google Scholar]
- Jiang, J.; Han, G.; Zhu, C.; Chan, S.; Rodrigues, J.J. A Trust Cloud Model for Underwater Wireless Sensor Networks. IEEE Commun. Mag. 2017, 55, 110–116. [Google Scholar] [CrossRef]
- Ibragimov, M.; Lee, J.-H.; Kalyani, M.; Namgung, J.; Park, S.-H.; Yi, O.; Kim, C.H.; Lim, Y.-K. CCM-UW Security Modes for Low-Band Underwater Acoustic Sensor Networks. Wirel. Pers. Commun. 2016, 89, 479–499. [Google Scholar] [CrossRef]
- Xu, M.; Liu, G.; Guan, J. Towards a Secure Medium Access Control Protocol for Cluster-Based Underwater Wireless Sensor Networks. Int. J. Distrib. Sens. Netw. 2015, 11, 325474. [Google Scholar] [CrossRef]
- Jouhari, M.; Ibrahimi, K.; Tembine, H.; Ben-Othman, J. Underwater wireless sensor networks: A survey on enabling technologies, localization protocols, and internet of underwater things. IEEE Access 2019, 7, 96879–96899. [Google Scholar] [CrossRef]
- Porkodi, K.; ZubairRahman, A.M. Enhanced Underwater Wireless Sensor Networks Security with Tic-Tac-Toe AI-MINIMAX Algorithm in Game Theory. TAGA J. Graph. Technol. 2018, 14, 216–224. [Google Scholar]











| Technique | Issue Addressed | Major Contribution | Attack Type | Implementation Environment |
|---|---|---|---|---|
| Computationally Efficient Signature Scheme for UWSNs [82] | Secure and efficient signature schemes in UWSNs. | Development of a computationally efficient online/offline signature scheme that is specifically tailored to the requirements and constraints of UWSNs. The scheme is shown to reduce the computational overhead of signature verification by up to 90% compared to traditional signature schemes. | Provide protection against node compromise attack and message modification attack by providing data integrity and authenticity. | MATLAB |
| Key agreement mechanism for UWSNs [83] | Energy efficient key agreement mechanism having less overhead designed for UWSNs. | Resistance against different active attacks. Produced good results regarding networks performance and security. Energy consumption of low-performance nodes significantly reduced. | Resist against sybil attack, spoofed attack, node replication attack, and replay attack. | System level implementation |
| Key distribution scheme for Mobile UWSNs [84] | Addressed the key distribution problem of UWSNs. | Two mobility models meandering and nomadic. Better performance in terms of security. | When some of the sensor nodes are captured by an adversary the resiliency performance is good. Reduces the number of links compromised. | Visual studio 2010 and C# for coding |
| End-to-End authentication mechanism for UWSNs [85] | Addressed the authentication problem of UWSNs environment. | Evaluated three different digital signature schemes such as ZSS, ECDSA and BLS. It is observed that using short as well as aggregate signatures have main role in the energy efficiency in UWSNs. | Resist against attacks on end- to-end authentication. | Implementation tool not used. |
| Cluster Based Key Management Scheme for UWSNs [86] | Addressed the mobility and security issues in UWSNs environment. | A new communication architecture is proposed to handle the mobility of sensor nodes efficiently. CKP provides authentication, confidentiality, freshness, and integrity. | Minimize the effect of self-compromised node and resist against insider threats. | Implementation tool is not mentioned. |
| Technique | Issue Addressed | Major Contribution | Attack Type | Implementation Environment |
|---|---|---|---|---|
| Encryption scheme for UASNs [87] | Addressed the issue of lightweight encryption algorithm for UASNs environment. | Proposed lightweight cryptographic algorithm for UASNs environment. Modification in AES to make it suitable for UASNs. Proposed mechanism provides good security with limited overhead and is energy efficient. | Resist against brute force and other adverse attacks. | AquaSeNT OFDM modem, computer-based simulation. |
| Encryption scheme for UWASNs [88] | Addressed suitability of algorithms for UWASNs environment. | Discussed suitable algorithms for security in UWASNs. Authors suggested minimum amount of overhead for data when applying security in UWASNs. Recommended the use of CMVP algorithm. | Resist against attacks on encryption in UWSNs. | Theoretical idea provided in the conducted research and implementation tool is not used. |
| Lightweight cryptographic Algorithm for UASNs [89] | Addressed secure communication in UASNs. | Developed a lightweight cryptographic algorithm that is specifically tailored to the constraints and requirements of UANs. The algorithm is shown to provide a high level of security while maintaining low computational and energy costs. | Resist against eavesdropping, message modification, and impersonation attacks. | Python |
| Technique | Issue Addressed | Major Contribution | Attacks | Implementation Environment |
|---|---|---|---|---|
| Secure routing in UWSNs [90] | Addressed secure routing in UASNs. | Developed a secure routing algorithm based on the AFSA-ACOA fusion technique that can ensure the integrity, confidentiality, and availability of data transmission in UASNs. | Resistant against packet dropping attacks, Sybil attacks, and replay attacks. | MATLAB |
| Secure routing scheme for UASNs [91] | Addressed the issue of secure routing approach for UASNs. | Proposed secure routing for UASNs. Signature algorithm is proposed for authentication between source and destination node. A trap-door scheme is used for achieving anonymity of the nodes. | The proposed scheme can resist against forgery attacks and improves the overall security. | NS2 with UWSNs package Aqua-Sim |
| Secure energy efficient and cooperative routing for UWSNs [92] | Addressed the issue of secure and energy efficient routing approach for UWSNs. | Proposed secure and energy efficient routing protocol for UWSNs. Minimum computations are used considering the limited resources of UWSNs. | The proposed scheme can resist active attacks that drop packets. | MATLAB |
| Securing UWSNs from routing attacks [93] | Addressed combating routing attacks in UWSNs via distributed approach. | Proposed distributed approach for detecting and mitigating the routing attacks in UWSNs. An analytical model is proposed for the said purpose. | Proposed mechanism can detect wormhole and sinkhole attack in UWSNs. | Castalia simulator based on OMNET++ |
| Secure neighbor discovery in UASNs [94] | Addressed the issue of secure neighbor discovery in UASNs. | Proposed protocols suite for secure neighbor discovery in UASNs. The proposed protocols are based on the direction of arrival (DoA) signals approach. | Wormhole resilient secure neighbor discovery | C++ programming language |
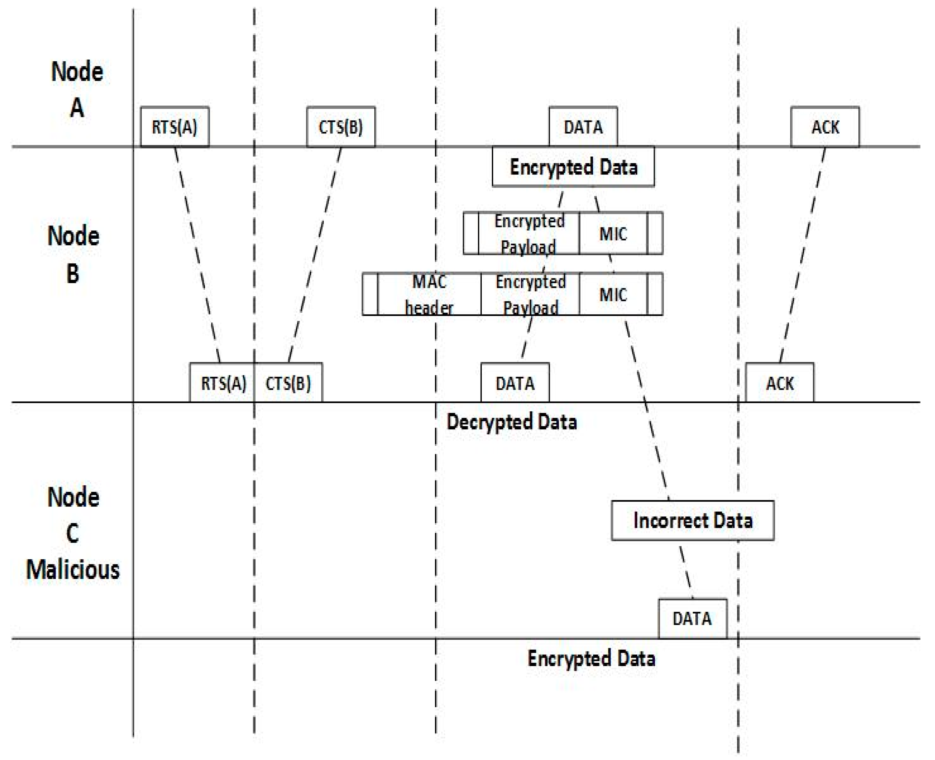
| Secure communication suite for UASNs [95] | Addressed the issue of secure routing for UASNs. | The proposed scheme includes secure routing protocol and cryptographic primitives. Proposed protocols suite has limited power consumption and overhead that’s why it is suitable for UASNs. | Proposed solution is efficient for providing integrity and confidentiality in UASNs against attacks. | Experiments based on real data |
| Secure communication in mobile UWSNs [96] | Addressed various DoS attacks in mobile UWSNs environment. | Flooding attack in UWSNs is simulated and its impact is analyzed on the performance of UWSNs. It has been concluded that techniques suitable for WSN environment are not suitable for UWSNs environment. | Various DoS attacks such as man in the middle attack, and flooding attack. | Aqua-Sim |
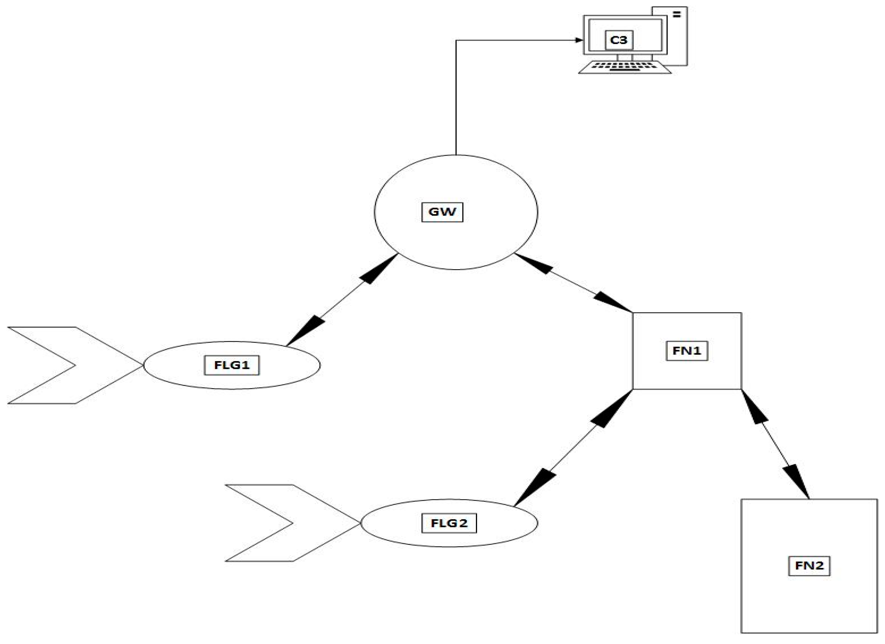
| An IDS for Opportunistic Routing in UWSNs [97] | Addressed effective intrusion detection schemes that can detect and mitigate attacks in OR schemes in UWSNs. | Developed the DOIDS intrusion detection scheme, which is specifically designed to detect and mitigate attacks in OR schemes in UWSNs. The scheme is shown to be effective in detecting and mitigating the effects of several types of attacks, including selective forwarding attacks, sinkhole attacks, and wormhole attacks. | Provide protection against selective forwarding attacks, sinkhole attacks, wormhole attacks, and Sybil attacks. | MATLAB |
| Technique | Issue Addressed | Major Contribution | Attack Type | Implementation Environment |
|---|---|---|---|---|
| Fault-Tolerant Trust Model for UASNs [98] | Addressed the need for a fault-tolerant trust model for UASNs. | Developed a fault-tolerant trust model that is specifically tailored to the requirements and constraints of UASNs. The model is shown to be effective in detecting and mitigating the effects of both isolated and coordinated attacks, as well as sensor node failures. | Provide protection against node compromise attacks, selective forwarding attacks, and wormhole attacks. | MATLAB |
| Security framework for UASNs [99] | Addressed confidentiality, integrity, authentication, and non-repudiation in UASNs. | Proposed security framework called SecFUN for UASNs. The proposed secure version of CARP is efficient in terms of energy efficiency as well as latency. | Resistant against sybil attack, hello flood attack, acknowledgement spoofing, replay attack, exhaustion, selective forwarding attack, and sinkhole attack. | Gumstix verdex pro platform |
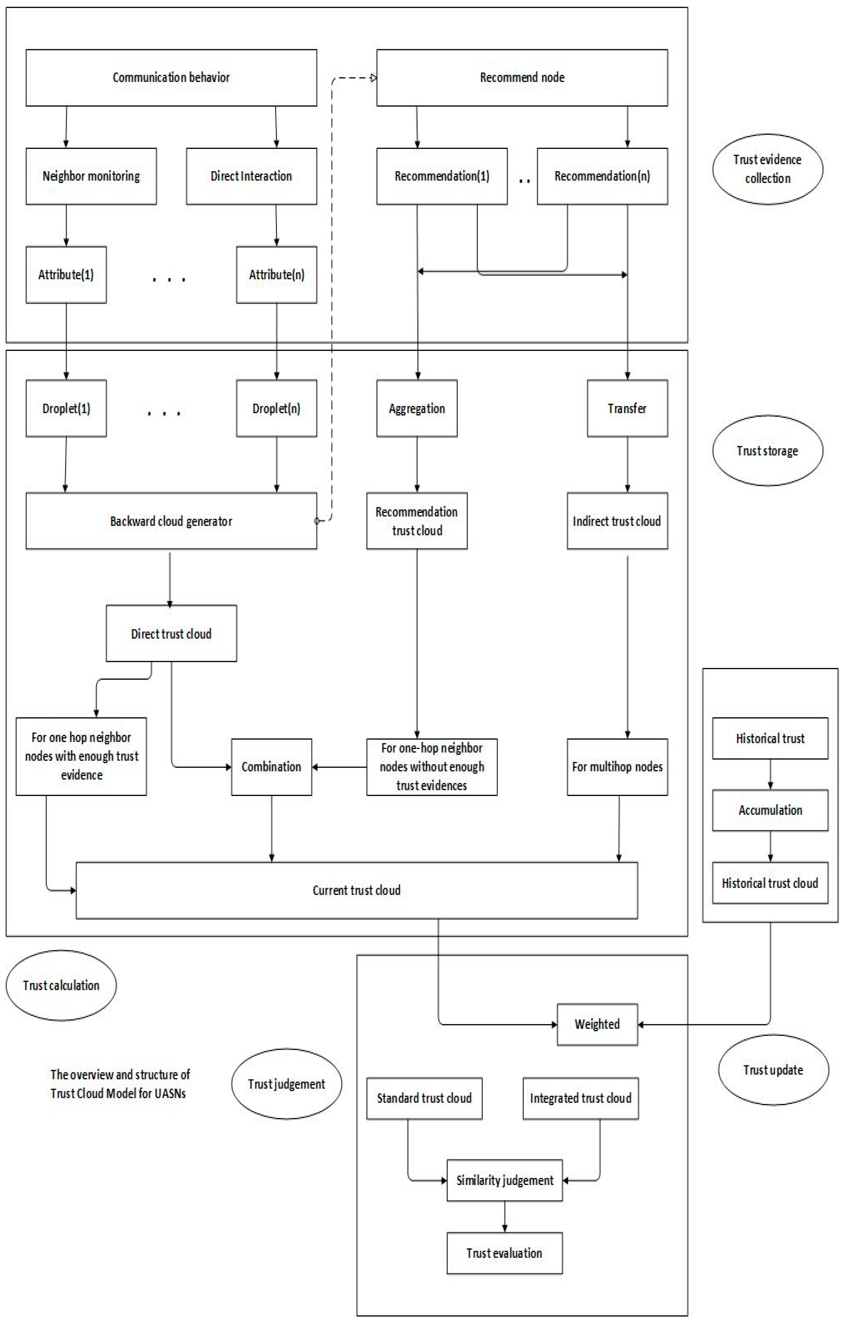
| TCM for UWSNs [100] | Addressed the trust establishment problem among nodes in UWSNs. | Proposed TCM trust model for UWSNs. The performance of TCM is much better than LCT and CBTM models. | Proposed mechanism detects malicious sensor node in UWSNs. | MATLAB |
| Technique | Issue Addressed | Major Contribution | Attack Type | Implementation Environment |
|---|---|---|---|---|
| Security modes for UASNs [101] | Addressed the issue of secure MAC protocol for UASNs. | Suggested MAC protocol which is secure and suitable for UASNs. Suggested protocol is secure, efficient regarding energy consumption and transmission time. | It can resist against replay attack. | Real environment implementation with fish robot |
| SC-MAC for UWSNs [102] | Addressed the issue of secure MAC protocol for UWSNs | Proposed cluster based secure MAC protocol for UWSNs. SC-MAC ensures secure transmission of data under hostile and harsh UWSNs environment. | SC-MAC can resist against replay, sybil, and message manipulation attack. | Aqua-Sim |
Disclaimer/Publisher’s Note: The statements, opinions and data contained in all publications are solely those of the individual author(s) and contributor(s) and not of MDPI and/or the editor(s). MDPI and/or the editor(s) disclaim responsibility for any injury to people or property resulting from any ideas, methods, instructions or products referred to in the content. |
© 2023 by the authors. Licensee MDPI, Basel, Switzerland. This article is an open access article distributed under the terms and conditions of the Creative Commons Attribution (CC BY) license (https://creativecommons.org/licenses/by/4.0/).
Share and Cite
Saeed, K.; Khalil, W.; Al-Shamayleh, A.S.; Ahmed, S.; Akhunzada, A.; Alharthi, S.Z.; Gani, A. A Comprehensive Analysis of Security-Based Schemes in Underwater Wireless Sensor Networks. Sustainability 2023, 15, 7198. https://doi.org/10.3390/su15097198
Saeed K, Khalil W, Al-Shamayleh AS, Ahmed S, Akhunzada A, Alharthi SZ, Gani A. A Comprehensive Analysis of Security-Based Schemes in Underwater Wireless Sensor Networks. Sustainability. 2023; 15(9):7198. https://doi.org/10.3390/su15097198
Chicago/Turabian StyleSaeed, Khalid, Wajeeha Khalil, Ahmad Sami Al-Shamayleh, Sheeraz Ahmed, Adnan Akhunzada, Salman Z. Alharthi, and Abdullah Gani. 2023. "A Comprehensive Analysis of Security-Based Schemes in Underwater Wireless Sensor Networks" Sustainability 15, no. 9: 7198. https://doi.org/10.3390/su15097198
APA StyleSaeed, K., Khalil, W., Al-Shamayleh, A. S., Ahmed, S., Akhunzada, A., Alharthi, S. Z., & Gani, A. (2023). A Comprehensive Analysis of Security-Based Schemes in Underwater Wireless Sensor Networks. Sustainability, 15(9), 7198. https://doi.org/10.3390/su15097198

