Next Article in Journal
Valorization of Human Urine with Mixed Microalgae Examined through Population Dynamics, Nutrient Removal, and Biogas Content
Next Article in Special Issue
Promoting Rural Regeneration and Sustainable Farming near Cities Thanks to Facilitating Operators in France? The Case of the Versailles Plain’s Association Governance Model
Previous Article in Journal
Peaking Dynamics of the Production Cycle of a Nonrenewable Resource
Previous Article in Special Issue
Winding Pathways to Rural Regeneration: Exploring Challenges and Success Factors for Three Types of Rural Changemakers in the Context of Knowledge Transfer and Networks
 
 
Font Type:
Arial Georgia Verdana
Font Size:
Aa Aa Aa
Line Spacing:
Column Width:
Background:
Article

Reinventing a Rural Area: A Case Study into Cultural Festivals in Oldambt, The Netherlands

by
Maarten C. J. Koreman
Management in the Built Environment, Delft University of Technology, 2628 BL Delft, The Netherlands
Sustainability 2023, 15(8), 6921; https://doi.org/10.3390/su15086921
Submission received: 17 February 2023 / Revised: 22 March 2023 / Accepted: 17 April 2023 / Published: 20 April 2023

Abstract

The Oldambt area, in the northeast of the Netherlands, has recently suffered from depopulation and a negative image. However, four high-quality cultural festivals have been developed in or moved towards the area during the last decade. The festivals have different organisational models. This paper assesses how they contribute to rural regeneration through semi-structured interviews with stakeholders around the festivals and local youth. It adds to the existing literature by introducing the concept of rural regeneration, stemming from neo-endogenous rural development, into festival research and by conducting multiple case studies in one area. The paper investigates the festivals’ local legitimacy, rootedness, and ability to create interconnectedness. The findings suggest that the festivals are locally supported, use local resources, and benefit the area, notwithstanding their organisational model. The festivals also help to establish networks within and outside of Oldambt, and there is thus a positive effect on regeneration. The recent more positive developments in Oldambt may be related to the organisation of the festivals.

1. Introduction

Cultural festivals in rural areas are increasingly considered to counter the narrative of rural decline. For a long time, rural areas seemed neglected in cultural policies and vice versa [1], despite the positive effects that arts and culture can have on rural development [2]. There is a rapid increase in cultural festivals in rural areas, which can be related to the broader trend of festivalisation [3]. Simultaneously, there is emergent literature on the social and economic importance of rural festivals. This has focused on network performativity [4]; the economic effects [5,6,7]; and the creation of cultural capital [8]. Knowledge about the specific contribution of cultural festivals to network building, economic development and cultural capital development is helpful when assessing their contribution to the rural areas in which they are organised.
The contribution of cultural festivals in rural areas to rural development, revitalisation, and resilience of rural communities has also been explicitly investigated. Research has focused on the development of community leadership through festivals [9], the role of festival assemblers in creating rural assets [3], and the role of festivals in stimulating inward migration and enhancing community resilience [10]. Mahon and Hyyryläinen [11] analysed the contribution of different types of festivals to rural development and resilience by comparing a community-led festival and a more entrepreneurial-oriented festival. These studies are valuable as they relate cultural festivals’ social and economic effects to the benefits for rural areas and their inhabitants.
However, despite the generally positive findings in earlier research, organising cultural festivals in rural areas may only sometimes benefit local communities. Eusébio and colleagues [12] describe cultural festivals as a consumptive way to use the countryside. Marsden [13] explained that the countryside has been transforming from a place for production to a place for consumption and leisure. If cultural festivals in the countryside mainly attract well-off urban citizens without benefiting local citizens, the countryside may be gentrified against the interests of local citizens [14]. By involving local citizens, festivals may be likelier to support the broader development of rural areas. This relates to earlier debates on exogenous and (neo-)endogenous rural development [15]. Although earlier studies show how cultural festivals can support rural development, they do not use the concept of rural regeneration. This concept focuses on transforming and re-making rural areas in response to their decline [16] (p. 18). More concretely, rural regeneration implies place-based developments that are helpful for local citizens [16] (p. 22). Therefore, the concept may be a helpful lens to see who benefits from the festivals.
This paper aims to find if the type of festival organisation matters for the community benefits of cultural festivals in rural areas. This can be investigated through case study research of multiple festivals in one area. The paper, therefore, asks the following research question: How do stakeholders around four cultural festivals in Oldambt, the Netherlands, assess the contribution of the festivals to rural regeneration in this area? The Oldambt municipality in the northeast of the Netherlands hosts multiple high-quality cultural events founded or moved there in the past decade. The most important examples are Festival Hongerige Wolf, Grasnapolsky, Pura Vida, and Waterbei. The emergence of these festivals seems surprising, given the long-term negative reputation of this post-industrial rural area [17]. The festival organisers, visitors, and artists can often be considered newcomers. Goodwin-Hawkins and Dafydd Jones [18] have shown that rural newcomers can help reinvent and strengthen rural areas’ cultural capital. This paper assesses two critical dimensions of rural regeneration: the local legitimacy and rootedness of the festivals and their ability to create interconnectedness within and outside the area [19]. Knowledge of these topics helps to assess their contribution to the Oldambt area critically and gives an impression about whether the organisational model impacts who benefits from the festivals.
The paper adds to the existing literature in two ways. First, it addresses the concept of rural regeneration in the context of cultural festivals, which adds to the more widely used concept of rural development. Second, it investigates multiple cultural festivals in one rural area. Earlier research into rural festivals investigated individual festivals or festivals in different regions, leading to a need for comparative analysis within the same area. The uniqueness of the organisation of multiple festivals in Oldambt enables comparing different organisation models. The research is based on 19 qualitative interviews with stakeholders around the festivals and local youth and was conducted in 2021. During this period, COVID-19 posed a risk to the cultural sector in urban and rural contexts [20]. Given the qualitative nature of this research, the results show the perspective of relevant stakeholders on the situation in Oldambt. The results may also suggest how rural festivals contribute to rural regeneration in other situations.
In what follows, Section 2 discusses previous research on rural regeneration and cultural festivals to define rural regeneration in this context. Section 3, about method and context, describes the specificities and social history of the Oldambt area and explains the background and the organisational differences between the festivals. Then, Section 4 provides the results, after which Section 5 provides a discussion and conclusion about the contribution of the four festivals in Oldambt towards rural regeneration.

2. Rural Regeneration and Cultural Festivals

This section assesses existing literature on rural regeneration and the contribution of cultural festivals in this regard. To begin with, it defines rural regeneration in the context of cultural festivals. Pemberton [21] explains that rural regeneration needs to be adequately defined and distinguished from rural development. In the urban context, regeneration seeks lasting improvements to a state of decline [22]. This paper uses Murtagh and colleagues’ [16] (p. 18) definition that rural regeneration “implies a transition process and more positive reinvention or revival. It must respond to the need to re-make, to transform a rural area in response to decline.” As it seeks to respond to a specific situation of decline, rural regeneration is place-based and may differ per location [16]. In cultural festivals, rural regeneration implies particular attention to cultural capital and power distribution between organisers and communities [11]. This means that rural festivals should have local legitimacy, use local resources, create local benefits, and help strengthen networks in rural areas by creating interconnectedness [19]. This paper assesses how the investigated festivals contribute to rural regeneration in Oldambt and which organisational mode supports this.
This paper relates to the exogenous and (neo-) endogenous rural development [15] debate. Exogenous rural development considers the countryside a place of production for the urban economy developed through top-down policies and external influences. In contrast, endogenous rural development considers the countryside a place with diverse service economies developed through bottom-up local initiatives and internal influences. Neo-endogenous rural development sees the countryside as a mosaic of re-emerging productivist functions and consumerist uses developed through bottom-up and top-down policies that balance local needs [15] (p. 164). External and internal influences can support rural development, and this is strengthened if they cooperate [15].
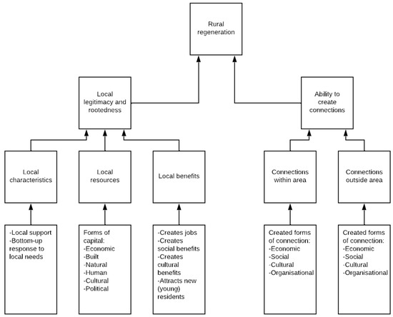
The concept of rural regeneration is based on this neo-endogenous outlook on rural development [16]. In the case of cultural festivals, it is interesting to see how top-down and bottom-up initiatives function and who eventually benefits from them. Figure 1 shows which dimensions of rural regeneration are used for this paper. The rest of this section will address the importance of these dimensions when assessing rural festivals and which organisational mode supports rural regeneration.

2.1. Local Legitimacy and Rootedness

Local legitimacy and rootedness are critical dimensions of rural practice’s contribution to regeneration. As Figure 1 shows, they are conceptualised together as supportive local characteristics, the local resources that festivals use, and the local benefits they contribute to. Powe and colleagues [23] conducted case study research on adequate governmental support for rural regeneration. They showed that processes must be locally led and bottom-up rather than top-down governmental initiatives to achieve long-term rural regeneration [23]. Murtagh and colleagues [19] explain that supportive local characteristics are created when a practice responds to local needs. As European rural areas are diverse, local factors can form the basis of local legitimacy and rootedness [19]. This local legitimacy is fundamental when rural newcomers or outsiders are involved, as Schucksmith [24] illustrates with examples from LEADER projects in northern Scotland. Therefore, local legitimacy is an essential pillar of rural regeneration.
By using multiple forms of capital, rural practices use local resources. Murtagh and colleagues [19] describe that the local rootedness of a rural practice becomes higher when it uses local resources. Bourdieu [25] has explained that resources can come in various forms of capital that help to create success. Actors can draw upon these forms of capital to regenerate a rural area [26]. Figure 1 shows the forms of capital that this paper distinguishes as potentially contributing to festivals’ local legitimacy and rootedness: economic, built, natural, human, cultural, and political capital. These are based on earlier research into forms of capital in rural contexts. Bebbington and colleagues [26] qualitatively analysed rural development in Indonesia and found that natural, human, financial, physical, cultural, and social capital are all significant. Murtagh and colleagues [19] also add political capital and replace physical and financial capital with built and economic capital, respectively. Duxbury and colleagues [27] qualitatively analysed Portuguese initiatives for creative tourism. They found that more locally rooted festivals are likelier to align with local interests and create local benefits [27]. When festivals use multiple forms of capital drawn from local resources, they are more likely to regenerate a rural area. Therefore, local resources are another essential pillar of rural regeneration.
To contribute to rural regeneration, practices should also benefit the local area where they are held. Based on a qualitative case study in rural Wales, Goodwin-Hawkins and Dafydd Jones [18] show that newcomers can identify aspects of a rural area and transform these into cultural benefits. By doing so, they use local resources and benefit the area [18]. This still leaves the question of who benefits.
Rural festival research provides ample support for the benefits to individuals and areas. Based on observations and interviews, Rossetti and Quinn [8] show how two rural literary festivals enhance the cultural capital of their visitors. As these visitors often come from the area, these cultural benefits are going to rural citizens. Kwiatkowski and colleagues [3] quantitatively surveyed organisers, visitors, and local citizens around rural festivals in Norway and Denmark. They found that the festivals help to sustain, create, and reinvent assets in rural areas by creating jobs for local citizens and social benefits for visitors and community members. This could also help to counter the outmigration of young people [3]. Furthermore, Qu and Cheer [10] held semi-structured interviews and a quantitative survey among stakeholders of a Japanese bottom-up organised festival in a rural area. They concluded that the festival stimulates the inward migration of talented people. This may lead to the risk of rural gentrification. However, Qu and Cheer [10] also emphasise that rural festivals enhance community resilience. These optimistic expectations of the benefits of cultural festivals for rural areas rely on the involvement of local citizens. Eusébio and colleagues [12] warn that festival visitors and organisers can consume the countryside rather than develop it. As Figure 1 shows, rural practices can benefit areas by creating jobs, social benefits for the community, cultural benefits, or attracting new and young residents [19]. Local benefits are an essential pillar of rural regeneration through festivals if this is realised.
There are differing views on the legitimacy and rootedness of rural festivals. Reid [28] investigated three Australian rural festivals through in-depth stakeholder interviews. She explains that potential commercial interests may clash with community interests. After a case study on another Australian rural festival, Mair and Duffy [29] note that there is a risk that only some people in the community benefit from the organisation of such events. The benefits in terms of capital development may be limited to festival organisers. When those organisers come from the local community, the benefits for the rural area may be more extensive. The skills developed during the organisation help the community throughout the year [29]. Mahon and Hyyryläinen [11] conducted comparative research on an Irish community-oriented rural festival and a Finnish entrepreneurial-oriented rural festival. They conclude that the Irish festival, with a higher local legitimacy, is better at involving local people than the Finnish festival, and the latter is better at financially sustaining itself [11]. This contrasts with the earlier analysis of Gibson and colleagues [6]. They surveyed organisers of rural festivals and concluded that they are hardly lucrative but produce direct and indirect economic benefits. This debate questions the extent to which communities benefit from rural festivals, as well as if the organisation model matters for this.
In the case of Oldambt, the existing theory suggests that community-led, bottom-up festivals are better able than top-down festivals that are private-led or government-led in involving local people. A wider part of the community legitimises them. Community-led festivals are also likelier to use local resources and create local benefits. The benefits of private- or government-led festivals may, however, depend on the role of newcomers, who can also help to reinvent and regenerate rural areas [18].

2.2. Interconnectedness

Interconnectedness is another critical dimension of rural practice contributing to rural regeneration. Figure 1 shows that it is conceptualised as the connections that festivals create within and outside the area. These can be economic, social, cultural, and organisational connections. Murtagh and colleagues [19] explain that newly created networks within and outside the area can help to tap new resources and ideas. Murdoch [30] argues that linkages of rural spaces into more general and non-agricultural processes of economic change should be part of rural development and policies. The horizontal networks in this situation are considered part of endogenous rural development. In contrast, the vertical networks that were the norm in the agri-food industry are part of exogenous rural development [30] (p. 416). Murdoch [30] also acknowledges that studying networks may help to overcome the binary debate between exogenous and endogenous rural development. The concept of neo-endogenous rural development, where rural regeneration stems from, also seeks to do this. After stakeholder interviews at multiple European innovative projects in rural areas, Esparcia [31] found that networks which combine local and tacit knowledge with more explicit expert knowledge make these projects more successful. The network of actors and local institutional support are both critical elements for the success of projects [31] (p. 11). In addition, more robust networks are known to increase mutual recognition of social aspects [32]. The networks that result from increased economic, social, cultural, and organisational connections, both within and outside Oldambt, can thus strengthen the ability of the area to create links. This will help to regenerate the area.
There is also attention to the role of interconnectedness within research on events. Richards [33] conducted stakeholder interviews around the cooperation of individual events in a Dutch city to celebrate the 500th birthday of a famous painter. He found that the existing cooperation helped generate social and cultural connections [33]. Edwards [34] assessed the cultural history of an Australian rural festival and found that it increased the rural area’s community capacity and created economic connections. Ethnographic research by Fontefrancesco [35] explains how gastronomic festivals in rural Italy can be understood as a local community response to social and political marginalisation. Fisker and colleagues [4] analysed six community-led rural festivals in Denmark through a survey among the organisers, participant observation, and stakeholder interviews. They explained that the organisers could become critical nodes in networks of the themes of their festivals, hence strengthening organisational connections. Davies [9] conducted longitudinal research among local organisers of an Australian rural festival and found that its volunteers later developed community leadership roles in support of the interests of this area. Based on previous literature, the festivals in Oldambt are expected to create networks within and outside the area and support rural regeneration.

3. Methods and Context of the Study

This paper is based on an EU-funded Horizon 2020 project in which different promising practices in rural areas which may contribute to rural regeneration have been studied. Oldambt is a peripheral and relatively rural municipality in the Groningen province, in the northeast of the Netherlands. Over recent decades, the region of eastern Groningen has endured relative economic decline, with relatively high unemployment rates [36]. Oldambt is a post-industrial rural area with an agricultural history, during which it had huge grain farms and a straw cardboard industry [17,37]. Its farmers became wealthy during the late 19th century and prospered enormously during the creation of the CAP. The grain production also led to the development of the local straw cardboard industry, a rest product of grain [37]. Figure 2 shows an example of an abandoned factory. The wealth creation in Oldambt coincided with class differences. From the 19th century until the 1970s, Oldambt farmers were the wealthiest in the country. They lived in manors rather than farms. Meanwhile, the working class in Oldambt, existing of land labourers and factory workers, was relatively poor. With this social struggle, Oldambt also has a history of left-wing politics. It was a stronghold for the Dutch Communist Party [38]. The municipal council still has some communist councillors, which is rare in the Netherlands.
Although the golden era of the wealthy grain farms is long gone, and the straw cardboard industry has disappeared, the history of Oldambt is still visible in the landscape. Figure 2 and Figure 3 show that it still has former factory buildings and large (former) grain manors. The emptiness and sometimes deterioration of these buildings contributed to a negative reputation for the area [17,36]. A local saying even represents this view: “It was nothing, it is nothing, and it will be nothing” (Respondent [R]3, R8, R9, R11).
Table 1 shows how the Oldambt municipality compares to the rest of the Netherlands regarding population, income, social benefits, and education level. It shows that the population is relatively old. The level of education and household income in the municipality and the relatively high reliance on benefits can be related to the decline of its former economic strongholds and the long-term backlogs for the local working class [37].
Oldambt has seen both top-down and bottom-up strategies to regenerate the area. In the late 1980s, when grain production became less profitable, a local architect and public servant devised a top-down plan to redevelop relatively unproductive grainfields in Oldambt as the Blauwestad project [41,42]. An 800-hectare lake would serve as a water basin, a location for water recreation, partly as a nature reserve and partly as an attractive residential location. This should attract wealthy pensioners from elsewhere in the Netherlands to Oldambt [37]. Blauwestad was developed in the 2000s. However, the project failed to achieve its initial ambitions regarding selling building plots. To reduce financial damage, Groningen province took responsibility for the future of Blauwestad in 2010. As a result, the provincial government has a very active role in Oldambt. Between 2010 and 2013, the mirage that many wealthy pensioners would come to Blauwestad was abandoned, and the province allowed the construction of cheaper housing [43]. This made it easier to build a house in Blauwestad for people from the Groningen province [44]. During the COVID-19 pandemic, the sale of building plots by the top-down project increased dramatically [45]. Figure 4 gives an impression of Blauwestad.
Organising cultural festivals with high community involvement is a more bottom-up strategy to create rural regeneration, especially given the limited top-down support for cultural events in Dutch rural areas. In the Netherlands, there is a clear focus on central and urban areas in the national funding for the cultural sector, with most subsidies going to cities in the central Randstad area. The small amount of federal funding directed towards Groningen province mostly goes to institutions and events in Groningen city [46]. The spatially unjust distribution of financing for the cultural sector has caused opposition from politicians from more peripheral and rural provinces and those working in the cultural sector [47,48]. This distribution makes it more difficult for rural areas to profit from the opportunities that rural cultural festivals could create in terms of liveability, reputation, and economic strength [4].
Within this context, Oldambt hosts four high-level cultural events, which show a more bottom-up strategy to regenerate the area, and which all relate to a certain extent to the local context of Oldambt. This might be surprising, given the demographic and socio-economic situation in the municipality, as shown in Table 1. Based on the assessment framework used to select promising practices of rural regeneration [19], the organisation of multiple high-level cultural events in Oldambt was considered promising. Figure 5 shows a map of the Oldambt area and the four investigated festivals’ locations.
The four festivals each have a specific background that makes them interesting to investigate. Festival Hongerige Wolf is a community-led music, dance, theatre, film, visual arts, and literature festival organised in the small and peripheral village of Hongerige Wolf. It was first organised by a former inhabitant who wanted to create a connection between the people from Hongerige Wolf and her friends from Amsterdam, where she had moved. Waterbei is a community-led street theatre festival in Winschoten, the main town of Oldambt. It was founded by citizens in 2010, in a period of austerity policies, when the local theatre had temporarily closed. Grasnapolsky is a private-led festival with alternative music, art, and expeditions to the surroundings. It is organised in the former straw cardboard factory “The Future” (Figure 2). The festival seeks to connect culture, landscapes, and local stories. Initially, it was organised elsewhere in the Netherlands. In 2019, it moved to Oldambt. Earlier research in the Italian context suggests that reusing a former factory as a festival location may be a helpful way to preserve this cultural heritage [50]. Pura Vida is a government-led annual concert by the North Netherlands Orchestra, played on a pontoon in the Oldambt lake in Blauwestad. Groningen province started organising this entry-free event to promote Blauwestad and connect new inhabitants with local communities. Given the prominent role of the government, it is a more top-down event than the other festivals.
Table 2 summarises the main aspects and the organisation model of each festival. It is vital to note the difference in organisation models. The local communities have a more substantial role in Hongerige Wolf and Waterbei than Grasnapolsky and Pura Vida. Based on the literature, the first two festivals are expected to have more local legitimacy, use more local resources, and have more extensive local benefits.
This paper uses semi-structured interviews with stakeholders to investigate the contribution of the above-described festivals to rural regeneration. The qualitative data are not generalisable, but the perspective of relevant stakeholders leads to detailed and insightful information that may be valuable to consider when studying other cases [51]. In the case of the Oldambt festivals, stakeholders’ views could explain how the festivals contributed to rural regeneration. However, this depends on whether the selected group of respondents avoids biases [51]. Respondents were selected by searching the festival websites and local media, leading to an initial list of 12 stakeholders. Consequently, the snowball method was used to find further relevant stakeholders. This led to a list of 20 potential interviewees. From this group, 17 people were interviewed. The stakeholders interviewed include festival organisers, civil servants, politicians, local entrepreneurs, citizens, and one regional journalist. Two additional interviews were held to include young people’s voices better. These interviewees were approached via a vocational school in Oldambt. In total, 19 semi-structured interviews were held (See Appendix A.1). Appendix A.2 provides further anonymised details about the background of the respondents. Although most respondents were optimistic about the festivals’ contribution to rural regeneration, some were expected to have a neutral or more critical view. Where possible, the respondents’ perspectives have been verified in policy documents and other festival information.
The research took place between February and May 2021. As the study occurred during the COVID-19 pandemic, interviews were held online. The interview guide consisted of topics relating to rural regeneration, such as the background, practical aspects, and impact of the Oldambt festivals, the economic success, the role of youth, conflicts and challenges, relations with the local community, and the role of multiple tiers of government in supporting the festivals. The acquired data were all in Dutch, and the author has translated quotations in this paper. The data were analysed through directed content analysis. In this type of analysis, codes are based on academic literature and can be altered during the findings [52]. The research analysis for this paper focused on the local legitimacy and rootedness of the festivals and their ability to create interconnectedness in the Oldambt area. Finally, the recent developments around the festivals were assessed.

4. Results

4.1. Local Legitimacy and Rootedness of the Oldambt Festivals

The investigated festivals have differing relationships with the local community due to their different backgrounds, visitor groups, and the amount of direct impact on local communities. A semi-professional organisation, mainly consisting of volunteers from the area, organises Festival Hongerige Wolf. According to its organisers, the festival relies on local community support and cooperation because it is organised in and around the settlement of Hongerige Wolf (R1, R2, R10). It can only be organised if this community generally supports the festival. Therefore, the festival organisers aim to maintain a good relationship with Hongerige Wolf citizens. For example, they organise discussion evenings in the village. The organisation tries to solve the issue if people disagree with festival elements. Some villagers nevertheless oppose the festival. They deliberately chose to live in the quiet and peripheral location of Hongerige Wolf and wanted to avoid a festival organised around their houses (R1, R2, R7, R10). Still, most Hongerige Wolf citizens are generally supportive and proud of their festival. One of the festival organisers explains this situation well:
“Every year, we do our utmost best with all residents. Some need more attention than others. We try to ensure that every concern gets attention. Some people are against the festival, even if it’s just a handful—less than 20%. Most local citizens support this festival.”
—R2.
For the other festivals, the organisational situation is more straightforward. Waterbei is organised in the town centre of Winschoten by local volunteers. Despite being busier during the festival than at other moments, this location is designed to host many visitors. A festival organiser, a local politician, a local entrepreneur, and local youth all explain that the entry-free festival attracts local citizens and people from elsewhere. Visitors are interested in this high-quality offer of street theatre (R6, R8, R14, R18, R19).
Grasnapolsky, organised in the former straw cardboard factory in Scheemda, is a relatively new festival. A professional organisation of rural newcomers organises the festival (R4, R5, R7). According to its organiser, a local entrepreneur and a civil servant, the festival involves local citizens, entrepreneurs, and institutions. For example, Grasnapolsky organises expeditions to local attractions for its visitors (R8, R12, R13, R14, R17). The festival has not yet encountered opposition from local citizens, who are optimistic about an event in De Toekomst (R4, R5, R17). Given its recent move towards Oldambt, local citizens only sometimes know Grasnapolsky. Likewise, the Oldambt area is new to most festival visitors, who mainly come from elsewhere (R4, R16, R18, R19) [53].
The Groningen province organises Pura Vida in a unique location within the Blauwestad area. According to some respondents and media, the festival has helped to attract new residents to Blauwestad (R3, R7, R11, R17) [54]. According to local youth, their generation is less interested in Pura Vida than older people (R3, R18, R19). In recent editions, there have been few complaints about the festival’s organisation. Local inhabitants explain that they like this event, which shows the beauty of the Blauwestad project (R8, R18, R19). A local entrepreneur, who does not economically benefit from the festival, describes the festival as follows:
“There are about 20,000 people. Many with boats on the water. It’s great…a goosebumps event. It is locally very positively regarded.”
—R14.
The festivals in Oldambt make use of local resources to a different extent. According to a local and provincial civil servant, all festivals use local political capital by finding governmental support and subsidies (R7, R13). Festival Hongerige Wolf also uses natural, economic, and human capital. A festival organiser and a local citizen explain that it celebrates the spacious and peripheral surroundings of the small village where it is organised and buys material from local companies (R7, R10). A local citizen explains how many of the inhabitants of Hongerige Wolf are involved in this:
“Our neighbour has a family campsite during the festival. Some people sell books and antiques from their sheds. Someone nearby serves pastries and local food on her terrace. Another person makes soup and jams and sells them to visitors. So local citizens participate.”
—R10.
Waterbei uses existing human, cultural and economic capital in Winschoten. It is organised by local citizens involved in the cultural sector and supported by local entrepreneurs (R6, R14). Grasnapolsky mainly embraces the built and cultural capital of Oldambt by using the former straw cardboard factory, De Toekomst. The organisers and owner of the location explain that this also enables Grasnapolsky to interest visitors in the unique social history of the area (R4, R5). Pura Vida is focused on the existing natural capital and is organised on Oldambt Lake in Blauwestad (R3, R17). When considering the organisational model of the festivals, it stands out that the community-led festivals of Hongerige Wolf and Waterbei use a more comprehensive set of local resources than the private-led Grasnapolsky and government-led Pura Vida festival.
The festivals in Oldambt benefit the area in multiple ways. There are clear cultural benefits. During all the events, local citizens are confronted with ideas, people, and art forms that they would probably only come across during these festivals. A broad range of respondents argues that the festivals create a cultural clash between local inhabitants, newcomers, and visitors. This can lead to new ideas that strengthen the cultural offer in this peripheral area (R2, R8, R11, R16). Local citizens also start to see their area differently, which helps to develop cultural benefits and a sense of pride (R9, R10, R18, R19). A former Alderman of the municipality puts this as follows:
“We need other people from outside who come here to make us realise Oldambt’s uniqueness because many local inhabitants no longer see it. That you can do something with it... For example, someone took the risk to buy De Toekomst, which many people just wanted to demolish. Now, it has been completely renovated and hosts Grasnapolsky… Even when organised by others, the cultural events in the area make local citizens realise how unique Oldambt is.”
—R8.
In other contexts, cultural festivals also tend to support the reinvention of rural areas [3,27]. Especially Grasnapolsky and Festival Hongerige Wolf have an essential role in reinventing the area. A festival organiser of Grasnapolsky explains that it explicitly seeks to make its visitors from outside Oldambt familiar with the unique history of the building and the area in which it is organised (R4). The founder of Festival Hongerige Wolf explains that it was founded to introduce visitors from urban areas to the attractiveness of the vast landscapes of Oldambt (R1, R10). Therefore, the festivals help both local citizens and visitors reinvent the area.
The festivals also have economic benefits. With its cultural festivals, many new visitors came to Oldambt. Grasnapolsky surveyed their visitors in 2019 and found that 42% had never visited the area before, and 74% wanted to know more about Oldambt after seeing the festival [53]. According to local and regional politicians and festival organisers, visitors are able to see the area because of the diverse offer of cultural events. This has direct and potential future touristic benefits (R1, R4, R8, R12, R17). Dutch rural areas could benefit from small-scale tourism [55]. Measuring the effects on the local economy is difficult, but the festivals attract more tourists to Oldambt.
Given that the festivals’ budgets are limited, potential extra jobs and income streams for local people are created indirectly and temporarily. In addition, local civil servants argue that the festivals may be helping to attract new, but not young, residents to the area (R7, R17). Respondents think differently about the number of young people interested in visiting the festivals, with young respondents being more enthusiastic (R8, R10, R18, R19). A young woman from Oldambt explains her enthusiasm for Festival Hongerige Wolf:
“I usually go there with friends. You come across everyone from the village and surroundings. Young and older people go. You do not know those alternative people who come there. However, these people are also really involved. Then, you have a whole group of partying people standing there. You have no idea who they are, but it is fun to meet these people.”
—R19.
All investigated festivals have forms of local legitimacy and rootedness, but there are differences. Festival Hongerige Wolf’s location within a normally quiet village leads to some local critiques, whereas other festivals are more enthusiastically supported. The community-led festivals of Hongerige Wolf and Waterbei use local resources more than Grasnapolsky and Pura Vida. However, all festivals’ local benefits are considerable. Significantly, Grasnapolsky and Festival Hongerige Wolf contribute to the Oldambt area’s reinvention by seeking contact with local people and their stories and making them realise the area’s uniqueness. The increase in cultural festivals, also when led by newcomers, thus helps to strengthen Oldambt. Rural newcomers’ vital role confirms that they are essential in increasing cultural capital in rural areas [18]. The local legitimacy of Grasnapolsky and its role in creating local benefits suggests that in the case of Oldambt, the theory-based expectation that community-led festivals use local resources and lead to more local benefits only holds for using local resources.

4.2. Interconnectedness Created by the Oldambt Festivals

The festivals in Oldambt help to establish networks within the area. This is, first and foremost, the result of local people who meet and develop social connections during the events (R6, R19). However, the festivals also strengthen organisational and cultural relationships within Oldambt. This opportunity is embraced through the Cultural platform of Oldambt, which seeks to unite all organisations and people in the Oldambt cultural sector and foster cooperation [56]. Members throughout the cultural sector are part of the network, ranging from professional festival organisers to local amateur choirs and citizens operating within the industry. A local cultural entrepreneur and a local citizen describe the platform as a place where knowledge is shared between people from the cultural sector, leading to improvements in the cultural field of Oldambt. The cultural platform organises workshops, such as professionalising event organisation or applying for funding. Besides that, there are informal events where people can meet each other and create new ideas (R9, R10). Festival organisers and a local civil servant explain that the Oldambt municipality actively supports the Cultural platform (R2, R4, R7, R8).
By involving the festival organisers, the cultural sector in Oldambt can profit from their ideas and networks and, hence, become more robust. Some people and organisations actively embrace the Cultural platform to create economic, organisational, and cultural connections and improve their events and ideas. However, a festival organiser, civil servant and cultural entrepreneur mentioned that the platforms’ limited budgets and lack of active participation of some stakeholders make it harder for the Cultural platform to reach its goals. There is more potential to create stronger connections within the Oldambt cultural sector (R3, R7, R9). This is explained as follows:
“I have been running the Cultural platform for years, but do it for free, although it takes much time…The cultural sector could become more professional. However, it would be best to have leadership, investors, cultural entrepreneurship, and support…I once organised a series of workshops on writing a project plan. The first two meetings were well attended, with 25 visitors, and the third meeting had much fewer visitors. As a result, opportunities were missed to professionalise and learn from each other.”
—R9.
The festivals in Oldambt also help establish networks outside the Oldambt area. For example, Festival Hongerige Wolf creates social connections between local citizens and visitors from elsewhere. Next to discovering new music and art, visitors are also interested in meeting people with different backgrounds. Most visitors come from outside Oldambt, and local people who visit the festival are interested in meeting them and showing the beauty of their area (R2, R8, R10, R18, R19). The connection between local citizens, outside visitors and artists helps strengthen local citizens’ networks outside their area and may also support Oldambt.
The network effects may also be reached through the improved reputation of the area because of the cultural events in Oldambt. Most respondents agree that this reputation is improving quickly and that organising such diverse, high-quality cultural events contributes to that (R3, R7, R10, R13). The festivals may make Oldambt citizens prouder and increase their willingness to be an ambassador of their area. A provincial civil servant who also has a role in organising Pura Vida has the following explanation:
“You attract a category of people who would otherwise not come here. That has an impact on local citizens. The attitude here was always: ‘it was nothing, is nothing, and will be nothing.’ We have not been proud enough of the area. However, recently, this is changing. Local citizens see that more is possible. After years of negativity, there is now more positivity. People are proud of their area because they see that something is happening. More events, more tourists coming to our area, more people coming to buy a house. This makes local citizens prouder.”
—R11.
Furthermore, local entrepreneurs maintain that when people in other parts of the country learn about the diverse offer of cultural festivals, they may be positively surprised and alter their view of the area (R5, R9, R17). Hence, the more active ambassadorship will be recognised by people who now know about the assets of Oldambt.
In contrast to earlier periods, being from Oldambt may open doors instead of closing them, attracting more rural newcomers, businesses, and jobs. Even if the effect of these organisational and economic connections is limited, it would still be precious for an area that has encountered high unemployment rates and periods of depopulation over recent decades (R12, R14, R16). As was expected based on the literature, the cultural festivals in Oldambt thus enable more interconnectedness, both in and outside the area. This strengthens the reinvention of Oldambt. Table 3 summarises the rural regeneration created through the Oldambt festivals.

4.3. Recent Developments around the Festivals

The COVID-19 pandemic, during which the research in this paper was conducted, has impacted the organisation of the festivals in Oldambt. This situation posed risks to all investigated festivals, which were cancelled at least once. Although their costs continued, the festival plans were changed, disapproved, altered, and eventually withdrawn. Festival organisers feared that after years of financial worries, they could not continue if the support for cultural events and institutions diminished or another year with organisational problems struck (R2, R3, R4, R6, R7).
Since the COVID-19 pandemic, three of the four investigated festivals have continued. Festival Hongerige Wolf, Grasnapolsky, and Waterbei are nowadays still organised. From 2022 onwards, Pura Vida will no longer be organised. Now that more building plots in Blauwestad are sold, the festival cannot be organised in its initial location due to a lack of space. According to one of the organisers, the festival is now the victim of its success [45]. Besides that, people involved with Pura Vida already mentioned the high costs of a one-day event as a potential reason to stop organising the festival (R3, R8, R11, R13, R15). The provincial government may be less willing to invest money in promoting Blauwestad now that the project has become more successful. This also shows the risk of a top-down organised festival, which can quickly be withdrawn through a political decision.

5. Discussion and Conclusions

The results of this research show that from the perspective of the interviewed stakeholders, rural festivals in Oldambt contribute to rural regeneration in multiple ways. Despite some critiques, local citizens, who value the cultural impulse in their area, generally support the festivals. Although not all local resources are used, festivals use local political capital, and the community-led festivals of Hongerige Wolf and Waterbei also use existing economic and human capital. Meanwhile, the festivals also benefit the local area, although it is problematic to measure the economic benefits. Beyond economic benefits, the festivals enhance the cultural capital of Oldambt. They help to reinvent the area by telling its unique story to a broader audience and making local citizens more aware of Oldambt’s assets. Moreover, the festivals help establish valuable network connections within and outside the area, making local citizens prouder of Oldambt and improving its image. Thus, the festivals respond to “the need to re-make a rural area in response to decline” [16] (p. 18). The community-led festivals, as well as the private-led festival of Grasnapolsky and, to a lesser extent, government-led Pura Vida, support the reinvention of Oldambt in its post-industrial period.
The results of this paper mostly accord with existing research into the role of festivals in rural development. Like Qu and Cheer [10] found in rural Japan, the Oldambt festivals help to reinvigorate latent cultural heritage. The increased local ambassadorship and developed skills confirm the analysis of Davis [9]. Additionally, the local benefits that the festivals create in Oldambt align with the finding of Kwiatkowski and colleagues [3] that festivals are meaningful events that reinvent rural areas. Moreover, the role of newcomers to the area in the festival organisation confirms the analysis of Goodwinn-Hawkins and Dafydd Jones [18] that cultural capital can be created by newcomers with a new perspective on an area.
There are also some differences with previous research results. The finding that festivals also create local benefits when not community-led differs from the analysis of Mahon and Hyyryläinen [11] that private-led festivals have reduced local benefits and that of Duxbury and colleagues [27] that community-led festivals better serve local interests. The respondents in this research do not confirm the argument of Reid [28] that commercial interests constantly clash with community interests in organising festivals. However, this addition to the literature is based on the specific context of the Oldambt festivals. Grasnapolsky festival explicitly focuses on local benefits and connecting with the area. Although Grasnapolsky might be an exception, the results of this research suggest that community involvement is not always required to create local benefits and, eventually, rural regeneration.
The results of this paper also place it in the debate on exogenous and (neo-) endogenous rural development. The investigated festivals are either bottom-up-organised or otherwise connected to the local area and its resources and seek to create local benefits. However, they also rely on top-down support and initiative. Multiple tiers of government have a supportive role and created a cultural infrastructure, including valuable networks, that helped festivals to thrive. Hence, the festivals’ contribution to Oldambt follows a neo-endogenous understanding of rural development [15]. The results suggest that the festivals and their visitors are not just “consuming” the countryside, as Eusébio and colleagues [12] suggested. Instead, the festivals invoke engagement between visitors and local people and help to sustain rural livelihoods while tapping into and maintaining existing local resources [15].
There may also be some limitations to the research on which this paper is based. The results may have been impacted by the COVID-19 pandemic, during which the research was conducted. In this period, the prospects for the cultural sector were very uncertain [20]. As the festivals were cancelled, visiting and investigating them directly was impossible. Furthermore, given its qualitative nature, this research cannot make exact claims about the contributions to the area and which group profited most. There has not been a quantitative data analysis, and the research results represent the respondents’ perspectives in the specific case study of the Oldambt festivals. Using the snowball method to select and interview relevant stakeholders may also have led to a biased group of respondents, which may have impacted the research results. However, this paper still gives the vital perspective of the most knowledgeable people about the festivals, which has qualitative value as such. Moreover, policy documents and other festival information have verified the respondents’ perspectives to create methodological triangulation.
Future research could focus on the exact contribution of cultural festivals to rural areas, and quantitative analysis could help to reveal this. Such research could, for example, test how local citizens and visitors score on various components of the quality-of-life index before and after the festivals. This index has been used in previous research about the effects of tourism on residents [57]. The Oldambt area, which has multiple festivals with a similar local context, would be an ideal location for such research. Investigating which groups within rural areas benefit most from rural festivals would also be interesting. The inclusivity that many of these festivals aim for is vital for a successful regeneration process. Therefore, it would be helpful if researchers, policymakers, and organisers focused on how to make rural festivals beneficial for a broad public. Finally, comparing the achieved regeneration in an urban and a rural context could be interesting.
The results of this paper may also have implications for policymakers. The local political capital, in the form of support and subsidies, is a vital element in the success of the Oldambt festivals. The results of this paper show the critical role of local communities and the specific area’s history. The festivals in Oldambt contribute to rural regeneration because of their bottom-up approach and top-down support; it is harder to create these effects with just top-down policies. Therefore, policymakers who want cultural festivals to regenerate their rural area depend on local initiatives, but financial and organisational support may lead to more substantial successes. The regeneration concept stresses rural areas’ diversity [16]. Other rural areas cannot precisely copy the approach in Oldambt. However, they can reinvent themselves through festivals by supporting community-led initiatives or festivals that seek to engage with local resources and create local benefits. In that regard, a more spatially just division of national funding for the cultural sector could help to regenerate rural areas further.

Funding

This research project, Ruralization, was funded by the European Union’s Horizon 2020 Research and Innovation Programme, grant number 817642.

Institutional Review Board Statement

The research has been approved by the Human Research Ethics Committee TU Delft.

Informed Consent Statement

Informed consent was obtained from all subjects involved in the study.

Data Availability Statement

Not applicable.

Acknowledgments

I thank Willem Korthals Altes and Marjolein Spaans for their valuable insights during the research and while writing this paper. I thank the RURALIZATION consortium for developing the framework to select cases for this research. Finally, I thank all respondents.

Conflicts of Interest

The author declares no conflict of interest. The funders had no role in the design of the study; in the collection, analyses, or interpretation of data; in the writing of the manuscript; or in the decision to publish the results.

Appendix A

Appendix A.1. Respondents

  • R1: Practitioner/founder Cultural event
  • R2: Practitioner/organiser Cultural event
  • R3: Civil servant Blauwestad project/Co-organizer Cultural event
  • R4: Practitioner/organiser Cultural event
  • R5: Entrepreneur/Owner location Cultural Event
  • R6: Practitioner/organiser Cultural event
  • R7: Civil servant Oldambt municipality
  • R8: Former Alderman Oldambt municipality
  • R9: Local entrepreneur cultural sector
  • R10: Resident location Cultural event/Former civil servant Oldambt municipality
  • R11: Civil servant Groningen province/Co-organizer Cultural event
  • R12: Provincial Executive member Groningen province
  • R13: Civil servant Groningen province
  • R14: Local entrepreneur, board member entrepreneurs’ association Winschoten
  • R15: Civil servant Blauwestad project
  • R16: Journalist regional newspaper
  • R17: Director of local marketing organisation
  • R18: Student from Oldambt municipality
  • R19: Student from Oldambt municipality

Appendix A.2. Respondents’ Overview

  • Gender:
Male10
Female9
Other0
  • Age:
<302
30–6514
>653
  • Place of Living:
Oldambt municipality10
Groningen province6
Elsewhere3
  • Role:
Culture and media5
Government6
Business3
Student2
Retired2

References

  1. Bell, D.; Jayne, M. The creative countryside: Policy and practice in the UK rural cultural economy. J. Rural Stud. 2010, 26, 209–218. [Google Scholar] [CrossRef]
  2. Duxbury, N.; Campbell, H. Developing and revitalizing rural communities through arts and culture. Small Cities Imprint 2011, 3, 111–122. [Google Scholar]
  3. Kwiatkowski, G.; Oklevik, O.; Hjalager, A.M.; Maristuen, H. The assemblers of rural festivals: Organizers, visitors and locals. Eur. Plan. Stud. 2020, 28, 255–272. [Google Scholar] [CrossRef]
  4. Fisker, J.K.; Kwiatkowski, G.; Hjalager, A.M. The translocal fluidity of rural grassroots in the network society. Soc. Cult. Geogr. 2021, 22, 250–272. [Google Scholar] [CrossRef]
  5. Chabra, D.; Sills, E.; Cubbage, F.W. The significance of festivals to rural economies: Estimating the economic impacts of Scottish Highland Games in North Carolina. J. Travel Res. 2003, 41, 421–427. [Google Scholar] [CrossRef]
  6. Gibson, C.; Waitt, G.; Walmsley, J.; Connell, J. Cultural festivals and economic development in nonmetropolitan Australia. J. Plan. Educ. Res. 2010, 29, 280–293. [Google Scholar] [CrossRef]
  7. Hjalager, A.M.; Kwiatkowski, G. Entrepreneurial implications, prospects and dilemmas in rural festivals. J. Rural Stud. 2018, 63, 217–228. [Google Scholar] [CrossRef]
  8. Rossetti, G.; Quinn, B. Understanding the cultural potential of rural festivals: A conceptual framework of cultural capital development. J. Rural Stud. 2021, 86, 46–53. [Google Scholar] [CrossRef]
  9. Davies, A. Life after a festival: Local leadership and the lasting legacy of festivals. Event Manag. 2015, 19, 433–444. [Google Scholar] [CrossRef]
  10. Qu, M.; Cheer, J.M. Community art festivals and sustainable rural revitalisation. J. Sustain. Tour. 2021, 29, 1756–1775. [Google Scholar] [CrossRef]
  11. Mahon, M.; Hyyryläinen, T. Rural arts festivals as contributors to rural development and resilience. Sociol. Rural. 2019, 59, 612–635. [Google Scholar] [CrossRef]
  12. Eusébio, C.; Carneiro, M.J.; Kastenholze, E.; Figueiredo, E.; Da Silva, D.S. Who is consuming the countryside? An activity-based segmentation analysis of the domestic rural tourism market in Portugal. J. Hosp. Tour. Manag. 2017, 31, 197–210. [Google Scholar] [CrossRef]
  13. Marsden, T. Rural futures: The consumption countryside and its regulation. Sociol. Rural. 1999, 39, 501–526. [Google Scholar] [CrossRef]
  14. Nemes, G.; Tomay, K. Split realities-dilemmas for rural/gastro tourism in territorial development. Reg. Stud. 2022, 56, 1–10. [Google Scholar] [CrossRef]
  15. Gkartzios, M.; Lowe, P. Revisiting neo-endogenous rural development. In The Routledge Companion to Rural Planning; Routledge: Abingdon-on-Thames, UK, 2019; pp. 159–169. [Google Scholar]
  16. Murtagh, A.; Farrel, M.; Mahon, M.; McDonagh, J.; Conway, T.; Conway, S. D3.2 Detailed Conceptual Guidelines. RURALIZATION. 2020. Available online: https://ruralization.eu/wp-content/uploads/2021/05/RURALIZATION_D3.2_Conceputal-Guidelines_v1.1-Final-Revised.pdf (accessed on 8 February 2023).
  17. Boedeltje, F. Als het er niet is, dan Maken wij het. Geografie. 2010. Available online: http://www.geography.nl/fileadmin/geografie/Geografie_PDF/1006_juni/100616_boedeltje_oldambt.pdf (accessed on 8 February 2023).
  18. Goodwin-Hawkins, B.; Dafydd Jones, R. Rethinking lifestyle and middle-class migration in ‘’left behind’’ regions. Popul. Space Place 2022, 28, e2495. [Google Scholar] [CrossRef]
  19. Murtagh, A.; Farrell, M.; Mahon, M.; McDonagh, J.; Conway, T.; Conway, S.; Korthals Altes, W.K. D3.1 Framework. RURALIZATION. 2021. Available online: https://ruralization.eu/wp-content/uploads/2021/05/RURALIZATION_D3.1_Assessment_Framework_v1.1-Final-Revised.pdf (accessed on 8 February 2023).
  20. Janiszweska, D.; Hannevik Lien, V.; Kloskowski, D.; Ossowska, L.; Dragin-Jensen, C.; Strzelecka, M.; Kwiatkowski, G. Effects of COVID-19 infection control measures on the festival and event sector in Poland and Norway. Sustainability 2021, 13, 13265. [Google Scholar] [CrossRef]
  21. Pemberton, S. Rural Regeneration in the UK; Routledge: Abingdon-on-Thames, UK, 2019. [Google Scholar]
  22. Roberts, P.; Sykes, H. Urban Regeneration: A Handbook; Sage: Thousand Oaks, CA, USA, 2000. [Google Scholar]
  23. Powe, N.; Pringle, R.; Hart, T. Matching the process to the challenge within small town regeneration. Town Plan. Rev. 2015, 86, 177–202. [Google Scholar] [CrossRef]
  24. Shucksmith, M. Disintegrated rural development? Neo-endogenous rural development, planning and place-shaping in diffused power contexts. Sociol. Rural. 2010, 50, 1–14. [Google Scholar] [CrossRef]
  25. Bourdieu, P. The forms of capital. In Handbook of Theory and Research for Sociology of Education; Richardson, J., Ed.; Greenwood: Santa Barbara, CA, USA, 1986; pp. 241–258. [Google Scholar]
  26. Bebbington, A.; Dharmawan, L.; Fahmi, E.; Guggenheim, S. Local capacity, village governance, and the political economy of rural development in Indonesia. World Dev. 2006, 34, 1958–1976. [Google Scholar] [CrossRef]
  27. Duxbury, N.; Bakas, F.E.; Vinagre de Castro, T.; Silva, S. Creative tourism development models towards sustainable and regenerative tourism. Sustainability 2020, 13, 2. [Google Scholar] [CrossRef]
  28. Reid, S. Event stakeholder management: Developing sustainable rural event practices. Int. J. Event Festiv. Manag. 2011, 2, 20–36. [Google Scholar] [CrossRef]
  29. Mair, J.; Duffy, M. The role of festivals in strengthening social capital in rural communities. Event Manag. 2018, 22, 875–889. [Google Scholar] [CrossRef]
  30. Murdoch, J. Networks—A new paradigm of rural development? J. Rural Stud. 2000, 16, 407–419. [Google Scholar] [CrossRef]
  31. Esparcia, J. Innovation and networks in rural areas. An analysis from European innovative projects. J. Rural Stud. 2014, 34, 1–14. [Google Scholar] [CrossRef]
  32. Burt, R.S.; Kilduff, M.; Tasselli, S. Social network analysis: Foundations and frontiers on advantage. Annu. Rev. Psychol. 2013, 64, 527–547. [Google Scholar] [CrossRef] [PubMed]
  33. Richards, G. The value of event networks and platforms: Evidence from a multiannual cultural program. Event Manag. 2021, 25, 85–97. [Google Scholar] [CrossRef]
  34. Edwards, R. Gympie’s country music Muster: Creating a cultural economy from a local tradition. J. Rural Stud. 2012, 28, 517–527. [Google Scholar] [CrossRef]
  35. Fontefrancesco, M.F. Food festivals and expectations of local development in Northern Italy. Ethnol. Actual. 2018, 18, 118–134. [Google Scholar] [CrossRef]
  36. Thissen, F.; Fortuijn, J.D.; Strijker, D.; Haartsen, T. Migration intentions of rural youth in the Westhoek, Flanders, Belgium and the Veenkoloniën, The Netherlands. J. Rural Stud. 2010, 26, 428–436. [Google Scholar] [CrossRef]
  37. Westerman, F. De Graanrepubliek; Singel Uitgeverijen: Amsterdam, The Netherlands, 2018. [Google Scholar]
  38. Keesman, S. The Communist Menace in Finsterwolde: Conspiring against Local Authorities? A Case Study on the Dutch Battle against Communism, 1945–1951. Hist. Soc. Res. 2013, 38, 211–231. [Google Scholar] [CrossRef]
  39. Statistics Netherlands. Bevolking 15 tot 75 Jaar; Opleidingsniveau, Wijken en Buurten, 2019. 2020. Available online: https://opendata.cbs.nl/statline/#/CBS/nl/dataset/84773NED/table?ts=1675935447593 (accessed on 9 February 2023).
  40. Statistics Netherlands. Regionale Kerncijfers Nederland. 2022. Available online: https://opendata.cbs.nl/statline/?dl=16D63#/CBS/nl/dataset/70072ned/table (accessed on 9 February 2023).
  41. Blauwestad. Geschiedenis Blauwestad. 2020. Available online: https://www.blauwestad.nl/geschiedenis-blauwestad/ (accessed on 30 January 2023).
  42. Meeus, J.H.A.; Wijermans, M.P.; Vroom, M.J. Agricultural landscapes in Europe and their transformation. Landsc. Urban Plan. 1990, 18, 289–352. [Google Scholar] [CrossRef]
  43. Provincie Groningen. Plannen Blauwestad Bijgesteld door Situatie Woningmarkt. 2013. Available online: https://www.provinciegroningen.nl/actueel/nieuwsartikel/plannen-blauwestad-bijgesteld-door-situatie-woningmarkt/ (accessed on 30 January 2023).
  44. Van den Berg, J. Bouwproject Blauwestad moet gaan bloeien. Volkskrant. 2015. Available online: https://www.volkskrant.nl/economie/bouwproject-blauwestad-moet-gaan-bloeien~be028a4a/?referrer=https%3A%2F%2Fwww.google.com%2F (accessed on 30 January 2023).
  45. Grol, C. Blauwestad lijkt zijn belofte toch in te lossen. Financieel Dagblad. 2020. Available online: https://fd.nl/achtergrond/1352580/blauwestad-lijkt-zijn-belofte-toch-te-gaan-inlossen (accessed on 30 January 2023).
  46. Fonds Podiumkunsten. In Cijfers. Meerjarige Projectsubsidies. Fonds Podiumkunsten. 2021. Available online: https://meerjarig.fondspodiumkunsten.nl/in+cijfers+meerjarige+productiesubsidies/ (accessed on 30 January 2023).
  47. Rijsberman, M.; Pijpelink, A.; De Witte, R.; Koopmans, G.; Bijl, C.; Drenth, P.; Van Pinxteren, W.; Poepjes, S.; Wulfse, M. Alle Nederlanders Hebben Recht op Kunst, ook Buiten de Randstad. Volkskrant. 2020. Available online: https://www.volkskrant.nl/columns-opinie/opinie-alle-nederlanders-hebben-recht-op-kunst-ook-buiten-de-randstad~b6632386/?referrer=https%3A%2F%2Fnos.nl%2F (accessed on 17 January 2023).
  48. Van Ruiten, J. We the North vraag Tweede Kamer om Herziening Verdeling Cultuursubsidies. Dagblad van het Noorden. 2020. Available online: https://www.dvhn.nl/cultuur/We-The-North-vraagt-Tweede-Kamer-om-herziening-verdeling-cultuursubsidies-25941235.html (accessed on 17 January 2023).
  49. Mapcreator. Available online: https://online.mapcreator.io/#/project/691481/revision/last (accessed on 20 March 2023).
  50. Sardaro, R.; La Sala, P.; De Pascale, G. The conversation of cultural heritage in rural areas: Stakeholder preferences regarding historical rural buildings in Apulia, southern Italy. Land Use Policy 2021, 109, 105662. [Google Scholar] [CrossRef]
  51. Queirós, A.; Faria, D.; Almeida, F. Strengths and limitations of qualitative and quantitative research methods. Eur. J. Educ. Stud. 2017, 9, 369–387. [Google Scholar] [CrossRef]
  52. Hsieh, H.F.; Shannon, S.E. Three approaches to qualitative content analysis. Qual. Health Res. 2005, 15, 1277–1288. [Google Scholar] [CrossRef] [PubMed]
  53. Grasnapolsky. Aanvraag Provincie Groningen Cultuurnota 2021–2024. 2021. Available online: https://www.grasnapolsky.nl/wp-content/uploads/2021/03/Grasnapolsky-beleidsplan-2021-2024.pdf (accessed on 8 February 2023).
  54. Grimmon, M. Definitief Einde voor Pura Vida in Blauwestad. RTV Noord. 2022. Available online: https://www.rtvnoord.nl/nieuws/936734/definitief-einde-voor-pura-vida-in-blauwestad-financiering-niet-langer-haalbaar (accessed on 17 January 2023).
  55. Raad voor de Leefomgeving en Infrastructuur. Waardevol Toerisme; RLI: The Hague, The Netherlands, 2019. [Google Scholar]
  56. Cultuurplatform Oldambt. Wie Zijn Wij? 2023. Available online: https://cultuurplatformoldambt.nl/over-ons/ (accessed on 30 January 2023).
  57. Andereck, K.L.; Nyaupane, G.P. Exploring the nature of tourism and quality of life perceptions among residents. J. Travel Res. 2011, 50, 248–260. [Google Scholar] [CrossRef]
Figure 1. Dimensions of rural regeneration in assessing the contribution of cultural festivals. Source: author, based on Murtagh and colleagues [19].
Figure 1. Dimensions of rural regeneration in assessing the contribution of cultural festivals. Source: author, based on Murtagh and colleagues [19].
Sustainability 15 06921 g001
Figure 2. Former straw cardboard factory in Scheemda, Oldambt; location of Grasnapolsky. Source: Author.
Figure 2. Former straw cardboard factory in Scheemda, Oldambt; location of Grasnapolsky. Source: Author.
Sustainability 15 06921 g002
Figure 3. Typical grain manor in Beerta, Oldambt. Source: author.
Figure 3. Typical grain manor in Beerta, Oldambt. Source: author.
Sustainability 15 06921 g003
Figure 4. The main settlement of the Blauwestad project, Oldambt, is the location of Pura Vida. Source: author.
Figure 4. The main settlement of the Blauwestad project, Oldambt, is the location of Pura Vida. Source: author.
Sustainability 15 06921 g004
Figure 5. The Oldambt festivals on a map. Source: author, based on Mapscreator [49].
Figure 5. The Oldambt festivals on a map. Source: author, based on Mapscreator [49].
Sustainability 15 06921 g005
Table 1. Data on the Netherlands and Oldambt.
Table 1. Data on the Netherlands and Oldambt.
The Netherlands (2020)Oldambt Municipality (2020)
Number of inhabitants17,407,58538,209
0–20 years old21.7%19.3%
20–65 years old58.8%55.8%
65+ years old19.5%24.9%
Inhabitants per km2517169
10-year population growth+5.0%−3.2%
Average household income EUR 47,500EUR 39,400
People on unemployment benefits (without pensioners)9.1%12.2%
Level of education of population aged 15–75:(2019 percentages)
Low28.4%36.2%
Mid41.4%47.4%
High30.2%16.4%
Source: Statistics Netherlands [39,40].
Table 2. Main aspects of Oldambt festivals.
Table 2. Main aspects of Oldambt festivals.
Hongerige WolfWaterbeiGrasnapolskyPura Vida
Organisation modelCommunity-led (foundation)Community-led (foundation)Private-led (foundation)Government-led
ContentMusic, dance, theatre, film, visual arts and literatureStreet theatreAlternative music, art, expeditions into surroundingsMusic concert
Year established201120102019 (in this location)2008
Duration3 days2 days3 days1 day
EntryPaidFreePaidFree
No. of visitors (season)6000 (2022)6000 (2019)1700 (2019)13,000 (2019)
Source: author.
Table 3. The Oldambt cultural festivals and rural regeneration.
Table 3. The Oldambt cultural festivals and rural regeneration.
DimensionCultural Festivals in Oldambt
Local legitimacy and rootedness
-
Respond to a local lack of cultural events.
-
Community-led or with community involved.
-
Rooted in forms of local capital in Oldambt. However, not all forms are always used.
-
Organised in unique cultural and natural heritage, preserved through new functions.
-
Create local jobs, social, and cultural benefits.
-
May attract new, but not young residents.
-
Both community-led and private-led festivals have strong local benefits.
Ability to create (inter)connections
-
Create social connections within and outside the area.
-
Help create stronger Cultural platform, that creates organisational, economic, and cultural connections, but could do better.
-
Create connections between citizens, festival organizers, visitors, and artists.
-
Spread knowledge on Oldambt culture and history towards urban spaces.
Source: author.
Disclaimer/Publisher’s Note: The statements, opinions and data contained in all publications are solely those of the individual author(s) and contributor(s) and not of MDPI and/or the editor(s). MDPI and/or the editor(s) disclaim responsibility for any injury to people or property resulting from any ideas, methods, instructions or products referred to in the content.

Share and Cite

MDPI and ACS Style

Koreman, M.C.J. Reinventing a Rural Area: A Case Study into Cultural Festivals in Oldambt, The Netherlands. Sustainability 2023, 15, 6921. https://doi.org/10.3390/su15086921

AMA Style

Koreman MCJ. Reinventing a Rural Area: A Case Study into Cultural Festivals in Oldambt, The Netherlands. Sustainability. 2023; 15(8):6921. https://doi.org/10.3390/su15086921

Chicago/Turabian Style

Koreman, Maarten C. J. 2023. "Reinventing a Rural Area: A Case Study into Cultural Festivals in Oldambt, The Netherlands" Sustainability 15, no. 8: 6921. https://doi.org/10.3390/su15086921

APA Style

Koreman, M. C. J. (2023). Reinventing a Rural Area: A Case Study into Cultural Festivals in Oldambt, The Netherlands. Sustainability, 15(8), 6921. https://doi.org/10.3390/su15086921

Note that from the first issue of 2016, this journal uses article numbers instead of page numbers. See further details here.

Article Metrics

Back to TopTop