Understanding the COVID-19 Pandemic’s Impact on E-Learner Satisfaction at the Tertiary Level
Abstract
1. Introduction
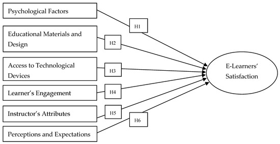
2. Literature Review and Hypothesis Development
2.1. Psychological Factors
2.2. Educational Materials and Design
2.3. Access to Technological Devices
2.4. Learner Engagement
2.5. Instructor Attributes
2.6. Perceptions and Expectations
3. Materials and Methods
3.1. Research Instruments
3.2. Administering the Questionnaire
3.3. Data Analysis Techniques
4. Results
4.1. Demographic Statistics
4.2. Validity and Reliability of Measurement Model
4.3. Structural Equation Modelling (SEM)
4.4. Coefficient of Determination
5. Discussion
6. Conclusions
Author Contributions
Funding
Institutional Review Board Statement
Informed Consent Statement
Data Availability Statement
Conflicts of Interest
References
- Lu, H.; Stratton, C.W.; Tang, Y.W. The Wuhan SARS-CoV-2—What’s next for China. J. Med. Virol. 2020, 92, 546–547. [Google Scholar] [CrossRef]
- Allo, M.D.G. Is the online learning good in the midst of Covid-19 pandemic? The case of EFL learners. J. Sinestesia 2020, 10, 1–10. [Google Scholar]
- Ukpokodu, O.N. Marginalization of social studies teacher preparation for global competence and global perspectives pedagogy: A call for change. J. Int. Soc. Stud. 2020, 10, 3–34. [Google Scholar]
- Ober, J.; Kochmańska, A. Remote Learning in Higher Education: Evidence from Poland. Int. J. Environ. Res. Public Health 2022, 19, 14479. [Google Scholar] [CrossRef] [PubMed]
- Parker, S.W.; Hansen, M.A.; Bernadowski, C. COVID-19 Campus Closures in the United States: American Student Perceptions of Forced Transition to Remote Learning. Soc. Sci. 2021, 10, 62. [Google Scholar] [CrossRef]
- Cranfield, D.J.; Tick, A.; Venter, I.M.; Blignaut, R.J.; Renaud, K. Higher Education Students’ Perceptions of Online Learning during COVID-19—A Comparative Study. Educ. Sci. 2021, 11, 403. [Google Scholar] [CrossRef]
- Liguori, E.; Winkler, C. From offline to online: Challenges and opportunities for entrepreneurship education following the COVID-19 pandemic. Entrep. Educ. Pedagog. 2020, 3, 346–351. [Google Scholar] [CrossRef]
- Dhawan, S. Online learning: A panacea in the time of COVID-19 crisis. J. Educ. Technol. Syst. 2020, 49, 5–22. [Google Scholar] [CrossRef]
- Azimi, H.M. Readiness for implementation of e-learning in colleges of education. J. Nov. Appl. Sci. 2013, 2, 769–775. [Google Scholar]
- Maatuk, A.M.; Elberkawi, E.K.; Aljawarneh, S.; Rashaideh, H.; Alharbi, H. The COVID-19 pandemic and E-learning: Challenges and opportunities from the perspective of students and instructors. J. Comput. High. Educ. 2021, 34, 21–38. [Google Scholar] [CrossRef]
- Chan, R.Y. Studying Coronavirus (COVID-19) and Global Higher Education: Evidence for Future Research and Practice. SSRN 3622751. 2020. Available online: https://papers.ssrn.com/sol3/papers.cfm?abstract_id=3622751 (accessed on 25 January 2023).
- Fischer, K. Confronting the seismic impact of COVID-19: The need for research. J. Int. Stud. 2020, 10, 211. [Google Scholar] [CrossRef]
- Ghanem, S. E-learning in higher education to achieve SDG 4: Benefits and challenges. In Proceedings of the 2020 Second International Sustainability and Resilience Conference: Technology and Innovation in Building Designs, Sakheer, Bahrain, 11–12 November 2020; IEEE: Piscataway, NJ, USA, 2020; pp. 1–6. [Google Scholar]
- Murphy, M.P.A. COVID-19 and emergency e-learning: Consequences of the securitization of higher education for post-pandemic pedagogy. Contemp. Secur. Policy 2020, 41, 492–505. [Google Scholar] [CrossRef]
- Bozkurt, A.; Jung, I.; Xiao, J.; Vladimirschi, V.; Schuwer, R.; Egorov, G.; Lambert, S.R.; Al-Freih, M.; Pete, J.; Olcott, D., Jr.; et al. A global outlook to the interruption of education due to COVID-19 Pandemic: Navigating in a time of uncertainty and crisis. Asian J. Distance Educ. 2020, 15, 1–126. [Google Scholar] [CrossRef]
- MohdSatar, N.; Dastane, O.; Morshidi, A. E-learning satisfaction during COVID-19 pandemic lockdown: Analyzing key mediators. Int. J. Manag. Account. Econ. 2021, 8, 542–560. [Google Scholar]
- Andersson, A.; Grönlund, Å. A conceptual framework for e-learning in developing countries: A critical review of research challenges. Electron. J. Inf. Syst. Dev. Ctries. 2009, 38, 1–16. [Google Scholar] [CrossRef]
- Kemp, N.; Grieve, R. Face-to-face or face-to-screen? Undergraduates’ opinions and test performance in classroom vs. online learning. Front. Psychol. 2014, 5, 1–11. [Google Scholar] [CrossRef]
- Gómez-García, G.; Ramos-Navas-Parejo, M.; de la Cruz-Campos, J.C.; Rodríguez-Jiménez, C. Impact of COVID-19 on university students: An analysis of its influence on psychological and academic factors. Int. J. Environ. Res. Public Health 2022, 19, 10433. [Google Scholar] [CrossRef]
- Shih, T.K.; Gunarathne, W.K.T.M.; Ochirbat, A.; Su, H.M. Grouping peers based on complementary degree and social relationship using genetic algorithm. ACM Trans. Internet Technol. 2018, 19, 51–57. [Google Scholar] [CrossRef]
- Oh, E.G.; Chang, Y.; Park, S.W. Design review of MOOCs: Application of e-learning design principles. J. Comput. High. Educ. 2019, 32, 455–475. [Google Scholar] [CrossRef]
- Ricart, S.; Villar- Navascués, R.A.; Gil-Guirado, S.; Hernández-Hernández, M.; Rico-Amorós, A.M.; Olcina-Canto, J. Could MOOC-takers’ behavior discuss the meaning of success-dropout rate? Players, auditors, and spectators in a geographical analysis course about natural risks. Sustainability 2020, 12, 4878. [Google Scholar] [CrossRef]
- Debattista, M. A comprehensive rubric for instructional design in e-learning. Int. J. Inf. Learn. Technol. 2018, 35, 93–104. [Google Scholar] [CrossRef]
- Ahmad, N.; Quadri, N.N.; Qureshi, M.R.N.; Alam, M.M. Relationship modeling of critical success factors for enhancing sustainability and performance in e-learning. Sustainability 2018, 10, 4776. [Google Scholar] [CrossRef]
- Khamparia, A.; Pandey, B. Impact of interactive multimedia in e-learning technologies: Role of multimedia in e-learning. In Enhancing Academic Research with Knowledge Management Principles (199–227); Deshpande, D.S., Bhosale, N., Bhosale, R.J., Eds.; IGI Global: Hershey, PE, USA, 2017. [Google Scholar] [CrossRef]
- Zaneldin, E.; Ahmed, W.; El-Ariss, B. Video-based e-learning for an undergraduate engineering course. E-Learn. Digit. Media 2019, 16, 475–496. [Google Scholar] [CrossRef]
- Liao, C.W.; Chen, C.H.; Shih, S.J. The interactivity of video and collaboration for learning achievement, intrinsic motivation, cognitive load, and behavior patterns in a digital game-based learning environment. Comput. Educ. 2019, 133, 43–55. [Google Scholar] [CrossRef]
- Barefield, A.C.; Meyer, J.D. Leadership’s Role in Support of Online Academic Programs: Implementing an Administrative Support Matrix. Perspectives in Health Information Management 2013, 10 (Winter). Available online: https://perspectives.ahima.org/leaderships-role-in-support-of-online-academic-programs-implementing-an-administrative-support-matrix/ (accessed on 20 January 2023).
- Bolden, R.; Jones, S.; Davis, H.; Gentle, P. Developing and Sustaining Shared Leadership in Higher Education. The Leadership Foundation for Higher Education. 2015. Available online: https://www.timeshighereducation.com/sites/default/files/breaking_news_files/developing_and_sustaining_shared_leadership_in_higher_education.pdf (accessed on 25 February 2023).
- Al-Rahmi, W.M.; Yahaya, N.; Aldraiweesh, A.A.; Alamri, M.M.; Aljarboa, N.A.; Alturki, U.; Aljeraiwi, A.A. Integrating technology acceptance model with innovation diffusion theory: An empirical investigation on students’ intention to use e-learning systems. IEEE Access 2019, 1, 99. [Google Scholar] [CrossRef]
- Roddy, C.; Amiet, D.L.; Chung, J.; Holt, C.; Shaw, L.; McKenzie, S.; Garivaldis, F.; Lodge, J.M.; Mundy, M.E. Applying best practice online learning, teaching, and support to intensive online environments: An integrative review. Front. Educ. 2017, 2, 1–10. [Google Scholar] [CrossRef]
- Shahmoradi, L.; Changizi, V.; Mehraeen, E.; Bashiri, A.; Jannat, B.; Hosseini, M. The challenges of e-learning system: Higher educational institutions perspective. J. Educ. Health Promot. 2018, 7, 1–6. [Google Scholar]
- Demuyakor, J. Coronavirus (COVID-19) and online learning in higher institutions of education: A survey of the perceptions of Ghanaian international students in China. Online J. Commun. Media Technol. 2020, 10, e202018. [Google Scholar] [CrossRef]
- Huang, Y. The role of digital readiness innovative teaching methods in music art e-learning students’ satisfaction with entrepreneur psychological capital as a mediator: Evidence from music entrepreneur training institutes. Front. Psychol. 2022, 13, 979628. [Google Scholar] [CrossRef]
- Heng, H.K.; Ithnan, I.H.M.; Yeap, C.K.; Lai, P.Y. Identification Factors Influencing E-learning Satisfaction during COVID-19 Pandemic Period among Students at a Malaysia Private Instituition. Soc. Manag. Res. J. 2021, 18, 153–171. [Google Scholar] [CrossRef]
- Siregar, E. Antecedents of E-Learning Readiness and Student Satisfaction in Institutions of Higher Education during the COVID-19 Pandemic. J. Educ. E-Learn. Res. 2022, 9, 155–165. [Google Scholar] [CrossRef]
- Goh, C.F.; Leong, C.M.; Kasmin, K.; Hii, P.K.; Tan, O.K. Students’ experiences, learning outcomes and satisfaction in e-learning. J. E-Learn. Knowl. Soc. 2017, 13, 117–128. [Google Scholar] [CrossRef]
- Cheng, E.W.L.; Chu, S.K.W.; Ma, C.S.M. Students’ intentions to use PBWorks: A factor-based PLS-SEM approach. Inf. Learn. Sci. 2019, 120, 489–504. [Google Scholar] [CrossRef]
- Peltier, J.W.; Schibrowsky, J.A.; Drago, W. The interdependence of the factors influencing the perceived quality of the online learning experience: A causal model. J. Mark. Educ. 2007, 29, 140–153. [Google Scholar] [CrossRef]
- Martínez-Argüelles, M.J.; Batalla-Busquet, J.M. Perceived service quality and student loyalty in an online university. Int. Rev. Res. Open Distance Learn. 2016, 17, 264–279. [Google Scholar] [CrossRef]
- Shabu, S.A. Hawler Medical University students’ perceptions of e-learning during the COVID-19 pandemic. PLoS ONE 2023, 18, e0281117. [Google Scholar] [CrossRef]
- Sarabadani, J.; Jafarzadeh, H.; ShamiZanjani, M. Towards understanding the determinants of employees’ e -learning adoption in workplace. Int. J. Enterp. Inf. Syst. 2017, 13, 38–49. [Google Scholar] [CrossRef]
- Kebritchi, M.; Lipschuetz, A.; Santiague, L. Issues and challenges for teaching successful online courses in higher education. J. Educ. Technol. Syst. 2017, 46, 4–29. [Google Scholar] [CrossRef]
- Abbasi, S.; Ayoob, T.; Malik, A.; Memon, S.I. Perceptions of students regarding e-learning during COVID-19 at a private medical college. Pak. J. Med. Sci. 2020, 36, 57–61. [Google Scholar] [CrossRef]
- Ellis, R.A.; Goodyear, P. Students’ Experiences of E-Learning in Higher Education: The Ecology of Sustainable Innovation; Taylor Francis: Abingdon, UK, 2010. [Google Scholar]
- Alrefaie, Z.; Hassanien, M.; Al-Hayani, A. Monitoring online learning during COVID-19 pandemic: Suggested online learning portfolio (COVID-19 OLP). Med. Ed. Publ. 2020, 9, 110. [Google Scholar] [CrossRef]
- Alqurashi, E. Predicting student satisfaction and perceived learning within online learning environments. Distance Educ. 2019, 40, 133–148. [Google Scholar] [CrossRef]
- Kuo, Y.C.; Belland, B.R. An exploratory study of adult learners’ perceptions of online learning: Minority students in continuing education. Educ. Technol. Res. Dev. 2016, 64, 661–680. [Google Scholar] [CrossRef]
- Farhan, W.; Razmak, J. A comparative study of an assistive e-learning interface among students with and without visual and hearing impairments. Disabil. Rehabil. Assist. Technol. 2022, 17, 431–441. [Google Scholar] [CrossRef]
- Martin, D.; Kühl, N.; von Bischhoffshausen, J.K.; Satzger, G. System-wide learning in cyber-physical service systems: A research agenda. In Proceedings of the International Conference on Design Science Research in Information Systems and Technology (457–468), Kristiansand, Norway, 2–4 December 2020; Springer: Cham, Switzerland, 2020. [Google Scholar]
- Lee, S.E.; Quinn, B.L. Incorporating medication administration safety in undergraduate nursing education: A literature review. Nurse Educ. Today 2019, 72, 77–83. [Google Scholar] [CrossRef]
- Liu, M.; Sun, J.; Sun, Y.; Bock, C.; Chen, Q. Thickness-dependent mechanical properties of polydimethylsiloxane membranes. J. Micromech. Microeng. 2009, 19, 035028. [Google Scholar] [CrossRef]
- Malik, A.A.; Williams, C.A.; Weston, K.L.; Barker, A.R. Perceptual and prefrontal cortex haemo dynamic responses to high-intensity interval exercise with decreasing and increasing work-intensity in adolescents. Int. J. Psychophysiol. 2018, 133, 140–148. [Google Scholar] [CrossRef]
- Reeve, J.; Jang, H. What teachers say and do to support students’ autonomy during a learning activity. J. Educ. Psychol. 2006, 98, 209–218. [Google Scholar] [CrossRef]
- Kuo, F.Y.; Tseng, F.C.; Lin, C.I.; Tang, W.H. Critical success factors for motivating and sustaining women’s ICT learning. Comput. Educ. 2013, 67, 208–218. [Google Scholar] [CrossRef]
- Binyamin, S.S.; Rutter, M.J.; Smith, S. The moderating effect of education and experience on the use of learning management systems. In Proceedings of the 2019 8th International Conference on Educational and Information Technology, Cambridge, UK, 2–4 March 2019; pp. 293–300. [Google Scholar]
- Yu, J.; Huang, C.; Han, Z.; He, T.; Li, M. Investigating the influence of interaction on learning persistence in online settings: Moderation or mediation of academic emotions? Int. J. Environ. Res. Public Health 2020, 17, 2320. [Google Scholar] [CrossRef]
- Candra, S.; Jeselin, F.S. Students’ perspectives on using e-learning applications and technology during the COVID-19 pandemic in Indonesian higher education. J. Sci. Technol. Policy Manag. 2022; ahead-of-print. [Google Scholar] [CrossRef]
- Joshua, B.S.; Chandrasekaran, M. Perception analysis of user satisfaction model for elearning using smartphone. Int. J. Health Sci. 2022, 6, 9671–9675. [Google Scholar]
- Kahn, K.B. Revisiting top-down versus bottom-up forecasting. J. Bus. Forecast. 1998, 17, 14–19. [Google Scholar]
- Gerber, A.S.; Neil, M. Publication bias in empirical sociological research: Do arbitrary significance levels distort published results? Sociol. Methods Res. 2008, 37, 3–30. [Google Scholar] [CrossRef]
- Ashill, N.J.; Jobber, D. Measuring state, effect, and response uncertainty: Theoretical construct development and empirical validation. J. Manag. 2010, 36, 1278–1308. [Google Scholar] [CrossRef]
- Brown, J.D. The Cronbach alpha reliability estimate. JALT testing & evaluation. SIG Newsl. 2002, 6, 17–18. [Google Scholar]
- Spencer, R.J.; Byrne, M.K. Relationship between the extent of psychopathic features among corporate managers and subsequent employee job satisfaction. Personal. Individ. Differ. 2016, 101, 440–445. [Google Scholar] [CrossRef]
- Ullman, J.B.; Tabachnick, B.G.; Fidell, L.S. Using multivariate statistics. Struct. Equ. Model. 2001, 4, 653–771. [Google Scholar]
- Thompson, E.R.; Phua, F.T. A brief index of affective job satisfaction. Group Organ. Manag. 2012, 37, 275–307. [Google Scholar] [CrossRef]
- Dreheeb, A.E.; Basir, N.; Fabil, N. Comparative study of quality models. Int. J. Comput. Sci. Electron. Eng. (IJCSEE) 2016, 4, 35–39. [Google Scholar]
- Roky, H.; Al Meriouh, Y. Evaluation by users of an industrial information system (XPPS) based on the DeLone and McLean model for IS success. Procedia Econ. Financ. 2015, 26, 903–913. [Google Scholar] [CrossRef]
- Wang, X.Y.; Li, G.; Malik, S.; Anwar, A. Impact of COVID-19 on achieving the goal of sustainable development: E-learning and educational productivity. Econ. Res. -Ekon. Istraživanja 2022, 35, 1950–1966. [Google Scholar] [CrossRef]
- Eom, S.B. Understanding e-learners’ satisfaction with learning management systems. Bull. IEEE Tech. Comm. Learn. Technol. 2014, 16, 10–13. [Google Scholar]
- Kumar, P.; Saxena, C.; Baber, H. Learner-content interaction in e-learning-the moderating role of perceived harm of COVID-19 in assessing the satisfaction of learners. Smart Learn. Environ. 2021, 8, 1–15. [Google Scholar] [CrossRef]
- Adewoyin, A.D.; Ebabhi, A.M. E-learning Environment and Learners’ Satisfaction-The Learners’ View. J. Distance Learn. Open Learn. 2022, 10, 45–61. [Google Scholar] [CrossRef]
- Wan, Z.; Wang, Y.; Haggerty, N. Why people benefit from e-learning differently: The effects of psychological processes on e-learning outcomes. Inf. Manag. 2008, 45, 513–521. [Google Scholar] [CrossRef]
- Krishnapatria, K. From ‘Lockdown’to letdown: Students’ perception of e-learning amid the COVID-19 outbreak. ELT Focus 2020, 3, 1–8. [Google Scholar] [CrossRef]
- Khan, M.A.; Nabi, M.K.; Khojah, M.; Tahir, M. Students’ perception towards e-learning during COVID-19 pandemic in India: An empirical study. Sustainability 2020, 13, 57. [Google Scholar] [CrossRef]
- Do, T.X.; Tran, H.T.L.; Le, T.T. Factors influencing the E-learning system usage during the COVID-19 pandemic in Vietnam. PLoS ONE 2022, 17, e0278109. [Google Scholar] [CrossRef]
- Salayo, J.; Fesalbon, J.E.; Valerio, L.C.; Litao, R.A. Engagement and Satisfaction of Senior High School Teachers and Students during the Emergency Remote Teaching (ERT). Stud. Humanit. Educ. 2021, 2, 19–34. [Google Scholar] [CrossRef]
- Rajabalee, Y.B.; Santally, M.I. Learner satisfaction, engagement and performances in an online module: Implications for institutional e-learning policy. Educ. Inf. Technol. 2021, 26, 2623–2656. [Google Scholar] [CrossRef]
- Harguem, S.; Marwaha, S.; Noaman, S.; Ali, N.; Ali, N.; Kanwal, K. Influencing Factors of E-Learning Towards E-Learner’s Satisfaction. In Proceedings of the 2022 International Conference on Cyber Resilience (ICCR), Dubai, United Arab Emirates, 6–7 October 2022; IEEE: Piscataway, NJ, USA, 2022; pp. 1–9. [Google Scholar]
- Oliveira, R.P.; Souza, C.G.D.; Reis, A.D.C.; Souza, W.M.D. Gamification in e-learning and sustainability: A theoretical framework. Sustainability 2021, 13, 11945. [Google Scholar] [CrossRef]
- Sun, P.C.; Tsai, R.J.; Finger, G.; Chen, Y.Y.; Yeh, D. What drives a successful e-Learning? An empirical investigation of the critical factors influencing learner satisfaction. Comput. Educ. 2008, 50, 1183–1202. [Google Scholar] [CrossRef]


| Demographic Factors | Freq. | Pert |
|---|---|---|
| Gender | ||
| Male | 300 | 46.15 |
| Female | 350 | 53.85 |
| Age | ||
| Below 20 | 18 | 2.77 |
| 20–25 | 336 | 51.69 |
| 26–30 | 220 | 33.85 |
| Above 30 | 76 | 11.69 |
| Education | ||
| Graduate level | 400 | 61.54 |
| Postgraduate level | 250 | 38.46 |
| Worried about the study gap caused by COVID-19 | ||
| Yes | 110 | 16.92 |
| No | 460 | 70.77 |
| Undecided | 80 | 12.31 |
| Want to take online courses to avoid study delay | ||
| Yes | 390 | 60 |
| No | 210 | 32.31 |
| Undecided | 50 | 7.69 |
| Types of accessible electronic devices | ||
| Computer without Webcam | 180 | 27.69 |
| Computer with webcam | 10 | 1.54 |
| Smartphone only | 380 | 58.46 |
| Tablet/IPad only | 20 | 3.07 |
| Both computer and smartphone | 60 | 9.23 |
| None of the above | 0 | 0 |
| Kinds of internet connectivity used | ||
| Broadband | 30 | 4.62 |
| Mobile data | 595 | 91.54 |
| Both broadband and mobile data | 25 | 3.85 |
| None of the above | 0 | 0 |
| Time spent on the internet per day | ||
| Less than 1 h | 0 | 0 |
| 1–3 h | 100 | 15.38 |
| 4–5 h | 400 | 61.54 |
| 6–7 h | 150 | 23.07 |
| Time spent on education on the internet | ||
| Less than 1 h | 0 | 0 |
| 1–3 h | 150 | 23.07 |
| 4–5 h | 350 | 53.85 |
| 6–7 h | 150 | 23.07 |
| Construct | Items | Factor Loadings (FL) | Construct Reliability | Kaiser–Meyer–Olkin (KMO) | Average Variance Extracted (AVE) |
|---|---|---|---|---|---|
| Psychological Factors | PF1 | 0.947 | 0.952 | 0.716 | 0.914 |
| PF2 | 0.972 | ||||
| PF3 | 0.936 | ||||
| Educational Materials and Design | EMD1 | 0.875 | 0.883 | 0.690 | 0.827 |
| EMD2 | 0.900 | ||||
| EMD3 | 0.946 | ||||
| Access to Technological Devices | ATD1 | 0.975 | 0.981 | 0.737 | 0.964 |
| ATD2 | 0.970 | ||||
| ATD3 | 0.987 | ||||
| Learner Engagement | LE1 | 0.942 | 0.877 | 0.641 | 0.737 |
| LE2 | 0.671 | ||||
| LE3 | 0.846 | ||||
| LE4 | 0.901 | ||||
| Instructor Attributes | IA1 | 0.977 | 0.903 | 0.697 | 0.968 |
| IA2 | 0.972 | ||||
| IA3 | 0.899 | ||||
| IA4 | 0.944 | ||||
| Perceptions and Expectations | PE1 | 0.958 | 0.927 | 0.774 | 0.820 |
| PE2 | 0.952 | ||||
| PE3 | 0.960 | ||||
| PE4 | 0.658 | ||||
| E-Learner Satisfaction | ES1 | 0.918 | 0.935 | 0.667 | 0.837 |
| ES2 | 0.914 | ||||
| ES3 | 0.911 | ||||
| ES4 | 0.904 |
| Hypotheses | Beta | t-Value | p-Value | Decision |
|---|---|---|---|---|
| H1. Psychological factors influence e-learner satisfaction | 3.530 | 9.916 | 0.003 | Supported |
| H2. Educational materials and design influence e-learner satisfaction | 3.424 | 23.371 | 0.000 | Supported |
| H3. Access to technological devices influences e-learner satisfaction | 3.442 | 23.659 | 0.000 | Supported |
| H4. Learner engagement influences e-learner satisfaction | 3.003 | 22.487 | 0.352 | Not Supported |
| H5. Instructor attributes influence e-learner satisfaction | 3.750 | 24.503 | 0.000 | Supported |
| H6. Perceptions and expectations influence e-learner satisfaction | 3.442 | 21.603 | 0.000 | Supported |
Disclaimer/Publisher’s Note: The statements, opinions and data contained in all publications are solely those of the individual author(s) and contributor(s) and not of MDPI and/or the editor(s). MDPI and/or the editor(s) disclaim responsibility for any injury to people or property resulting from any ideas, methods, instructions or products referred to in the content. |
© 2023 by the authors. Licensee MDPI, Basel, Switzerland. This article is an open access article distributed under the terms and conditions of the Creative Commons Attribution (CC BY) license (https://creativecommons.org/licenses/by/4.0/).
Share and Cite
Islam, M.R.; Sarker, R.; Sultana, R.; Faisal-E-Alam, M.; Castanho, R.A.; Meyer, D. Understanding the COVID-19 Pandemic’s Impact on E-Learner Satisfaction at the Tertiary Level. Sustainability 2023, 15, 6694. https://doi.org/10.3390/su15086694
Islam MR, Sarker R, Sultana R, Faisal-E-Alam M, Castanho RA, Meyer D. Understanding the COVID-19 Pandemic’s Impact on E-Learner Satisfaction at the Tertiary Level. Sustainability. 2023; 15(8):6694. https://doi.org/10.3390/su15086694
Chicago/Turabian StyleIslam, Mohammed Rafiqul, Rimon Sarker, Rebaka Sultana, Md. Faisal-E-Alam, Rui Alexandre Castanho, and Daniel Meyer. 2023. "Understanding the COVID-19 Pandemic’s Impact on E-Learner Satisfaction at the Tertiary Level" Sustainability 15, no. 8: 6694. https://doi.org/10.3390/su15086694
APA StyleIslam, M. R., Sarker, R., Sultana, R., Faisal-E-Alam, M., Castanho, R. A., & Meyer, D. (2023). Understanding the COVID-19 Pandemic’s Impact on E-Learner Satisfaction at the Tertiary Level. Sustainability, 15(8), 6694. https://doi.org/10.3390/su15086694

