Political Discourses as A Resource for Climate Change Education: Promoting Critical Thinking by Closing the Gap between Science Education and Political Education
Abstract
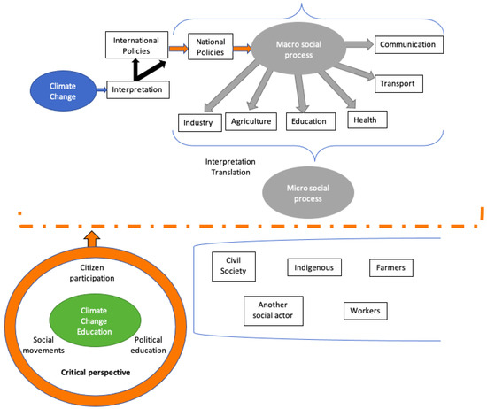
1. Introduction
1.1. Climate Change and Education
“The climate crisis presents formidable challenges of transdisciplinary complexity, and vast special and temporal scales… climate crisis is also a crisis of ethics and justice, disproportionately affecting those who are least responsible for it, including the poor, people of color, the global south, Indigenous people, and the young.”[16] (pp. 169–170)
1.2. Toward A Critical Climate Change Education
2. Online Course: Freirean Communicative Educational Situations for Climate Change Education
2.1. General Presentation
| Thematic Units | Thematic Axes | Related Concept |
|---|---|---|
| 1. Climate Change | 1.1 What is climate change | Socio-scientific issues |
| 1.2 Phenomena associated with climate change | ||
| 2. Environmental crises, crises of knowledge and culture | 2.1 Environmental limits of culture | Dialog |
| 2.2 Local environmental problems | ||
| 2.3 Political dimensions of climate change | ||
| 2.4 Climate change skeptics and impacts on school social processes. | Nature of science | |
| 2.5 Citizens as consumers | ||
| 3. Pedagogical strategies for climate change education | 3.1 Educational sequence 3.2 Teaching materials | Dialog, socio-scientific issues, and nature of science |
2.2. Planning Stage: Preparing the “Political Dimensions of Climate Change” and “Climate Change Skeptics and Impacts on School Social Processes” Thematic Axes
2.2.1. Critical Discourse Analysis (CDA)
2.2.2. Colombia: Climate Change as Economic Rhetoric and Strategy
“Natural disasters: this situation demands that we act with determination with a sense of urgency, that we understand that this is the greatest challenge, the challenge that requires action on the part of all.”(Duque’s discourse, 23 September 2019)
“And we have also made a commitment to the private sector, to all companies that fund renewable enery and energy efficiency; we will allow them to exempt 50% of their investments from the corporate income tax.”(Duque’s discourse, 23 of September 2019)
2.2.3. Chile: Climate Change Proven by Non-Ideological Science
“Ideology is born to make men believe that their lives are a result of the action of certain entities (Nature, the gods or God, Reason or Science, Society, the State) that exist in and of themselves and to which it is legitimate and legal for them to submit […] The role of ideology is to ensure that “true” ideas emanate from dominant groups. Its role is also to make men believe that such ideas effectively represent reality.”[54] (p. 34)
“The indications that this is extreme climate change are conclusive and overwhelming; they are not the result of faith or ideology, they are derived from science, and we must learn to listen to science better.”(Piñera’s discourse, 23 of September 2019)
“In fact, the scientific community’s protestations have reached the streets, denouncing the scarcity of funds for scientific research in the country […] the fact that scientific policies on the national level are designed solely on a short-term basis, from 3 to 10 years, has been continuously criticized.”[55] (p. 192)
2.3. Designing the Activity
3. Discussing the Presidential Discourses with Course Participants
“To promote social commitment to communities and sustainable development, fostering a harmonious and respectful approach with the environment. To promote a horizontal dialog with the whole student body.”(Group 1)
“The contradiction of the discourses on climate change could be evidenced, with students describing the existing problems in their own territories and analyzing news reports on the key issues referenced in the Presidents’ speeches, and considering interviews with experts where socio-scientific data is available on the issues addressed.”(Group 2)
“We would use it as a prompt for reflection and verification of knowledge and scientific data with regard to the fight against climate change and the improvement of pedagogical practices. We would actively care for Pachamama [Mother Earth], for instance by visiting particular sites, or picking up garbage, to encourage respect for the natural world and awareness of the solstice, the equinox, and the cycles of life. It is better to take action than to get lost in the discourse.”(Group 3)
“You could compare the information on the biological, cultural and political biodiversity of each country, showing the realities of each, their variety and the ways they have changed.”(Group 4)
“As a strategy for prompting analysis of and inquiry into social knowledge, contrasting it with scientific knowledge.”(Group 1)
“Given that discourse analysis allows us to determine the intentions of the “speaker”, and what they are trying to persuade their audience of, one could identify recurring concepts and their relationship with the context of the discourse, so that intentions could be interpreted. To the extent that the meaning of expressions can be revealed, political intent can be identified.”(Group 2)
“Discourse analysis can help us shape policies to combat climate change. It highlights inconsistencies in speeches. It contributes to improvement in the economy, policy, and education.”(Group 3)
“The President of Chile’s speech focuses on statistics, mathematics and chemistry and the President of Colombia’s speech on the emotional aspects of climate change. To address the political dimension of climate change in each country, a round table could be held, with half the students discussing each speech, analyzing the points made in order to illuminate the two different points of view and contexts. The groups could be asked to analyze and report on whether what the speech promised had been delivered or complied with, designing a campaign to transmit the knowledge learned from each country in the form of an illustration, thus showing the reality behind each speech.”(Group 4)
“Ethics must be a dimension that cuts across both education and the environment. There must be a dialog between the different types of knowledge. Education should promote an appreciation of the natural world.”(Group 1)
“To the extent that the political intentions of discourses are revealed, the vision of the environment, the ethical perspective and the vision of education that is implicit in such discourses can be identified, and the identification of these elements provides the opportunity to uncover other perspectives on the environment and ethics that relate to alternative political discourses, fostering an emancipatory education that seeks to take a critical stance towards established discourses.”(Group 2)
“It is necessary to plan reflective and practical community activities to improve the environment; this is an ethical way of behaving and an integral part of education. It is important that this problem be addressed in practical terms by systems and institutions, and that it is addressed by individuals on an ongoing basis throughout their lives. It is essential that governments and each person take seriously the challenge of improving the environment from an ethical and aesthetic point of view.”(Group 3)
“Political decisions impact on the environment, so leaders (politicians) should have principles and values that do not override the needs of the community and the natural world. Different communities need to be included and involved in education, taking action to combat climate change.”(Group 4)
4. Implications for Climate Change Education
5. Conclusions
Author Contributions
Funding
Institutional Review Board Statement
Informed Consent Statement
Data Availability Statement
Acknowledgments
Conflicts of Interest
References
- United Nations. Paris Agreement. Available online: http://unfccc.int/files/essential_background/convention/application/pdf/english_paris_agreement.pdf (accessed on 19 December 2022).
- UNESCO. Climate Change Education. Available online: https://www.unesco.org/en/education/sustainable-development/climate-change (accessed on 10 July 2022).
- Trott, C.D. Climate change education for transformation: Exploring the affective and attitudinal dimensions of children’s learning and action. Environ. Educ. Res. 2022, 28, 1023–1042. [Google Scholar] [CrossRef]
- Leal Filho, W.; Sima, M.; Sharifi, A.; Luetz, J.M.; Salvia, A.L.; Mifsud, M.; Olooto, F.M.; Djekic, I.; Anholon, R.; Rampasso, I.; et al. Handling climate change education at universities: An overview. Environ. Sci. Eur. 2021, 33, 1–19. [Google Scholar] [CrossRef]
- Keller, L.; Stötter, J.; Oberrauch, A.; Kuthe, A.; Körfgen, A.; Hüfner, K. Changing Climate Change Education: Exploring moderate constructivist and transdisciplinary approaches through the research-education co-operation k.i.d.Z.21. GAIA-Ecol. Perspect. Sci. Soc. 2019, 28, 35–43. [Google Scholar] [CrossRef]
- Monroe, M.; Plate, R.; Oxarart, A.; Bowers, A.; Chaves, W.A. Identifying effective climate change education strategies: A systematic review of the research. Environ. Educ. Res. 2017, 25, 791–812. [Google Scholar] [CrossRef]
- Reid, A. Key questions about climate change education and research: ‘Essences’ and ‘fragrances’. Environ. Educ. Res. 2019, 25, 972–976. [Google Scholar] [CrossRef]
- Stevenson, R.; Nicholls, J.; Whitehouse, H. What Is Climate Change Education? Curric. Perspect. 2017, 37, 67–71. [Google Scholar] [CrossRef]
- Mochizuki, Y.; Bryan, A. Climate Change Education in the Context of Education for Sustainable Development: Rationale and Principles. J. Educ. Sustain. Dev. 2015, 9, 4–26. [Google Scholar] [CrossRef]
- Blum, N.; Nazir, J.; Breiting, S.; Goh, K.; Pedretti, E. Balancing the tensions and meeting the conceptual challenges of education for sustainable development and climate change. Environ. Educ. Res. 2013, 19, 206–217. [Google Scholar] [CrossRef]
- Gramsci, A. Cuadernos de la Cárcel 3: Edición Crítica del Instituto Gramsci; México, D.F., Ed.; Ediciones Era: México City, México, 1984; pp. 1–500. [Google Scholar]
- Althusser, L. Ideology and Ideological State Apparatuses; New Left Books and Monthly Review Press: Brooklyn, NY, USA, 1970; pp. 127–186. [Google Scholar]
- Wayne, R.; Gibson, R. Neoliberalism and Education Reform; Hampton Press, Inc.: New York, NY, USA, 2006. [Google Scholar]
- Monroe, M.; Oxarart, A.; Plate, R. A Role for Environmental Education in Climate Change for Secondary Science Educators. Appl. Environ. Educ. Commun. 2013, 12, 4–18. [Google Scholar] [CrossRef]
- Sellmann, D.; Bogner, F. Climate change education: Quantitatively assessing the impact of a botanical garden as an informal learning environment. Environ. Educ. Res. 2013, 19, 415–429. [Google Scholar] [CrossRef]
- Singh, V. Toward a transdisciplinary, justice-centered pedagogy of climate change. In Curriculum and Learning for Climate Action; Iyengar, R., Kwauk, C., Eds.; BRILL: Boston, NY, USA, 2021; Volume 5, pp. 169–187. [Google Scholar]
- Freire, P. Pedagogia do Oprimido, 62nd ed.; Paz & Terra: São Paulo, Brazil, 2016; pp. 41–114. [Google Scholar]
- Lederman, N.G. Students’ and teachers’ conceptions of the nature of science: A review of the research. J. Res. Sci. Teach. 1992, 29, 331–359. [Google Scholar] [CrossRef]
- Lederman, N.G.; Niess, M. The nature of Science: Naturally? Sch. Sci. Math. 1997, 97, 1–2. [Google Scholar] [CrossRef]
- Zeidler, D.; Nichols, B. Socioscientific Issues: Theory and Practice. J. Elem. Sci. Educ. 2009, 21, 49–58. [Google Scholar] [CrossRef]
- Pasquinelli, E.; Farina, M.; Bedel, A.; Casati, R. Naturalizing Critical Thinking: Consequences for education blueprint for future research in cognitive science. Mind Brain Educ. 2021, 15, 168–176. [Google Scholar] [CrossRef]
- Van Dijk, T. Discourse Studies: A Multidisciplinary Introduction, 2nd ed.; Sage: Los Angeles, CA, USA; London, UK; New Delhi, India; Singapore; Washington, DC, USA, 2011; pp. 379–407. [Google Scholar]
- Lederman, N.; Lederman, J.; Antink, A. Nature of Science and Scientific Inquiry as Contexts for the Learning of Science and Achievement of Scientific Literacy. Int. J. Educ. Math. Sci. Tecnol. 2013, 1, 138–147. [Google Scholar]
- Pasquinelli, E. (Foundation L main à la pâte). Critical thinking and climate change education: How can one help the other? [workshop]. In Proceedings of the International Seminar on Climate Change Education. Personal Communication, 1 June 2022.
- Hargis, K.; Mckenzie, M.; LeVert-Chiasson, I. A whole institution approach to climate change education: Preparing school systems to be climate proactive. In Curriculum and Learning for Climate Action; Iyengar, R., Kwauk, C., Eds.; BRILL: Boston, NY, USA, 2021; Volume 5, pp. 43–66. [Google Scholar]
- Freire, P. Educação e Mudança, 42nd ed.; Paz & Terra: São Paulo, Brazil, 2020; pp. 17–110. [Google Scholar]
- Mejía-Cáceres, M.A.; Martins, I. Global and Comparative Perspectives on Climate Change: What Said the Literature Review? In Proceedings of the Emerging Research Group. European Conference on Educational Research. European Educational Reserch Association Geneva. 2021. Available online: https://eera-ecer.de/ecer-programmes/conference/26/contribution/50817/ (accessed on 2 September 2021).
- Caride, J.; Meira, P. Educação Ambiental e Desenvolvimento Humano; Instituto Piaget: Lisboa, Portugal, 2001; pp. 45–71. [Google Scholar]
- López-Fernández, M.; Gonzáles-García, F.; Franco-Mariscal, A. How can Socio-scientific Issues Help Develop Critical Thinking in Chemistry Education? A reflection on the problem of plastics. J. Chem. Educ. 2022, 99, 3435–3442. [Google Scholar] [CrossRef]
- Noguera, A.P. El Reencantamiento del Mundo, 1st ed.; Mexico, D.F., Ed.; Programa de las Naciones Unidas para el Medio Ambiente-PNUMA: México City, México, 2004; pp. 27–106. [Google Scholar]
- Cordeiro, J. Trabalho e Comportamiento Humano na visão Biopsicosocial. E-tec Brasil. Available online: http://proedu.rnp.br/bitstream/handle/123456789/604/aula_10.pdf?sequence=10&isallowed=y (accessed on 8 March 2023).
- Mejía-Cáceres, M.A.; Monteiro, B.; Araújo, M.L.F. Ambiente y Cotidianidad como projeto educativo de ação dialógica e cultural. Ensino Saude E Ambiente 2021, 14, 685–708. [Google Scholar] [CrossRef]
- Mejía-Cáceres, M.A.; Zambrano, A. Ciencia, Cultura y Educación Ambiental, 1st ed.; Editorial Univalle: Cali, CO, USA, 2018; pp. 83–115. [Google Scholar]
- Hulme, M. How climate models gain and exercise authority. In The Social Life of Climate Change Models: Anticipating Nature; Hastrup, K., Skrydstrup, M., Eds.; Routledge: New York, NY, USA, 2013; pp. 30–44. [Google Scholar]
- Jasanoff, S. A new cliamte for scociety. Theory Cult. Soc. 2010, 27, 233–253. [Google Scholar] [CrossRef]
- Mejía-Cáceres, M.A.; Araújo, M.L.F. Desenho de uma Proposta de Educação Para a Mudança Climática Freiriana na Formação Continuada de Profesores; XI Cóloquio Internacional Paulo Freire: Recife, Brazil, 2021; pp. 157–175. [Google Scholar]
- Cerda, M. La construcción de políticas públicas como mecanismo de impulsopara el bienestar social. InterNaciones 2018, 5, 61–76. [Google Scholar] [CrossRef]
- Andrade, D.; Barbosa, C. Dificuldades na composição dos conteúdos de leis de políticas públicas de Educação Ambiental: Considerações a Partir da Análise de uma lei Existente. Atas VII EPEA-Encontro Pesquisa em Educação Ambiental. 2015. Available online: https://www.researchgate.net/profile/Daniel-Andrade-6/publication/281118760_Dificuldades_na_composicao_dos_conteudos_de_leis_de_politicas_publicas_de_Educacao_Ambiental_consideracoes_a_partir_da_analise_de_uma_lei_existente/links/55d740fe08ae9d65948d8736/Dificuldades-na-composicao-dos-conteudos-de-leis-de-politicas-publicas-de-Educacao-Ambiental-consideracoes-a-partir-da-analise-de-uma-lei-existente.pdf (accessed on 14 June 2022).
- Mejía-Cáceres, M.A. De las Estructuras Sociales a los Eventos Comunicativos: Formación Inicial de Profesores de Ciencias y Educación Ambiental en Contexto Sociopolítico Colombiano. Ph.D. Thesis, Federal University of Rio de Janeiro, Rio de Janeiro, Brazil, July 2019. [Google Scholar]
- Chouliaraki, L.; Fairclough, N. Discourse in Late Modernity; University Press: Edinburg, UK, 1999; pp. 52–170. [Google Scholar]
- Rogers, R. An Introduction to Critical Discourse Analysis in Education; Routledge: New York, NY, USA, 2011; pp. 1–78. [Google Scholar]
- Van Dijk, T.A. Sociedad y Discurso. Cómo influyen los Contextos Sociales sobre el Texto y la Conversación; Gedisa: Barcelona, Spain, 2009; pp. 20–100. [Google Scholar]
- Poletto, R.; Lucas, L.; Machado, T.; Batista, G.; Coelho Neto, J.; França, J.; Blanco, M. Educação Ambiental e Docência: Uma Proposta Para a Formação de Professores das Séries Iniciais. Rev. Espac. 2015, 36, E-3. [Google Scholar]
- Calixto, R. Medio ambiente y educación ambiental: Representaciones sociales de los profesores en formación. Magis Rev. Int. Investig. En Educ. 2010, 2, 401–413. [Google Scholar]
- Martins, I.; Olinisky, M.; Abreu, T.; Freire, L.M. Contribuições da análise crítica do discurso para una reflexão sobre questões do campo da Educação Ambiental: Olhares de educadores emciências. Pesqui. Emeducação Ambient. 2008, 3, 129–154. [Google Scholar] [CrossRef]
- Rosales, S. Análisis de los Discursos Ambientales en la Prensa Escrita de la Ciudad de México. Master’s Thesis, Universidad Pedagógica Nacional, Azcapotzalco, Mexico, October 2008. [Google Scholar]
- Galvin, K. Environmental Education from a Postcolonial Perspective: Analyzing the Influence of UNESCO’S Discourse on the Ontario Elementary Science Curriculum. Master’s Thesis, University of Ottawa, ON, Canada, 2009. [Google Scholar]
- Martínez, L. A Abordagem de Questões Sociocientíficas na Formação Continuada de Professores de Ciências: Contribuições e Dificuldades. Ph.D. Thesis, Universidade Estadual Paulista, Bauru, Brazil, July 2010. [Google Scholar]
- Fairclough, N. Semiotic Aspects of Social Transformation and Learning. In An Introduction to Critical Discourse Analysis in Education; Rogers, R., Ed.; Routdlege: New York, NY, USA, 2011; pp. 225–236. [Google Scholar]
- Van Dijk, T.A. Semántica del Discurso e Ideología. Discurso Soc. 2008, 21, 201–261. [Google Scholar]
- Thompson, J.B. Ideología y Cultura Moderna, 2nd ed.; Universidad Autónoma Metropolitana, Unidad Xochimilco: Coyoacán, Mexico, 2002. [Google Scholar]
- Mejía, M.A.; de Freitas Juliani, S.; Ventura, G.; Freire, L.M. Perspectivas críticas de educación ambiental: Abordando cuestiones de vulnerabilidad socioambiental en la enseñanza de las ciencias. In Multiculturalidad y Diversidad en la Enseñanza de las Ciencias: Hacia una Educación Inclusiva y Liberadora; Bellaterra Santiago de Chile: Santiago, Chile, 2017. [Google Scholar]
- Presidential Counseling for Human Rights and International Affairs. Informe de Homicidios Contra Líderes Sociales y Defensores de Derechos Humanos 2010–2019. 2019. Available online: https://derechoshumanos.gov.co/Observatorio/Publicaciones/Documents/2019/Informe-LS2010-2019-Junio2019.pdf?TSPD_101_R0=0883a32c4dab2000b09dfd247382fb177fd6930cfa98778b7639ffb06397a74671232874a36bad8a08050fa61d1430003792911641be0ea08ef44d38d94892089877e3bfb1160eb549469381e5f417fdbd39955a06e92b36a99df89b07c80ef8 (accessed on 7 December 2022).
- Chauí, M. O que é Ideología; Brasiliense: São Paulo, Brazil, 2008; pp. 10–47. [Google Scholar]
- Rau, J.; Jaksic, F. The Paradox of enrichment in Chile’s ecological science funding. J. Scientometr. Res. 2018, 7, 189–193. [Google Scholar] [CrossRef]
- Freire, P. Educação Como Prática da Liberdade, 48th ed.; Paz & Terra: São Paulo, Brazil, 2020; pp. 89–148. [Google Scholar]
- Duarte, A.; Fonseca, S.; Ramos, B. Debates about Educational Issues: A Pedagogical Strategy to Explore Argumentative Skills in the EFL Classroom. HOW J. 2020, 27, 49–67. [Google Scholar] [CrossRef]
- Sperber, D.; Cleément, F.; Heintz, C.; Mascaro, O.; Mercier, H.; Origgi, G.; Wilson, D. Epistemic vigilance. Mind Lang. 2010, 25, 359–393. [Google Scholar] [CrossRef]
- Habermas, J. Conhecimento e Interesse; UNESP: São Paulo, Brazil, 2011; p. 525. [Google Scholar]
- Peirce, C.S. Grounds of Validity. In Collected Papers; Hanshorne e Weiss; Harvard University Press: Cambridge, MA, USA, 1869; pp. 1931–1935. [Google Scholar]
- Bhaskar, R. Reflections on Metareality: Transcendence, Emancipation, and Everyday Life. A Philosophy for the Present; Routledge: London, UK, 2012. [Google Scholar]
- Heard, J.; Scoular, C.; Duckworth, D.; Ramalingam, D.; Teo, I. Critical Thinking: Skill Development Framework; Australian Council for Educational Research. Available online: https://research.acer.edu.au/ar_misc/41 (accessed on 8 March 2023).
- Maxwell, D.O.; Lambeth, D.T.; Cox, J.T. Effects of using inquiry-based learning on science achievement for fifth-grade students. Asia-Pac. Forum Sci. Learn. Teach. 2015, 16, 5–35. [Google Scholar]
- Justice, C.; Warry, W.; Cuneo, C.; Inglis, S.; Miller, S.; Rice, J.; Sammon, S. A grammar for inquiry: Linking goals and methods in a collaboratively taught social sciences inquiry course. In The Alan Blizzard Award; McGraw-Hill: Toronto, ON, Canada, 2002; pp. 2–12. [Google Scholar]
- Reed, B.; Peirce, B. Strategies for Teaching Critical Reading and Textbooks Reading. In Handbook of Critical Thinking Resources; Peirce, B., Ed.; Prince George’s Community College: Largo, MD, USA; Available online: http://www.integratingengineering.org/ann/handbood_on_critcalthinking_a.pdf (accessed on 7 March 2023).
- Ramsden, P. Learning to Teach in Higher Education, 2nd ed; Routledge/Falmer: London, UK, 2003; pp. 3–206. [Google Scholar]
- Dewey, J. How we think. In A Restatement of the Relation of Reflective Thinking to the Educative Process; D.C. Heath: Lexington, MA, USA, 1933; p. 301. [Google Scholar]
- Freire, P. Pedagogia da Autonomia: Saberes Necessários à Prática Educativa, 61st ed.; Paz & Terra: São Paulo, Brazil, 2019; pp. 23–143. [Google Scholar]
- Ball, S.J. Sociologia das Políticas Educacionais e Pesquisa Crítico-Social: Uma Revisão Pessoal das Políticas Educacionais e da Pesquisa em Política Educacional. Curriculo Sem Front. 2006, 6, 10–32. [Google Scholar]
- Kranz, J.; Schwichow, M.; Breitenmoser, P.; Niebert, K. The (Un)political Perspective on Climate Change in Education—A Systematic Review. Sustainability 2022, 14, 4194. [Google Scholar] [CrossRef]
- Rieckmann, M. Emancipatory and Transformative Global Citizenship Education in Formal and Informal Settings—Empowering Learners to Change Structures. Tertium Comp. 2020, 26, 174–186. [Google Scholar]
- Mejía-Cáceres, M.-A.; Freire, L. Eventos Comunicativos de Esperanza en el Contexto de Educación Ambiental en la Formación Inicial de Profesores en Colombia. Ensino Saúde E Ambiente 2020, esp, 239–254. [Google Scholar] [CrossRef]
- Rowe, M.P.; Gillespie, B.M.; Harris, K.R.; Koether, S.D.; Shannon, L.J.; Rose, L.A. Redesigning a general education science course to promote critical thinking. CBE-Life Sci. Educ. 2015, 14, ar30. [Google Scholar] [CrossRef] [PubMed]
- Ennis, R.H. The Nature of Critical Thinking: Outlines of General Critical Thinking Dispositions and Abilities. 2013. Available online: http://faculty.education.illinois.edu/rhennis/documents/TheNatureofCriticalThinking_51711_000.pdf (accessed on 29 June 2018).
- Ennis, R.H. Critical thinking: A streamlined conception. In A Handbook of Critical Thinking in Higher Education; Davies, M., Barnett, R., Eds.; Palgrave Macmillan: New York, NY, USA, 2015; pp. 31–47. [Google Scholar]
- Stein, B.; Haynes, A.; Redding, M. Project CAT: Assessing Critical Thinking Skills. In Proceedings of the National STEM Assessment Conference; Deeds, D., Callen, B., Eds.; National Science Foundation: Alexandria, VA, USA, 2007; pp. 290–299. [Google Scholar]
- Kwauk, C.; Iyengar, R. From Roadblocks to a Roadmap. In Curriculum and Learning for Climate Action; Iyengar, R., Kwauk, C., Eds.; BRILL: Boston, MA, USA, 2021; Volume 5, pp. 1–26. [Google Scholar]
- Lacey, H. Neutrality in The Social Sciences: On Bhaskar’s Argument for an Essential Emancipatory Impulse in Social Science. In Centre For Critical Realism; Archer, M., Bhaskar, R., Collier, A., Lawson, T., Norrie, A., Eds.; Routledge: London, UK, 1998; pp. 213–241. [Google Scholar]




Disclaimer/Publisher’s Note: The statements, opinions and data contained in all publications are solely those of the individual author(s) and contributor(s) and not of MDPI and/or the editor(s). MDPI and/or the editor(s) disclaim responsibility for any injury to people or property resulting from any ideas, methods, instructions or products referred to in the content. |
© 2023 by the authors. Licensee MDPI, Basel, Switzerland. This article is an open access article distributed under the terms and conditions of the Creative Commons Attribution (CC BY) license (https://creativecommons.org/licenses/by/4.0/).
Share and Cite
Mejía-Cáceres, M.A.; Rieckmann, M.; Folena Araújo, M.L. Political Discourses as A Resource for Climate Change Education: Promoting Critical Thinking by Closing the Gap between Science Education and Political Education. Sustainability 2023, 15, 6672. https://doi.org/10.3390/su15086672
Mejía-Cáceres MA, Rieckmann M, Folena Araújo ML. Political Discourses as A Resource for Climate Change Education: Promoting Critical Thinking by Closing the Gap between Science Education and Political Education. Sustainability. 2023; 15(8):6672. https://doi.org/10.3390/su15086672
Chicago/Turabian StyleMejía-Cáceres, María Angélica, Marco Rieckmann, and Monica Lopes Folena Araújo. 2023. "Political Discourses as A Resource for Climate Change Education: Promoting Critical Thinking by Closing the Gap between Science Education and Political Education" Sustainability 15, no. 8: 6672. https://doi.org/10.3390/su15086672
APA StyleMejía-Cáceres, M. A., Rieckmann, M., & Folena Araújo, M. L. (2023). Political Discourses as A Resource for Climate Change Education: Promoting Critical Thinking by Closing the Gap between Science Education and Political Education. Sustainability, 15(8), 6672. https://doi.org/10.3390/su15086672

