Factors Affecting Flood Disaster Preparedness and Mitigation in Flood-Prone Areas in the Philippines: An Integration of Protection Motivation Theory and Theory of Planned Behavior
Abstract
1. Introduction
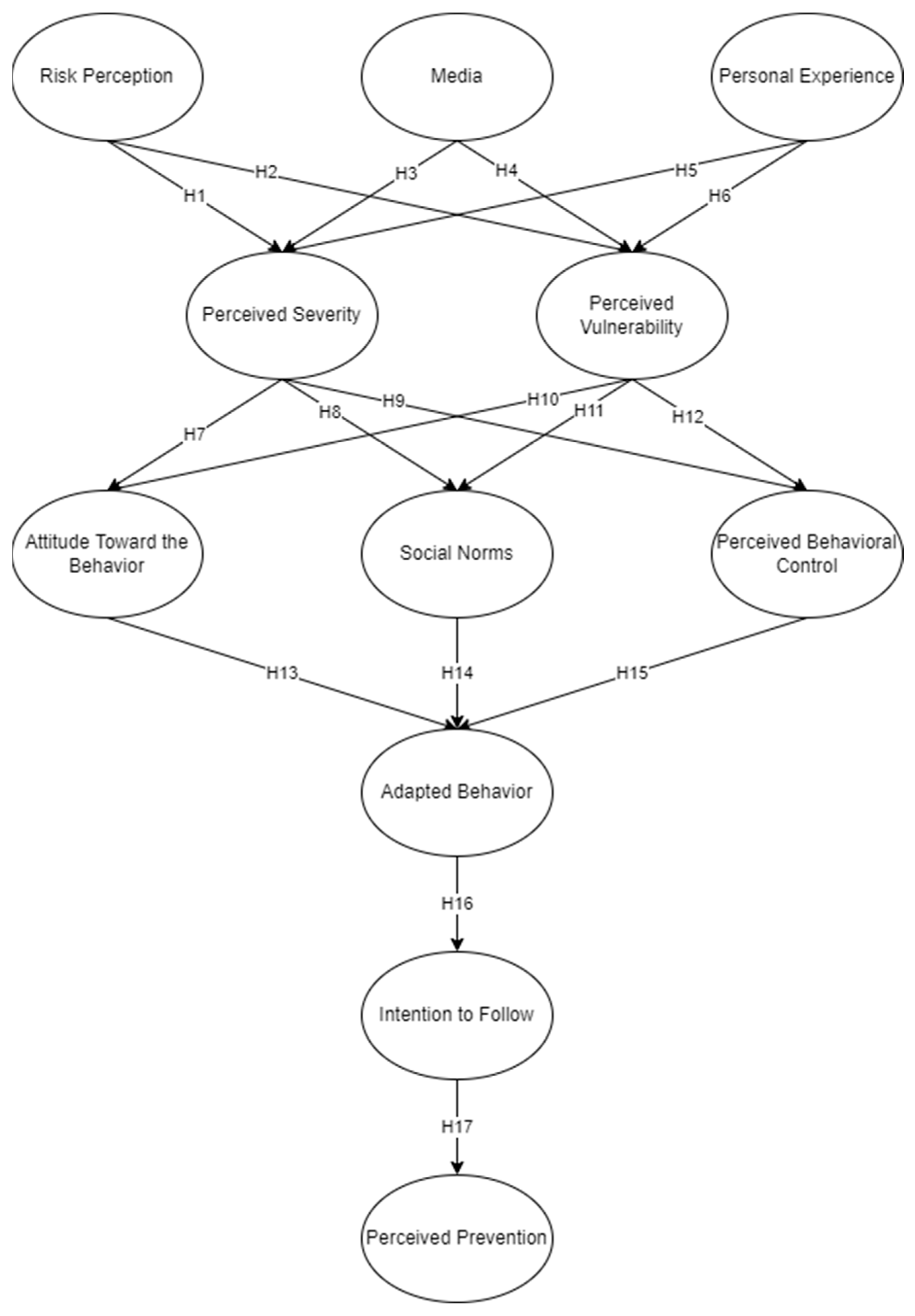
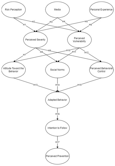
2. Conceptual Framework
3. Methodology
3.1. Participants
3.2. Questionnaire
3.3. Structural Equation Modelling (SEM)
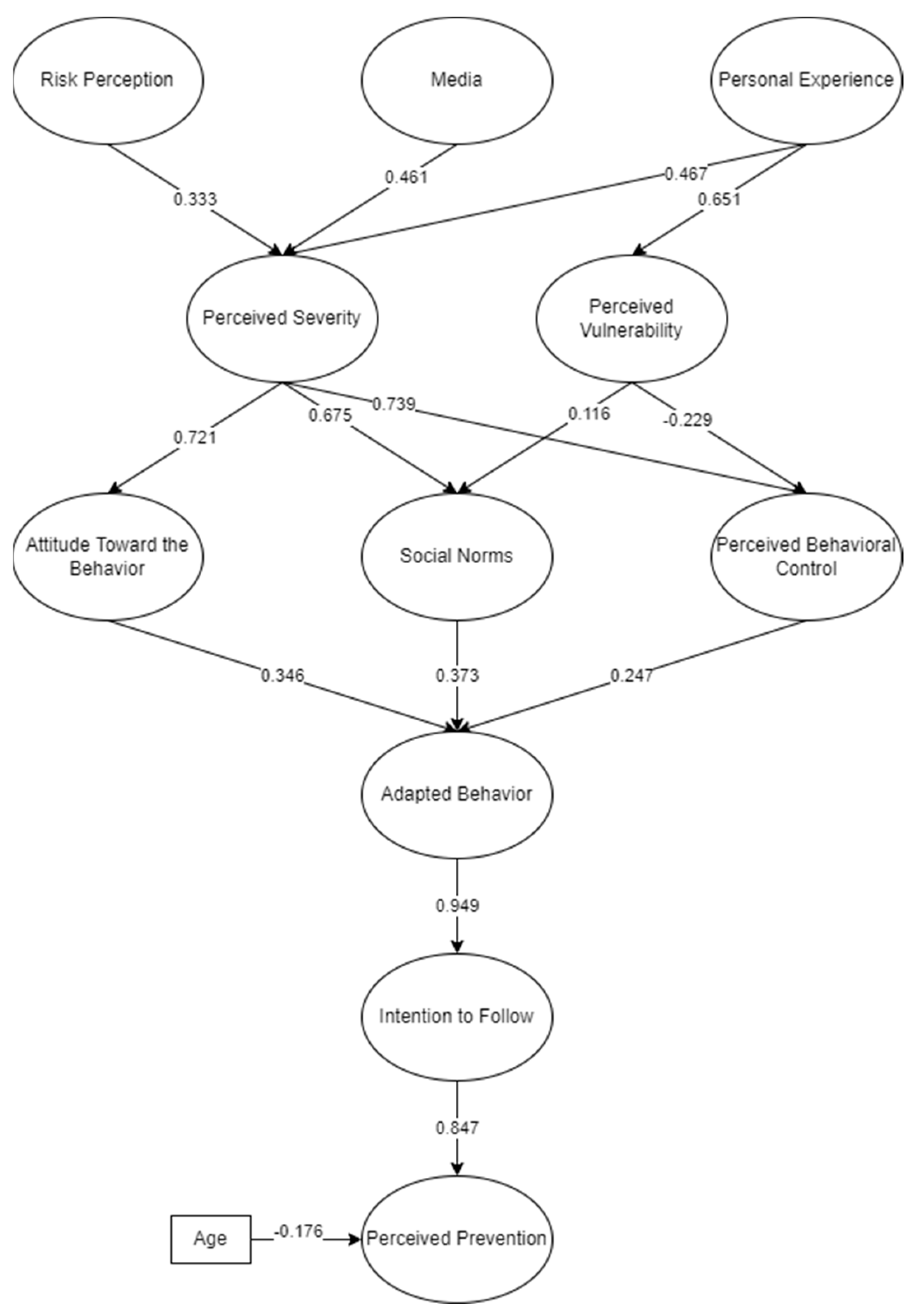
4. Results
5. Discussions
6. Conclusions
6.1. Theoretical Contribution
6.2. Practical Implications
6.3. Limitations and Future Research
Author Contributions
Funding
Institutional Review Board Statement
Informed Consent Statement
Data Availability Statement
Acknowledgments
Conflicts of Interest
Appendix A
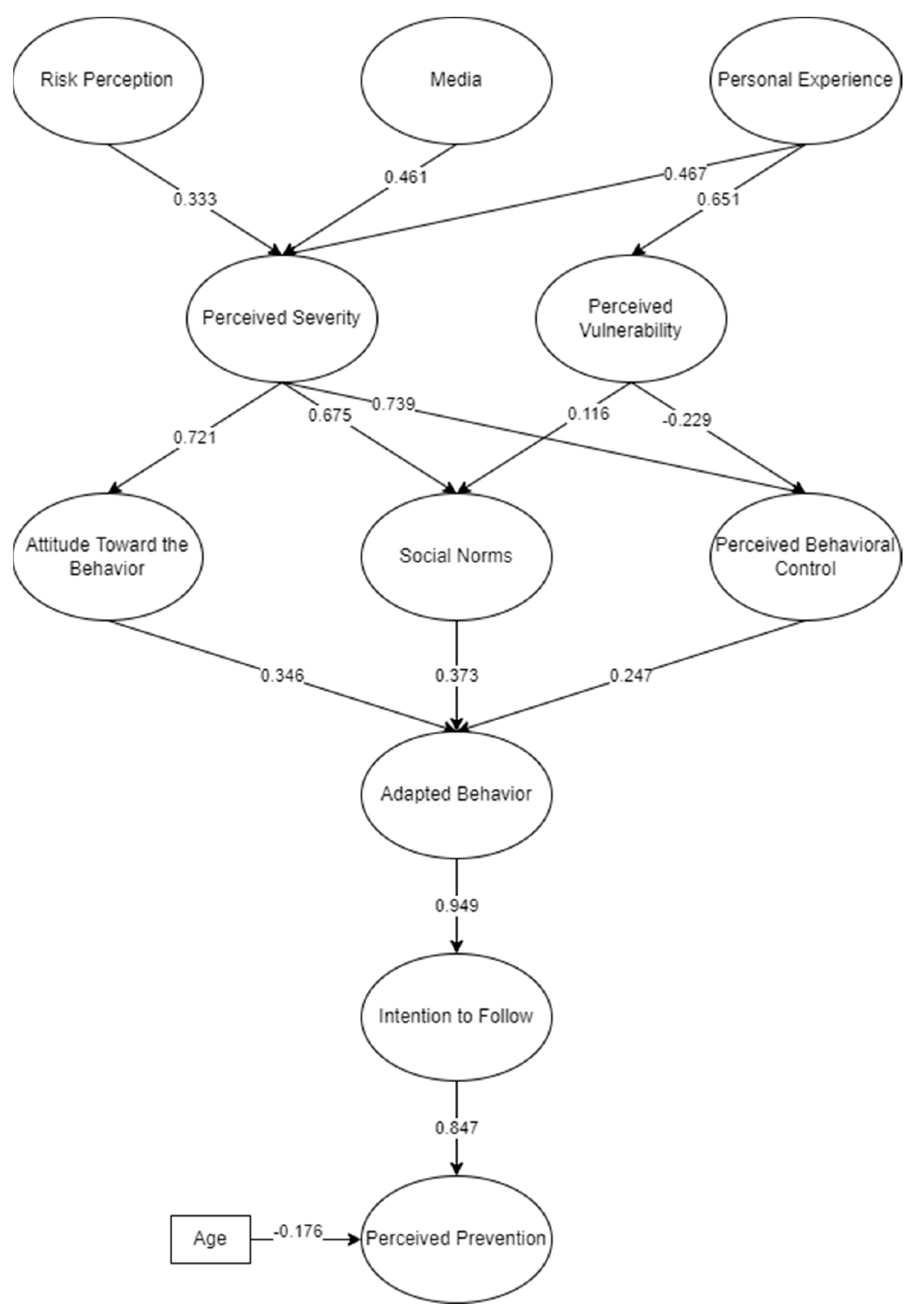
| Number | Variable | Direct Effects | p-Value | Indirect Effects | p-Value | Total Effect | p-Value |
|---|---|---|---|---|---|---|---|
| 1 | RP → PS | 0.333 | 0.001 | - | - | 0.333 | 0.001 |
| 2 | RP → ATB | - | - | 0.246 | 0.001 | 0.246 | 0.001 |
| 3 | RP → SN | - | - | 0.225 | 0.001 | 0.225 | 0.001 |
| 4 | RP → PBC | - | - | 0.240 | 0.002 | 0.240 | 0.002 |
| 5 | RP → AB | - | - | 0.228 | 0.001 | 0.228 | 0.001 |
| 6 | RP → ITF | - | - | 0.216 | 0.001 | 0.216 | 0.001 |
| 7 | RP → PP | - | - | 0.183 | 0.001 | 0.183 | 0.001 |
| 8 | PE → PS | 0.467 | 0.002 | - | - | 0.467 | 0.002 |
| 9 | PE → PV | 0.651 | 0.002 | - | - | 0.651 | 0.002 |
| 10 | PE → ATB | - | - | 0.196 | 0.002 | 0.196 | 0.002 |
| 11 | PE → SN | - | - | 0.391 | 0.001 | 0.391 | 0.001 |
| 12 | PE → PBC | - | - | 0.337 | 0.002 | 0.337 | 0.002 |
| 13 | PE → AB | - | - | 0.311 | 0.002 | 0.311 | 0.002 |
| 14 | PE → ITF | - | - | 0.295 | 0.001 | 0.295 | 0.001 |
| 15 | PE → PP | - | - | 0.250 | 0.001 | 0.250 | 0.001 |
| 16 | M → PS | 0.461 | 0.002 | - | - | 0.461 | 0.002 |
| 17 | M → ATB | - | - | 0.341 | 0.002 | 0.341 | 0.002 |
| 18 | M → SN | - | - | 0.312 | 0.001 | 0.312 | 0.001 |
| 19 | M → PBC | - | - | 0.333 | 0.001 | 0.333 | 0.001 |
| 20 | M → AB | - | - | 0.315 | 0.001 | 0.315 | 0.001 |
| 21 | M → ITF | - | - | 0.299 | 0.002 | 0.299 | 0.002 |
| 22 | M → PP | - | - | 0.253 | 0.002 | 0.253 | 0.002 |
| 23 | PS → ATB | 0.721 | 0.002 | - | - | 0.721 | 0.002 |
| 24 | PS → SN | 0.675 | 0.002 | - | - | 0.675 | 0.002 |
| 25 | PS → PBC | 0.739 | 0.003 | - | - | 0.739 | 0.003 |
| 26 | PS → AB | - | - | 0.683 | 0.003 | 0.683 | 0.003 |
| 27 | PS → ITF | - | - | 0.649 | 0.002 | 0.649 | 0.002 |
| 28 | PS → PP | - | - | 0.549 | 0.003 | 0.549 | 0.003 |
| 29 | PV → SN | 0.116 | 0.018 | - | - | 0.116 | 0.018 |
| 30 | PV → PBC | −0.229 | 0.002 | - | - | −0.229 | 0.002 |
| 31 | ATB → AB | 0.346 | 0.003 | - | - | 0.346 | 0.003 |
| 32 | ATB → ITF | - | - | 0.328 | 0.002 | 0.328 | 0.002 |
| 33 | ATB → PP | - | - | 0.278 | 0.002 | 0.278 | 0.002 |
| 34 | SN → AB | 0.373 | 0.002 | 0.373 | 0.002 | ||
| 35 | SN → ITF | - | - | 0.354 | 0.001 | 0.354 | 0.001 |
| 36 | SN → PP | - | - | 0.300 | 0.001 | 0.300 | 0.001 |
| 37 | PBC → AB | 0.247 | 0.002 | - | - | 0.247 | 0.002 |
| 38 | PBC → ITF | - | - | 0.234 | 0.002 | 0.234 | 0.002 |
| 39 | PBC → PP | - | - | 0.198 | 0.002 | 0.198 | 0.002 |
| 40 | AB → ITF | 0.949 | 0.002 | - | - | 0.949 | 0.002 |
| 41 | AB → PP | - | - | 0.804 | 0.003 | 0.804 | 0.003 |
| 42 | ITF → PP | 0.847 | 0.002 | - | - | 0.847 | 0.002 |
References
- Cadag, J.; Petal, M.; Luna, E.; Gaillard, J.; Pambid, L.; Santos, G. Hidden disasters: Recurrent flooding impacts on educational continuity in the Philippines. Int. J. Disaster Risk Reduct. 2017, 25, 72–81. [Google Scholar] [CrossRef]
- Federal Emergency Management Agency. Livestock in Disasters/Unit 4 Emergency Management in the United States 4-1; FEMA: Washington, DC, USA, 2021. [Google Scholar]
- Shen, G.; Zhou, L.; Wu, Y.; Cai, Z. A global expected risk analysis of fatalities, injuries, and damages by natural disasters. Sustainability 2018, 10, 2573. [Google Scholar] [CrossRef]
- Kurata, Y.B.; Prasetyo, Y.T.; Ong, A.K.; Nadlifatin, R.; Chuenyindee, T. Factors affecting perceived effectiveness of typhoon vamco (Ulysses) flood disaster response among Filipinos in Luzon, Philippines: An integration of protection motivation theory and extended theory of planned behavior. Int. J. Disaster Risk Reduct. 2022, 67, 102670. [Google Scholar] [CrossRef]
- Jha, S.; Martinez, A., Jr.; Quising, P.; Ardaniel, Z.; Wang, L. Natural Disasters, Public Spending, and Creative Destruction: A Case Study of the Philippines. SSRN Electron. J. 2018, 817, 1–26. [Google Scholar] [CrossRef]
- Cabato, R.; Berger, M. Dozens Dead and Villages Submerged Days after Typhoon Vamco Pummels the Philippines. Available online: https://www.washingtonpost.com/world/2020/11/14/dozens-dead-villages-submerged-days-after-typhoon-vamco-pummels-philippines/ (accessed on 16 March 2023).
- EM-DAT. The International Disasters Database. Available online: https://www.emdat.be/ (accessed on 16 March 2023).
- Yavarian, J.; Shafiei-Jandaghi, N.Z.; Mokhtari-Azad, T. Possible viral infections in flood disasters: A review considering 2019 spring floods in Iran. Iran. J. Microbiol. 2019, 11, 85. [Google Scholar] [CrossRef]
- Alcantara, J. Overview of the Societal Impacts of Floods in the Philippines. Available online: https://pcasia.org/pic/wp-content/uploads/simple-file-list/20191014_Overview-of-the-Societal-Impacts-of-the-Philippines.pdf (accessed on 9 October 2022).
- German, J.D.; Redi, A.A.N.P.; Ong, A.K.S.; Prasetyo, Y.T.; Sumera, V.L.M. Predicting Factors Affecting Preparedness of Volcanic Eruption for a Sustainable Community: A Case Study in the Philippines. Sustainability 2022, 14, 11329. [Google Scholar] [CrossRef]
- Warfield, C. The Disaster Management Cycle. Available online: https://www.gdrc.org/uem/disasters/1-dm_cycle.html (accessed on 16 March 2023).
- Tulane University. What Is Disaster Management: Prevention and Mitigation. Available online: https://publichealth.tulane.edu/blog/what-is-disaster-management/ (accessed on 16 March 2023).
- Barnes, B.; Dunn, S.; Wilkinson, S. Natural hazards, disaster management and simulation: A Bibliometric analysis of keyword searches. Nat. Hazards 2019, 97, 813–840. [Google Scholar] [CrossRef]
- Sawalha, I. After the crisis: Repairing a corporate image. J. Bus. Strategy 2020, 41, 69–80. [Google Scholar] [CrossRef]
- Wankmüller, C.; Reiner, G. Coordination, cooperation and collaboration in relief supply chain management. J. Bus. Econ. 2020, 90, 239–276. [Google Scholar] [CrossRef]
- Hashim, B.; Al-Naseri, S.; Al Maliki, A.; Sa’adi, Z.; Malik, A.; Yaseen, Z. On the investigation of COVID-19 lockdown influence on air pollution concentration: Regional investigation over eighteen provinces in Iraq. Environ. Sci. Pollut. Res. Int. 2021, 28, 50344–50362. [Google Scholar] [CrossRef]
- Mabuku, M.P.; Senzanje, A.; Mudhara, M.; Jewitt, G.; Mulwafu, W. Rural Households’ flood preparedness and social determinants in Mwandi District of Zambia and Eastern Zambezi Region of Namibia. Int. J. Disaster Risk Reduct. 2018, 28, 284–297. [Google Scholar] [CrossRef]
- Altarawneh, L.; Mackee, J.; Gajendran, T. The influence of cognitive and affective risk perceptions on flood preparedness intentions: A dual-process approach. Procedia Eng. 2018, 212, 1203–1210. [Google Scholar] [CrossRef]
- Uhm, D.; Jung, G.; Yun, Y.; Lee, Y.; Lim, C. Factors Affecting the Disaster Response Competency of Emergency Medical Technicians in South Korea. Asian Nurs. Res. 2019, 13, 264–269. [Google Scholar] [CrossRef] [PubMed]
- Ponce-López, V.; Spataru, C. Social Media Behaviour Analysis in disaster-response messages of floods and heat waves via Artificial Intelligence. Comput. Inf. Sci. 2022, 15, 18. [Google Scholar] [CrossRef]
- Arapostathis, S.G. A methodology for automatic acquisition of flood-event management information from Social Media: The flood in Messinia, South Greece, 2016. Inf. Syst. Front. 2021, 23, 1127–1144. [Google Scholar] [CrossRef]
- Kertawidana, I.D. Utilization of Social Media in Flood Disaster Preparedness by the Disaster Alert Village in Semarang City. In Proceedings of the International Conference on Disaster Management (ICDM), Jawa Barat, Indonesia, 18–19 June 2019. [Google Scholar]
- Kurata, Y.B.; Ong, A.K.; Prasetyo, Y.T.; Dizon, R.M.; Persada, S.F.; Nadlifatin, R. Determining factors affecting perceived effectiveness among Filipinos for fire prevention preparedness in the National Capital Region, Philippines: Integrating protection motivation theory and extended theory of planned behavior. Int. J. Disaster Risk Reduct. 2023, 85, 103497. [Google Scholar] [CrossRef]
- Huang, J.; Cao, W.; Wang, H.; Wang, Z. Affect path to flood protective coping behaviors using SEM based on a survey in Shenzhen, China. Int. J. Environ. Res. Public Health 2020, 17, 940. [Google Scholar] [CrossRef]
- Kurata, Y.B.; Prasetyo, Y.T.; Ong, A.K.; Nadlifatin, R.; Persada, S.F.; Chuenyindee, T.; Cahigas, M.M. Determining factors affecting preparedness beliefs among Filipinos on Taal Volcano eruption in Luzon, Philippines. Int. J. Disaster Risk Reduct. 2022, 76, 103035. [Google Scholar] [CrossRef]
- Sado-Inamura, Y.; Fukushi, K. Empirical analysis of flood risk perception using historical data in Tokyo. Land Use Policy 2019, 82, 13–29. [Google Scholar] [CrossRef]
- Lee, Y.-J.; Tung, C.-M.; Lin, S.-C. Attitudes to climate change, perceptions of disaster risk, and mitigation and adaptation behavior in Yunlin County, Taiwan. Environ. Sci. Pollut. Res. 2018, 26, 30603–30613. [Google Scholar] [CrossRef]
- Valois, P.; Caron, M.; Gousse-Lessard, A.-S.; Talbot, D.; Renaud, J.-S. Development and validation of five behavioral indices of flood adaptation. BMC Public Health 2019, 19, 245. [Google Scholar] [CrossRef] [PubMed]
- Wahidah, L.K. The relation between knowledge and attitude toward behavior of antibiotic usage on society in Talang Jawa Health Center of South Lampung August Period 2019. JFL J. Farm. Lampung 1970, 8, 132–141. [Google Scholar] [CrossRef]
- Sumaedi, S.; Bakti, I.G.; Rakhmawati, T.; Widianti, T.; Astrini, N.J.; Damayanti, S.; Massijaya, M.A.; Jati, R.K. Factors influencing intention to follow the “stay at home” policy during the COVID-19 pandemic. Int. J. Health Gov. 2020, 26, 13–27. [Google Scholar] [CrossRef]
- Legros, S.; Cislaghi, B. Mapping the social-norms literature: An overview of reviews. Perspect. Psychol. Sci. 2019, 15, 62–80. [Google Scholar] [CrossRef]
- Nguyen, L.H.; Joshi, A.D.; Merino, J.; Ma, W.; Lo, C.H.; Kwon, S.; Wang, K.; Graham, M.S.; Polidori, L.; Menni, C.; et al. Self-reported COVID-19 vaccine hesitancy and uptake among participants from different racial and ethnic groups in the United States and United Kingdom. Nat. Commun. 2022, 13, 636. [Google Scholar] [CrossRef]
- Geber, S.; Hefner, D. Social norms as communicative phenomena: A communication perspective on the theory of normative social behavior. Stud. Commun. Media 2019, 8, 6–28. [Google Scholar] [CrossRef]
- Boonyaratkalin, P.; Partiprajak, S.; Piaseu, N. Flood Preparedness Literacy and behaviors in community dwelling older adults. Disaster Med. Public Health Prep. 2020, 15, 452–457. [Google Scholar] [CrossRef]
- Soorani, F.; Ahmadvand, M. Determinants of consumers’food management behavior: Applying and extending the theory of planned behavior. Waste Manag. 2019, 98, 151–159. [Google Scholar] [CrossRef]
- Kuhlicke, C.; Masson, T.; Kienzler, S.; Sieg, T.; Thieken, A.H.; Kreibich, H. Multiple flood experiences and social resilience: Findings from three surveys on households and companies exposed to the 2013 flood in Germany. Weather. Clim. Soc. 2020, 12, 63–88. [Google Scholar] [CrossRef]
- Abad, R.P.; Schwanen, T.; Fillone, A.M. Commuting behavior adaptation to flooding: An analysis of transit users’ choices in Metro Manila. Travel Behav. Soc. 2020, 18, 46–57. [Google Scholar] [CrossRef]
- Dariagan, J.D.; Atando, R.B.; Asis, J.L. Disaster preparedness of local governments in Panay Island, Philippines. Nat. Hazards 2020, 105, 1923–1944. [Google Scholar] [CrossRef] [PubMed]
- Lechowska, E. What determines flood risk perception? A review of factors of flood risk perception and relations between its basic elements. Nat. Hazards 2018, 94, 1341–1366. [Google Scholar] [CrossRef]
- Lavrakas, P.J. Encyclopedia of Survey Research Methods; Sage Publications, Inc.: Thousand Oaks, CA, USA, 2008. [Google Scholar]
- Kurata, Y.B.; Prasetyo, Y.T.; Ong, A.K.; Cahigas, M.M.L.; Robas, K.P.E.; Nadlifatin, R.; Persada, S.F.; Chuenyindee, T.; Thana, K. Predicting factors influencing intention to donate for super Typhoon Odette victims: A structural equation model forest classifier approach. Int. J. Disaster Risk Reduct. 2022, 81, 103287. [Google Scholar] [CrossRef]
- Cvetković, V.; Roder, G.; Öcal, A.; Tarolli, P.; Dragićević, S. The role of gender in preparedness and response behaviors towards flood risk in Serbia. Int. J. Environ. Res. Public Health 2018, 15, 2761. [Google Scholar] [CrossRef] [PubMed]
- de Bruijn, M.A.A.M.; van Sonderen, A.; van Coevorden-Hameete, M.H.; Bastiaansen, A.E.M.; Schreurs, M.W.J.; Rouhl, R.P.W.; van Donselaar, C.A.; Majoie, M.H.J.M.; Neuteboom, R.F.; Sillevis Smitt, P.A.E.; et al. Evaluation of seizure treatment in anti-LGI1, anti-NMDAR, and anti-GABABR encephalitis. Neurology 2019, 92, e2185–e2196. [Google Scholar] [CrossRef] [PubMed]
- Levin, N.; Phinn, S. Assessing the 2022 Flood Impacts in Queensland Combining Daytime and Nighttime Optical and Imaging Radar Data. Remote Sens. 2022, 14, 5009. [Google Scholar] [CrossRef]
- Han, Z.; Nigg, J. The influences of business and decision makers’ characteristics on disaster preparedness—A study on the 1989 Loma Prieta earthquake. Int. J. Disaster Risk Sci. 2012, 2, 22–31. [Google Scholar] [CrossRef]
- Cahigas, M.M.L.; Prasetyo, Y.T.; Persada, S.F.; Nadlifatin, R. Examining Filipinos’ intention to revisit Siargao after Super Typhoon Rai 2021 (Odette): An extension of the theory of planned behavior approach. Int. J. Disaster Risk Reduct. 2023, 84, 103455. [Google Scholar] [CrossRef]
- Parvin, K.; Sultana, N.; Naved, R.T. Disclosure and help seeking behavior of women exposed to physical spousal violence in Dhaka slums. BMC Public Health 2016, 16, 383. [Google Scholar] [CrossRef]
- Prasetyo, Y.T.; Castillo, A.M.; Salonga, L.J.; Sia, J.A.; Seneta, J.A. Factors affecting perceived effectiveness of COVID-19 prevention measures among Filipinos during enhanced community quarantine in Luzon, Philippines: Integrating Protection Motivation Theory and extended theory of planned behavior. Int. J. Infect. Dis. 2020, 99, 312–323. [Google Scholar] [CrossRef]
- Puzyreva, K.; de Vries, D.H. ‘A low and watery place’: A case study of flood history and sustainable community engagement in flood risk management in the County of Berkshire, England. Int. J. Disaster Risk Reduct. 2021, 52, 101980. [Google Scholar] [CrossRef]
- American Psychological Association. Manage Flood-Related Distress by Building Resilience. Available online: https://www.apa.org/topics/disasters-response/distress-flooding (accessed on 20 November 2022).
- Philippine Atmospheric, Geophysical, and Astronomical Services Association. Floods. Available online: https://www.pagasa.dost.gov.ph/learning-tools/floods (accessed on 20 November 2022).
- Social Norms. In Stanford Encyclopedia of Philosophy. 2018. Available online: https://plato.stanford.edu/entries/social-norms/ (accessed on 12 March 2023).
- Ong, A.K.; Prasetyo, Y.T.; Lagura, F.C.; Ramos, R.N.; Sigua, K.M.; Villas, J.A.; Young, M.N.; Diaz, J.F.; Persada, S.F.; Redi, A.A. Factors affecting intention to prepare for mitigation of “The big one” earthquake in the Philippines: Integrating protection motivation theory and extended theory of planned behavior. Int. J. Disaster Risk Reduct. 2021, 63, 102467. [Google Scholar] [CrossRef]
- Wouter Botzen, W.J.; Deschenes, O.; Sanders, M. The Economic Impacts of Natural Disasters: A Review of Models and Empirical Studies. Rev. Environ. Econ. Policy 2019, 13, 167–341. [Google Scholar] [CrossRef]
- Ajzen, I.; Kruglanski, A.W. Reasoned action in the service of goal pursuit. Psychol. Rev. 2019, 126, 774–786. [Google Scholar] [CrossRef]
- Weichselgartner, J.; Pigeon, P. The Role of Knowledge in Disaster Risk Reduction. Int. J. Disaster Risk Sci. 2015, 6, 107–116. [Google Scholar] [CrossRef]
- Heidenrich, P.A.; Fonarow, G.C.; Breathett, K.; Jurgens, C.Y.; Pisani, B.A.; Pozehl, B.J.; Spertus, J.A.; Taylor, K.G.; Thibodeau, J.T.; Yancy, C.W.; et al. 2020 ACC/AHA Clinical Performance and Quality Measures for Adults with Heart Failure. Circ. Cardiovasc. Qual. Outcomes 2020, 13, e000099. [Google Scholar] [CrossRef]
- Barati, M.; Bashirian, S.; Jenabi, E.; Khazaei, S.; Karimi-Shahanjarini, A.; Zareian, S. Factors associated with preventive behaviours of COVID-19 among hospital staff in Iran in 2020: An application of the Protection Motivation Theory. J. Hosp. Infect. 2020, 105, 430–433. [Google Scholar]
- Attems, M.; Thaler, T.; Genovese, E.; Fuchs, S. Implementation of property-level flood risk adaptation (PLFRA) measures: Choices and decisions. WIREs Water 2019, 7, e1404. [Google Scholar] [CrossRef]
- United States Department of Labor Occupational Safety and Health Administration. Evacuation Plans and Procedures eTool. Available online: https://www.osha.gov/etools/evacuation-plans-procedures (accessed on 12 March 2023).
- Savari, M.; Moradi, M. The effectiveness of drought adaptation strategies in explaining the livability of Iranian rural households. Habitat Int. 2022, 124, 102560. [Google Scholar] [CrossRef]
- Kahlor, L.A.; Wang, W.; Olson, H.C.; Li, X.; Markman, A.B. Public perceptions and information seeking intentions related to seismicity in five Texas communities. Int. J. Disaster Risk Reduct. 2019, 37, 101147. [Google Scholar] [CrossRef]
- Hair, J.; Babin, B.; Anderson, R.; Black, W. Multivariate Data Analysis: 8th Edition. Available online: https://www.cengage.com/c/multivariate-data-analysis-8e-hair/9781473756540PF (accessed on 18 February 2023).
- Alismaiel, O.A. Using Structural Equation Modeling to Assess Online Learning Systems’ Educational Sustainability for University Students. Sustainability 2021, 13, 13565. [Google Scholar] [CrossRef]
- Zigde, H.; Tsegaye, E. Multivariate Analysis of Water Quality and Identification of Potential Pollution Sources of Lake Hawasa, Ethiopia. Environ. Sci. 2019, 126, 52424–52429. [Google Scholar]
- Rao, Y.; Saleem, A.; Saeed, W.; Haq, J.U. Online Consumer Satisfaction during COVID-19: Perspective of a Developing Country. Front. Psychol. 2021, 12, 751854. [Google Scholar] [CrossRef] [PubMed]
- Gefen, D.; Straub, D.; Boudreau, M.-C. Structural equation modeling and regression: Guidelines for Research Practice. Commun. Assoc. Inf. Syst. 2000, 4, 7. [Google Scholar] [CrossRef]
- Steiger, J.H. Understanding the limitations of global fit assessment in structural equation modeling. Personal. Individ. Differ. 2007, 42, 893–898. [Google Scholar] [CrossRef]
- Ursachi, G.; Horodnic, I.A.; Zait, A. How reliable are measurement scales? external factors with indirect influence on reliability estimators. Procedia Econ. Financ. 2015, 20, 679–686. [Google Scholar] [CrossRef]
- VanderWeele, T.; Vansteelandt, S. A statistical test to reject the structural interpretation of a latent variable. J. R. Stat. Soc. Ser. B Stat. Methodol. 2022, 84, 2032–2054. [Google Scholar] [CrossRef]
- United Nations Office for Disaster Risk Reduction; Centre for Research on the Epidemiology of Disasters. The Human Cost of Disasters: An Overview of the Last 20 Years (2000–2019). 2020. Available online: https://www.undrr.org/publication/human-cost-disasters-overview-last-20-years-2000-2019 (accessed on 29 April 2022).
- Fothergill, L.J.; Disney, A.S.; Wilson, E.E. A qualitative exploration of the psychological impacts of living with the uncertainty of persistent flood risk. Public Health 2021, 198, 141–145. [Google Scholar] [CrossRef]
- Dixon, S. Global Average Time Spent per Day on Social Media by Generation 2021. Statista. 2022. Available online: https://www.statista.com/statistics/1314973/global-daily-time-spent-on-social-media-networks-generation/#:~:text=According%20to%20a%20global%20survey,day%20on%20online%20social%20platforms (accessed on 5 December 2022).
- Gizzi, F.T.; Potenza, M.R. Earthquake insurance in California, USA: What does community-generated big data reveal to us? Big Data Cogn. Comput. 2022, 6, 60. [Google Scholar] [CrossRef]
- Kusumastuti, R.D.; Viverita; Husodo, Z.A.; Suardi, L.; Danarsari, D.N. Developing a resilience index towards natural disasters in Indonesia. Int. J. Disaster Risk Reduct. 2014, 10, 327–340. [Google Scholar] [CrossRef]
- Kuang, D.; Lao, K. Learning from Floods: Linking flood experience and flood resilience. J. Environ. Manag. 2020, 271, 111025. [Google Scholar] [CrossRef] [PubMed]
- Ong, A.K.; Prasetyo, Y.T.; Kusonwattana, P.; Yuduang, N.; Persada, S.F.; Nadlifatin, R.; Cahigas, M.M.; Chuenyindee, T.; Thana, K. Factors affecting the intention to prepare for tsunami in Thailand. Ocean. Coast. Manag. 2023, 233, 106464. [Google Scholar] [CrossRef]
- Gumasing, M.J.; Prasetyo, Y.T.; Ong, A.K.; Nadlifatin, R.; Persada, S.F. Determining factors affecting the perceived preparedness of super typhoon: Three broad domains of Ergonomics Approach. Sustainability 2022, 14, 12202. [Google Scholar] [CrossRef]
- Papagiannaki, K.; Petrucci, O.; Diakakis, M.; Kotroni, V.; Aceto, L.; Bianchi, C.; Brázdil, R.; Gelabert, M.G.; Inbar, M.; Kahraman, A.; et al. Developing a large-scale dataset of flood fatalities for territories in the Euro-Mediterranean region, FFEM-DB. Sci. Data 2022, 9, 166. [Google Scholar] [CrossRef] [PubMed]
- Kawasaki, A.; Kawamura, G.; Zin, W.W. A local level relationship between floods and poverty. A case in Myanmar. Int. J. Disaster Risk Reduct. 2020, 42, 101348. [Google Scholar] [CrossRef]
- Department of Science and Technology—Philippine Atmospheric, Geophysical and Astronomical Services Administration. Annual Tropical Cyclone Tracks. Available online: https://www.pagasa.dost.gov.ph/information/annual-cyclone-track (accessed on 3 February 2023).
- Department of Science and Technology—Philippine Atmospheric, Geophysical and Astronomical Services Administration. Annual Report on Philippine Tropical Cyclones. 2020. Available online: https://pubfiles.pagasa.dost.gov.ph/pagasaweb/files/tamss/weather/tcsummary/PAGASAARTC_2020.pdf (accessed on 3 February 2023).
- German, J.D.; Ong, A.K.; Redi, A.A.; Prasetyo, Y.T.; Robas, K.P.; Nadlifatin, R.; Chuenyindee, T. Classification modeling of intention to donate for victims of Typhoon odette using Deep Learning Neural Network. Environ. Dev. 2023, 45, 100823. [Google Scholar] [CrossRef]
- Caspellan, P.A. International Disaster Law at the Domestic Level. Available online: https://brill.com/view/journals/yido/3/1/article-p502_25.xml?language=en&ebody=full%20html-copy1 (accessed on 3 February 2023).




| Characteristics | Category | N | % |
|---|---|---|---|
| Gender | Female | 286 | 56.2 |
| Male | 210 | 41.3 | |
| Prefer not to say | 13 | 2.6 | |
| Age | 15–24 years old | 408 | 80.1 |
| 25–34 years old | 22 | 4.4 | |
| 35–44 years old | 18 | 3.6 | |
| 45–54 years old | 27 | 5.4 | |
| 55–64 years old | 33 | 6.6 | |
| Above 65 years old | 1 | 0.2 | |
| Personal Monthly Income | Less than PhP 10,957 | 327 | 64.2 |
| Between PhP 10,958 to PhP 21,914 | 61 | 12.0 | |
| Between PhP 21,915 to PhP 43,828 | 40 | 7.9 | |
| Between PhP 43,829 to PhP 76,699 | 29 | 5.7 | |
| Between PhP 76,700 to PhP 131,484 | 28 | 5.5 | |
| Between PhP 131,485 to PhP 219,140 | 14 | 2.8 | |
| At least PhP 219,141 | 10 | 2.0 | |
| Marital Status | Single | 438 | 86.1 |
| Married | 57 | 11.2 | |
| Widowed | 6 | 1.2 | |
| Annulled/divorced | 2 | 0.4 | |
| Separated | 5 | 1.0 | |
| Registered partnership | 1 | 0.2 | |
| Region | Region 1—Ilocos Region | 7 | 1.4 |
| Region 2—Cagayan Valley | 3 | 0.4 | |
| Region 3—Central Luzon | 125 | 24.8 | |
| Region 4A—CALABARZON | 113 | 22.3 | |
| Region 4B—Southwestern Tagalog | 4 | 0.8 | |
| Region 5—Bicol Region | 2 | 0.4 | |
| Region 7—Central Visayas | 2 | 0.4 | |
| Region 8—Eastern Visayas | 2 | 0.4 | |
| Region 10—Northern Mindanao | 1 | 0.2 | |
| Region 11—Davao Region | 4 | 0.8 | |
| Region 12—SOCCSKSARGEN | 3 | 0.2 | |
| NCR—National Capital Region | 243 | 48.1 | |
| Type of Residential House | 2-storey house | 6 | 1.2 |
| 3-storey house | 4 | 0.8 | |
| 4-storey house | 1 | 0.2 | |
| Apartment | 19 | 3.7 | |
| Bungalow | 105 | 20.6 | |
| Compound | 5 | 1.0 | |
| Condominium | 38 | 7.5 | |
| Informal settlement | 9 | 1.8 | |
| Single attached | 124 | 24.4 | |
| Single detached | 94 | 18.5 | |
| Townhouse | 104 | 20.4 | |
| Number of Household Members | 1 or living alone | 2 | 0.4 |
| 2 persons | 26 | 5.1 | |
| 3 persons | 71 | 13.9 | |
| 4 persons | 129 | 25.3 | |
| 5 persons | 115 | 22.6 | |
| 6 persons | 79 | 15.5 | |
| 7 persons | 34 | 6.7 | |
| 8 persons | 25 | 4.9 | |
| 9 persons | 11 | 2.2 | |
| 10 persons | 7 | 1.4 | |
| 11 persons | 2 | 0.4 | |
| 12 persons | 3 | 0.6 | |
| 14 persons | 2 | 0.4 | |
| 15 persons | 2 | 0.4 | |
| 19 persons | 1 | 0.2 | |
| Educational Attainment | College graduate | 92 | 18.1 |
| College undergraduate | 296 | 58.2 | |
| High school graduate | 95 | 18.7 | |
| High school undergraduate | 10 | 2.0 | |
| Post baccalaureate | 13 | 2.6 | |
| Elementary undergraduate and below | 1 | 0.2 | |
| Elementary graduate | 2 | 0.4 |
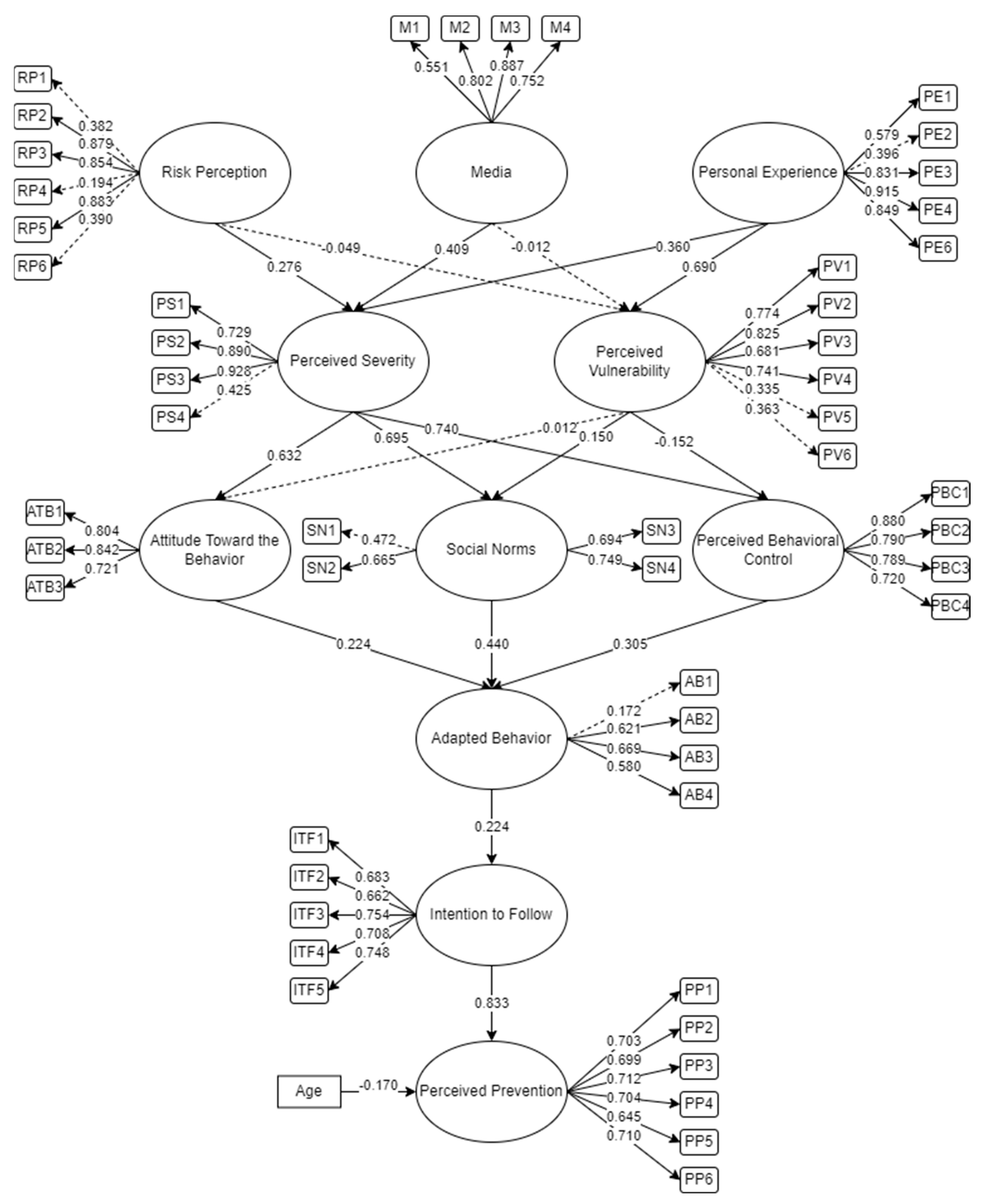
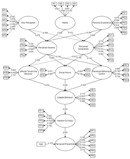
| Construct | Items | Measures | References |
|---|---|---|---|
| Risk Perception | RP1 | I think I can handle flood disasters by myself. | [19] |
| RP2 | I am able to assess the possible risks of flood disasters. | [16] | |
| RP3 | I am able to assess the possible results of flood disasters. | [39] | |
| RP4 | I trust the flood evacuation facilities. | [41] | |
| RP5 | I am able to assess the likelihood of flood events | [17] | |
| RP6 | I am willing to protect and take action before a flood disaster occurs | [42] | |
| Media | M1 | I am able to filter reliable and relevant information about flood disasters. | |
| M2 | I frequently use social media to communicate on flood disasters. | [22] | |
| M3 | I frequently use social media to track possible flood disaster events that might happen in the future. | [43] | |
| M4 | I follow news media accounts to inform myself about possible flood disaster events that might happen in the future. | ||
| Personal Experience | PE1 | I experience flood disasters often. | |
| PE2 | I feel anxious whenever there are reported floods around our area. | [23] | |
| PE3 | I have learned from my past experiences with flood disasters. | [44] | |
| PE4 | My experiences with flood disasters have helped me prepare better when there is a possible flood event that may happen. | [45] | |
| PE5 | I am able to influence my future outcomes when there is a flood event based on experience. | [23] | |
| Perceived Severity | PS1 | I am alert and prepared for flood disasters due to perceived threats. | [25] |
| PS2 | I know that floods are an extreme outcome of typhoons. | [46] | |
| PS3 | I believe that flood disasters may affect my way of life. | [47] | |
| PS4 | I think flood disasters are a severe threat to humans. | [48] | |
| Perceived Vulnerability | PV1 | I am in close proximity to hazard-prone areas. | [25] |
| PV2 | My community is vulnerable to flood disasters. | [47,49] | |
| PV3 | I have experienced being vulnerable to flood disasters before. | [47,49] | |
| PV4 | My family may be affected by flood disasters. | [48] | |
| PV5 | My area is near the assigned local evacuation centers. | ||
| PV6 | I am near local responders/flood water rescue teams. | ||
| Attitude toward the Behavior | ATB1 | I am optimistic about my self-performance in flood disasters. | [29] |
| ATB2 | I do not feel stressed when there are impending floods. | [50] | |
| ATB3 | I know the flood disaster precautions in my community. | [51] | |
| Social Norms | SN1 | My loved ones affect my behavior to prepare for flood disasters. | [52] |
| SN2 | I feel compelled to prepare and inform myself of flood disasters. | [53] | |
| SN3 | I am inspired to apply flood mitigation measures due to neighbors who do the same. | [54] | |
| SN4 | When it comes to preparing for a natural hazard, I want to do what my friends and family think I should do. | [55] | |
| Perceived Behavioral Control | PBC1 | Preventing the possible effects of flood disasters depends on myself. | [56] |
| PBC2 | I am confident that I can take precautionary measures against the damages of flood disasters. | [57] | |
| PBC3 | I am confident that I have enough knowledge about flood disasters. | [58] | |
| PBC4 | I think preventive protocols are easy to implement | [3] | |
| Adapted Behavior | AB1 | I do not experience adverse physical or mental effects due to floods. | |
| AB2 | I always prepare emergency supplies and items whenever there is a possibility of floods. | [56] | |
| AB3 | I connect and build relationships with neighbors when preparing for a flood. | [59] | |
| AB4 | I make changes to the house to make it flood-proof or flood-resistant (e.g., waterproof foundations, replace water-sensitive flooring). | [28] | |
| Intention to Follow | ITF1 | I have participated in community preparedness activities and workshops. | [23] |
| ITF2 | I rely on government agencies, especially public transportation, in flood events. | ||
| ITF3 | I intend to follow government officials if they ask me to evacuate even before a flood disaster hits my area. | [49] | |
| ITF4 | I practice evacuation plans on a regular basis. | [60] | |
| ITF5 | I monitor the local government’s announcements during possible flood events. | ||
| Perceived Prevention | PV1 | I am knowledgeable about disaster preventive measures set by local government units. | [25] |
| PV2 | I will join flood disaster preparedness activities conducted by my community. | [61] | |
| PV3 | I will educate myself about the potential risks and effects of flood disasters. | [62] | |
| PV4 | I seek information on how to prepare for flood disasters. | [62] | |
| PV5 | My school educates me about disaster prevention and preparedness. | ||
| PV6 | My school informs me about possible flood disasters in the near future. |
| Item | Mean | StDev | Variance | Factor Loading | ||
|---|---|---|---|---|---|---|
| Initial | Final | |||||
| Risk Perception | RP1 | 2.833 | 1.216 | 1.478 | 0.382 | - |
| RP2 | 3.721 | 1.010 | 1.020 | 0.879 | 0.866 | |
| RP3 | 3.811 | 1.008 | 1.016 | 0.854 | 0.863 | |
| RP4 | 3.200 | 1.108 | 1.227 | 0.194 | - | |
| RP5 | 3.509 | 0.975 | 0.951 | 0.883 | 0.887 | |
| RP6 | 4.246 | 0.858 | 0.737 | 0.390 | - | |
| Media | M1 | 4.037 | 0.863 | 0.745 | 0.551 | 0.663 |
| M2 | 4.128 | 1.012 | 1.025 | 0.802 | 0.803 | |
| M3 | 4.130 | 1.005 | 1.011 | 0.887 | 0.897 | |
| M4 | 4.283 | 0.940 | 0.884 | 0.752 | 0.772 | |
| Personal Experience | PE1 | 2.552 | 1.205 | 1.453 | 0.579 | 0.581 |
| PE2 | 3.483 | 1.201 | 1.443 | 0.396 | - | |
| PE3 | 3.762 | 1.157 | 1.339 | 0.831 | 0.833 | |
| PE4 | 3.859 | 1.108 | 1.228 | 0.915 | 0.916 | |
| PE5 | 3.857 | 1.020 | 1.040 | 0.849 | 0.853 | |
| Perceived Severity | PS1 | 3.919 | 0.865 | 0.747 | 0.729 | 0.778 |
| PS2 | 4.352 | 0.835 | 0.697 | 0.890 | 0.898 | |
| PS3 | 4.277 | 0.853 | 0.728 | 0.928 | 0.932 | |
| PS4 | 4.420 | 0.816 | 0.665 | 0.425 | - | |
| Perceived Vulnerability | PV1 | 2.906 | 1.219 | 1.487 | 0.774 | 0.772 |
| PV2 | 2.963 | 1.292 | 1.670 | 0.825 | 0.826 | |
| PV3 | 3.481 | 1.339 | 1.793 | 0.681 | 0.685 | |
| PV4 | 3.354 | 1.254 | 1.572 | 0.741 | 0.741 | |
| PV5 | 3.059 | 1.143 | 1.308 | 0.335 | - | |
| PV6 | 3.045 | 1.169 | 1.366 | 0.363 | - | |
| Attitude toward the Behavior | ATB1 | 3.460 | 0.940 | 0.883 | 0.804 | 0.809 |
| ATB2 | 2.835 | 1.196 | 1.429 | 0.842 | 0.845 | |
| ATB3 | 3.385 | 1.076 | 1.159 | 0.721 | 0.729 | |
| Social Norms | SN1 | 3.835 | 1.041 | 1.083 | 0.472 | - |
| SN2 | 3.949 | 0.877 | 0.769 | 0.665 | 0.665 | |
| SN3 | 3.664 | 1.044 | 1.090 | 0.694 | 0.702 | |
| SN4 | 3.821 | 0.931 | 0.868 | 0.749 | 0.753 | |
| Perceived Behavioral Control | PBC1 | 3.531 | 1.062 | 1.128 | 0.880 | 0.901 |
| PBC2 | 3.641 | 0.949 | 0.900 | 0.790 | 0.802 | |
| PBC3 | 3.639 | 0.959 | 0.920 | 0.789 | 0.806 | |
| PBC4 | 3.419 | 1.059 | 1.122 | 0.720 | 0.741 | |
| Adapted Behavior | AB1 | 3.316 | 1.124 | 1.264 | 0.172 | - |
| AB2 | 3.723 | 1.018 | 1.035 | 0.621 | 0.763 | |
| AB3 | 3.312 | 1.208 | 1.459 | 0.669 | 0.712 | |
| AB4 | 3.360 | 1.192 | 1.420 | 0.580 | 0.697 | |
| Intention to Follow | ITF1 | 2.780 | 1.281 | 1.640 | 0.683 | 0.698 |
| ITF2 | 3.189 | 1.194 | 1.425 | 0.662 | 0.692 | |
| ITF3 | 3.961 | 0.971 | 0.943 | 0.754 | 0.726 | |
| ITF4 | 2.664 | 1.281 | 1.641 | 0.708 | 0.715 | |
| ITF5 | 4.090 | 1.014 | 1.027 | 0.748 | 0.753 | |
| Perceived Prevention | PP1 | 3.538 | 1.049 | 1.099 | 0.703 | 0.734 |
| PP2 | 3.417 | 1.096 | 1.200 | 0.699 | 0.701 | |
| PP3 | 4.218 | 0.829 | 0.687 | 0.712 | 0.718 | |
| PP4 | 4.110 | 0.885 | 0.783 | 0.704 | 0.717 | |
| PP5 | 3.916 | 1.108 | 1.227 | 0.645 | 0.658 | |
| PP6 | 3.864 | 1.085 | 1.176 | 0.710 | 0.732 | |
| Goodness of Fit Measures | Parameter Estimates | Minimum Cutoff | Suggested by |
|---|---|---|---|
| Incremental Fit Index (IFI) | 0.871 | >0.80 | Gefen et al. [67] |
| Tucker Lewis Index (TLI) | 0.888 | >0.80 | Gefen et al. [67] |
| Comparative Fit Index (CFI) | 0.887 | >0.80 | Gefen et al. [67] |
| Goodness of Fit Index (GFI) | 0.855 | >0.80 | Gefen et al. [67] |
| Adjusted Goodness of Fit Index (AGFI) | 0.824 | >0.80 | Gefen et al. [67] |
| Room Mean Square Error of Approximation (RMSEA) | 0.055 | <0.07 | Steiger [68] |
| Factor | Cronbach’s Alpha | Average | Composite Reliability |
|---|---|---|---|
| Risk Perception | 0.793 | 0.772 | 0.910 |
| Media | 0.835 | 0.621 | 0.866 |
| Personal Experience | 0.860 | 0.649 | 0.878 |
| Perceived Severity | 0.763 | 0.760 | 0.904 |
| Perceived Vulnerability | 0.839 | 0.574 | 0.843 |
| Attitude toward the Behavior | 0.749 | 0.633 | 0.838 |
| Social Norms | 0.740 | 0.501 | 0.750 |
| Perceived Behavioral Control | 0.801 | 0.663 | 0.887 |
| Adapted Behavior | 0.707 | 0.525 | 0.768 |
| Intention to Follow | 0.786 | 0.514 | 0.841 |
| Perceived Prevention | 0.814 | 0.505 | 0.859 |
| Island | Number of Typhoons |
|---|---|
| Luzon | 5 |
| Visayas | 3.8 |
| Mindanao | 1.8 |
Disclaimer/Publisher’s Note: The statements, opinions and data contained in all publications are solely those of the individual author(s) and contributor(s) and not of MDPI and/or the editor(s). MDPI and/or the editor(s) disclaim responsibility for any injury to people or property resulting from any ideas, methods, instructions or products referred to in the content. |
© 2023 by the authors. Licensee MDPI, Basel, Switzerland. This article is an open access article distributed under the terms and conditions of the Creative Commons Attribution (CC BY) license (https://creativecommons.org/licenses/by/4.0/).
Share and Cite
Kurata, Y.B.; Ong, A.K.S.; Ang, R.Y.B.; Angeles, J.K.F.; Bornilla, B.D.C.; Fabia, J.L.P. Factors Affecting Flood Disaster Preparedness and Mitigation in Flood-Prone Areas in the Philippines: An Integration of Protection Motivation Theory and Theory of Planned Behavior. Sustainability 2023, 15, 6657. https://doi.org/10.3390/su15086657
Kurata YB, Ong AKS, Ang RYB, Angeles JKF, Bornilla BDC, Fabia JLP. Factors Affecting Flood Disaster Preparedness and Mitigation in Flood-Prone Areas in the Philippines: An Integration of Protection Motivation Theory and Theory of Planned Behavior. Sustainability. 2023; 15(8):6657. https://doi.org/10.3390/su15086657
Chicago/Turabian StyleKurata, Yoshiki B., Ardvin Kester S. Ong, Ranice Ysabelle B. Ang, John Karol F. Angeles, Bianca Danielle C. Bornilla, and Justine Lian P. Fabia. 2023. "Factors Affecting Flood Disaster Preparedness and Mitigation in Flood-Prone Areas in the Philippines: An Integration of Protection Motivation Theory and Theory of Planned Behavior" Sustainability 15, no. 8: 6657. https://doi.org/10.3390/su15086657
APA StyleKurata, Y. B., Ong, A. K. S., Ang, R. Y. B., Angeles, J. K. F., Bornilla, B. D. C., & Fabia, J. L. P. (2023). Factors Affecting Flood Disaster Preparedness and Mitigation in Flood-Prone Areas in the Philippines: An Integration of Protection Motivation Theory and Theory of Planned Behavior. Sustainability, 15(8), 6657. https://doi.org/10.3390/su15086657

