Next Article in Journal
Beyond Cultural Instrumentality: Exploring the Concept of Total Diaspora Cultural Capital for Sustainability
Previous Article in Journal
A Review on the Application of 3D Printing Technology in Pavement Maintenance
 
 
Font Type:
Arial Georgia Verdana
Font Size:
Aa Aa Aa
Line Spacing:
Column Width:
Background:
Article

Modelling Stakeholders’ Knowledge and Perception in a Fuzzy Cognitive Map: The Case of the Extra-Virgin Olive Oil (EVOO) Value Chain in Central Italy

Institute of Research on Terrestrial Ecosystems, National Research Council, Via Marconi 2, 05010 Porano, Italy
*
Author to whom correspondence should be addressed.
Sustainability 2023, 15(7), 6236; https://doi.org/10.3390/su15076236
Submission received: 10 February 2023 / Revised: 16 March 2023 / Accepted: 30 March 2023 / Published: 5 April 2023

Abstract

Italy is the second largest extra-virgin olive oil (EVOO) producer within the European Union. Despite its importance in preserving rural landscape and in supporting household economy, the EVOO sector faces several constraints due to high management costs, small farm size, lack of cooperation and investment, production vulnerability, and farmers’ ageing. Such a number of weak points suggests the need to identify and adopt innovative approaches, at both the farm and oil mill levels. In order to address these priorities, a fuzzy cognitive mapping (FCM) survey was carried out in Umbria region, central Italy, involving key local stakeholders of the EVOO value chain in the Orvieto district. Based on stakeholders’ perception and knowledge, this paper aims to identify and evaluate the most relevant components of the local olive oil value chain, and predict scenarios responding to hypothetical changes of the same components. These stakeholders were firstly invited to each build an individual fuzzy cognitive map and then, grouped all together, build a joint fuzzy cognitive map. Finally, the maps represented both the individual and the grouped stakeholders’ perceptions. The maps were translated into adjacency matrices in order to create an FCM model by applying the software “Mental Modeler”. In total, 24 participants, including practitioners, multipliers, researchers, suppliers and members of local administration, participated in the survey. The component analysis and the scenario analysis highlighted several priority issues: to preserve the ecosystem functioning, to implement cooperation, innovation and education, to adapt and mitigate climate change. The main novelty of this study is that all stakeholders’ categories in the EVOO sector recognize several challenges to sustain the EVOO value chain, in particular, climate change adaptation and mitigation.

1. Introduction

In the Mediterranean region, particularly in marginal areas, olive orchards account for a large share of utilized agricultural area. Italy is the second largest extra-virgin olive oil (EVOO) producer of the European Union. At a national level, the Umbria region can be considered one of the most interesting areas because of the high-quality EVOO production (e.g., PDO Umbria) and the strong connection between the traditional knowledge and the local communities [1]. The regional EVOO value chain involves about 27,000 farms, covering about 17,000 ha and including 270 oil mills, contributing to 2% of the national production [2]. Furthermore, the olive oil sector is mainly based on small and medium farms that are fundamental to support family business and rural economy [3]. However, the EVOO value chain faces several constraints, such as high management and production costs, small farm size, lack of cooperation and investment, production fluctuations, and farmers’ ageing [4,5]. In addition, the olive cultivation area has been decreasing during the last decades, mainly because of the abandonment of most marginal orchards [6]. At the international level, the Italian EVOO sector currently faces many difficulties in competing with other Mediterranean countries, in particular Spain [7].
The olive tree cultivation can be preserved only by improving and valorizing all the EVOO value chain and recognizing the multifunctional role of olive orchards in preserving landscape and rural economy. In the face of unsustainable land-use changes, including intensified agricultural production and land abandonment, complex systems promote various socioeconomic and ecological functions, such as soil erosion control, product diversification, decreased nitrogen leaching, increased carbon sequestration, improved biodiversity and rural landscape [8,9]. Although Mediterranean landscapes have been conserved through traditional agroforestry practices [10], new concepts and innovative management practices are necessary [11]. However, several studies carried out in Europe found that several constraints, such as the lack of knowledge and expertise of farmers, advisors and policy makers concerning agroforestry system establishment and management, hamper the diffusion and adoption of innovative practices [12,13].
Furthermore, oil extraction generates several by-products that need to be carefully managed. Oil mill wastes, such as water and pomace, cannot be released in soils and water bodies because of their high toxicity in terms of phenol, lipid and organic acids. Therefore, their management is one of the main problems of the EVOO industry [14]. At the same time, such wastes can be treated as by-products [15] to produce bioenergy [16], compost [17], pharmaceutical products [18] and olive pâté [19].
In order to face all the mentioned challenges, the local EVOO value chain was included as a case study within a European research project funded by the EU’s H2020 research and innovation program: Agroforestry Innovation Networks (AFINET, http://www.agroforestry.eu/afinet, accessed on 9 February 2023, 1 January 2017–31 December 2019). AFINET planned for the dissemination in order to promote innovative ideas to face challenges and resolve problems of practitioners in the agroforestry systems. AFINET created a European interregional network, constituted by several Regional Agroforestry Innovation Networks (RAINs) operating in various European countries. Each RAIN enclosed a balanced representation of stakeholders (farmers, policy makers, advisors, consumers, researchers) with complementary expertise and knowledge,
In order to respond to the main problems of the EVOO sector, the Italian partner of AFINET project focused its own RAIN on a local EVOO value chain. The main aim was to promote innovative approaches, both at the cultural (olive orchard management adopting agroforestry practices) and industrial level (reutilization of olive oil mill waste in new by-products).
In order to highlight the innovation needs according to their perception and knowledge, the network of stakeholders were invited to implement a fuzzy cognitive map (FCM) study. In the last decades, the FCM approach has been recognized as a useful tool to assess the factors affecting the actors’ reliability in a specific production system or, in general, to represent dynamical systems [20]. FCM is a qualitative survey addressed to stakeholders, aimed to visualize and structure their knowledge and perception on a particular system [21]. According to the most common methodologies [22,23], a map is built taking into account defined variables and causal relationships among them. A cognitive map, furthermore, reports the subjective weights of the causal relationships. The FCM analysis provides useful suggestions on the consequences determined by the variation of one or more components in the system. For instance, FCM can model the effect of different policy options [24]. FCM is used in environmental and agriculture studies, also augmenting the individual cognitive maps to model generic ecosystems through the knowledge of experts [25]. FCM usually involves local people, since their communities, in particular in rural areas, have often quite a detailed understanding of the territories where they live [26].
Adopting the FCM approach, the present study aims at three main objectives: (1) to define the most important components affecting the local EVOO value chain according to the local stakeholders’ knowledge and perception; (2) to highlight the strength of positive or negative relationships among these components; and (3) to run “what if” scenarios to determine how components might react under a range of possible conditions.

2. Materials and Methods

An FCM map is a network of variables and relationships among them. The importance of a relation between two variables is expressed as a sign and a weight, the plus sign denoting a direct relationship and the minus an inverse one. The weight is conventionally expressed as a number from zero (no relation) to one (maximum relation strength). See Figure 1 for an elementary FCM example.
Operatively, an FCM consists of a list of concepts and in the so-called adjacency matrix of the weights. Algebraically, it is a kind of graph where the concepts are the nodes and the relationships are the arrows. Measures of importance can be assigned to FCM variables in the relationships network. For the said Wij strength of the relationship from variable i to variable j, we define [22]:
  • The outdegree of variable i is odi = Σj|Wij|. It represents the cumulative strength of the arrows’ exiting form, i, regardless of their sing.
  • The indegree of variable i is idi = Σj|Wji|. It represents the cumulative strength of the arrows going into i, regardless of their sing.
  • The centrality ceni = odi + idi. It is the measure of the importance of the variable within the FCM.
As it appears from the above definitions, drivers have a zero indegree and receivers have a zero outdegree. We also define two measures associated to the FCM network as a whole [22]:
  • The complexity c is the ratio of the number of receivers to drivers. It ranges from zero (i.e., no receivers) to infinity (i.e., no drivers).
  • The density d is the ratio of the number of arrows to the maximum number of possible arrows; said M the actual number of arrows and N the number of variables, d = M/N(N − 1). It is apparent that d > 0 since M > 0, while the extreme case, d = 1, corresponds to each variable interconnected, no drivers and no receivers. Equivalently, we can use the ratio of the total number of connections to the number of variable [27], i.e., M/N = (N − 1) d.
Fuzzy map modelling techniques are used to analyze the perception of groups of stakeholders about a given complex system in a wide range of disciplines [22,28]. Generally speaking, an FCM is not aimed at the prediction of quantitative parameters estimate, for which data-intensive, process-based models would be required. Rather, an FCM shows in a semi-quantitative way how the interconnected variables change as the other related variables are changed, providing hints about how such complex changes might unfold when considering the interactions among different options [29].

2.1. FCM Data Collection

The FCM survey was implemented in July 2018 and it involved five stakeholder groups, representing a sample of key actors of the olive oil value chain in the Orvieto district, placed in the south-west of the Umbria region (Figure 2).
During the FCM study, the stakeholders were firstly invited to build an individual FCM and then a grouped FCM, representing the perception of the pooled categories of stakeholders. This latter exercise provides a more coherent and complete picture of the knowledge domain with respect to a series of individual maps. In fact, respondents can learn from each other’s knowledge, discussing about which variables have to be considered as belonging to the system or not [30]. Individuals and grouped stakeholders’ maps were created according to the approach sketched in [26]. Two facilitators guided all the steps of the survey, supporting the participants to draw the maps. Facilitators tried as much as possible not to influence the perception of the participants, especially concerning the identification of the variables that affect the EVOO value chain and their respective relationships.
Facilitators handed out blank sheets of paper with some black boxes drawn, and asked the stakeholders to write in the boxes what, according to themselves, are the most important factors affecting the EVOO value chain in the Orvieto district. In the second step, each person was asked to draw the relationships between the variables, stressing the direct (+) or the inverse (−) character of the relationships. Literature recommends capturing the causal connections and their weight in sequence steps to avoid too high cognitive demands [31]. For this reason, participants were invited to write the actual strength values only after all the variables and the relative relationships were drafted on the paper, according to [32].
In the second phase, participants were divided into category groups to draw a cognitive map according to each stakeholder category, following the same steps to build the individual maps. The discussion among the stakeholders for each category was based on the list of variables emerging from each single map. The validation of the combined maps was assessed at least by one spokesman for each stakeholder category.

2.2. FCM Data Analysis

The causal maps that were sketched on paper during the cognitive mapping meeting were transferred in the Mental Modeler web application (https://www.mentalmodeler.com) in order to create adjacency matrices and to examine different scenarios [27]. This process was repeated for each individual map and for each group map. In this study, the post-processing entailed deleting relationships, adding relationships and renaming concepts, with the involvement of stakeholders, to reflect the respondents’ knowledge concerning the system and its behavior.
The last phase consisted of creating a total system map. The group cognitive map relationship weights were elaborated as weight matrices, computing the relevant variable- and model-related variables (outdegree, in degree, centrality, density and complexity as defined above) [22,32,33]. Attention was kept to the same concepts expressed with opposite signs to avoid misinterpretations, reversing arrows (i.e., switching weight signs) whenever needed. The outcome of such a procedure consists of the standardization of concept names. This is a particularly sensitive step, which involves some degree of arbitrariness. However, this step is of the utmost importance, since different stakeholder groups can assign opposite meanings to the same words used to describe the variables, expressing the so-called concept and dis-concept [33].
The final aggregated map contained more concepts and connections than any of the composing maps.

3. Results

In total, 24 participants, including practitioners, multipliers, researchers, suppliers and members of the local administration, participated in the FCM survey (Table 1).
A total of 30 cognitive maps (24 individual maps, five stakeholder category maps and one global combined map) were modelled. The general FCM statistics are reported in Table 2. In the following sessions, first we report about the component analysis and then we develop possible scenarios.

3.1. Component Analysis

3.1.1. Practitioners

Practitioners identified 14 components and 20 connections, with eight drivers and only one receiver component.
The maps are were graphically homogeneous, without a clear net of connections. The variables, as mentioned by the stakeholders, are generic and approximately defined (e.g., “oil”, “extra-virgin”; “Italy”; “olive fly”, etc.). Farmers with an academic background provided the most complex maps. However, olive quality represents the core of the maps (Figure 3).
According ro this stakeholder category, EVOO quality and company profit recorded the highest centrality at 5.9 and 5.8, respectively. Olive oil quality is of ordinary variability, but its indegree value is much higher than the outdegree value. Education of consumers (+1), logistic (+0.9), agronomic skills (+0.9) and organic management (+0.8) are the variables that positively affect the olive oil quality. On the contrary, this component is negatively influenced by climate change (−0.7) and conventional management (−0.7).
Company profit is a receiver variable with the higher indegree value. Labelling and packaging (+0.7), organic management (+0.8), education of consumers (+1), target market (+1) and production area of PDO (i.e., typical product of a specific rural area, +0.8) positively influence this component of the system. While, production costs (−0.8) and bureaucracy (−0.7) negatively affect the company profit.
Production costs recorded the third centrality value (3.9). It is an ordinary variable with indegree value much higher than the outdegree one. In fact, production costs negatively influence only the company profit, while this is positively affected by bureaucracy (+0.7) and climate change (+0.9), and negatively by cooperation (−0.8) and conventional management (−0.7).
Education of consumers recorded the fourth centrality value (2.9). It is an ordinary variable with the highest outdegree value and it positively influences olive oil quality and company profit (+ 1).
Finally, climate change and cooperation (centrality value 1.6) are driver components: the first influences production costs (+0.9) and olive oil quality (−0.7), while the second one influences productions costs (−0.8) and production area of PDO (0.8). Conventional management, labelling and packaging, bureaucracy, organic management, agronomic skills and logistics are the remaining driver variables with thelowest centrality (Table 3).

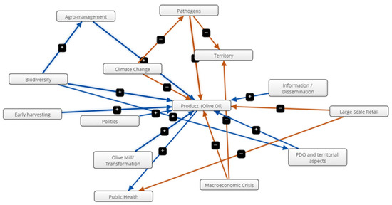
3.1.2. Multipliers

Multipliers mainly included farm advisors, consumers and experts of the local olive oil value chain. These stakeholders identified 14 components of the systems and 18 connections, with eight drivers and two receiver components.
The EVOO production seems to represent the core of the multipliers’ map (Figure 4).
According to the multipliers (Table 4), oil production is the most relevant component of the systems (centrality value 9.9). It is an ordinary variable that recorded the highest indegree value compared to all other variables. In fact, oil production influences only public health (+0.9), while it is positively influenced by several components: biodiversity (+1), early harvesting (+1), policies (0.8), oil mill transformation (+1), PDO and territorial aspects (0.7), agro-management (+1), information and dissemination (0.5). On the contrary, climate change (−0.8), pathogens (−1), economic crisis (−0.7) and large scale retail (−0.6) affect this component negatively.
Biodiversity is the driver component with higher centrality value (2.7): it positively influences agro-management (+1), oil production (+1) and PDO and territorial aspects (+0.7). Climate change is a driver component too (centrality value 1.6), and it negatively affects pathogens (−0.8) and oil production (−1). Policies, information and dissemination, large scale retail, olive mill transformation, macro-economic crisis and early harvesting are the remaining driver components of the system, with the lowest centrality value. On the contrary territory and public health are the only two receiver components: the first is negatively influenced by economic crisis (−0.8) and pathogens (−0.8); oil production positively influences public health (+0.8), while large scale retail has a negative effect on this component (−0.7).

3.1.3. Researchers

The researcher stakeholder group includes scientists and academics. These stakeholders identified the highest number of components of the systems (16) and connections (42); two components are receiver, while none of the variables are driver.
The researchers’ map is very ramified and with a character of biunivocity (Figure 5).
Researchers mainly consider the effects of climate change on the other components of the local olive oil value chain relevant. According to the researchers, climate change is in fact the most relevant component of the system (centrality value 11.4). It is an ordinary variable with a higher outdegree value (9.0). Climate change negatively influences several other components of the system. In particular, historical and cultural factors and the ecosystem recorded the maximum lowest value (−1). Biodiversity, rural landscape, networking, productivity and proactivity and exchanges recorded values were between −0.8 and −0.9. Other components such as innovation, the quality of products and organization of the value chain were scored between −0.6 and −0.7. Change in the use of soil is the only variable positively influenced by climate change (+1).
Rural landscape recorded 5.8 as the centrality value. This component, according to the researchers, is important to preserve the ecosystem (+0.8) and to provide satisfaction (+0.9). At the same time, historical and cultural factors (+0.7), biophilly (+1) and structure of society (+0.8) are relevant to preserve the rural landscape.
The quality of products and historical and cultural factors recorded 5.7 and 5.1 as centrality, respectively. Both variables are affected by climate change (−1 and −0.6, respectively). The quality of products is positively influenced by ecosystem services (+1), innovation (+0.9), biodiversity (+0.8), organization of value chain (+0.8), and historical and cultural factors (+0.3).
Historical and cultural factors positively affect biophilia (+0.8), rural landscape (+0.7), structure of society (+0.6), innovation (+0.4) and the quality of products (+0.3).
Researchers also consider the organization of the value chain important, since it recorded 5.0 as the centrality value. In fact, according to the researchers, this variable positively influences the quality of products (+0.8), ecosystem services (+0.6) and productivity (+0.4). At the same time, networking (+0.6), proactivity and exchanges (+0.9) and satisfaction (+0.7) positively affect the organization of the value chain.
Ecosystem and productivity are the only two receiver components of the system, with 3.7 and 2.0 as the centrality value. Researchers consider biodiversity (+1.0), biophilia (+0.9) and rural landscape (+0.8) as the most important components to preserve the ecosystem. At the same time, ecosystem services (+0.8) and organization of the value chain (+0.4) positively affect productivity of the local olive oil value chain (Table 5).

3.1.4. Suppliers

Supplier stakeholders that participated in the survey included mainly oil millers. These stakeholders identified 14 components of the system and 13 connections with only positive relations, with three driver and four receiver components.
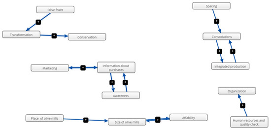
These stakeholders perceived technical–innovative variables, such as oil mill equipment and facilities, as the most relevant components of the system. The supplier maps showed a clustering that is particularly remarkable in this case, because often the variables are not connected at all among themselves (Figure 6).
The variable information about purchasing has a higher centrality value (4.0). This component positively influences marketing and awareness, both scored with the maximum higher value (+1). Suppliers perceive driver components such as olive fruits, crop spacing, place of oil mills, and human resources and quality checks (Table 6).

3.1.5. Administrators

The administration stakeholder category included members of the local authorities. This group of stakeholders identified 13 components of the system and 19 connections, with three driver and four receiver components.
In general, the maps of administrators were the most heterogeneous, wide ranged and well explained. Furthermore, administrators indicated digital platforms and events as relevant variables of the EVOO chain (Figure 7).
According to the administrators, planning is the most relevant component of the system, of which the centrality value was 7.0, with a higher outdegree value (6.0). Additionally, theweb (internet in general), partnership and product are perceived important, since their centrality scored 5.0.
Planning has a positive effect on relations with institutions, the web, partnership, cooperation and norms. All these connections were scored with the maximum higher value (+1).
The web is a component mainly influenced (high indegree value), and programs, research, planning and awareness are the most important variables (all scored with the maximum higher number).
Moreover, partnership, like the web, is mainly influenced by research, planning, marketing and product.
Cooperation and norms are receiver components, both influenced by planning and product (Table 7).

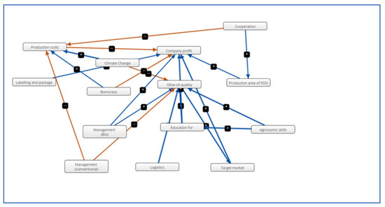
3.1.6. Global

All the stakeholders identified 33 components of the system and 86 connections, with seven driver and five receiver components (Figure 8).
Among all the components of the system (Table 8), the quality of products scored the higher centrality value (17.9), as well as the higher indegree value (12.9). Stakeholders perceive that the quality of products plays a crucial role within the local olive oil value chain, since it positively affects important components of the system, such as cooperation (+1), satisfaction (+1), legislation (+1), marketing (+0.9), public health (+0.8), and historical and cultural factors (+0.3).
At the same time, several components of the system influence the quality of products. Among the components that have a positive effect on the quality of products, terroir (+0.8), agro-management (+0.9), biodiversity (+0.9), and historical and cultural factors (0.3) are the most relevant, since all of them recorded the highest centrality value (above 5). On the contrary, climate change (−0.7), pathogens (−1), large distribution (−0.6) and macro-economic crisis (−0.7) influence the component of the quality of products negatively. However, among them, climate change is perceived as the most relevant, since it scored the second centrality value and the highest outdegree value, at 14.2 and 11.8, respectively.
Climate change scored the second centrality value and according to the stakeholders, it plays a crucial role with the local olive oil value chain. In fact, climate change is perceived to negatively affect several important components of the systems, such as biodiversity (−0.9), innovation (−0.7), productivity (−0.8), historical and cultural factors (−1), rural landscape (−0.8) and cooperation (−0.8). At the same time, according to the stakeholders, climate change increases production costs (+0.9), farm income (+1) and agro-management (+1). Moreover, stakeholders perceive that climate change can be reduced, improving historical and cultural factors (−1), biophilia (−0.6) and rural landscape (−0.8).
Finally, at the global level, stakeholders perceive important cooperation, since it scored the third centrality value (11.3) and the second indegree value (6.5). This component positively influences the structure of the society (+1), terroir (+0.8), planning (+1) and organization of the value chain (+1), and it negatively affects production costs (−0.8). Furthermore, stakeholders retain that cooperation increases if the innovation (+1), the quality of products (1), research (+1) and planning (+1) also increase.
Among the receiver components, stakeholders retain that farm income is the most relevant component, since it has a higher centrality value (5.1).

3.2. Scenario Analysis

3.2.1. Practitioners

According to the practitioner stakeholders, olive oil quality and company profit are the most relevant components of the systems. Compony profit is a receiver component and it is clear that by increasing the olive quality, the company profit increases too. At the same time, company profit is mainly positively influenced by organic management, education of consumers and target market, and negatively affected by production costs and bureaucracy. Thus, the best scenario is expected by reducing the influence of negative components (production costs and bureaucracy) and increasing the influence of the positive ones (organic management, education of consumers and target market). In this scenario, company profit and olive quality increase to 0.14 and 0.11, respectively. On the contrary, in the worst scenario (increasing the influence of negative components and reducing the influence of the positive ones), the company profit and olive quality reduce to 0.82 and 0.60, respectively.

3.2.2. Multipliers

According to the multiplier stakeholders, oil production is the most important component of the olive oil value chain system. Moreover, multipliers link the production to the improvement of public health. This group of stakeholders retains that oil production is positively influenced by the adoption of appropriate management practices (agro-management component) and biodiversity conservation. On the other hand, climate change and pathogens are the most relevant negative components affecting oil production. Thus, the best scenario is expected to increase the positive components, reducing the negative ones. In this context, the production and public health increase to 0.15 and 0.03, respectively. On the contrary, increasing the negative variables and reducing the positive ones, the production and public health reduce to 0.78 and 0.15, respectively.

3.2.3. Researchers

According to researchers, the climate change component represents the main concern of the local olive oil value chain, since it affects the rural ecosystem functioning and capability. In this perspective, considering the extreme positive scenario, with lowest value of climate change, the main ecological components of the ecosystems increase, particularly biodiversity (0.75). This scenario would improve also the quality of the rural environment such as the historical and cultural factors (0.26). At the same time, reducing the climate change would promote innovation (0.21), networking (0.19) and, thus, also the productivity of the ecosystems (0.18). Moreover, under this perspective, the land use change would also be reduce (0.28). On the other hand, an increase in the effects of climate change (worst scenario) would negatively impact all these components which are fundamental for the functionality and sustainability of the local olive oil value chain, together with an increment of land use change (0.19).

3.2.4. Suppliers

According to this stakeholder category, information about purchase is the most relevant component of the system, and awareness and marketing are seen as the most influencing variables of it. Thus, the best scenario, with higher level of both awareness and marketing, would also increase information about purchase (0.08). However, the reduction of awareness and marketing at the lowest level (worst scenario) would have a stronger impact on information about purchase (0.68).

3.2.5. Administrators

According to the administrators, planning is the most relevant component of the local olive oil value chain system, since it affects relationships with institutions, partnership, cooperation and norms. A reduction in partnership to the lowest level (worst scenario) would negatively affect relations with institutions (0.39), cooperation (0.39), norms (0.39) and partnership (0.32). On the contrary, the increase in planning to a higher level (best scenario) has a limited effect on these components (values between 0.02 and 0.05).

4. Discussion

From the component analysis point of view, different perceptions and knowledge emerged according to the different stakeholder categories that participated in the survey.
Practitioners consider the olive oil quality the most relevant component of the olive oil value chain in the Orvieto district. In order to increase the olive oil quality, practitioners perceive that it is crucial to improve agronomic and management skills, and agroforestry systems can be a valuable option, since these practices promote a better use of natural resources [34] and, according to more recent studies, about 200,000 hectares of olive trees are managed in agroforestry systems in Italy [35]. Practitioners also deem it important to promote consumer education and adopt appropriate logistic structures, where to store the EVOO production. At the same time, practitioners’ main concerns are related to the climate change. How stakeholders perceive climate change threats is important, because local experience and knowledge may be useful to identify adaptation and mitigation measures to oppose climate change effects [36]. Moreover, awareness about climate change threats on agricultural systems is the first step towards adaptation and mitigation [37]. Mutual understanding, promoted by personal experience, local knowledge, familiarity and social-learning exchange, may help reduce agricultural system vulnerability [38].
Practitioners also negatively perceive the conventional and intensive management of olive orchards. In fact, in the last few decades, olive cultivation has shifted from extensive management (widely spaced, intercropped and rain-fed orchards) to intensive one (closely spaced, mechanized and irrigated), in order to increase oil production [39]. However, intensification of olive orchards may lead to negative environmental consequences, such as over-fertilization and over-use of water, pesticides and chemicals [40].
Multipliers retain that the product (EVOO) is the most important component of the local EVOO value chain and the EVOO is guaranteed to adopt appropriate management practices, which preserve the biodiversity of the rural lands. In addition, this stakeholder category mentioned the importance of local policies in supporting the EVOO value chain, from olive production to oil extraction. At the same time, it is relevant to circulate information and disseminate knowledge among all the actors of the value chain.
Researchers show a more complex perception in comparison to the other stakeholder categories, about the components and their relations within the EVOO value chain system. According to researchers, climate change plays the most relevant role within the system. In fact, researchers believe that climate change is the first cause of land-use change, thus affecting ecosystem functions and reducing ecosystem service provision. The negative effect of climate change on the olive oil value system can be opposed by adopting sustainable agricultural practices, preserving biodiversity, ecosystems and rural landscapes. Researcher perceptions also underline other important factors that can improve the olive oil value chain system, such as the implementation of network of stakeholders to facilitate the exchange of knowledge, the adoption of innovation, both at farm and oil mill levels and a better organization of the olive oil value chain. The EVOO value chain can be improved and valorized, promoting the reuse of oil mill wastes in innovative bio-products.
While administrators’ perceptions are mainly focused on the cooperation among the different stakeholders, suppliers are mainly interested in the commercial aspects of the value chain, as they retain that information about purchase is the most important component of the system. In order to increase this component, suppliers perceive that it is necessary to improve the marketing and the awareness of all stakeholders of the olive value chain.
At a global level, stakeholders recognize the role of the quality of products in promoting the development of the local olive oil value chain. The quality of products can be improved by developing innovation and preserving the ecological functioning of the ecosystems. On the contrary, climate change must be opposed, because it negatively affects the ecosystem functioning and reduces production, both in terms of quality and quantity.
Based on this general stakeholder view, the study attempted to provide a tool to assess the main needs and challenges of the local olive oil value chain. Stakeholders participating in the FCM survey showed a great willingness regarding the local olive oil value chain: from the cultivation of olive trees to the processing of olive. Such a study may be used as a basic tool to better understand the main constraints and opportunities of the local value chain and define strategy to promote its valorization in terms of environmental and socio-economic benefits.

5. Conclusions

The FCM involved different groups of stakeholders of the local olive oil value chain in Orvieto, Umbria region, central Italy. The results of the survey allow for representing the figures of the most important components of the system and their relationships. The stakeholders showed different knowledge and perception: practitioner and multiplier cognitive maps were mainly focused on productivity aspects of the olive oil value chain; suppliers maintained that the economic and commercial aspects of the olive oil value chain are fundamental; researchers were mainly concerned about the ecological functioning of the rural ecosystems and the effect of climate change on olive oil value chain; administrators emphasized program and plan strategy as important to improve weak points of the olive oil value chain.
During the last few decades, several factors negatively affected the EVOO value chain in Italy, especially in marginal rural areas, and it is fundamental to reflect on the factors that can preserve and reinforce local added values (landscape value, high quality product, human presidium of marginal areas).
The study tried to involve a balanced number of participants within each stakeholder category. Farmers, consumers, researchers and academic representatives appreciated and showed a great interest in the study. However, supplier and local administrator involvement was limited in terms of the number of participants. In perspective, it is necessary to find a way to attract the interest of all stakeholders, in order to have a more complete view of the different perceptions and knowledge. Because of the innovative approach applied in this study (the application of FCM survey in a marginal rural contest focusing on a local value chain), facilitators needed to carefully guide stakeholders to carry out the expected activities (identification of the components of the EVOO value chain systems, their connections and relative weight) during the workshop. However, through the study, the stakeholders identified several components of the system (local EVOO value chain), and the following indications can be highlighted:
-
In order to improve production quality and quantity of olive oil, it is fundamental to preserve the ecosystem functioning, adopting the best practices (such as organic management) in the olive orchards;
-
Cooperation, innovation and consumer education are vital to improve and share knowledge among different stakeholders, to find common development strategies based on the sustainable use of natural resources and to better organize the EVOO value chain;
-
The territory, its rural landscape and cultural heritage are also relevant to preserve human presidium of the rural areas and to valorize the traditional knowledge of local communities;
-
Climate change (including drought and other extreme events) is perceived as the most threatening component of the local EVOO value chain system, because it can impact the ecosystem functioning and EVOO quality and quantity.
Although it has limitations (difficulties to engage and involve representative stakeholders of the local EVOO value chain in the FCM survey), the study suggests further research activities that should be implemented, such as:
-
Enlarging the network of stakeholders related to the EVOO value chain, including other rural communities; implementing participatory studies to analyze stakeholder perception and knowledge under different points of view;
-
Establishing agroforestry field experiments to test the best practices able to respond to the main threatens due to climate change;
-
Implementing technological research on processing bio-residues from oil mills, to identify innovative products and create secondary small-scale value chains.

Author Contributions

Conceptualization, A.P. and M.L.; data curation, C.C.; funding acquisition, P.P. and A.P.; investigation, G.R.; methodology, C.C. and M.L.; software, C.C., G.R. and M.C.; writing—original draft, G.R.; writing—review and editing, A.P., M.L. and P.P. All authors have read and agreed to the published version of the manuscript.

Funding

This research was funded by the European Union’s Horizon 2020 research and innovation program, under grant agreement No. 727872.

Institutional Review Board Statement

Not applicable.

Informed Consent Statement

Informed consent was obtained from all subjects involved in the study.

Data Availability Statement

Due to privacy protection, all personal data collected during the survey (name, email address) are not divulgate.

Conflicts of Interest

The authors declare no conflict of interest.

References

  1. Pisanelli, A.; Consalvo, C.; Russo, G.; Ciolfi, C.; Martini, E.; Lauteri, M.; Camilli, F.; Paris, P. Agroforestry systems and inno-vation in extra-virgin olive oil chain (EVOO) in Central Italy: A multi-stakeholder perspective. In Innovative Approaches and Applications for Sustainable Rural Development; Theodoridis, A., Ragkos, A., Salampasis, M., Eds.; Springer: Berlin/Heidelberg, Germany, 2019; Available online: https://link.springer.com/book/10.1007/978-3-030-02312-6?wt_mc=Internal.Event.1.SEM.ChapterAuthorCongrat (accessed on 9 February 2023).
  2. ISMEA. Istituto di Servizi per il Mercato Agricolo Alimentare. Olio di Oliva. 2023. Available online: https://www.ismeamercati.it/flex/files/1/6/c/D.2de4543614988b6c6969/SchedaOlio_2023_02.pdf (accessed on 9 February 2023).
  3. D’Adamo, I.; Falcone, P.M.; Gastaldi, M.; Morone, P. A Social Analysis of the Olive Oil Sector: The Role of Family Business. Resources 2019, 8, 151. [Google Scholar] [CrossRef]
  4. Lo Bianco, R.; Proietti, P.; Regni, L.; Caruso, T. Planting Systems for Modern Olive Growing: Strengths and Weaknesses. Ag-riculture 2021, 11, 494. [Google Scholar] [CrossRef]
  5. ISMEA. Istituto di Servizi per il Mercato Agricolo Alimentare. Scheda di Settore Olio, Giugno. 2021. Available online: https://www.ismeamercati.it/olio-oliva (accessed on 9 February 2023).
  6. Unaprol. Filiera Olivicola: Analisi di Scenario e Studi di Settore. 2015. Available online: http://www.unaprol.it/images/stories/allegati%20scenario/Pubblicazione%20finale%20III%20annualita.pdf (accessed on 9 February 2023).
  7. Pomarici, E.; Vecchio, R. The Italian olive oil industry in the global competitive scenario. Agric. Econ. Czech 2013, 59, 361–372. [Google Scholar] [CrossRef]
  8. Graves, A.R.; Burgess, P.J.; Palma, J.H.N.; Herzog, F.; Moreno, G.; Bertomeu, M.; Dupraz, C.; Liagre, F.; Keesman, K.; van der Werf, W.; et al. Development and application of bio-economic modelling to compare silvoarable, arable, and forestry systems in three European countries. Ecol. Eng. 2007, 29, 434–449. [Google Scholar] [CrossRef]
  9. Palma, J.H.N.; Graves, A.R.; Bunce, R.G.H.; Burgess, P.J.; de Filippi, R.; Keesman, K.J.; van Keulen, H.; Liagre, F.; Mayus, M.; Moreno, G.; et al. Modeling environmental benefits of silvoarable agroforestry in Europe. Agric. Ecosyst. Environ. 2007, 119, 320–334. [Google Scholar] [CrossRef]
  10. Eichhorn, M.P.; Paris, P.; Herzog, F.; Incoll, L.D.; Liagre, F.; Mantzanas, K.; Mayus, M.; Moreno, G.; Papanastasis, V.P.; Pilbeam, D.J.; et al. Silvoarable systems in Europe—Past, present and future prospects. Agrofor. Syst. 2006, 67, 29–50. [Google Scholar] [CrossRef]
  11. Flinzberger, L.; Zinngrebe, Y.; Plieninger, T. Labelling in Mediterranean agroforestry landscapes: A Delphi study on relevant sustainability indicators. Sustain. Sci. 2020, 15, 1369–1382. [Google Scholar] [CrossRef]
  12. Camilli, F.; Pisanelli, A.; Seddaiu, G.; Franca, A.; Bondesan, V.; Rosati, A.; Moreno, G.M.; Pantera, A.; Hermansen, J.E.; Burgess, P.J. How local stakeholders perceive agroforestry systems: An Italian perspective. Agroforest. Syst. 2018, 92, 849–862. [Google Scholar] [CrossRef]
  13. De Jalón, S.G.; Burgess, P.J.; Graves, A.R.; Moreno, G.; McAdam, J.; Pottier, E.; Novak, S.; Bondesan, V.; Mosquera-Losada, R.; Crous-Durán, J.; et al. How is agroforestry perceived in Europe? An assessment of positive and negative aspects by stake-holders. Agrofor. Vol. 2018, 92, 829–848. [Google Scholar] [CrossRef]
  14. Souilem, S.; El-Abbassi, A.; Kiai, H.; Hafidi, A.; Sayadi, S.; Galanakis, C.M. Olive oil production sector: Environmental effects and sustainability challenges. In Olive Mill Waste, 1st ed.; Recent Advances for Sustainable Management; Academic Press: Cambridge, MA, USA, 2017; ISBN 978-0-12-805314-0. [Google Scholar]
  15. Roig, A.; Cayuela, M.A.; Sánchez-Mondero, M.A. An overview on olive mill wastes and their valorization methods. Waste Manag. 2006, 26, 960–969. [Google Scholar] [CrossRef]
  16. Caputo, A.C.; Scacchia, F.; Pelagagge, P. Disposal of by-products in olive oil industry: Waste to energy solutions. Appl. Therm. Eng. 2003, 23, 197–214. [Google Scholar] [CrossRef]
  17. Tomati, U.; Galli, E.; Pasetti, L.; Volterra, E. Bioremediation of olive mill waste-waters by composting. Waste Manag. Res. 1995, 13, 509–518. [Google Scholar] [CrossRef]
  18. Vlyssides, A.G.; Loizides, M.; Karlis, P.K. Integrated strategic approach for reusing olive oil extraction by-products. J. Clean. Prod. 2004, 12, 603–611. [Google Scholar] [CrossRef]
  19. Grimelli, A. DMF2012: Produrre Patè D’olive Direttamente dal Decanter. Teatro Naturale. 2012. Available online: http://www.teatronaturale.it/strettamente-tecnico/l-arca-olearia/12879-dmf2012:-produrre-pate-d-olive-direttamente-dal-decanter.htm (accessed on 9 February 2023).
  20. Papageorgiou, E.I.; Salmeron, J.L. Methods and algorithms for fuzzy cognitive map-based modeling. In Fuzzy Cognitive Maps for Applied Sciences and Engineering. Intelligent Systems Reference Library; Papageorgiou, E., Ed.; Springer: Berlin/Heidelberg, Germany, 2014; Volume 54. [Google Scholar] [CrossRef]
  21. Kokkinos, K.; Lakioti, E.; Papageorgiou, E.; Moustakas, K.; Karayannis, V. Fuzzy Cognitive Map-Based Modeling of Social Acceptance to Overcome Uncertainties in Establishing Waste Biorefinery Facilities. Front. Energy Res. 2018, 6, 112. [Google Scholar] [CrossRef]
  22. Özesmi, U.; Özesmi, S.L. Ecological models based on people’s knowledge: A multi-step fuzzy cognitive mapping approach. Ecol. Model. 2004, 176, 43–64. [Google Scholar] [CrossRef]
  23. Bertolini, M.; Bevilacqua, M. Fuzzy Cognitive Maps for Human Reliability Analysis in Production Systems. In Production En-gineering and Management under Fuzziness. Studies in Fuzziness and Soft Computing; Kahraman, C., Yavuz, M., Eds.; Springer: Berlin/Heidelberg, Germany, 2010; Volume 252. [Google Scholar] [CrossRef]
  24. Tan, C.O.; Özesmi, U. A generic shallow lake system model based on collective expert knowledge. Hydrobiologia 2006, 563, 125–142. [Google Scholar] [CrossRef]
  25. Özesmi, U. Modeling ecosystems from local perspectives: Fuzzy cognitive maps of the Kizilirmak Delta wetlands in Turkey. In Proceedings of the 1999 World Conference on Natural Resource Modelling, Halifax, NS, Canada, 23–25 June 1999. [Google Scholar]
  26. Jetter, A.J.; Kok, K. Fuzzy Cognitive Maps for futures studies—A methodological assessment of concepts and methods. Futures 2014, 61, 45–57. [Google Scholar] [CrossRef]
  27. Papageorgiou, E.I. Review study on fuzzy cognitive maps and their applications during the last decade. In Business Process Management. Studies in Computational Intelligence; Glykas, M., Ed.; Springer: Berlin/Heidelberg, Germany, 2013; Volume 444. [Google Scholar] [CrossRef]
  28. Hobbs, B.F.; Ludsin, S.A.; Knight, R.L.; Ryan, P.A.; Biberhofer, J.; Ciborowski, J.J. Fuzzy cognitive mapping as a tool to define management objectives for complex ecosystems. Ecol. Appl. 2002, 12, 1548–1565. [Google Scholar] [CrossRef]
  29. Edwards, G.I.; Kok, K. Building a Fuzzy Cognitive Map from stakeholder knowledge: An Episodic, asynchronous approach. Curr. Res. Environ. Sustain. 2021, 3, 100053. [Google Scholar] [CrossRef]
  30. Kosko, B. Fuzzy cognitive maps. Int. J. Man-Mach. Stud. 1986, 24, 65–75. [Google Scholar] [CrossRef]
  31. Gray, S.A.; Gray, S.; De Kok, J.L.; Helfgott, A.E.R.; O’Dwyer, B.; Jordan, R.; Nyaki, A. Using fuzzy cognitive mapping as a participatory approach to analyze change, pre-ferred states, and perceived resilience of social-ecological systems. Ecol. Soc. 2015, 20, 11. [Google Scholar] [CrossRef]
  32. Gray, S.; Cox, L.; Henly-Shepard, S. Mental modeler: A fuzzy-logic cognitive mapping modeling tool for adaptive environ-mental management. In Proceedings of the 46th International Conference on Complex Systems, Wailea, HI, USA, 7–10 January 2013; pp. 963–973. [Google Scholar]
  33. Kosko, B. Hidden patterns in combined and adaptive knowledge networks. Int. J. Approx. Reason. 1988, 2, 377–393. [Google Scholar] [CrossRef]
  34. EIP-AGRI. Agroforestry: Introducing Woody Vegetation into Specialised Crop and Livestock Systems; Final Report; EIP-AGRI: Bruxelles, Belgium, 2017; Available online: https://ec.europa.eu/eip/agriculture/sites/agri-eip/files/eip-agri_fg_agroforestry_final_report_2017_en.pdf (accessed on 9 February 2023).
  35. den Herder, M.; Moreno, G.; Mosquera-Losada, R.M.; Palma, J.; Sidiropoulou, A.; Santiago Freijanes, J.J.; Crous-Duran, J.; Paulo, J.A.; Tomé, M.; Pantera, A.; et al. Current extent and stratification of agroforestry in the European Union. Agric. Ecosyst. Environ. 2017, 241, 121–132. [Google Scholar] [CrossRef]
  36. Berhanu, W.; Beyene, F. Climate Variability and Household Adaptation Strategies in Southern Ethiopia. Sustainability 2015, 7, 6353–6375. [Google Scholar] [CrossRef]
  37. Lebel, P.; Whangchai, N.; Chitmanat, C.; Promya, J.; Lebel, L. Perceptions of climate related risks and awareness of climate change of fish cage farmers in northern Thailand. Risk Manag. 2015, 17, 1–22. [Google Scholar] [CrossRef]
  38. Ricart, S.; Olcina, J.; Rico, A.M. Evaluating Public Attitudes and Farmers’ Beliefs towards Climate Change Adaptation: Awareness, Perception, and Populism at European Level. Land 2019, 8, 4. [Google Scholar] [CrossRef]
  39. Erel, R.; Yermiyahu, U.; Ben-Gal, A.; Dag, A. Olive fertilization under intensive cultivation management. Acta Hortic. 2018, 1217, 207–224. [Google Scholar] [CrossRef]
  40. Zipori, I.; Erel, R.; Yermiyahu, U.; Ben-Gal, A.; Dag, A. Sustainable Management of Olive Orchard Nutrition: A Review. Agriculture 2020, 10, 11. [Google Scholar] [CrossRef]
Figure 1. Basic relationship network in an elementary fuzzy cognitive map: we have two driving (B and D), one receiving (A) and two ordinary components (C and E); the arrow thickness is proportional to the relative weight; direct influence is shown in blue, inverse in red.
Figure 1. Basic relationship network in an elementary fuzzy cognitive map: we have two driving (B and D), one receiving (A) and two ordinary components (C and E); the arrow thickness is proportional to the relative weight; direct influence is shown in blue, inverse in red.
Sustainability 15 06236 g001
Figure 2. The study area is located in central Italy, Umbria Region, involving a sample of key stakeholders of the EVOO value chain in the Orvieto district.
Figure 2. The study area is located in central Italy, Umbria Region, involving a sample of key stakeholders of the EVOO value chain in the Orvieto district.
Sustainability 15 06236 g002
Figure 3. Cognitive map of the practitioner stakeholders.
Figure 3. Cognitive map of the practitioner stakeholders.
Sustainability 15 06236 g003
Figure 4. Cognitive map of the multiplier stakeholders.
Figure 4. Cognitive map of the multiplier stakeholders.
Sustainability 15 06236 g004
Figure 5. Cognitive map of the researcher stakeholders.
Figure 5. Cognitive map of the researcher stakeholders.
Sustainability 15 06236 g005
Figure 6. Cognitive map of the supplier stakeholders.
Figure 6. Cognitive map of the supplier stakeholders.
Sustainability 15 06236 g006
Figure 7. Cognitive map of the practitioner’ stakeholders.
Figure 7. Cognitive map of the practitioner’ stakeholders.
Sustainability 15 06236 g007
Figure 8. Combined cognitive map of the stakeholders participating in the FCM survey.
Figure 8. Combined cognitive map of the stakeholders participating in the FCM survey.
Sustainability 15 06236 g008
Table 1. Stakeholders of the local olive oil value chain involved in the FCM study.
Table 1. Stakeholders of the local olive oil value chain involved in the FCM study.
Stakeholder CategoryPeople (N)Description
Practitioners5Farmers of the local olive oil value chain
Multipliers6Citizens, farm advisors, consumers
Academics7Researchers and academics
Suppliers3Local oil millers
Administrators3Members of local public administrations
Total24
Table 2. Statistics of the FCM.
Table 2. Statistics of the FCM.
Stakeholder GroupComponentsConnectionsDensityConnection/ComponentDriverReceiverOrdinaryComplexity
Practitioners14200.111.438150.13
Multipliers14180.101.298240.25
Researchers16420.182.630214infinity
Suppliers14130.070.934280.50
Administrators13190.121.463461.33
Global map33860.082.675210.71
Table 3. Characteristics of the components in the practitioners’ FCM.
Table 3. Characteristics of the components in the practitioners’ FCM.
ComponentIndegreeOutdegreeCentralityType
Cooperation0.01.61.6driver
Production costs3.10.83.9ordinary
Climate change0.01.61.6driver
Company profit5.80.05.8receiver
Labelling and package0.00.70.7driver
Bureaucracy0.01.41.4driver
Olive oil quality5.00.95.9ordinary
Production area of PDO0.80.81.6ordinary
Organic management0.01.61.6driver
Consumers’ education0.92.02.9ordinary
Agronomic skills0.01.81.8driver
Conventional management0.01.41.4driver
Logistics0.00.90.9driver
Marketing0.91.01.9ordinary
Table 4. Characteristics of the components in the multiplier FCM.
Table 4. Characteristics of the components in the multiplier FCM.
ComponentIndegreeOutdegreeCentralityType
Agro-management1.01.02.0ordinary
Pathogens0.81.82.6ordinary
Biodiversity0.02.72.7driver
Climate change0.01.61.6driver
Territory1.60.01.6receiver
Policies0.00.80.8driver
Olive oil product9.10.89.9ordinary
Information and dissemination0.00.50.5driver
Large scale retail0.01.31.3driver
Olive mill/Transformation0.01.01.0driver
Macro-economic crisis0.01.51.5driver
PDO and territorial aspects0.70.71.4ordinary
Public Health1.50.01.5receiver
Early harvesting0.01.01.0driver
Table 5. Characteristics of the components in the researcher FCM.
Table 5. Characteristics of the components in the researcher FCM.
ComponentIndegree OutdegreeCentralityType
Historical and cultural factors1.33.85.1ordinary
Biophilia0.82.53.3ordinary
Climate change2.49.011.4ordinary
Innovation1.10.92.0ordinary
Structure of society1.60.82.4ordinary
Rural landscape3.32.55.8ordinary
Networking1.52.03.5ordinary
Soil use change1.01.12.1ordinary
Product quality4.41.35.7ordinary
Ecosystem maintenance 3.70.03.7receiver
Productivity2.00.02.0receiver
Satisfaction3.31.44.7ordinary
Proactivity and exchanges1.30.92.2ordinary
Biodiversity0.91.82.7ordinary
Ecosystem services0.62.63.2ordinary
Value chain organization3.21.85.0ordinary
Table 6. Characteristics of the components in the supplier FCM.
Table 6. Characteristics of the components in the supplier FCM.
ComponentIndegree OutdegreeCentralityType
Olive 0.01.01.0driver
Olive processing 1.01.02.0ordinary
Oil conservation1.00.01.0receiver
Marketing1.01.02.0ordinary
Information about purchases2.02.04.0ordinary
Awareness1.01.02.0ordinary
Crop spacing0.00.70.7driver
Intercropping 1.50.82.3ordinary
Integrated production0.80.81.6ordinary
Value chain organization0.80.00.8receiver
Place of olive mills0.00.70.7driver
Size of olive mills1.50.82.3ordinary
Affability0.80.81.6ordinary
Human resources and quality check0.00.80.8driver
Table 7. Characteristics of the components in the administrator FCM.
Table 7. Characteristics of the components in the administrator FCM.
ComponentIndegree OutdegreeCentralityType
Programs0.02.02.0driver
Relationships with institutions2.00.02.0receiver
Product quality1.00.01.0receiver
Territory1.01.02.0ordinary
Web4.01.05.0ordinary
Research0.02.02.0driver
Partnership4.01.05.0ordinary
Planning1.06.07.0ordinary
Cooperation2.00.02.0receiver
Norms2.00.02.0receiver
Awareness0.01.01.0driver
Marketing1.01.02.0ordinary
Product1.04.05.0ordinary
Table 8. Characteristics of the components in the global FCM.
Table 8. Characteristics of the components in the global FCM.
ComponentIndegree OutdegreeCentralityType
Historical and cultural factors1.33.85.1ordinary
Biophily0.82.53.3ordinary
Climate change2.411.814.2ordinary
Innovation1.12.94.0ordinary
Structure of society1.60.82.4ordinary
Rural landscape3.32.55.8ordinary
Cooperation6.54.611.1ordinary
Agro-management2.03.75.7ordinary
Quality of products12.95.017.9ordinary
Ecosystems 3.70.03.7receiver
Productivity 2.00.02.0receiver
Satisfaction 3.31.44.7ordinary
Proactivity and exchanges1.31.42.7ordinary
Biodiversity 0.94.65.5ordinary
Ecosystem services0.62.63.2ordinary
Organization of value chain3.21.85.0ordinary
Relationships with institutions1.00.01.0receiver
Terroir4.11.65.7ordinary
Research 0.02.02.0driver
Planning2.04.06.0ordinary
Legislation 2.00.82.8ordinary
Marketing 4.92.06.9ordinary
Awareness 0.01.01.0driver
Pathogens 0.81.82.6ordinary
Large distribution0.01.31.3ordinary
Public health 1.50.01.5receiver
Macro-economic crisis0.01.51.5driver
Early harvesting0.01.01.0driver
Production costs2.40.83.2ordinary
Farm income 5.10.05.1receiver
Bureaucracy0.01.41.4driver
Education for consumers0.92.02.9ordinary
Transformation technology0.01.01.0driver
Disclaimer/Publisher’s Note: The statements, opinions and data contained in all publications are solely those of the individual author(s) and contributor(s) and not of MDPI and/or the editor(s). MDPI and/or the editor(s) disclaim responsibility for any injury to people or property resulting from any ideas, methods, instructions or products referred to in the content.

Share and Cite

MDPI and ACS Style

Pisanelli, A.; Consalvo, C.; Russo, G.; Ciolfi, M.; Lauteri, M.; Paris, P. Modelling Stakeholders’ Knowledge and Perception in a Fuzzy Cognitive Map: The Case of the Extra-Virgin Olive Oil (EVOO) Value Chain in Central Italy. Sustainability 2023, 15, 6236. https://doi.org/10.3390/su15076236

AMA Style

Pisanelli A, Consalvo C, Russo G, Ciolfi M, Lauteri M, Paris P. Modelling Stakeholders’ Knowledge and Perception in a Fuzzy Cognitive Map: The Case of the Extra-Virgin Olive Oil (EVOO) Value Chain in Central Italy. Sustainability. 2023; 15(7):6236. https://doi.org/10.3390/su15076236

Chicago/Turabian Style

Pisanelli, Andrea, Claudia Consalvo, Giuseppe Russo, Marco Ciolfi, Marco Lauteri, and Pierluigi Paris. 2023. "Modelling Stakeholders’ Knowledge and Perception in a Fuzzy Cognitive Map: The Case of the Extra-Virgin Olive Oil (EVOO) Value Chain in Central Italy" Sustainability 15, no. 7: 6236. https://doi.org/10.3390/su15076236

APA Style

Pisanelli, A., Consalvo, C., Russo, G., Ciolfi, M., Lauteri, M., & Paris, P. (2023). Modelling Stakeholders’ Knowledge and Perception in a Fuzzy Cognitive Map: The Case of the Extra-Virgin Olive Oil (EVOO) Value Chain in Central Italy. Sustainability, 15(7), 6236. https://doi.org/10.3390/su15076236

Note that from the first issue of 2016, this journal uses article numbers instead of page numbers. See further details here.

Article Metrics

Back to TopTop