A Modeling Study Focused on Improving the Aerodynamic Performance of a Small Horizontal Axis Wind Turbine
Abstract
1. Introduction
2. Governing Equations
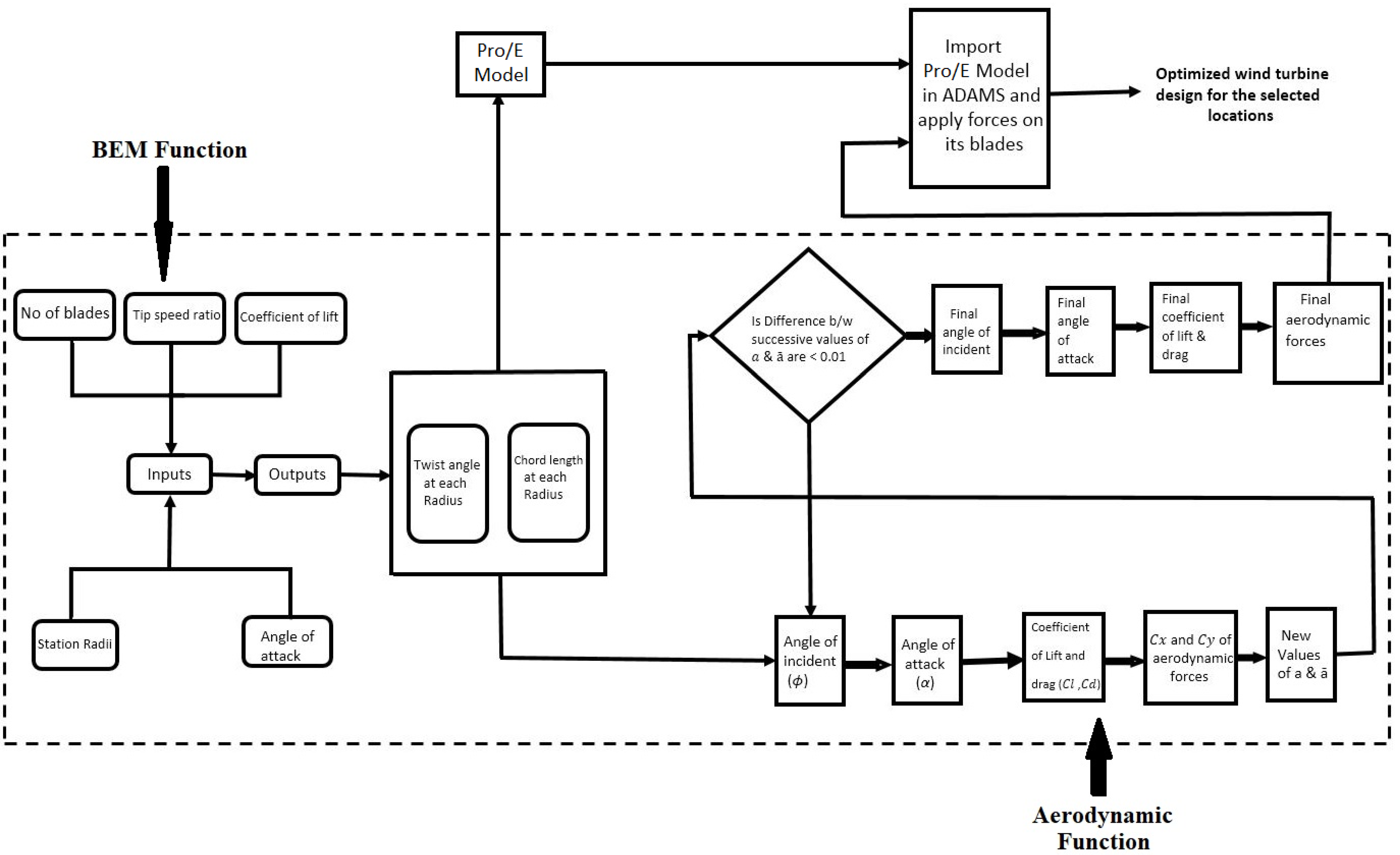
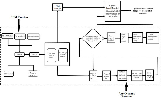
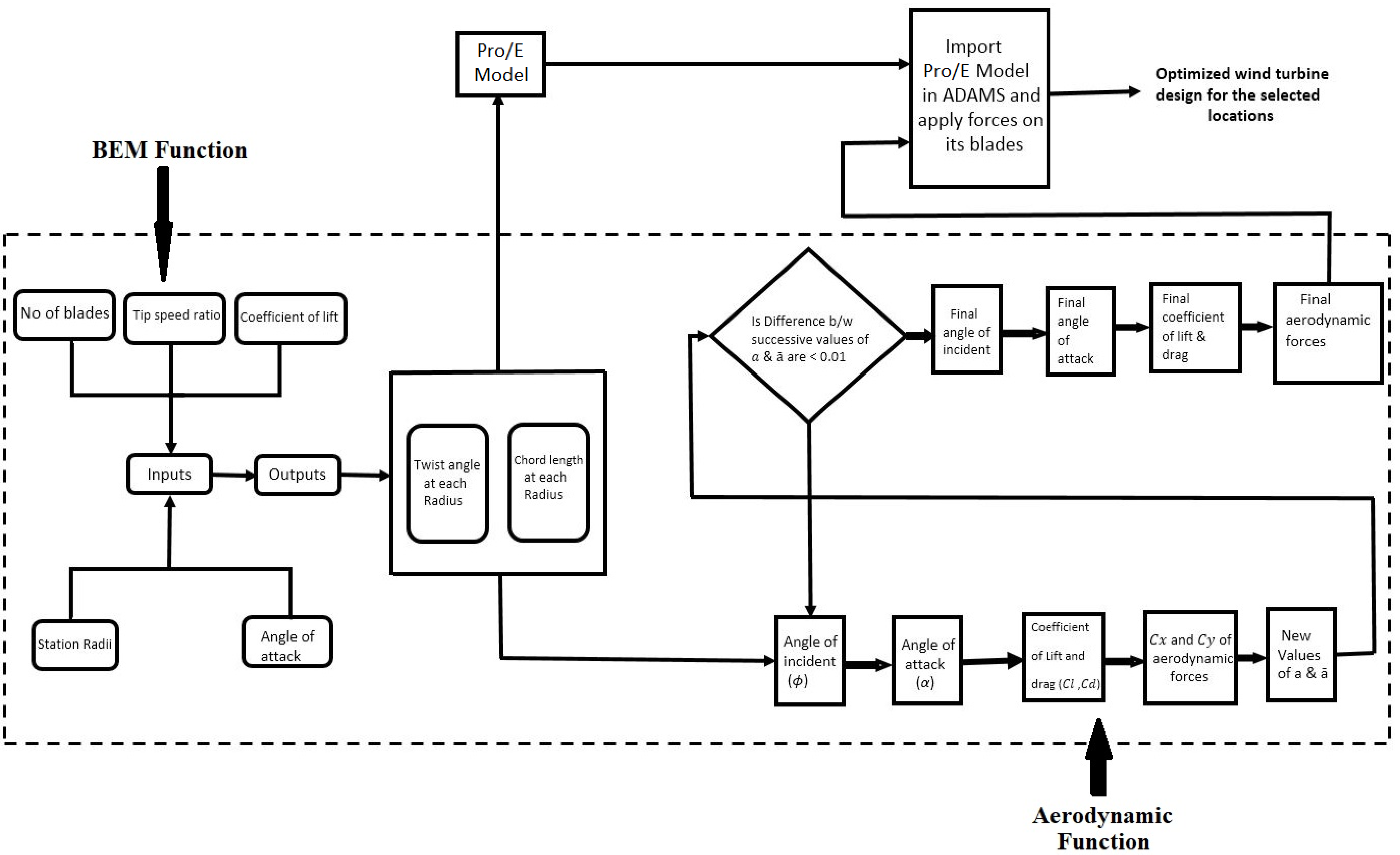
3. Methodology
- Export Pro/E models with IGS format;
- Import these IGS files into ADAMS;
- Apply forces on the given models;
- Carry out simulation settings;
- Obtain graphs in the ADAMS post-processor.
4. Results and Discussion
5. Conclusions
- The BEM theory was used to calculate the initial wind turbine blade parameters. Different blade profiles were developed from the initial wind turbine blade profile by varying the chord lengths and blade angles. Increasing the cord lengths and blade angles near the hub region increases the output starting torque. If the magnitude of the starting torque is compared after 5 s for the various cases simulated in the current study, it can be concluded that increasing the blade angles and chord-width near the hub of the wind turbine will increase the magnitude of the starting torque. As compared to the initial wind turbine model, for the optimized wind turbine model, the starting torque (measured after 5 s) increased, from 22.5 N-m to 28 N-m;
- The slope of the torque curve increases with an increase in the values of the blade angles and the chord-width near the hub of the wind turbine. With this rapid increase in the magnitude of the torque during the initial period, the starting behavior of the wind turbine will be improved;
- Decreasing the cord lengths and blade angles near the hub region decreases the output starting torque. If the magnitude of the starting torque is compared after 5 s for the various cases simulated in the current study, it can be concluded that decreasing the blade angles and chord-width near the hub of the wind turbine will decrease the magnitude of the starting torque;
- The COP increases by increasing the chord length and blade angles at various stations of the wind turbine blades. The blade parameters corresponding to the increasing chord widths and blade angles will give a maximum starting torque and COP. COP increased from 0.42 to 0.49 at a tip–speed ratio of 4 for the optimized wind turbine model.
Funding
Institutional Review Board Statement
Informed Consent Statement
Data Availability Statement
Acknowledgments
Conflicts of Interest
References
- Liu, D.; Guo, X.; Xiao, B. What causes growth of global greenhouse gas emissions? Evidence from 40 countries. Sci. Total Environ. 2019, 661, 750–766. [Google Scholar] [CrossRef] [PubMed]
- Usman, M.; Helal, A.; Abdelnaby, M.M.; Alloush, A.M.; Zeama, M.; Yamani, Z.H. Trends and prospects in UiO-66 metal-organic framework for CO2 capture, separation, and conversion. Chem. Rec. 2021, 21, 1771–1791. [Google Scholar] [CrossRef] [PubMed]
- Khan, S.; Khulief, Y.A.; Al-Shuhail, A. Mitigating climate change via CO2 sequestration into Biyadh reservoir: Geomechanical modeling and caprock integrity. Mitig. Adapt. Strateg. Glob. Chang. 2019, 24, 23–52. [Google Scholar] [CrossRef]
- Rehman, S.; Alam, M.M.; Alhems, L.M.; Rafique, M.M. Horizontal axis wind turbine blade design methodologies for efficiency enhancement—A review. Energies 2018, 11, 506. [Google Scholar] [CrossRef]
- Alam, M.; Chowdhury, T.A.; Dhar, A.; Al-Ismail, F.S.; Choudhury, M.S.H.; Shafiullah, M.; Hossain, M.; Ullah, A.; Rahman, S.M. Solar and wind energy integrated system frequency control: A critical review on recent developments. Energies 2023, 16, 812. [Google Scholar] [CrossRef]
- Melikoglu, M. Geothermal energy in Turkey and around the World: A review of the literature and an analysis based on Turkey’s Vision 2023 energy targets. Renew. Sustain. Energy Rev. 2017, 76, 485–492. [Google Scholar] [CrossRef]
- Tefera, W.M.; Kasiviswanathan, K.S. A global-scale hydropower potential assessment and feasibility evaluations. Water Resour. Econ. 2022, 38, 100198. [Google Scholar] [CrossRef]
- Tabriz, Z.H.; Khani, L.; Mohammadpourfard, M.; Akkurt, G.G. Biomass driven polygeneration systems: A review of recent progress and future prospects. Process Saf. Environ. Prot. 2023, 169, 363–397. [Google Scholar] [CrossRef]
- Herbert, G.J.; Iniyan, S.; Sreevalsan, E.; Rajapandian, S. A review of wind energy technologies. Renew. Sustain. Energy Rev. 2007, 11, 1117–1145. [Google Scholar] [CrossRef]
- Maradin, D. Advantages and disadvantages of renewable energy sources utilization. Int. J. Energy Econ. Policy 2021, 11, 176–183. [Google Scholar] [CrossRef]
- Adnan, A.; Khan, S. Designing and modeling of airborne wind energy system. In Proceedings of the 13th International Conference on Mechanical and Aerospace Engineering (ICMAE), Bratislava, Slovakia, 20–22 July 2022. [Google Scholar]
- Adnan, A.; Khan, S. A comparative study of various strategies used for the mitigation of global warming. In Proceedings of the Thriving Through Climate Change & Pandemic Conference, Windsor, ON, Canada, 24–25 June 2021. [Google Scholar]
- Wind Electricity. Available online: https://www.iea.org/reports/wind-electricity (accessed on 10 January 2023).
- Cheng, K.; Wang, Z.; He, Y.; Yang, G. The comparison of theoretical potential application of two types of wind turbines in Northern Shaanxi. In Proceedings of the Asia-Pacific Power and Energy Engineering Conference, Shanghai, China, 27–29 March 2012. [Google Scholar] [CrossRef]
- Chawla, J.S.; Suryanarayanan, S.; Puranik, B.; Sheridan, J.; Falzon, B.G. Efficiency improvement study for small wind turbines through flow control. Sustain. Energy Technol. Assess. 2014, 7, 195–208. [Google Scholar] [CrossRef]
- Bensalah, A.; Barakat, G.; Amara, Y. Electrical generators for large wind turbine: Trends and challenges. Energies 2022, 15, 6700. [Google Scholar] [CrossRef]
- Morcos, V.H. Aerodynamic performance analysis of horizontal axis wind turbines. Renew. Energy 1994, 4, 505–518. [Google Scholar] [CrossRef]
- Yang, J.; Fang, L.; Song, D.; Su, M.; Yang, X.; Huang, L.; Joo, Y.H. Review of control strategy of large horizontal-axis wind turbines yaw system. Wind Energy 2021, 24, 97–115. [Google Scholar] [CrossRef]
- Tang, X.; Huang, X.; Peng, R.; Liu, X. A direct approach of design optimization for small horizontal axis wind turbine blades. Procedia CIRP 2015, 36, 12–16. [Google Scholar] [CrossRef]
- IEC 61400–2; Wind Turbines—Part 2: Small Wind Turbines. International Electrotechnical Commission: London, UK, 2013; ISBN 978-2-8322-1284-4.
- Kelele, H.K.; Frøyd, L.; Kahsay, M.B.; Nielsen, T.K. Characterization of aerodynamics of small wind turbine blade for enhanced performance and low cost of energy. Energies 2022, 15, 8111. [Google Scholar] [CrossRef]
- Gitano-Briggs, H. Low speed wind turbine design. In Advances in Wind Power; IntechOpen: London, UK, 2012; ISBN 978-953-51-0863-4. [Google Scholar]
- Chu, Y.J.; Lam, H.F.; Peng, H.Y. Numerical investigation of the power and self-start performance of a folding-blade horizontal axis wind turbine with a downwind configuration. Int. J. Green Energy 2022, 19, 28–51. [Google Scholar] [CrossRef]
- Mitchell, S.; Ogbonna, I.; Konstantin, V. Improvement of self-starting capabilities of vertical axis wind turbines with new design of turbine blades. Sustainability 2021, 13, 3854. [Google Scholar] [CrossRef]
- Akour, S.N.; Al-Heymari, M.; Ahmed, T.; Khalil, K.A. Experimental and theoretical investigation of micro wind turbine for low wind speed regions. Renew. Energy 2018, 116, 215–223. [Google Scholar] [CrossRef]
- Wright, A.K.; Wood, D.H. The starting and low wind speed behavior of a small horizontal axis wind turbine. J. Wind. Eng. Ind. Aerodyn. 2000, 92, 1265–1279. [Google Scholar] [CrossRef]
- Ebert, P.R.; Wood, D.H. Observations of the starting behavior of a small horizontal axis wind turbine. Renew. Energy 1997, 12, 245–257. [Google Scholar] [CrossRef]
- Supakit, W.; Grant, L.I.; Robert, G.D. The physics of H-Darrieus turbine starting behavior. J. Eng. Gas Turbines Power 2016, 138, 1–11. [Google Scholar]
- Sun, X.; Zhu, J.; Li, Z.; Sun, G. Rotation improvement of vertical axis wind turbine by offsetting pitching angles and changing blade numbers. Energy 2021, 215, 119177. [Google Scholar] [CrossRef]
- Mohamed, O.S.; Elbaz, A.M.; Bianchini, A. A better insight on physics involved in the self-starting of a straight-blade Darrieus wind turbine by means of two-dimensional Computational Fluid Dynamics. J. Wind. Eng. Ind. Aerodyn. 2021, 218, 104793. [Google Scholar] [CrossRef]
- Wind Turbine Blade Analysis Using the Blade Element Momentum Method. Available online: https://community.dur.ac.uk/g.l.ingram/download/wind_turbine_design.pdf (accessed on 10 January 2023).
- Pakistan Meteorological Department, Wind Energy Project. Available online: http://www.pmd.gov.pk/wind/wind_project_files/Page351.html (accessed on 10 January 2023).









| Wind Speed (m/s) | Torque from Simulation (N-m) | Torque from Experiment (N-m) |
|---|---|---|
| 13.50 | 9.50 | 9.10 |
| 14.70 | 10.92 | 10.20 |
| 16.10 | 12.76 | 12.90 |
| Initial Model | Chord Width | 0.710 | 0.658 | 0.613 | 0.574 | 0.539 | 0.508 | 0.480 | 0.455 | 0.433 | 0.413 | 0.394 | 0.377 | 0.361 | 0.347 | 0.334 | 0.321 | 0.310 | 0.299 | 0.289 | 0.280 | 0.271 | 0.263 | 0.255 | 0.248 | 0.241 | 0.235 | 0.228 |
| Blade Angles | 0.394 | 0.327 | 0.275 | 0.233 | 0.110 | 0.172 | 0.148 | 0.128 | 0.111 | 0.096 | 0.083 | 0.072 | 0.061 | 0.052 | 0.044 | 0.036 | 0.029 | 0.023 | 0.017 | 0.012 | 0.007 | 0.003 | −0.001 | −0.005 | −0.009 | −0.012 | −0.015 | |
| Increasing Chord Width Model | Chord Width | 0.981 | 0.910 | 0.847 | 0.792 | 0.744 | 0.702 | 0.663 | 0.629 | 0.598 | 0.413 | 0.394 | 0.377 | 0.361 | 0.347 | 0.334 | 0.321 | 0.310 | 0.299 | 0.289 | 0.280 | 0.271 | 0.263 | 0.255 | 0.248 | 0.241 | 0.235 | 0.228 |
| Blade Angles | 0.394 | 0.327 | 0.275 | 0.233 | 0.110 | 0.172 | 0.148 | 0.128 | 0.111 | 0.096 | 0.083 | 0.072 | 0.061 | 0.052 | 0.044 | 0.036 | 0.029 | 0.023 | 0.017 | 0.012 | 0.007 | 0.003 | −0.001 | −0.005 | −0.009 | −0.012 | −0.015 | |
| Decreasing Chord Width Model | Chord Width | 0.679 | 0.630 | 0.587 | 0.549 | 0.520 | 0.486 | 0.460 | 0.440 | 0.414 | 0.413 | 0.394 | 0.377 | 0.361 | 0.347 | 0.334 | 0.321 | 0.310 | 0.299 | 0.289 | 0.280 | 0.271 | 0.263 | 0.255 | 0.248 | 0.241 | 0.235 | 0.228 |
| Blade Angles | 0.394 | 0.327 | 0.275 | 0.233 | 0.110 | 0.172 | 0.148 | 0.128 | 0.111 | 0.096 | 0.083 | 0.072 | 0.061 | 0.052 | 0.044 | 0.036 | 0.029 | 0.023 | 0.017 | 0.012 | 0.007 | 0.003 | −0.001 | −0.005 | −0.009 | −0.012 | −0.015 | |
| Increasing Blade Angle Model | Chord Width | 0.710 | 0.658 | 0.613 | 0.574 | 0.539 | 0.508 | 0.480 | 0.455 | 0.433 | 0.413 | 0.394 | 0.377 | 0.361 | 0.347 | 0.334 | 0.321 | 0.310 | 0.299 | 0.289 | 0.280 | 0.271 | 0.263 | 0.255 | 0.248 | 0.241 | 0.235 | 0.228 |
| Blade Angles | 0.446 | 0.380 | 0.327 | 0.286 | 0.252 | 0.224 | 0.201 | 0.181 | 0.164 | 0.096 | 0.083 | 0.072 | 0.061 | 0.052 | 0.044 | 0.036 | 0.029 | 0.023 | 0.017 | 0.012 | 0.007 | 0.003 | −0.001 | −0.005 | −0.009 | −0.012 | −0.015 | |
| Decreasing Blade Angle Model | Chord Width | 0.710 | 0.658 | 0.613 | 0.574 | 0.539 | 0.508 | 0.480 | 0.455 | 0.433 | 0.413 | 0.394 | 0.377 | 0.361 | 0.347 | 0.334 | 0.321 | 0.310 | 0.299 | 0.289 | 0.280 | 0.271 | 0.263 | 0.255 | 0.248 | 0.241 | 0.235 | 0.228 |
| Blade Angles | 0.341 | 0.275 | 0.222 | 0.181 | 0.147 | 0.119 | 0.096 | 0.076 | 0.059 | 0.096 | 0.083 | 0.072 | 0.061 | 0.052 | 0.044 | 0.036 | 0.029 | 0.023 | 0.017 | 0.012 | 0.007 | 0.003 | −0.001 | −0.005 | −0.009 | −0.012 | −0.015 |
Disclaimer/Publisher’s Note: The statements, opinions and data contained in all publications are solely those of the individual author(s) and contributor(s) and not of MDPI and/or the editor(s). MDPI and/or the editor(s) disclaim responsibility for any injury to people or property resulting from any ideas, methods, instructions or products referred to in the content. |
© 2023 by the author. Licensee MDPI, Basel, Switzerland. This article is an open access article distributed under the terms and conditions of the Creative Commons Attribution (CC BY) license (https://creativecommons.org/licenses/by/4.0/).
Share and Cite
Khan, S. A Modeling Study Focused on Improving the Aerodynamic Performance of a Small Horizontal Axis Wind Turbine. Sustainability 2023, 15, 5506. https://doi.org/10.3390/su15065506
Khan S. A Modeling Study Focused on Improving the Aerodynamic Performance of a Small Horizontal Axis Wind Turbine. Sustainability. 2023; 15(6):5506. https://doi.org/10.3390/su15065506
Chicago/Turabian StyleKhan, Sikandar. 2023. "A Modeling Study Focused on Improving the Aerodynamic Performance of a Small Horizontal Axis Wind Turbine" Sustainability 15, no. 6: 5506. https://doi.org/10.3390/su15065506
APA StyleKhan, S. (2023). A Modeling Study Focused on Improving the Aerodynamic Performance of a Small Horizontal Axis Wind Turbine. Sustainability, 15(6), 5506. https://doi.org/10.3390/su15065506

