A Study of the Impact of Population Aging on Fiscal Sustainability in China
Abstract
1. Introduction
2. Literature Review and Theoretical Hypothesis
2.1. The Impact of Population Aging on Fiscal Sustainability
2.2. Heterogeneity in the Impact of Population Aging on Fiscal Sustainability across Regions
2.3. The Path of the Role of Population Aging on Fiscal Sustainability
3. Research Design, Variable Descriptions, and Data Description and Sources
3.1. Research Design
3.2. Variable Selection
3.2.1. Explained Variables
3.2.2. Core Explanatory Variables
3.2.3. Mediating Variables
3.2.4. Control Variables
3.3. Data Description and Sources
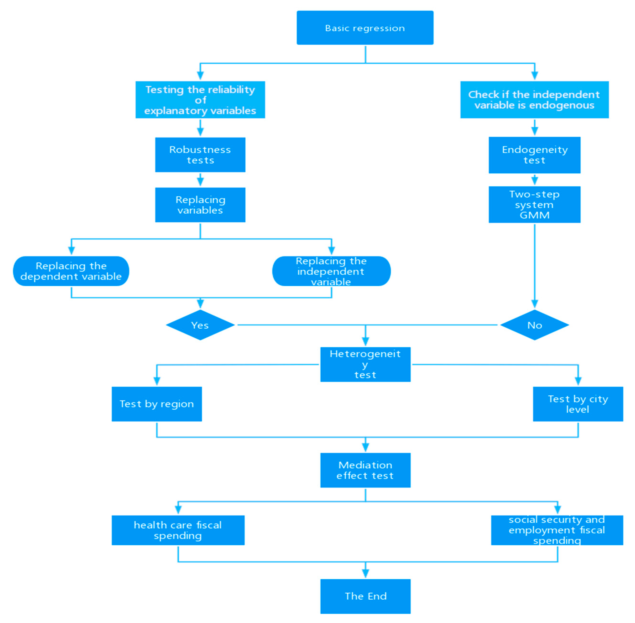
4. Empirical Analysis
4.1. Basic Regression
4.2. Robustness Test
4.3. Endogenous Processing
4.4. Heterogeneity Test
4.5. Mediation Effect Test
4.5.1. Population Aging, HealthCare Fiscal Spending, and Fiscal Sustainability
4.5.2. Population Aging, Social Security, and Employment Fiscal Spending and Fiscal Sustainability
5. Conclusions, Policy Recommendations, and Future Research Directions
- (1)
- Population aging significantly inhibits fiscal sustainability in China. From the empirical analysis, each 1% increase in population aging reduces fiscal sustainability by −0.047%.
- (2)
- There is heterogeneity in the effect of the elderly population on fiscal sustainability across regions. The impact of population aging on fiscal sustainability is more severe in the eastern region than in the central region; the effect of the aging population on fiscal sustainability is more severe in provincial cities than in prefecture-level cities. From the empirical analysis, every 1% increase in population aging in the eastern region reduces fiscal sustainability by −0.103%, and every 1% increase in population aging in the central region reduces fiscal sustainability by −0.046%. Relative to prefecture-level cities, regarding population aging in municipalities directly under the central government and provincial capitals, the impact on fiscal sustainability is more severe, as the empirical analysis shows that for every 1% increase in population aging, the fiscal sustainability of provincial and prefecture-level cities decreases by −0.058% and 0.043%, respectively.
- (3)
- The aging of the population inhibits fiscal sustainability through two paths: Fiscal expenditure on healthcare and fiscal expenditure on social security and employment. From the empirical analysis, each 1% rise in population aging increases fiscal spending on healthcare by 0.056% and fiscal spending on social security by 0.126%, thereby reducing fiscal sustainability by −0.035% and −0.028%, respectively.
- (1)
- Delaying the retirement age. The increasing per capita life expectancy leads to population aging, therefore delaying retirement can slow down population aging, and according to China’s national conditions, it is recommended to implement a gradual delayed retirement policy. A gradual delay in retirement policy can postpone fiscal expenditure on pensions, alleviate fiscal pressure, and improve fiscal sustainability.
- (2)
- Safeguard the fiscal expenditures of eastern regions, provincial capitals, and municipalities directly under the central government to cope with population aging. In conventional thinking, developed eastern regions and provincial cities are fiscally sustainable but their population aging problems are more serious than those manifested in central regions and prefecture-level cities, and population aging has a greater impact on fiscal sustainability, which should attract academic thought and policy attention.
- (3)
- Improve the performance of the use of funds for fiscal expenditures on healthcare and social security and employment, address the paths through which population aging affects fiscal sustainability, and improve the performance of the two types of expenditure paths. Actively introduce the concept of zero-based budgeting, innovate the budgeting model, break the inertia and rigid pattern of expenditures, reasonably set the levy and expenditure standards for financial expenditure on healthcare and social security employment through a precise screening system, improve the efficiency of fund use, smooth the path of population aging affecting fiscal sustainability, and mitigate the impact of population aging on fiscal sustainability.
Author Contributions
Funding
Institutional Review Board Statement
Informed Consent Statement
Data Availability Statement
Conflicts of Interest
References
- Zhou, J. Study on Japan’s Population Aging and Its Impact on Economy. In Proceedings of the 2018 4th International Conference on Economics, Management and Humanities Science (ECOMHS 2018), Zhengzhou, China, 25–27 June 2018; pp. 395–398. [Google Scholar]
- Clements, B.; Dybczak, K.; Gaspar, V.; Gupta, S.; Soto, M. The fiscal consequences of shrinking and ageing populations. Ageing Int. 2018, 43, 391–414. [Google Scholar] [CrossRef]
- Wang, X.; Ren, W. Population Ageing and the Financial Sustainability of Social Pension System in China. In Proceedings of the China International Conference on Insurance and Risk Management, Qingdao, China, 18–21 July 2012. [Google Scholar]
- Aristovnik, A. Fiscal Sustainability in the Meditterranean Region—A comparison between the EU and non-EU member states. Rom. J. Econ. Forecast. 2008, 5, 161–173. [Google Scholar]
- Liu, Z.; Agudamu, T.B.; Akpinar, S.; Jabucanin, B. The Association Between the China’s Economic Development and the Passing Rate of National Physical Fitness Standards for Elderly People Aged 60–69 From 2000 to 2020. Front. Public Health 2022, 10, 857691. [Google Scholar] [CrossRef]
- Bucher, S. Ageing of the population in the Russian Federation: The current trends and indicators. Her. Russ. Acad. Sci. 2016, 86, 97–104. [Google Scholar] [CrossRef]
- Narayana, M.R. Impact of population ageing on india’s public finance: New evidence and implications. Asian Popul. Stud. 2012, 8, 301–326. [Google Scholar] [CrossRef]
- Azolibe, C.B.; Nwadibe, C.E.; Okeke, C.M.G. Socio-economic determinants of public expenditure in Africa: Assessing the influence of population age structure. Int. J. Soc. Econ. 2020, 47, 1403–1418. [Google Scholar] [CrossRef]
- Dolls, M.; Doorley, K.; Paulus, A.; Schneider, H.; Siegloch, S.; Sommer, E. Fiscal sustainability and demographic change: A micro-approach for 27 EU countries. Int. Tax Public Financ. 2017, 24, 575–615. [Google Scholar] [CrossRef]
- Jacobsen, R.H.; Jensen, S.E.H. Future changes in age and household patterns:Some implications for public finances. Int. J. Forecast. 2014, 30, 1110–1119. [Google Scholar] [CrossRef]
- Van Ewijk, C.; Draper, N.; ter Rele, H.; Westerhout, E.W.M.T. Ageing and the Sustainability of Dutch Public Finances; CPB: The Hague, The Netherlands, 2006. [Google Scholar]
- Cho, S.; Kim, J.R. Population Aging in Korea: Implications for Fiscal Sustainability. Seoul J. Econ. 2021, 34, 237–264. [Google Scholar]
- Svaljek, S. Fiscal implications of the ageing population in Croatia. In Proceedings of the 65th Anniversary Conference of the Institute of Economics, Zagreb, Croatia, 18–19 November 2004; pp. 105–130. [Google Scholar]
- Liu, B.; Yang, Z. Population aging shock and fiscal sustainability in china: Mechanism analysis and effect simulation. Singap. Econ. Rev. 2018, 66, 1687–1708. [Google Scholar] [CrossRef]
- Wang, L.; Béland, D.; Zhang, S. Pension financing in China: Is there a looming crisis? China Econ. Rev. 2014, 30, 143–154. [Google Scholar] [CrossRef]
- Kubanová, J.; Linda, B. The Process of Population Aging and Its Impact on Country’s Economy. In Proceedings of the International Multidisciplinary Scientific Conferences on Social Sciences and Arts SGEM2014, Albena, Bulgaria, 2–7 September 2014; pp. 767–774. [Google Scholar]
- Wu, Y.; Song, Y.; Yu, T. Spatial differences in China’s population aging and influencing factors: The perspectives of spatial dependence and spatial heterogeneity. Sustainability 2019, 11, 5959. [Google Scholar] [CrossRef]
- Carchano, M.; Carrasco, I.; Castillo, S.; García-Cortijo, M.C. The social economy as a factor of economic development and resilience of population in rural areas. A study of mediating effects in Castilla-La Mancha (Spain). Sustainability 2021, 13, 5544. [Google Scholar] [CrossRef]
- Li, J.; Han, X.; Zhang, X.; Wang, S. Spatiotemporal evolution of global population ageing from 1960 to 2017. BMC Public Health 2019, 19, 127. [Google Scholar] [CrossRef] [PubMed]
- Echevarría, C.A. On age distribution of population, government expenditure and fiscal federalism. J. Popul. Econ. 1995, 8, 301–313. [Google Scholar] [CrossRef]
- Okma, K.; Gusmano, M.K. Aging, Pensions and Long-term Care: What, Why, Who, How?: Comment on “Financing Long-term Care: Lessons From Japan”. Int. J. Health Policy 2020, 9, 218. [Google Scholar] [CrossRef] [PubMed]
- Malačič, J. Socioeconomic Consequences of the Population Aging. Zdrav. Vestn. 2008, 77, 793–798. [Google Scholar]
- Jimeno, J.F.; Rojas, J.A.; Puente, S. Modelling the impact of aging on social security expenditures. Econ. Model. 2008, 25, 201–224. [Google Scholar] [CrossRef]
- Fu, B.Y.; Li, H.X. Population Ageing and Fiscal Policy in China. ICPEM 2009, 9, 62–65. [Google Scholar]
- Chen, Q.; Chi, Q.; Chen, Y.; Lyulyov, O.; Pimonenko, T. Does Population Aging Impact China’s Economic Growth? Int. J. Environ. Res. Public Health 2022, 19, 12171. [Google Scholar] [CrossRef]
- Cho, D.; Lee, K. Population aging and fiscal sustainability: Nonlinear evidence from Europe. J. Int. Money Finan. 2022, 126, 102665. [Google Scholar] [CrossRef]
- Pan, F.; Zhu, K.; Wang, L. Impact Analysis of Population Aging on Public Education Financial Expenditure in China. Sustainability 2022, 14, 15521. [Google Scholar] [CrossRef]
- Ricciardi, A.M.; Xia, J.C.; Currie, G. Exploring public transport equity between separate disadvantaged cohorts: A case study in Perth, Australia. J. Transp. Geogr. 2015, 43, 111–122. [Google Scholar] [CrossRef]
- Liu, C.; Li, S.; Zhao, X. Research on the threshold effect of population aging on the industrial structure upgrading in China. Chin. J. Popul. Resour. 2019, 17, 87–100. [Google Scholar] [CrossRef]

| Research Hypothesis | Scholars’ Views | Representative Literature |
|---|---|---|
| The Impact of Population Aging on Fiscal Sustainability | The negative impact of population aging on fiscal sustainability is not severe | Narayana M R (2012) [7]; Azolibe C B et al. (2020) [8]; Dolls M et al. (2017) [9] |
| Aging population can significantly inhibit fiscal sustainability | Jacobsen R H and Jensen S E H (2014) [10]; Van Ewijk C et al. (2006) [11]; Cho S and Kim J R (2021) [12]; Svaljek S (2005) [13]; Liu B and Yang Z (2018) [14]; Wang L et al. (2014) [15] | |
| Heterogeneity in the Impact of Population Aging on Fiscal Sustainability | Developed regions have more secure financial resources to deal with aging populations | Kubanová J and Linda B (2014) [16]; Wu Y et al. (2019) [17]; Carchano M et al. (2021) [18] |
| The impact of population aging on fiscal sustainability is positively correlated with the level of economic development | Azolibe C B et al. (2020) [8]; Li J et al. (2019) [19] | |
| Mediating Effects of Population Aging on Fiscal Sustainability | There is a directional path for population aging to affect fiscal sustainability | Okma K and Gusmano M K (2020) [21]; |
| Significant health care and social security mediating effects | Malačič J (2008) [22]; Jimeno J F et al. (2008) [23]; Fu BY and Li HX (2009) [24]; Chen Q et al. (2022) [25]; Cho D and Lee K (2022) [26] |
| Variable Type | Variable Name | Number of Obs | Mean | Standard Deviation | Minimum | Maximum |
|---|---|---|---|---|---|---|
| Explained variables | FinSus | 991 | 0.895 | 0.134 | 0.00400 | 1.018 |
| lnFinBur | 981 | 4.786 | 0.863 | 1.073 | 7.906 | |
| Explanatory variables | lnElderly | 935 | 3.768 | 0.867 | 1.316 | 5.901 |
| ElderlyR | 966 | 0.204 | 0.0910 | 0.0600 | 0.487 | |
| Control variable | lnBed | 962 | 9.540 | 0.826 | 7.449 | 11.75 |
| lnIncome | 990 | 10.15 | 0.345 | 9.403 | 11.04 | |
| lnLabor | 936 | 5.392 | 0.800 | 2.968 | 7.631 | |
| lnEndowInsur | 889 | 13.17 | 1.305 | 5.094 | 16.62 | |
| lnHouseholSav | 978 | 16.09 | 1.091 | 13.48 | 19.28 | |
| Mediating variable | MhF | 990 | 0.262 | 0.215 | 0.0380 | 1.585 |
| SeF | 990 | 0.421 | 0.394 | 0.0580 | 3.896 |
| (1) | (2) | (3) | |
|---|---|---|---|
| FinSus | FinSus | FinSus | |
| lnElderly | −0.050 *** | −0.020 ** | −0.047 *** |
| (−4.62) | (−2.05) | (−2.72) | |
| lnBed | 0.012 | ||
| (0.58) | |||
| lnIncome | 0.154 *** | ||
| (3.37) | |||
| lnLabor | 0.090 *** | ||
| (2.72) | |||
| lnEndowInsur | -0.015 | ||
| (−0.87) | |||
| lnHouseholdsav | −0.003 | ||
| _cons | 1.083 *** | 0.986 *** | −0.778 |
| (22.96) | (29.39) | (−1.54) | |
| N | 945 | 945 | 806 |
| Adjusted | 0.095 | 0.274 | 0.347 |
| City FE | NO | Yes | Yes |
| Year FE | NO | Yes | Yes |
| (1) | (2) | (3) | |
|---|---|---|---|
| FinSus | lnFinBur | lnFinBur | |
| ElderlyR | −0.687 *** | 1.851 ** | |
| (−7.09) | (2.57) | ||
| lnElderly | 0.159 *** | ||
| (2.68) | |||
| lnBed | 0.010 | 0.441 *** | 0.432 *** |
| (0.59) | (3.43) | (3.54) | |
| lnIncome | 0.117 *** | −0.008 | −0.109 |
| (3.17) | (−0.06) | (−0.88) | |
| lnLabor | 0.012 | 0.023 | −0.200 |
| (1.23) | (0.13) | (−1.46) | |
| lnEndowInsur | −0.028 | 0.094 * | 0.058 |
| (−1.65) | (1.90) | (1.13) | |
| lnHouseholdsav | −0.019 | −0.133 | −0.172 |
| (−1.09) | (−1.22) | (−1.46) | |
| _cons | 0.376 | 0.690 | 3.740 * |
| (0.84) | (0.30) | (1.71) | |
| N | 804 | 794 | 796 |
| Adjusted | 0.402 | 0.765 | 0.759 |
| City FE | Yes | Yes | Yes |
| Year FE | Yes | Yes | Yes |
| (1) | (2) | |
|---|---|---|
| FinSus | FinSus | |
| L.FinSus | 0.743 *** | 0.724 *** |
| (12.26) | (12.12) | |
| L2.FinSus | 0.217 *** | 0.237 *** |
| (3.31) | (3.48) | |
| lnElderly | −0.040 *** | |
| (−2.61) | ||
| ElderlyR | −0.237 *** | |
| (−3.54) | ||
| lnBed | 0.054 *** | 0.053 ** |
| (2.58) | (2.50) | |
| lnIncome | 0.199 *** | 0.175 *** |
| (5.38) | (5.15) | |
| lnLabor | 0.059 *** | 0.009 |
| (2.68) | (0.54) | |
| lnEndowInsur | −0.011 | −0.005 |
| (−0.55) | (−0.26) | |
| lnHouseholdsav | −0.064 *** | −0.054 *** |
| (−3.12) | (−2.83) | |
| _cons | −1.577 *** | −1.378 *** |
| (−4.94) | (−4.60) | |
| N | 707 | 705 |
| AR(1) in first differences | Pr > z = 0.000 | Pr > z = 0.000 |
| AR(2) in first differences | Pr > z = 0.188 | Pr > z = 0.1 |
| Hansen test | Prob > chi2 = 0.242 | Prob > chi2 = 0.262 |
| (1) East | (2) Central | (3) West | |
|---|---|---|---|
| Variables | FinSus | FinSus | FinSus |
| lnElderly | −0.103 ** | −0.046 *** | −0.104 |
| (−2.054) | (−2.848) | (−1.659) | |
| lnBed | 0.083 *** | −0.006 | −0.047 |
| (2.826) | (−0.269) | (−1.177) | |
| lnIncome | 0.010 | 0.351 *** | 0.045 |
| (0.319) | (4.562) | (0.292) | |
| lnLabor | 0.075 *** | 0.080 *** | 0.002 |
| (2.781) | (3.293) | (0.006) | |
| lnEndowInsur | 0.041 ** | −0.047*** | −0.034 |
| (2.143) | (−3.123) | (−1.464) | |
| lnHouseholdsav | −0.128 *** | 0.009 | 0.116 |
| (−3.395) | (0.693) | (1.515) | |
| Constant | 1.652 * | −2.402 *** | −0.397 |
| (1.869) | (−2.904) | (−0.135) | |
| Observations | 270 | 419 | 117 |
| Adjusted | 0.704 | 0.710 | 0.951 |
| city FE | Yes | Yes | Yes |
| Year FE | Yes | Yes | Yes |
| F | 5.575 | 4.923 | 1.408 |
| (1) | (2) | |
|---|---|---|
| Variables | FinSus | FinSus |
| lnElderly | −0.058 *** | −0.043 *** |
| (−2.660) | (−2.781) | |
| lnBed | −0.004 | 0.006 |
| (−0.150) | (0.298) | |
| lnIncome | −0.024 | 0.166 *** |
| (−0.743) | (3.344) | |
| lnLabor | 0.010 | 0.078 *** |
| (0.156) | (2.767) | |
| lnEndowInsur | 0.021 | −0.016 |
| (1.099) | (−1.248) | |
| lnHouseholdsav | −0.011 | 0.013 |
| (−0.926) | (1.220) | |
| Constant | 1.350 ** | −1.121 ** |
| (2.302) | (−1.994) | |
| Observations | 102 | 704 |
| Adjusted | 0.842 | 0.879 |
| city FE | Yes | Yes |
| Year FE | Yes | Yes |
| F | 1.396 | 3.469 |
| (1) | (2) | (3) | (4) | |
|---|---|---|---|---|
| MhF | SeF | FinSus | FinSus | |
| lnElderly | 0.056 ** | 0.126 *** | −0.035 ** | −0.028 ** |
| (2.59) | (2.64) | (−2.43) | (−2.16) | |
| MhF | −0.213 *** | |||
| (−4.09) | ||||
| SeF | −0.148 *** | |||
| (−7.64) | ||||
| lnBed | −0.019 | −0.071 | 0.008 | 0.001 |
| (−0.47) | (−0.86) | (0.38) | (0.09) | |
| lnIncome | −0.183 *** | −0.764 *** | 0.115 *** | 0.041 |
| (−2.84) | (−3.40) | (2.79) | (1.27) | |
| lnLabor | −0.053 | −0.288 ** | 0.079 *** | 0.047 *** |
| (−1.45) | (−2.07) | (2.86) | (2.71) | |
| lnEndowInsur | 0.011 | −0.036 | −0.012 | −0.020 |
| (0.46) | (−0.84) | (−0.75) | (−1.37) | |
| lnHouseholdsav | 0.009 | −0.073 | −0.001 | −0.014 |
| (0.43) | (−1.14) | (−0.11) | (−1.01) | |
| _cons | 1.920 ** | 11.113 *** | −0.368 | 0.865 ** |
| (2.32) | (4.13) | (−0.81) | (2.07) | |
| N | 806 | 806 | 806 | 806 |
| Adjusted | 0.3172 | 0.3322 | 0.4006 | 0.4813 |
| City FE | Yes | Yes | Yes | Yes |
| Year FE | Yes | Yes | Yes | Yes |
Disclaimer/Publisher’s Note: The statements, opinions and data contained in all publications are solely those of the individual author(s) and contributor(s) and not of MDPI and/or the editor(s). MDPI and/or the editor(s) disclaim responsibility for any injury to people or property resulting from any ideas, methods, instructions or products referred to in the content. |
© 2023 by the authors. Licensee MDPI, Basel, Switzerland. This article is an open access article distributed under the terms and conditions of the Creative Commons Attribution (CC BY) license (https://creativecommons.org/licenses/by/4.0/).
Share and Cite
Liu, Q.; Zhao, D. A Study of the Impact of Population Aging on Fiscal Sustainability in China. Sustainability 2023, 15, 5409. https://doi.org/10.3390/su15065409
Liu Q, Zhao D. A Study of the Impact of Population Aging on Fiscal Sustainability in China. Sustainability. 2023; 15(6):5409. https://doi.org/10.3390/su15065409
Chicago/Turabian StyleLiu, Qiongzhi, and Dapeng Zhao. 2023. "A Study of the Impact of Population Aging on Fiscal Sustainability in China" Sustainability 15, no. 6: 5409. https://doi.org/10.3390/su15065409
APA StyleLiu, Q., & Zhao, D. (2023). A Study of the Impact of Population Aging on Fiscal Sustainability in China. Sustainability, 15(6), 5409. https://doi.org/10.3390/su15065409

