Importance of Social Networking Sites and Determining Its Impact on Brand Image and Online Shopping: An Empirical Study
Abstract
1. Introduction
2. Literature Review
3. Hypotheses of Study
3.1. Information Quality
3.2. Expertise
3.3. Entertainment
3.4. Attractiveness
3.5. Trustworthiness
3.6. Likability
3.7. Credibility
3.8. Brand Image
4. Research Methodology
5. Findings and Discussion
5.1. Background Information of the Respondents
5.2. Measurement Model Evaluation
5.3. Convergent Validity Result
5.4. Discriminant Validity Result
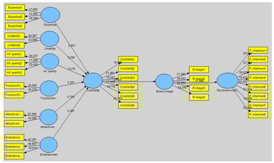
5.5. Structural Equation Model
6. Discussion
7. Theoretical and Managerial Implications
8. Limitations of the Study
9. Conclusions
Author Contributions
Funding
Institutional Review Board Statement
Informed Consent Statement
Data Availability Statement
Conflicts of Interest
References
- Arli, D. Does Social Media Matter? Investigating the Effect of Social Media Features on Consumer Attitudes. J. Promot. Manag. 2017, 23, 521–539. [Google Scholar] [CrossRef]
- Arora, A.S.; Sanni, S.A. Ten Years of ‘Social Media Marketing’ Research in the Journal of Promotion Management: Research Synthesis, Emerging Themes, and New Directions. J. Promot. Manag. 2019, 25, 476–499. [Google Scholar] [CrossRef]
- Chakraborty, U.; Bhat, S. The Effects of Credible Online Reviews on Brand Equity Dimensions and Its Consequence on Consumer Behavior. J. Promot. Manag. 2018, 24, 57–82. [Google Scholar] [CrossRef]
- Chin, P.N.; Isa, S.M.; Alodin, Y. The impact of endorser and brand credibility on consumers’ purchase intention: The mediating effect of attitude towards brand and brand credibility. J. Mark. Commun. 2020, 26, 896–912. [Google Scholar] [CrossRef]
- Chin, W.W.; Marcelin, B.L.; Newsted, P.R. A partial least squares latent variable modeling approach for measuring interaction effects: Results from a Monte Carlo simulation study and an electronic-mail emotion/adoption study. Inf. Syst. Res. 2003, 14, 189–217. [Google Scholar] [CrossRef]
- Djafarova, E.; Rushworth, C. Exploring the credibility of online celebrities’ Instagram profiles in influencing the purchase decisions of young female users. Comput. Hum. Behav. 2017, 68, 1–7. [Google Scholar] [CrossRef]
- Dodoo, N.A. Why Consumers Like Facebook Brands: The Role of Aspirational Brand Personality in Consumer Behavior. J. Promot. Manag. 2018, 24, 103–127. [Google Scholar] [CrossRef]
- Freberg, K.; Graham, K.; McGaughey, K.; Freberg, L.A. Who are the social media influencers? A study of public perceptions of personality. Public Relat. Rev. 2011, 37, 90–92. [Google Scholar] [CrossRef]
- Gautam, V.; Sharma, V. The Mediating Role of Customer Relationship on the Social Media Marketing and Purchase Intention Relationship with Special Reference to Luxury Fashion Brands. J. Promot. Manag. 2017, 23, 872–888. [Google Scholar] [CrossRef]
- Giffin, K. The Contribution of Studies of Source Credibility to a Theory of Interpersonal Trust in the Communication Process. Psychol. Bull. 1967, 68, 104–120. [Google Scholar] [CrossRef]
- Godey, B.; Manthiou, A.; Pederzoli, D.; Rokka, J.; Aiello, G.; Donvito, R.; Singh, R. Social media marketing efforts of luxury brands: Influence on brand equity and consumer behavior. J. Bus. Res. 2016, 69, 5833–5841. [Google Scholar] [CrossRef]
- Hair, J.F.; Hult, G.T.M.; Ringle, C.M.; Sarstedt, M.; Thiele, K.O. Mirror, mirror on the wall: A comparative evaluation of composite-based structural equation modeling methods. J. Acad. Mark. Sci. 2017, 45, 616–632. [Google Scholar] [CrossRef]
- Hu, X.; Lin, Z.; Zhang, H. Trust Promoting Seals in Electronic Markets. J. Promot. Manag. 2003, 9, 163–180. [Google Scholar] [CrossRef]
- Ibrahim, B.; Aljarah, A.; Ababneh, B. Do Social Media Marketing Activities Enhance Consumer Perception of Brands? A Meta-Analytic Examination. J. Promot. Manag. 2020, 26, 544–568. [Google Scholar] [CrossRef]
- Kim, A.J.; Ko, E. Do social media marketing activities enhance customer equity? An empirical study of luxury fashion brand. J. Bus. Res. 2012, 65, 1480–1486. [Google Scholar] [CrossRef]
- Kumar, A. Celebrity Endorsements and Its Impact on Consumer Buying Behaviour. SSRN Electron. J. 2012. [Google Scholar] [CrossRef]
- La Ferle, C.; Choi, S.M. The importance of perceived endorser credibility in south korean advertising. J. Curr. Issues Res. Advert. 2005, 27, 67–81. [Google Scholar] [CrossRef]
- Leung, L. Generational differences in content generation in social media: The roles of the gratifications sought and of narcissism. Comput. Hum. Behav. 2013, 29, 997–1006. [Google Scholar] [CrossRef]
- Marjerison, R.K. The Impact of Social Media Influencers on Purchase Intention towards Cosmetic Products in China. J. Behav. Stud. Bus. 2020, 12, 1–18. [Google Scholar]
- Lou, C.; Yuan, S. Influencer Marketing: How Message Value and Credibility Affect Consumer Trust of Branded Content on Social Media. J. Interact. Advert. 2019, 19, 58–73. [Google Scholar] [CrossRef]
- Loureiro, S.M.C.; Sarmento, E.M. Exploring the Determinants of Instagram as a Social Network for Online Consumer-Brand Relationship. J. Promot. Manag. 2019, 25, 354–366. [Google Scholar] [CrossRef]
- Ohanian, R. Construction and validation of a scale to measure celebrity endorsers’ perceived expertise, trustworthiness, and attractiveness. J. Advert. 1990, 19, 39–52. [Google Scholar] [CrossRef]
- Centre, L.I. 2020, pp. 0–17. Available online: www.econstor.eu (accessed on 8 January 2023).
- Batrancea, L.; Rus, M.I.; Masca, E.S.; Morar, I.D. Fiscal pressure as a trigger of financial performance for the energy industry: An empirical investigation across a 16-year period. Energies 2021, 14, 3769. [Google Scholar] [CrossRef]
- Ullah, F.; Sepasgozar, S.M.E.; Shirowzhan, S.; Davis, S. Modelling users’ perception of the online real estate platforms in a digitally disruptive environment: An integrated KANO-SISQual approach. Telemat. Inform. 2021, 63, 101660. [Google Scholar] [CrossRef]
- Khan, M.I.; Saleh, M.A.; Quazi, A. Social media adoption by health professionals: A TAM-based study. Informatics 2021, 8, 6. [Google Scholar] [CrossRef]
- Florenthal, B. Young consumers’ motivational drivers of brand engagement behavior on social media sites: A synthesized U&G and TAM framework. J. Res. Interact. Mark. 2019, 13, 351–391. [Google Scholar] [CrossRef]
- Tham, A.; Croy, G.; Mair, J. Social Media in Destination Choice: Distinctive Electronic Word-of-Mouth Dimensions. J. Travel Tour. Mark. 2013, 30, 144–155. [Google Scholar] [CrossRef]
- Wirtz, J.; Chew, P. The effects of incentives, deal proneness, satisfaction and tie strength on word-of-mouth behaviour. Int. J. Serv. Ind. Manag. 2002, 13, 141–162. [Google Scholar] [CrossRef]
- Hutter, K.; Hautz, J.; Dennhardt, S.; Füller, J. The impact of user interactions in social media on brand awareness and purchase intention: The case of MINI on Facebook. J. Prod. Brand Manag. 2013, 22, 342–351. [Google Scholar] [CrossRef]
- Huang, J.H.; Hsiao, T.T.; Chen, Y.F. The Effects of Electronic Word of Mouth on Product Judgment and Choice: The Moderating Role of the Sense of Virtual Community. J. Appl. Soc. Psychol. 2012, 42, 2326–2347. [Google Scholar] [CrossRef]
- Park, D.H.; Lee, J.; Han, I. The Effect of On-Line Consumer Reviews on Consumer Purchasing Intention: The Moderating Role of Involvement. Int. J. Electron. Commer. 2014, 11, 125–148. [Google Scholar] [CrossRef]
- D’Rozario, D.; Choudhury, P.K. Effect of assimilation on consumer susceptibility to interpersonal influence. J. Consum. Mark. 2000, 17, 290–307. [Google Scholar] [CrossRef]
- Isyanto, P.; Sapitri, R.G.; Sinaga, O.; Buana, U.; Karawang, P. Micro Influencers Marketing and Brand Image to Purchase Intention of Cosmetic Products Focallure. Syst. Rev. Pharm. 2020, 11, 601–605. [Google Scholar] [CrossRef]
- Khodabandeh, A.; Lindh, C. The importance of brands, commitment, and influencers on purchase intent in the context of online relationships. Australas. Mark. J. 2020, 29, 177–186. [Google Scholar] [CrossRef]
- Bickart, B.; Schindler, R.M. Internet forums as influential sources of consumer information. J. Interact. Mark. 2001, 15, 31–40. [Google Scholar] [CrossRef]
- Gilbert, E.; Karahalios, K. Predicting tie strength with social media. In Proceedings of the Conference on Human Factors in Computing Systems, Boston, MA, USA, 4–9 April 2009; pp. 211–220. [Google Scholar] [CrossRef]
- Barger, V.; Peltier, J.W.; Schultz, D.E. Social media and consumer engagement: A review and research agenda. J. Res. Interact. Mark. 2016, 10, 268–287. [Google Scholar] [CrossRef]
- Jalilvand, M.R.; Samiei, N. The effect of electronic word of mouth on brand image and purchase intention: An empirical study in the automobile industry in Iran. Mark. Intell. Plan. 2012, 30, 460–476. [Google Scholar] [CrossRef]
- Ott, H.K.; Vafeiadis, M.; Kumble, S.; Waddell, T.F. Effect of Message Interactivity on Product Attitudes and Purchase Intentions. J. Promot. Manag. 2016, 22, 89–106. [Google Scholar] [CrossRef]
- Papasolomou, I.; Melanthiou, Y. Social Media: Marketing Public Relations’ New Best Friend. J. Promot. Manag. 2012, 18, 319–328. [Google Scholar] [CrossRef]
- Pina, L.S.; Loureiro, S.M.C.; Rita, P.; Sarmento, E.M.; Bilro, R.G.; Guerreiro, J. Analysing Consumer-Brand Engagement Through Appreciative Listening on Social Network Platforms. J. Promot. Manag. 2019, 25, 304–313. [Google Scholar] [CrossRef]
- Pinto, L.; Loureiro, S.M.C.; Rita, P.; Sarmento, E.M. Fostering Online Relationships with Brands Through Websites and Social Media Brand Pages. J. Promot. Manag. 2019, 25, 379–393. [Google Scholar] [CrossRef]
- Premeaux, S.R. The attitudes of middle class versus upper class male and female consumers regarding the effectiveness of celebrity endorsers. J. Promot. Manag. 2009, 15, 2–21. [Google Scholar] [CrossRef]
- Raji, R.A.; Rashid, S.M.; Ishak, S.M.; Mohamad, B. Do Firm-Created Contents on Social Media Enhance Brand Equity and Consumer Response Among Consumers of Automotive Brands? J. Promot. Manag. 2020, 26, 19–49. [Google Scholar] [CrossRef]
- Reysen, S. Construction of a new scale: The Reysen Likability Scale. Soc. Behav. Pers. 2005, 33, 201–208. [Google Scholar] [CrossRef]
- Shen, B.; Bissell, K. Social Media, Social Me: A Content Analysis of Beauty Companies’ Use of Facebook in Marketing and Branding. J. Promot. Manag. 2013, 19, 629–651. [Google Scholar] [CrossRef]
- Slater, M.D.; Rouner, D. How message evaluation and source attributes may influence credibility assessment and belief change. J. Mass Commun. Q. 1996, 73, 974–991. [Google Scholar] [CrossRef]
- Spears, N.; Royne, M.; van Steenburg, E. Are Celebrity-Heroes Effective Endorsers? Exploring the Link between Hero, Celebrity, and Advertising Response. J. Promot. Manag. 2013, 19, 17–37. [Google Scholar] [CrossRef]
- Spry, A.; Pappu, R.; Cornwell, T.B. Celebrity endorsement, brand credibility and brand equity. Eur. J. Mark. 2011, 45, 882–909. [Google Scholar] [CrossRef]
- Saima; Khan, M.A. Effect of Social Media Influencer Marketing on Consumers’ Purchase Intention and the Mediating Role of Credibility. J. Promot. Manag. 2020, 27, 503–523. [Google Scholar] [CrossRef]
- Taylor, D.G.; Lewin, J.E.; Strutton, D. Friends, fans, and followers: Do ads work on social networks? How gender and age shape receptivity. J. Advert. Res. 2011, 51, 258–275. [Google Scholar] [CrossRef]
- Trivedi, J.; Sama, R. The Effect of Influencer Marketing on Consumers’ Brand Admiration and Online Purchase Intentions: An Emerging Market Perspective. J. Internet Commer. 2020, 19, 103–124. [Google Scholar] [CrossRef]
- Voss, K.E.; Spangenberg, E.R.; Grohmann, B. Measuring the hedonic and utilitarian dimensions of consumer attitude. J. Mark. Res. 2003, 40, 310–320. [Google Scholar] [CrossRef]
- Wang, S.W.; Kao, G.H.Y.; Ngamsiriudom, W. Consumers’ attitude of endorser credibility, brand and intention with respect to celebrity endorsement of the airline sector. J. Air Transp. Manag. 2017, 60, 10–17. [Google Scholar] [CrossRef]
- Abdurrahaman, D.T.; Owusu, A.; Soladoye, B.A.; Kalimuthu, K.R. Celebrity-brand endorsement: A study on its impacts on Generation Y-ers in Nigeria. Asian J. Sci. Res. 2018, 11, 415–427. [Google Scholar] [CrossRef]
- Xiao, M.; Wang, R.; Chan-Olmsted, S. Factors affecting YouTube influencer marketing credibility: A heuristic-systematic model. J. Media Bus. Stud. 2018, 15, 188–213. [Google Scholar] [CrossRef]
- Zia, M.; Zahra, M.F.; Hayat, N. Instagram Beauty Influencers and Purchase Decisions: Exploring the Mediating Role of Source Credibility. VFAST Trans. Educ. Soc. Sci. 2021, 9, 1–10. [Google Scholar]
- Dalangin, J.J.G.; Arthur, J.M.B.M.; Salvador, J.B.M.; Bismonte, A.B. The impact of social media influencers purchase intention in the Philippines. J. Stud. Komun. Indones. J. Commun. Stud. 2021, 5, 551–568. [Google Scholar] [CrossRef]
- Putri, F.E.V.S.; Tiarawati, M. The Effect of Social Media Influencer and Brand Image on Online Purchase Intention during the COVID-19 Pandemic. Ilomata Int. J. Manag. 2021, 2, 163–171. [Google Scholar] [CrossRef]
- Majeed, M.; Owusu-Ansah, M.; Ashmond, A.A. The influence of social media on purchase intention: The mediating role of brand equity. Cogent Bus. Manag. 2021, 8, 1944008. [Google Scholar] [CrossRef]
- Weismueller, J.; Harrigan, P.; Wang, S.; Soutar, G.N. Influencer endorsements: How advertising disclosure and source credibility affect consumer purchase intention on social media. Australas. Mark. J. 2020, 28, 160–170. [Google Scholar] [CrossRef]
- Yao, J.; Cao, X. The balancing mechanism of social networking overuse and rational usage. Comput. Hum. Behav. 2017, 75, 415–422. [Google Scholar] [CrossRef]
- Ilakkuvan, V.; Johnson, A.; Villanti, A.C.; Evans, W.D.; Turner, M. Patterns of Social Media Use and Their Relationship to Health Risks Among Young Adults. J. Adolesc. Health 2019, 64, 158–164. [Google Scholar] [CrossRef] [PubMed]
- Hruska, J.; Maresova, P. Use of Social Media Platforms among Adults in the United States—Behavior on Social Media. Societies 2020, 10, 27. [Google Scholar] [CrossRef]
- Kaplan, A.M.; Haenlein, M. Users of the world, unite! The challenges and opportunities of Social Media. Bus. Horiz. 2010, 53, 59–68. [Google Scholar] [CrossRef]
- Kavianpour, S.; Tamimi, A.; Shanmugam, B. A privacy-preserving model to control social interaction behaviors in social network sites. J. Inf. Secur. Appl. 2019, 49, 102402. [Google Scholar] [CrossRef]
- Schlosser, A.E. Self-disclosure versus self-presentation on social media. Curr. Opin. Psychol. 2020, 31, 1–6. [Google Scholar] [CrossRef]
- Halim, E.; Karami, R.H. Information systems, social media influencers and subjective norms impact to purchase intentions in e-commerce. In Proceedings of the 2020 International Conference on Information Management and Technology (ICIMTech), Bandung, Indonesia, 13–14 August 2020; pp. 899–904. [Google Scholar] [CrossRef]
- Hermanda, A.; Sumarwan, U.; Tinaprillia, N. The Effect of Social Media Influencer on Brand Image, Self-Concept, and Purchase Intention. J. Consum. Sci. 2019, 4, 76–89. [Google Scholar] [CrossRef]
- Jackson, D.L. Adding Missing-Data-Relevant Variables to FIML-Based Structural Equation Models. Struct. Equ. Model. A 2003, 10, 128–141. [Google Scholar] [CrossRef]
- Ventre, I.; Kolbe, D. The Impact of Perceived Usefulness of Online Reviews, Trust and Perceived Risk on Online Purchase Intention in Emerging Markets: A Mexican Perspective. J. Int. Consum. Mark. 2020, 32, 287–299. [Google Scholar] [CrossRef]
- Adepoju, A.; Adeniji, A. Technology Acceptance of E-Banking Services in an Unnatural Environment. SEISENSE J. Manag. 2020, 3, 34–50. [Google Scholar] [CrossRef]
- Kožuh, I.; Čakš, P. Explaining news trust in social media news during the COVID-19 pandemic—The role of a need for cognition and news engagement. Int. J. Environ. Res. Public Health 2021, 18, 12986. [Google Scholar] [CrossRef]
- Khanifar, H.; Molavi, Z.; Jandaghi, G.R.; Niya, M.J.M. Factors influencing the intendancy of e-banking: An integration of TAM & TPB with eservice quality. J. Appl. Sci. Res. 2012, 8, 1842–1852. [Google Scholar]
- Hamid, A. Fornell and Lacker, Discriminant Validity Assessment: Use of Fornell & Larcker criterion versus HTMT Criterion Discriminant Validity Assessment: Use of Fornell & Larcker criterion versus HTMT Criterion. J. Phys. Conf. Ser. Pap. 1981, 890, 1–6. [Google Scholar]
- Henseler, J.; Ringle, C.M.; Sarstedt, M. A new criterion for assessing discriminant validity in variance-based structural equation modeling. J. Acad. Mark. Sci. 2015, 43, 115–135. [Google Scholar] [CrossRef]
- Dwivedi, A.; Johnson, L.W. Trust-commitment as a mediator of the celebrity endorser-brand equity relationship in a service context. Australas. Mark. J. 2013, 21, 36–42. [Google Scholar] [CrossRef]
- Fornell, C.; Larcker, D.F. Evaluating Structural Equation Models with Unobservable Variables and Measurement Error. J. Mark. Res. 2018, 18, 39–50. [Google Scholar] [CrossRef]
- Reichelt, J.; Sievert, J.; Jacob, F. How credibility affects eWOM reading: The influences of expertise, trustworthiness, and similarity on utilitarian and social functions. J. Mark. Commun. 2013, 20, 65–81. [Google Scholar] [CrossRef]
- Fang, Y.H. Beyond the Credibility of Electronic Word of Mouth: Exploring eWOM Adoption on Social Networking Sites from Affective and Curiosity Perspectives. Int. J. Electron. Commer. 2014, 18, 67–102. [Google Scholar] [CrossRef]
- Chatterjee, P. Drivers of new product recommending and referral behaviour on social network sites. Int. J. Advert. 2015, 30, 77–101. [Google Scholar] [CrossRef]
- Sharma, V.M.; Klein, A. Consumer perceived value, involvement, trust, susceptibility to interpersonal influence, and intention to participate in online group buying. J. Retail. Consum. Serv. 2020, 52, 101946. [Google Scholar] [CrossRef]
- Khan, M.A.; Haddad, H.; Odeh, M.; Haider, A.; Khan, M.A. Institutions, Culture, or Interaction: What Determines the Financial Market Development in Emerging Markets? Sustainability 2022, 14, 15883. [Google Scholar] [CrossRef]
- Liu, G.; Khan, M.A.; Haider, A.; Uddin, M. Financial Development and Environmental Degradation: Promoting Low-Carbon Competitiveness in E7 Economies’ Industries. Int. J. Environ. Res. Public Health 2022, 19, 16336. [Google Scholar] [CrossRef]
- Khan, M.A.; Alhumoudi, H.A. Performance of E-Banking and the Mediating Effect of Customer Satisfaction: A Structural Equation Model Approach. Sustainability 2022, 14, 7224. [Google Scholar] [CrossRef]
- Fu, Q.; Cherian, J.; Rehman, K.U.; Samad, S.; Khan, M.A.; Athar Ali, M. Enhancing Employee Creativity in the Banking Sector: A Transformational Leadership Framework. Sustainability 2022, 14, 4643. [Google Scholar] [CrossRef]
- Zhang, B.; Comite, U.; Yucel, A.G.; Liu, X.; Khan, M.A.; Husain, S. Unleashing the importance of tqm and knowledge management for organizational sustainability in the age of circular economy. Sustainability 2021, 13, 11514. [Google Scholar] [CrossRef]
- Hongxin, W.; Khan, M.A.; Zhenqiang, J.; Cismaș, L.M.; Ali, M.A.; Saleem, U.; Negruț, L. Unleashing the Role of CSR and Employees’ Pro-Environmental Behavior for Organizational Success: The Role of Connectedness to Nature. Sustainability 2022, 14, 3191. [Google Scholar] [CrossRef]
- Khan, M.A.; Khan, M.I.; Illiyan, A.; Khojah, M. The Economic and Psychological Impacts of COVID-19 Pandemic on Indian Migrant Workers in the Kingdom of Saudi Arabia. Healthcare 2021, 9, 1152. [Google Scholar] [CrossRef] [PubMed]
- Ali, M.A.; Pervez, A.; Bansal, R.; Khan, M.A. Analyzing Performance of Banks in India: A Robust Regression Analysis Approach. Discret. Dyn. Nat. Soc. 2022, 2022, 8103510. [Google Scholar] [CrossRef]
- Khan, M.A.; Hussain, M.M.; Pervez, A.; Atif, M.; Bansal, R.; Alhumoudi, H.A. Intraday Price Discovery between Spot and Futures Markets of NIFTY 50: An Empirical Study during the Times of COVID-19. J. Math. 2022, 2022, 1–9. [Google Scholar] [CrossRef]
- Khan, M.A.; Minhaj, S.M. Dimensions of E-Banking and the mediating role of customer satisfaction: A structural equation model approach. Int. J. Bus. Innov. Res. 2022, 1, 1. [Google Scholar] [CrossRef]
- Alakkas, A.A.; Vivek; Paul, M.; Nabi, M.K.; Khan, M.A. Corporate Social Responsibility and Firm-Based Brand Equity: The Moderating Effect of Marketing Communication and Brand Identity. Sustainability 2022, 14, 6033. [Google Scholar] [CrossRef]
- Khan, M.A.; Roy, P.; Siddiqui, S.; Alakkas, A.A. Systemic Risk Assessment: Aggregated and Disaggregated Analysis on Selected Indian Banks. Complexity 2021, 2021, 1–14. [Google Scholar] [CrossRef]
- Khan, M.A.; Vivek; Minhaj, S.M.; Saifi, M.A.; Alam, S.; Hasan, A. Impact of Store Design and Atmosphere on Shoppers’ Purchase Decisions: An Empirical Study with Special Reference to Delhi-NCR. Sustainability 2023, 15, 95. [Google Scholar] [CrossRef]


| Basis | Categories | F | % |
|---|---|---|---|
| Gender | Male | 168 | 64.12 |
| Female | 94 | 35.87 | |
| Age Group | 18–25 | 69 | 26.33 |
| 25–35 years | 112 | 42.74 | |
| 35–45 years | 53 | 20.22 | |
| 45 and above | 28 | 10.68 | |
| Educational Qualification | Below UG | 47 | 17.93 |
| Graduate | 107 | 40.83 | |
| Postgraduate | 75 | 28.62 | |
| PhD | 33 | 12.59 | |
| Occupational Status | Student | 119 | 45.41 |
| Job/Service | 143 | 54.58 | |
| Income | ≤Rs 100,000 | 53 | 20.22 |
| Rs 100,000–Rs 250,000 | 77 | 29.38 | |
| Rs 250,001–Rs 500,000 | 81 | 30.91 | |
| >Rs 500,000 | 51 | 19.46 | |
| Are you a member of any Social Networking Site (SNS) | Yes | 254 | 96.94 |
| No | 8 | 3.05 |
| Construct | Item | Mean | SD | Loading |
|---|---|---|---|---|
| Entertainment | Entertainment1 | −4.240 | 0.957 | 0.919 |
| Entertainment2 | −4.133 | 0.956 | 0.913 | |
| Entertainment3 | −3.880 | 1.064 | 0.832 | |
| Attractiveness | Attractiveness1 | 4.173 | 0.984 | 0.862 |
| Attractiveness2 | 4.00 | 0.967 | 0.904 | |
| Likability | Likability1 | 4.020 | 0.890 | 0.881 |
| Likability2 | 3.893 | 1.078 | 0.912 | |
| Credibility of social networking | Credibility1 | 4.193 | 0.929 | 0.851 |
| Credibility2 | 4.040 | 0.855 | 0.863 | |
| Credibility3 | 4.093 | 0.933 | 0.827 | |
| Credibility4 | 4.127 | 0.961 | 0.842 | |
| Credibility5 | 3.853 | 0.982 | 0.911 | |
| Credibility6 | 4.227 | 0.932 | 0.834 | |
| Online purchase intention | Purchase intention1 | 3.867 | 1.018 | 0.811 |
| Purchase intention2 | 3.840 | 1.033 | 0.854 | |
| Purchase intention3 | 3.800 | 0.945 | 0.811 | |
| Purchase intention4 | 3.767 | 1.035 | 0.873 | |
| Purchase intention5 | 3.900 | 0.985 | 0.832 | |
| Purchase intention6 | 3.911 | 1.069 | 0.818 | |
| Purchase intention7 | 3.927 | 1.059 | 0.903 | |
| Purchase intention8 | 3.993 | 1.042 | 0.868 | |
| Trustworthiness | Trustworthiness1 | 4.200 | 0.973 | 0.912 |
| Trustworthiness2 | 4.133 | 0.950 | 0.919 | |
| Expertise | Expertise1 | 4.007 | 0.934 | 0.833 |
| Expertise2 | 3.980 | 1.042 | 0.856 | |
| Expertise3 | 4.040 | 0.901 | 0.917 | |
| Information quality | Info.quality1 | 4.107 | 0.857 | 0.843 |
| Info.quality2 | 4.247 | 0.952 | 0.867 | |
| Info.quality3 | 4.020 | 0.962 | 0.854 | |
| Brand image | Brand image1 | 3.89 | 0.821 | 0.789 |
| Brand image2 | 4.011 | 0.932 | 0.834 | |
| Brand image3 | 3.87 | 0.817 | 0.854 | |
| Brand image4 | 3.77 | 0.951 | 0.912 |
| Constructs | Cronbach’s Alpha | Rho-A | Composite Reliability (C.R) | Average Variance Explained (AVE) |
|---|---|---|---|---|
| Entertainment | 0.863 | 0.869 | 0.912 | 0.787 |
| Expertise | 0.814 | 0.815 | 0.865 | 0.731 |
| Likability | 0.716 | 0.743 | 0.884 | 0.767 |
| Information quality | 0.815 | 0.818 | 0.865 | 0.731 |
| Trustworthiness | 0.761 | 0.761 | 0.875 | 0.784 |
| Attractiveness | 0.833 | 0.835 | 0.920 | 0.845 |
| Online purchase intention | 0.922 | 0.925 | 0.941 | 0.718 |
| Credibility of social networking | 0.911 | 0.912 | 0.938 | 0.718 |
| Brand image | 0.867 | 0.869 | 0.909 | 0.714 |
| Constructs | Entertainment | Attractiveness | Likability | Credibility of Social Networking | Online Purchase Intention | Trustworthiness | Expertise | Information Quality | Brand Image |
|---|---|---|---|---|---|---|---|---|---|
| Entertainment | 0.892 | ||||||||
| Attractiveness | 0.791 | 0.891 | |||||||
| Likability | 0.815 | 0.776 | 0.871 | ||||||
| Online purchase intention | 0.801 | 0.840 | 0.812 | 0.866 | |||||
| Credibility of social networking | 0.809 | 0.710 | 0.802 | 0.744 | 0.855 | ||||
| Trustworthiness | 0.819 | 0.767 | 0.794 | 0.785 | 0.777 | 0.917 | |||
| Expertise | 0.842 | 0.834 | 0.843 | 0.840 | 0.831 | 0.815 | 0.859 | ||
| Information quality | 0.838 | 0.832 | 0.837 | 0.839 | 0.777 | 0.818 | 0.839 | 0.849 | |
| Brand image | 0.812 | 0.823 | 0.789 | 0.822 | 0.812 | 0.788 | 0.816 | 0.829 | 0.865 |
| Constructs | Entertainment | Attractiveness | Likability | Credibility of Social Networking | Online Purchase Intention | Trustworthiness | Expertise | Information Quality | Brand Image |
|---|---|---|---|---|---|---|---|---|---|
| Ent1 | 0.920 | 0.762 | 0.778 | 0.769 | 0.722 | 0.778 | 0.806 | 0.800 | 0.706 |
| Ent2 | 0.915 | 0.742 | 0.727 | 0.758 | 0.680 | 0.728 | 0.765 | 0.774 | 0.739 |
| Ent3 | 0.841 | 0.599 | 0.673 | 0.600 | 0.777 | 0.685 | 0.710 | 0.660 | 0.722 |
| Attrac1 | 0.640 | 0.877 | 0.651 | 0.717 | 0.580 | 0.625 | 0.696 | 0.740 | 0.600 |
| Attrac2 | 0.763 | 0.905 | 0.728 | 0.811 | 0.681 | 0.736 | 0.786 | 0.825 | 0.717 |
| Lik1 | 0.714 | 0.727 | 0.910 | 0.791 | 0.655 | 0.725 | 0.763 | 0.785 | 0.811 |
| Lik2 | 0.729 | 0.634 | 0.852 | 0.625 | 0.778 | 0.673 | 0.723 | 0.682 | 0.625 |
| Cred1 | 0.697 | 0.749 | 0.635 | 0.871 | 0.605 | 0.619 | 0.741 | 0.753 | 0.736 |
| Cred2 | 0.666 | 0.712 | 0.704 | 0.843 | 0.609 | 0.701 | 0.734 | 0.749 | 0.725 |
| Cred3 | 0.795 | 0.736 | 0.760 | 0.847 | 0.705 | 0.689 | 0.803 | 0791 | 0.753 |
| Cred4 | 0.609 | 0.706 | 0.696 | 0.822 | 0.585 | 0.646 | 0.706 | 0.738 | 0.749 |
| Cred5 | 0.657 | 0.707 | 0.639 | 0.841 | 0.621 | 0.642 | 0.739 | 0.738 | 0.736 |
| Cred6 | 0.628 | 0.753 | 0.678 | 0.850 | 0.644 | 0.683 | 0.722 | 0.769 | 0.706 |
| Pur.int1 | 0.680 | 0.544 | 0.668 | 0.576 | 0.822 | 0.595 | 0.625 | 0.600 | 0.707 |
| Pur.int2 | 0.650 | 0.559 | 0.632 | 0.616 | 0.828 | 0.620 | 0.681 | 0.633 | 0.699 |
| Pur.int3 | 0.646 | 0.581 | 0.671 | 0.653 | 0.860 | 0.656 | 0.726 | 0.656 | 0.701 |
| Pur.int4 | 0.693 | 0.608 | 0.706 | 0.620 | 0.863 | 0.611 | 0.712 | 0.681 | 0.665 |
| Pur.int5 | 0.688 | 0.600 | 0.659 | 0.624 | 0.847 | 0.646 | 0.713 | 0.657 | 0.608 |
| Pur.int6 | 0.700 | 0.650 | 0.732 | 0.656 | 0.838 | 0.681 | 0.733 | 0.695 | 0.600 |
| Pur.int7 | 0.662 | 0.604 | 0.656 | 0.611 | 0.824 | 0.688 | 0.700 | 0.632 | 0.650 |
| Pur.int8 | 0.730 | 0.630 | 0.673 | 0.646 | 0.848 | 0.686 | 0.695 | 0.672 | 0.604 |
| Trust1 | 0.788 | 0.703 | 0.749 | 0.738 | 0.739 | 0.919 | 0.783 | 0.762 | 0.630 |
| Trust2 | 0.707 | 0.699 | 0.701 | 0.695 | 0.679 | 0.909 | 0.703 | 0.733 | 0.703 |
| Exp1 | 0.732 | 0.734 | 0.718 | 0.717 | 0.632 | 0.657 | 0.824 | 0.758 | 0.699 |
| Exp2 | 0.705 | 0.640 | 0.717 | 0.667 | 0.806 | 0.695 | 0.809 | 0.690 | 0.595 |
| Exp3 | 0.739 | 0.747 | 0.720 | 0.837 | 0.695 | 0.725 | 0.911 | 0.776 | 0.620 |
| Inf.qulty1 | 0.734 | 0.736 | 0.762 | 0.764 | 0.666 | 0.663 | 0.739 | 0.843 | 0.656 |
| Inf.qulty2 | 0.702 | 0.783 | 0.681 | 0.766 | 0.669 | 0.728 | 0.733 | 0.827 | 0.611 |
| Inf.qulty3 | 0.695 | 0.719 | 0.683 | 0.744 | 0.641 | 0.689 | 0.750 | 0.873 | 0.654 |
| B Imge1 | 0.657 | 0.608 | 0.656 | 0.739 | 0.681 | 0.656 | 0.758 | 0.683 | 0.851 |
| B Imge2 | 0.628 | 0.600 | 0.611 | 0.733 | 0.657 | 0.611 | 0.690 | 0.595 | 0.859 |
| B Imge3 | 0.680 | 0.650 | 0.646 | 0.750 | 0.695 | 0.646 | 0.712 | 0.620 | 0.843 |
| Hypothesis | Path | Β | t-Value | Result |
|---|---|---|---|---|
| H1 | Information quality → credibility of social networking | 0.374 | 3.193 | Supported |
| H2 | Information quality → brand image | 0.295 | 3.143 | Supported |
| Hypothesis | Path | Β | t-Value | Result |
|---|---|---|---|---|
| H3 | Expertise → credibility of social networking | 0.316 | 3.454 | Supported |
| H4 | Expertise → brand image | 0.249 | 3.205 | Supported |
| Hypothesis | Path | Β | t-Value | Result |
|---|---|---|---|---|
| H5 | Entertainment → credibility of social networking | −0.032 | 0.411 | Not supported |
| H6 | Entertainment → brand image | −0.025 | 0.405 | Not supported |
| Hypothesis | Path | Β | t-Value | Result |
|---|---|---|---|---|
| H7 | Attractiveness → credibility of social networking | 0.052 | 0.802 | Not supported |
| H8 | Attractiveness → brand image | 0.066 | 0.819 | Not supported |
| Hypothesis | Path | Β | t-Value | Result |
|---|---|---|---|---|
| H9 | Trustworthiness → credibility of social networking | 0.217 | 2.232 | Supported |
| H10 | Trustworthiness → brand image | 0.170 | 2.314 | Supported |
| Hypothesis | Path | Β | t-Value | Result |
|---|---|---|---|---|
| H11 | Likability → credibility of social networking | 0.029 | 0.306 | Not Supported |
| H12 | Likability → brand image | 0.016 | 0.312 | Not Supported |
| Hypothesis | Path | Β | t-Value | Result |
|---|---|---|---|---|
| H13 | Credibility of social networking → Brand image | 0.793 | 11.976 | Supported |
| H14 | Brand image → Online purchase intention | 0.875 | 25.35 | Supported |
| H15 | Information quality → Credibility of social networking →brand image→ Online purchase intention | 0.258 | 3.068 | Supported |
| H16 | Expertise → Credibility of social networking → brand image→ Online purchase intention | 0.2183 | 3.101 | Supported |
| H17 | Entertainment→ Credibility of social networking → brand image→ Online purchase intention | −0.0252 | 0.411 | Not Supported |
| H18 | Attractiveness → Credibility of social networking → brand image → Online purchase intention | 0.0218 | 0.820 | Not supported |
| H19 | Trustworthiness → Credibility of social networking → brand image → Online purchase intention | 0.148 | 2.277 | Supported |
| H20 | Likability → Credibility of social networking → brand image → Online purchase intention | 0.014 | 0.312 | Not supported |
Disclaimer/Publisher’s Note: The statements, opinions and data contained in all publications are solely those of the individual author(s) and contributor(s) and not of MDPI and/or the editor(s). MDPI and/or the editor(s) disclaim responsibility for any injury to people or property resulting from any ideas, methods, instructions or products referred to in the content. |
© 2023 by the authors. Licensee MDPI, Basel, Switzerland. This article is an open access article distributed under the terms and conditions of the Creative Commons Attribution (CC BY) license (https://creativecommons.org/licenses/by/4.0/).
Share and Cite
Khan, M.A.; Alhathal, F.; Alam, S.; Minhaj, S.M. Importance of Social Networking Sites and Determining Its Impact on Brand Image and Online Shopping: An Empirical Study. Sustainability 2023, 15, 5129. https://doi.org/10.3390/su15065129
Khan MA, Alhathal F, Alam S, Minhaj SM. Importance of Social Networking Sites and Determining Its Impact on Brand Image and Online Shopping: An Empirical Study. Sustainability. 2023; 15(6):5129. https://doi.org/10.3390/su15065129
Chicago/Turabian StyleKhan, Mohammed Arshad, Faisal Alhathal, Shahid Alam, and Syed Mohd Minhaj. 2023. "Importance of Social Networking Sites and Determining Its Impact on Brand Image and Online Shopping: An Empirical Study" Sustainability 15, no. 6: 5129. https://doi.org/10.3390/su15065129
APA StyleKhan, M. A., Alhathal, F., Alam, S., & Minhaj, S. M. (2023). Importance of Social Networking Sites and Determining Its Impact on Brand Image and Online Shopping: An Empirical Study. Sustainability, 15(6), 5129. https://doi.org/10.3390/su15065129

