Exploring the Impact of Sustainability Control Systems on Employees’ Green Creativity: The Mediating Role of Psychological Empowerment and Sustainability Learning Capabilities
Abstract
1. Introduction
| Factors | |||||
|---|---|---|---|---|---|
| Green Transformational Leadership | Green Dynamic Capabilities | Management Control Systems (MCSs) | Sustainability Control Systems (SCSs) | ||
| Theories used | Leadership theories | Chen and Chang [31] | |||
| Human resource functions | Rugman and Verbeke [42] | ||||
| Management accounting practices | Simons [24] | Simons [24] | |||
| Empirical validation/context | Developed economies | Li et al. [34] | Singh et al. [38] | Knardal and Pettersen [40] | GAP |
| Developing economies | Mansoor et al. [35] | Yousaf [39] | Ong et al. [4] | GAP | |
| Asian economies | Mittal and Dhar [33] | Joshi and Dhar [37] | Wijethilake et al. [41] | GAP | |
| Sri Lanka | Senarath and Bartholomeusz [36] | Wijethilake and Upadhaya [46] | Wijethilake et al. [41] | GAP | |
2. Materials
2.1. MCSs Theories
2.2. Simons’ Levers of Controls Framework
2.3. Introducing Sustainable Control Systems (SCSs) and Employees’ Green Creativity (EGC)
2.4. The Impact of Sustainable Control Systems (SCSs) on Employees’ Green Creativity (EGC)
2.5. Mediating Role of Psychological Empowerment (PE)
2.6. The Mediating Role of Sustainability Learning Capabilities (SLCs)
3. Methods
3.1. Methodology
3.2. Instruments
3.3. Data Collection
4. Results
4.1. Demographic Analysis
4.2. Reliability and Validity of Lower-Order Constructs
4.3. Reliability and Validity of Higher-Order Constructs
4.4. Structural Model Analysis
4.4.1. Hypothesis Testing for Direct Relationships
4.4.2. Hypothesis Testing of Mediating Relationships
5. Discussion and Conclusions
Author Contributions
Funding
Institutional Review Board Statement
Informed Consent Statement
Data Availability Statement
Conflicts of Interest
References
- BBC Coke Told to Close Indian Plant. 2005. Available online: http://news.bbc.co.uk/2/hi/business/4167606.stm (accessed on 23 February 2021).
- BBC Coca-Cola, PepsiCo & Nestlé Named Top Plastic Polluters—CBBC Newsround. 2020. Available online: https://www.bbc.co.uk/newsround/55218513 (accessed on 23 February 2021).
- Wijethilake, C. Proactive Sustainability Strategy and Corporate Sustainability Performance: The Mediating Effect of Sustainability Control Systems. J. Environ. Manag. 2017, 196, 569–582. [Google Scholar] [CrossRef]
- Ong, T.S.; Haghshenas, Z.; The, B.H.; Adedeji, B.S.; Magsi, H.B. Management Control Systems and Performance: The Mediating Role of Organisational Capabilities in Malaysia. Asian J. Account. Gov. 2021, 15, 1–19. [Google Scholar] [CrossRef]
- Ong, T.S.; Magsi, H.B.; Burgess, T.F. Organisational Culture, Environmental Management Control Systems, Environmental Performance of Pakistani Manufacturing Industry. Int. J. Product. Perform. Manag. 2019, 68, 1293–1322. [Google Scholar] [CrossRef]
- Córdova-Aguirre, L.J.; Ramón-Jerónimo, J.M. Exploring the Inclusion of Sustainability into Strategy and Management Control Systems in Peruvian Manufacturing Enterprises. Sustainability 2021, 13, 5127. [Google Scholar] [CrossRef]
- Rupasinghe, H.D.; Wijethilake, C. The Impact of Leanness on Supply Chain Sustainability: Examining the Role of Sustainability Control Systems. Corp. Gov. Int. J. Bus. Soc. 2021, 21, 410–432. [Google Scholar] [CrossRef]
- Daily Mirror DPL Blames Authorities for Prolonged Crisis—Other. Daily Mirror. Available online: https://www.dailymirror.lk/38996/dpl-blames-authorities-for-prolonged-crisis- (accessed on 2 January 2022).
- Mudalige, D. CEA, Coca-Cola MoU for Kelani River Environmental Restoration Work. Available online: https://dailynews.lk/2017/01/19/local/105163/cea-coca-cola-mou-kelani-river-environmental-restoration-work?page=6207 (accessed on 28 December 2022).
- Mulili, B.M.; Wong, P. Corporate Governance Practices in Developing Countries: The Case for Kenya. Int. J. Bus. Adm. 2011, 2, 14–27. [Google Scholar] [CrossRef]
- Lakshan, A.M.I.; Wijekoon, W.M.H.N. Corporate Governance and Corporate Failure. Procedia Econ. Financ. 2012, 2, 191–198. [Google Scholar] [CrossRef]
- Elsayed, M.; Elshandidy, T.; Ahmed, Y. Corporate Failure in the UK: An Examination of Corporate Governance Reforms. Int. Rev. Financ. Anal. 2022, 82, 102165. [Google Scholar] [CrossRef]
- Goyal, K.A.; Kumar, R. Bankruptcy Code for Corporate Failure in SAARC Countries: A Comparative Study. Productivity 2018, 59, 275–281. [Google Scholar] [CrossRef]
- Chan, P.T.; Edwards, V.; Manger, G.; Yu, H. Corporate Failure Prediction (Bankruptcy) in Australia: From Zeta to Neural Networks. SSRN Electron. J. 2009, 56, 1347351. [Google Scholar] [CrossRef]
- Samarakoon, L.P. The Relation between Trades of Domestic and Foreign Investors and Stock Returns in Sri Lanka. J. Int. Financ. Mark. Inst. Money 2009, 19, 850–861. [Google Scholar] [CrossRef]
- Rasool, S.A.S.A.; Kiani, A.K.A.K.; Jehan, N.N. The Myth of Downside Risk-Based Capital Asset Pricing Model: Empirical Evidence from South Asian Countries. Glob. Soc. Sci. Rev. 2018, 3, 265–280. [Google Scholar] [CrossRef]
- Altay, E.; Çalgıcı, S. Liquidity Adjusted Capital Asset Pricing Model in an Emerging Market: Liquidity Risk in Borsa Istanbul. Borsa Istanb. Rev. 2019, 19, 297–309. [Google Scholar] [CrossRef]
- Shah, A.K.; Jintian, Y.; Sukamani, D.; Kusi, M. How Green Transformational Leadership Influences Sustainability? Mediating Effects of Green Creativity and Green Procurement. J. Innov. Sustain. RISUS 2021, 11, 69–87. [Google Scholar] [CrossRef]
- Lyu, C.; Peng, C.; Li, R.; Yang, X.; Cao, D. Ambidextrous Leadership and Sustainability Performance: Serial Mediation Effects of Employees’ Green Creativity and Green Product Innovation. Leadersh. Organ. Dev. J. 2022, 43, 1376–1394. [Google Scholar] [CrossRef]
- AlQershi, N.A.; Saufi, R.B.A.; Muhammad, N.M.N.; Bin Yusoff, M.N.H.; Thurasamy, R. Green Creativity, TQM and Business Sustainability of Large Manufacturing Firms in Malaysia. TQM J. 2022; ahead-of-print. [Google Scholar] [CrossRef]
- Sivashanker, R. Impact of Green Entrepreneurial Activities on the Existence of Small and Medium-Scale Entrepreneurs towards Sustainable Green Economy (Case Study of Green Entrepreneurship in Western Province of Sri Lanka). Sri Lanka J. Mark. 2022, 8, 39. [Google Scholar] [CrossRef]
- Core, J.E.; Holthausen, R.W.; Larcker, D.F. Corporate Governance, Chief Executive Officer Compensation, and Firm Performance. J. Financ. Econ. 1999, 51, 371–406. [Google Scholar] [CrossRef]
- Elbannan, M.A. The Capital Asset Pricing Model: An Overview of the Theory. Int. J. Econ. Financ. 2014, 7, 216–228. [Google Scholar] [CrossRef]
- Simons, R. Levers of Control: How Managers Use Innovative Control Systems to Drive Strategic Renewal; Harvard Business School Press: Boston, MA, USA, 1995; ISBN 9780875845593. [Google Scholar]
- Erro-Garcés, A. Creativity and Emotions as Drivers for Social Entrepreneurship. J. Soc. Entrep. 2019, 11, 300–316. [Google Scholar] [CrossRef]
- Habib, A.; Abdulraheem, D.S. Green Creativity in Light the Integrative Relationship Between Strategic Foresight Capabilities and Strategic Flexibility an Exploratory Study for the State Company for Food Products. Int. J. Res. Soc. Sci. Humanit. 2020, 10, 357–366. [Google Scholar] [CrossRef]
- Ogbeibu, S.; Jabbour, C.J.C.; Gaskin, J.; Senadjki, A.; Hughes, M. Leveraging STARA Competencies and Green Creativity to Boost Green Organisational Innovative Evidence: A Praxis for Sustainable Development. Bus. Strategy Environ. 2021, 30, 2421–2440. [Google Scholar] [CrossRef]
- Bhutto, T.A.; Farooq, R.; Talwar, S.; Awan, U.; Dhir, A. Green Inclusive Leadership and Green Creativity in the Tourism and Hospitality Sector: Serial Mediation of Green Psychological Climate and Work Engagement. J. Sustain. Tour. 2021, 29, 1716–1737. [Google Scholar] [CrossRef]
- Zhou, J.; George, J.M. When Job Dissatisfaction Leads to Creativity: Encouraging the Expression of Voice. Acad. Manag. J. 2001, 44, 682–696. [Google Scholar] [CrossRef]
- Chen, Y.-S.; Chang, K.-C. The Nonlinear Effect of Green Innovation on the Corporate Competitive Advantage. Qual. Quant. 2011, 47, 271–286. [Google Scholar] [CrossRef]
- Chen, Y.-S.; Chang, C.-H. The Determinants of Green Product Development Performance: Green Dynamic Capabilities, Green Transformational Leadership, and Green Creativity. J. Bus. Ethics 2012, 116, 107–119. [Google Scholar] [CrossRef]
- Al-Ghazali, B.M.; Afsar, B. Retracted: Green Human Resource Management and Employees’ Green Creativity: The Roles of Green Behavioral Intention and Individual Green Values. Corp. Soc. Responsib. Environ. Manag. 2020, 28, 536. [Google Scholar] [CrossRef]
- Mittal, S.; Dhar, R.L. Effect of Green Transformational Leadership on Green Creativity: A Study of Tourist Hotels. Tour. Manag. 2016, 57, 118–127. [Google Scholar] [CrossRef]
- Li, W.; Bhutto, T.A.; Xuhui, W.; Maitlo, Q.; Zafar, A.U.; Ahmed Bhutto, N. Unlocking Employees’ Green Creativity: The Effects of Green Transformational Leadership, Green Intrinsic, and Extrinsic Motivation. J. Clean. Prod. 2020, 255, 120229. [Google Scholar] [CrossRef]
- Mansoor, A.; Farrukh, M.; Lee, J.-K.; Jahan, S. Stimulation of Employees’ Green Creativity through Green Transformational Leadership and Management Initiatives. Sustainability 2021, 13, 7844. [Google Scholar] [CrossRef]
- Senarath, B.T.D.N.; Bartholomeusz, R.A. Impact of Pandemic on Business and Management: Strategies for Sustainability and Growth. In Proceedings of the 16th South Asian Management Forum Theme—Association of Management Development Institutions in South Asia, Dhaka, Bangladesh, 17–18 December 2021. [Google Scholar]
- Joshi, G.; Dhar, R.L. Green Training in Enhancing Green Creativity via Green Dynamic Capabilities in the Indian Handicraft Sector: The Moderating Effect of Resource Commitment. J. Clean. Prod. 2020, 267, 121948. [Google Scholar] [CrossRef]
- Singh, S.K.; Del Giudice, M.; Chiappetta Jabbour, C.J.; Latan, H.; Sohal, A.S. Stakeholder Pressure, Green Innovation, and Performance in Small and Medium-Sized Enterprises: The Role of Green Dynamic Capabilities. Bus. Strategy Environ. 2021, 31, 500–514. [Google Scholar] [CrossRef]
- Yousaf, Z. Go for Green: Green Innovation through Green Dynamic Capabilities: Accessing the Mediating Role of Green Practices and Green Value Co-Creation. Environ. Sci. Pollut. Res. 2021, 28, 54863–54875. [Google Scholar] [CrossRef] [PubMed]
- Knardal, P.S.; Pettersen, I.J. Creativity and Management Control—The Diversity of Festival Budgets. Int. J. Manag. Proj. Bus. 2015, 8, 679–695. [Google Scholar] [CrossRef]
- Wijethilake, C.; Munir, R.; Appuhami, R. Environmental Innovation Strategy and Organizational Performance: Enabling and Controlling Uses of Management Control Systems. J. Bus. Ethics 2016, 151, 1139–1160. [Google Scholar] [CrossRef]
- Rugman, A.M.; Verbeke, A. Edith Penrose’s Contribution to the Resource-Based View of Strategic Management. Strateg. Manag. J. 2002, 23, 769–780. [Google Scholar] [CrossRef]
- Appuhami, R. Exploring the Relationship between Strategic Performance Measurement Systems and Managers’ Creativity: The Mediating Role of Psychological Empowerment and Organisational Learning. Account. Financ. 2017, 59, 2201–2233. [Google Scholar] [CrossRef]
- Simons, R.; Dávila, A.; Kaplan, R.S. Performance Measurement & Control Systems for Implementing Strategy; Prentice Hall, Cop: Upper Saddle River, NJ, USA, 2000; ISBN 9780130219459. [Google Scholar]
- Crutzen, N.; Zvezdov, D.; Schaltegger, S. Sustainability and Management Control. Exploring and Theorizing Control Patterns in Large European Firms. J. Clean. Prod. 2017, 143, 1291–1301. [Google Scholar] [CrossRef]
- Wijethilake, C.; Upadhaya, B. Market Drivers of Sustainability and Sustainability Learning Capabilities: The Moderating Role of Sustainability Control Systems. Bus. Strategy Environ. 2020, 53, 2297–2309. [Google Scholar] [CrossRef]
- Tsai, W.-H.; Hung, S.-J. A Fuzzy Goal Programming Approach for Green Supply Chain Optimisation under Activity-Based Costing and Performance Evaluation with a Value-Chain Structure. Int. J. Prod. Res. 2009, 47, 4991–5017. [Google Scholar] [CrossRef]
- Bititci, U.; Garengo, P.; Dörfler, V.; Nudurupati, S. Performance Measurement: Challenges for Tomorrow. Int. J. Manag. Rev. 2011, 14, 305–327. [Google Scholar] [CrossRef]
- Wijethilake, C.; Ekanayake, A. Proactive Strategic Responses to Corporate Sustainability Pressures: A Sustainability Control System Framework. Adv. Manag. Account. 2018, 30, 129–173. [Google Scholar] [CrossRef]
- Department of Census and Statistics Department of Census and Statistics. Available online: http://www.statistics.gov.lk/ (accessed on 1 May 2022).
- Dunuwila, P.; Rodrigo, V.H.L.; Goto, N. Sustainability of Natural Rubber Processing Can Be Improved: A Case Study with Crepe Rubber Manufacturing in Sri Lanka. Resour. Conserv. Recycl. 2018, 133, 417–427. [Google Scholar] [CrossRef]
- Dissanayake, D.G.K.; Weerasinghe, D. Managing Post-Industrial Textile Waste: Current Status and Prospects for Sri Lanka. J. Text. Inst. 2020, 112, 1804–1810. [Google Scholar] [CrossRef]
- Banerjee, S.B.; Iyer, E.S.; Kashyap, R.K. Corporate Environmentalism: Antecedents and Influence of Industry Type. J. Mark. 2003, 67, 106–122. [Google Scholar] [CrossRef]
- Sharma, S.; Vredenburg, H. Proactive Corporate Environmental Strategy and the Development of Competitively Valuable Organisational Capabilities. Strateg. Manag. J. 1998, 19, 729–753. [Google Scholar] [CrossRef]
- Widener, S.K. An Empirical Analysis of the Levers of Control Framework. Account. Organ. Soc. 2007, 32, 757–788. [Google Scholar] [CrossRef]
- Spreitzer, G.M. Psychological Empowerment in the Workplace: Dimensions, Measurement, and Validation. Acad. Manag. J. 1995, 38, 1442–1465. [Google Scholar] [CrossRef]
- Bantha, T.; Nayak, U. The Relation of Workplace Spirituality with Employee Creativity among Indian Software Professionals: Mediating Role of Psychological Empowerment. South Asian J. Bus. Stud. 2021; ahead-of-print. [Google Scholar] [CrossRef]
- Chenji, K.; Raghavendra, S. Onboarding Effect on Employee Creativity: The Moderating Role of Psychological Empowerment. J. Inf. Knowl. Manag. 2021, 20, 2150046. [Google Scholar] [CrossRef]
- Moulang, C. Performance Measurement System Use in Generating Psychological Empowerment and Individual Creativity. Account. Financ. 2013, 55, 519–544. [Google Scholar] [CrossRef]
- Chenhall, R.H. Integrative Strategic Performance Measurement Systems, Strategic Alignment of Manufacturing, Learning and Strategic Outcomes: An Exploratory Study. Account. Organ. Soc. 2005, 30, 395–422. [Google Scholar] [CrossRef]
- Speklé, R.F.; van Elten, H.J.; Widener, S.K. Creativity and Control: A Paradox—Evidence from the Levers of Control Framework. Behav. Res. Account. 2017, 29, 73–96. [Google Scholar] [CrossRef]
- Grafton, J.; Lillis, A.M.; Widener, S.K. The Role of Performance Measurement and Evaluation in Building Organizational Capabilities and Performance. Account. Organ. Soc. 2010, 35, 689–706. [Google Scholar] [CrossRef]
- Whiteley, J.H. Planning, Scheduling and Cost Control: (Management Assistance by Critical Path Methods-per T/CPM). Nav. Eng. J. 1966, 78, 661–664. [Google Scholar] [CrossRef]
- Gerdin, J. Management Accounting System Design in Manufacturing Departments: An Empirical Investigation Using a Multiple Contingencies Approach. Account. Organ. Soc. 2005, 30, 99–126. [Google Scholar] [CrossRef]
- Malmi, T.; Brown, D.A. Management Control Systems as a Package—Opportunities, Challenges and Research Directions. Manag. Account. Res. 2008, 19, 287–300. [Google Scholar] [CrossRef]
- Ferreira, A.; Otley, D. The Design and Use of Performance Management Systems: An Extended Framework for Analysis. Manag. Account. Res. 2009, 20, 263–282. [Google Scholar] [CrossRef]
- Tessier, S.; Otley, D. A Conceptual Development of Simons’ Levers of Control Framework. Manag. Account. Res. 2012, 23, 171–185. [Google Scholar] [CrossRef]
- Gond, J.-P.; Grubnic, S.; Herzig, C.; Moon, J. Configuring Management Control Systems: Theorising the Integration of Strategy and Sustainability. Manag. Account. Res. 2012, 23, 205–223. [Google Scholar] [CrossRef]
- Arjaliès, D.-L.; Mundy, J. The Use of Management Control Systems to Manage CSR Strategy: A Levers of Control Perspective. Manag. Account. Res. 2013, 24, 284–300. [Google Scholar] [CrossRef]
- Revellino, S.; Mouritsen, J. The Multiplicity of Controls and the Making of Innovation. Eur. Account. Rev. 2009, 18, 341–369. [Google Scholar] [CrossRef]
- Mundy, J. Creating Dynamic Tensions through a Balanced Use of Management Control Systems. Account. Organ. Soc. 2010, 35, 499–523. [Google Scholar] [CrossRef]
- Sitepu, E.M.P.; Appuhami, R.; Su, S. How Does Interactive Use of Budgets Affect Creativity? Pac. Account. Rev. 2020, 32, 197–215. [Google Scholar] [CrossRef]
- Adi, M.P.H.; Sukmawati, A. The Effect of Levers of Control and Leadership Style on Creativity. J. Indones. Econ. Bus. 2020, 35, 236. [Google Scholar] [CrossRef]
- Larrinaga-Gonzalez, C.; Bebbington, J. Accounting Change or Institutional Appropriation?—A Case Study of the Implementation of Environmental Accounting. Crit. Perspect. Account. 2001, 12, 269–292. [Google Scholar] [CrossRef]
- Amabile, T.M.; Barsade, S.G.; Mueller, J.S.; Staw, B.M. Affect and Creativity at Work. Adm. Sci. Q. 2005, 50, 367–403. [Google Scholar] [CrossRef]
- Zhang, W.; Xu, F.; Wang, X. How Green Transformational Leadership Affects Green Creativity: Creative Process Engagement as Intermediary Bond and Green Innovation Strategy as Boundary Spanner. Sustainability 2020, 12, 3841. [Google Scholar] [CrossRef]
- Lill, P.; Wald, A.; Munck, J.C. In the Field of Tension between Creativity and Efficiency: A Systematic Literature Review of Management Control Systems for Innovation Activities. Eur. J. Innov. Manag. 2020; ahead-of-print. [Google Scholar] [CrossRef]
- Kruis, A.-M.; Speklé, R.F.; Widener, S.K. The Levers of Control Framework: An Exploratory Analysis of Balance. Manag. Account. Res. 2016, 32, 27–44. [Google Scholar] [CrossRef]
- Dekker, H.C.; Groot, T.; Schoute, M. Strategic Choice and the Configuration of Management Control Systems. SSRN Electron. J. 2006, 31, 508. [Google Scholar] [CrossRef]
- Sun, L.-Y.; Zhang, Z.; Qi, J.; Chen, Z.X. Empowerment and Creativity: A Cross-Level Investigation. Leadersh. Q. 2012, 23, 55–65. [Google Scholar] [CrossRef]
- Tierney, P.; Farmer, S.M. Creative Self-Efficacy: Its Potential Antecedents and Relationship to Creative Performance. Acad. Manag. J. 2002, 45, 1137–1148. [Google Scholar] [CrossRef]
- Siebenhüner, B.; Arnold, M. Organizational Learning to Manage Sustainable Development. Bus. Strategy Environ. 2007, 16, 339–353. [Google Scholar] [CrossRef]
- Merchant, K.A.; Der, V. Management Control Systems: Performance Measurement, Evaluation and Incentives; Harlow Financial Times Prentice Hall: Hoboken, NJ, USA, 2007; Volume 20, ISBN 9780273708018. [Google Scholar]
- Gold, A.H.; Malhotra, A.; Segars, A.H. Knowledge Management: An Organizational Capabilities Perspective. J. Manag. Inf. Syst. 2001, 18, 185–214. [Google Scholar] [CrossRef]
- Jeong, I.; Shin, S.J. High-Performance Work Practices and Organizational Creativity during Organizational Change: A Collective Learning Perspective. J. Manag. 2017, 45, 909–925. [Google Scholar] [CrossRef]
- Nitzl, C.; Chin, W.W. The Case of Partial Least Squares (PLS) Path Modeling in Managerial Accounting Research. J. Manag. Control 2017, 28, 137–156. [Google Scholar] [CrossRef]
- Henseler, J.; Ringle, C.M.; Sarstedt, M. Testing Measurement Invariance of Composites Using Partial Least Squares. Int. Mark. Rev. 2016, 33, 405–431. [Google Scholar] [CrossRef]
- FHair Jr, J.; Sarstedt, M.; Hopkins, L.; GKuppelwieser, V. Partial Least Squares Structural Equation Modeling (PLS-SEM). Eur. Bus. Rev. 2014, 26, 106–121. [Google Scholar] [CrossRef]
- Baron, R.M.; Kenny, D.A. The Moderator–Mediator Variable Distinction in Social Psychological Research: Conceptual, Strategic, and Statistical Considerations. J. Personal. Soc. Psychol. 1986, 51, 1173–1182. [Google Scholar] [CrossRef]
- Judd, C.M.; Kenny, D.A. Process Analysis. Eval. Rev. 1981, 5, 602–619. [Google Scholar] [CrossRef]
- Preacher, K.J.; Hayes, A.F. SPSS and SAS Procedures for Estimating Indirect Effects in Simple Mediation Models. Behav. Res. Methods Instrum. Comput. 2004, 36, 717–731. [Google Scholar] [CrossRef]
- Saunders, M.; Lewis, P.; Thornhill, A. Research Methods for Business Students, 6th ed.; Pearson: New York City, NY, USA, 2009. [Google Scholar]
- Sarstedt, M.; Hair, J.F.; Cheah, J.-H.; Becker, J.-M.; Ringle, C.M. How to Specify, Estimate, and Validate Higher-Order Constructs in PLS-SEM. Australas. Mark. J. 2019, 27, 197–211. [Google Scholar] [CrossRef]
- Hair, J.F.; Ringle, C.M.; Sarstedt, M. Partial Least Squares: The Better Approach to Structural Equation Modeling? Long Range Plan. 2012, 45, 312–319. [Google Scholar] [CrossRef]
- Frank Falk, R.; Miller, N.B. A Primer for Soft Modeling; University of Akron Press: Akron, OH, USA, 1992; ISBN 9780962262845. [Google Scholar]
- Herzig, C.; Viere, T.; Schaltegger, S.; Burritt, R.L.; Lee, K.-H. Environmental Management Accounting: Case Studies of South-East Asian Companies. Account. Forum 2012, 36, 310–312. [Google Scholar] [CrossRef]
- Webster, C. An Empirical Analysis of the Relationships between the Interactive Use of Performance Measurement Systems, Creativity and Performance: The Intervening Role of Psychological Empowerment; Working Paper; Monash University: Melbourne, Australia, 2006. [Google Scholar]
- Ritchie, H.; Roser, M.; Rosado, P. CO2 and Greenhouse Gas Emissions. Our World in Data 2020. Available online: https://ourworldindata.org/co2/country/sri-lanka?country=LKA~PAK~BGD (accessed on 17 January 2023).
- Ringle, C.M.; Wende, S.; Becker, J.-M. Smartpls 3. Bönningstedt: SmartPLS. 2015. Available online: http://www.smartpls.com (accessed on 17 January 2023).
- The World Bank Manufacturing, Value Added (% of GDP)—Sri Lanka, Data. Available online: https://data.worldbank.org/indicator/NV.IND.MANF.ZS?contextual=default&locations=LK (accessed on 15 January 2023).
- Knoema Sri Lanka CO2 Emissions from Manufacturing Industries (%), 1960–2022. Available online: https://knoema.com/atlas/Sri-Lanka/topics/Environment/Emissions/CO2-emissions-from-manufacturing-industries-percent (accessed on 15 January 2023).
- Department of Commerce Ministry of Trade International Trade Statistics of Sri Lanka—2021; 2021. Available online: http://www.doc.gov.lk/images/pdf/downloads/statistic/statstics2021/International-Trade-statistics-2021-Report.pdf (accessed on 18 January 2023).


| Possible Strategies/Solutions | ||||
|---|---|---|---|---|
| Internal Policies | Capital Structure | EGC | ||
| Theories used | Corporate Governance | Core et al. [22] | ||
| Capital Asset Pricing Model | Elbannan [23] | |||
| Creativity and Innovation | Simons [24] | |||
| Empirical context | Developed Economies | Elsayed et al. [12] | Chan et al. [14] | Lyu et al. [19] |
| Developing Economies | Mulili and Wong [10] | Altay and Çalgıcı [17] | AlQershi et al. [20] | |
| Asia | Goyal and Kumar [13] | Rasool et al. [16] | Shah et al. [18] | |
| Sri Lanka | Lakshan and Wijekoon [11] | Samarakoon and Lanka [15] | Sivashanker [21] | |
| Theoretical Framework | Key Aspects of the Framework | Source |
|---|---|---|
| Simons’ Levers of Controls (LoC) Framework | Belief systems | Simons [24] |
| Boundary systems | ||
| Diagnostic control systems | ||
| Interactive control systems | ||
| Bureaucratic, Output, Delegated, and Patriarchal Control Systems | Bureaucratic control systems | Whiteley [63] |
| Output control systems | ||
| Delegated control systems | ||
| Patriarchal control systems | ||
| Rudimentary, Broad Scope, and Traditional Controls | Rudimentary controls | Gerdin [64] |
| Broad scope controls | ||
| Traditional (narrow) controls | ||
| MCSs as a Package | Planning controls | Malmi and Brown [65] |
| Cybernetic controls | ||
| Reward and compensation controls | ||
| Administrative controls | ||
| Cultural controls |
| Hypotheses | Sub-Hypotheses | Sources |
|---|---|---|
| H1 | Appuhami [43]; Lill et al. [77]; Moulang [59]; Simons [24]; Spreitzer [56] | |
| H2 | H2a: The intensity of the application of SCSs levers is positively associated with PE. | Appuhami [43]; Moulang [59] |
| H2b: PE is positively associated with EGC. | Appuhami [43]; Moulang [59]; Spreitzer [56] | |
| H3 | H3a: The intensity of the application of SCSs levers is positively associated with SLCs. | Appuhami [43]; Chenhall [60]; Henri [79]; Wijethilake and Upadhaya [46] |
| H3b: SLC is positively associated with EGC. | Amabile [75]; Appuhami [43]; Jimenez and Sanz (2011); Moulang [59]; Spreitzer [56] |
| Construct | Dimensions | No. of Scale Items | Cronbach’s Alpha | Source |
|---|---|---|---|---|
| Sustainability Control Systems (SCSs) | BLIEF | 6 | 0.885 | Wijethilake [3] |
| BOUND | 6 | 0.900 | ||
| INTER | 5 | 0.934 | ||
| DIAG | 6 | 0.878 | ||
| Psychological Empowerment (PE) | ME | 3 | 0.919 | Spreitzer [56] |
| COM | 3 | 0.759 | ||
| SD | 3 | 0.888 | ||
| IM | 3 | 0.863 | ||
| Sustainability Learning Capabilities (SLCs) | - | 6 | 0.896 | Wijethilake and Upadhaya [46] |
| Employees’ Green Creativity (EGC) | - | 6 | 0.913 | Chen and Chang [31] |
| Variable | Category | Frequency | % | |||
|---|---|---|---|---|---|---|
| Nature of organisation | Local | 201 | 84.1% | |||
| Multinational Enterprises (MNEs) | 38 | 15.9% | ||||
| TOTAL | 239 | 100% | ||||
| Number of employees | Below 100 | 13 | 5.4% | |||
| 100–1000 | 107 | 44.8% | ||||
| 1001–10,000 | 97 | 40.6% | ||||
| Above 10,000 | 22 | 9.2% | ||||
| TOTAL | 239 | 100% | ||||
| Industry | Industry sub-groups | Frequency | % | GDP% * | ||
| Basic Metals and Fabricated Metal Products Chemical Products and Basic Pharmaceutical Products Coke and Refined Petroleum Products Food, Beverages, and Tobacco Products Furniture Machinery and Equipment Other Manufacturing, and Repair and Installation of Machinery and Equipment Other Non-Metallic Mineral Products Paper Products, Printing and Reproduction of Media Products Rubber and Plastic Products Textiles, Wearing Apparel, and Leather-Related Products Wood and of Products of Wood and Cork, except Furniture | 9 | 3.8% | 0.5% | |||
| 3 | 1.3% | 1.0% | ||||
| 3 | 1.3% | 0.3% | ||||
| 66 | 27.6% | 7.4% | ||||
| 12 | 5.0% | 1.0% | ||||
| 16 | 6.7% | 0.6% | ||||
| 23 | 9.6% | 0.9% | ||||
| 9 | 3.8% | 0.6% | ||||
| 9 | 3.8% | 1.1% | ||||
| 12 | 5.0% | 0.5% | ||||
| 70 | 29.3% | 5.1% | ||||
| 7 | 2.9% | 0.6% | ||||
| TOTAL | 239 | 100% | 19.1% | |||
| Number of respondents in participating organisations | Number of respondents per organisation | Invited | Responded | |||
| Frequency | % | Frequency | % | |||
| 0 respondents | 0 | 0% | 71 | 22.5% | ||
| 1 respondent | 0 | 0% | 0 | 0% | ||
| 2 respondents | 103 | 32.7% | 228 | 72.4% | ||
| 3 respondents | 134 | 42.5% | 14 | 4.4% | ||
| 4 respondents | 67 | 21.3% | 1 | 0.3% | ||
| 5 respondents | 11 | 3.5% | 1 | 0.3% | ||
| TOTAL | 315 | 100% | 315 | 100% | ||
| Constructs | Cronbach’s Alpha | Composite Reliability | AVE |
|---|---|---|---|
| BELIEF | 0.879 | 0.909 | 0.63 |
| INTER | 0.885 | 0.913 | 0.635 |
| BOUND | 0.863 | 0.903 | 0.652 |
| DIAG | 0.883 | 0.911 | 0.633 |
| ME | 0.821 | 0.893 | 0.736 |
| COM | 0.88 | 0.927 | 0.812 |
| SD | 0.844 | 0.907 | 0.765 |
| IM | 0.876 | 0.924 | 0.803 |
| EGC | 0.934 | 0.948 | 0.752 |
| SLC | 0.876 | 0.906 | 0.617 |
| BELIEF | BOUND | COM | DIAG | EGC | IM | INTER | ME | SD | SLC | |
|---|---|---|---|---|---|---|---|---|---|---|
| BELIEF | 0.794 | |||||||||
| BOUND | 0.074 | 0.807 | ||||||||
| COM | 0.476 | 0.251 | 0.901 | |||||||
| DIAG | 0.323 | 0.235 | 0.504 | 0.795 | ||||||
| COM | 0.407 | 0.203 | 0.470 | 0.387 | 0.867 | |||||
| EGC | 0.399 | 0.202 | 0.608 | 0.361 | 0.551 | 0.896 | ||||
| INTER | 0.466 | 0.260 | 0.559 | 0.64 | 0.574 | 0.578 | 0.797 | |||
| ME | 0.279 | 0.375 | 0.553 | 0.406 | 0.527 | 0.561 | 0.392 | 0.858 | ||
| SD | 0.387 | 0.228 | 0.524 | 0.357 | 0.522 | 0.656 | 0.47 | 0.537 | 0.875 | |
| SLC | 0.452 | 0.292 | 0.576 | 0.647 | 0.716 | 0.568 | 0.724 | 0.604 | 0.52 | 0.786 |
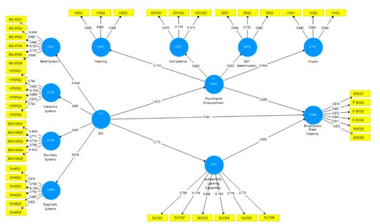
| Hypothesis | Relationship | Β | SD | T Statistics | p Values | Lower 2.50% | Upper 97.50% | Decision |
|---|---|---|---|---|---|---|---|---|
| H1 | SCS → EGC | −0.039 | 0.107 | 0.363 | 0.716 | −0.239 | 0.182 | Rejected |
| H2a | SCS → PE | 0.672 | 0.039 | 17.118 | 0.000 | 0.581 | 0.738 | Accepted |
| H2b | PE → EGC | 0.265 | 0.056 | 4.699 | 0.000 | 0.139 | 0.366 | Accepted |
| H3a | SCS → SLC | 0.770 | 0.037 | 20.691 | 0.000 | 0.687 | 0.833 | Accepted |
| H3b | SLC → EGC | 0.564 | 0.094 | 6.014 | 0.000 | 0.378 | 0.746 | Accepted |
| Effect | Path | Path Coefficient | t Statistics | Significance | Hypothesis |
|---|---|---|---|---|---|
| Total Effect | SCS → EGC | 0.574 | 8.422 | 0.000 | H1 |
| Direct Effect | SCS → EGC | −0.039 | 0.363 | 0.716 | H2c |
| Specific Indirect Effect | SCS → PE → EGC | 0.178 | 4.880 | 0.000 | H2 |
| SCS → SLC → EGC | 0.434 | 5.632 | 0.000 | H3 |
Disclaimer/Publisher’s Note: The statements, opinions and data contained in all publications are solely those of the individual author(s) and contributor(s) and not of MDPI and/or the editor(s). MDPI and/or the editor(s) disclaim responsibility for any injury to people or property resulting from any ideas, methods, instructions or products referred to in the content. |
© 2023 by the authors. Licensee MDPI, Basel, Switzerland. This article is an open access article distributed under the terms and conditions of the Creative Commons Attribution (CC BY) license (https://creativecommons.org/licenses/by/4.0/).
Share and Cite
Pandithasekara, D.N.; Sumanasiri, E.A.G.; Perényi, Á. Exploring the Impact of Sustainability Control Systems on Employees’ Green Creativity: The Mediating Role of Psychological Empowerment and Sustainability Learning Capabilities. Sustainability 2023, 15, 4806. https://doi.org/10.3390/su15064806
Pandithasekara DN, Sumanasiri EAG, Perényi Á. Exploring the Impact of Sustainability Control Systems on Employees’ Green Creativity: The Mediating Role of Psychological Empowerment and Sustainability Learning Capabilities. Sustainability. 2023; 15(6):4806. https://doi.org/10.3390/su15064806
Chicago/Turabian StylePandithasekara, Dasuni Nirmani, Erabaddage Ayoma Gayathri Sumanasiri, and Áron Perényi. 2023. "Exploring the Impact of Sustainability Control Systems on Employees’ Green Creativity: The Mediating Role of Psychological Empowerment and Sustainability Learning Capabilities" Sustainability 15, no. 6: 4806. https://doi.org/10.3390/su15064806
APA StylePandithasekara, D. N., Sumanasiri, E. A. G., & Perényi, Á. (2023). Exploring the Impact of Sustainability Control Systems on Employees’ Green Creativity: The Mediating Role of Psychological Empowerment and Sustainability Learning Capabilities. Sustainability, 15(6), 4806. https://doi.org/10.3390/su15064806

