The Impact of Platform Encroachment on the Manufacturer’s Financing Strategy
Abstract
1. Introduction
- (1)
- What is the impact of platform encroachment on the production quantity decisions?
- (2)
- Is the platform with the SB product willing to provide financing services for the capital-constrained manufacturer?
- (3)
- Under platform encroachment, what changes have taken place in the manufacturer’s financing strategy choice? Is there a win–win situation that makes both the manufacturer and the platform benefit more?
2. Literature Review
2.1. SB Introduction
2.2. Supply Chain Finance
3. Model
3.1. Model Description
3.2. Basic Model: No Platform Encroachment
3.2.1. NB Strategy: Bank Financing
3.2.2. NP Strategy: Platform Financing
- (1)
- .
- (2)
- .
- (3)
- , .
4. Main Model: Platform Encroachment
4.1. EB Strategy: Bank Financing
4.2. EP Strategy: Platform Financing
4.3. Equilibrium Analysis
4.4. Effects of Platform Encroachment
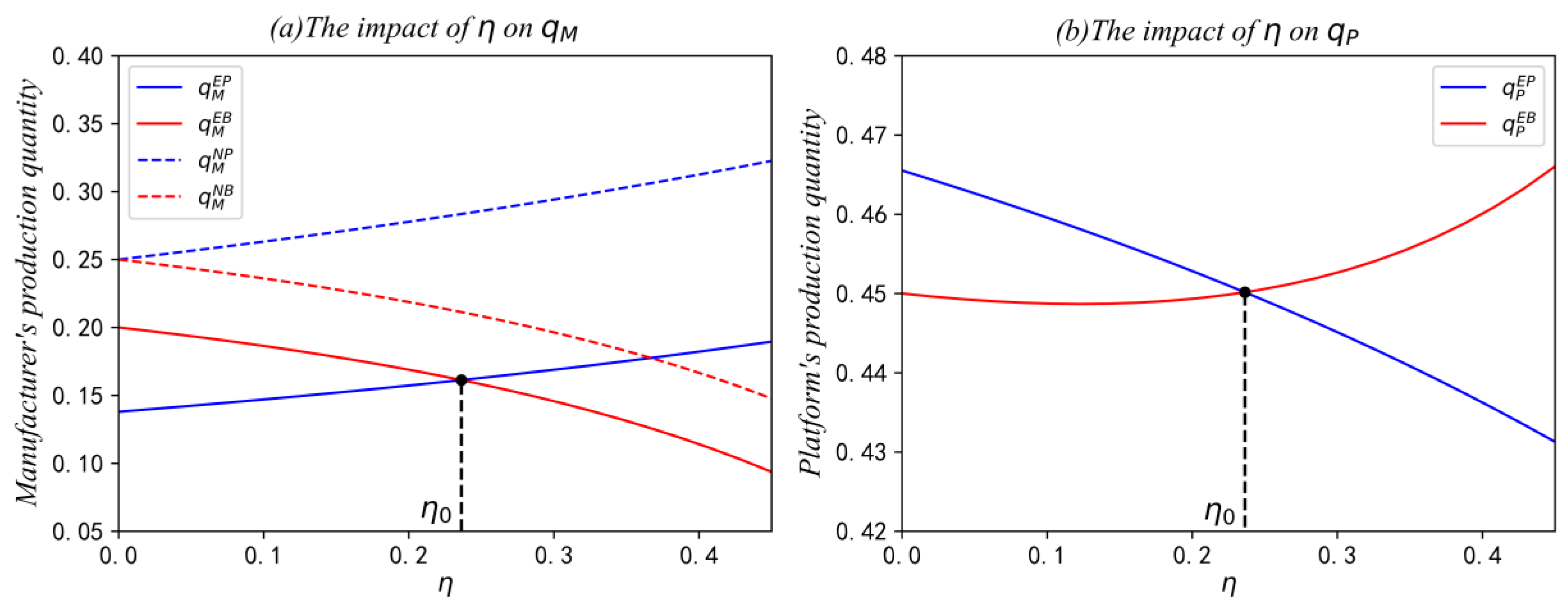
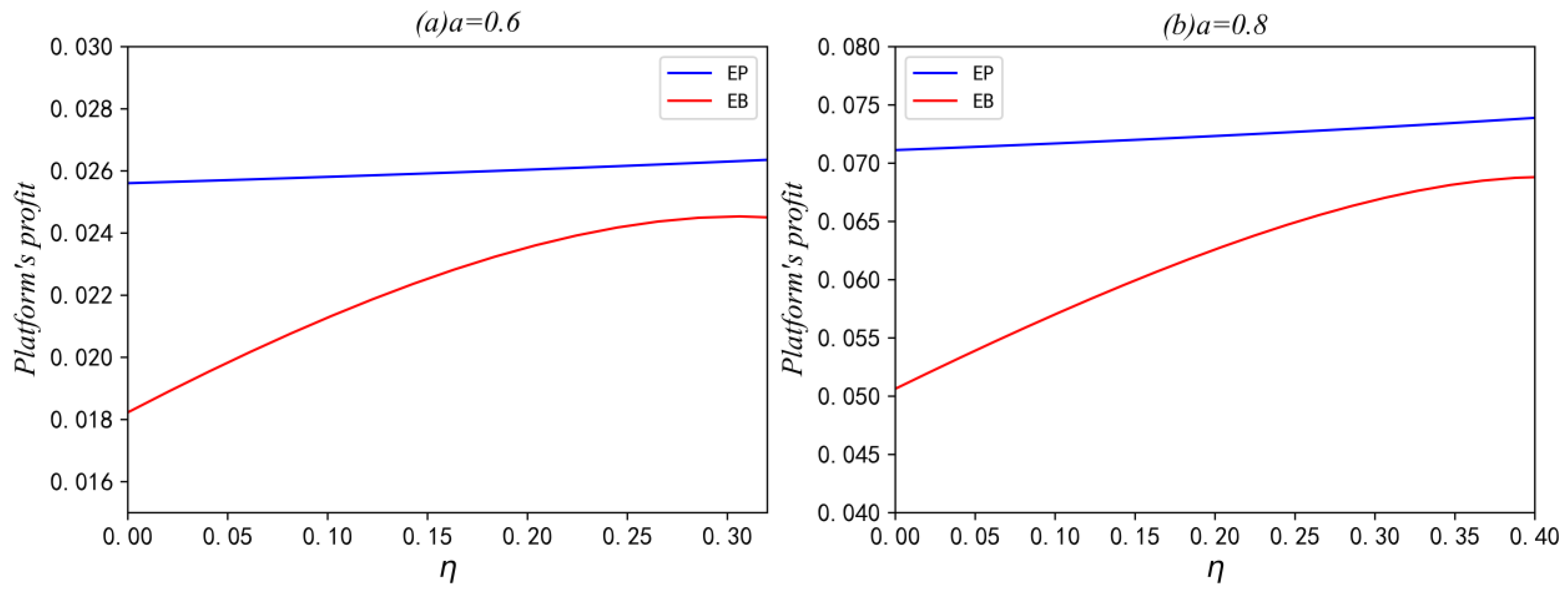
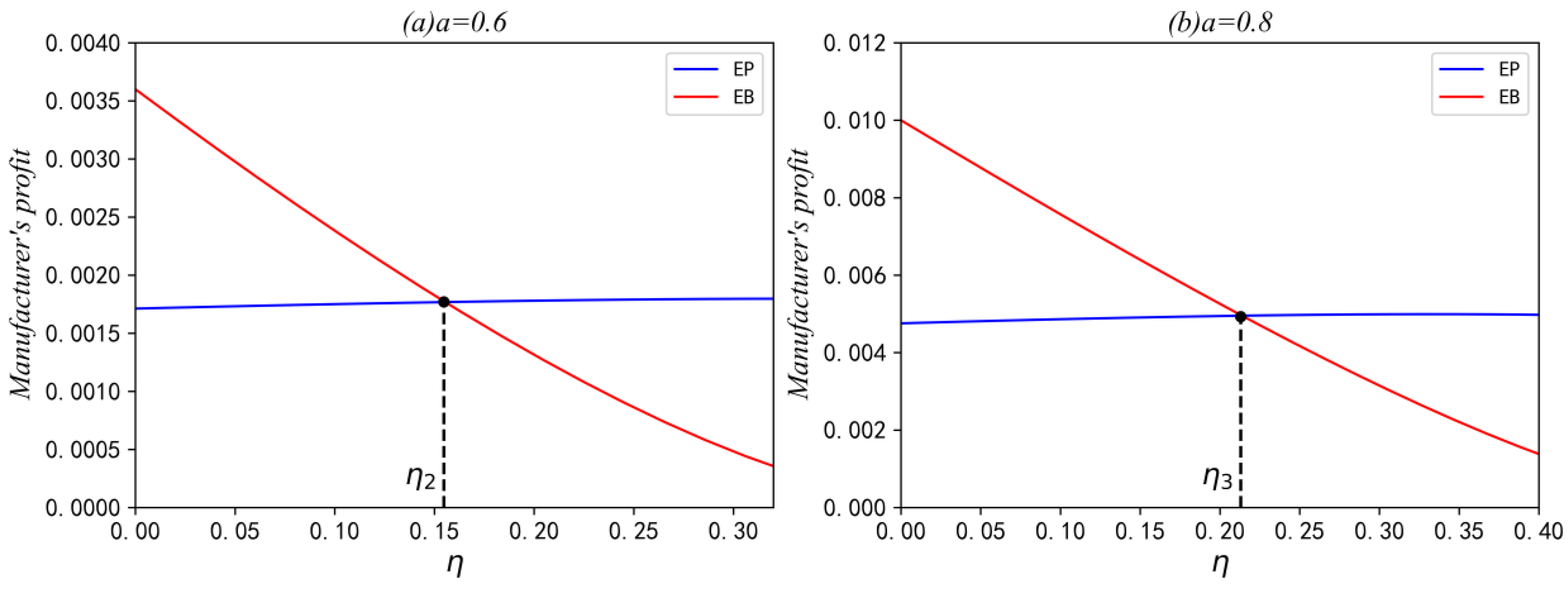
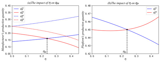
5. Numerical Analyses
6. Extension
7. Conclusions
7.1. Main Findings
7.2. Management Insights
7.3. Future Research
Author Contributions
Funding
Institutional Review Board Statement
Informed Consent Statement
Data Availability Statement
Conflicts of Interest
Appendix A
- (1)
- .
- (2)
- .
- (3)
- We substitute into to obtain and , making a difference, , meaning is a concave function of . From the first-order condition of we have , and the maximum value ; therefore, .
- (1)
- Referring to Lemma 1 and Lemma 2, we have
- (2)
- Making a difference of ,
References
- Gupta, D.; Chen, Y. Retailer-direct financing contracts under consignment. Manuf. Serv. Oper. Manag. 2020, 22, 528–544. [Google Scholar] [CrossRef]
- Kouvelis, P.; Zhao, W. Who should finance the supply chain? Impact of credit ratings on supply chain decisions. Manuf. Serv. Oper. Manag. 2018, 20, 19–35. [Google Scholar] [CrossRef]
- Luo, S.; Zhang, Y.; Zhou, G. Financial structure and financing constraints: Evidence on small- and medium-sized enterprises in China. Sustainability 2018, 10, 1774. [Google Scholar] [CrossRef]
- Wang, C.; Fan, X.; Yin, Z. Financing online retailers: Bank vs. electronic business platform, equilibrium, and coordinating strategy. Eur. J. Oper. Res. 2019, 276, 343–356. [Google Scholar] [CrossRef]
- Bi, G.; Wang, X.; Xu, Y. Platform’s Recommendation Strategy Considering Limited Consumer Awareness and Market Encroachment. IEEE Trans. Eng. Manag. 2022, 1–15. [Google Scholar] [CrossRef]
- Hara, R.; Matsubayashi, N. Premium store brand: Product development collaboration between retailers and national brand manufacturers. Int. J. Prod. Econ. 2017, 185, 128–138. [Google Scholar] [CrossRef]
- Heese, H.S. Competing with channel partners: Supply chain conflict when retailers introduce store brands. Nav. Res. Logist. NRL 2010, 57, 441–459. [Google Scholar] [CrossRef]
- Zhen, X.; Shi, D.; Li, Y.; Zhang, C. Manufacturer’s financing strategy in a dual-channel supply chain: Third-party platform, bank, and retailer credit financing. Transp. Res. Part E Logist. Transp. Rev. 2020, 133, 101820. [Google Scholar] [CrossRef]
- Cheng, R.; Duan, Y.; Zhang, J.; Ke, H. Impacts of store-brand introduction on a multiple-echelon supply chain. Eur. J. Oper. Res. 2021, 292, 652–662. [Google Scholar] [CrossRef]
- Li, H.; Leng, K.; Qing, Q.; Zhu, S.X. Strategic interplay between store brand introduction and online direct channel introduction. Transp. Res. Part E Logist. Transp. Rev. 2018, 118, 272–290. [Google Scholar] [CrossRef]
- Mills, D.E. Why Retailers Sell Private Labels. J. Econ. Manag. Strategy 1995, 4, 509–528. [Google Scholar] [CrossRef]
- Raju, J.S.; Sethuraman, R.; Dhar, S.K. The introduction and performance of store brands. Manag. Sci. 1995, 41, 957–978. [Google Scholar] [CrossRef]
- Narasimhan, C.; Wilcox, R.T. Private labels and the channel relationship: A cross-category analysis. J. Bus. 1998, 71, 573–600. [Google Scholar] [CrossRef]
- Chintagunta, P.K.; Andre, B.; Song, I. Investigating the effects of store-brand introduction on retailer demand and pricing behavior. Manag. Sci. 2002, 48, 1242–1267. [Google Scholar] [CrossRef]
- Choi, S.; Karima, F. Price competition and store competition: Store brands vs. national brand. Eur. J. Oper. Res. 2013, 225, 166–178. [Google Scholar] [CrossRef]
- Cui, Q.; Chiu, C.-H.; Dai, X.; Li, Z. Store brand introduction in a two-echelon logistics system with a risk-averse retailer. Transp. Res. Part E Logist. Transp. Rev. 2016, 90, 69–89. [Google Scholar] [CrossRef]
- Jin, Y.; Wu, X.; Hu, Q. Interaction between channel strategy and store brand decisions. Eur. J. Oper. Res. 2017, 256, 911–923. [Google Scholar] [CrossRef]
- Liao, B.; Yano, C.A.; Trivedi, M. Optimizing store-brand quality: Impact of choice of producer and channel price leadership. Prod. Oper. Manag. 2020, 29, 118–137. [Google Scholar] [CrossRef]
- Wang, L.; Chen, J.; Song, H. Manufacturer’s channel strategy with retailer’s store brand. Int. J. Prod. Res. 2021, 59, 3042–3061. [Google Scholar] [CrossRef]
- Li, D.; Liu, Y.; Hu, J.; Chen, X. Private-brand introduction and investment effect on online platform-based supply chains. Transp. Res. Part E Logist. Transp. Rev. 2021, 155, 102494. [Google Scholar] [CrossRef]
- Song, W.; Chen, J.; Li, W. Spillover effect of consumer awareness on third parties’ selling strategies and retailers’ platform openness. Inf. Syst. Res. 2020, 32, 172–193. [Google Scholar] [CrossRef]
- Yan, N.; Zhang, Y.; Xu, X.; Gao, Y. Online finance with dual channels and bidirectional free-riding effect. Int. J. Prod. Econ. 2021, 231, 107834. [Google Scholar] [CrossRef]
- Xu, X.; John, R.B. Joint production and financing decisions: Modeling and analysis. SSRN Electron. J. 2004. [Google Scholar] [CrossRef]
- Yi, Z.; Wang, Y.; Chen, Y.-J. Financing an agricultural supply chain with a capital-constrained smallholder farmer in developing economies. Prod. Oper. Manag. 2021, 30, 2102–2121. [Google Scholar] [CrossRef]
- Chen, X.; Cai, G.; Song, J.-S. The cash flow advantages of 3PLs as supply chain orchestrators. Manuf. Serv. Oper. Manag. 2019, 21, 435–451. [Google Scholar] [CrossRef]
- Kouvelis, P.; Zhao, W. Financing the newsvendor: Supplier vs. bank, and the structure of optimal trade credit contracts. Oper. Res. 2012, 60, 566–580. [Google Scholar] [CrossRef]
- Yang, S.A.; Birge, J.R. Trade credit, risk sharing, and inventory financing portfolios. Manag. Sci. 2018, 64, 3667–3689. [Google Scholar] [CrossRef]
- Chod, J. Inventory, risk shifting, and trade credit. Manag. Sci. 2017, 63, 3207–3225. [Google Scholar] [CrossRef]
- Du, M.; Chen, Q.; Xiao, J.; Yang, H.; Ma, X. Supply chain finance innovation using blockchain. IEEE Trans. Eng. Manag. 2020, 67, 1045–1058. [Google Scholar] [CrossRef]
- Huang, X. Financing Disruptive Suppliers: Payment Advance, Timeline, and Discount Rate. Prod. Oper. Manag. 2022, 31, 1115–1134. [Google Scholar] [CrossRef]
- Tang, C.S.; Yang, S.A.; Wu, J. Sourcing from suppliers with financial constraints and performance risk. Manuf. Serv. Oper. Manag. 2018, 20, 70–84. [Google Scholar] [CrossRef]
- Tunca, T.I.; Zhu, W. Buyer intermediation in supplier finance. Manag. Sci. 2018, 64, 5631–5650. [Google Scholar] [CrossRef]
- Zheng, Q.; Jang, H.; Pan, X.A. Store-brand introduction and multilateral contracting. Manuf. Serv. Oper. Manag. 2022, 24, 467–468. [Google Scholar] [CrossRef]
- Chod, J.; Lyandres, E.; Yang, S.A. Trade credit and supplier competition. J. Financ. Econ. 2019, 131, 484–505. [Google Scholar] [CrossRef]
- Shen, Y.; Sean, P.W.; Yue, D. Channel selection and contracting in the presence of a retail platform. Prod. Oper. Manag. 2019, 28, 1173–1185. [Google Scholar] [CrossRef]
- Yan, Y.; Zhao, R.; Xing, T. Strategic introduction of the marketplace channel under dual upstream disadvantages in sales efficiency and demand information. Eur. J. Oper. Res. 2019, 273, 968–982. [Google Scholar] [CrossRef]
- Arya, A.; Mittendorf, B.; Yoon, D.-H. The impact of uniform pricing regulations on incentives to generate and disclose accounting information. Manag. Sci. 2021, 67, 1975–1992. [Google Scholar] [CrossRef]
- Bhaskaran, S.R.; Ramachandran, K. Competitive product introductions in technologically dynamic environments. SSRN Electron. J. 2007. [Google Scholar] [CrossRef]
- Grahovac, J.; Parker, G.; Shittu, E. The impact of costliness, competitive importance, and modularity of investments on outsourcing. Prod. Oper. Manag. 2015, 24, 421–437. [Google Scholar] [CrossRef]
- Wu, X.; Zhang, F.; Zhou, Y. Brand spillover as a marketing strategy. Manag. Sci. 2021, 68, 5348–5363. [Google Scholar] [CrossRef]
- Cai, S.; Qiang, Y. Online sellers’ financing strategies in an e-commerce supply chain: Bank credit vs. e-commerce platform financing. Electron. Commer. Res. 2022, 1–32. [Google Scholar] [CrossRef]






| Major Concern | Most Relevant Literature | Research Gap |
|---|---|---|
| SB introduction | [5,9,13,14,15,19,20,21,33] | These papers focus on the impact of private-brand encroachment on the supply chain, the research on channel management and competitive decision making. We enrich this literature by considering manufacturers with financial constraints in the model. |
| Platform-based supply chain | [5,8,20,21,22,24] | Unlike these platform-based works, we not only consider an e-commerce platform as a service provider for enterprise operation but also include the financing function and independent operation capability of the platform into our consideration. |
| Supply chain finance | [1,2,25,29,30,31,32,34] | The previous works often discuss the cooperation relationship between the upstream and downstream of the supply chain. Both sides of the supply chain allocate benefits through financing. This paper discusses the balance strategy in the platform supply chain where the manufacturer, the platform, and the bank maximize their own interests. It explains how the platform and the manufacturer should make financing decisions in a competitive and cooperative relationship. |
| Notation | Description |
|---|---|
| Base market price | |
| Commission rate/platform’s revenue-sharing rate | |
| Product competition intensity/product substitution rate | |
| Production cost per unit of the SB/NB product | |
| The unit price of the SB product | |
| The unit price of the NB product | |
| The production quantity of the platform | |
| The production quantity of the manufacturer | |
| The platform’s profit | |
| The manufacturer’s profit | |
| The bank’s profit | |
| The platform’s interest rate | |
| The bank’s interest rate |
Disclaimer/Publisher’s Note: The statements, opinions and data contained in all publications are solely those of the individual author(s) and contributor(s) and not of MDPI and/or the editor(s). MDPI and/or the editor(s) disclaim responsibility for any injury to people or property resulting from any ideas, methods, instructions or products referred to in the content. |
© 2023 by the authors. Licensee MDPI, Basel, Switzerland. This article is an open access article distributed under the terms and conditions of the Creative Commons Attribution (CC BY) license (https://creativecommons.org/licenses/by/4.0/).
Share and Cite
Bi, G.; Pan, H. The Impact of Platform Encroachment on the Manufacturer’s Financing Strategy. Sustainability 2023, 15, 4666. https://doi.org/10.3390/su15054666
Bi G, Pan H. The Impact of Platform Encroachment on the Manufacturer’s Financing Strategy. Sustainability. 2023; 15(5):4666. https://doi.org/10.3390/su15054666
Chicago/Turabian StyleBi, Gongbing, and Hao Pan. 2023. "The Impact of Platform Encroachment on the Manufacturer’s Financing Strategy" Sustainability 15, no. 5: 4666. https://doi.org/10.3390/su15054666
APA StyleBi, G., & Pan, H. (2023). The Impact of Platform Encroachment on the Manufacturer’s Financing Strategy. Sustainability, 15(5), 4666. https://doi.org/10.3390/su15054666
