A Review on Adopting Blockchain and IoT Technologies for Fostering the Circular Economy in the Electrical and Electronic Equipment Value Chain
Abstract
1. Introduction
1.1. Objectives and Contributions
- Analysis of the EEE linear value chain and proposal of a CE business model for the circularization of this value chain.
- Review of the state-of-the-art around traceability in the EEE value chain.
- Review of the state-of-the-art for identification of technology enablers in traceability supporting CE in the EEE value chain.
- 1.
- How can the EEE value chain’s business process be circularized in order to reduce its global environmental impact?
- 2.
- How can blockchain and IoT Technologies be used to further traceability in the EEE value chain and help in fostering the adoption of a circular economy?
1.2. Materials and Methods
- Manual screening of titles and abstracts was performed, with any manuscripts highly correlated with the topic under analysis being considered for review.
- With regard to blog opinions or other non-scientific items, they were only included if they presented a different or unique perspective on a certain topic.
- Ambiguous or duplicated articles were removed.
1.3. Structure of This Article
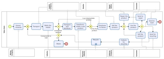
2. The EEE Linear Value Chain
- Mining companies—These participants represent the companies responsible for the exploration of mines from which minerals such as cobalt, tin, tantalum, silicon, and lithium, among many others, are extracted.
- Logistics companies—These participants represent the companies responsible for transporting materials, which may involve trucks, trains, boats, etc. The extraction of metals can be carried out in diverse parts of the world, and transportation time can be substantial.
- Industry—These participants represent the companies responsible for the fusion of materials (foundries), industries responsible for the creation of various types of components, such as chips, transistors, etc., and those responsible for the creation of new products, such as computers, mobile phones, etc. Usually, in the construction of an EEE product, many different industries of this type are involved, with each one being responsible for manufacturing a part or component and others responsible for assembling the resulting parts or components.
- Retailers—These participants represent the companies responsible for distributing the resulting products or components through stores and selling them to consumers.
- Consumers—These participants represent the final consumers; in the linear model, after purchasing a product and using it, the consumers throw it away (represented in Figure 3 by the “send to trash” activity).
3. EEE Circular Value Chain
3.1. EEE Circular Value Chain: Generic Business Process Model
- Customers—Consumers play a very important role in circularizing the EEE business process, as they can (or should): (i) recover the product and use it again; (ii) sell it to another consumer, allowing the new consumer to use it again; or (iii) send it for recycling. In addition, consumers can choose to buy more sustainable products, thereby encouraging manufacturers to invest in the production of products with lower environmental impact. In this way, consumers can fuel the circular economy.
- Collector company—This is a new type of transport company responsible for collecting products sent for recycling and delivering these products to the recycling company.
- Recycling and Recovery company—This is a new kind of industry responsible for cleaning EEE residues, disassembly and componentization of products, and verification and promotion of new components that can be recovered, reused, or recycled. The recycling process of a EEE product can be very complex due to the high number of components and materials involved in creating theaw products. Recovered components that cannot be reused or recycled can be reconditioned to serve as raw materials for the creation of new components.
- Repair stations—Product repair shops that are prepared to receive and repair products from consumers. Repair shops can repair products or replace components that break down and need to be fixed. The ease of replacing a component (e.g., a battery) in a product depends on product design. Thus, to increase a product’s circularity it must be designed in such a way that if a component fails it is easy to replace without having to discard and replace the entire product.
3.2. End of Life Practices and Services
3.3. Circular Economy Levers in EEE Industry
4. Traceability in the EEE Value Chain
- Allowing companies to follow each component at every stage of the value chain, as well as to identify these components and the locations associated with their movements;
- Providing real-time tracing information of all activities, from raw materials extraction to the final consumer;
- Providing a historical record by tracing components throughout the value chain;
- The capacity to respond quickly to potential supply chain risks, thereby minimizing losses and maximizing product returns;
- Improving the transparency of processes throughout the value chain by detecting any problems with a product, thereby protecting the brand from faulty or counterfeit products.
- The information gathered can be used in control and management of different production stages;
- Enabling dynamic lot allocation as well as other optimization and control processes along the supply/value chain.
5. Technology Enablers for CE Traceability in the EEE Value Chain
5.1. Blockchain Technology
5.2. Blockchain-Based Solutions for Traceability and CE
- Permissioned network—Hyperledger Fabric allows the deployment of blockchain-based solutions that are not publicly accessible. Different permissions may be assigned to different users, and only registered users may access the blockchain and act within the assigned permissions.
- Confidential transactions—The data handled in a transaction are shared and viewable only among the users/organizations involved in the transaction.
- Pluggable architecture—Hyperledger Fabric’s consensus protocols are pluggable, meaning that it is possible to modify/configure different consensus protocol implementations. Hyperledger Fabric supports several different consensus protocols, such as CFT (crash fault-tolerant) and BFT (byzantine fault-tolerant), among others.
- Easy to start—Instead of a custom language, as is the case with Ethereum, Hyperledger Fabric supports several different existing smart contract programming languages.
5.3. IoT Technologies
- Create: Production of EEE goods or components integrating IoT-readable tags during the manufacturing process;
- Read: Reading the identification tag at any stage of the value chain;
- Communicate: Data communication from IoT devices in the assembly line must guarantee high interoperability;
- Aggregate: Through reorganization of data with multiple formats, aggregating data items, and ensuring data consistency, this stage verifies that the dataset is complete and disseminates to the relevant places;
- Consult: Platform management for businesses, supply chains, manufacturing, and other related services;
- Analyze (Visualization): Business operation management that integrates traceability systems, reporting, manufacturing, and other related activities (e.g., ERP and MRP);
- Analyze (Augmented Intelligence): Enhances human interaction through augmented intelligence, which involves people and machines working together and using their strengths to significantly improve business value.

- Bar codes consists of a printed image tag with black lines and white spaces that can be read by an optical scanner. Bar codes are typically applied to products to speed up their identification. Today, QR-Codes and Datamatrix are commonly used, offering increased data capacity. However, Bar codes have poor data security, deteriorate over time, and are read-only tags, making them less reliable.
- RFID: Radio Frequency IDentification uses radio waves to energize a chip-based tag and communicate a unique serial number attached to an item, possibly along with additional information. Multiple tags can be read simultaneously, and they can usually be rewritten and encrypted for added security.
- RTLS: provides real-time location information about items or people. In addition to location, this type of device can provide data on speed, temperature, and other variables. This technology has many applications, including tracking vehicles and other assets.
- GPS: provides the ability to remotely track any object in the world in real time. This technology is beneficial during shipping and logistics activities, especially for tracking vehicles.
6. Discussion
- (1)
- How can the EEE value chain’s business process be circularized in order to reduce its global environmental impact?
- (2)
- How can Blockchain and IoT Technologies be used for Traceability in the EEE value chain and help to foster the adoption of a Circular Economy?
- Security: Public blockchains, such as the ones used in cryptocurrencies, do not allow users to have different permissions, and private transactions are not supported. Furthermore, public blockchains, typically based on PoS or PoW consensus protocols, can suffer a 51% attack, which is when more than half of the nodes coordinate their efforts to attack the rest of the network. Normally, private and consortium blockchains support private channels and permissioned users, enabling them to play different roles in the system. While this provides better security mechanisms and private transactions, the associated consensus mechanisms may have a lower tolerance to attacks.
- Scalability: Particularly in public blockchains, scalability can be problematic. While more miners generally result in better security and more decentralization, an increase in the number of transactions can mean that each transaction takes longer to complete, reducing transaction throughput and threatening scalability.
- Transaction cost: Public blockchains rely on rewarding miners for their staking power in participating in the consensus mechanism and committing distributed transactions. Public networks are typically associated with cryptocurrencies, which are utilized in this reward process, which increases transaction costs. In private blockchains, this cost can be negligible.
- Power consumption: Certain blockchains, such as those using PoW consensus mechanisms, are compute-intensive and often have a large carbon footprint due to the energy consumed when attempting to commit transactions. While PoW suffers from this issue, several other options for consensus algorithms that do not rely on power consumption, such as PoS and pBFT, are available today, as well as others, e.g., those available for Hyperledger Fabric.
- Business owners often lack an understanding of new technologies, and may be hesitant to adopt new solutions due to the absence of industry standards and practices or to market uncertainties, which typically have a huge impact on early adopters.
- Legacy ERP tools that are widely used do not support the integration of new technologies, which increases the cost of adapting new tools and restricts their functionality.
- The integration of new technologies requires the operators of the value chain to acquire new technical skills and an understanding of business-related activities at the macro-level, which can only be achieved through training.
- Maintaining scalability, which is is a major challenge when adopting IoT technologies with BCT for traceability. This is because a product value chain must remain responsive to changes and be subject to continuous improvement in order to meet evolving business needs.
- Achieving interoperability among heterogeneous devices within the network and the federated computing environment; it is a significant technical challenge to promote integration among diverse IoT networks. To enable a more efficient federated computing paradigm, it is essential to consider standardization practices.
7. Conclusions
- The use of IoT devices results in the generation of large quantities of data which cannot be directly registered on a blockchain. It is necessary to develop middleware for storing these data, for instance in a time-series database, and for pre-processing or filtering the data before disclosing the selected or processed data items for storage on the blockchain.
- To register the environmental and social impact of a value chain into a traceability platform, the adoption of a blockchain-based solution is advantageous, as it will not be owned by any one value chain business partner, instead being distributed among all participants. However, the selected blockchain technology should not have any significant environmental impact, as those based on the proof of work consensus protocol do. Hyperledger Fabric is an existing example of a blockchain technology with low environmental impact.
- To encourage the final consumers to participate in the recycling process, an end user application with gamification features could be developed.
Author Contributions
Funding
Informed Consent Statement
Conflicts of Interest
Abbreviations
| AD | Autonomous Driving |
| AI | Artificial Intelligence |
| auto-ID | Automatic Identification |
| BPMN | Business Process Model and Notation |
| CE | Circular Economy |
| CPU | Central Processing Unit |
| BCT | Blockchain Technology |
| DLT | Distributed Ledger Technology |
| EEE | Electric and Electronic Equipment |
| EoL | End-of-Life |
| ERP | Enterprise Resource Planning |
| EU | European Union |
| e-waste | Electrical and Electronic Equipment Waste |
| GPS | Global Positioning System |
| IoT | Internet of Things |
| LE | Linear Economy |
| Li-ion | Lithium-ion |
| Li-poly | Lithium polymer |
| LPWAN | Low Power Wide Area Network |
| MRP | Manufacturing Resource Planning |
| NFC | Near Field Communications |
| PoW | Proof of Work |
| PoS | Proof of Stake |
| pBFT | practical Byzantine Fault Tolerance |
| RDBMS | Relational DataBase Management System |
| REST | Representational State Transfer |
| RFID | Radio Frequency IDentification |
| RL | Reverse Logistics |
| RTLS | Real-Time Locating System |
| SBM | Servitized Business Model |
| SC | Smart Contract |
| SCM | Supply Chain Management |
| SOA | Service Oriented Architecture |
| VM | Virtual Machine |
| WEEE | Waste from Electrical and Electronic Equipment |
References
- Rajesh, R.; Kanakadhurga, D.; Prabaharan, N. Electronic waste: A critical assessment on the unimaginable growing pollutant, legislations and environmental impacts. Environ. Challenges 2022, 7, 100507. [Google Scholar] [CrossRef]
- Baldé, C.P.; Forti, V.; Gray, V.; Kuehr, R.; Stegmann, P. The Global e-Waste Monitor 2017: Quantities, Flows and Resources; United Nations University, International Telecommunication Union, and International Solid Waste Association: Hamburg, Germany, 2017. [Google Scholar]
- Forti, V.; Baldé, C.P.; Kuehr, R.; Garam, B. The Global E-Waste Monitor 2020—Quantities, Flows, and the Circular Economy Potential; United Nations University/United Nations Institute for Training and Research, International Telecommunication Union, and International Solid Waste Association: Hamburg, Germany, 2020. [Google Scholar]
- Wiens, K. Smartphone Repairs You Can Do on Earth Day; iFixit: San Luis Obispo, CA, USA, 2014. [Google Scholar]
- Jardim, E. From Smart to Senseless: The Global Impact of 10 Years of Smartphones; Greenpeace Inc.: Washington, DC, USA, 2017. [Google Scholar]
- Manhart, A.; Blepp, M.; Fischer, C.; Graulich, K.; Prakash, S.; Priess, R.; Schleicher, T.; Tür, M. Resource Efficiency in the ICT Sector; Greenpeace eV: Tokyo, Japan, 2016. [Google Scholar]
- Limata, P. Speculating on the Application of Blockchains in the Circular Economy; CERBE Working Papers wpC32; CERBE Center for Relationship Banking and Economics: St. Louis, MO, USA, 2019. [Google Scholar]
- Da Cruz, A.M.R.; Cruz, E.F. Blockchain-based Traceability Platforms as a Tool for Sustainability. In Proceedings of the 22st International Conference on Enterprise Information Systems (ICEIS 2020), Prague, Czech Republic, 5–7 May 2020; SciTePress: Setubal, Portugal, 2020; Volume 2, pp. 330–337. [Google Scholar]
- Gu, Y.; Wu, Y.; Xu, M.; Mu, X.; Zuo, T. Waste electrical and electronic equipment (WEEE) recycling for a sustainable resource supply in the electronics industry in China. J. Clean. Prod. 2016, 127, 331–338. [Google Scholar] [CrossRef]
- Ellen MacArthur Foundation. Towards the Circular Economy; Ellen MacArthur Foundation: Geneva, Switzerland, 2015. [Google Scholar]
- Wautelet, T. Exploring the Role of Independent Retailers in the Circular Economy: A Case Study Approach. Master’s Thesis, eufom European University for Economics & Management, Luxembourg, 2018. [Google Scholar] [CrossRef]
- Cruz, E.F.; da Cruz, A.M.R.; Gomes, R. Analysis of a traceability and quality monitoring platform for the fishery and aquaculture value chain. In Proceedings of the 2019 14th Iberian Conference on Information Systems and Technologies (CISTI), Coimbra, Portugal, 19–22 June 2019; IEEE: Piscataway, NJ, USA, 2019; pp. 1–6. [Google Scholar]
- Ongondo, F.; Williams, I.; Cherrett, T. How are WEEE doing? A global review of the management of electrical and electronic wastes. Waste Manag. 2011, 31, 714–730. [Google Scholar] [CrossRef] [PubMed]
- González, X.M.; Rodríguez, M.; Pena-Boquete, Y. The social benefits of WEEE re-use schemes. A cost benefit analysis for PCs in Spain. Waste Manag. 2017, 64, 202–213. [Google Scholar] [CrossRef]
- Bocken, N.M.P.; de Pauw, I.; Bakker, C.; van der Grinten, B. Product design and business model strategies for a circular economy. J. Ind. Prod. Eng. 2016, 33, 308–320. [Google Scholar] [CrossRef]
- Atlason, R.; Giacalone, D.; Parajuly, K. Product design in the circular economy: Users’ perception of end-of-life scenarios for electrical and electronic appliances. J. Clean. Prod. 2017, 168, 1059–1069. [Google Scholar] [CrossRef]
- Kirchherr, J.; Reike, D.; Hekkert, M. Conceptualizing the circular economy: An analysis of 114 definitions. Resour. Conserv. Recycl. 2017, 127, 221–232. [Google Scholar] [CrossRef]
- Geissdoerfer, M.; Savaget, P.; Bocken, N.M.; Hultink, E.J. The Circular Economy—A new sustainability paradigm? J. Clean. Prod. 2017, 143, 757–768. [Google Scholar] [CrossRef]
- Akcil, A.; Erust, C.; Gahan, C.S.; Ozgun, M.; Sahin, M.; Tuncuk, A. Precious metal recovery from waste printed circuit boards using cyanide and non-cyanide lixiviants—A review. Waste Manag. 2015, 45, 258–271. [Google Scholar] [CrossRef]
- Bressanelli, G.; Pigosso, D.C.; Saccani, N.; Perona, M. Enablers, levers and benefits of Circular Economy in the Electrical and Electronic Equipment supply chain: A literature review. J. Clean. Prod. 2021, 298, 126819. [Google Scholar] [CrossRef]
- Kumar, S.; Putnam, V. Cradle to cradle: Reverse logistics strategies and opportunities across three industry sectors. Int. J. Prod. Econ. 2008, 115, 305–315. [Google Scholar] [CrossRef]
- Mandolini, M.; Favi, C.; Germani, M.; Marconi, M. Time-based disassembly method: How to assess the best disassembly sequence and time of target components in complex products. Int. J. Adv. Manuf. Technol. 2018, 95, 409–430. [Google Scholar] [CrossRef]
- Yang, Q.; Yu, S.; Sekhari, A. A modular eco-design method for life cycle engineering based on redesign risk control. Int. J. Adv. Manuf. Technol. 2011, 56, 1215. [Google Scholar] [CrossRef]
- Kim, J.; Hwang, Y.; Park, K. An assessment of the recycling potential of materials basedon environmental and economic factors; case study in South Korea. J. Clean. Prod. 2009, 17, 1264–1271. [Google Scholar] [CrossRef]
- Nistor, S.; Wu, J.; Sooriyabandara, M.; Ekanayake, J. Capability of smart appliances to provide reserve services. Appl. Energy 2015, 138, 590–597. [Google Scholar] [CrossRef]
- Batty, M. Digital twins. Environ. Plan. B Urban Anal. City Sci. 2018, 45, 817–820. [Google Scholar] [CrossRef]
- Favot, M.; Veit, R.; Massarutto, A. The ratio of EPR compliance fees on sales revenues of electrical and electronic equipment in Italy. A circular economy perspective. Resour. Conserv. Recycl. 2018, 135, 34–37. [Google Scholar] [CrossRef]
- Gnoni, M.G.; Mossa, G.; Mummolo, G.; Tornese, F.; Verriello, R. Circular economy strategies for electric and electronic equipment: A fuzzy cognitive map. Environ. Eng. Manag. J. EEMJ 2017, 16, 1807–1817. [Google Scholar]
- Intlekofer, K.; Bras, B.; Ferguson, M. Energy Implications of Product Leasing. Environ. Sci. Technol. 2010, 44, 4409–4415. [Google Scholar] [CrossRef]
- Tasaki, T.; Hashimoto, S.; Moriguchi, Y. A quantitative method to evaluate the level of material use in lease/reuse systems of electrical and electronic equipment. J. Clean. Prod. 2006, 14, 1519–1528. [Google Scholar] [CrossRef]
- Farooque, M.; Zhang, A.; Thürer, M.; Qu, T.; Huisingh, D. Circular supply chain management: A definition and structured literature review. J. Clean. Prod. 2019, 228, 882–900. [Google Scholar] [CrossRef]
- Kissling, R.; Fitzpatrick, C.; Boeni, H.; Luepschen, C.; Andrew, S.; Dickenson, J. Definition of generic re-use operating models for electrical and electronic equipment. Resour. Conserv. Recycl. 2012, 65, 85–99. [Google Scholar] [CrossRef]
- Alumur, S.A.; Nickel, S.; da Gama, F.S.; Verter, V. Multi-period reverse logistics network design. Eur. J. Oper. Res. 2012, 220, 67–78. [Google Scholar] [CrossRef]
- Zhang, T.; Kraisintu, K. The Role of Traceability in Sustainable Supply Chain Management. Master’s Thesis, Chalmers University of Technology, Göteborg, Sweden, 2011. [Google Scholar]
- Traceability in the Production of Electronics. 2017. Available online: https://en.elhurt.com/traceability-in-the-production-of-electronics/ (accessed on 8 September 2022).
- Giannakis, M.; Papadopoulos, T. Supply chain sustainability: A risk management approach. Int. J. Prod. Econ. 2016, 171, 455–470. [Google Scholar] [CrossRef]
- Richardson, H. Traceability for Electronics Manufacturing; Siemens PLM: Plano, TX, USA, 2020. [Google Scholar]
- Oliveira, J.; Lima, J.E.; da Silva, D.; Kuprych, V.; Faria, P.M.; Teixeira, C.; Ferreira Cruz, E.; Rosado da Cruz, A.M. Traceability system for quality monitoring in the fishery and aquaculture value chain. J. Agric. Food Res. 2021, 5, 100169. [Google Scholar] [CrossRef]
- Li, W.; Chao, K.M.; Jin, G.; Xia, K.; Gao, L. Sustainable information management for Waste Electrical and Eletronic Equipment. In Proceedings of the 2012 IEEE 16th International Conference on Computer Supported Cooperative Work in Design (CSCWD), Wuhan, China, 23–25 May 2012; pp. 875–881. [Google Scholar] [CrossRef]
- Capecci, S.; Cassisi, E.; Granatiero, G.; Scavongelli, C.; Orcioni, S.; Conti, M. Cloud-based system for waste electrical and electronic equipment. In Proceedings of the 2017 13th Workshop on Intelligent Solutions in Embedded Systems (WISES), Hamburg, Germany, 12–13 June 2017; pp. 41–46. [Google Scholar] [CrossRef]
- Dasaklis, T.K.; Casino, F.; Patsakis, C. A traceability and auditing framework for electronic equipment reverse logistics based on blockchain: The case of mobile phones. In Proceedings of the 2020 11th International Conference on Information Intelligence, Systems and Applications (IISA), Piraeus, Greece, 15–17 July 2020; pp. 1–7. [Google Scholar] [CrossRef]
- Sunny, J.; Undralla, N.; Madhusudanan Pillai, V. Supply chain transparency through blockchain-based traceability: An overview with demonstration. Comput. Ind. Eng. 2020, 150, 106895. [Google Scholar] [CrossRef]
- Magrini, C.; Nicolas, J.; Berg, H.; Bellini, A.; Paolini, E.; Vincenti, N.; Campadello, L.; Bonoli, A. Using Internet of Things and Distributed Ledger Technology for Digital Circular Economy Enablement: The Case of Electronic Equipment. Sustainability 2021, 13, 4982. [Google Scholar] [CrossRef]
- Kuhn, M.; Funk, F.; Franke, J. Blockchain architecture for automotive traceability. Procedia CIRP 2021, 97, 390–395. [Google Scholar] [CrossRef]
- DiMase, D.; Collier, Z.A.; Carlson, J.; Gray, R.B., Jr.; Linkov, I. Traceability and Risk Analysis Strategies for Addressing Counterfeit Electronics in Supply Chains for Complex Systems. Risk Anal. 2016, 36, 1834–1843. [Google Scholar] [CrossRef]
- Ilgin, M.A.; Gupta, S.M. Recovery of sensor embedded washing machines using a multi-kanban controlled disassembly line. Robot. Comput. Integr. Manuf. 2011, 27, 318–334. [Google Scholar] [CrossRef]
- Favi, C.; Marconi, M.; Germani, M.; Mandolini, M. A design for disassembly tool oriented to mechatronic product de-manufacturing and recycling. Adv. Eng. Inform. 2019, 39, 62–79. [Google Scholar] [CrossRef]
- Choi, T.M.; Chen, Y. Circular supply chain management with large scale group decision making in the big data era: The macro-micro model. Technol. Forecast. Soc. Chang. 2021, 169, 120791. [Google Scholar] [CrossRef]
- Agrawal, T.K.; Kumar, V.; Pal, R.; Wang, L.; Chen, Y. Blockchain-based Framework for Supply Chain Traceability: A Case Example of Textile and Clothing Industry. Comput. Ind. Eng. 2021, 154, 107130. [Google Scholar] [CrossRef]
- Nakamoto, S. Bitcoin: A Peer-to-Peer Electronic Cash System. Available online: https://bitcoin.org/bitcoin.pdf (accessed on 8 September 2022).
- Caro, M.P.; Ali, M.S.; Vecchio, M.; Giaffreda, R. Blockchain-based traceability in Agri-Food supply chain management: A practical implementation. In Proceedings of the 2018 IoT Vertical and Topical Summit on Agriculture—Tuscany, IOT Tuscany 2018, Tuscany, Italy, 8–9 May 2018; pp. 1–4. [Google Scholar] [CrossRef]
- Tian, F. A supply chain traceability system for food safety based on HACCP, blockchain & Internet of things. In Proceedings of the 14th International Conference on Services Systems and Services Management, ICSSSM 2017—Proceedings, Dalian, China, 16–18 June 2017. [Google Scholar] [CrossRef]
- Alves, L.; Cruz, E.F.; Rosado Da Cruz, A.M. Tracing Sustainability Indicators in the Textile and Clothing Value Chain using Blockchain Technology. In Proceedings of the 2022 17th Iberian Conference on Information Systems and Technologies (CISTI), Madrid, Spain, 22–25 June 2022; pp. 1–7. [Google Scholar] [CrossRef]
- Da Cruz, A.M.R.; Santos, F.; Mendes, P.; Cruz, E.F. Blockchain-based Traceability of Carbon Footprint: A Solidity Smart Contract for Ethereum. In Proceedings of the 22st International Conference on Enterprise Information Systems (ICEIS), Prague, Czech Republic, 5–7 May 2020; SciTePress: Setubal, Portugal, 2020; Volume 2, pp. 258–268. [Google Scholar]
- Tapscott, D.; Tapscott, A. How blockchain will change organizations. MIT Sloan Manag. Rev. 2017, 58, 10. [Google Scholar]
- Michael, J.; Cohn, A.; Butcher, J.R. Blockchain technology and Regulatory Investigations. Pract. Law J. 2018, 1, 35–44. [Google Scholar]
- Lin, I.C.; Liao, T.C. A survey of blockchain security issues and challenges. Int. J. Netw. Secur. 2017, 19, 653–659. [Google Scholar]
- Laurence, T. Blockchain for Dummies; John Wiley & Sons: Hoboken, NJ, USA, 2019. [Google Scholar]
- De Vries, A.; Stoll, C. Bitcoin’s growing e-waste problem. Resour. Conserv. Recycl. 2021, 175, 105901. [Google Scholar] [CrossRef]
- Zheng, Z.; Xie, S.; Dai, H.N.; Chen, X.; Wang, H. Blockchain challenges and opportunities: A survey. Int. J. Web Grid Serv. 2018, 14, 352–375. [Google Scholar] [CrossRef]
- Huang, S.; Wang, G.; Yan, Y.; Fang, X. Blockchain-based data management for digital twin of product. J. Manuf. Syst. 2020, 54, 361–371. [Google Scholar] [CrossRef]
- Alves, L.; Cruz, E.F.; Lopes, S.I.; Faria, P.M.; da Cruz, A.M.R. Towards circular economy in the textiles and clothing value chain through blockchain technology and IoT: A review. Waste Manag. Res. 2022, 40, 3–23. [Google Scholar] [CrossRef]
- Fei, T.; Jiangfeng, C.; Qinglin, Q.; Zhang, M.; Zhang, H.; Fangyuan, S. Digital twin-driven product design, manufacturing and service with big data. Int. J. Adv. Manuf. Technol. 2018, 94, 3563–3576. [Google Scholar]
- Alves, L.; Carvalhido, T.; Cruz, E.; Rosado da Cruz, A. Using Blockchain to Trace PDO/PGI/TSG Products. In Proceedings of the 23rd International Conference on Enterprise Information Systems—Volume 2: ICEIS, INSTICC, Online, 26–28 April 2021; SciTePress: Setubal, Portugal, 2021; pp. 368–376. [Google Scholar] [CrossRef]
- Cruz, E.F.; da Cruz, A.M.R. Using blockchain to implement traceability on fishery value chain. In Proceedings of the 15th International Conference on Software Technologies (ICSOFT 2020), Paris, France, 7–9 July 2020; pp. 501–508. [Google Scholar] [CrossRef]
- Uddin, M. Blockchain Medledger: Hyperledger fabric enabled drug traceability system for counterfeit drugs in pharmaceutical industry. Int. J. Pharm. 2021, 597, 120235. [Google Scholar] [CrossRef] [PubMed]
- Nandi, S.; Sarkis, J.; Hervani, A.A.; Helms, M.M. Redesigning Supply Chains using Blockchain-Enabled Circular Economy and COVID-19 Experiences. Sustain. Prod. Consum. 2021, 27, 10–22. [Google Scholar] [CrossRef] [PubMed]
- Grecuccio, J.; Giusto, E.; Fiori, F.; Rebaudengo, M. Combining Blockchain and IoT: Food-Chain Traceability and Beyond. Energies 2020, 13, 3820. [Google Scholar] [CrossRef]
- Ambrosus. Ambrosus Whitepaper; Ambrosus Technologies GmbH: Lausanne, Switzerland, 2018. [Google Scholar]
- Botcha, K.M.; Chakravarthy, V.V.; Anurag. Enhancing Traceability in Pharmaceutical Supply Chain using Internet of Things (IoT) and Blockchain. In In Proceedings of the 2019 IEEE International Conference on Intelligent Systems and Green Technology (ICISGT), Visakhapatnam, India, 29–30 June 2019; pp. 45–453. [Google Scholar] [CrossRef]
- Chun-Ting, P.; Meng-Ju, L.; Nen-Fu, H.; Jhong-Ting, L.; Jia-Jung, S. Agriculture Blockchain Service Platform for Farm-to-Fork Traceability with IoT Sensors. In Proceedings of the 2020 International Conference on Information Networking (ICOIN), Barcelona, Spain, 7–10 January 2020; pp. 158–163. [Google Scholar] [CrossRef]
- Prato, A.; Mazzoleni, F.; Schiavi, A. Metrological traceability for digital sensors in smart manufacturing: Calibration of MEMS accelerometers and microphones at INRiM. In Proceedings of the 2019 II Workshop on Metrology for Industry 4.0 and IoT (MetroInd4.0 IoT), Naples, Italy, 4–6 June 2019; pp. 371–375. [Google Scholar] [CrossRef]
- Budak, A.; Ustundag, A.; Kilinc, M.S.; Cevikcan, E. Digital Traceability Through Production Value Chain. In Industry 4.0: Managing the Digital Transformation; Springer International Publishing: Cham, Switzerlan, 2018; pp. 251–265. [Google Scholar] [CrossRef]
- Agbo, C.C.; Mahmoud, Q.H. Comparison of blockchain frameworks for healthcare applications. Internet Technol. Lett. 2019, 2, e122. [Google Scholar] [CrossRef]
- Zhang, S.; Lee, J.H. Analysis of the main consensus protocols of blockchain. ICT Express 2020, 6, 93–97. [Google Scholar] [CrossRef]
- Jabbar, S.; Lloyd, H.; Hammoudeh, M.; Adebisi, B.; Raza, U. Blockchain-enabled supply chain: Analysis, challenges, and future directions. Multimed. Syst. 2021, 27, 787–806. [Google Scholar] [CrossRef]
- Amin, F.; Abbasi, R.; Mateen, A.; Ali Abid, M.; Khan, S. A Step toward Next-Generation Advancements in the Internet of Things Technologies. Sensors 2022, 22, 8072. [Google Scholar] [CrossRef]





| Base Technology | CE Optimization | IoT Integration | Traceability | Other Features | Reference | |
|---|---|---|---|---|---|---|
| Sustainable information management for Waste Electrical and Electronic Equipment | RDBMS &RFID | ✓ | ✓ | ✓ | SOA-based architecture, RFID technology | [39] |
| Cloud-based system for Waste Electrical and Electronic Equipment | RDBMS, QR Code, RFID | N\A | ✓ | ✓ | Web application | [40] |
| A traceability and auditing framework for electronic equip. reverse logistics based on a blockchain | Blockchain, IPFS | ✓ | N\A | ✓ | N\A | [41] |
| Value chain transparency through blockchain-based traceability | Blockchain, RFID, LPWAN, QR Code | ✓ | ✓ | ✓ | Several value chains are studied | [42] |
| Using IoT and Distributed Ledger Technology for Digital CE enablement | Blockchain, IoT tech. | ✓ | ✓ | ✓ | IoT Geo-location | [43] |
| Blockchain architecture for automotive traceability | Blockchain, IoT tech. | ✓ | ✓ | ✓ | N\A | [44] |
| Type of Permission | Read | Write | Commit | |
|---|---|---|---|---|
| Open | Public permissionless | Anyone | Anyone | Anyone |
| Public permissioned | Anyone | Authorized Participants | All or a group of participants | |
| Closed | Consortium | Authorized Participants | Authorized Participants | All or a group of participants |
| Private permissioned | Private Participants | Network Operator | Network Operator |
Disclaimer/Publisher’s Note: The statements, opinions and data contained in all publications are solely those of the individual author(s) and contributor(s) and not of MDPI and/or the editor(s). MDPI and/or the editor(s) disclaim responsibility for any injury to people or property resulting from any ideas, methods, instructions or products referred to in the content. |
© 2023 by the authors. Licensee MDPI, Basel, Switzerland. This article is an open access article distributed under the terms and conditions of the Creative Commons Attribution (CC BY) license (https://creativecommons.org/licenses/by/4.0/).
Share and Cite
Fernandes, L.; Rosado da Cruz, A.M.; Cruz, E.F.; Lopes, S.I. A Review on Adopting Blockchain and IoT Technologies for Fostering the Circular Economy in the Electrical and Electronic Equipment Value Chain. Sustainability 2023, 15, 4574. https://doi.org/10.3390/su15054574
Fernandes L, Rosado da Cruz AM, Cruz EF, Lopes SI. A Review on Adopting Blockchain and IoT Technologies for Fostering the Circular Economy in the Electrical and Electronic Equipment Value Chain. Sustainability. 2023; 15(5):4574. https://doi.org/10.3390/su15054574
Chicago/Turabian StyleFernandes, Leonardo, António Miguel Rosado da Cruz, Estrela Ferreira Cruz, and Sérgio Ivan Lopes. 2023. "A Review on Adopting Blockchain and IoT Technologies for Fostering the Circular Economy in the Electrical and Electronic Equipment Value Chain" Sustainability 15, no. 5: 4574. https://doi.org/10.3390/su15054574
APA StyleFernandes, L., Rosado da Cruz, A. M., Cruz, E. F., & Lopes, S. I. (2023). A Review on Adopting Blockchain and IoT Technologies for Fostering the Circular Economy in the Electrical and Electronic Equipment Value Chain. Sustainability, 15(5), 4574. https://doi.org/10.3390/su15054574

