Abstract
Buildings aged 20 years or older account for 63.34% of all edifices in Korea. To ensure sustainable construction, apartment managers must plan and allocate financial resources to maintain communal facilities. However, on the one hand, long-term repair allowances (LTRAs) can be underestimated relative to actual repair costs; consequently, apartments can rapidly deteriorate. On the other hand, the long-term allowance may exceed the actual repair expenditure, thus, wasting resources. Existing estimation methods do not consider the apartment management degree, equipment condition, time value, or the extent of building deterioration. Based on multiple regression, this study developed a repair budget estimation model that considers the influencing factors that include the main characteristics of apartments and the time value, thereby allowing apartment managers to estimate the appropriate long-term repair expenses. In the conducted experiments, the root mean square and mean absolute percentage errors of the estimation model were USD 144,587.38 and 25.6%, respectively. Further, ANOVA results showed a difference between the actual and estimated total long-term repair costs. The resulting model should support apartment managers in establishing reliable maintenance budgets and effectively prevent the functional degradation of buildings.
1. Introduction
With the gradual increase in the number of aged buildings [1,2,3], building maintenance is becoming more important worldwide [4,5]. In Korea, buildings aged 20 years or older accounted for 63.34% of all buildings in 2020. Among these, apartments accounted for 71.71% [6], indicating that the maintenance of apartments is important. The primary objective of apartment maintenance is to keep buildings in an optimal condition where residents have a comfortable living environment. However, if aged apartments are not properly maintained, the performance and value of apartments degrade or the functioning of their equipment deteriorates [3,7]. Therefore, apartment managers must perform appropriate repairs, replacements, and regular maintenance, which are covered in various maintenance budgets, such as long-term repair allowances and general repair budgets [8,9,10,11]. Among the various maintenance expenses, the long-term repair allowance (LTRA), which is a term primarily used in Korea, Japan, and Hong Kong, is the cost incurred in preventing the functional degradation of main apartment facilities in communal spaces; it is a significant amount, depending on the long-term repair program set and the apartment life cycle [12,13,14].
The LTRA is calculated using the total amount estimation method or the rate estimation method in Korea [15,16]. However, the total amount estimation method does not reflect the time value during the building service life, and the rate estimation method has a severe limitation because the estimated LTRA does not consider the characteristics of apartments and has high variability. Owing to these shortcomings, the accumulated LTRA is often underestimated or overvalued compared to the total amount spent [17,18,19]. A recent survey of apartment managers and related agencies reported that 81.7% of the current LTRAs were not appropriate in Korea [20]. Thus, if the accumulated LTRA is insufficient, timely maintenance cannot be performed for the communal apartment spaces, thereby accelerating the deterioration of apartments. Due to the historical absence of LTRA in Korea, the annual LTRA per area increased by 91.30% in 2022 (USD 2.2/m2) compared to 2013 (USD 1.15/m2) [21]. On the other hand, if it is overvalued, it wastes resources.
To address these problems, LTRA estimation models have been developed using various methodologies, such as life cycle cost (LCC) [22,23], Monte Carlo simulation (MCS) [24,25], loss-distribution approach (LDA) [26], case-based reasoning (CBR) [27], and multiple regression analysis [28]. These methodologies require the historical data of the estimated target and consider the scale and scope of the deterioration of apartments (e.g., general building condition) but neglect the degree of management and equipment conditions (e.g., elevators, intelligent, home network, and ventilation equipment). Therefore, the purpose of this study is to develop an LTRA estimation model using multiple regression analyses that considers the time value and the characteristics of apartments related to the extent of deterioration, degree of management, and equipment conditions, thereby allowing apartment managers to estimate a proper LTRA. We also verify the difference between the model proposed in this study and the estimation methods used in Korea, which use analysis of variance (ANOVA). The model developed in this study can support apartment managers in establishing a reliable and cost-effective apartment maintenance budget, hence preventing the functional degradation of apartments caused by gradual deterioration.
2. Theoretical Analysis of the LTRA for Apartments
2.1. Necessity and Problems of the LTRA
Owing to the importance of maintenance, apartment managers use various maintenance budgets, such as LTRAs, general repair budgets, and repair and maintenance budgets [8,9,10,11]. Among these, the LTRA is the amount accumulated to replace and repair the main facilities in the communal spaces in buildings, such as building exteriors, building interiors, equipment (e.g., electricity/firefighting/elevator/intelligent/home network equipment, water supply/gas/drainage/ventilation equipment), and outdoor/auxiliary/welfare facilities, which can amount to a considerable sum of money depending on the long-term repair program in which a repair method and repair cycle are established for major maintenance targets [12,13,14]. Because preventing the functional degradation of communal spaces in apartments is one of the main budgets, it is mandatory in Korea to establish a long-term repair program and accumulate the corresponding LTRA for target buildings [29].
In Korea, LTRA estimation methods are divided into two categories: (1) the total amount estimation method and (2) the rate estimation method. The total amount estimation method is primarily used for apartments that are for sale. In this method, the total repair cost during the long-term repair program period is estimated using design blueprints, standard estimation, and apartment quotations, and it is evenly distributed and accumulated monthly. The rate estimation method is mainly used for public rental housing. In this method, the standard construction cost of apartments is multiplied by a specific rate (1/10,000 or 4/10,000) [16], and the calculated amount is accumulated monthly.
Compared with the rate estimation method, the total amount estimation method can yield an acceptable estimate for the total long-term repair amount based on the characteristics (building and equipment conditions) of apartments. However, for an adequate estimation of the total LTRA, the selection of items to be estimated and the estimation of quantities and unit prices must be performed in a reasonable manner by an expert group. Furthermore, this method requires a considerable workforce and material resources and does not reflect the time value during the building service life. On the other hand, compared with the total amount estimation method, the total amount of the LTRA can easily be estimated using the rate estimation method, but the variability of the estimated total amount is high because the characteristics of apartments are not considered.
Owing to the shortcomings outlined above, the accumulated LTRA is underestimated or overvalued in Korea compared to the actual amount spent on apartments. If the LTRA is miscalculated, the deterioration of apartments accelerates due to inadequate maintenance planning, or the parties responsible for covering the repair allowance (householders or public housing contractors) pay more than the actual repair cost, hence wasting resources.
2.2. Previous Studies Related to LTRA Estimation Models
To address these problems, various LTRA estimation models have been developed in previous studies (shown in Table 1), which can be classified as (1) LCC-based total LTRA estimation methods [22,23]; (2) simulation-based total LTRA estimation methods [24,25,26]; and (3) total LTRA estimation methods based on the data from similar cases [11,27,28,30]. First, in the case of the LCC-based total amount estimation method, previous studies [19,20] developed an LCC-based LTRA estimation model that considers time value and annual LTRA based on the quantity and unit price for each item in the long-term repair program. Second, in the case of the simulation-based total long-term repairs allowance estimation method, previous studies derived the probabilistic distribution of the total long-term repairs allowance according to the maintenance items and years of use [26]. In addition, a probabilistic model was developed to derive the long-term repairs allowance using MCS [24,25]. Third, in the case of the total LTRA estimation method based on the data from similar cases, previous studies developed and verified various models using maintenance expense performance data (LTRA and other facility maintenance expenses) or LTRA data based on the multiple regression analysis [11,28,30], genetic algorithm (GA), and CBR [27].
Table 1.
Summary of previous studies related to LTRA estimation models.
The LCC-based total LTRA estimation methods proposed in previous studies can consider the time value for the estimated total LTRA but require considerable effort and resources. In addition, because estimating the total LTRA requires the repair allowance performance data for the target building, such simulation-based total LTRA estimation methods dealt with in the previous study cannot be applied in the long-term repair program establishment stage, where no performance data exists. On the other hand, compared to the LCC-based total LTRA estimation method, the total LTRA estimation method based on the data from a similar case can calculate the total LTRA relatively easily and accurately while considering the characteristics (size, degree of management, and degree of deterioration) of various apartments and does not require the LTRA performance data for the estimation target, in contrast to the simulation-based total LTRA estimation method. This method, however, cannot consider the degree of management and equipment scale, which are the main characteristics of apartments, in addition to the scale and deterioration degree of apartments. It also cannot consider the time value during the calculation of the total LTRA. Therefore, in this study, influencing factors related to the apartment scale, degree of management, degree of deterioration, equipment scale, apartment type, and method were selected to derive a multiple regression model for estimating the total LTRA for five years, which involves large maintenance expenses, based on the long-term repair program and repair cycle. In addition, to consider the time value for the total LTRA derived from the multiple regression model, the future value method was applied to develop a model capable of estimating the total LTRA over the lifecycle of an apartment.
3. Definition of LTRA Estimation Model and Development Process
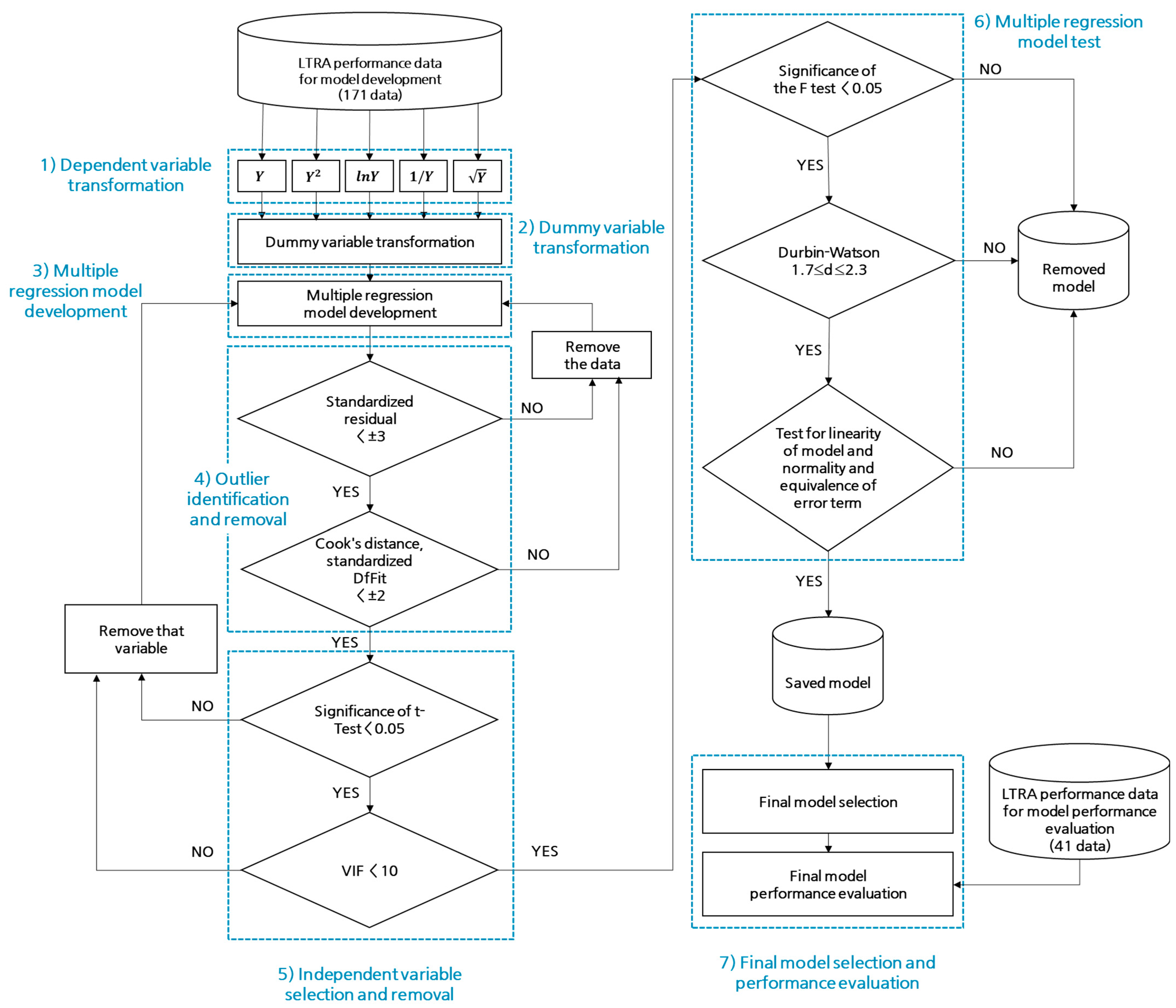
To develop a LTRA estimation model for apartments based on multiple regression analysis, LTRA performance data were collected based on the selected influencing factors, and descriptive statistical and correlation analyses were conducted on the collected data, as shown in Figure 1. In addition, a LTRA estimation model development and selection process was defined considering the time value.
Figure 1.
LTRA estimation model development process.
3.1. Data Collection and Descriptive Statistics Analysis
To develop a LTRA estimation model for apartments based on multiple regression analysis, it is necessary to select factors that influence the predicted LTRA. To this end, by referring to previous studies, the following 13 factors, acquired over the period of LTRA accumulation (one year after the inspection date for building usage), were derived, as listed in Table 2: (1) total floor area [9,11,28,31,32], (2) number of households [11,27,28,31,32], (3) years of use [9,11,27,30], (4) common management expenses, (5) number of administrators [33,34], (6) energy use cost, (7) number of closed-circuit televisions (CCTVs), (8) number of elevators, (9) housing structure type [9], (10) housing corridor type, (11) housing management method, (12) housing water supply method, and (13) housing heating method.
Table 2.
Influencing factors in the development of the LTRA estimation models.
Based on the factors derived above, the LTRA data were collected from Korea’s apartment information system (K-apt) and building audit reports (212 datasets from 2014 to 2018), and data on the LTRA used (dependent variable) were aggregated from the performance data by adding the LTRA used over five years, which includes significant maintenance expenses, based on the repair cycle of the long-term repair program (Table A1) [23]. Among the influencing factors, the data on the years of use (independent variables) were adjusted from the year 2014, as the data on the LTRA used began in this year.
Figure 2 shows the distribution of the collected LTRA performance data according to apartment type and method. For the housing structure type, the RC group accounted for the highest proportion (202 data points; 95.28%), followed by others (5 data; 2.36%), S group (3 data points; 1.42%), and SRC group (2 data points; 0.94%). Considering the housing corridor types, the staircase type accounted for the largest proportion (108 data points; 50.94%), followed by the blended type (52 data points; 24.53%), and corridor type (52 data points; 24.53%). Considering the housing management methods, consignment management (181 data points; 85.38%) showed a higher proportion than self-management (31 data points; 13.62%). Considering the housing water supply methods, the booster accounted for the highest proportion (111 data points; 52.36%), followed by the elevated water tank system (81 data points; 38.21%), water direct method (16 data points; 7.55%), and others (4 data points; 1.89%). Considering the housing heating methods, the individual heating method accounted for the highest proportion (126 data points; 59.43%), followed by district heating (73 data points; 34.43%) and central heating (13 data points; 6.13%) methods.
Figure 2.
Distribution of LTRA performance data according to apartment type and method (N = 212): (a) housing structure type; (b) corridor type; (c) management type; (d) water supply method; (e) heating method.
Table 3 lists the descriptive statistical analysis results for the numerical data scale variables of the collected LTRA performance data. From these results, it can be observed that the LTRA used showed the highest coefficient of variation (standard deviation/mean; 101.25%), followed by the energy use cost (84.94%), number of elevators (73.49%), and number of CCTVs (70.26%). As the variability of data can be judged to be significantly high for items with a coefficient of variation of at least 100% [35], an outlier removal process is required for the development of LTRA estimation models. The collected LTRA performance data were randomly classified into 171 data points (80.66%) to develop LTRA estimation models and 41 data points (19.34%) for evaluating the performance of each model. The results of descriptive statistical analysis for data separately for 171 data points to develop LTRA estimation models and 41 data points for evaluating the performance of each model are in Appendix B.
Table 3.
Results of the descriptive statistical analysis for the LTRA performance data (N = 212).
3.2. Correlation Analysis
A correlation analysis indicates a correlation between two variables (X and Y). It is used to analyze the intensity of interdependence between variables. Pearson’s correlation coefficient (Equation (1)), which is widely used, was applied as the correlation coefficient.
Pearson’s correlation coefficient, r, ranges from −1 to 1. If r > 0, the two variables have a positive correlation. If r < 0, the two variables have a negative correlation. If r = 0, they are not correlated. When the results of the Pearson’s correlation analysis for the LTRA performance data (212 data points) were analyzed using PASW Statistics SPSS 18.0, a statistical analysis software (Table 4), the correlation coefficients between the LTRA used and the eight influencing factors related to the numerical data scale variables were found to be statistically significant because the p-value was less than 0.05. The number of households exhibited the highest correlation coefficient (0.599), followed by the common management expenses (0.537), number of administrators (0.511), total floor area (0.431), energy use cost (0.419), number of elevators (0.341), number of CCTVs (0.232), and years of use (0.181). According to the correlation analyses for the influencing factors, there were strong correlations between the variables, with correlation coefficients of 0.956, 0.905, and 0.889 between the number of administrators and common management expenses, common management expenses and the number of households, and number of households and the number of administrators, respectively. Because this causes the multicollinearity problem by violating the assumption of independence between variables for the multiple regression analysis, a process to address this problem is required to develop LTRA estimation models.
Table 4.
Correlation analysis results for LTRA performance data (N = 212).
3.3. LTRA Estimation Model Development and Selection Process
Based on the results of the descriptive statistics and correlation analyses derived in Section 3.1 and Section 3.2, the LTRA estimation model development and selection process were defined, as shown in Figure 3. This process was performed in the following order: (1) dependent variable transformation, (2) dummy variable transformation, (3) multiple regression model development, (4) outlier identification and removal, (5) independent variable selection and removal, (6) multiple regression model test, and (7) final model selection and performance evaluation.
Figure 3.
LTRA estimation model development and selection process.
3.3.1. Dependent Variable Transformation
For the multiple regression analysis, the linear relationship between the independent variable (X) and the dependent variable (Y) must be considered first. If this relationship is nonlinear, it must be transformed into a linear relationship through dependent variable transformation. In this study, the dependent variable is the LTRA used, while the independent variable is an influencing factor. Therefore, in the dependent variable transformation process, (1) the square (), (2) natural logarithm (), (3) square root (), and (4) reciprocal () transformation methods were used.
3.3.2. Dummy Variable Transformation
Because independent variables that are categorical cannot be used for multiple regression analysis, the categorical data must be converted into numerical data through dummy variable transformation. Therefore, dummy variable transformations were performed for the factors that influence housing structure type, housing corridor type, housing management method, housing water supply method, and housing heating method, which are nominal data scales.
3.3.3. Multiple Regression Model Development
A multiple regression analysis is a model that explains the change in a dependent variable due to changes in two or more independent variables. It is expressed using a probabilistic model, as shown in Equation (2);
where Yi is the dependent variable, X1, X2, ∙∙∙, Xk are independent variables, εi is the error term, and a, b1, b2, ∙∙∙, bk are the regression parameters. The error term represents the influence of variables other than the independent variable (X) on the dependent variable (Y), and the regression parameters indicate the partial change in dependent variable Y due to changes in the independent variables. In this study, regression parameters were estimated using the least square method, which is generally used for a multiple regression analysis. The coefficient of determination (R2) and the modified coefficient of determination (Ra2) were used to measure the goodness of fit of the regression line estimated using the least square method. The coefficient of determination (R2), calculated using Equation (3), is expressed as the ratio of the regression sum of squares (RSS), which is the change explained by the regression line, to the total sum of squares (TSS = RSS + ESS), which is the total change.
The calculated coefficient of determination represents how well the estimated regression line matches the actual data, and its range is 0 ≤ R2 ≤ 1. If this value is 1, the total change (TSS) is completely explained by the estimated regression line, whereas if it is zero, the estimated regression line cannot explain the relationship between the dependent and independent variables. Because the coefficient of determination increases as the number of independent variables increases, the modified coefficient of determination (Ra2) is mainly used to address this problem. The modified coefficient of determination is calculated considering the number of independent variables (p) and the number of performance data (n), as shown in Equation (4):
3.3.4. Outlier Identification and Removal
Outlier identification and removal processes are required to identify and remove outliers, that is, values that are significantly different from normal values (inliers). Methods for identifying outliers are categorized according to whether they are based on a regression model [36]. For methods that are not based on a regression model, researchers can easily determine outliers using figures or diagrams, such as histograms, scatter plots, and box plots. However, this method is subjective to the judgment of the researchers. In contrast, methods that are based on a regression model can identify outliers more objectively through Cook’s distance, standard residuals, and difference in fit standardized (DfFit Standardized) [37]. Therefore, in this study, methods that are based on a regression model were used to identify and remove outliers. The three methods used to remove outliers are as follows.
- Standard residual: The standard residual is the residual () in the error term, standardized so as not to be affected by the unit and calculated using Equation (5). Because performance data are highly likely to be outliers when the standard residual is outside the range ±3, the performance data with standard residuals outside the range ±3 were regarded as outliers [32] and removed before developing the multiple regression model.
- Cook’s distance: Cook’s distance is a method for finding data that significantly affect the slope or intercept of the regression line. Because performance data are highly likely to be outliers when Cook’s distance is outside the range ±2 [38], the performance data with Cook’s distance outside the range ±2 were removed before developing the multiple regression model.
- DfFit Standardized: DfFit Standardized is a measure that shows the influence of performance data in a regression analysis. Because performance data are highly likely to be outliers if their DfFit Standardized is outside the range ±2 [38], the performance data with DfFit Standardized outside the range ±2 were removed before developing the multiple regression model.
3.3.5. Independent Variable Selection and Removal
In this process, independent variables that statistically affect the dependent variable are selected using the t-test. The t-test null hypothesis in a multiple regression analysis is that “the regression coefficient is zero (H0: βi = 0).” If this is rejected, the regression coefficient can be considered significant. Thus, only variables with a p-value of less than 0.05 (significance level α = 0.05) are selected as the independent variables in the multiple regression model. In addition, to address the multicollinearity problem derived from the correlation analysis results, the independent variables with a variance inflation factor (VIF) equal to or higher than 10 were removed from the multiple regression model because multicollinearity was suspected.
3.3.6. Multiple Regression Model Test
For the developed multiple regression model, the following three tests were conducted: (1) regression model, (2) error term independence, and (3) model linearity, error term normality, and equivalence tests.
- Regression model test (F test): The F test was used to analyze whether the regression model, that is, the coefficient of determination (), was statistically significant. The null hypothesis of the F test is that “the coefficient of determination of the population is zero (H0: = 0).” If this is rejected, the coefficient of determination of the population can be regarded as non-zero.
- Error term independence test (autocorrelation): The Durbin–Watson test was used to test the independence of the error term. This test results in a value for the correlation (autocorrelation) between error terms, and Durbin–Watson coefficients always have a value in the range 0–4. As this value approaches 2, autocorrelation can be neglected. Therefore, when the Durbin–Watson coefficient had a range of 1.7 ≤ d ≤ 2.3, it was judged that autocorrelation could be neglected [39].
- Model linearity, error term normality, and equivalence test: Residual analyses were conducted to test the linearity of the regression model and the normality and equivalence of the error term. The following three analyses were conducted: (1) a histogram analysis of the regression standardized residual, (2) normal P-P plot analysis of the regression standardized residual, and (3) scatter plot analysis of the standard residual and standard prediction values.
3.3.7. Final Model Selection and Performance Evaluation
In this process, the model with the best fit is selected among the developed LTRA estimation models, and the performance of the final model is evaluated using the performance data (41 data points) to evaluate the performance of an LTRA estimation model. The model with the highest modified coefficient of determination (Ra2) is selected as the final model, and its performance is evaluated using the root mean square error (RMSE) and mean absolute percentage error (MAPE), which are calculated using Equations (8) and (9), respectively.
4. Development of LTRA Estimation Models and Performance Evaluation
In this section, LTRA estimation models for apartments are developed, and a final model is selected based on the LTRA estimation model development and selection processes derived in Section 3. The performance of the final model is evaluated using the performance data (41 data points). In addition, ANOVA is used to examine the difference between the current estimation method and the selected estimation model.
4.1. Development of LTRA Estimation Models for Apartments
Based on the LTRA estimation model development and selection processes in Section 3.3, an LTRA estimation model without dependent variable transformation () and models with dependent variable transformation (, and ) were developed. During the development of the multiple regression model, 11 outliers for the dependent variable () model, 13 outliers for the square () dependent variable transformation model, 2 outliers for the natural logarithm () dependent variable transformation model, 3 outliers for the square root () dependent variable transformation model, and 22 outliers for the reciprocal () dependent variable transformation model were identified and removed. Independent variables were entered for the dependent variable transformation models, as listed in Table 4. Because the Durbin–Watson value was in the range 1.7 ≤ d ≤ 2.3 for all the dependent variable transformation models, autocorrelation (error term independence test) was judged to be non-existent. The model (0.790) showed the highest modified coefficient of determination (), followed by the (0.653), (0.476), (0.449), and (0.361) models (Table 5). In the regression model test results, the p-value was found to be less than 0.05 for all the dependent variable transformation models, indicating that the derived regression models were statistically significant (Table 5).
Table 5.
Test results of LTRA estimation models for the dependent variable.
Table A4 shows the t-test and VIF analysis results for the independent variables. In the t-test analysis results, the p-value was found to be less than 0.05 for all the independent variables in the dependent variable transformation models, indicating that all the independent variables statistically affect the dependent variable. In the VIF analysis results, the VIF was found to be less than 10 for all the independent variables in the dependent variable transformation models, showing that there is no multicollinearity problem.
In the results of the model linearity, error term normality, and equivalence tests for the LTRA estimation models using the dependent variable (Figure 4), the histogram of the regression standardized residual had a normal form and the points in the normal P-P plot of the regression standardized residual gathered near the 45° straight line for the dependent variable (Y) and square root () dependent variable transformation models, indicating that the normality of the error term was secured. However, for the square (), natural logarithm (), and reciprocal () dependent variable transformation models, the histogram of the regression standardized residual did not have a normal form, and the points in the normal P-P plot of the regression standardized residual did not gather near the 45° straight line, indicating that the normality of the error term was not secured. It was found that the linearity of the model and the equivalence of the error term were secured for the dependent variable (Y) and square root () dependent variable transformation models because the scatter plot of the regression standardized residual and regression standardized predicted value exhibited no correlation. However, for the square () dependent variable transformation model, it was found that the linearity of the model and the equivalence of the error term were not secured because the scatter plot of the regression standardized residual and regression standardized predicted value showed a linear correlation. Therefore, the general dependent variable (Y) and square root () dependent variable transformation models were selected as LTRA estimation models.
Figure 4.
Results of model linearity, error term normality, and equivalence tests for LTRA estimation models using the dependent variable. Histogram, normal P-P plot, scatter plot for (a) general (Y); (b) square (); (c) natural logarithm (); (d) square root (); (e) reciprocal ().
4.2. Selection of an LTRA Estimation Model for Apartments and a Performance Evaluation
Among the developed LTRA estimation models, the final model was selected based on the modified coefficient of determination (), and its performance was analyzed using the RMSE and MAPE of 41 performance data points. The Y model with the highest value (0.653) was selected as the final model, and it was found to have RMSE and MAPE values of USD 144,587.38 and 25.6%, respectively. Equation (10) defines the selected LTRA estimation model:
where an is the total LTRA over five years from the time of estimating the LTRA (n). The following eight variables were reflected in the model: (1) the number of administrators, (2) years of use, (3) RC group, (4) S group, (5) number of elevators, (6) total floor area, (7) booster method, and (8) corridor type. The number of administrators (persons), years of use (years), number of elevators (units), and total floor are (m2) are ratio scale variables, while the RC group, S group, booster method, and corridor type are nominal scale variables. For the nominal scale variables, “1” is entered into the regression equation for the corresponding apartment types and methods, otherwise, zero is entered. In addition, to consider the time value for the developed model, the total LTRA based on the apartment service life of 40 years was calculated using Equation (11), where A40 is the total LTRA required over 40 years and is the discount rate.
4.3. Analysis of the Difference between the Total LTRA of the Current Estimation Method and the Developed Model
The difference in the total LTRA between the rate estimation method (currently used in Korea) and the developed model was verified to identify problems in the former method. The 41 sets of performance data utilized in Section 4.3 were used to examine the difference, and ANOVA was applied to verify this difference. In addition, the analysis period was limited to 40 years based on the standard service life of buildings in Korea (RC, S, and SRC groups).
The rate estimation method of Korea is divided into 1/10,000 and 4/10,000 of the standard construction cost. The former is applied to apartments that are sold after being temporarily operated by a public housing contractor, and the monthly LTRA to be accumulated is estimated using the standard construction cost at the time the apartments were completed. The latter (accumulation rate (2)) is applied to apartments directly operated by public housing contractors, and the corresponding LTRA is estimated monthly using the standard construction cost announced by the Ministry of Land, Infrastructure, and Transport in Korea. Because the LTRA begins to be accumulated one year after the inspection date for the use of the building based on the rate estimation method, the total LTRA was estimated for each accumulation rate (1/10,000 or 4/10,000) based on 39 years, which was obtained by subtracting one year from the standard building service life of 40 years (Table A5). For the developed model, the total LTRA was estimated by applying a discount rate of 1.96% (average inflation rate in Korea from 2009 to 2018) (Table A5).
Table 6 shows the results of the descriptive statistics analysis on the total LTRA for Rate (1), Rate (2), and the Estimation model (3). The average total LTRAs for Rate (1), Rate (2), and the Estimation model (3) were found to be USD 1,886,458, USD 11,465,368, and USD 4,898,566, respectively. The average LTRA of the Estimation model (3) was found to be 2.94 times higher than that of Rate (1) but 0.46 times smaller than that of Rate (2). In addition, the ratios of the minimum and maximum values of the Estimation model (3) to those of Rate (1) were higher than 1, indicating that the total LTRA of the Estimation model (3) is always larger than that of the Rate (1) model. The ratios of the minimum and maximum values of the Estimation model (3) to those of Rate (2) were less than 1, indicating that the total LTRA of the Estimation model (3) is always less than that of the Rate (1) model. Figure 5 shows the total LTRAs of Rate (1), Rate (2), and the Estimation model (3).
Table 6.
Descriptive statistical analysis results for total LTRAs estimated using the rate estimation method and developed model.
Figure 5.
Comparison of total LTRAs estimated using the rate estimation method and the developed model.
In this study, ANOVA was used to verify the differences in the total LTRA among Rate (1), Rate (2), and the Estimation model (3). For ANOVA, a statistical analysis software, PASW Statistics SPSS 18.0, was used. The ANOVA process consists of (1) normality and equal variance assumption, (2) ANOVA, and (3) post hoc. The 41 data points used satisfied normality by the central limit theorem. Levene’s test for equal variances was utilized for the equal variance assumption. Because the p-value was found to be less than 0.05 (Levene statistic: 39.963) in the results of Levene’s test for equal variances, the null hypothesis that “H0: the groups have the same variance” was rejected. Therefore, the three models do not have a similar variance; thus, ANOVA without equal variance assumption must be conducted. The Welch test is available as ANOVA without equal variance assumption. In the Welch test analysis results (Table 7), the p-value was less than 0.05, thereby rejecting the null hypothesis that “H0: the mean difference between the groups is the same.” This indicates that the mean difference between the groups is statistically significant.
Table 7.
Welch test results.
Post hoc was used to analyze the mean difference among the three groups. For the performance data used in this study, Games–Howell post hoc was conducted because equal variance was not assumed. In the post hoc results (Table 8), the p-value between all groups was found to be less than 0.05, thereby rejecting the null hypothesis that “H0: the mean difference between the groups is the same.” Therefore, the mean difference in total LTRA among Rate (1), Rate (2), and the Estimation model (3) was found to be statistically significant.
Table 8.
Post hoc results.
It was found that there is a difference between the total LTRA required for 40 years and the total LTRA to be accumulated.
5. Conclusions
In this study, a LTRA estimation model based on multiple regression analyses was developed to allow apartment managers to estimate proper LTRAs to be accumulated. To this end, the influencing factors were investigated, data were collected, the LTRA estimation model development and selection processes were defined, an LTRA estimation model was developed, and the differences between the developed model and the current estimation method were verified.
The conclusions drawn in this study are as follows.
- (1)
- Thirteen factors that consider the apartment scale, degree of deterioration, degree of management, equipment scale, apartment type, and method were selected as factors that influence the LTRA estimation model. A total of 212 LTRA performance data points were collected. Based on the results of the descriptive statistics and correlation analysis of the collected data, a total of seven processes were defined for the LTRA estimation model development and selection process.
- (2)
- Among developed LTRA estimation models, the dependent variable (Y) with the highest modified coefficient of determination () of 0.653 was selected as the final model. RMSE and MAPE of the final selected model were found to be USD 144,587.38 and 25.6%, respectively. To consider the time value, an equation capable of estimating the total LTRA for apartments over 40 years was derived.
- (3)
- When the mean difference between the total LTRA estimated with the developed estimation model and that estimated with the rate estimation method utilized in Korea was analyzed, the p-values of the Welch test and post hoc (Games–Howell) were found to be less than 0.05, indicating that the mean difference is significant. Therefore, it is concluded that there is a difference between the total LTRA to be used and the LTRA to be accumulated.
However, this study has a limitation as it would need further validation for estimating the LTRA for commercial buildings and complex buildings, since the LTRA estimation model was developed for residential apartments. Also, since only one statistical analysis method was used, it is necessary to develop and verify alternative models using a wider range of analysis techniques such as support vector machine and neural networks. The developed LTRA estimation model based on multiple regression analysis is expected to allow apartment managers to secure and establish reliable apartment maintenance budgets and to effectively prevent the performance degradation of apartments caused by deterioration.
Author Contributions
Conceptualization, J.-S.K. and Y.S.K.; Methodology, J.-S.K.; Validation, J.-S.K. and Y.S.K.; Formal analysis, J.-S.K.; Investigation, J.-S.K.; Data curation, J.-S.K.; Writing—original draft, J.-S.K.; Writing—review & editing, Y.S.K.; Visualization, J.-S.K.; Supervision, Y.S.K. All authors have read and agreed to the published version of the manuscript.
Funding
This work was supported by an INHA UNIVERSITY Research Grant.
Institutional Review Board Statement
Not applicable.
Informed Consent Statement
Not applicable.
Data Availability Statement
The data that support the findings of this study are available with the corresponding author upon the reasonable request.
Conflicts of Interest
The authors declare no conflict of interest.
Appendix A
Table A1.
Standard for the establishment of a long-term repair program in Korea.
Table A1.
Standard for the establishment of a long-term repair program in Korea.
| Area | Construction Type | Repair Method | Repair Cycle (Year) | |
|---|---|---|---|---|
| Building exteriors | Roof | Mortar finish | Front repair | 10 |
| Polymer membrane waterproofing | Front repair | 15 | ||
| Polymer sheet waterproofing | Front repair | 20 | ||
| Metal tile jointing | Partial repair | 5 | ||
| Front replacement | 20 | |||
| Twinkle on the asphalt | Partial repair | 5 | ||
| Front replacement | 20 | |||
| Exterior | Sticking stones | Partial repair | 25 | |
| Water-based paint | Full paint | 5 | ||
| External window, door | Entrance door (automatic door) | Front replacement | 15 | |
| Building interiors | Ceiling | Water-based paint | Full paint | 5 |
| Oil paint | Full paint | 5 | ||
| Paint with synthetic resin | Full paint | 5 | ||
| An inner wall | Water-based paint | Full paint | 5 | |
| Oil paint | Full paint | 5 | ||
| Paint with synthetic resin | Full paint | 5 | ||
| Floor | Underground parking lot (floor) | Partial repair | 5 | |
| Front replacement | 15 | |||
| Stairs | Stair Nonslip | Front replacement | 20 | |
| Oil paint | Full paint | 5 | ||
| Electricity/firefighting/elevator/intelligent/home network equipment | Reserve power (self-generation) | Generator | Partial repair | 10 |
| Front replacement | 30 | |||
| Switchboard | Partial replacement | 10 | ||
| Front replacement | 20 | |||
| Substation facility | Transformer | Front replacement | 25 | |
| Incoming panel | Front replacement | 20 | ||
| Switchboard | Front replacement | 20 | ||
| Automatic fire detection system | Detector | Front replacement | 20 | |
| Receiver | Front replacement | 20 | ||
| Fire extinguishing equipment | Fire pump | Front replacement | 20 | |
| Sprinkler head | Front replacement | 25 | ||
| Fire water pipe (steel pipe) | Front replacement | 25 | ||
| Elevators and lifts | Mechanical device | Front replacement | 15 | |
| Wire rope, sheave (puller) | Front replacement | 5 | ||
| Control panel | Front replacement | 15 | ||
| Governor | Front replacement | 15 | ||
| Door operating equipment | Front replacement | 15 | ||
| Lightning protection and outdoor lighting | Lightning protection system | Front replacement | 25 | |
| Security light | Front replacement | 25 | ||
| Communication and broadcasting facilities | Amps and speakers | Front replacement | 15 | |
| Broadcast reception facility | Front replacement | 15 | ||
| Boiler room and machine room | Power board | Front replacement | 20 | |
| Security and crime prevention facilities | Monitoring panel (monitor type) | Front replacement | 5 | |
| Recording device | Front replacement | 5 | ||
| Image information processing device and intrusion detection facility | Front replacement | 5 | ||
| Intelligent/home network equipment | Home network device | Front replacement | 10 | |
| Complex common system equipment | Front replacement | 20 | ||
| Water supply/gas/ drainage/ ventilation equipment | Water supply equipment | Water pump | Front replacement | 10 |
| High water tank (STS, synthetic resin) | Front replacement | 25 | ||
| Water supply pipe (steel pipe) | Front replacement | 15 | ||
| Gas equipment | Pipe | Front replacement | 20 | |
| Valve | Front replacement | 10 | ||
| Drainage equipment | Pump | Front replacement | 10 | |
| Drain pipe (steel pipe) | Front replacement | 15 | ||
| Sewage pipe (cast iron) | Front replacement | 30 | ||
| Sewage pipe (PVC) | Front replacement | 25 | ||
| Ventilation equipment | Ventilation fan | Front replacement | 10 | |
| Outdoor/auxiliary/welfare facilities | Asphalt pavement | Partial repair | 10 | |
| Front replacement | 15 | |||
| Fence | Front replacement | 20 | ||
| Children’s play facilities | Partial repair | 5 | ||
| Front replacement | 15 | |||
| Sidewalk block | Partial repair | 5 | ||
| Front replacement | 15 | |||
| Septic tank | Partial repair | 5 | ||
| Drains and manholes | Partial repair | 10 | ||
| Roof entrance/underground parking lot access road | Front replacement | 15 | ||
| Bicycle storage | Front replacement | 10 | ||
| Parking breaker | Front replacement | 10 | ||
| Landscaping facilities | Front replacement | 15 | ||
| Information sign | Front replacement | 5 | ||
Appendix B
Table A2.
Results of the descriptive statistical analysis for the LTRA performance data to develop LTRA estimation models (N = 171).
Table A2.
Results of the descriptive statistical analysis for the LTRA performance data to develop LTRA estimation models (N = 171).
| Variable | Mean | Median | Minimum | Maximum | Standard Deviation | Coefficient of Variation |
|---|---|---|---|---|---|---|
| Long-term repair allowance used (USD) | 395,857 | 270,458.2 | 10,133 | 3,453,670.9 | 440,554 | 111.29% |
| Total floor area | 69,300.9 | 59,444.7 | 14,313.9 | 241,486.2 | 41,214.2 | 59.47% |
| Number of households | 766.2 | 650 | 300 | 2544 | 404.4 | 52.77% |
| Years of use | 16.2 | 15 | 2 | 38 | 6.7 | 40.94% |
| Common management expenses | 38,023.33 | 31,876.67 | 7309.1 | 139,311.8 | 23,067.58 | 60.67% |
| Number of administrators | 18.7 | 15 | 3 | 73 | 12.6 | 67.47% |
| Energy use cost | 44,237.5 | 32,530 | 0 | 210,025.8 | 38,886 | 87.90% |
| Number of closed-circuit televisions (CCTVs) | 88.2 | 75 | 0 | 368 | 63.8 | 72.38% |
| Number of elevators | 15.8 | 15 | 0 | 64 | 11.9 | 75.25% |
Table A3.
Results of the descriptive statistical analysis for the LTRA performance data for evaluating the performance of each model (N = 41).
Table A3.
Results of the descriptive statistical analysis for the LTRA performance data for evaluating the performance of each model (N = 41).
| Variable | Mean | Median | Minimum | Maximum | Standard Deviation | Coefficient of Variation |
|---|---|---|---|---|---|---|
| Long-term Repair allowance used (USD) | 432,729.3 | 399,283.8 | 76,615.2 | 1,043,927.6 | 228,451 | 52.79% |
| Total floor area | 79,831.7 | 76,440 | 18,143 | 194,380.7 | 40,144.2 | 50.29% |
| Number of households | 901.7 | 810 | 321 | 1835 | 375.6 | 41.65% |
| Years of use | 15.4 | 15 | 5 | 28 | 6.1 | 39.56% |
| Common management expenses | 43,827.50 | 44,689.17 | 10,607.40 | 113,333.33 | 20,400.75 | 46.55% |
| Number of administrators | 21.5 | 19 | 5 | 54 | 10.6 | 49.62% |
| Energy use cost | 50,205 | 41,005 | 107.67 | 155,000 | 37,223.75 | 74.14% |
| Number of closed-circuit televisions (CCTVs) | 114.5 | 109 | 10 | 344 | 69 | 60.27% |
| Number of elevators | 18.5 | 19 | 0 | 47 | 12.3 | 66.67% |
Appendix C
Table A4.
Results of t-test and VIF analysis for independent variable of LTRA estimation model by dependent variable.
Table A4.
Results of t-test and VIF analysis for independent variable of LTRA estimation model by dependent variable.
| Model | Unstandardized Coefficients | Standardized Coefficients | t | p-Value | Collinearity Statistics | |||
|---|---|---|---|---|---|---|---|---|
| B | Std. Error | Tolerance | VIF | |||||
| Constant | 5.65 × 104 | 1.07 × 108 | 0.635 | 0.526 | ||||
| Number of administrators | 1.69 × 104 | 2.65 × 106 | 0.755 | 7.655 | 0.000 | 0.224 | 4.459 | |
| Years of use | 1.20 × 104 | 2.99 × 106 | 0.294 | 4.815 | 0.000 | 0.584 | 1.713 | |
| RC types | −2.90 × 105 | 8.03 × 107 | −0.233 | −4.338 | 0.000 | 0.755 | 1.325 | |
| S types | −4.49 × 105 | 1.58 × 108 | −0.184 | −3.398 | 0.001 | 0.747 | 1.339 | |
| Number of elevators | 8.10 × 103 | 2.02 × 106 | 0.358 | 4.802 | 0.000 | 0.392 | 2.552 | |
| Total floor area | −2.07 | 8.44 × 102 | −0.31 | −2.936 | 0.004 | 0.196 | 5.112 | |
| Booster method | 7.57 × 104 | 3.36 × 107 | 0.139 | 2.707 | 0.008 | 0.827 | 1.209 | |
| Corridor types | 8.75 × 104 | 4.21 × 107 | 0.127 | 2.492 | 0.014 | 0.836 | 1.197 | |
| Constant | −2.24 × 1014 | 7.77 × 1013 | −2.879 | 0.005 | ||||
| Number of administrators | 3.49 × 1013 | 2.12 × 1012 | 1.192 | 16.477 | 0 | 0.256 | 3.907 | |
| Total floor area | −3.95 × 109 | 6.48 × 108 | −0.459 | −6.094 | 0 | 0.236 | 4.236 | |
| Years of use | 1.18 × 1013 | 2.31 × 1012 | 0.225 | 5.111 | 0 | 0.692 | 1.445 | |
| SRC types | −1.86 × 1014 | 5.87 × 1013 | −0.116 | −3.167 | 0.002 | 0.996 | 1.004 | |
| Booster method | 9.05 × 1013 | 2.80 × 1013 | 0.128 | 3.226 | 0.002 | 0.847 | 1.181 | |
| Constant | 1.47 × 10−2 | 0.241 | 73.246 | 0.000 | ||||
| Number of households | 8.33 × 10−7 | 0 | 0.251 | 2.95 | 0.004 | 0.453 | 2.205 | |
| Corridor types | 6.18 × 10−4 | 0.141 | 0.319 | 5.248 | 0.000 | 0.885 | 1.13 | |
| Number of elevators | 2.83 × 10−5 | 0.008 | 0.42 | 4.545 | 0.000 | 0.385 | 2.601 | |
| Years of use | 3.08 × 10−5 | 0.011 | 0.251 | 3.26 | 0.001 | 0.552 | 1.812 | |
| Booster method | 2.13 × 10−4 | 0.12 | 0.131 | 2.13 | 0.035 | 0.867 | 1.154 | |
| Constant | 0.766 | 2078.79 | 0.442 | 0.659 | ||||
| Number of households | 5.89 × 10−3 | 1.768 | 0.327 | 3.997 | 0.000 | 0.47 | 2.13 | |
| Corridor types | 5.11 | 1241.097 | 0.291 | 4.942 | 0.000 | 0.903 | 1.107 | |
| Number of elevators | 0.229 | 65.091 | 0.381 | 4.216 | 0.000 | 0.383 | 2.609 | |
| Years of use | 0.285 | 96.909 | 0.266 | 3.526 | 0.001 | 0.552 | 1.811 | |
| Booster method | 2.27 | 1028.953 | 0.158 | 2.642 | 0.009 | 0.875 | 1.143 | |
| Constant | 5.36 × 10−12 | 3.80 × 10−10 | 16.926 | 0.000 | ||||
| Number of households | −1.26 × 10−15 | 5.32 × 10−13 | −0.24 | −2.831 | 0.005 | 0.602 | 1.661 | |
| Corridor types | −1.60 × 10−12 | 4.30 × 10−10 | −0.313 | −4.466 | 0.000 | 0.876 | 1.141 | |
| Number of elevators | −6.73 × 10−14 | 1.84 × 10−11 | −0.375 | −4.381 | 0.000 | 0.588 | 1.699 | |
Appendix D
Table A5.
Total LTRAs estimated using the rate estimation method and developed model.
Table A5.
Total LTRAs estimated using the rate estimation method and developed model.
| Case | Total LTRA for 40 Years (USD) | ||
|---|---|---|---|
| Rate (1) | Rate (2) | Estimation Model (3) | |
| 1 | 1306.91 | 7885.34 | 2548.51 |
| 2 | 2210.62 | 15,862.17 | 4833.25 |
| 3 | 2688.90 | 19,293.99 | 7145.53 |
| 4 | 1737.03 | 8337.76 | 3427.81 |
| 5 | 2055.99 | 12,404.96 | 4840.72 |
| 6 | 1204.14 | 5779.86 | 3191.68 |
| 7 | 3500.38 | 25,116.72 | 11,210.21 |
| 8 | 2363.65 | 16,960.19 | 6924.06 |
| 9 | 1856.19 | 8909.69 | 5101.10 |
| 10 | 2083.42 | 14,949.42 | 5657.78 |
| 11 | 1427.07 | 9400.84 | 5397.54 |
| 12 | 521.03 | 3738.58 | 1208.25 |
| 13 | 1811.02 | 8692.90 | 3858.35 |
| 14 | 712.90 | 5115.39 | 2967.11 |
| 15 | 1471.70 | 10,560.05 | 6112.27 |
| 16 | 1039.51 | 7458.94 | 3994.58 |
| 17 | 1823.92 | 11,004.74 | 5060.47 |
| 18 | 2636.03 | 17,364.83 | 5842.65 |
| 19 | 1905.94 | 11,499.64 | 5181.28 |
| 20 | 3413.98 | 16,387.11 | 5487.17 |
| 21 | 2335.54 | 16,758.52 | 9031.01 |
| 22 | 1540.06 | 10,145.16 | 4589.86 |
| 23 | 4051.63 | 19,447.83 | 5163.75 |
| 24 | 995.86 | 7145.74 | 4440.96 |
| 25 | 2768.06 | 16,701.32 | 7475.09 |
| 26 | 785.95 | 5639.50 | 2831.12 |
| 27 | 2014.47 | 14,454.68 | 9594.42 |
| 28 | 1855.94 | 8908.50 | 4855.34 |
| 29 | 1766.68 | 12,676.65 | 4067.16 |
| 30 | 1275.83 | 9154.62 | 2797.89 |
| 31 | 496.88 | 3565.35 | 3036.39 |
| 32 | 404.63 | 2903.36 | 1651.62 |
| 33 | 2704.66 | 11,358.93 | 3911.88 |
| 34 | 4916.53 | 20,648.25 | 6393.10 |
| 35 | 2993.10 | 12,570.28 | 4293.38 |
| 36 | 1569.90 | 10,341.71 | 4947.08 |
| 37 | 2051.90 | 14,723.26 | 5132.03 |
| 38 | 540.17 | 3875.97 | 1858.47 |
| 39 | 1248.66 | 8959.66 | 5148.07 |
| 40 | 2383.19 | 17,100.42 | 5183.47 |
| 41 | 874.82 | 6277.23 | 4448.79 |
References
- Ruparathna, R.; Hewage, K.; Sadiq, R. Multi-Period Maintenance Planning for Public Buildings: A Risk Based Approach for Climate Conscious Operation. J. Clean. Prod. 2018, 170, 1338–1353. [Google Scholar] [CrossRef]
- Van Winden, C.; Dekker, R. Rationalisation of Building Maintenance by Markov Decision Models: A Pilot Case Study. J. Oper. Res. Soc. 1998, 49, 928–935. [Google Scholar] [CrossRef]
- Chan, D.W.M. Sustainable Building Maintenance for Safer and Healthier Cities: Effective Strategies for Implementing the Mandatory Building Inspection Scheme (MBIS) in Hong Kong. J. Build. Eng. 2019, 24, 100737. [Google Scholar] [CrossRef]
- Chanter, B.; Swallow, P. Building Maintenance Management, 2nd ed.; Blackwell Publishing Inc.: Malden, MA, USA, 2008. [Google Scholar]
- Seeley, I.H. Building Maintenance, 2nd ed.; PALGRAVE: New York, NY, USA, 1987; ISBN 978-1-349-18925-0. [Google Scholar]
- MOLIT Building Status Statistics. Available online: http://www.molit.go.kr/USR/NEWS/m_71/dtl.jsp?id=95085286 (accessed on 20 February 2023).
- Arditi, D.; Nawakorawit, M. Issues in building maintenance: Property managers’ perspective. J. Archit. Eng. 1999, 5, 117–132. [Google Scholar] [CrossRef]
- Silva, A.; de Brito, J. Do We Need a Buildings’ Inspection, Diagnosis and Service Life Prediction Software? J. Build. Eng. 2019, 22, 335–348. [Google Scholar] [CrossRef]
- Ali, A.S.; Kamaruzzaman, S.N.; Sulaiman, R.; Cheong Peng, Y. Factors Affecting Housing Maintenance Cost in Malaysia. J. Facil. Manag. 2010, 8, 285–298. [Google Scholar] [CrossRef]
- Wordsworth, P.; Lee, R. Lee’s Building Maintenance Management, 4th ed.; Blackwell Science: London, UK, 2001; ISBN 978-0-632-05362-9. [Google Scholar]
- Kim, S.H.; Song, S.H. A Maintenance Cost Forecast According to Deterioration of Public Rental Housing. Seoul City Res. 2012, 13, 133–146. [Google Scholar]
- Park, S.Y. Implications of the Mansion Management System in Japan. KHousing 2014, 9, 20–26. [Google Scholar]
- Kang, H.J.; Gye, S.J.; Kim, K.S.; Im, J.B.; Lee, K.H.; Choi, D.K.; Choi, D.S. Multi-Family Housing Management Theory; Shinjeong: Seoul, Republic of Korea, 2003; ISBN 9788989858577. [Google Scholar]
- Ha, S.; Kim, J.; Eun, N.S.; Kim, S.; Kim, J.; Kim, S.; Lee, K.H.; Lee, H.; Kim, S.; HAN, Y.H.; et al. A New Paradigm of Apartment Management; Parkyoungsa: Seoul, Republic of Korea, 2017; ISBN 9791130303871. [Google Scholar]
- Enforcement Decree of the Multi-Family Housing Management Act. Available online: https://www.law.go.kr/LSW/lsInfoP.do?lsiSeq=245879#0000 (accessed on 19 February 2023).
- Enforcement Decree of the Special Act on Public Housing. Available online: https://www.law.go.kr/법령/공공주택특별법시행령 (accessed on 20 February 2023).
- Kim, S.H. Underestimation of Long-Term Repair Provisions. Master’s Thesis, Hanyang Cyber University, Seoul, Republic of Korea, 2020. [Google Scholar]
- Kim, M.S. A Study on the Acquisition Rate Calculated Rent Apartment Special Repairs Allowance. Master’s Thesis, Sungkyunkwan University, Seoul, Republic of Korea, 2016. [Google Scholar]
- Kim, J.H. Research on the Status of Long-Term Repair and Maintenance & Management Cost of Permanently Leased Apartment Housing. Master’s Thesis, Seoul National University of Science and Technology, Seoul, Republic of Korea, 2011. [Google Scholar]
- Lee, S.-J.; Ju, K.-S.; Cho, G.-H.; Lee, H.K.; Lee, J.-S.; Hwang, J.C.; Woo, J.J. A Study on Efficient Management and Operation Plan of Long-Term Cost in Apartment Houses; Korea Land & Housing Research Institute: Daejeon, Republic of Korea, 2021. [Google Scholar]
- Korea’s Apartment Information System (K-Apt). Available online: http://www.k-apt.go.kr/ (accessed on 15 February 2023).
- Koo, S.; Kim, J.; Jun, I.; Kim, Y.; Yoon, Y.; Hyun, C. Estimation and Adjustment Model Considering Time Value of Money for Long-Term Maintenance Cost of Apartment House. Korea Inst. Constr. Eng. Manag. 2017, 18, 12–21. [Google Scholar]
- Lee, H.J.; Kim, S.; Kim, D.-H.; Cho, H. Forecast of Repair and Maintenance Costs for Public Rental Housing. J. Korea Inst. Build. Constr. 2018, 18, 621–631. [Google Scholar]
- Yoon, D. Forecasting Long-Term Maintenance Costs for the Apartment Housing by Monte-Carlo Simulation. Master’s Thesis, Kyungpook National University, Daegu, Republic of Korea, 2015. [Google Scholar]
- Park, M.; Kwon, N.; Lee, J.; Lee, S.; Ahn, Y. Probabilistic Maintenance Cost Analysis for Aged Multi-Family Housing. Sustainability 2019, 11, 1843. [Google Scholar] [CrossRef]
- Kim, S.; Lee, S.; Han Ahn, Y. Evaluating Housing Maintenance Costs with Loss-Distribution Approach in South Korean Apartment Housing. J. Manag. Eng. 2019, 35, 04018062. [Google Scholar] [CrossRef]
- Kwon, N.; Song, K.; Ahn, Y.; Park, M.; Jang, Y. Maintenance Cost Prediction for Aging Residential Buildings Based on Case-Based Reasoning and Genetic Algorithm. J. Build. Eng. 2020, 28, 101006. [Google Scholar] [CrossRef]
- Lee, K.H.; Chae, C.U. Repair Accumulation Cost for the Long-Term Repair Plan in Multifamily Housing Using the Forecasting Model of the Repair Cost. Korea Inst. Ecol. Archit. Environ. 2016, 16, 137–143. [Google Scholar]
- Multi-Family Housing Management Act. Available online: https://www.law.go.kr/법령/공동주택관리법 (accessed on 20 February 2023).
- Muyingo, H.G. Analysis of Factors Influencing Reported Housing Maintenance Costs in Sweden’s Public and Private Rental Sectors. Int. J. Strateg. Prop. Manag. 2017, 21, 284–295. [Google Scholar] [CrossRef]
- Kyu, K.H.; Han, C.H. An Empirical Analysis of the Effect of Variables on Maintenance Expenses of Public Rental Housing. Korea Inst. Constr. Eng. Manag. 2006, 7, 185–192. [Google Scholar]
- Lee, K.-H.; Yoo, U.-S.; Chae, C.-U. A Study on the Forecasting Model of the Required Cost for the Long-Term Repair Plan in Apartment Housings. Korea Inst. Ecol. Archit. Evironment 2011, 11, 63–68. [Google Scholar]
- Lee, J.I. An Analysis of the Influence Factors on the Gap between Standard Unit Price and Actual Saving Unit Price of Long-Term Repair Reserve. Master’s Thesis, Seoul National University, Seoul, Republic of Korea, 2019. [Google Scholar]
- Park, C.S.; Kim, H.K.; Ro, S.H. A Study on the Relationship between Management Fee and Long-Term Repair Reserve for Apartment Housing. Hous. Stud. Rev. 2016, 24, 71–93. [Google Scholar]
- Phil-Eze, P.O. Variability of Soil Properties Related to Vegetation Cover in a Tropical Rainforest Landscape. J. Geogr. Reg. Plan. 2010, 3, 177–184. [Google Scholar]
- Bollen, K.A.; Arminger, G. Observational Residuals in Factor Analysis and Structural Equation Models. Sociol Methodol 1991, 21, 235. [Google Scholar] [CrossRef]
- Heeyeon, L.; No, S. Advanced Statistical -Theory and Practice-; Moonwoosa: Gyeonggi, Republic of Korea, 2013; ISBN 9791195103409. [Google Scholar]
- Alan, L.; Ross, I.; Chris, T. Advanced Statistical Modelling; Citeseer: Princeton, NJ, USA, 2012. [Google Scholar]
- Durbin, J.; Watson, G.S. Testing for Serial Correlation in Least Squares Regression: I. Biometrika 1950, 37, 409–428. [Google Scholar] [PubMed]
Disclaimer/Publisher’s Note: The statements, opinions and data contained in all publications are solely those of the individual author(s) and contributor(s) and not of MDPI and/or the editor(s). MDPI and/or the editor(s) disclaim responsibility for any injury to people or property resulting from any ideas, methods, instructions or products referred to in the content. |
© 2023 by the authors. Licensee MDPI, Basel, Switzerland. This article is an open access article distributed under the terms and conditions of the Creative Commons Attribution (CC BY) license (https://creativecommons.org/licenses/by/4.0/).




