Next Article in Journal
Urban Regeneration and Touristification in the Sardinian Capital City of Cagliari, Italy
Next Article in Special Issue
Capabilities Analysis of Electricity Energy Conservation and Carbon Emissions Reduction in Multi-Level Battery Electric Passenger Vehicle in China
Previous Article in Journal
The Impact of Board Governance on Firm Risk among China’s A-Share Market-Listed Companies from 2010 to 2019
Previous Article in Special Issue
Exploring the Sustainable Usage Intention of BOPS: A Perspective of Channel Integration Quality
 
 
Correction published on 11 September 2025, see Sustainability 2025, 17(18), 8168.
Font Type:
Arial Georgia Verdana
Font Size:
Aa Aa Aa
Line Spacing:
Column Width:
Background:
Article

The Impact of Green Financial Policy on the Regional Economic Development Level and AQI—Evidence from Zhejiang Province, China

1
School of Economics, Fudan University, Shanghai 200433, China
2
School of Financial Technology, Shanghai Lixin University of Accounting and Finance, Shanghai 201209, China
3
School of Finance, Shanghai Lixin University of Accounting and Finance, Shanghai 201209, China
*
Author to whom correspondence should be addressed.
Sustainability 2023, 15(5), 4068; https://doi.org/10.3390/su15054068
Submission received: 13 November 2022 / Revised: 15 February 2023 / Accepted: 17 February 2023 / Published: 23 February 2023 / Corrected: 11 September 2025
(This article belongs to the Special Issue New Trends in Sustainable Supply Chain and Logistics Management)

Abstract

To explore the impact of green financial policy on the regional economic development level and the Air Quality Index (AQI), this paper selected two pilot regions of green financial reform policy to construct a quasi-experiment in Zhejiang Province. The results show that green finance reform can reduce AQI and pass the parallel trend test and placebo test, showing strong stability. Mechanism analysis shows that green finance reform can improve environmental quality mainly by increasing urban expenditure on science and technology, the level of urban innovation, and the number of urban enterprise innovations. Then, from a more general perspective, this paper discusses the internal relationship between green finance policy, environmental pollution and its control, and enterprise development and puts forward suggestions for future green finance policy formulation and policy implementation.

1. Introduction

Promoting the vigorous development of green finance not only effectively solves the problem of ecological governance, but more importantly, it uses its emphasis on sustainable development capacity to build a sustainable economic model. Under the influence of the stagflation and economic downturn caused by the COVID-19 pandemic and the obstruction of globalization caused by global tensions, profound and complex changes have taken place in the domestic and international environment, society, and enterprises themselves have shifted their focus from profitability to sustainability.
Intuitively, the implementation of the above series of policies may promote enterprises to save energy, reduce pollution, and improve the environment in pilot cities, but few scholars have quantified the average benefits of green finance reform on environmental pollution. As an intuitive expression of air quality and pollution, the Air Quality Index (AQI) simplifies the monitored air concentration into a single conceptual index and also provides an air quality sub-index for the main pollutants involved in air quality assessment. Because the AQI is a good way to reflect environmental pollution, this paper uses the AQI as a proxy variable for environmental pollution and takes the green financial reform pilot zone policy of Zhejiang Province in 2017 as the research object to build an empirical test model. The difference-in-differences method (DID) was used to estimate the correlation degree and transmission mechanism of green finance policy and regional economic development effects on environmental pollution. This research is willing to discover what impacts the release of the green financial policy has on the region’s economic development level and the AQI and to find the relationships between the factors being influenced by the establishment of the green financial reform pilot zone. According to our hypothesis, we are expecting to observe an increase in the regional economic development level and a decrease in the AQI. Additionally, it is factually proven that the regional economic development level and related indicators have different degrees of influence on the AQI.
By the end of 2020, the outstanding loans related to green industries in the 6 provinces (autonomous regions) and 6 localities had reached CNY 236.83 billion, accounting for 15.1 percent of the total outstanding loans in the 6 provinces (autonomous regions) and 9 localities, 4.3 percentage points higher than the national average. Meanwhile, the outstanding green bonds reached CNY 135 billion, a year-on-year increase of 66% (Table 1).
As an important representative of new economic development and financial market construction in eastern coastal areas, Zhejiang Province has selected Huzhou and Quzhou as reform pilots to actively explore regional green finance development modes and realization mechanisms with regional characteristics and promote economic structural reform (Figure 1).
From a global perspective, the two mainly recognized green financial policies are the ISO Sustainable Finance Standards and the EU Sustainable Finance Classification Scheme. The ISO Sustainable Finance Standard aims to promote the development of sustainable finance through its formulation of the standard, transfer a large amount of capital to more sustainable low-carbon industries, and solve the problems of climate change, inequality, and serious depletion of natural resources faced by the world. The EU Sustainable Finance Classification Scheme is a specific measure to implement the EU’s carbon neutrality. For 67 economic activities, the technical screening criteria were formulated, and the future application arrangements of the classification were proposed. Meanwhile, there are standards of other international organizations, such as the Equator Principles, which were launched by the banking industry and provide a reference for commercial banks to effectively prevent environmental and social risks. The Green Bond Principle (GBP) is intended to enhance the transparency of green bond information disclosure and promote the healthy development of the green bond market. The Climate Bond Standard (CBS) divides eight categories of projects, mainly including energy, construction, industry, waste and pollution control, transportation, information technology (Huang, Lufei et al. [1]), agriculture and forestry, and climate adaptation. GBP and CBS are currently the most accepted green bond standards in the international market and have played an important role in promoting the transparency of the green bond market.
The main goal of the experimental zone can be summed up as follows: first, gradually promote the green reform of financial systems, prepare a municipal (county) a balance sheet and a special statistical system of natural resources, and provide institutional guarantee for green financial development; second, support the innovation of green financial products, introduce direct financing models that serve the green economy, encourage green and environmental protection enterprises to participate in direct financing and provide them with preferential convenience, and promote the development of the green industry from the supply side; third, support the green economy by means of transfer payment, establish a number of green industry and green energy development funds, and encourage the development of related green enterprises; and fourth, continuing to innovate new insurance models in the context of sustainable development, actively explore the development mode of green insurance represented by liability insurance, and try to introduce several green insurance types, such as work safety and comprehensive liability insurance for environmental pollution.
According to the research of Meng and Zhang [2], green finance can promote high-quality economic development through environmental improvement effect. Take Huzhou as an example; by the end of 2021, the balance of green loans in Huzhou was CNY 161.5 billion, with a year-on-year growth of 49.46% and a growth rate of 16.5 percentage points higher than the national average. There were 830 newly listed enterprises in the Zhejiang Equity Trading Center, bringing the total number to 1113. In 2021, the new energy industry chain Tianneng Shares and Microvast Holdings were listed on the Science and Technology Innovation Board and NASDAQ. These data are consistent with the conclusion of Lee and Lee [3], according to which the implementation of green finance policies can improve the level of green economic development significantly.
The results show that environmental pollution has been effectively suppressed after the implementation of the green finance policy. This conclusion still holds after a series of robustness tests. Further mechanism analysis results showed that the green financial policy, mainly through green innovation ability, can improve the overall enterprise urban innovation ability; prompt the consciousness of high energy consumption and the high pollution industry to increase production of environmental protection standard; transform green production so as to guide the transformation and upgrading of industrial structure; avoid policy intervention that may have a negative bias on the market economy; and at the same time, in a micro and macro level, reduce the pollution of the environment to promote ecological progress. Therefore, this research tends to reveal the transmission mechanism and the average effect of green finance on the regional economy and environmental pollution, especially AQI. The possible conclusions provide firm support for the formulations of green financial policies and the development of the green financial reform pilot zone, assist in achieving peaking carbon dioxide emissions and carbon neutrality, as well as provide references for green financial system improvement and global sustainable development.

2. Literature Review

At present, there are numerous and complex types of research on regional economic development. This paper mainly discusses three literature clues directly related to this study: the first is the factors influencing regional economic development; the second is the possible causes of environmental pollution, especially AQI; and the third is the impact of green finance policies. By sorting out the work of scholars in recent years, we can effectively grasp the academic trends and hot topics in this research direction (Table 2).
Regional economic development is affected by various factors. Thomas and Darnton [5] believed that regional economic development is related to metropolitan economic growth and is dependent on four main conditions: technology, talent, tolerance, and good quality of place. Matejovsky, Mohapatra, and Steiner [8] found that entrepreneurship plays an important role in determining regional development as well as having more pronounced and long-term stimulative effects on regional development. Lee, Lee, and Chang [9] noted that different globalization indices have different impacts on regional economic growth. Additionally, autocracy may harm regional development and is very sensitive to different globalization variables’ specifications, which is unlike most previous works that commonly define globalization as a strict economic characteristic, providing a new perspective for us. Sun and An [10] pointed out that there is a significant double threshold effect of the regional technological innovation level on regional sustainable development and that there are positive interrelationships between the regional technological innovation level and regional sustainable development at certain regional economic development levels. What is more, Gao, Zhang, and Zhou [11] uncovered the structure of socioeconomic systems and provided estimations of socioeconomic status for regional economic development. In their words, socioeconomic processes provide foundations to quantify regional economic development, map regional industrial structure, and infer individual socioeconomic status.
Many scholars have already set out to seek a solution to regional economic development. Koo [4] critically reviews a wide range of issues related to technology spillovers and agglomeration and proposes a comprehensive conceptual framework to understand the mechanism of regional economic development, discovering that technology spillovers and agglomeration are serious issues in regional economic development. The presence of spillovers in a region attracts firms and thereby leads to a higher level of agglomeration. At the same time, the agglomeration of firms facilitates localized spillovers through local innovation networks. Yeung [7] believed that transnational corporations and their activity are one of the keys to understanding urban and regional development in today’s globalizing world economy. They also believe there are close relationships between transnational corporations and urban and regional development. Klevas, Streimikiene, and Kleviene [6] put forward that the implementation of sustainable energy projects has a positive impact on the security of energy supply, provides financial economies, improves comfort, and has a multiplier effect for new jobs. Integration of sustainable energy projects into regional development processes may have a positive external effect on regional development goals. Local food production benefits sustainable regional development and should be considered one of the pillars of sustainable regional development strategies. Cvijanovic, Ignjatijevic, Tankosic, and Cvijanovic [12] discovered a phenomenon of local food producers sharing a common heritage because of the cultural and historical ties in their regions, while consumers tend to value food products produced locally. According to Duvivier [13], protected areas are increasingly created with the aim of not only devoting time to natural conservation but also promoting local economic development. This can lead to increased tourism and in-migration as well as fostering economic diversification, which can have different effects of protected natural areas on local economies.
Before discussing the impact of green finance policy, we should first define the concept of green finance. Green finance is a special financial activity or development strategy that takes the financial industry as a service industry into consideration in the economic system. It requires the financial industry to carry out specific financial business based on the basic principles of environmental protection and sustainable development so as to achieve the coordinated development of resources, the environment, the economy, and society, as well as the sustainable development of the financial industry itself. Due to the late start of the research on green finance in China, there are different focuses on the dispute over the concept of green finance in the academic circle, and the resulting views are also different.
For the discussion of the impacts of green finance policies, we can divide it into two parts. From a microscopic view, Zhang, Yang, Ding, and Qin [14] explained that green finance could promote corporate green innovation by increasing the proportion of long-term borrowing and improving corporate debt structure. We can generate the idea that green finance can promote high-quality economic development through the environmental improvement effect and significantly improve the ecological level of the regional economy. The development of green finance has good consistency with environmental protection and green economic development. It is conducive to improving the utilization efficiency of resources and reducing pollutant emissions. Its system construction can promote industrial structure upgrades, optimize the energy structure, and promote technological innovation. The development of green finance and reasonable environmental responsibility are important means to improve the quality of economic growth.
From a macroscopic view, green finance can establish a green investment and financing incentive mechanism, internalize environmental pollution into the financing cost of pollution enterprises, promote the flow of funds from high-pollution industries to low-pollution industries, reduce the return on investment and capital availability of pollution industries, promote innovation, low consumption, and greening of industrial development, increase financial support for environmental protection enterprises, and significantly improve the level of green economic development. Meng and Zhang [2] concluded that green finance can promote high-quality economic development through environmental improvement. Lee and Lee [3] stated that the implementation of a green finance policy promotes innovative, low consumption, and green industrial development and significantly improves the level of green economic development. Zhao, Taghizadeh-Hesary, Dong, and Dong [15] believed that accelerating the green transition of the economy is an effective way to conserve energy and reduce emissions. Green finance can facilitate carbon emission reduction, and China’s green growth not only mitigates the greenhouse effect directly but also affects CO2 emissions indirectly by accelerating the development of green finance.
In conclusion, the transmission mechanism of green finance policy to achieve high-quality economic development can be followed by promoting industrial transfer, technological innovation, energy conservation, and environmental protection through financial suppression of high-polluting enterprises and financial support for green enterprises. Most of the empirical studies on green finance in the existing literature focus on single green finance instruments and products, while the green finance reform and innovation pilot zone integrates various green finance policies and is committed to the establishment of a comprehensive green finance system, which has a more comprehensive impact. Therefore, this paper takes the green finance reform and innovation pilot zone policy as a quasi-natural experiment to study the impact and mechanism of green finance on environmental pollution.
As for how to define the meaning of environmental pollution and continue to discuss the influencing factors of environmental pollution, there is no unified conclusion on the evaluation system of the environmental pollution index from the existing literature, and environmental pollution mainly includes air pollution, water pollution, soil pollution, and so on. In this research, we selected the Air Quality Index (AQI) as our index of environmental pollution. Monteiro, Vieira, Gama, and Miranda [16] observed that significant differences exist when specific urban and industrial sites are considered when calculating the AQI. Han, Fang, Li, Wang, and Shi [17] researched the different effects of influencing factors on air quality index (AQI) between different cities and expounded the unconsidered heterogeneity of influential factors on different levels of air quality in the previous research.
In terms of influencing factors of ambient air quality, Pu, Luo, Wang, Wang, and Kang [18] determined the influence of a single urban indicator on AQI value and estimated the most influential urban indicators on the AQI, which indicated that the AQI value of Chinese 161 cities shows a spatial dependency. They claimed that there are three adverse urban driving factors on the AQI value: coal consumption of manufacturing, building area, and coal consumption of the power industry. According to Xu et al. [19], the city-level AQI was positively associated with vehicle population, industrial dust emission, and GDP per capita, which cumulatively explained 67.5% of the spatial variations of the AQI based on daily data of the AQI in 31 Chinese provincial capital cities. For more influencing factors, Huang, Wang, and Wei [20] stated that China is experiencing severe environmental degradation, particularly air pollution. According to the AQI, car ownership, steel output, coke output, coal consumption, built-up areas, diesel consumption, and electric power output contribute most to air pollution.
To sum up, the existing literature generally believes that industrial structure, energy structure, and environmental protection regulation are the main factors affecting ambient air quality. However, the quantitative research on environmental pollution caused by green finance policies is still very limited. Therefore, this paper puts forward two possible contributions from this research:
(1) This paper takes the green finance reform and innovation pilot zone policy as a quasi-natural experiment to investigate the average effect of green finance on environmental pollution and the transmission mechanism;
(2) This paper provides empirical support for green finance policies to effectively curb environmental pollution and provides a reference for green finance development, improvement of the green finance system, and long-term ecological civilization construction for developing countries under the goal of carbon neutrality.

3. Research Design and Empirical Model

3.1. Research Design

The figure below is the research design graph of our study, showing the framework of the research flow (Figure 2).

3.2. Research Sample

Zhejiang Province is an important representative province of new economic development and financial market construction in eastern coastal areas. Geographically, Zhejiang borders the East China Sea to the east, Fujian to the south, Anhui and Jiangxi to the west, Shanghai, Jiangsu, and Anhui to the north, and has the largest river in its territory, the Qiantang River. In terms of topography, Zhejiang has a complex terrain consisting of plains, hills, basins, mountains, and islands. Its ecosystem is more diverse, which is conducive to the practice of green programs for diversification. In terms of climate, Zhejiang is located in the east of the subtropical zone with a humid monsoon climate, and the natural conditions are superior. Compared to other green finance reform and innovation pilot zones in China, Guizhou Province and Jiangxi Province have a single terrain, Guangdong Province has a hot climate in the southernmost part of China, Gansu Province has a dry climate and a less diverse ecosystem, and Xinjiang’s natural conditions are less representative and universal in China. To sum up, the geographical environment, economic development status, and economic development policies of other provinces in the two batches of reform and innovation pilot zones are more or less different from those of Zhejiang Province. There are too many differences in various factors to effectively control the variables, and it is also difficult to establish suitable and relevant experimental groups and corresponding control groups.
At the same time, Zhejiang Province was selected for the National Digital Economy Innovation and Development Experimental Zone in 2019. Among the provinces where the two batches of reform and innovation experimental zones are located, the GDP growth rate in recent years has been higher than that of other provinces, and the average is closer to the national average level. It plays a leading role in economic development with a good economic foundation and higher regional fiscal revenue. It can better support the development of green finance, which is conducive to the study of the influence of green finance policies on the regional economic development level and AQI. In consideration of the feasibility and extensibility of the in-depth sample survey and the effective use of the cost as far as possible, one province should be selected from China’s green finance reform and innovation pilot zone. Zhejiang is undoubtedly the most representative area and more able to find typical problems.
Huzhou City and Quzhou City are both important representatives of the new economic development and financial market construction in the eastern coastal areas of the first batch of China’s green finance reform and innovation pilot zones, and the influence of their green finance policies on regional economic development level and AQI is representative. Based on the General Plan released on 23 June 2017 for setting up 5 green finance reforms and innovation pilot zones, Huzhou and Quzhou of Zhejiang decided to take the first green finance innovation pilot zone as a policy impact, construct a natural experiment, identify the impact of green finance policies on urban pollution, and try to analyze the mechanism behind it. This policy enables Huzhou and Quzhou to have more reliable data sources when studying the influence of green finance policies on regional economic development levels and AQI compared with other reform and innovation pilot areas. Therefore, Huzhou and Quzhou in Zhejiang Province are selected as the experimental group in this study.

3.3. Study Method

The difference-in-differences method is used in this research to estimate the correlation degree and transmission mechanism of the green finance policy and regional economic development’s effect on environmental pollution. Gu [21] verified that the use of multi-stage DID can effectively alleviate endogenous problems, such as the correlation between error items and explanatory variables caused by the absence of dependent variables, and can also accurately capture the dynamic effects of the construction of different batches of green financial cities.
After the implementation of a certain policy, the changes before and after the policy in the treatment group can be observed at the same time, but this change also includes the treatment effect of the policy and the change of the unobservable time trend. If the time trend is assumed to be the same in the treatment group and the control group, a two-difference approach can be used to remove the common time trend and obtain an estimate of the average treatment effect. This is the main advantage of the DID method, which is easy to calculate and accepts some form of selective error. However, at the same time, it should be assumed that the same time trend must be maintained between the treatment group and the control group, which is difficult to test. Therefore, the spatial spillover effect is a certain defect in this study.
The use of the DID method has limitations because it is prone to biased estimation because it might ignore spatial spillover effects. Therefore, methods of spatial difference-in-differences (SDID) are emerging day by day. In the study of pollution emissions, the spatial correlation between individuals has gradually attracted the attention of scholars. Take air pollution as an example. Due to the mobility of the atmosphere, a heavily polluted area will have an impact on the air quality of its neighbors. On the contrary, the active and effective implementation of emission reduction measures in one place may also be copied and learned by neighboring areas, thus achieving regional environmental optimization. Based on the consideration of these spatial correlations and endogenous problems, the SDID model is implemented. The model is mainly used to evaluate the effect of policy impact on spatial dependence among variables.
The Stable Unit Treatment Value Assumption should be satisfied in the benchmark DID model; that is, the policy intervention only affects the treatment group and will not have a spillover effect on the control group. According to Kolak and Anselin [22], the SDID model has better performance when considering spatial correlation and spatial spillover effect. Compared with the benchmark DID model, the SDID model can make up for the deficiency of insufficient observation of the strength and direction of the effect of the control group when the policy is implemented by examining the spatial spillover effect to a certain extent.
However, since the scope of policy influence in this paper involves nine regions in six provinces, the spatial spillover effect is relatively low in this circumstance. At this time, considering the spatial spillover effect, bringing the SDID model into use may cause greater errors than the benchmark DID method. Meanwhile, in this study, the spatial spillover effect is not clearly reflected in the indicators of AQI, such as city GDP, government spending, household savings, and the number of industrial enterprises, so the DID method is used in this study instead of SDID.

3.4. Data Explanation

This paper obtained the daily (24-h) AQI (Air Quality Index) of all prefecture-level cities in Zhejiang Province from 2014 to 2018 from the National Urban Air Quality real-time publishing platform of the China Environmental Monitoring Station. The index takes all major pollutants such as PM2.5, PM10, SO2, NO2, O3, and CO into consideration. First, the IAQI (Individual Air Quality Index) of each pollutant is calculated separately, and then the largest IAQI is taken as the AQI of the day. The following data were acquired from the Statistical Yearbook posted by the National Bureau of Statistics and the Local Bureau of Statistics of China (Table 3).
In addition, we obtained the annual data of each city in Zhejiang Province from the China City Statistical Yearbook, including city GDP, government financial expenditure, the industrial output value of each industry, total import and export volume, fixed asset investment, household deposits, etc. The number of urban industrial enterprises in the sample period is also obtained from the Database of China Industrial Enterprises. To further carry out the mechanism analysis, we also obtained the number of patent applications by urban enterprises from the State Intellectual Property Office during 2014–2018 and took the urban innovation index into account. Table 3 shows the descriptive statistical results obtained after data processing.

3.5. Identify Strategies and Bias Test

Based on 23 June 2017, the People’s Bank of China, the China Banking Regulatory Commission and other 7 ministries jointly issued the establishment of 5 green financial reform and innovation experimental zone overall plans. Huzhou City, Zhejiang Province. Quzhou City decided that the first green financial innovation experimental zone would be a policy shock, so a natural experiment was constructed to identify green financial policy on the influence of urban pollution and try to analyze the mechanism behind it. The following four points will be used to discuss whether the policy has no exogenous problems.
In order to exclude interference from exogenous variables, it must be determined that the time series data are non-specific at the beginning of its acquisition. During the time series stationary analysis, there are no exogenous variables that cause a significant impact. We present two hypotheses here:
H1: 
There are no significant exogenous disturbances during the policy period of green finance reform in Huzhou and Quzhou.
H2: 
There are no significant endogenous disturbances during the policy period of green finance reform in Huzhou and Quzhou.
Therefore, we drew the annual average AQI trend chart of each district city in Zhejiang Province from 2014 to 2018 according to relevant data, as shown below in Figure 3.
It can be seen that since 2014, although the AQI level in Huzhou remained high before 2015, it has shown a good trend since 2016. The overall air quality level in the sample period is about the same as that in Hangzhou, Shaoxing, and Jiaxing, and the pollution level is not prominent. The air quality of Quzhou has been at a middle to upper level in the whole sample period and even ranked as one of the top three cities in the province until 2016. It can be seen that the pilot selection of the reform pilot zone is not targeted at the level of urban air pollution.
Secondly, from the perspective of the development conditions of green finance, pilot areas of reform generally need to have the following three systems: first, the inclusive financial institution system with policy banks and large commercial banks as the main body; second, the green inclusive financial technology system represented by digital operations; third, the green financial infrastructure system with credit investigation and the legal system as the core. In this paper, the level of urban financial development is measured by resident deposits and urban GDP. The following figure (Figure 4) shows the financial development of cities with districts in Zhejiang Province from 2014 to 2018. It can be seen that the financial development level of Huzhou and Quzhou is basically between the provincial average level and has no outstanding performance. Therefore, the implementation of green finance policies in Huzhou and Quzhou may not be due to consideration of the financial development level.
Thirdly, we found that since 2013, Huzhou and Quzhou have issued relevant notices on emission reduction plans for major pollutants every year, but they are all regional emission reduction plans formulated in the implementation of “Notice of Zhejiang Provincial People’s Government on Printing and Distributing Zhejiang Provincial Air Pollution Prevention and Control Action Plan (2013–2017)” and a series of policies. In addition, the provincial government has issued annual emission reduction targets for each city divided into districts every year, which is enough to prove that this policy has a general impact rather than targeting Huzhou and Quzhou alone, and the related endogenous interference is small. In addition, most of the policies introduced during the reform period focused on water pollution prevention and control, which had little impact on air quality. The Detailed Rules for the Implementation of Accountability for Ecological Environmental Damage of Leading Party and Government Officials (Trial), issued by Quzhou City in 2018, mainly focuses on the overall ecological environment governance, aiming to give play to the subjective initiative of leading officials to strengthen implementation. It does not specifically mention the prevention and control of air pollution, and the specific impact cannot be estimated. To sum up, the pilot policy of green finance reform can be seen as having a relatively simple impact on the air quality of the two cities during the sample period.
Finally, this study tries to show that the policy only has an effect in Huzhou and Quzhou and has no spillover to other cities. Throughout the green financial reform experimental zone in Zhejiang Province, since its creation of green financial development, the achievements have always been confined to two places. Other cities are more complete, even if the conditions are not seen in the green financial standard construction plan (2017–2022). They have relevant experience with the promotion plan, which is enough to prove that the policy is limited to Huzhou and Quzhou, where spillover effects are hard to detect. This paper speculates that the central government is considering expanding green finance on a larger scale after the completion of the first five-year development plan and after gaining mature experience in green finance development.
The results show acceptance in hypotheses 1 and 2. In conclusion, this study believes that the green finance reform and innovation pilot zone policy in 2017 have not had any significant exogenous or endogenous disturbances on the air quality level of Zhejiang Province during the policy period of green finance reform.

3.6. Econometric Model

In view of this, this paper sets up the following differential model:
A Q I i t = β t r e a t i t × p o s t i t + t = 1 1825 α t d a t e i t × X i T + γ i + λ t + ε i t
where A Q I i t is the air quality index of city i on day t ; t r e a t i t × p o s t i t is the interaction term of the dummy variable of the experimental group and whether the policy occurs or not. If city i is Huzhou or Quzhou, t r e a t i t is 1; if i is another city in Zhejiang Province, 0 is taken; if time t is on and after 23 June 2017, p o s t i t is 1; otherwise, 0 is taken. X i T is a group of control variables at the city level, and T is 2014, 2015, 2016, 2017, and 2018, respectively. Since the data at the city level are annual data, we multiply them by the time dummy variable (day) d a t e i t and turn it into a matrix. However, due to the reason of multiple collinearities, we can only obtain t 1 units of α . In addition, in order to alleviate the problem of missing variables as much as possible, city fixed effect γ i and time fixed effect λ t are added in this paper, and all regression standard errors in this paper are clustered at the city level. ε i t is the error term.

4. Analysis of Empirical Results

In this section, we estimated the reference Equation (1), and the regression results are shown in Table 4.
In column (1) of Table 4, no control variables are added; only the city-fixed effect and date-fixed effect are controlled. The results show that green finance reform policies are significantly negatively correlated with the daily average AQI of cities. In column (2), a series of urban control variables are added based on column (1), and the results are still robust. The difference between column (3) and column (2) is that only the observation values of December, January, and February of each year will be taken, in the hope that the stable weather in winter can eliminate the interference of geographical reasons. From the results, the difference between the estimated results of the coefficients is not large and is at least at the significance level of 5%. Therefore, if column (2) is listed as the benchmark column, we can say that the green finance reform makes the city AQI decrease by 1.463, which explains 19.89% of the index change before and after the policy takes place.
The control variables selected in this paper remain basically significant, and the direction of the coefficient is consistent with intuitive performance, which better avoids the problem of “Bad Controls”. Among them, urban GDP, secondary and tertiary industries, fixed investment, and the number of industrial enterprises are all negatively correlated with AQI, which answers our long-term concern that economic development, urbanization, or industrialization will indeed lead to the deterioration of environmental quality. Nowadays, regional economics urgently needs to seek new environmental governance; therefore, we also note that the financial development level (residents’ deposits and the ratio of GDP) and urban air quality have a significant negative correlation, meaning that in addition to the green financial policy related to the environment, a higher level of overall financial development can also help improve air quality. In the sixth part, this paper discusses the influence mechanism of the improvement of the enterprise financing environment on environmental improvement in detail, and in the seventh part, it makes an extended discussion.

5. Robustness Test

5.1. Parallel Trend Test

An important mechanism of this paper is that the reform of green finance policy leads to a change in urban enterprises’ behavior, thus affecting the level of urban air quality. Moreover, the change in air quality can only be achieved through a change in green finance policy rather than through other means. Therefore, it is necessary to study whether the difference between the treatment group (cities affected by green finance policy reform) and the control group (cities not affected by green finance policy reform) is significant before the time point of departmental change. If the air quality changes in the two groups do not meet the parallel trend, the results of this paper should not be valid. To this end, the following regression model is set up:
A Q I i t = φ 2 1 y e a r p × t r e a t i t × p o s t i t + t = 1 1825 α t d a t e i t × X i T + γ i + λ t + ε i t
In which y e a r p represents the time point dummy variable before and after the year of the policy occurrence. For example, y e a r 2 represents the second year before the policy occurrence, and y e a r 1 represents the first year after the policy occurrence. The rest of the settings are similar to the reference Equation (1).
Figure 5 draws vintage coefficient changes before and after the implementation of the policy and its implementation with a relative time point of 0 in 2017. Before the implementation of the policy, in the control group (Huzhou and Quzhou City), there was no significant difference with a relatively consistent trend. After the policy’s implementation, the control of AQI levels has dropped significantly, showing that the results of this paper are still solid.

5.2. The Placebo Test

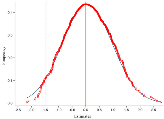
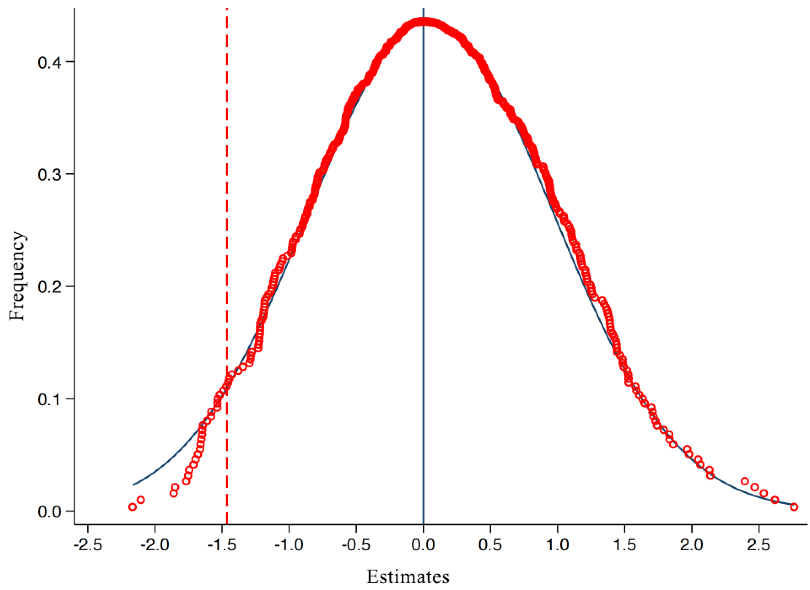
The above DID model controls for fixed effects as well as major factors that may cause the core explanatory variables to be non-random, and it passes the parallel trend test. In spite of this, the interference of missing variables cannot be completely eliminated theoretically. In view of this, a placebo test was performed on the baseline regression results reported in column (2) of Table 2 by randomizing the control group and repeating the experiment 500 times to obtain the probability density function of the estimated coefficient (Figure 6).
Figure 6 reports the placebo inspection probability density function of the regression coefficient, each scatters diagram represents every stochastic simulation. It is concluded that the estimated coefficient is 0, the dark vertical lines state that visible estimated coefficients obey normal distribution, and the red dashed line represents the benchmark return as the actual result. The estimated coefficient obtained in this paper is a small probability event, so the results are robust.

6. Mechanism Analysis

6.1. Review of Mechanism Analysis

This section will study the mechanism of green finance reform affecting the environment. From a micro perspective, green finance affects the environment through the following two mechanisms: the positive incentive to enterprises’ green innovation and the inhibition of the investment of highly polluting enterprises. Incentives and constraints on the financing side are the core of these two mechanisms.
Enterprise innovation requires a large amount of research and development investment, the risk is high, and the environmental benefits brought by green innovation cannot be converted into corporate profits. Therefore, under the assumption of a rational economic person, as long as the cost of environmental regulation is lower than the benefits of green technology innovation, green innovation behavior will not occur. In this case, enterprises lack the motivation to carry out green innovation and will only use low-cost emission reduction technologies to avoid environmental regulations. Green finance, on the one hand, reduces green enterprise financing costs (such as lower interest) so as to increase the expected return of green innovation; on the other hand, improving the environmental regulation cost (which is dominated by the financing difficulty or policy of potential penalties) further internalizes the cost of negative externalities, enabling enterprises to carry out green innovation motivation enhancement. The existing literature supports this view from both theoretical and empirical aspects. Through the principal-agent relationship between banks and enterprises, considering the risks and market risks of enterprises’ green investment, government subsidies for green credit enhance the motivation of enterprises to carry out green innovation by increasing the expected returns of enterprises’ investment. The impact mechanism of green innovation on the environment can be divided into the following three stages: in the first stage, the technological progress of a single enterprise directly reduces energy consumption and emissions by increasing energy utilization efficiency and reducing pollutant emissions. In the second stage, the progress of single-factor technology promotes the utilization rate of labor, capital, and other factors, which improves the total factor productivity of the green industry. In the third stage, after the technological innovation and upgrading of the green industry, along with the expansion of the scale of related industries, on the one hand, technological progress will flow to the upstream and downstream industries through green investment and other forms, leading to the green transformation of upstream and downstream enterprises; on the other hand, it will stimulate and promote the green innovation activities of competitive enterprises and further expand the effect of carbon emission reduction.
On the empirical level, from the environmental status of enterprises to the green innovation caused by the change in financing costs, which leads to the improvement of environmental quality, each node of this path is supported by the relevant literature. For the first point, the disclosure of environmental information by enterprises can significantly reduce their financing costs. Wang, Lei, Long, and Zhao [23] used the data from listed companies to prove that the implementation of policies related to green credit reduced the financing costs of green enterprises and increased the financing costs of high-polluting enterprises. As for the promoting effect of green enterprise innovation, green credit made the green innovation performance of related industries more active, which was manifested by the significant increase in the number of green patents. Scholars used the data from 152 environmental protection enterprises to prove that the expansion of the green credit scale can significantly promote the technological innovation of environmental protection enterprises through the intermediary variable of R&D input.
Investment in highly polluting enterprises is inhibited by the following two mechanisms: one is the direct effect of higher financing costs. Under the requirements of green finance, highly polluting enterprises, especially state-owned enterprises that have had easy access to loans in the past, will face higher financing costs. The increase in financing costs reduces the available cash flow and reduces the returns on investment projects, thus curbing excessive investment in polluting enterprises. Second, green finance has a stronger supervision effect, thus effectively solving the principal-agent problem between banks and enterprises. First, the supervision function of green finance has clear directivity. Taking the securitization of green assets as an example, the securitization of green assets in mature countries requires the rating and certification of third-party institutions. Secondly, the green credit supervision function has long-term sustainability. Financial institutions are required to track the progress of debtors’ projects over time and even have the power to terminate credit. In this case, high-polluting enterprises are more motivated to change the original investment mode, and the agency cost is significantly reduced. The existing literature deals with both of these mechanisms. Wang, Qi, Zhou, Zhou, and Huang [24] found that after the implementation of the Green Credit Guidelines, interest-bearing debt financing and long-term liabilities of heavily polluting enterprises, especially state-owned enterprises, decreased significantly, reflecting the direct effect of rising financing costs. Others measured agency costs with the rate of management expenses and found that green credit policies significantly reduced agency costs.
To sum up, green finance promotes green innovation and inhibits the investment of highly polluting enterprises through financing constraints on micro-enterprises. From a macro point of view, the proportion of low-polluting enterprises using green technologies is increasing while the proportion of high-polluting enterprises is decreasing. At the same time, the overall pollution level of the industry will decrease due to the spillover effect of the technology.

6.2. Empirical Research

Based on the existing literature, this paper attempts to investigate the transmission mechanism of green finance reform for the improvement of air quality in Huzhou and Quzhou. We focus on the influence of green finance policy on the innovation ability of enterprises in cities. The innovation development of cities can be examined from two perspectives. First, the government plays a key role in China’s science and technology investment system. From 2004 to 2015, the national total R&D expenditure increased at an average annual rate of 19.81%. The second is innovation output. Enterprises are the main body of innovation-driven development. The academic circle generally uses the number of patent applications by enterprises to measure the situation of enterprise innovation. This paper is trying to study the transmission mechanism of green finance from these two perspectives. In terms of input, we selected the proportion of government expenditure on science and technology in GDP as an indicator to measure the government’s support for innovation. At the same time, for output we chose urban innovation and patent application number as the explained variable into the city’s innovative index. This is because the index number of patent applications compared to those commonly used. The index of the fundamental basis is an application for a patent for invention for the city, but at the same time, according to the estimate of the value of a patent duration, excluding the interference of “junk patents”, the index also takes into account the number of new businesses set up in cities and urban entrepreneurship.
Theoretically speaking, green finance policy reform will promote urban finance to increase support for related industries, which is fully demonstrated by the regression results in Table 5. The research investigated the transmission mechanism of green finance reform on the improvement of air quality in Huzhou and Quzhou and focused on the influence of green finance policy on the innovation ability of urban enterprises. It has been proven above that the reform of green finance policy will have a significant impact on the urban economy and promote enterprises to carry out green innovation. Therefore, the government’s expenditure on science and technology will change. Meanwhile, the green innovation of enterprises will have an important impact on urban AQI. We select the proportion of government expenditure on science and technology in GDP as the index and the urban innovation index and the number of invention patent applications as the intermediary variables. It can be seen from Table 5 that green finance reform does promote the green innovation ability of Huzhou and Quzhou. So far, we believe that green policies promote the improvement of green innovation ability to some extent and then have an important impact on the improvement of air quality in Huzhou and Quzhou. Column (1) shows that green finance reform will significantly promote local financial support for science and technology development. According to the National and Local Bureau of Statistics, since regions in five provinces were designated as pilot zones for green finance in 2017, fiscal spending on science and technology has been on the rise and is higher than the national level in the same period. Taking the data of Zhejiang Province as an example, the fiscal expenditure on science and technology from 2016 to 2020 is CNY 269 billion, CNY 303.5 billion, CNY 380 billion, CNY 516 billion, and CNY 42.7 billion, respectively, with an average annual growth rate of 12%; the proportion of government expenditure on science and technology in the total government expenditure also increased year by year (except for 2020, which may be affected by the epidemic and decline), to 3.86%, 4.03%, 4.4%, 5.1%, and 4.2%, respectively, higher than the national figures of 3.5%, 3.58%, 3.77%, 3.96%, and 3.67% in the same period. Columns (2), (3), and (4) all confirm that the green finance reform has indeed promoted the innovation capacity of Huzhou and Quzhou and the improvement of urban innovation output.
As mentioned above, green finance promotes enterprises’ green innovation by changing the incentives at the financing end.

7. Discussion for Green Finance Policy and Pollution Control Mechanism

7.1. Green Finance Policy and Traditional Environmental Regulation: Inspiration and Externalities

Due to the nature of the environment as a public good and the externality of pollution, as well as the excessively extensive economic growth, rapid industrialization, and urbanization models that have long focused on efficiency, China’s environmental problems did not gradually improve until the government intervened. Before the construction of the green finance system, the main method of government intervention is to formulate different types of environmental regulations. The core two types are the command-type regulations represented by administrative orders, laws, and regulations, and the economic incentive regulations such as environmental taxes (negative) and environmental protection subsidies (positive).
Under the influence of long-existing factors of the planned economy in China’s economic system, environmental regulation and punitive economic incentives are the most widely used environmental protection measures to restrict enterprises in China. Its effect is similar to the inhibition effect of green finance on the investment of heavily polluting enterprises mentioned above: no matter whether taxing pollutants or limiting or even prohibiting enterprises from discharging pollutants, it is a rigid administrative constraint on enterprises. Taxes and charges on pollution can create a “tax wedge” that allows companies to adjust their production methods without distorting production in the market economy. At the same time, charging for pollutants can promote green innovation by enterprises through the “back forcing” mechanism, thus offsetting the negative impact of higher production costs on enterprises. The existing works of literature have proven this point from an empirical point of view. According to the study of Zhang, Liu, Wang, and Zhou [25], with the gradual improvement of environmental regulation intensity, there is an “inverted U-shaped” relationship between enterprise innovation degree and environmental regulation intensity, and appropriate environmental regulation can indeed “force” enterprises to carry out technological innovation.
Therefore, pollutant charging, such as green finance, can not only restrain the investment of high-polluting enterprises through economic constraints but also “force” enterprises to carry out technological innovation. However, in practice, this kind of environmental regulation faces two main problems: one is the phenomenon of pollution transfer to the nearest place. Because the actual situation varies from place to place, the formulation of environmental regulations is usually left to local governments. Therefore, the law enforcement strength of each regional administrative agency and the size of the pollutant tax are bound to be different. This leads polluting companies to move from areas with high environmental taxes to areas with low environmental taxes, which leads to a concentration of pollution. Due to the objective needs of local governments to boost GDP and economic growth, this phenomenon is widespread, and usually, backward areas have more incentives to introduce high-polluting enterprises. Evidence have found that polluting enterprises move to neighboring cities due to environmental regulations. They further point out that the pollution transfer to nearby places intensifies the pollution level of industrial structures in the places where the pollution is moved, thereby failing to improve the pollution at the national level. Another problem with environmental regulation is that its implementation depends on laws and, therefore, on the degree of perfection of relevant laws and the strength of local legal construction and enforcement. If local law enforcement and judicial efficiency are low and the pollution behavior of enterprises cannot be effectively improved, then the incentive effect of the policy will be greatly reduced. Research of scholars shows that the construction of environmental protection courts can significantly reduce local pollutant emission levels, so the effect of environmental regulation depends on the construction of the rule of law to a certain extent.
Green finance and sustainable development policies may effectively solve the above two problems. First of all, as environmental protection tax has been collected, the local government cannot collect it effectively due to various objective reasons. There may even be a situation where the local government acquiesces in the low payment of environmental protection tax for the sake of the economic growth level. The central government actually formulated a unified environmental protection tax for each administrative region and left some local governments to play the subjective initiative combined with the objective reality of the local economic environment to better balance the external compensation. The unified tax target of the central government can help reduce the complexity of tax collection and solve the problem of the transfer of production pollution emissions to different places. As a common means to compensate for positive externalities and punish negative externalities in many countries, the tax wedge has proven its good enforceability, high compensation efficiency, and low interference with the operation of the market economy.
Environmental protection subsidies are similar to green finance, both of which provide positive economic incentives to green enterprises to promote their emission reduction. The big problem with environmental subsidies, however, is that they do not encourage firms to innovate. Based on the “predatory hand” theory of government intervention, after enterprises receive environmental protection subsidies, they need to meet the requirements of the government and even allocate resources under the “domination” of the government, thus crowding out the motivation and resources for enterprises to engage in technological innovation. For example, the domestic policy “Several Provisions on Strengthening the Management of Environmental Protection Subsidy Funds” points out that “the funds of environmental protection subsidy shall be used for the management of key pollution sources and comprehensive environmental management, and shall not be diverted to other purposes” so that there is no incentive for technological innovation. On the contrary, according to the above discussion, green finance plays a strong role in promoting the green innovation of enterprises.
To sum up, compared with traditional environmental regulation tools, green finance not only acts as a more direct incentive to solve the problem of the transfer of polluting enterprises but also positively stimulates the innovation of environmental protection enterprises. This effectively solves some defects faced by traditional environmental regulation tools.

7.2. Green Finance Development Status and Policy Suggestions

7.2.1. The Development of Green Finance Policy Practice in Developing Countries

Take China, for example; in recent years, the development of green finance has followed two clues of domestic and international circular development patterns. On the one hand, the construction and gradual improvement of the green finance system can be realized through innovation and exploration in China. On the other hand, it is internationally oriented and actively carries out exchanges and cooperation.
Extended to the vast majority of developing countries, the development process of green finance could be summarized as having the following four aspects:
First, the system of green financial products should be continuously improved. It is mainly manifested in the continuous enrichment of green financial products and services, the gradual expansion of the market scale, and the development of a diversified and integrated green financial credit product system from single-function credit. For example, green insurance could cover highly polluting industries such as heavy metals and petrochemicals, and green investment and financing services such as standardized debt financing should be developed rapidly.
Second, establishing supporting regulations and systems for green finance has been gradual. At present, great progress has been made in the construction of China’s green finance, including the construction of statistical and regulatory systems, the formulation of relevant standards for green finance, the mandatory and normative disclosure of environmental information, and the cultivation of multiple green investment entities. Concepts such as ESG and responsible investment are emerging.
Third, progressing in the construction of a carbon emission trading market. Since China launched carbon emission trading pilot programs in Beijing, Shanghai, and other places in 2011, the development performance has been good, accumulating multi-level experience for the establishment of a unified regional or national carbon market.
Fourth, continually explore the development model of green finance. At the national level, the green finance reform and innovation pilot zone described in this paper have achieved a lot since their implementation, which has accumulated a personalized experience for building a national green finance system. At the regional level, green finance has become an important part of the regional development strategy for the integration of the Guangdong-Hong Kong-Macao Greater Bay Area and the Yangtze River Delta, providing valuable experience for the construction of sustainable economic and social development and the transformation and upgrading of green finance in the new era. At the city level, many cities in China have ranked among the top 30 in the Global Green Finance Index (GGFI).
In addition, developing countries should shift from learning from foreign experience and absorbing international standards to integrating with the international community and promoting the development of green finance. As one of them, China has actively carried out international cooperation and exchanges in green finance. The important policy documents and contents of international cooperation in green finance are shown in the following table (Table 6).
In conclusion, the international development direction and overall goals of China’s green finance are mainly reflected in the following two aspects.
First, we need to establish an international cooperation mechanism on green finance to promote global cooperation on green finance and build a win-win situation through mutual learning. In 2016, China, as the eighth rotating president of the G20, introduced green finance into the G20 agenda in a groundbreaking way and launched a Green Finance Study Group at the G20 Summit. At the end of 2017, the People’s Bank of China, the European Central Bank, and other foreign banks and observer organizations jointly established the Central Bank and Regulatory Green Finance Network (NGFS) and the academic support organization INSPIRE. In November 2018, the Green Finance Committee of the China Society for Finance and Banking and the City of London Organization jointly released the Belt and Road Green Investment Principles (GIP) to promote green and sustainable investment in Belt and Road countries and regions.
Second, promote the convergence of China’s green finance standards with major global green finance standards to promote cross-border investment in green finance through standardization. In March 2017, the People’s Bank of China and the European Investment Bank jointly issued a statement establishing the Joint Green Finance Initiative. At present, the China-Eu Green Finance Common Classification Catalogue has been completed, and the catalog has been published on the Sustainable Finance Platform (IPSF), which was jointly launched by the above economies in June 2022.

7.2.2. Policy Suggestions on Green Finance Development

In the context of carbon neutrality, the development of green finance is facing new challenges. Currently, many developing countries that have carbon neutral transformation and upgrading still have existing problems. To achieve the goal of green transformation changes and the new crown outbreak situation because of the climate environment uncertainty, there is a potential financial risk. There is also a lack in the national macro level and the national carbon neutral integration of financial support. Therefore, all of these practical problems prompted us to focus on policy suggestions on the development of green finance.
First, further, improve the green finance system by promoting the construction of a green finance market and increasing green investment and financing. Promote the innovation of the carbon financial product system and the healthy development of the carbon trading market, unify the national carbon market under the mix of planned indicators and market economy, and try to establish an open carbon trading channel. Improve the incentive mechanism to guide the transformation of social capital into green industries. We will build platforms for big data financing and supervision and promote the integrated development of fintech and green finance.
Second, we need to improve the risk management mechanism for green finance. Short-term production losses on natural endowments caused by environmental protection, systemic market risks caused by macroeconomic factors, and the transformation and upgrading of the social and economic structure during the construction of a green finance system are all sources or potential sources of green finance risks. Develop assessment and practice areas with the ESG concept and responsible investment as the core, and enhance corporate responsibility and awareness of environmental governance for risk prevention; improve the risk management mechanism; establish a standard and unified mandatory green finance information disclosure system; improve financial institutions’ ability to analyze and manage climate and environmental risks; and make money by improving financial institutions’ ability to avoid and disperse green finance risks. Administrative support should be given to the green finance industry for risk control. If necessary, local government credit guarantees or government purchase and transfer payments can be used to compensate for the risks of the green finance industry.
Third, establish a sustainable green finance development model guided by the government and dominated by the market. Make full use of the advantages of China’s green finance policy system, improve and optimize the market mechanism, and give play to the government’s guiding role in resource allocation and other fields. The government will encourage the participation of multiple entities. Through overall planning, the government will integrate and invigorate the resources and strengths of multiple entities, including regulators, financial institutions, and enterprises, and actively explore a green transformation path that combines social responsibility with economic benefits.
Fourth, we should promote the experience of pilot reforms, explore suitable development directions for green finance, and complete the transformation and upgrade from the original economic model to the green finance system. Drawing on the achievements of the existing green finance reform and innovation pilot zones, local governments, under the leadership of the central government, will give full play to their subjective initiative to further explore the green finance development model and establish a green finance development regional model with strong enforceability, sustainability, a complete industrial chain, and distinctive features in each administrative region.
Fifth, promote the integration of green finance and the concept of sustainable development to form a more natural, social, ecological, economic, and efficient use of natural resources in the process of the basic relationship to ensure global sustainable development. At the micro level, the sustainability of enterprise operations focuses on the formation of a healthy, stable, and continuously growing business model and the formation of a positive and mutually beneficial game between operators, capital owners, employees, and other stakeholders. At the macro level, compared with the previous system, the economic construction guided by the concept of sustainable development focuses more on the prevention, avoidance, and dispersion of systemic and non-systemic risks, which is conducive to the stability and prosperity of the social economy.

8. Conclusions

In this paper, the impact of green finance policy reform on urban air quality and the transmission mechanism were studied by using the 2017 “General Plan on the Establishment of Five Green Finance Reform and Innovation Pilot Zones” as a policy impact and relying on the 2014–2018 Chinese Urban Air Quality Index. The research results show that green financial reform can reduce the AQI by 1.463, which explains 19.89% of the change in index before and after the policy. Green financial reform reduces AQI levels by influencing important regional economy factors such as city GDP, government spending, household savings, and the innovation index. There are positive correlations between green financial reform and regional economic development. The parallel trend test and placebo test showed strong stability. Therefore, we also note that the fact that the financial development level (residents’ deposits and the ratio of GDP) and urban air quality have a significant negative correlation means that, in addition to the green financial policy related to the environment, a higher level of overall financial development can also help improve air quality. Negative correlations exist between the regional economy and city AQI. Mechanism analysis shows green finance promotes enterprises’ green innovation by changing the incentives at the financing end.
Environmental pollution has been effectively curbed after the implementation of the green financial policy. It mainly promotes the high energy consumption and high pollution industries to consciously improve the production environmental protection standards and transform green production by improving the green innovation ability of enterprises and the overall innovation ability of cities, so as to guide the transformation and upgrading of the industrial structure, avoid the possible negative bias impact of policy intervention on the market economy, reduce environmental pollution at the micro and macro levels, and promote the process of ecological civilization construction.
This study provides empirical support for green finance policies to effectively curb environmental pollution and provides reference for green finance development, improvement of the green finance system, and long-term ecological civilization construction for developing countries under the goal of carbon neutrality. In domestic views, it will be referential for the formation of green financial policies and the development of green financial reform pilot zone. As for the global influences, the study will assist in peaking carbon dioxide emissions and achieving carbon neutrality, as well as serve as a reference for green financial system improvement and global sustainable development. Raising regional economic development levels through the macroeconomic regulation of green financial policies can be effective for controlling air quality such as the AQI. Developing countries with similar statuses can draw on the experiences of the processing method, the results of China’s green financial reform pilot zones, and the establishment of green financial policies. This study could be further optimized by a comprehensive analysis of more indicators. Additionally, both regions, which are just focused on the realization of green finance, could be further expanded after being extended to more pilot regions that aim to explore the support for modern agriculture and clean energy or the use of green resources.

Author Contributions

Conceptualization, P.C. and M.W.; methodology, D.Z.; software, Z.C.; formal analysis, D.Z. and P.C.; funding acquisition, M.W.; investigation, L.H.; data curation, D.Z. and P.C.; writing—review and editing, M.W.; Z.C. and L.H.; visualization, D.Z. and Z.C.; supervision, L.H.; project administration, D.Z. All authors have read and agreed to the published version of the manuscript.

Funding

The project “iESG—an integrated green financial service platform for small and medium-sized enterprises (The 8th China International College Students’ “Internet+” Innovation and Entrepreneurship Competition 2022)”; The project “Analysis and empirical study on the transmission mechanism of green financial reform on the ecological environment (the 18th “Challenge Cup” National undergraduate curricular academic competition works 2023)”; the project “Digital inclusive financial impact mechanism”.

Institutional Review Board Statement

Not applicable.

Informed Consent Statement

Not applicable.

Data Availability Statement

Not applicable.

Conflicts of Interest

The authors declare no conflict of interest.

References

  1. Huang, L.; Zhen, L.; Wang, J.; Zhang, X. Blockchain implementation for circular supply chain management: Evaluating critical success factors. Ind. Mark. Manag. 2022, 102, 451–464. [Google Scholar] [CrossRef]
  2. Meng, F.; Zhang, W. Digital finance and regional green innovation: Evidence from Chinese cities. Environ. Sci. Pollut. Res. 2022, 29, 89498–89521. [Google Scholar] [CrossRef]
  3. Lee, C.-C.; Lee, C.-C. How does green finance affect green total factor productivity? Evidence from China. Energy Econ. 2022, 107, 105863. [Google Scholar] [CrossRef]
  4. Koo, J. Technology spillovers, agglomeration, and regional economic development. J. Plan. Lit. 2005, 20, 99–115. [Google Scholar] [CrossRef]
  5. Thomas, J.M.; Darnton, J. Social diversity and economic development in the metropolis. J. Plan. Lit. 2006, 21, 153–168. [Google Scholar] [CrossRef]
  6. Klevas, V.; Streimikiene, D.; Kleviene, A. Sustainability assessment of the energy projects implementation in regional scale. Renew. Sustain. Energy Rev. 2009, 13, 155–166. [Google Scholar] [CrossRef]
  7. Yeung, H.W.-C. Transnational Corporations, Global Production Networks, and Urban and Regional Development: A Geographer’s Perspective on Multinational Enterprises and the Global Economy. Growth Chang. 2009, 40, 197–226. [Google Scholar] [CrossRef]
  8. Matejovsky, L.; Mohapatra, S.; Steiner, B. The Dynamic Effects of Entrepreneurship on Regional Economic Growth: Evidence from Canada. Growth Chang. 2014, 45, 611–639. [Google Scholar] [CrossRef]
  9. Lee, C.-C.; Lee, C.-C.; Chang, C.-P. Globalization, Economic Growth and Institutional Development in China. Glob. Econ. Rev. 2015, 44, 31–63. [Google Scholar] [CrossRef]
  10. Su, Y.; An, X.-l. Application of threshold regression analysis to study the impact of regional technological innovation level on sustainable development. Renew. Sustain. Energy Rev. 2018, 89, 27–32. [Google Scholar]
  11. Gao, J.; Zhang, Y.-C.; Zhou, T. Computational socioeconomics. Phys. Rep. Rev. Sect. Phys. Lett. 2019, 817, 1–104. [Google Scholar]
  12. Cvijanovic, D.; Ignjatijevic, S.; Tankosic, J.V.; Cvijanovic, V. Do Local Food Products Contribute to Sustainable Economic Development? Sustainability 2020, 12, 2847. [Google Scholar] [CrossRef]
  13. Duvivier, C. Do Protected Nature Reserves Enhance Local Economic Development? A Literature Review. Rev. D Econ. Polit. 2021, 131, 849–886. [Google Scholar]
  14. Zhang, J.; Yang, G.; Ding, X.; Qin, J. Can green bonds empower green technology innovation of enterprises? Environ. Sci. Pollut. Res. 2022, 1–13. [Google Scholar] [CrossRef]
  15. Zhao, J.; Taghizadeh-Hesary, F.; Dong, K.; Dong, X. How green growth affects carbon emissions in China: The role of green finance. Econ. Res. Ekon. Istraz. 2022, 36, 2090–2111. [Google Scholar] [CrossRef]
  16. Monteiro, A.; Vieira, M.; Gama, C.; Miranda, A.I. Towards an improved air quality index. Air Qual. Atmos. Health 2017, 10, 447–455. [Google Scholar] [CrossRef]
  17. Han, X.; Fang, W.; Li, H.; Wang, Y.; Shi, J. Heterogeneity of influential factors across the entire air quality spectrum in Chinese cities: A spatial quantile regression analysis. Environ. Pollut. 2020, 262, 114259. [Google Scholar] [CrossRef]
  18. Pu, H.; Luo, K.; Wang, P.; Wang, S.; Kang, S. Spatial variation of air quality index and urban driving factors linkages: Evidence from Chinese cities. Environ. Sci. Pollut. Res. 2017, 24, 4457–4468. [Google Scholar] [CrossRef]
  19. Xu, L.J.; Zhou, J.X.; Guo, Y.; Wu, T.M.; Chen, T.T.; Zhong, Q.J.; Ou, C.Q. Spatiotemporal pattern of air quality index and its associated factors in 31 Chinese provincial capital cities. Air Qual. Atmos. Health 2017, 10, 601–609. [Google Scholar] [CrossRef]
  20. Huang, W.; Wang, H.; Wei, Y. Endogenous or Exogenous? Examining Trans-Boundary Air Pollution by Using the Air Quality Index (AQI): A Case Study of 30 Provinces and Autonomous Regions in China. Sustainability 2018, 10, 4220. [Google Scholar] [CrossRef]
  21. Gu, J. Effects of Patent Policy on Outputs and Commercialization of Academic Patents in China: A Spatial Difference-in-Differences Analysis. Sustainability 2021, 13, 13459. [Google Scholar] [CrossRef]
  22. Kolak, M.; Anselin, L. A Spatial Perspective on the Econometrics of Program Evaluation. Int. Reg. Sci. Rev. 2020, 43, 128–153. [Google Scholar] [CrossRef]
  23. Wang, Y.; Lei, X.; Long, R.; Zhao, J. Green Credit, Financial Constraint, and Capital Investment: Evidence from China’s Energy-intensive Enterprises. Environ. Manag. 2020, 66, 1059–1071. [Google Scholar] [CrossRef] [PubMed]
  24. Wang, H.; Qi, S.; Zhou, C.; Zhou, J.; Huang, X. Green credit policy, government behavior and green innovation quality of enterprises. J. Clean. Prod. 2022, 331, 129834. [Google Scholar] [CrossRef]
  25. Zhang, W.; Liu, X.; Wang, D.; Zhou, J. Digital economy and carbon emission performance: Evidence at China’s city level. Energy Policy 2022, 165, 112927. [Google Scholar] [CrossRef]
Figure 1. Geographical illustration of Huzhou and Quzhou.
Figure 1. Geographical illustration of Huzhou and Quzhou.
Sustainability 15 04068 g001
Figure 2. Framework of research flow.
Figure 2. Framework of research flow.
Sustainability 15 04068 g002
Figure 3. Annual average AQI trend of each city in Zhejiang Province during 2014–2018.
Figure 3. Annual average AQI trend of each city in Zhejiang Province during 2014–2018.
Sustainability 15 04068 g003
Figure 4. Financial development of cities in Zhejiang Province during 2014–2018.
Figure 4. Financial development of cities in Zhejiang Province during 2014–2018.
Sustainability 15 04068 g004
Figure 5. Parallel trend test.
Figure 5. Parallel trend test.
Sustainability 15 04068 g005
Figure 6. Probability density function of placebo test coefficient.
Figure 6. Probability density function of placebo test coefficient.
Sustainability 15 04068 g006
Table 1. China green finance reform and innovation pilot zone.
Table 1. China green finance reform and innovation pilot zone.
TimeProvince (District)AreaDocument
Guizhou ProvinceGuian New DistrictOverall plan for building green finance Reform Pilot Zone in Guian New District of Guizhou Province.
Zhejiang ProvinceQuzhou City
Huzhou City
Overall plan of building green finance reform pilot zones in Huzhou and Quzhou of Zhejiang Province.
June 2017
(First batch)
Jiangxi ProvinceGanjiang New DistrictOverall plan for building green Finance Reform Pilot Zone in Ganjiang New Area of Jiangxi Province.
Guangdong ProvinceGuangzhou City Huadu DistrictOverall plan for building a pilot zone for green Finance reform in Guangzhou, Guangdong Province.
Xinjiang Uygur Autonomous RegionChangji Prefecture
Hami City
Karamay City
Overall plan for building green finance reform pilot zones in Hami, Changji and Karamay of Xinjiang Uygur Autonomous Region.
November 2019
(Second batch)
Gansu ProvinceLanzhou New DistrictOverall plan for building green Finance Reform Pilot zone in Lanzhou New Area of Gansu Province.
Table 2. Literature review of research status.
Table 2. Literature review of research status.
Authors (Year)Literature SourceMain Idea
Koo [4]Journal of Planning LiteratureTechnology spillovers and agglomeration are serious issues in regional economic development.
Thomas and Darnton [5]Journal of Planning LiteratureRegional economic development is related to metropolitan economic growth.
Klevas, Streimikiene, and Kleviene [6]Renewable and Sustainable Energy ReviewsIntegration of sustainable energy projects into the regional development process may create a positive effect on regional development goals.
Yeung [7]Growth and ChangeTransnational corporations and their activity are one of the keys to understanding urban and regional development.
Matejovsky, Mohapatra, and Steiner [8]Growth and ChangeEntrepreneurship plays an important role in determining regional development.
Lee, Lee, and Chang [9]Global Economic ReviewDifferent globalization indices have different impacts on regional economic growth.
Sun and An [10]Renewable and Sustainable Energy ReviewsThere is a significant double threshold effect of the regional technological innovation level on regional sustainable development.
Gao, Zhang, and Zhou [11]Physics Reports-Review Section of Physics LettersThe structure of socioeconomic systems and provided estimation of socioeconomic status for regional economic development.
Cvijanovic, Ignjatijevic, Tankosic, and Cvijanovic [12]SustainabilityLocal food production benefits sustainable regional development, and it is a pillar of sustainable regional development strategies.
Duvivier [13]Revue D Economie PolitiqueProtected areas are increasingly created with the aim of also promoting local economic development.
Table 3. Descriptive statistical results.
Table 3. Descriptive statistical results.
Variable NameObservation NumberMean ValueStandard DeviationMinimum ValueMaximum Value
Air Quality Index (AQI)24,10374.2033.0314444
Annual average AQI24,10374.2116.6935.26169.53
GDP (CNY 100 million)19,8744391330688614,312
Number of industrial enterprises19,874369821213537602
Government spending/GDP19,8740.160.060.080.33
The output value of the secondary and tertiary industries/GDP19,8740.460.050.330.54
Household savings/GDP19,8740.820.160.591.14
Fixed investment/GDP19,8740.680.190.411.23
Number of patents granted (logarithm)83495.641.7708.44
Number of patent applications (logarithm)79869.660.948.0210.88
Number of utility model patent Applications (logarithm)79868.950.867.5010.15
Index of innovation12,3643.021.061.265.39
Table 4. Results of baseline regression.
Table 4. Results of baseline regression.
(1)(2)(3)
AQIAQIAQI
t r e a t i t × p o s t i t −1.757 ***
(0.606)
−1.463 **
(0.728)
−2.311 **
(1.051)
City GDP (logarithm) 19.56 ***
(8.242)
20.16 **
(11.159)
Government spending/GDP −6.065
(25.771)
48.0
(47.054)
The output value of the secondary and tertiary industries/GDP 13.76 *
(8.697)
7.63 ***
(3.497)
Household savings/GDP 18.18 *
(10.613)
14.96 **
(7.427)
Fixed investment/GDP −9.093 **
(4.180)
−11.35 **
(5.173)
Number of industrial enterprises (logarithm) 11.48 **
(4.652)
15.39 **
(8.071)
Urban fixation effectYesYesYes
Date fixation effectYesYesYes
Only winter samples are retainedNoNoYes
The number of samples observed24,10319,8693960
R-squared0.6980.6920.706
***, **, and *, respectively, indicate that the coefficients are significant at the significance levels of 1%, 5%, and 10%, the same as below.
Table 5. Regression results of mechanism analysis.
Table 5. Regression results of mechanism analysis.
(1)(2)(3)
Government Science and Technology Expenditure/GDPUrban Innovation IndexNumber of Invention Patent ApplicationsNumber of Invention Patents Granted
t r e a t i t × p o s t i t 0.00073 **
(0.000279)
0.93 ***
(0.223)
2.71 *
(1.603)
8.65 *
(4.832)
City GDP (logarithm)−0.0035
(0.00375)
−0.40
(1.453)
−3.20 *
(2.526)
−9.02 **
(4.295)
Government spending/GDP0.0077
(0.00608)
0.28 ***
(0.044)
−0.54
(8.676)
−8.86 ***
(2.464)
The output value of the secondary and tertiary industries/GDP0.0039
(0.00842)
1.55
(1.147)
1.40
(4.91)
19.31
(17.05)
Household savings/GDP−0.0051 *
(0.00248)
0.89 **
(0.385)
−1.40 *
(0.809)
−8.86 ***
(2.464)
Fixed investment/GDP−0.00081
(0.00340)
0.88 **
(0.510)
0.53
(5.500)
−7.65
(12.48)
Number of industrial enterprises (logarithm)−0.0015
(0.00156)
1.43 ***
(0.507)
−0.61
(3.577)
8.29
(8.487)
Urban fixation effectYesYesYesYes
Date fixation effectYesYesYesYes
The number of samples observed19,87412,00179867986
R-squared0.9430.9980.9930.994
***, **, and *, respectively, indicate that the coefficients are significant at the significance levels of 1%, 5%, and 10%.
Table 6. Policies and contents of international cooperation in green finance in China.
Table 6. Policies and contents of international cooperation in green finance in China.
Release TimePolicy DocumentThe Main Content
August 2016Guidelines on building a green financial systemChina has made “promoting international cooperation in green finance” an important part of building a green finance system and put forward specific measures in three aspects: “extensively carrying out international cooperation in green finance”, “actively yet prudently promoting the two-way opening of the green securities market”, and “promoting the green level of outbound investment”.
October 2020Guidelines on Promoting investment and financing in response to climate changeIt emphasizes “introducing international capital and foreign investors” and “actively learning from international good practices and financial innovation”, such as including the government’s green fund and private capital cooperation (PPP) model and a mandatory information disclosure mechanism in policy documents.
February 2021Guidelines on accelerating the establishment and improvement of a green, low-carbon and circular economic development systemChina will support financial institutions and related enterprises to carry out green financing in the international market, promote the convergence of international green finance standards, and orderly promote the two-way opening of the green finance market as an important part of the current establishment of a sound green, low-carbon, and circular development economic system.
Disclaimer/Publisher’s Note: The statements, opinions and data contained in all publications are solely those of the individual author(s) and contributor(s) and not of MDPI and/or the editor(s). MDPI and/or the editor(s) disclaim responsibility for any injury to people or property resulting from any ideas, methods, instructions or products referred to in the content.

Share and Cite

MDPI and ACS Style

Zhang, D.; Cheng, P.; Wang, M.; Chen, Z.; Huang, L. The Impact of Green Financial Policy on the Regional Economic Development Level and AQI—Evidence from Zhejiang Province, China. Sustainability 2023, 15, 4068. https://doi.org/10.3390/su15054068

AMA Style

Zhang D, Cheng P, Wang M, Chen Z, Huang L. The Impact of Green Financial Policy on the Regional Economic Development Level and AQI—Evidence from Zhejiang Province, China. Sustainability. 2023; 15(5):4068. https://doi.org/10.3390/su15054068

Chicago/Turabian Style

Zhang, Daping, Pinzhen Cheng, Minxing Wang, Zhenming Chen, and Lufei Huang. 2023. "The Impact of Green Financial Policy on the Regional Economic Development Level and AQI—Evidence from Zhejiang Province, China" Sustainability 15, no. 5: 4068. https://doi.org/10.3390/su15054068

APA Style

Zhang, D., Cheng, P., Wang, M., Chen, Z., & Huang, L. (2023). The Impact of Green Financial Policy on the Regional Economic Development Level and AQI—Evidence from Zhejiang Province, China. Sustainability, 15(5), 4068. https://doi.org/10.3390/su15054068

Note that from the first issue of 2016, this journal uses article numbers instead of page numbers. See further details here.

Article Metrics

Back to TopTop