Incorporating Traditional Knowledge into Science-Based Sociotechnical Measures in Upper Watershed Management: Theoretical Framework, Existing Practices and the Way Forward
Abstract
1. Introduction
2. Methods
3. Traditional Knowledge in Watershed Management
3.1. Definition and Scope
3.2. Recognition of Traditional Knowledge in a Watershed-Related Regulatory System
3.3. Traditional Knowledge-Based Watershed Management Practices in Various Regions
3.3.1. Nusa Tenggara: Small Islands with a Dry Climate and Low Population Density
3.3.2. Java: A Densely Populated Area with High Rates of Population Growth and Land Conversion
3.3.3. Sulawesi: Areas with Low Population Density and High Hydrometeorological Disaster Potential
3.3.4. Kalimantan: An Area with Extensive Tropical Forests Rich in Minerals with High Potential for Forest Fires
3.4. Limitations and Constraints
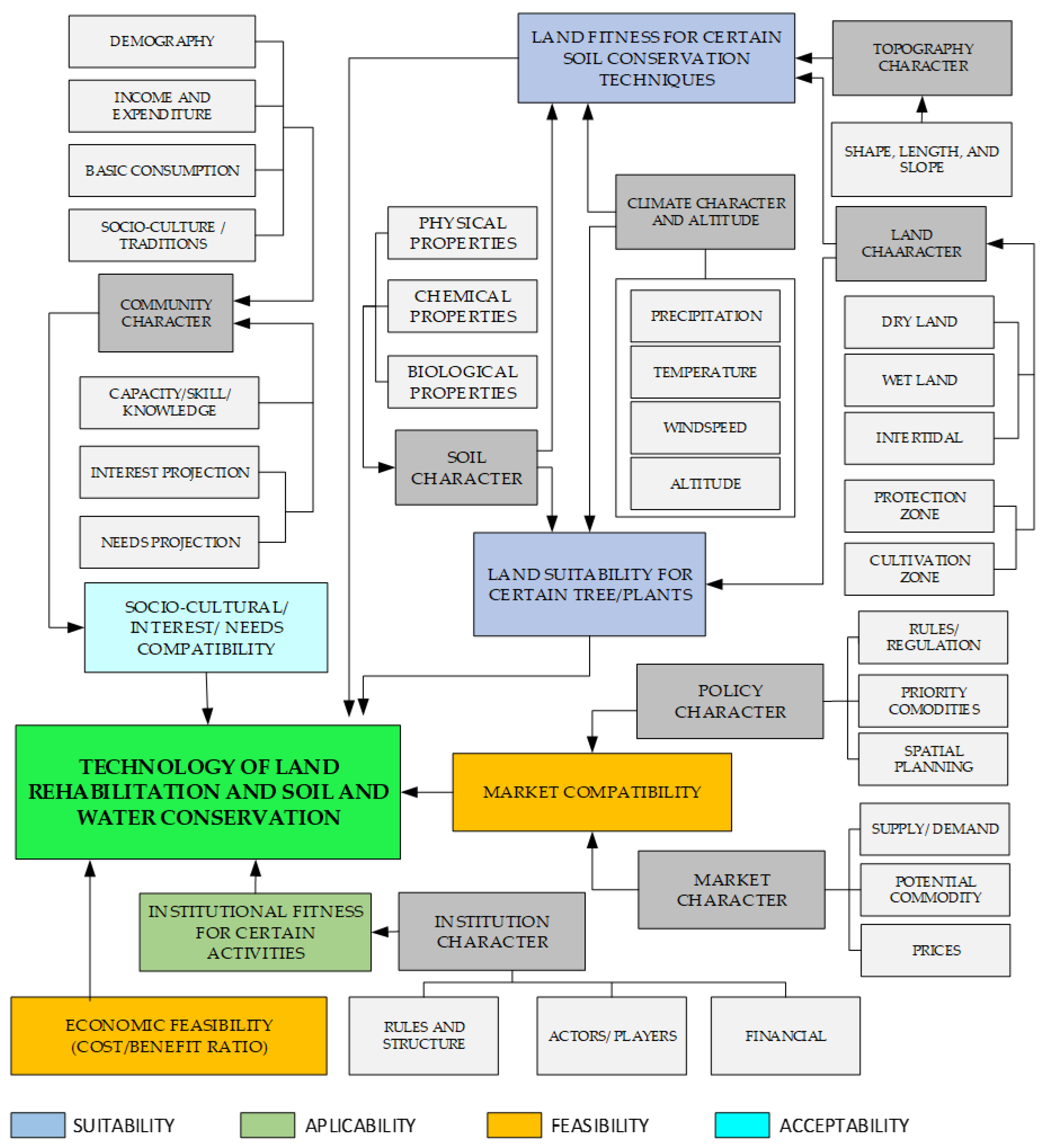
4. Sociotechnical Measures: Theoretical Frameworks
5. Incorporating Traditional Knowledge into Science-Based Sociotechnical Measures
5.1. Planning Stages
5.2. Implementation Stages
5.3. Monitoring and Evaluation Stages
6. The Way Forward: Ensuring Traditional Knowledge Sustainability
6.1. Mainstreaming Traditional Values and Empowering the Community
6.2. The Documentation, Patenting, and Transferring of Traditional Knowledge to the Next Generation
7. Conclusions
Author Contributions
Funding
Institutional Review Board Statement
Informed Consent Statement
Data Availability Statement
Acknowledgments
Conflicts of Interest
References
- Ministry of Environment and Forestry. The State of the Indonesia’s Forests 2020; Ministry of Environment and Forestry: Jakarta, Indonesia, 2020; p. 118. Available online: https://www.menlhk.go.id/site/single_post/4697/statistik-2020 (accessed on 1 February 2023).
- Rahman, A. Development of an Integrated Traditional and Scientific Knowledge Base: A Mechanism for Accessing and Documenting Traditional Knowledge for Benefit Sharing, Sustainable Socio-Economic Development and Poverty Alleviation. In Protecting and Promoting Traditional Knowledge: Systems, National Experiences and International Dimensions; United Nations: Geneva, Switzerland; United Nations Conference on Trade and Development: New York, NY, USA; Geneva, Switzerland, 2004; pp. 313–324. Available online: https://unctad.org/system/files/official-document/ditcted10_en.pdf#page=333 (accessed on 1 February 2023).
- Singh, G.; Kumar, V.; Sharma, K.; Singh, A.; Buttar, T.S.; Gupta, R.K.; Mir, G.; Kumar, A. Participatory Rural Appraisal (PRA) Approach for Watershed Management in India: A review. Int. J. Curr. Microbiol. Appl. Sci. 2017, 6, 1924–1940. [Google Scholar] [CrossRef]
- Abreu, J.S.; Domit, C.; Zappes, C.A. Is there dialogue between researchers and traditional community members? The importance of integration between traditional knowledge and scientific knowledge to coastal management. Ocean. Coast. Manag. 2017, 141, 10–19. [Google Scholar] [CrossRef]
- Yoganand, B.; Gebremedhin, T. Participatory watershed management for sustainable rural livelihoods in India. In Proceedings of the Southern Agricultural Economics Association 2006 Annual Meeting, Orlando, FL, USA, 5–8 February 2006. [Google Scholar] [CrossRef]
- Baek, J.S.; Kim, S.; Pahk, Y.; Manzini, E. A sociotechnical framework for the design of collaborative services. Des. Stud. 2018, 55, 54–78. [Google Scholar] [CrossRef]
- Berkes, F. Sacred Ecology; Routledge: London, UK, 2017. [Google Scholar] [CrossRef]
- Berkes, F.; Colding, J.; Folke, C. Rediscovery of Traditional Ecological Knowledge as Adaptive Management. Ecol. Appl. 2000, 10, 1251–1262. [Google Scholar] [CrossRef]
- Earthrise. Why Indigenous Wisdom Is an Antidote to the Climate Crisis. 2021. Available online: https://www.earthrise.studio/reads/why-indigenous-wisdom-is-an-antidote-to-the-climate-crisis (accessed on 29 September 2022).
- Bruchac, M.M. Indigenous Knowledge and Traditional knowledge. In Encyclopedia of Global Archaeology; Smith, C., Ed.; Springer Science and Business Media: New York, NY, USA, 2014; pp. 3814–3824. Available online: https://repository.upenn.edu/anthro_papers/171/ (accessed on 1 February 2023).
- Mardan, N.; Ramadhan, S. Pengelolaan Hutan Berbasis Kearifan Lokal Masyarakat Buton Selatan. Adm. J. Ilm. Ilmu Adm. Negara 2022, 11, 75–83. [Google Scholar]
- Khalafzai, M.-A.K.; McGee, T.K.; Parlee, B. Flooding in the James Bay region of Northern Ontario, Canada: Learning from traditional knowledge of Kashechewan First Nation. Int. J. Disaster Risk Reduct. 2019, 36, 101100. [Google Scholar] [CrossRef]
- Punchay, K.; Inta, A.; Tiansawat, P.; Balslev, H.; Wangpakapattanawong, P. Traditional knowledge of wild food plants of Thai Karen and Lawa (Thailand). Genet. Resour. Crop Evol. 2020, 67, 1277–1299. [Google Scholar] [CrossRef]
- Chen, T.-L.; Cheng, H.-W. Applying traditional knowledge to resilience in coastal rural villages. Int. J. Disaster Risk Reduct. 2020, 47, 101564. [Google Scholar] [CrossRef]
- Badan Pusat Statistik. Kewarganegaraan, Suku Bangsa, Agama, dan Bahasa Sehari-Hari Penduduk Indonesia: Hasil Sensus Penduduk 2010; Badan Pusat Statistik: Jakarta, Indonesia, 2010; p. viii+54. Available online: https://www.bps.go.id/publication/2012/05/23/55eca38b7fe0830834605b35/kewarganegaraan-suku-bangsa-agama-dan-bahasa-sehari-hari-penduduk-indonesia.html (accessed on 1 February 2023).
- Partasasmita, R.; Cahyani, N.T.; Iskandar, J. Local knowledge of the community in Cintaratu Village, Pangandaran, Indonesia on traditional landscapes for sustainable land management. Biodiversitas J. Biol. Divers. 2020, 21, 3606–3616. [Google Scholar] [CrossRef]
- Istiqamah; Mugnisjah, W.Q.; Gunawan, A. Model Design of Traditional Settlement of Sasak Limbungan, East Lombok Regency, West Nusa Tenggara. IOP Conf. Ser. Earth Environ. Sci. 2020, 501, 012038. [Google Scholar] [CrossRef]
- Njurumana, G.N.; Kaho, N.P.L.B.R.; Iswandono, E.; Huky, S.S.W.; Mooy, B.Z.; Fatmawati, F.; Kian, D.A.; Nomeni, Y.F. The livelihood challenge of forest honey bee farmers amidst COVID-19 pandemic in Mutis, Indonesia. For. Soc. 2021, 5, 526–542. [Google Scholar] [CrossRef]
- Openg, V.T.K. Mamar Sebagai Kearifan Ekologi Masyarakat Adat Atoin Meto dalam Kaitan Pelestarian Sumber Daya Air di Desa Femnasi, Timor Tengah Utara. Humanis 2015, 13, 1–8. [Google Scholar]
- Suek, J.; Irham, S.H.; Waluyati, L.R. Production risks of mamar, a traditional agroforestry system in Timor Island, East Nusa Tenggara Province, Indonesia. Asian J. Agri. Biol. 2018, 6, 434–441. [Google Scholar]
- Njurumana, G.N. Penerapan Sistem Mondu dan Upaya Masyarakat Dalam Konservasi Daerah Aliran Sungai Palamedu di Pulau Sumba. Info Hutan 2007, 6, 21–29. [Google Scholar]
- Njurumana, G.N.; Sadono, R.; Marsono, D. Ecosystem Services of Indigenous Kaliwu Agroforestry System in Sumba, Indonesia. In Proceedings of the E3S Web of Conferences, Yogyakarta, Indonesia, 23 September 2021; p. 04002. [Google Scholar] [CrossRef]
- Njurumana, G.N.D.; Prasetyo, B.D. Lende Ura, sebuah inisiatif masyarakat dalam rehabilitasi hutan dan lahan di Sumba Barat Daya. J. Anal. Kebijak. Kehutan. 2010, 7, 97–110. [Google Scholar] [CrossRef]
- Martini, E.; Roshetko, J.M.; Purnomosidhi, P.; Sebastien, G. Agroforestry Extension Needs for Land Rehabilitation in East Sumba, East Nusa Tenggara, Indonesia; World Agroforestry Centre: Bogor, Indonesia, 2016; Available online: http://apps.worldagroforestry.org/downloads/Publications/PDFS/WP16078.pdf (accessed on 1 February 2023).
- Abdurrahim, A.Y. Skema Hutan Kemasyarakatan (HKM) kolaboratif sebagai solusi penyelesaian konflik pengelolaan SDA di Hutan Sesaot, Lombok Barat. Sodality J. Sosiol. Pedesaan 2015, 3. Available online: https://core.ac.uk/download/pdf/296553749.pdf (accessed on 1 February 2023).
- Rahman., K.M.P.H. Mitra Sesaot dan Sistem Wanatani Yang Diterapkannya di Desa Sesaot. In Proceedings of the Wanatani di Nusa Tenggara: Prosiding Lokakarya Wanatani se Nusa Tenggara, Denpasar, Indonesia, 11–14 November 2002. [Google Scholar]
- Roshetko, J.M. Wanatani di Nusa Tenggara: Ringkasan Hasil Lokakarya. In Proceedings of the Wanatani di Nusa Tenggara: Prosiding Lokakarya Wanatani se Nusa Tenggara, Denpasar, Indonesia, 11–14 November 2002. [Google Scholar]
- Fay, C.; Sirait, M. Apakah Dampak Lingkungan Sistem Wanatani? Perdebataan Fungsi Publik dan Privat, Wanatani yang Dikelola oleh Rakyat atas Tanah dan Sumber Daya Alam Lainnya. In Proceedings of the Wanatani di Nusa Tenggara: Prosiding Lokakarya Wanatani se Nusa Tenggara, Denpasar, Indonesia, 11–14 November 2002. [Google Scholar]
- Rahayu, M.; Keim, A.P.; Nikmatullah, M.; Rustiami, H.; Susan, D.; Sujarwo, W. The Ethnoecology of Sasak people in Mandalika, Lombok Island: Local Knowledge and Wisdom in Relation with Land Use. J. Pendidik. IPA Indones. 2021, 10, 407–415. [Google Scholar] [CrossRef]
- Jayadi, E.M.; Soemarno, S. Analisis Transformasi Awig-Awig Dalam Pengelolaan Hutan Adat (Studi Kasus pada Komunitas Wetu Telu di Daerah Bayan, Lombok Utara). Indones. Green Technol. J. 2014, 3, 39–50. [Google Scholar]
- Mukhtar, M.; Soemarno, J.; Kliwon, H. Pengelolaan Program Hutan Kemasyarakatan Berbasis Kearifan Lokal: Studi Kasus di Kawasan Hutan Lindung Sesaot Lombok Barat. J. WACANA 2010, 13, 343–357. [Google Scholar] [CrossRef]
- Njurumana, G.N.; Pujiono, E.; Da Silva, M.M.; Oematan, O.K. Ecological Performance of Local Initiatives on Water Resources Management in Timorese Communities, Indonesia. IOP Conf. Ser. Earth Environ. Sci. 2021, 914, 012031. [Google Scholar] [CrossRef]
- Finariyah, F.; Masruroh, N.N. Ili-Ili: A Local Knowledge of Water Management in Temangung Regency, Central Java. In Proceedings of the E3S Web of Conferences, Semarang, Indonesia, 5 November 2021; p. 02008. [Google Scholar] [CrossRef]
- Ben-zhi, Z.; Mao-yi, F.; Jin-zhong, X.; Xiao-sheng, Y.; Zheng-cai, L. Ecological functions of bamboo forest: Research and Application. J. For. Res. 2005, 16, 143–147. [Google Scholar] [CrossRef]
- Daldjoeni, N. Pranatamangsa, the Javanese agricultural calendar—Its bioclimatological and sociocultural function in developing rural life. Environmentalist 1984, 4, 15–18. [Google Scholar] [CrossRef]
- Retnowati, A.; Anantasari, E.; Marfai, M.A.; Dittmann, A. Environmental Ethics in Local Knowledge Responding to Climate Change: An Understanding of Seasonal Traditional Calendar PranotoMongso and its Phenology in Karst Area of GunungKidul, Yogyakarta, Indonesia. Procedia Environ. Sci. 2014, 20, 785–794. [Google Scholar] [CrossRef]
- Retnowati, A. Culture and Risk Based Water and Land Management in Karst Areas: An Understanding of Local Knowledge in Gunungkidul, Java, Indonesia; Universitätsbibliothek: Giessen, Germany, 2014; Available online: http://geb.uni-giessen.de/geb/volltexte/2014/11216/ (accessed on 1 February 2023).
- Bahagia, B.; Mangunjaya, F.M.; Anna, Z.; Wibowo, R. Indigenious Knowledge of Urug Societies for Agriculture Irrigation in Bogor West Java. J. Sos. Hum. 2020, 11, 169–181. [Google Scholar] [CrossRef]
- Utomo, A.P.; Al Muhdhar, M.H.I.; Syamsuri, I.; Indriwati, S.E. Local knowledge of the using tribe farmers in environmental conservation in Kemiren Village, Banyuwangi, Indonesia. Biosfer 2020, 13, 14–27. [Google Scholar] [CrossRef]
- Sumarwati, S.; Sukarno, S.; Anindyarini, A.; Lestari, D.W. Integration of Traditional Ecological Knowledge in-To Primary School Learning. RETORIKA J. Bhs. Sastra Dan Pengajarannya 2020, 13, 346–357. [Google Scholar] [CrossRef]
- Sumarwati, S. Traditional ecological knowledge on the slope of Mount Lawu, Indonesia: All about non-rice food security. J. Ethn. Foods 2022, 9, 1–13. [Google Scholar] [CrossRef]
- Naing, N.; Santosa, H.R.; Soemarno, I. Kearifan lokal tradisional masyarakat nelayan pada permukiman mengapung di Danau Tempe Sulawesi Selatan. Local Wisdom: J. Ilm. Kaji. Kearifan Lokal 2009, 1, 19–26. [Google Scholar] [CrossRef]
- Awaliyah, N.R.; Hasriyanti, H.; Maddatuang, M. Kearifan Lokal Paseng Ri Ade’dan Pemberdayaan Masyarakat Adat Karampuang dalam Upaya Pelestarian Hutan. LaGeografia 2020, 18, 221–230. [Google Scholar] [CrossRef]
- Sulistianingsih, E. Kearifan Lokal Masyarakat Adat To Cerekang dalam Pelestarian Sumber Daya Alam (Studi Fenomenologi di Desa Manurung, Kecamatan Malili, Kabupaten Luwu Timur); Universitas Hasanuddin: Makassar, Indonesia, 2022; Available online: http://repository.unhas.ac.id/id/eprint/13238/ (accessed on 1 February 2023).
- Kamaluddin, K.; Mustolehudin, M. Pasang Ri Kajang: Nilai-nilai Kearifan Lokal dalam Pelestarian Lingkungan Hutan di Bulukumba Sulawesi Selatan. Penamas 2020, 33, 133–152. Available online: https://penamas.kemenag.go.id/index.php/penamas/article/view/385 (accessed on 1 February 2023). [CrossRef]
- Surtikanti, H.K.; Syulasmi, A.; Ramdhani, N. Traditional Knowledge of Local Wisdom of Ammatoa Kajang Tribe (South Sulawesi) about Environmental Conservation. J. Phys. Confrence Ser. 2017, 9, 12122. [Google Scholar] [CrossRef]
- Astriani, N.; Nurlinda, I.; Imami, A.A.D.; Asdak, C. Pengelolaan Sumber Daya Air Berdasarkan Kearifan Tradisional: Perspektif Hukum Lingkungan. Arena Huk. 2020, 13, 197–217. [Google Scholar] [CrossRef]
- Nugroho, H.Y.S.H. Tanaman Ubi Jalar: Tanaman Serbaguna untuk Konservasi Tanah dan Air di DAS Saddang, Sulawesi Selatan. Seri Teknol. Konserv. Tanah Dan Air 2006. [Google Scholar]
- Hardjanto, H.; Patabang, M. Application of the brandis method for yield regulation of pine private forest in Tana Toraja. J. Manaj. Hutan Trop. 2019, 25, 82. [Google Scholar] [CrossRef]
- Rima, G. Persepsi Mayarakat Toraja Pada Upacara Adat Rambu Solo’ Dan Implikasinya Terhadap Kekerabatan Masyarakat Di Kecamatan Makale Kabupaten Tana Toraja. Phinisi Integr. Rev. 2019, 2, 227–237. [Google Scholar] [CrossRef]
- Imran, T. Reciprocal Management in MAPALUS as A Model of Community Economic Empowerment in Southeast Minahasa, North Sulawesi. J. Int. Conf. Proc. 2018, 1, 1–10. [Google Scholar] [CrossRef]
- Samalobula, Y.; La Buke, J. Pertanian Organik Labalawa, Sebuah Kearifan Lokal Berusia Ratusan Tahun di Kota Baubau Provinsi Sulawesi Tenggara. In Proceedings of the Prosiding Seminar Nasional Pertanian Organik Bogor, Bogor, Indonesia, 18–19 June 2014; p. 19. Available online: http://balittro.litbang.pertanian.go.id/wp-content/uploads/2015/10/8-Ray-March-Pertanian-Organik-Labalawa-Sulawesi-Tenggara.pdf (accessed on 1 February 2023).
- Saleh, S. Kearifan lokal masyarakat kaili di sulawesi tengah. Academica 2013, 5, 1126–1134. [Google Scholar]
- Farah, D.; Fathul, Y.; Yeni, M.; Kazuhiro, O. Inventory and Biodiversity of Medicinal Plants from Tropical Rain Forest Based on Traditional Knowledge by Ethnic Dayaknese Communities in West Kalimantan Indonesia. Kuroshio Sci. 2013, 7, 75–80. [Google Scholar]
- Sardjono, M.A.; Samsoedin, I. Traditional Knowledge and Practice of Biodiversity Conservation; Routledge: London, UK, 2001; pp. 116–134. [Google Scholar]
- Crevello, S.M. Local Land Use on Borneo: Applications of Indigenous Knowledge Systems and Natural Resource Utilization Among the Benuaq Dayak of Kalimantan, Indonesia; Louisiana State University and Agricultural & Mechanical College ProQuest Dissertations Publishing: Ann Arbor, MI, USA, 2003; Available online: https://search.proquest.com/openview/317b6b43a7ee1db7674458ca6f584a3d/1?pq-origsite=gscholar&cbl=18750&diss=y (accessed on 1 February 2023).
- Mulyoutami, E.; Rismawan, R.; Joshi, L. Local knowledge and management of simpukng (forest gardens) among the Dayak people in East Kalimantan, Indonesia. For. Ecol. Manag. 2009, 257, 2054–2061. [Google Scholar] [CrossRef]
- Joshi, L.; Wijaya, K.; Sirait, M.; Mulyoutami, E. Indigenous Systems and Ecological Knowledge Among Dayak People in Kutai Barat, E ast Kalimantan–a Preliminary Report; ICRAF Southeast Asia: Bogor, Indonesia, 2004; Volume 3. [Google Scholar]
- Donovan, D.G.; Puri, R.K. Learning from traditional knowledge of non-timber forest products: Penan Benalui and the autecology of Aquilaria in Indonesian Borneo. Ecol. Soc. 2004, 9. Available online: https://www.jstor.org/stable/26267684 (accessed on 1 February 2023). [CrossRef]
- Akbar, A. Studi kearifan lokal penggunaan api persiapan lahan: Studi kasus di hutan Mawas, Kalimantan Tengah. J. Penelit. Sos. Dan Ekon. Kehutan. 2011, 8, 211–230. [Google Scholar] [CrossRef]
- Murdoch, J.; Clark, J. Sustainable knowledge. Geoforum 1994, 25, 115–132. [Google Scholar] [CrossRef]
- Chiwanza, K.; Musingafi, M.C.C.; Mupa, P. Challenges in Preserving Indigenous Knowledge Systems: Learning From Past Experiences. Inf. Knowl. Manag. 2013, 3, 19–25. [Google Scholar]
- Lwoga, E.T.; Ngulube, P.; Stilwell, C. Challenges of Managing Indigenous Knowledge with other Knowledge Systems for Agricultural Growth in sub-Saharan Africa. Libri 2011, 61, 226–238. [Google Scholar] [CrossRef]
- Nugroho, H.Y.S.H.; Skidmore, A.; Hussin, Y.A. Verifying Indigenous based-claims to forest rights using image interpretation and spatial analysis: A case study in Gunung Lumut Protection Forest, East Kalimantan, Indonesia. GeoJournal 2022, 87, 403–421. [Google Scholar] [CrossRef]
- Ilhami, I. Perubahan Pola Perilaku Suku Dayak Bidayuh dalam Peralihan Lahan Perladangan di Desa Jagoi Babang, Kalimantan Barat. Ilmu Administrasi Negara; Universitas Gadjah Mada: Yogyakarta, Indonesia, 2016. [Google Scholar]
- Kayoman, L. Pemodelan Spasial Resiko Kebakaran Hutan dan Lahan di Provinsi Kalimantan Barat; Sekolah Pascasarjana, Institut Pertanian Bogor: Bogor, Indonesia, 2010. [Google Scholar]
- Al-Abrrow, H.; Abdullah, H.O. Socio-Technical Approach, Decision-Making Environment, and Sustainable Performance: Role of ERP Systems. Interdiscip. J. Inf. Knowl. Manag. 2018, 13, 397–415. [Google Scholar] [CrossRef]
- Baxter, G.; Sommerville, I. Socio-technical systems: From design methods to systems engineering. Interact. Comput. 2010, 23, 4–17. [Google Scholar] [CrossRef]
- Mollinga, P.; Bhat, A.; Cleaver, F.; Meinzen-Dick, R.; Molle, F.; Neef, A.; Saravanan, S.V.; Wester, P. Water, Politics and Development: Framing a Political Sociology of Water Resources Management. Water Altern. 2008, 1, 7–23. [Google Scholar]
- Geels, F.W. Socio-technical transitions to sustainability: A review of criticisms and elaborations of the Multi-Level Perspective. Curr. Opin. Environ. Sustain. 2019, 39, 187–201. [Google Scholar] [CrossRef]
- Kling, R.; Lamb, R. IT and organizational change in digital economies: A socio-technical approach. SIGCAS Comput. Soc. 1999, 29, 17–25. [Google Scholar] [CrossRef]
- Al-Abrrow, H.; Alnoor, A.; Abdullah, H.; Eneizan, B. How Does Socio-Technical Approach Influence Sustainability? Considering the Roles of Decision Making Environment. In Application of Decision Science in Business and Management; IntechOpen: London, UK, 2019; pp. 1–19. [Google Scholar] [CrossRef]
- Bentley, T.A.; Teo, S.T.T.; McLeod, L.; Tan, F.; Bosua, R.; Gloet, M. The role of organisational support in teleworker wellbeing: A socio-technical systems approach. Appl. Ergon. 2016, 52, 207–215. [Google Scholar] [CrossRef] [PubMed]
- Dwyer, C. Socio-Technical Systems Theory and Environmental Sustainability; AIS Library: Atlanta, GA, USA, 2011; Volume 11, Available online: https://aisel.aisnet.org/sprouts_all/431/ (accessed on 1 February 2023).
- Clegg, C.W.; Robinson, M.A.; Davis, M.C.; Bolton, L.E.; Pieniazek, R.L.; McKay, A. Applying organizational psychology as a design science: A method for predicting malfunctions in socio-technical systems (PreMiSTS). Des. Sci. 2017, 3, e6. [Google Scholar] [CrossRef]
- Farhan, Y.; Al-Shaikh, N. Quantitative Regionalization of W. Mujib-Wala sub-watersheds (Southern Jordan) using GIS and multivariate statistical techniques. Applied Morphometry and Watershed Management Using RS, GIS and Multivariate Statistics (Case Studies). Open J. Mod. Hydrol. 2017, 7, 109. [Google Scholar] [CrossRef]
- Indrawati, D.R.; Faida, L.R.W.; Maryudi, A.M. Pemberdayaan masyarakat dalam pengelolaan das mikro: Konsep dan implementasi. J. Kawistara 2016, 6, 175–187. [Google Scholar]
- Karrasch, L.; Maier, M.; Kleyer, M.; Klenke, T. Collaborative landscape planning: Co-design of ecosystem-based land management scenarios. Sustainability 2017, 9, 1668. [Google Scholar] [CrossRef]
- Membele, G.M.; Naidu, M.; Mutanga, O. Using local and indigenous knowledge in selecting indicators for mapping flood vulnerability in informal settlement contexts. Int. J. Disaster Risk Reduct. 2022, 71, 102836. [Google Scholar] [CrossRef]
- Borthakur, A.; Singh, P. Chapter 16—Indigenous knowledge systems in sustainable water conservation and management. In Water Conservation and Wastewater Treatment in BRICS Nations; Singh, P., Milshina, Y., Tian, K., Gusain, D., Bassin, J.P., Eds.; Elsevier: Amsterdam, The Netherlands, 2020; pp. 321–328. [Google Scholar] [CrossRef]
- Kleiche-Dray, M. Integrating Traditional and Scientific Knowledge(s) for an Equitable and Sustainable Use of Natural Resources Analytical Framework Report; Environmental Governance in Latin America and the Carribean: Buenos Aires, Argentina, 2012. [Google Scholar]
- Newman, R.; Ashley, R.; Molyneux-Hodgson, S.; Cashman, A. Managing water as a socio-technical system: The shift from ‘experts’ to ‘alliances’. Eng. Sustain. 2011, 164, 95–102. [Google Scholar] [CrossRef]
- Aneseyee, A.B.; Elias, E.; Soromessa, T.; Feyisa, G.L. Land use/land cover change effect on soil erosion and sediment delivery in the Winike watershed, Omo Gibe Basin, Ethiopia. Sci. Total Environ. 2020, 728, 138776. [Google Scholar] [CrossRef]
- Bonansea, M.; Bazán, R.; Germán, A.; Ferral, A.; Beltramone, G.; Cossavella, A.; Pinotti, L. Assessing land use and land cover change in Los Molinos reservoir watershed and the effect on the reservoir water quality. J. South Am. Earth Sci. 2021, 108, 103243. [Google Scholar] [CrossRef]
- Welde, K.; Gebremariam, B. Effect of land use land cover dynamics on hydrological response of watershed: Case study of Tekeze Dam watershed, northern Ethiopia. Int. Soil Water Conserv. Res. 2017, 5, 1–16. [Google Scholar] [CrossRef]
- Li, Y.; Wang, H.; Deng, Y.; Liang, D.; Li, Y.; Shen, Z. How climate change and land-use evolution relates to the non-point source pollution in a typical watershed of China. Sci. Total Environ. 2022, 839, 156375. [Google Scholar] [CrossRef] [PubMed]
- Setiawan, O.; Nandini, R. Sub-watershed prioritization inferred from geomorphometric and landuse/landcover datasets in Sari Watershed, Sumbawa Island, Indonesia. In Proceedings of the 3rd International Conference on Environmental Geography and Geography Education, Malang, Indonesia, 26–28 July 2021; p. 012004. [Google Scholar] [CrossRef]
- Nugroho, H.Y.S.H. Engaging with ADAT People in Sustainable Forest Management; University of Twente: Twente, The Netherlands, 2019; Available online: https://research.utwente.nl/files/144405048/nugroho.pdf (accessed on 1 February 2023).
- Nugroho, H.Y.S.H.; Van Der Veen, A.; Skidmore, A.; Hussin, Y.A. Theoritical framework for spatial planning and forest management in Indonesia: Securing the basic rights for adat people. Indones. J. For. Res. 2017, 4, 15. [Google Scholar] [CrossRef]
- Meilana, L.; Fang, Q. Local knowledge-based study on the status of horseshoe crabs along the Indonesian coast. Reg. Stud. Mar. Sci. 2020, 36, 101252. [Google Scholar] [CrossRef]
- Obi, R.; Nwachukwu, M.U.; Okeke, D.C.; Jiburum, U. Indigenous flood control and management knowledge and flood disaster risk reduction in Nigeria’s coastal communities: An empirical analysis. Int. J. Disaster Risk Reduct. 2021, 55, 102079. [Google Scholar] [CrossRef]
- Usop, S.R.; Rajiani, I. Indigenous Indonesian Dayak Traditional Wisdom in Reducing Deforestation. Indones. J. Geogr. 2021, 53, 310–317. [Google Scholar] [CrossRef]
- Raymond, C.M.; Fazey, I.; Reed, M.S.; Stringer, L.C.; Robinson, G.M.; Evely, A.C. Integrating local and scientific knowledge for environmental management. J. Environ. Manag. 2010, 91, 1766–1777. [Google Scholar] [CrossRef]
- Indrawati, D. Participation and Collaboration of Parties in the Management of the Naruan Micro Watershed (In Indonesia). In Building Integration of Watershed Management at the Implementation Level; Supangat, A.B., Ed.; IPB Press: Bogor, Indonesia, 2019; pp. 45–55. [Google Scholar]
- Satiti, N.R.; Muttaqin, T. Kajian Kearifan Lokal Masyarakat Desa Tawang Sari Kecamatan Pujon Kabupaten Malang dalam Pelestarian Mata Air Sungai Konto Sub Das Brantas. Res. Rep. 2016, 88–95. Available online: http://research-report.umm.ac.id/index.php/research-report/article/view/752 (accessed on 1 February 2023).
- Putra, D.A.; Utama, S.P.; Mersyah, R. Pengelolaan Sumberdaya Alam Berbasis Masyarakat Dalam Upaya Konservasi Daerah Aliran Sungai Lubuk Langkap Desa Suka Maju Kecamatan Air Nipis Kabupaten Bengkulu Selatan. Nat. J. Penelit. Pengelolaan Sumber Daya Alam Dan Lingkung 2019, 8, 77–86. [Google Scholar] [CrossRef]
- Cahyono, S.; Wuryanta, A.; Lastiantoro, C. The Local Knowledge to Mitigate the Landslide Disaster in Beruk village, Jatiyoso Sub-District, Karanganyar Regency. In Proceedings of the IOP Conference Series: Earth and Environmental Science, Jakarta, Indonesia, 7–8 September 2021; p. 012015. [Google Scholar] [CrossRef]
- Dash, P.K.; Rai, R. Green revolution to grain revolution: Florigen in the frontiers. J. Biotechnol. 2022, 343, 38–46. [Google Scholar] [CrossRef]
- Armanda, D.T.; Guinée, J.B.; Tukker, A. The second green revolution: Innovative urban agriculture’s contribution to food security and sustainability—A review. Glob. Food Secur. 2019, 22, 13–24. [Google Scholar] [CrossRef]
- Rinardi, H.; Masruroh, N.N.; Maulany, N.N.; Rochwulaningsih, Y. Dampak Revolusi Hijau dan Modernisasi Teknologi Pertanian: Studi Kasus pada Budidaya Pertanian Bawang Merah di Kabupaten Brebes. J. Sej. Citra Lekha 2019, 4, 125–126. [Google Scholar] [CrossRef]
- Kourgialas, N.N.; Karatzas, G.P.; Koubouris, G.C. A GIS policy approach for assessing the effect of fertilizers on the quality of drinking and irrigation water and wellhead protection zones (Crete, Greece). J. Environ. Manag. 2017, 189, 150–159. [Google Scholar] [CrossRef] [PubMed]
- Leslie, J.E.; Weersink, A.; Yang, W.; Fox, G. Actual versus environmentally recommended fertilizer application rates: Implications for water quality and policy. Agric. Ecosyst. Environ. 2017, 240, 109–120. [Google Scholar] [CrossRef]
- Nangia, V.; Gowda, P.H.; Mulla, D.J. Effects of changes in N-fertilizer management on water quality trends at the watershed scale. Agric. Water Manag. 2010, 97, 1855–1860. [Google Scholar] [CrossRef]
- Vasco, C.; Torres, B.; Jácome, E.; Torres, A.; Eche, D.; Velasco, C. Use of chemical fertilizers and pesticides in frontier areas: A case study in the Northern Ecuadorian Amazon. Land Use Policy 2021, 107, 105490. [Google Scholar] [CrossRef]
- Wang, X.; He, J.; Bai, M.; Liu, L.; Gao, S.; Chen, K.; Zhuang, H. The Impact of Traffic-Induced Compaction on Soil Bulk Density, Soil Stress Distribution and Key Growth Indicators of Maize in North China Plain. Agriculture 2022, 12, 1220. [Google Scholar] [CrossRef]
- Badgley, C.; Moghtader, J.; Quintero, E.; Zakem, E.; Chappell, M.J.; Avilés-Vázquez, K.; Samulon, A.; Perfecto, I. Organic agriculture and the global food supply. Renew. Agric. Food Syst. 2007, 22, 86–108. [Google Scholar] [CrossRef]
- Seufert, V.; Ramankutty, N.; Foley, J.A. Comparing the yields of organic and conventional agriculture. Nature 2012, 485, 229–232. [Google Scholar] [CrossRef]
- Carver, R.E.; Nelson, N.O.; Roozeboom, K.L.; Kluitenberg, G.J.; Tomlinson, P.J.; Kang, Q.; Abel, D.S. Cover crop and phosphorus fertilizer management impacts on surface water quality from a no-till corn-soybean rotation. J. Environ. Manag. 2022, 301, 113818. [Google Scholar] [CrossRef]
- Epule, E.T.; Bryant, C.R.; Akkari, C.; Daouda, O. Can organic fertilizers set the pace for a greener arable agricultural revolution in Africa? Analysis, synthesis and way forward. Land Use Policy 2015, 47, 179–187. [Google Scholar] [CrossRef]
- Liu, X.; Xu, Y.; Sun, S.; Zhao, X.; Wang, Y. Analysis of the Coupling Characteristics of Water Resources and Food Security: The Case of Northwest China. Agriculture 2022, 12, 1114. [Google Scholar] [CrossRef]
- Ekawati, S.; Paimin, P.; Puwanto, P.; Donie, S. Monitoring dan Evaluasi Kondisi Sosial Ekonomi dalam Pengelolaan Daerah Aliran Sungai: Studi Kasus di Sub DAS Progo Hulu. J. Penelit. Sos. Dan Ekon. Kehutan. 2005, 2, 207–214. [Google Scholar] [CrossRef]
- Mgoba, S.A.; Kabote, S.J. Effectiveness of participatory monitoring and evaluation on achievement of community-based water projects in Tanzania. Appl. Water Sci. 2020, 10. [Google Scholar] [CrossRef]
- Rahardjo, D.; Prasetyaningsih, A. Konservasi Air dan Lingkungan Berbasis Kearifan Lokal di Kawasan Telaga Motoindro. In Proceedings of the 2nd University Research Coloquium 2015, Surakarta, Indonesia, August 2015; pp. 258–261. Available online: https://publikasiilmiah.ums.ac.id/xmlui/handle/11617/6923 (accessed on 1 February 2023).
- Nazaruddin, M. Social media and alternative discourse on natural hazard: A case study of Facebook group Info Merapi. J. Komun. Malays. J. Commun. 2020, 36, 480–494. [Google Scholar] [CrossRef]
- Juhadi, J.; Tjahjono, H.; Arifudin, R. Analisis Spasial Tipologi Kerusakan Lahan Berbasis Sistem Informasi Geografis (Spatial Analysis Of Land Damage Typology Based On Geographic Information System). Tataloka 2014, 16, 209–219. [Google Scholar] [CrossRef]
- Sriyana, I.; De Gijt, J.G.; Parahyangsari, S.K.; Niyomukiza, J.B. Watershed management index based on the village watershed model (VWM) approach towards sustainability. Int. Soil Water Conserv. Res. 2020, 8, 35–46. [Google Scholar] [CrossRef]
- Supangat, A.B.; Agus, C.; Wahyuningrum, N.; Indrawati, D.R. Soil and Water Conservation Planning Toward Sustainable Management of Upstream Watershed in Indonesia. In Sustainability in Natural Resources Management and Land Planning; Springer: Cham, Switzerland, 2021; pp. 77–91. [Google Scholar] [CrossRef]
- Moore, C. Merging Modern Science with Traditional Knowledge in Order to Develop Smart Adaptation Strategies. 6 January 2021. Available online: https://climate.org/merging-modern-science-with-traditional-knowledge-in-order-to-develop-smart-adaptation-strategies/ (accessed on 8 October 2022).
- Aitken, M.; Haggett, C.; Rudolph, D. Practices and rationales of community engagement with wind farms: Awareness raising, consultation, empowerment. Plan. Theory Pract. 2016, 17, 557–576. [Google Scholar] [CrossRef]
- Akbar, A.; Flacke, J.; Martinez, J.; van Maarseveen, M.F.A.M. Participatory planning practice in rural Indonesia: A sustainable development goals-based evaluation. Community Dev. 2020, 51, 243–260. [Google Scholar] [CrossRef]
- Aliansi Masyarakat Adat Nusantara. Country Technical Note on Indigenous Peoples’ Issues: Indonesia; IFAD: Rome, Italy, 2012. [Google Scholar]
- Safitri, M.A.; Bosko, R.E. Indigenous Peoples/Ethnic Minorities and Poverty Reduction Indonesia. In Environment and Social Safeguard Division, Regional and Sustainable Development Department; Asian Development Bank: Manila, Philippines, 2002. [Google Scholar]
- Balsdon, E.M. Poverty and the management of natural resources: A model of shifting cultivation. Struct. Change Econ. Dyn. 2007, 18, 333–347. [Google Scholar] [CrossRef]
- Lininger, K. Small-Scale Farming and Shifting Cultivation. In The Root of the Problem, What’s Driving Tropical Deforestation; Boucher, D., May-Tobin, C., Lininger, K., Roquemore, S., Eds.; Union of Concerned Scientist, Citizens and Scientist for Environmental Solutions: Cambridge, UK, 2011; pp. 89–93. Available online: https://www.jstor.org/stable/pdf/resrep00075.15.pdf (accessed on 1 February 2023).
- Lambert, S.J.; Scott, J.C. International Disaster Risk Reduction Strategies and Indigenous Peoples. Int. Indig. Policy J. 2019, 10, 1–24. [Google Scholar] [CrossRef]
- Chino, M.; DeBruyn, L. Building True Capacity: Indigenous Models for Indigenous Communities. Am. J. Public Health 2006, 96, 596–599. [Google Scholar] [CrossRef]
- Hartanto, H.; Rangan, H.; Thorburn, C.; Christian, K. Strategic Engagement and Dynamic Adaption: Customary Forest Management in Kerinci, Central Sumatra, Indonesia. In Proceedings of the 12th Biennial Conference of the International Association for the Study of Commons, Cheltenham, UK, 14 July 2008. [Google Scholar]
- Fleming, A.E. Improving Business Investment Confidence in Culture-Aligned Indigenous Economies in Remote Australian Communities: A Business Support Framework to Better Inform Government Programs. Int. Indig. Policy J. 2015, 6, 1–39. [Google Scholar] [CrossRef]
- WIPO. Documenting Traditional Knowledge—A Toolkit; World Intellectual Property Organization: Geneva, Switzerland, 2017. [Google Scholar] [CrossRef]
- Perangin-angin, R.B.B.; Nababan, R.; Siahaan, P.G. Perlindungan Pengetahuan Tradisional sebagai Hak Konstitusional di Indonesia. J. Konstitusi 2020, 17, 1. [Google Scholar] [CrossRef]
- Wardah, F. Mengapa RUU Masyarakat Hukum Adat Tak Kunjung Disahkan? 24 November 2021. Available online: https://www.voaindonesia.com/a/mengapa-ruu-masyarakat-hukum-adat-tak-kunjung-disahkan-/6324774.html (accessed on 8 December 2022).
- Kurnilasari, D.T.; Yahanan, A.; Rahim, R.A. Indonesia’s Traditional Knowledge Documentation in Intellectual Property Rights’ Perspective. Sriwij. Law Rev. 2018, 2, 110–130. [Google Scholar] [CrossRef]








| Aspect | Aspects Related Problems | Underlying Issues |
|---|---|---|
| Goals |
|
|
| Culture |
|
|
| People |
|
|
| Technology |
|
|
| Infrastructure |
|
|
| Process |
|
|
Disclaimer/Publisher’s Note: The statements, opinions and data contained in all publications are solely those of the individual author(s) and contributor(s) and not of MDPI and/or the editor(s). MDPI and/or the editor(s) disclaim responsibility for any injury to people or property resulting from any ideas, methods, instructions or products referred to in the content. |
© 2023 by the authors. Licensee MDPI, Basel, Switzerland. This article is an open access article distributed under the terms and conditions of the Creative Commons Attribution (CC BY) license (https://creativecommons.org/licenses/by/4.0/).
Share and Cite
Nugroho, H.Y.S.H.; Sallata, M.K.; Allo, M.K.; Wahyuningrum, N.; Supangat, A.B.; Setiawan, O.; Njurumana, G.N.; Isnan, W.; Auliyani, D.; Ansari, F.; et al. Incorporating Traditional Knowledge into Science-Based Sociotechnical Measures in Upper Watershed Management: Theoretical Framework, Existing Practices and the Way Forward. Sustainability 2023, 15, 3502. https://doi.org/10.3390/su15043502
Nugroho HYSH, Sallata MK, Allo MK, Wahyuningrum N, Supangat AB, Setiawan O, Njurumana GN, Isnan W, Auliyani D, Ansari F, et al. Incorporating Traditional Knowledge into Science-Based Sociotechnical Measures in Upper Watershed Management: Theoretical Framework, Existing Practices and the Way Forward. Sustainability. 2023; 15(4):3502. https://doi.org/10.3390/su15043502
Chicago/Turabian StyleNugroho, Hunggul Yudono Setio Hadi, Markus Kudeng Sallata, Merryana Kiding Allo, Nining Wahyuningrum, Agung Budi Supangat, Ogi Setiawan, Gerson Ndawa Njurumana, Wahyudi Isnan, Diah Auliyani, Fajri Ansari, and et al. 2023. "Incorporating Traditional Knowledge into Science-Based Sociotechnical Measures in Upper Watershed Management: Theoretical Framework, Existing Practices and the Way Forward" Sustainability 15, no. 4: 3502. https://doi.org/10.3390/su15043502
APA StyleNugroho, H. Y. S. H., Sallata, M. K., Allo, M. K., Wahyuningrum, N., Supangat, A. B., Setiawan, O., Njurumana, G. N., Isnan, W., Auliyani, D., Ansari, F., Hanindityasari, L., & Najib, N. N. (2023). Incorporating Traditional Knowledge into Science-Based Sociotechnical Measures in Upper Watershed Management: Theoretical Framework, Existing Practices and the Way Forward. Sustainability, 15(4), 3502. https://doi.org/10.3390/su15043502

