Abstract
Sustainable urban logistics require support of sustainable logistics center location planning. Nevertheless, urban public authorities generally experience difficulties in choosing a successful planning scheme, due to the lack of a rigorous analytical tool designed to help understand how logistics center location affects sustainability throughout the supply chain. A poor location can keep a firm or a supply chain from reaching its economic, environmental, and social sustainability goals. A good location can help meet these goals. To address the pressing cause of policy failure, this paper developed an analytical framework by integrating the multi-criteria decision-making method and the shortest path model with multiple objectives. The developed framework can be used to evaluate the effects of logistics center location schemes on travel time, transport costs, carbon emission, and road traffic, and further explore the conflict level among them. It is applied to Beijing in this paper. The analysis results reveal that: (1) travel time, transport costs, and carbon emissions all vary along with the distance from logistics center location to the city center; (2) encouraging cargo companies to plan their truck paths with the navigation objective of minimizing travel time is an excellent way to achieve sustainable urban logistics, because in this scenario, freight transport is the quickest, and transport costs and carbon emissions are all more moderate. Additionally, this paper confirmed the conflict level among sustainability goals of urban logistics based on actual contextual data. The proposed framework is a helpful guide tool for urban planners to develop sustainable logistics land-use planning and responsive policy interventions.
1. Introduction
In 2015, the United Nations General Assembly formally adopted the 2030 Agenda for Sustainable Development, with a plan to “build a better world” by 2030 [1]. In 2022, the 27th Conference of the Parties to the United Nations Framework Convention on Climate Change proposed rapid emissions reduction so that global temperature rises are kept to below 1.5 °C. To achieve these goals, sustainable cities are crucial. According to the United Nations, over 55% of people live in cities nowadays, and it will be up to 68% by 2050 [2]. Cities already account for over 70% of global carbon emissions and 60–80% of the world’s energy consumption [3,4].
As an important part of a city, urban logistics support the daily life of local citizens, thrive local economy, but also bring serious negative environmental and social effects. Globally, urban logistics take up to 40% of motorized road space and contribute to up to 40% of urban transport-related CO2 emissions [5]. It has a significant effect on road traffic performance, and likewise, logistics operation efficiency is heavily affected by traffic conditions and road infrastructure [6]. On the other hand, with the rapid development of e-commerce, last-mile delivery seems to be the most problematic one in terms of contributing to increased cost, inefficiency, climate gas emissions, congestion, and challenging sustainable urban development [7,8]. Sustainable urban logistics has played a primary role in the promotion of sustainable and livable cities. However, it is a great challenge for city logistics planners due to the heterogeneity and complexity of the urban logistics system.
The development of integrated logistics centers is considered to be a potential solution to promote sustainable urban logistics [9]. An integrated logistics center is a facility generally at the edge of a city clustering many logistics suppliers. By co-locating into a logistics center, goods from multiple suppliers can be consolidated and delivered into the city so that the number of vehicles entering a city decreases, consequently alleviating congestion, pollution, and safety issues [10]. Moreover, logistics centers represent a pivotal component of the overall logistics network and freight transport activities in a city [11]. Sakai et al. (2020) confirmed that logistics center locations can cause significant impacts on the spatial distribution of goods vehicle traffic flows [12]. Senne et al. (2021) found that the integration of passenger and freight traffic significantly improves the sustainability of urban transport and logistics in São Paulo [13]. Therefore, successful logistics center location planning can reduce truck travel kilometers, transport costs, carbon emissions, and congestion, and guide the distribution of freight traffic flows to cooperate with passenger transport.
Logistics centers usually are placed under the jurisdiction of local public authorities, who formulate plans and regulations, grant building permits, and create and maintain these zones [12]. In terms of developing a successful logistics land-use planning to achieve sustainable urban logistics, a challenging task for urban public authorities (UPA) is to balance different components of sustainability objectives and address the conflicting goals of involved stakeholders [14,15]. In particular, the problem concerns the interactions among carriers and retailers from one side, that operate pursuing economic and efficiency objectives, including minimizing transport costs, time flexibility, and agility. From the side of UPA, the freight transportation system also needs to minimize the negative externalities of urban freight on the city, such as greenhouse gas emission, the impacts on road traffic, etc. Different stakeholders with conflicting objectives make the consequences of poor decision making more severe, further complicating urban logistics planning.
Many studies have evaluated the effects of logistics center location on urban freight distance, time, cost, and carbon emission [11,16,17,18,19]. However, two key problems for urban planners to develop sustainable logistics center location planning have not been explored in the existing literature:
- What is the relationship between the effects of logistics center location on travel distance, travel time, transport costs, and carbon emissions? What is the conflict level among them?
- What impacts do freight traffic flows based on the spatial distribution of logistics centers have on road traffic? What are the differences among the impacts while freight vehicles travel through road networks with different path planning objectives? The absence of exploration on these two issues is mainly attributed to the lack of a suitable tool. In the existing literatures, various techniques and tools, such as spatial centrographic analysis, GIS software, and urban logistics land-use and traffic simulator, have been used to analyze the effects of logistics center location [16,17,18,20]. However, these methods have some drawbacks of modelling the location decision problem and analyzing the impacts of freight traffic flows on road traffic. Therefore, they cannot be used to address the two problems to actually help UPA make sustainable logistics center location decisions.
The purpose of this paper is to fill such knowledge gaps by developing a novel method to obtain high-level insights into the abovementioned problems. In this paper, an analytical framework integrating the multi-criteria logistics facility location method and the shortest path model with multiple objectives was proposed and applied to an example in Beijing. The analysis results can be used to readjust the logistics center planning scheme in Beijing and achieve this city’s more sustainable development. The proposed framework provided methodological support for urban planners to make reasonable location decisions for logistics centers to achieve more sustainable urban logistics.
The rest of the paper is organized as follows. Section 2 presents a review of the literature on the logistics center location problem and the effects of logistics center location. The proposed analytical framework is presented in Section 3. An application of a case study is presented in Section 4 and Section 5. Finally, the main conclusions of this study and directions for further research are presented in Section 6.
2. Literature Review
In terms of developing sustainable logistics center location planning, UPA need to carefully consider the spatial relationships between logistics center and transport system, and balance different parts of sustainability objectives, considering conflicting objectives of involved stakeholders [6,11,14]. Actually, there are many studies related to logistics land-use planning. However, most of them were based on logistics organizations and routing fleet management issues [21,22,23]. They aim to decide the optimized location, amount, capacity of logistics centers, and vehicle delivery sequences. In these studies, the effects of logistics center location on travel distance/time, transport costs, and carbon emissions, singly or combined one, are often used as a model optimization objective of vehicle route planning [24,25,26]. Researchers and practitioners commonly agree that there is a conflict between these objectives [6,14]. Nevertheless, the relationship and the conflicting level among these effects are unknown.
For the last decade, policy decisions have been based on discussions of these effects. For example, Dablanc and Rakotonarivo (2010) first identified outward migration in Paris as problematic [16]. They proposed building designs that integrate logistics services to reduce negative externalities. Since then, researchers have continued to investigate the effects on freight distance, trucks’ travel time, distribution cost, and carbon emission [18,20,27,28]. These studies have given a relatively thorough exploration about the effects of logistics center location and established convincing analysis conclusions. However, the relationship and the conflict level among these effects, and the effects on road traffic, have not been observed in the existing studies. Moreover, these studies demonstrated that developing large logistics facilities in accessible locations to promote the centralization of logistics firms can effectively relieve negative externalities of urban freight [11,16,17,29]. Nevertheless, their research results cannot guide the decision-making and design process of sustainable logistics center location for UPA.
In general, the effect of logistics center location is mainly analyzed by spatial centrographic analysis [16,19,27,28,30]. The method can rapidly diagnose the spatial distribution change of logistics facilities in geography. However, it cannot measure the effects of logistics center locations considering freight travel behavior in road networks. To resolve this issue, some researchers transformed the method of calculating the increased vehicle kilometers travelled (VKT) based on road network [28] or via GIS software [20]. Furthermore, Zhao et al. (2019) evaluated the impacts on freight costs and carbon emissions in Beijing using traffic simulation [31]. Sakai et al. (2019) analyzed the impacts on VKT, vehicle hours travelled, and carbon emission using an urban logistics land-use and traffic simulator [17]. Musolino et al. (2019) proposed an approach by integrating location decision problem and vehicle routes problem to discuss the impacts of logistics facility location on travel time and pollution emissions [14].
These improvements alleviate the skewness issues, but they also share a common simplification of the relationship between logistics center locations and transport systems. So, they cannot be used to explore the effects of freight traffic flows based on the spatial distribution of logistics centers on road traffic and its variation under the different sustainable objectives. On the other hand, they are weak to address the location decision-making problem of logistics centers considering freight travel behaviors with different parts of sustainability objectives.
To fill the gap of methods, this paper tries to put forward a novel method to thoroughly evaluate the effects of logistics center location to actually help UPA make sustainable logistics center location planning.
3. Methodology
3.1. Methodology Framework
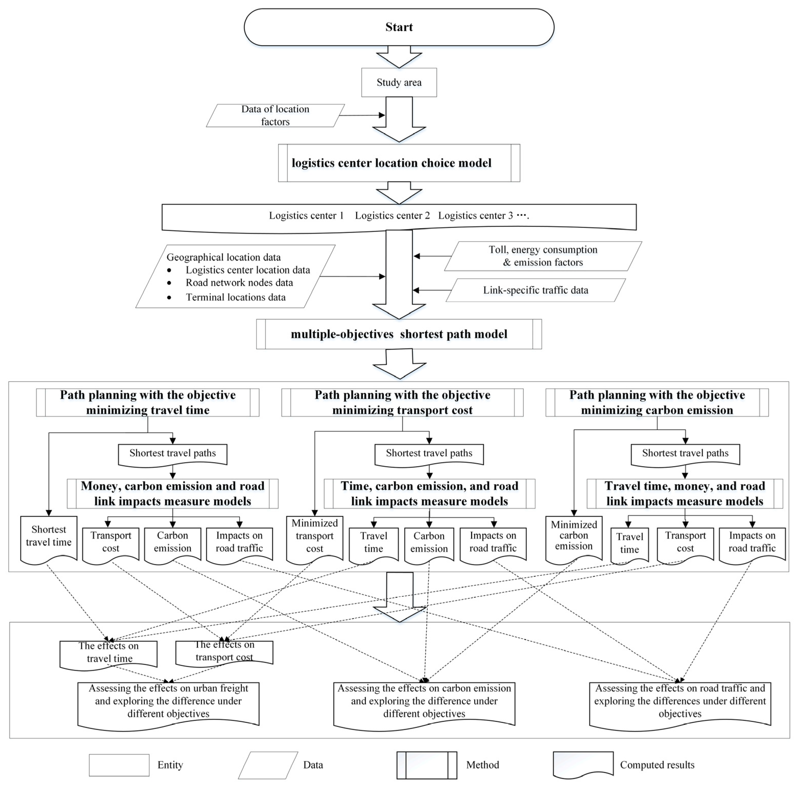
This paper established an analytical framework for sustainable urban logistics to better understand the effects of logistics center location on different parts of sustainability objectives. The methodology framework is shown in Figure 1.
Figure 1.
Methodology framework.
The methodology framework consists of two parts. The first one is the logistics center location choice model. In urban areas, available land for the logistics industry is limited, and the land-use allocation of logistics centers may be generally controlled by urban land-use planning. Therefore, it is necessary to consider the macro conditions to determine the locations of logistics centers. Secondly, the effect analyzing model based on the multi-objective shortest path problem is considered, including the multi-objective shortest path model and other effect indicator measure models. The shortest path model with three objectives of minimizing travel time, transport costs, and carbon emissions was used to measure the optimized value of the three objectives and the optimized travel paths. It can be computed in parallel, reflecting the following two facts: (1) vehicle path planning only depends on the distribution of logistics center location and freight destination, and road traffic system; (2) the conflicting objectives of logistics operations and city management exist in the real world. Other effect indicator measure models aim to measure the effect level of logistics center location on the other minimized objectives. For example, they can be used to measure travel time under the objectives of minimizing transport costs and carbon emissions. Based on the results of these models, the conflicting level of different objectives can be calculated by the comparison analysis. The formulation of these models depends on the set of road links acquired by the multi-objective shortest path model.
In this paper, we distinguished two types of decisions related to urban mobility planning: logistics center location decision and vehicle path planning. The former is related to the spatial distribution of logistics center locations considering urban development. The latter concerns the analysis of the effects of logistics center location on travel time, transport costs, carbon emissions, and road traffic, and further explores the conflict level among them. Such a model design could reasonably assess the effects of logistic center location choice for sustainable urban logistics development by integrating strategic location decisions with operation decisions of vehicle path planning.
3.2. Logistics Center Location Choice Model
The quantitative model of logistics center location can be divided into multi-criteria decision-making methods and single-purpose programming methods. In general, the multi-criteria decision-making methods evaluate and compare solutions through multiple indicators, and then make a choice between many alternatives which are often in conflict with each other [32]. Due to the complexity of the logistics center location problem, the multi-criteria decision-making method was the first choice for location selection [33,34]. Therefore, in this paper, it was chosen to determine logistics center locations in the primary alternative.
The key of a multi-criteria decision-making method is to carefully select, quantify, and normalize indicators. According to the study of [24], all public and private sector organizations need to be involved in these areas. Some researchers suggest that all factors including natural, economic, social, and environmental need to be taken into account [35,36,37]. Bjørgen (2022) found that the integration of urban freight transport in city planning is crucial for achieving sustainable urban logistics development [8]. This paper addresses economic, environmental, and social factors in the next section by considering freight travel behavior. Therefore, the section mainly focuses on political factors, natural factors, and some factors about the development potential of these locations. The indicators of logistics center location decision are shown in Table 1.
Table 1.
The indicators of logistics center location decision.
The indicators could be quantified by many methods, such as scenario, Delphi, and expert scoring [37]. Then, these indicators can be integrated by various decision-making techniques) [38,39], such as analytic hierarchy process (AHP), analytic network process (ANP), technique for order preference by similarity to ideal solution (TOPSIS), axiomatic fuzzy set (AFS), artificial neural network (ANN), etc. [36,37,40,41,42]. These methods have been widely studied in the literature and applied in planning practice. Özmen and Aydoğan (2020) proposed a best–worst method and evaluation based on distance from average solution and demonstrated its applicability to logistics center location selection [24]. It can be used in this paper. The detailed information can be seen in the study of Özmen and Aydoğan (2020) [24]. After considering these factors, there were few available locations for logistics centers in urban areas, and all locations can be enumerated . Therefore, in this paper, all available locations are included in the set of feasible logistics center locations:.
3.3. Effect Analyzing Models Considering Multi-Objective Vehicle Shortest Path
In this paper, the overall objective of evaluating the effects of logistics center location is sustainability. The quantitative evaluation index considering freight travel behavior was divided into three parts: economics, environment, and society. For each component, one or more criteria could be specified. Time and transport costs are the most important economic indicators of urban freight transport activities [14,43]. Logistics operators generally arrange their freight vehicle to travel in the road network with the navigation objectives of minimizing travel time or transport costs. Therefore, from the economic perspective, the study considered the effects of logistics center location on travel time and transport costs. From the environmental perspective, according to these references [14,17,20], this paper considered carbon emissions. From the social perspective, the effect of freight traffic flows based on the spatial distribution of logistics center location on road traffic was mainly explored.
In this given urban logistics infrastructure network , freight vehicles depart from the logistics center to deliver goods to all freight destinations . For each logistics center , three objectives are defined as follows:
These indicators allow the assessment and comparison of different planning schemes for logistics center locations to choose the best one. When vehicles departing from a logistics center deliver goods to all freight destinations, the quantitative value of each indicator depends on the objective of vehicle shortest path planning and the set of road links through the road network in a city. The notion , and , respectively, represents the objective of minimizing travel time, the objective of minimizing transport costs, and the objective of minimizing carbon emissions. are the road links used under each type of objective.
Different road links ( are denoted by . Under the given spatial distribution of logistics center location , the impact level of freight traffic flows on each road link is denoted by the number of times the road is used by vehicles departing from all logistics centers. In this paper, represents the set of all road links under different objectives, where , respectively, are the set of road links used under objectives of minimizing time, transport costs, and carbon emissions. The values of each indicator with different objectives can be formulated as follows:
where is the shortest time spent spent when travel paths through road networks are planned with the objective of minimizing travel time . and is the transport costs spent and the carbon emission incurred in the scenario. is the total minimum transport costs spent when paths through road networks are planned with the objective of minimizing transport costs . and is the travel time spent and the carbon emission incurred in this scenario. is the total amount of carbon emission generated when paths through road networks are planned with the objective of minimizing carbon emission . and , respectively, is travel time spent and transport costs in the scenario. ,, and , respectively, are the impact level of the spatial distribution of logistics center location on each road link, respectively, under three different objectives.
For achieving urban sustainable development, this paper attempts to analyze the effects of logistics center location considering freight travel behavior. Urban freight travel behavior generally has been modeled as a vehicle routing problem in the literature (see Laporte, 2009 [44] and Zhang, 2022 [45] for a detailed state of the art). However, in the studies about vehicle routing problems, there is underlying neglect of the impact of freight vehicles on actual road traffic because vehicle travel behavior between each pair of origin and destination is generally dealt with by travel distance, time, etc. According to the studies of Sakai et al. (2015) [27] and Huang et al. (2017) [46], the vehicle actually travels with the shortest path in the road network. Therefore, the shortest path model was utilized in this paper.
The problem has already been proposed as a 0–1 integer program model in the literature [47] and widely applied in path planning practices. Unlike this, however, this paper also needs to address the multiple effects of logistics center location and its covering problem to guarantee coverage of all freight destinations. Therefore, this study proposed a multi-objective coverage shortest path model by integrating the set covering model [22] and the resource-constraint shortest path model. This paper proposed the following:
where is the road link decision variable, and it is 1 if the road link is chosen while the vehicle travels through the road network to the freight destination ; otherwise, it is 0. is a parameter identically equal to 1, indicating that for each logistics center, it can cover every freight destination . represents the set of road links; is the set of nodes; is the set of logistics center locations determined by the above location choice model; is the set of road nodes (such as road intersections or motorway entrances); is the set of freight destinations; and and , respectively, represent the set of road links from each logistics center to road nodes, from road node to road node, and from road nodes to freight destination. Notion , ,, respectively, represent travel time, transport costs, and carbon emissions of each road link .
Objective (6) is to minimize travel time spent by vehicles from a logistics center to all freight destinations. Objective (7) is to minimize total transport costs spent by vehicles from a logistics center to all freight destinations. Objective (8) is to minimize total carbon emissions from vehicles from a logistics center to all freight destinations. Constraint (9) ensures that the vehicles must depart from the logistics center. Constraint (10) guarantees that if a vehicle can provide service for a freight destination, it must reach the destination. Constraint (11) establishes the flow balance of vehicles travelling in the road network. Constraint (12) ensures the connection between the road link decision variable in the road network and the freight destination coverage parameter. Constraint (13) ensures that the logistics center can cover all freight destinations in different urban areas. Constraint (14) gives the domain of decision variables.
The main methods for solving multi-objective planning models are the weighted coefficient method, the priority ranking method, and the efficient method [48]. Among these methods, the core of the efficient method is to find all effective solution sets for the decision maker by transforming the model into a single objective model. This paper aims to assess the differences in the effect of different objectives based on logistics center location. Therefore, this paper used the efficient method to solve the multi-objective coverage vehicle shortest path model and transformed it into three single objective coverage vehicle shortest path models. After the transformation, each single objective model is a binary integer program model that optimization solvers, such as IBM ILOG Cplex Optimization Studio, Gurobi, and Linear Interactive and General Optimizer (LINGO), can easily solve.
On the other hand, calculating transport cost and carbon emission of traveling across each road link ( is necessary for the actual application of the model. The calculation formulas of them are as follows:
where represents the energy consumption that vehicle travel across the road link, represents the energy price, and represents the toll when passing through the toll-type motorways. is the carbon emission rate (g/h) at the speed v (MPH) [47].
Note that the transport costs and carbon emissions of travelling across a road link are closely related to the type of freight vehicle. According to Nagarajan et al. (2022) [49] and Grunt et al. (2022) [50], the application of new technologies, including energy sources, the green fleet of trucks, electric vehicles, etc., is important for sustainable urban logistics and will become more and more consolidated in the coming years. In particular, promoting electric vehicles in freight transport has become the main policy for many UPA because of their environmentally friendly attributes. Therefore, when freight vehicles in the city are fuel vehicles, their energy consumption can be calculated by electricity consumption (C), where represents the electricity price. Meanwhile, the calculation of carbon emission can be omitted.
However, when freight vehicles in the city are fuel vehicles, their energy consumption can be calculated by fuel consumption (liter), where represents the fuel price. To calculate the fuel consumption generated by freight transport, scholars have put forward corresponding fuel consumption models considering different influencing factors of vehicle fuel consumption [48]. This paper stands in the perspective of UPA to study the effects of different spatial locations of logistics centers on transport costs. Nevertheless, a general fuel economy index of trucks—the fuel consumption per 100 km—is better for calculating fuel consumption and the calculation method of the carbon emission rate (g/h) related to travel speed. In addition, there may be a mixed use of electric and fuel vehicles in a city for a long period. Then, when calculating energy consumption, both types of vehicles need to be considered.
By the multi-objective coverage shortest path model, the set of road links,, can be acquired. According to these solution sets, the effects of logistics center location on other indicators, in addition to the minimum objective function, can be calculated. When vehicles pass through the road networks in a city using paths planned with the objective of minimum travel time, total transport costs, total carbon emissions, and road impact level can be expressed as:
When vehicles pass through the road networks in a city using paths planned with the objective of minimum total transport costs, total travel time, total carbon emissions, and road impact level can be expressed as:
When vehicles pass through the road networks in a city using paths planned with the objective of minimum total carbon emissions, total travel time, total transport costs, and road impact level can be expressed as follows:
To easily compare the impact level of the spatial distribution of logistics center location on road traffic, this paper normalized their values. The normalization model can be expressed as:
After normalization, the greater value of , the greater the impacts on the road traffic, and the more serious the traffic congestion on the road from freight transport. Note that the road impact level in this paper refers to the relative impact between road links generated by freight transport, where the differences in road traffic and passenger traffic are not taken into account. However, the method proposed in this paper can pre-evaluate the locations of logistics centers and accurately identify the impact of freight traffic flows based on different spatial distribution schemes of logistics centers on road links. By referring to the analysis results, city managers can coordinate the current road traffic state, by carrying out more reasonable urban logistics land-use planning to achieve the coordination of passenger transport and freight transport.
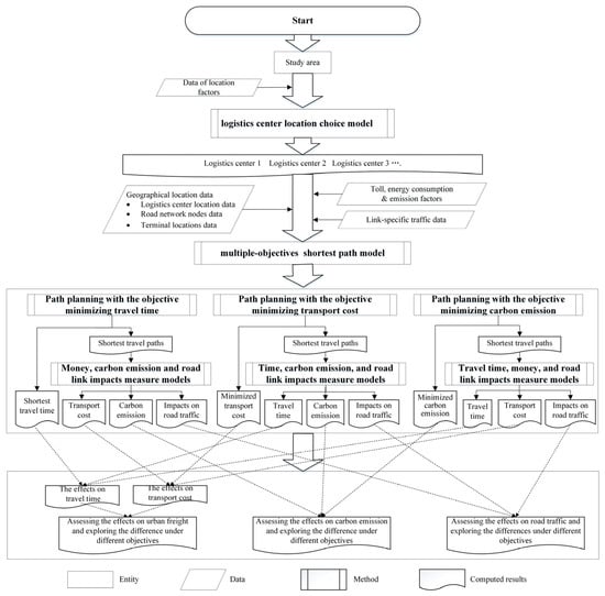
3.4. The Flowchart of the Analytical Framework
Certainly, the possibility of collecting data is the cornerstone of applying the proposed analytical framework. Although last-mile delivery spurred by the development of e-commerce has increased the complexity of urban logistics, and brought more negative externalities, the development of smart cities and smart logistics can solve these problems [7,51]. In particular, information and communication technology enable it to generate and collect vast amounts of data and evaluate the complex links between transactions represented by these data [52,53]. With the vast amounts of data about both person mobility and freight mobility, the more smart and efficient solutions of urban logistics, such as location planning of logistics centers and truck stop places, smart vehicle route planning, the use of automation equipment in loading and unloading process, etc., can be determined with the coordination of logistics operation and urban management goals.
In this paper, the following data are needed: (1) data of location factors; (2) geographical data of alternative logistics center locations, road networks, and freight destinations; (3) motorway tolls, fuel consumption, and carbon emission factors; and (4) link-specific traffic data. While applying the proposed framework to an actual case study city, the geographical data and link-specific traffic data are the most important but yet most difficult to be acquired. In the past decades, due to the importance of gaining these data, some key issues related to these data have not been studied widely [28]. Nowadays, the application of digital technology and smart map software, such as Google Maps, Amap, Tencent Map, etc., is a significant step towards more in-depth studies of these issues. It also can help to collect these data in this paper. By the proposed framework and collected data, the alternative logistics center location schemes can be firstly refined by logistics center location choice model. Then, the optimal value and shortest paths of the three different objectives based on these locations can be analyzed easily. Furthermore, by summarizing and comparing all solutions, the gap between the minimum values and other values can be analyzed. For instance, the minimum transport costs can be calculated; meanwhile, the transport costs under the two objectives of shortest time and minimum carbon emissions, as well as the impacts on road traffic, can be acquired. Then, the conflicting level between them can be acquired.
In summary, based on the proposed method in this paper and detailed data collection, the effects of logistics center location can be evaluated more thoroughly (Figure 2). Firstly, according to the research scope, statistical data of location factors, including policies, natural factors, and development potential, are collected to select the location of alternative logistics centers. Secondly, according to the multi-objective vehicle shortest path model, the shortest travel time, minimum transport costs, and minimum carbon emissions, as well as other costs and road impacts, are calculated, respectively. Thirdly, these calculations are aggregated to analyze and compare the effects on travel time, transport costs, carbon emissions, and road traffic.
Figure 2.
The flowchart of the analysis framework.
4. Case Study Area and Data Collection
4.1. Study Area
Beijing is the capital of China with a permanent population of 21.88 million. There are 16 districts under the jurisdiction of the city. The characteristics of freight transport in Beijing city are as follows: (1) As a typical consumption-oriented city, goods are mainly delivered to the inner-city area from outside logistics centers. (2) Cargo transport activities are mainly undertaken by third-party logistics companies. Beijing has a monocentric urban structure. Beijing’s road network mainly consists of five ring roads (named from the second to the sixth ring road in the order of radial distance from the city center) and radial toll roads (as shown in Figure 3). The population of Beijing city mainly has a home in the area inside the sixth ring road, which has the high density with the majority of customers and retailers and generates the majority of freight movements. Therefore, the study area of this paper is mainly the area inside the sixth ring road (the rectangle area in Figure 3). In addition, considering the connectivity of the road network, the study area of this paper also includes Sanhe City, Dazhan Hui County, and Xianghe County in Hebei Province (The Map of Beijing and Hebei) [54].
Figure 3.
Study area and data.
4.2. Data Collection
In Beijing, the logistics center location is mainly preliminarily planned by city managers considering urban development planning, natural factors, and regional development potential. In December 2020, Beijing Municipal Commission of Planning and Natural Resources published the Special Planning of Beijing Logistics that clarified the construction of all logistics center locations within the city. Therefore, in the case analysis of Beijing, these planned logistics center locations were used as alternative logistics center locations. In this planning, there are 28 logistics centers in 13 districts of Beijing: Dongcheng, Xicheng, Chaoyang, Haidian, Fengtai, Shijingshan, Tongzhou, Changping, Shunyi, Daxing, Fangshan, Huairou, and Yanqing. Since the 2 logistics centers in Yanqing District are planned to ensure the success of the 2022 Beijing Winter Olympics, this paper used 26 logistics centers except for the 2 in Yanqing District.
In China, roads are classified into toll motorway, national road, provincial road, county road, and town road. However, in the main urban areas, they are usually divided into three categories: expressway, arterial, and residential road. Country roads, town roads, and residential roads are normally used to the first mile and last mile connecting to other roads. This paper mainly studies the truck transport of urban freight. Therefore, these roads are not included.
According to the Special Planning of Beijing Logistics, logistics centers need to serve all demand points within the city and expect to attract a large number of enterprises. It means the actual customer locations of a particular enterprise cannot be used as the freight endpoint. What is more, Beijing is promoting the development of co-distribution, where co-distribution vehicles may deliver to all demand points within a certain geographical area at the same time. Therefore, this paper uses the geographic center of 180 sub-district administrative areas within the sixth ring road of Beijing as the data of freight destinations. All node locations and road network data are shown in Figure 1. The longitude and latitude data of all nodes are obtained from Amap, a Chinese provider of geographic and marketing data like Google Maps. The distance of each road segment is calculated based on the Haversine distance.
In this paper, the authors investigated the timing of commercial activities in 26 supermarkets and large food and fruit stores in September–October 2022. According to the results of field research, inner-city commercial activities in Beijing generally start from 8:00 to 10:00 a.m.; goods are loaded onto storage racks by 8:00 a.m.; and retailers expect that distribution vehicles can arrive by 7:00 at the latest. Therefore, this paper selected 6:00–7:00 a.m., which was expected by retailers. The average speed data of different administrative areas during the time period of 6:00–7:00 a.m. in November 2021 were obtained from Amap, which updated every 5 min.
The average speed data of different loop areas were obtained from the Beijing Municipal Commission of Transport, which updated every 10 min. Based on these speed data and the road design speed of different road types, the hourly average speed of each road type in different areas from 6:00 to 7:00 was estimated in this paper. According to the abovementioned field research and the study by Huang et al. (2017) [46], freight vehicles used by cargo companies are fuel vehicles. So, a light truck JAC HFC1082KD with four tons load capacity was used as the transport vehicle in this paper. According to research, the 100 km fuel consumption of this model is 15–18 L. Because the constant speed fuel consumption was often lower than the actual fuel consumption, the upper limit of 18 (L/100 km) was used in this paper. Diesel prices used CNY 7.26 per liter as of 1 Oct 2022. In addition, the motorway toll standard adopted in this paper is the latest motorway toll standard published by Beijing on 1 January 2020.
5. Results and Discussion
In this paper, the proposed multi-objective coverage shortest path model was solved by the IBM ILOG Cplex Optimization Studio 12.6 for Student Use, downloading in Beijing, China. Solutions are processed by Python Python 3.7.16 open platforms and displayed by Environmental Systems Research Institute, Inc. (Esri) ArcGIS 10.2 for Student Use, downloading in Beijing, China. According to the solutions of the model, this paper analyzed the effects of logistics center location on travel time, transport costs, carbon emissions, and road traffic. The logistics center location planning in Beijing was based on the distance from the logistics center location to the city center, where a radius of 10 km, 30 km, and 50 km was used. Therefore, the distance between each logistics center location and the city center of Beijing was also determined in this paper. Then, the results of the effects on travel time, transport costs, and carbon emissions were summarized according to the above distance.
5.1. The Effects of Logistics Center Location on Travel Time
The average travel time clearly indicates the average length of time taken by vehicles from each logistics center to reach all freight destinations. The comparison of the average travel time under different objectives and their conflicting level are shown in Figure 4.
Figure 4.
Average travel time and the conflicting level under different objectives. Note: ATT (average travel time); OMTT (the objective of minimizing travel time); OMTC (the objective of minimizing transport costs); OMCE (the objective of minimizing carbon emissions).
Figure 4 shows that on the whole, ATTs under three different objectives all increased as the logistics centers moved away from Beijing’s city center. Obviously, their increasing tendency is consistent. Figure 4 also shows that compared to the shortest ATT, the ATT with OMTC and OMCM, respectively, increases by about 4% and 1%, except for Chaoyang LC2. The result suggests that the ATT’s difference between the shortest one and the one under OMTC and OMCE is small, particularly under the OMCE. These findings indicate that the effect variation of logistics center location on travel time is primarily due to freight transport distance in the city rather than the objective optimization of vehicle path planning. This highlights the consistency of the effect of logistics center location on ATT with different objectives of vehicle path planning, and also suggests that achieving fast freight transport seems feasible while vehicle paths are planned under the OMTC and OMCE.
In addition, it can be seen from Figure 4 that the conflicting level of ATT among logistics center locations is obviously different and varies with the OMTC and OMCE. The logistics center with the highest conflict level is Chaoyang LC2, which has a high conflict level under the OMTC and OMCE compared to its neighbor before it, Chaoyang LC1. However, the conflicting level of Haidian LC is higher under the OMTC but lower under the OMCE, compared to its neighbor before it, Fengtai LC4. The results further demonstrate that when analyzing the effect of logistics suburbanization on ATT, it is feasible to use any one of three objectives because of their same trend with the distance to the city center. However, the difference between logistics center location needs to be considered while actually determining a logistics center location.
5.2. The Effects of Logistics Center Location on Transport Costs
The comparison of the effects of logistics center location on transport costs under different objectives and their conflicting level are shown in Figure 5.
Figure 5.
Total transport costs and the conflicting level under different objectives. Note: TTC (total transport costs).
Figure 5 shows that all TTCs under three different objectives increased as the logistics centers moved away from Beijing’s city center. The increasing tendencies of three TTCs are the same with the increase in distance. The variation situation is the same as the ATT in Figure 4. In addition, it can be observed from Figure 5 that the TTC under the OMTC is relatively lower than the two TTCs under the OMTT and the OMCE, which is in line with the reality. However, an interesting finding is that compared to minimum TTC, the increases in TTC under the OMTT and the OMCM are the same with all about 10%, except for Tongzhou LC1.
In this paper, transport cost includes fuel cost and motorway tolls across each road link. Therefore, their changes also are explored, as shown in Figure 6 and Figure 7.
Figure 6.
Total fuel cost and its variation level under different objectives. Note: TFC (total fuel cost).
Figure 7.
Total tolls and their variation level under different objectives. Note: TMT (total motorway tolls).
Figure 6 shows that the increase tendency of TFCs under three objectives are consistent with the increase tendency of distance to Beijing’s city center. Compared to minimum TFC, the increase in TFC under the OMTT with about 4% is slighter than that under the OMCM with about 6%, except for Chaoyang LC1 and Chaoyang LC2. In addition, it can be observed from Figure 4 that the conflicting level of TFC among logistics center locations is obviously different and varies with the OMTC and OMCE. For example, compared to the TFC of Haidian LC and Tongzhoun LC1, the TFC’s difference between OMTC and OMTT decreases, but the difference between OMTC and OMCE increases significantly.
Figure 7 shows that TMTs under three objectives are all obviously low. Their variation is inconsistent with the distance from the logistics center location to the city center. Figure 5, Figure 6 and Figure 7 suggest that high fuel costs spent in the road network contribute to high total transport costs in Beijing. However, it is noticeable that the large difference in total transport costs of different logistics centers is because of the difference in the total motorway tolls spent by freight vehicles from each logistics center to all freight destinations.
5.3. The Effects of Logisitics Center Location on Carbon Emissions
The comparison of the effects of logistics center location on carbon emissions under different objectives and their conflicting level are shown in Figure 8.
Figure 8.
Total carbon emissions and their variation levels under different objectives. Note: TCE (total carbon emissions).
Figure 8 shows that on the whole, TCEs under three different objectives all increased as the logistics centers moved away from Beijing’s city center. Their increasing tendency also is consistent with the increase in distance. The variation situation is the same as the ATT and the TTC in Figure 4 and Figure 5. It indicates that travel time, transport costs, and carbon emission all have consistent growth with distance increase from logistics center locations to the city center. That means one indicator of them completely can represent the variation tendency of others while analyzing the effects of logistics center location away from the city center.
Figure 8 also shows that compared to minimum TCE with the OMCE, the TCE with the OMTT and the OMTC, respectively, increases by about 1% and 13%. The result suggests that the TCE’s conflicting level between OMCE and OMTT is very slight, but the one between OMCE and OMTC is large. This suggests that if logistics operators plan vehicles paths in road networks with the objective of the shortest travel time, the amount of carbon emission is quite low. According to the findings here and Section 5.1, encouraging freight vehicles to plan vehicle travel paths with the objective of minimizing travel time is the most sustainable solution for urban logistics, because it can benefit both logistics operations and city environment. In addition, it can be found from Figure 8 that the TCE’s conflicting level between OMCE and OMTC is significantly different in different logistics center locations. The results demonstrate that while actually determining a logistics center location, it is quite necessary to carefully consider the variation of carbon emission from freight transport based on all alternative locations.
5.4. The Effects of Freight Traffic Flows Based on the Spatial Distribution of Logistics Centers on Road Traffic
The effects of freight traffic flows based on the spatial distribution of logistics centers on road traffic and the difference among these effects under three objectives of vehicle path planning are shown in Figure 9.

Figure 9.
The effects of freight traffic flows based on the spatial distribution of logistics centers on road traffic and their differences under the three objectives. (a) The objective of minimizing travel time. (b) The objective of minimizing transport costs. (c) The objective of minimizing carbon emissions.
Figure 9 shows that under the objectives of minimizing travel time and carbon emissions, there are almost the same effects of freight traffic flows on road traffic. Their effects are slighter than that under the objective of minimizing transport costs. The result reconfirms the importance of encouraging freight companies to plan vehicle paths in road networks with the shortest travel time for sustainable urban logistics. In fact, the contribution of freight traffic flows to road traffic congestion is closely related to the road traffic state in a city. The situation of road traffic congestion in the morning rush hour in Beijing in 2021 is shown in Figure 10.
Figure 10.
The situation of road traffic congestion in the morning rush hour in 2021 (from the Beijing transport development annual report in 2022 published by Beijing Transport Institute).
Figure 10 shows that Beijing’s traffic congestion in the morning rush hour mainly occurs on the second, third, and fifth ring roads in the northwest, the third ring roads in the east, and some arterial roads. However, compared to Figure 9, it is clear that freight traffic flows based on the current logistics center location scheme may worsen Beijing’s traffic congestion on some roads, such as the second ring roads in the west, the roads from Jing-Zang motorway Kehui Bridge to Bei-Sha-Tan Bridge into the city direction, etc.
This result confirms that the proposed method is useful for urban planners to recognize the poor effects of freight traffic flows on road traffic to make more reasonable planning of logistics center locations. To improve overall urban sustainability, the coordination development of passenger and freight transport is essential, but it challenges urban planners [8,55,56]. The proposed method and managerial insights from this analysis can be used to provide a better way of integrating freight transport into city planning to promote sustainable urban development in Beijing.
6. Conclusions
Good logistics center locations can facilitate the development of a sustainable city by promoting efficient logistics operations, low-emission freight transport, and the harmonization between the spatial distribution of freight traffic flows and passenger flows. While actually developing a sustainable logistics center location planning, UPA need to pre-evaluate carefully the effects of alternative location schemes on economic, environmental, and social sustainability goals. This paper provides a helpful analytical framework for UPA to address this issue. The proposed framework harmoniously integrates a multi-criteria decision-making method and shortest path model with multiple objectives. It can be used to thoroughly evaluate the effects of different logistics center location schemes on freight travel time, transport costs, carbon emissions, and road traffic, and explore the conflicting level among these effects. In this paper, the proposed approaches were applied to Beijing city. The main findings and policy suggestions underlying the result analysis include three aspects.
Firstly, there is a relationship between freight travel time, transport costs, and carbon emissions based on different logistics center locations. They all show an increasing tendency with the increase in urban freight distance. This means reducing the distance can improve transport efficiency and decrease transport costs and carbon emissions from freight transport. In other words, logistics center locations in a city should not be away from these areas that have a high activity density with the majority of customers and retailers. On the other hand, these findings highlight the importance of considering all effects of logistics center location on travel time, transport costs, carbon emission, and road traffic while actually planning logistics center location. Moreover, the results also suggest that while analyzing the effects of logistics suburbanization, one indicator of them completely can represent the variation tendency of others.
Secondly, the conflict level between the objective of minimizing travel time and carbon emissions is slight. However, there is a large conflict level between the two objectives and the objective of minimizing transport costs. Compared to the shortest travel time, the travel time increases by about 1% and 4% under the two objectives of minimizing carbon emissions and transport costs, respectively. Compared to the minimum carbon emission, the carbon emission also increases by about 1% under the objective of minimizing travel time but increases by more than 13% under the objective of minimizing transport costs. However, compared to the minimum total transport costs, the total transport costs increase by more than 10% under the two objectives of minimizing travel time and carbon emission. The finding suggests that encouraging freight vehicles to travel in road networks with the navigation objective of minimizing travel time is an excellent way to achieve sustainable urban logistics, because in this scenario, urban freight transport is the quickest. Meanwhile, transport costs and carbon emissions are all more moderate. For local public authorities, the cancellation of motorway tolls for freight trucks may be a feasible way to encourage cargo companies to plan their trucks’ paths with the navigation objective of minimizing travel time, which can be regarded as an economic subsidy to cargo companies. The last but not least finding is that the effects of logistics center location on road traffic are obviously different with the different objectives of vehicle path planning. However, the difference under the objectives of minimizing travel time and carbon emissions are relatively slight. Promoting single-objective path planning is conducive for UPA to formulate effective policies to achieve the coordination between freight transport and passenger transport. According to the study results of this paper, vehicle path planning with the navigation objective of the shortest travel time should be encouraged. Additionally, this paper demonstrated that by rationally planning logistics center locations, it is possible to reduce the overlap of freight and passenger flows and make road traffic congestion in urban areas smoother.
The policy implications for urban logistics planners and local land-use practitioners are that there might not be a one-size-fits-all design solution to eliminate the negative externalities from freight transport. Actually, logistics center location planning in a city requires solutions that are sensitive to the distribution of local customers and the time performance of transportation systems and freight activity in a city. Although this paper provides a useful tool for them and has acquired richer insights, several issues still remain for future study. First, it would be more significant to analyze how the results would be affected if, considering the dynamic traffic state of the road network, the focus is placed on the changes in the effects of logistics center location on travel time, transport costs, carbon emissions, and road traffic. Secondly, the function and holistic nature of logistics and supply chain management (SCM), particularly the vehicle routing problem, trucks stop location planning, last-mile delivery, and the like, should be carefully considered in future research. Furthermore, the studies about the effects of freight mobility on residents’ welfare, such as noise, traffic accidents, infrastructure injuries, etc., will provide deeper management insights for the development of sustainable urban cities.
Author Contributions
Conceptualization, Y.W. and Y.L.; Methodology, Y.W.; Validation, Y.L. and C.L.; Formal analysis, Y.W.; Investigation, Y.W.; Writing—original draft, Y.W. and C.L.; Writing—review & editing, Y.W. and C.L.; Visualization, Y.W.; Supervision, Y.L.; Project administration, Y.L.; Funding acquisition, Y.L. and C.L. All authors have read and agreed to the published version of the manuscript.
Funding
This research received no external funding.
Institutional Review Board Statement
Not applicable.
Informed Consent Statement
Not applicable.
Data Availability Statement
Not applicable.
Acknowledgments
This research was supported by Zhejiang Provincial Philosophy and Social Sciences Planning Project (Grant no. 23NDJC306YB) and Beijing Logistics Informatics Research Base.
Conflicts of Interest
The authors declare no conflict of interest.
References
- Sianes, A. Academic Research on the 2030 Agenda: Challenges of a Transdisciplinary Field of Study. Glob. Policy 2021, 12, 286–297. [Google Scholar] [CrossRef]
- United Nations. Department of Economic and Social Affairs. 2018. Available online: https://www.un.org/development/desa/en/news/population/2018-revision-of-worldurbanization-prospects.html (accessed on 13 September 2019).
- United Nations. Environment Programme: ‘UN Environment 2018 Annual Report’. Available online: https://www.unenvironment.org/resources/un-environment-2018-annual-report (accessed on 2 April 2019).
- Sang, Z.; Li, K. ITU-T Standardisation Activities on Smart Sustainable Cities. IET Smart Cities 2019, 1, 3–9. [Google Scholar] [CrossRef]
- Matusiewicz, M.; Rolbiecki, R.; Foltyński, M. The Tendency of Urban Stakeholders to Adopt Sustainable Logistics Measures on the Example of a Polish Metropolis. Sustainability. 2019, 11, 5909. [Google Scholar] [CrossRef]
- Muriel, J.E.; Zhang, L.; Fransoo, J.C.; Perez-Franco, R. Assessing the impacts of last mile delivery strategies on delivery vehicles and traffic network performance. Transp. Res. Part C Emerg. Technol. 2022, 144, 103915. [Google Scholar] [CrossRef]
- Mucowska, M. Trends of Environmentally Sustainable Solutions of Urban Last-Mile Deliveries on the E-CommerceMarket—A Literature Review. Sustainability 2021, 13, 5894. [Google Scholar] [CrossRef]
- Bjørgen, A.; Ryghaug, M. Integration of urban freight transport in city planning: Lesson learned. Transp. Res. Part D 2022, 107, 103310. [Google Scholar] [CrossRef]
- Montwiłł, A.; Pietrzak, O.; Pietrzak, K. The role of Integrated Logistics Centers (ILCs) in modelling the flows of goods in urban areas based on the example of Italy. Sustain. Cities Soc. 2021, 69, 102851. [Google Scholar] [CrossRef]
- Dreischerf, A.J.; Buijs, P. How Urban Consolidation Centres affect distribution networks: An empirical investigation from the perspective of suppliers. Case Stud. Transp. Policy 2022, 10, 518–528. [Google Scholar] [CrossRef]
- Aljohani, K.; Thompson, R.G. Impacts of logistics sprawl on the urban environment and logistics: Taxonomy and review of literature. J. Transp. Geogr. 2016, 57, 255–263. [Google Scholar] [CrossRef]
- Sakai, T.; Beziat, A.; Heitz, A. Location factors for logistics facilities: Location choice modeling considering activity categories. J. Transp. Geogr. 2020, 85, 102710. [Google Scholar] [CrossRef]
- Senne, C.M.; Lima, J.P.; Favaretto, F. An Index for the Sustainability of Integrated Urban Transport and Logistics: The Case Study of São Paulo. Sustainability 2021, 13, 12116. [Google Scholar] [CrossRef]
- Musolino, G.; Rindone, C.; Polimeni, A.; Vitetta, A. Planning urban distribution center location with variable restocking demand scenarios: General methodology and testing in a medium-size town. Transp. Policy 2019, 80, 157–166. [Google Scholar] [CrossRef]
- Przybyłowski, P.; Przybyłowski, A.; Kałaska, A. Utility Method as an Instrument of the Quality of Life Assessment Using the Examples of Selected European Cities. Energies 2021, 14, 2770. [Google Scholar] [CrossRef]
- Dablanc, L.; Rakotonarivo, D. The impacts of logistics sprawl: How does the location of parcel transport terminals affect the energy efficiency of goods’ movements in Paris and what can we do about it? Procedia-Soc. Behav. Sci. 2010, 2, 6087–6096. [Google Scholar] [CrossRef]
- Sakai, T.; Kawamura, K.; Hyodo, T. Evaluation of the spatial pattern of logistics facilities using urban logistics land-use and traffic simulator. J. Transp. Geogr. 2019, 74, 145–160. [Google Scholar] [CrossRef]
- Guerin, L.; Vieira, J.G.V.; Oliveira, R.L.M.; Oliveira, L.K.; Vieira, H.E.M.; Dablanc, L. The geography of warehouses in the S˜ao Paulo Metropolitan Region and contributing factors to this spatial distribution. J. Transp. Geogr. 2021, 91, 102976. [Google Scholar] [CrossRef]
- Mohapatra, S.S.; Pani, A.; Sahu, P. Examining the Impacts of Logistics Sprawl on Freight Transportation in Indian Cities: Implications for Planning and Sustainable Development. J. Urban Plan. Dev. 2021, 147, 1–11. [Google Scholar] [CrossRef]
- Aljohani, K.; Thompson, R.G. The impacts of relocating a logistics facility on last food miles—The case of Melbourne’s fruit & vegetable wholesale market. Case Stud. Transp. Policy 2018, 6, 279–288. [Google Scholar] [CrossRef]
- Kedia, A.; Kusumastuti, D.; Nicholson, A. Establishing Collection and Delivery Points to Encourage the Use of Active Transport: A Case Study in New Zealand Using a Consumer-Centric Approach. Sustainability 2019, 11, 6255. [Google Scholar] [CrossRef]
- Kedia, A.; Kusumastuti, D.; Nicholson, A. Locating collection and delivery points for goods’ last-mile travel: A case study in New Zealand. Transp. Res. Procedia 2020, 46, 85–92. [Google Scholar] [CrossRef]
- Heine, O.F.C.; Demleitner, A.; Matuschke, J. Bifactor approximation for location routing with vehicle and facility capacities. Eur. J. Oper. Res. 2023, 304, 429–442. [Google Scholar] [CrossRef]
- Özmen, M.; Aydoğan, E.K. Robust multi-criteria decision making methodology for real life logistics center location problem. Artif. Intell. Rev. 2020, 53, 725–751. [Google Scholar] [CrossRef]
- Alosta, A.; Elmansuri, O.; Badi, I. Resolving a location selection problem by means of an integrated AHP-RAFSI approach. Rep. Mech. Eng. 2021, 2, 135–142. [Google Scholar] [CrossRef]
- Li, X.; Zhou, K. Multi-objective cold chain logistic distribution center location based on carbon emission. Environ. Sci. Pollut. Res. 2021, 28, 32396–32404. [Google Scholar] [CrossRef]
- Sakai, T.; Kawamura, K.; Hyodo, T. Locational dynamics of logistics facilities: Evidence from Tokyo. J. Transp. Geogr. 2015, 46, 10–19. [Google Scholar] [CrossRef]
- Sakai, T.; Kawamura, K.; Hyodo, T. Spatial reorganization of urban logistics system and its impacts: Case of Tokyo. J. Transp. Geogr. 2017, 60, 110–118. [Google Scholar] [CrossRef]
- He, M.; Shen, J.; Wu, X.; Luo, J. Logistics Space: A Literature Review from the Sustainability Perspective. Sustainability 2018, 10, 2815. [Google Scholar] [CrossRef]
- Li, G.; Sun, W.; Yuand, Q.; Liu, S. Planning versus the market: Logistics establishments and logistics parks in Chongqing, China. J. Transp. Geogr. 2020, 82, 102599. [Google Scholar] [CrossRef]
- Zhao, B.; Zhang, J.; Wei, W. Impact of Time Restriction and Logistics Sprawl on Urban Freight and Environment: The Case of Beijing Agricultural Freight. Sustainability 2019, 11, 3675. [Google Scholar] [CrossRef]
- Kumar, S.; Santara, A.; Banerji, H. Pentagram Sustainability Model Framing of a holistic sustainability dimension model for assessment of Neighbourhood-level Urban Communities (NLUCs) using a semi-automated systematic literature review. Int. Rev. Spat. Plan. Sustain. Dev. 2020, 8, 100–117. [Google Scholar]
- Sopha, B.M.; Asih AM, S.; Nursitasari, P.D. Location planning of urban distribution center under uncertainty: A case study of Yogyakarta Special Region Province, Indonesia. J. Ind. Eng. Manag. 2018, 11, 542–568. [Google Scholar] [CrossRef]
- Önden, I.; Eldemir, F. A multi-criteria spatial approach for determination of the logistics center locations in metropolitan areas. Res. Transp. Bus. Manag. 2022, 44, 100734. [Google Scholar] [CrossRef]
- Aljohani, K.; Thompsonb, R.G. A multi-criteria spatial evaluation framework to optimise the siting of freight consolidation facilities in inner-city areas. Transp. Res. Part A 2020, 138, 51–69. [Google Scholar] [CrossRef]
- De Carvalho, N.L.; Vieira JG, V.; da Fonseca, P.N.; Dulebenets, M.A. A Multi-Criteria Structure for Sustainable Implementation of Urban Distribution Centers in Historical Cities. Sustainability 2020, 12, 5538. [Google Scholar] [CrossRef]
- Muerza, V.; Guerlain, C. Sustainable Construction Logistics in Urban Areas: A Framework for Assessing the Suitability of the Implementation of Construction Consolidation Centres. Sustainability 2021, 13, 7349. [Google Scholar] [CrossRef]
- Rezaei, J. Best-worst multi-criteria decision-making method: Some properties and a linear model. Omega 2016, 64, 126–130. [Google Scholar] [CrossRef]
- Uyanik, C.; Tuzkaya, G.; Oğuztimur, S. A literature survey on logistics centers’ location selection problem. Sigma J. Eng. Nat. Sci. 2018, 36, 141–160. [Google Scholar]
- Kotavaara, O.; Pohjosenperä, T.; Juga, J.; Rusanen, J. Accessibility in Designing Centralised Warehousing: Case of Health Care Logistics in Northern Finland. Appl. Geogr. 2017, 84, 83–92. [Google Scholar] [CrossRef]
- Tang, T.; You, J.; Sun, H.; Zhang, H. Transportation Efficiency Evaluation Considering the Environmental Impact for China’s Freight Sector: A Parallel Data Envelopment Analysis. Sustainability 2019, 11, 5108. [Google Scholar] [CrossRef]
- Han, B.; Wan, M.; Zhou, Y.; Su, Y. Evaluation of Multimodal Transport in China Based on Hesitation Fuzzy Multiattribute Decision-Making. Math. Probl. Eng. 2020, 2020, 1823068. [Google Scholar] [CrossRef]
- Alamatsaz, K.; Ahmadi, A.; Mirzapour Al-E-Hashem, S.M.J. A multiobjective model for the green capacitated location-routing problem considering drivers’ satisfaction and time window with uncertain demand. Environ. Sci. Pollut. Res. 2022, 29, 5052–5071. [Google Scholar] [CrossRef]
- Laporte, G. Fifty Years of Vehicle Routing. Transp. Sci. 2009, 43, 408–416. [Google Scholar] [CrossRef]
- Zhang, H.F.; Ge, H.W.; Yang, J.L.; Tong, Y.B. Review of Vehicle Routing Problems: Models, Classification and Solving Algorithms. Arch. Comput. Methods Eng. 2022, 29, 195–221. [Google Scholar] [CrossRef]
- Huang, Y.; Zhao, L.; Van Woensel, T.; Gross, J.-P. Time-dependent vehicle routing problem with path flexibility. Transp. Res. Part B Methodol. 2017, 95, 169–195. [Google Scholar] [CrossRef]
- Mahmoudi, M.; Song, Y.; Miller, H.J.; Zhou, X. Accessibility with time and resource constraints: Computing hyper-prisms for sustainable transportation planning. Comput. Environ. Urban Syst. 2019, 73, 171–183. [Google Scholar] [CrossRef]
- Zhao, Q.; Yang, X. The location of city professional centre on consideration of CO2 emissions. Chin. J. Manag. Sci. 2014, 22, 124–130. [Google Scholar]
- Nagarajan, S.M.; Deverajan, G.G.; Chatterjee, P.; Alnumay, W.; Muthukumaran, V. Integration of IoT based routing process for food supply chain management in sustainable smart cities. Sustain. Cities Soc. 2022, 76, 103448. [Google Scholar] [CrossRef]
- Grunt, M.; Błażejewski, A.; Pecolt, S.; Królikowski, T. BelBuk System—Smart Logistics for Sustainable City Development in Terms of the Deficit of a Chemical Fertilizers. Energies 2022, 15, 4591. [Google Scholar] [CrossRef]
- Pan, S.; Zhou, W.; Piramuthu, S.; Giannikas, V.; Chen, C. Smart city for sustainable urban freight logistics. Int. J. Prod. Res. 2021, 59, 2079–2089. [Google Scholar] [CrossRef]
- Paiva, S.; Ahad, M.A.; Tripathi, G.; Feroz, N.; Casalino, G. Enabling Technologies for Urban Smart Mobility: Recent Trends, Opportunities and Challenges. Sensors 2021, 21, 2143. [Google Scholar] [CrossRef]
- Zhan, J.; Dong, S.; Hu, W. IoE-supported smart logistics network communication with optimization and security. Sustain. Energy Technol. Assess. 2022, 52, 102052. [Google Scholar] [CrossRef]
- The Map of Beijing and Hebei. Available online: http://www.alz.org/what-is-dementia.asp (accessed on 15 November 2022).
- Mazzarino, M.; Rubini, L. Smart Urban Planning: Evaluating Urban Logistics Performance of Innovative Solutions and Sustainable Policies in the Venice Lagoon—The Results of a Case Study. Sustainability 2019, 11, 4580. [Google Scholar] [CrossRef]
- Kishchenko, K.; Roeck, M.; Salens, M.; Maroey, C.V. The Antwerp Marketplace for Mobility: Partnering with private mobility service providers as a strategy to keep the region accessible. Transp. Res. Procedia 2019, 39, 191–200. [Google Scholar] [CrossRef]
Disclaimer/Publisher’s Note: The statements, opinions and data contained in all publications are solely those of the individual author(s) and contributor(s) and not of MDPI and/or the editor(s). MDPI and/or the editor(s) disclaim responsibility for any injury to people or property resulting from any ideas, methods, instructions or products referred to in the content. |
© 2023 by the authors. Licensee MDPI, Basel, Switzerland. This article is an open access article distributed under the terms and conditions of the Creative Commons Attribution (CC BY) license (https://creativecommons.org/licenses/by/4.0/).










