A Multi-Objective Planning Strategy for Electric Vehicle Charging Stations towards Low Carbon-Oriented Modern Power Systems
Abstract
1. Introduction
- This paper investigates a planning model for emerging networks to enable the increase in the use of EVs.
- A multi-objective planning approach for EV charging stations, ESSs, PV plants, TCSCs, and transmission lines is formulated. It makes it easier to determine the maximum number of EVs that can be integrated into the main grid over a day.
- Four scenarios are suggested to identify the environmental impacts of the uncounted penetration of EVs into the grid.
- The multi-objective version of the Gazelle optimization algorithm was developed to solve the proposed problem. It is an extension of the single-objective Gazelle optimization algorithm (GOA), which was first developed by Agushaka et al. [22] in 2022.
- The proposed planning model and adopted solving algorithm were tested using the realistic Egyptian West Delta Network (WDN).
2. Mathematical Model
2.1. Objective Functions
2.2. Operational and Project Constraints
3. Optimization Algorithm
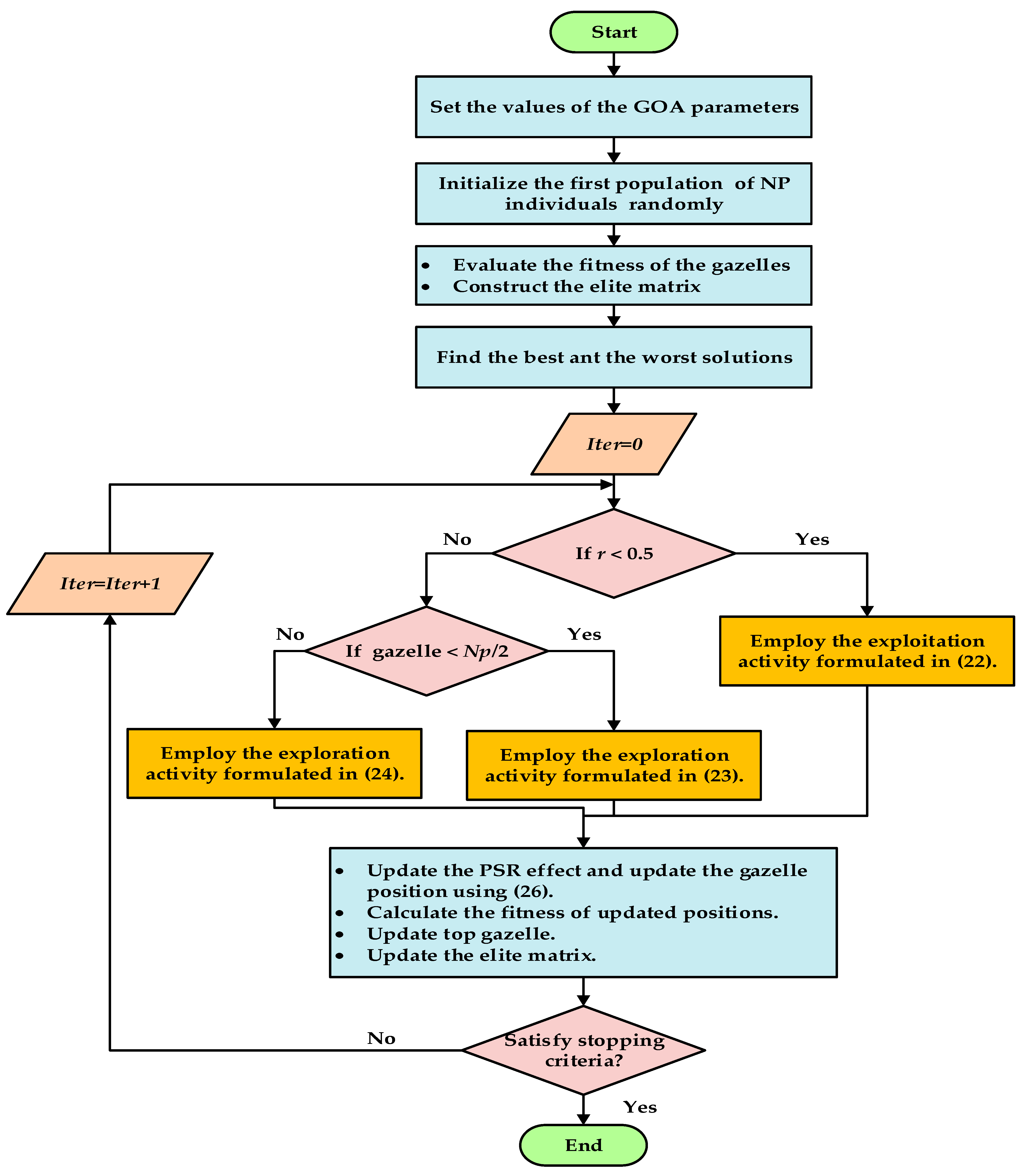
3.1. Gazelle Optimization Algorithm
3.2. Multi-Objective Gazelle Optimization Algorithm
- 1.
- The population is first initialized by:
- 2.
- After that, in each iteration, the gazelles’ position is updated using (22)–(26).
- 3.
- A dominating formula is derived for two or more objectives, as follows. The solution dominates the solution on if
- 4.
- 5.
- The discovered target space is tabulated.
- 6.
- Individuals’ optimal memory location is updated.
- 7.
- The members of the current population that have been dominated are added to the repository, thereby increasing its size.
- 8.
- The repository’s collected members are re-checked, and the members dominated are eliminated. This level reduces the repository’s population.
- 9.
- If the number of individuals exceeds the repository’s maximum capacity, a portion of the population is eliminated, and the tabulation process is restarted.
- 10.
- If the termination criterion is not met, the algorithm returns to the second step and repeats the remaining steps; otherwise, the optimization process terminates.
| Algorithm 1: Pseudo-code of MGOA. |
|
|
|
4. Results and Discussion
- Case #1: The WDN was planned to consider the environmental requirements as a priority, increasing EV penetration, and the financial requirements as second and third priorities, respectively. The ESSs were forced to charge in scenarios of high solar irradiance.
- Case #2: As in Case #1, the environmental requirements were the priority, but ESSs were not used.
- Case #3: The WDN was planned to consider the increasing EV penetration as a priority, then the environmental and economic requirements as second and third priorities, respectively. The ESSs were also forced to charge in scenarios of high solar irradiance.
- Case #4: The WDN was planned with EV penetration as a priority, like Case #3. However, the ESSs were not planned in this case.
4.1. Testing the Performance of MGOA
4.1.1. ZDT Test Problems
4.1.2. Proposed Problem
4.2. WDN Planning
5. Conclusions
- The MGOA was superior in comparison with the MSSA and MPSO in most of the ZDT functions investigated.
- The MGOA outperformed the MSSA and MPSO in terms of robustness and obtaining high-quality solutions when applied to solve the proposed problem. The robustness of the MGOA was about 20–30%, while the MSSA and MPSO were about 20–25% and 15–25%, respectively.
- The MSSA was faster than the MGOA and MPSO in solving the proposed problem. Approximately 12.6–36.7% of the time executed was saved by the MSSA.
- The results demonstrated that the scenarios in which carbon emissions declined were correlated with periods when solar radiation was high.
- According to the case studies, the simulations indicated a 23.2–23.8% increase in carbon emissions due to the widespread use of EVs.
- The total amount of carbon emitted decreased by about 208.29 million metric tons when the ESSs were not planned and did not share in the power consumed by the PV units. The ESS’s role rises as more RESs are added to the network.
Author Contributions
Funding
Institutional Review Board Statement
Informed Consent Statement
Data Availability Statement
Conflicts of Interest
Nomenclature
| DGs | Distributed generators |
| ESS | Energy storage system |
| EV | Electric vehicle |
| GOA | Gazelle optimization algorithm |
| MGOA | Multi-objective Gazelle optimization algorithm |
| MPSO | Multi-objective particle swarm optimizer |
| MSSA | Multi-objective salp swarm algorithm |
| NaS | Sodium-sulfur battery |
| PV | Photovoltaic |
| SOC | State of charge |
| RESs | Renewable and sustainable energy sources |
| TCSC | Thyristor-controlled series compensator |
| WDN | Egyptian West Delta Network |
| Data and Indices | |
| Index and set for scenarios | |
| Index and set for buses | |
| Total cost of transmission projects, generation units, and energy storage systems | |
| Total number of circuits exists between buses i and j at scenario h | |
| Number of batteries installed at scenario h and maximum number of batteries can be installed at bus i | |
| Estimated EV power at scenario h and bus i | |
| Output active power in MW of the thermal unit and PV unit, respectively at scenario h and bus i | |
| Active power consumed by the load at bus i (MW) | |
| Charging and discharging active power of batteries at bus i (MW) | |
| Rated power of the selected ESS | |
| Active power flow in a route between bus i and j (MVA) | |
| Maximum rated of power flow in a route between bus i and j (MW) | |
| SOC of ESS at bus i and scenario h | |
| Voltage angle at bus i (p.u) | |
| Planning period | |
| Charging and discharging efficiencies of ESS | |
| Cost of circuits and TCSC device installed between bus i and bus j | |
| Capital and operating costs of RES installed at bus i | |
| Capital and operating costs of a fossil fuel-based generation unit installed at bus i | |
| Capital cost, replacement cost, end-life cost, and the operating cost of ESSs at bus i | |
| Susceptance of the route between bus i and j | |
| Interest rate | |
References
- International Energy Outlook 2021—U.S. Energy Information Administration (EIA). Available online: https://www.eia.gov/outlooks/ieo/ (accessed on 31 January 2022).
- Scarabaggio, P.; Carli, R.; Cavone, G.; Dotoli, M. Smart Control Strategies for Primary Frequency Regulation through Electric Vehicles: A Battery Degradation Perspective. Energies 2020, 13, 4586. [Google Scholar] [CrossRef]
- Abdi-Siab, M.; Lesani, H. Distribution Expansion Planning in the Presence of Plug-in Electric Vehicle: A Bilevel Optimization Approach. Int. J. Electr. Power Energy Syst. 2020, 121, 106076. [Google Scholar] [CrossRef]
- Wu, T.; Wei, X.; Zhang, X.; Wang, G.; Qiu, J.; Xia, S. Carbon-Oriented Expansion Planning of Integrated Electricity-Natural Gas Systems with EV Fast-Charging Stations. IEEE Trans. Transp. Electrif. 2022, 8, 2797–2809. [Google Scholar] [CrossRef]
- Quijano, D.A.; Melgar-Dominguez, O.D.; Sabillon, C.; Venkatesh, B.; Padilha-Feltrin, A. Increasing Distributed Generation Hosting Capacity in Distribution Systems via Optimal Coordination of Electric Vehicle Aggregators. IET Gener. Transm. Distrib. 2021, 15, 359–370. [Google Scholar] [CrossRef]
- Mehrjerdi, H.; Hemmati, R. Stochastic Model for Electric Vehicle Charging Station Integrated with Wind Energy. Sustain. Energy Technol. Assess. 2020, 37, 100577. [Google Scholar] [CrossRef]
- Fachrizal, R.; Ramadhani, U.H.; Munkhammar, J.; Widén, J. Combined PV–EV Hosting Capacity Assessment for a Residential LV Distribution Grid with Smart EV Charging and PV Curtailment. Sustain. Energy Grids Netw. 2021, 26, 100445. [Google Scholar] [CrossRef]
- Fachrizal, R.; Shepero, M.; Åberg, M.; Munkhammar, J. Optimal PV-EV Sizing at Solar Powered Workplace Charging Stations with Smart Charging Schemes Considering Self-Consumption and Self-Sufficiency Balance. Appl. Energy 2022, 307, 118139. [Google Scholar] [CrossRef]
- Ebeed, M.; Aleem, S.H.E.A. Overview of Uncertainties in Modern Power Systems: Uncertainty Models and Methods. In Uncertainties in Modern Power Systems; Zobaa, A.F., Abdel, A., Shady, H.E., Eds.; Academic Press: Cambridge, MA, USA, 2021; pp. 1–34. ISBN 978-0-12-820491-7. [Google Scholar]
- Mehrjerdi, H. Dynamic and Multi-Stage Capacity Expansion Planning in Microgrid Integrated with Electric Vehicle Charging Station. J. Energy Storage 2020, 29, 101351. [Google Scholar] [CrossRef]
- Manríquez, F.; Sauma, E.; Aguado, J.; de la Torre, S.; Contreras, J. The Impact of Electric Vehicle Charging Schemes in Power System Expansion Planning. Appl. Energy 2020, 262, 114527. [Google Scholar] [CrossRef]
- Baringo, L.; Boffino, L.; Oggioni, G. Robust Expansion Planning of a Distribution System with Electric Vehicles, Storage and Renewable Units. Appl. Energy 2020, 265, 114679. [Google Scholar] [CrossRef]
- Kamruzzaman, M.D.; Benidris, M. A Reliability-Constrained Demand Response-Based Method to Increase the Hosting Capacity of Power Systems to Electric Vehicles. Int. J. Electr. Power Energy Syst. 2020, 121, 106046. [Google Scholar] [CrossRef]
- Yao, F.; Wang, J.; Wen, F.; Tseng, C.L.; Zhao, X.; Wang, Q. An Integrated Planning Strategy for a Power Network and the Charging Infrastructure of Electric Vehicles for Power System Resilience Enhancement. Energies 2019, 12, 3918. [Google Scholar] [CrossRef]
- Fan, V.H.; Dong, Z.; Meng, K. Integrated Distribution Expansion Planning Considering Stochastic Renewable Energy Resources and Electric Vehicles. Appl. Energy 2020, 278, 115720. [Google Scholar] [CrossRef]
- Sadeghi, D.; Hesami Naghshbandy, A.; Bahramara, S. Optimal Sizing of Hybrid Renewable Energy Systems in Presence of Electric Vehicles Using Multi-Objective Particle Swarm Optimization. Energy 2020, 209, 118471. [Google Scholar] [CrossRef]
- Da Silva, E.C.; Melgar-Dominguez, O.D.; Romero, R. Simultaneous Distributed Generation and Electric Vehicles Hosting Capacity Assessment in Electric Distribution Systems. IEEE Access 2021, 9, 110927–110939. [Google Scholar] [CrossRef]
- Ali, A.; Mahmoud, K.; Lehtonen, M. Optimization of Photovoltaic and Wind Generation Systems for Autonomous Microgrids With PEV-Parking Lots. IEEE Syst. J. 2022, 16, 3260–3271. [Google Scholar] [CrossRef]
- Ali, A.; Mahmoud, K.; Lehtonen, M. Maximizing Hosting Capacity of Uncertain Photovoltaics by Coordinated Management of OLTC, VAr Sources and Stochastic EVs. Int. J. Electr. Power Energy Syst. 2021, 127, 106627. [Google Scholar] [CrossRef]
- Zhang, S.; Fang, Y.; Zhang, H.; Cheng, H.; Wang, X. Maximum Hosting Capacity of Photovoltaic Generation in SOP-Based Power Distribution Network Integrated With Electric Vehicles. IEEE Trans. Ind. Inform. 2022, 18, 8213–8224. [Google Scholar] [CrossRef]
- Edmunds, C.; Galloway, S.; Dixon, J.; Bukhsh, W.; Elders, I. Hosting Capacity Assessment of Heat Pumps and Optimised Electric Vehicle Charging on Low Voltage Networks. Appl. Energy 2021, 298, 117093. [Google Scholar] [CrossRef]
- Agushaka, J.O.; Ezugwu, A.E.; Abualigah, L. Gazelle Optimization Algorithm: A Novel Nature-Inspired Metaheuristic Optimizer; Springer: London, UK, 2022; Volume 6, ISBN 0123456789. [Google Scholar]
- Yan, G.; Liu, D.; Li, J.; Mu, G. A Cost Accounting Method of the Li-Ion Battery Energy Storage System for Frequency Regulation Considering the Effect of Life Degradation. Prot. Control Mod. Power Syst. 2018, 3, 4. [Google Scholar] [CrossRef]
- Rawa, M.; AlKubaisy, Z.M.; Alghamdi, S.; Refaat, M.M.; Ali, Z.M.; Aleem, S.H.E.A. A Techno-Economic Planning Model for Integrated Generation and Transmission Expansion in Modern Power Systems with Renewables and Energy Storage Using Hybrid Runge Kutta-Gradient-Based Optimization Algorithm. Energy Rep. 2022, 8, 6457–6479. [Google Scholar] [CrossRef]
- Yao, M.; Molzahn, D.K.; Mathieu, J.L. An Optimal Power-Flow Approach to Improve Power System Voltage Stability Using Demand Response. IEEE Trans. Control Netw. Syst. 2019, 6, 1015–1025. [Google Scholar] [CrossRef]
- Scarabaggio, P.; Carli, R.; Dotoli, M. Noncooperative Equilibrium Seeking in Distributed Energy Systems Under AC Power Flow Nonlinear Constraints. IEEE Trans. Control Netw. Syst. 2022, 9, 1731–1742. [Google Scholar] [CrossRef]
- Almalaq, A.; Alqunun, K.; Refaat, M.M.; Farah, A.; Benabdallah, F.; Ali, Z.M.; Aleem, S.H.E.A. Towards Increasing Hosting Capacity of Modern Power Systems through Generation and Transmission Expansion Planning. Sustainability 2022, 14, 2998. [Google Scholar] [CrossRef]
- Mirjalili, S.; Gandomi, A.H.; Mirjalili, S.Z.; Saremi, S.; Faris, H.; Mirjalili, S.M. Salp Swarm Algorithm: A Bio-Inspired Optimizer for Engineering Design Problems. Adv. Eng. Softw. 2017, 114, 163–191. [Google Scholar] [CrossRef]
- Coello Coello, C.A.; Pulido, G.T.; Lechuga, M.S. Handling Multiple Objectives with Particle Swarm Optimization. IEEE Trans. Evol. Comput. 2004, 8, 256–279. [Google Scholar] [CrossRef]
- Fathy, A.A.; Elbages, M.S.; El-Sehiemy, R.A.; Bendary, F.M. Static Transmission Expansion Planning for Realistic Networks in Egypt. Electr. Power Syst. Res. 2017, 151, 404–418. [Google Scholar] [CrossRef]
- Egyptian Electricity Holding Company Annual Reports. Available online: http://www.moee.gov.eg/english_new/report.aspx (accessed on 31 January 2022).
- Renewables.Ninja. Available online: https://www.renewables.ninja/ (accessed on 31 January 2022).
- Mostafa, M.H.; Abdel Aleem, S.H.E.; Ali, S.G.; Ali, Z.M.; Abdelaziz, A.Y. Techno-Economic Assessment of Energy Storage Systems Using Annualized Life Cycle Cost of Storage (LCCOS) and Levelized Cost of Energy (LCOE) Metrics. J. Energy Storage 2020, 29, 101345. [Google Scholar] [CrossRef]
- Saboori, H.; Hemmati, R. Considering Carbon Capture and Storage in Electricity Generation Expansion Planning. IEEE Trans. Sustain. Energy 2016, 7, 1371–1378. [Google Scholar] [CrossRef]
- Zitzler, E.; Deb, K.; Thiele, L. Comparison of Multiobjective Evolutionary Algorithms: Empirical Results. Evol. Comput. 2000, 8, 173–195. [Google Scholar] [CrossRef]
- Mirjalili, S. Dragonfly Algorithm: A New Meta-Heuristic Optimization Technique for Solving Single-Objective, Discrete, and Multi-Objective Problems. Neural Comput. Appl. 2016, 27, 1053–1073. [Google Scholar] [CrossRef]












| Function | Algorithm | Ave. | Std. | Median | Best | Worst |
|---|---|---|---|---|---|---|
| ZDT1 | MGOA | 0.00237 | 0.00060811 | 0.001714 | 0.002078 | 0.0031 |
| MSSA [28] | 0.00286 | 0.000841427 | 0.0025 | 0.0023 | 0.0043 | |
| MPSO [28] | 0.00422 | 0.003103 | 0.0037 | 0.0015 | 0.0101 | |
| ZDT2 | MGOA | 0.00117576 | 0.000057544 | 0.00107459 | 0.0010384 | 0.0014706 |
| MSSA [28] | 0.0037 | 0.00130958 | 0.0044 | 0.0015 | 0.0047 | |
| MPSO [28] | 0.00156 | 0.000174 | 0.0017 | 0.0013 | 0.0017 | |
| ZDT3 | MGOA | 0.02403 | 0.0007621 | 0.0250 | 0.0234 | 0.0298 |
| MSSA [28] | 0.02986 | 0.000898888 | 0.0296 | 0.0291 | 0.0314 | |
| MPSO [28] | 0.03782 | 0.006297 | 0.0362 | 0.0308 | 0.0497 | |
| ZDT1 (Linear front) | MGOA | 0.0024589 | 0.0004557 | 0.004532 | 0.001905 | 0.0027835 |
| MSSA [28] | 0.0033 | 0.000731437 | 0.0034 | 0.0025 | 0.0041 | |
| MPSO [28] | 0.00922 | 0.005531 | 0.0098 | 0.0012 | 0.0165 |
| Case Number | Solver | Best Solution | Robustness | Time (s) | ||
|---|---|---|---|---|---|---|
| - F1 | F2 | F3 | ||||
| Case #1 | GOA | 0 | 1600.945 | 689.645 | 5 | 1010.47 |
| SSA | 0 | 1600.945 | 696.366 | 4 | 641.22 | |
| PSO | 0 | 1600.945 | 693.550 | 5 | 805.03 | |
| Case #2 | GOA | 0 | 1459.345 | 682.454 | 6 | 1081.47 |
| SSA | 0 | 1459.345 | 688.538 | 6 | 721.31 | |
| PSO | 0 | 1459.345 | 683.835 | 5 | 826.12 | |
| Case #3 | GOA | −387.0318 | 1943.468 | 731.529 | 4 | 1017.55 |
| SSA | −386.862 | 1943.468 | 733.230 | 4 | 644.66 | |
| PSO | −387.0318 | 1943.468 | 733.194 | 3 | 821.87 | |
| Case #4 | GOA | −547.031 | 1943.468 | 736.929 | 6 | 1027.31 |
| SSA | −546.975 | 1943.468 | 742.478 | 5 | 650.26 | |
| PSO | −547.031 | 1943.468 | 740.695 | 5 | 845.23 | |
| Item | Case #1 | Case #2 | Case #3 | Case #4 |
|---|---|---|---|---|
| Energy charged by EVs (GWh) | 0 | 0.005964 | 9.89 | 10.14 |
| Carbon emission (million metric tons) | 37,882.81 | 37,674.52 | 46,643.2 | 46,643.25 |
| Size of ESS (MWh) | 1116.4 | 0 | 1116.4 | 0 |
| Total cost (million USD) | 1249.7 | 830.71 | 1278.9 | 848.73 |
Disclaimer/Publisher’s Note: The statements, opinions and data contained in all publications are solely those of the individual author(s) and contributor(s) and not of MDPI and/or the editor(s). MDPI and/or the editor(s) disclaim responsibility for any injury to people or property resulting from any ideas, methods, instructions or products referred to in the content. |
© 2023 by the authors. Licensee MDPI, Basel, Switzerland. This article is an open access article distributed under the terms and conditions of the Creative Commons Attribution (CC BY) license (https://creativecommons.org/licenses/by/4.0/).
Share and Cite
Ahmed, H.Y.; Ali, Z.M.; Refaat, M.M.; Aleem, S.H.E.A. A Multi-Objective Planning Strategy for Electric Vehicle Charging Stations towards Low Carbon-Oriented Modern Power Systems. Sustainability 2023, 15, 2819. https://doi.org/10.3390/su15032819
Ahmed HY, Ali ZM, Refaat MM, Aleem SHEA. A Multi-Objective Planning Strategy for Electric Vehicle Charging Stations towards Low Carbon-Oriented Modern Power Systems. Sustainability. 2023; 15(3):2819. https://doi.org/10.3390/su15032819
Chicago/Turabian StyleAhmed, Hassan Yousif, Ziad M. Ali, Mohamed M. Refaat, and Shady H. E. Abdel Aleem. 2023. "A Multi-Objective Planning Strategy for Electric Vehicle Charging Stations towards Low Carbon-Oriented Modern Power Systems" Sustainability 15, no. 3: 2819. https://doi.org/10.3390/su15032819
APA StyleAhmed, H. Y., Ali, Z. M., Refaat, M. M., & Aleem, S. H. E. A. (2023). A Multi-Objective Planning Strategy for Electric Vehicle Charging Stations towards Low Carbon-Oriented Modern Power Systems. Sustainability, 15(3), 2819. https://doi.org/10.3390/su15032819

