Next Article in Journal
Research on the Synergic Influences of Digital Capabilities and Technological Capabilities on Digital Innovation
Previous Article in Journal
Research on the Influence of Tax Incentives and Financing Constraints on NEEQ Enterprises’ Innovation
 
 
Font Type:
Arial Georgia Verdana
Font Size:
Aa Aa Aa
Line Spacing:
Column Width:
Background:
Article

A Novel Evaluation Method of Tunnel Access Zone Luminance Based on Measured Meteorological Data

1
Beijing Key Laboratory of Green Building Environment and Energy Saving Technology, Beijing University of Technology, Beijing 100124, China
2
Faculty of Architecture, Civil and Transportation Engineering, Beijing University of Technology, Beijing 100124, China
*
Author to whom correspondence should be addressed.
Sustainability 2023, 15(3), 2602; https://doi.org/10.3390/su15032602
Submission received: 31 December 2022 / Revised: 26 January 2023 / Accepted: 29 January 2023 / Published: 1 February 2023

Abstract

As the design basis of the tunnel lighting system, tunnel access zone luminance (TAZL) directly affects the energy efficiency of the tunnel lighting system and the driving safety of drivers. Affected by the relative position of the sun, weather conditions and other factors, the TAZL dynamically changes over time, but the existing tunnel mostly uses a fixed luminance value for the design and operation of the tunnel lighting system, which lacks a simplified method to obtain the real-time luminance. In this study, the L20(S) (the average luminance observed by the driver at 20° field of view) at the tunnel stopping sight distance is split, and the sky luminance is calculated by using the sky luminance model. While a segmented prediction model of the ground scenery luminance is established with the maximum sun height angle as the inflection point, the solar irradiance outside the tunnel is adopted as the input parameter. This new proposed L20(S) evaluation model is verified within the error of 5.41%, which provides a convenient and accurate method for the real-time measurement of TAZL.

1. Introduction

With the development of technology and social economy, the construction speed of highway tunnels is advancing by leaps and bounds, especially in China. As of the end of 2021, there are more than 23,000 existing road tunnels with a length of 24 million meters, and among them are 1900 new ones with 2.7 million meters [1,2,3]. The rapid expansion of tunnels has facilitated economic integration and trade between cities, but it has also brought numerous traffic safety accidents, which are more serious than those on ordinary highways [4,5]. Recent studies on road tunnel traffic accidents show that collisions between vehicles or with tunnel side walls occurred more frequently at tunnel entrances [6,7], and the majority of these accidents are related to driver visual factors. As drivers move between different luminance environments within a short period of time, an adaptation time for drivers to identify targets and objects in the tunnel is needed, and this visual “adaptation lagging phenomenon” often occurs when approaching a tunnel during daylight hours [8,9,10]. In order to avoid traffic accidents caused by the “adaptation lagging phenomenon”, it is necessary to implement a smooth transition of luminance at the entrance and exit of the tunnel, so that the driver’s vision can be adequately adapted. The benchmark for achieving a smooth transition of luminance is the luminance level outside the tunnel, which is also named “tunnel access zone luminance (TAZL)”. During the design of the tunnel lighting system, the whole tunnel is divided into four lighting areas, in order Lth, Ltr, Lin and Lex. The luminance of the road surface in the four areas is taken according to TAZL multiplied by different coefficients. When TAZL is higher, the requirement of lighting luminance level inside will be also higher, and it will increase the energy consumption of the tunnel lighting system at the same time.
Therefore, the massive tunnel volume also brings huge lighting energy consumption, and statistics show that the lighting energy consumption of tunnels accounts for more than 50% of the total energy consumption of tunnel mechanical and electrical facilities, particularly in summer [11,12]. Due to the high value of TAZL, the energy consumption of tunnel lighting could reach 9 times higher in the middle of the day than that of the night [13,14,15]. Therefore, the TAZL is widely used as a critical design basis for tunnel lighting. A scientific evaluation method for TAZL could better offer a luminous environment for drivers to drive safely and comfortably, and is also essential for reducing tunnel lighting equipment investment and energy consumption.
Since the 1960s, scholars from various countries have investigated the relationship between the lighting luminance at the entrance section of the tunnel and TAZL through a series of visual tests. In 1964, Schreuder concluded that there exists a proportional relationship between the luminance of the road surface at the entrance section of the tunnel and TZAL through the target object identification test [16]. In 1985, an Investigation Report on Tunnel Entrance Lighting Technology (CIE 61-1984) was released by the International Commission on Illumination (CIE) to claim the lighting luminance requirements of the tunnel entrance section, which further confirmed the validity and scientificity of the Schreuder test program and its conclusions, resulting in the calculation method of the tunnel exterior luminance L20(S) based on the K value [17]. L20(S) is defined as the average weighted luminance of the sky, tunnel entrance, tunnel portal structure, road and other scenery contained in the 20° viewpoint range facing the tunnel entrance direction, with a stopping sight distance (SSD) along the tunnel axis 1.5m above the road surface [18]. In 1990, CIE proposed the tunnel equivalent veiling luminance Lseq, which used contrast C and SRN subjective evaluation value to determine the luminance value of the tunnel entrance section. Lseq refers to the light curtain phenomenon generated by the scattered light entering the driver’s eye at the same position as L20(S) [19], but it uses a field of view angle of 56.8°, and the calculation takes into account the contribution of the equivalent veiling luminance rather than a luminance-weighted average of the area [20]. The above two TAZL theories both have a scientific nature which can be used as the basis for the design of tunnel lighting, but the method used by various countries is different, among which China, Japan, etc. use the L20(S) method, and the United States and some European countries use the Lseq method.
Methods listed in the current tunnel lighting specification to obtain the L20(S) value include the checklist method, blackness method, environmental sketch method and digital camera method [18], and the test time is specified as the season of the year with the strongest sunlight and the brightest time of the day. For instance, as China is located in the northern hemisphere, the maximum L20(S) is at noon in summer, so the final value of L20(S) for Chinese road tunnels was taken as the maximum value for three consecutive days of testing in June, July and August with clear skies and no clouds [21]. The majority of countries that adopt the L20(S) method use fixed L20(S) values as the basis for lighting system design, but with the relative position of the sun and meteorological changes, L20(S) changes all the time. The fixed value of L20(S) for the design of the tunnel lighting system will occur in the case of excessive lighting, resulting in a certain amount of energy waste. In addition, under the weather conditions such as cloudy, rainfall, etc., the brighter tunnel lighting environment will lead to glare and other visual discomforts for drivers. Therefore, scholars from various countries have conducted a series of research to improve the method of measuring L20(S).
Some scholars monitored the dynamic changes of L20(S) by means of real measurements and made corrections to the L20(S) values in the existing codes. Wang et al. [22] conducted time-by-time L20(S) tests for tunnels in cold regions and derived the dynamic change characteristics of L20(S) by analyzing the variation under several typical weather situations. Based on real-time traffic data, Lambros et al. [23] first recalculated the L20(S) for 11 existing tunnels and corrected L20(S) by using the traffic weighting method to calculate a new value for the lighting luminance demand inside the tunnel. Zhang et al. [24] conducted L20(S) field tests on highway tunnels and analyzed three factors, namely, the sky area share within the driver’s 20° field of view, the structural form of the test tunnel portal and the road surface color, to derive the influence law of each environmental parameter outside the tunnel on L20(S), and finally proposed the L20(S) correction parameters for different environments outside the tunnel. The environmental sketch method is one of the most basic methods for L20(S) testing, which is based on the principle of obtaining the luminance of each scenery outside the tunnel individually by a point luminance meter, but due to the time-varying characteristics of L20(S), this method has errors and low efficiency. Therefore, some researchers have proposed a digital camera-based L20(S) test method by examining the imaging characteristics of digital cameras. He and Liang [25] calibrated the Nikon D7500 camera by using a point luminance meter, developed a point luminance formula applied to this model of camera based on geometric optics, and wrote a MATLAB code to implement a method for extracting L20(S) from a luminance test photograph outside a tunnel. López and Peña-García [26] established a formula for calculating the L20(S) cone base radius by studying a fixed photograph of the tunnel entrance taken from the center of the travel lane while driving close to the tunnel entrance, proposing a method for measuring L20(S) for different distances as well as angular situations. The above-mentioned researchers proposed various methods to obtain L20(S) based on actual measurements from the perspective of correction and photography, but the resulting L20(S) values are still fixed and the operation is difficult. Therefore, some countries adopt the approach of erecting luminance meters outside the tunnel to achieve real-time monitoring of L20(S), for security considerations, the luminance meters are mostly positioned on the gantry of the tunnel entrance section. However, this placement does not meet the 1.5 m height requirement for L20(S) testing, and in order to solve the problem of L20(S) field-of-view differences between the driver and the device location during the installation of L20(S) test devices outside the tunnel, Constantinos et al. [27] investigated the changes of different test angles on L20(S) parameters and proposed a new method for positioning L20(S) test devices outside the tunnel. However, it is still costly for L20(S) test devices and not suitable for universal installation in all tunnels.
In fact, L20(S) is consisted of the reflection of sunlight from each scene outside the tunnel and the sky light, some scholars have investigated the transformation relationship from photoclimatic data to L20(S) from the perspective of light reflection theory and established the L20(S) prediction model. Zhang [28] analyzed the relationship between solar altitude angle and vertical surface illuminance changes under four orientations based on one year’s photoclimatic measured data and established a mathematical model of luminous efficacy of vertical surface conversion with different orientations using sky clearness index and solar altitude angle as input parameters, which mapped the luminance of scenery outside the tunnel with vertical surface illuminance. He and Liang [29] concluded that the luminance of each scenery outside the tunnel is proportional to its surface illuminance through field measurements, obtained the surface illuminance of each scenery outside the tunnel under clear sky conditions, and proposed the prediction model of L20(S) in cloudless conditions according to the law of relative position change of the sun. Based on the theories and research results related to solar radiation and atmospheric science, Xu [30] proposed a theoretical model of the solar radiation spectrum under clear sky conditions, and obtained the spectral reflection characteristics of each scenery outside the tunnel through experimental tests, presenting a research method of luminance and color temperature outside the tunnel based on radiometry. The above researchers established prediction models to obtain L20(S), but most of the studies took mountain tunnels as the object of investigation and did not consider the luminance of the sky within the 20° view range of the driver, while for urban tunnels as well as underwater tunnels the sky luminance is an important part of L20(S) that cannot be ignored, so the prediction model has shortcomings in the range of adaptation.
The existing research results provide references for the evaluation of L20(S), but they still lack practicality. In this paper, by splitting the driver’s field of view at the SSD point and conducting a time-by-time L20(S) test on the actual tunnel, a novel L20(S) evaluation method is proposed to explore the time-varying characteristics of sky luminance and ground scenery luminance separately, which could provide a better reference for the design and operation of the tunnel entrance section lighting.

2. Materials and Methods

2.1. Measurement Method of L20(S)

As described previously, the schematic diagram of L20(S) is shown in Figure 1, and the calculation formula are:
L 20 ( S ) =   α × L S + β × L R + γ × L E + δ × L PS + + θ × L X
α + β + γ + δ + + θ = 1
where L S is the sky luminance, cd/m2; α is the percentage of the sky in the 20° view range, %; L R is the road luminance, cd/m2; β is the percentage of the road, %; L E is the tunnel entrance luminance, cd/m2; γ is the percentage of the tunnel entrance, %; L PS is the tunnel portal structure, cd/m2; δ is the percentage of the tunnel portal structure, %; L X is the other scenery luminance in the 20° view range, cd/m2; θ is the percentage of the other scenery, %.
L20(S) is caused by solar radiation. Current research shows that there exists a transformation relationship between solar irradiance and illuminance [31,32,33], but in the actual test, the vertical surface illuminance can be easily influenced by the test location, and it is difficult to obtain the instantaneous value. Therefore, the horizontal solar irradiance outside the tunnel is selected as the photoclimatic input parameter in this study to investigate the variation law of the ground scenery luminance outside the tunnel.
As the luminance of the sky part within the driver’s 20° viewing angle is normally significantly higher than the luminance of the tunnel ground scenery for most of the urban tunnels, the driver’s 20° view range is divided by the separation line of sky and ground scenery contour into two parts (Figure 2), and the luminance is calculated and studied separately.
Tunnel 1 (the Luhua Road Tunnel in Beijing), Tunnel 2 (the Yangtze River Tunnel on Yingtian Street in Nanjing, Jiangsu Province), and Tunnel 3 (the JYJJ tunnel in Jiangsu Province) were selected as test tunnels (Figure 3) to investigate the coupling relationship between L20(S) and the solar irradiance. The test dates for Tunnel 1 are 20 April 2022 (Date 1), 22 April 2022 (Date 2), and 13 May 2022 (Date 3), and the summer solstice, 23 June 2022 (Date 4); for Tunnel 2 the test date is 14 September 2021 (Date 5); and for Tunnel 3 the test date is 18 August 2022 (Date 6).
The research process is illustrated in Figure 4 and can be divided into the following steps:
  • Select a typical tunnel, determine the area share of each scenery within the driver’s 20° view angle by taking photos, and delineate the dividing line between the sky and the ground scenery outside the tunnel;
  • Test the luminance of each element of the scenery within the driver’s 20° view angle and record the horizontal solar irradiance outside the tunnel;
  • Determine the number of the sky block included in the driver’s 20° view range by combining the information on tunnel orientation, road slope and structure of the tunnel portal;
  • Obtain the corresponding sun position information according to the test time, classify the sky type by combining the sky clarity Kt value and confirm the input parameters of the sky luminance calculation model;
  • Calculate the sky block luminance in the driver’s 20° view range and validate the calculation results by using the measured sky block luminance;
  • Analyze the variation law of ground scenery luminance outside the tunnel by drawing the curves with time and horizontal solar irradiance;
  • Establish the calculation model of ground scenery luminance with horizontal solar irradiance as independent variable by using time as segmentation criterion and validate the model by using new measured data;
  • Combine the sky luminance and the ground scenery luminance calculation model into the L20(S) calculation model and validate the model by using new measured data.

2.2. Measurement of the Ground Scenery Luminance

The information of the three tunnels is shown in Table 1. Tunnel 1 was used as the modeling object for the calculation of the ground scenery luminance outside the tunnel.
The LS-160 type luminance meter produced by Konica Minolta Co., Ltd. (Tokyo, Japan) of Japan (Figure 5a) was used to measure the luminance of each scenery outside the tunnel, and the HD2102.2 type irradiance meter produced by DELTAOHM (Caselle di Selvazzano, Italy) of Italy (Figure 5b,c) was used to measure the solar irradiance. The primary parameters of the test instrument are shown in Table 2. The testing period was from 9:00 a.m. to 5:00 p.m., and a set of L20(S) tests were conducted approximately every 15 min. Each set of L20(S) test was accompanied by a record of the horizontal solar irradiance outside the tunnel.
As shown in Figure 6, during the luminance test, test points (at least 4) will be evenly placed according to the area share of the test object within the driver’s 20° field of view, the red crosses are the test points and the yellow lines stand for the boundary lines of each scenery. The values of test points will eventually be averaged as the luminance value of the scenery, which can effectively improve the accuracy of the test.

2.3. Calculation of Sky Luminance

Currently, the research on sky model has been relatively well-developed [34,35,36,37,38]; in this study, the CIE general sky model is chosen to calculate the sky luminance of the 20° view range of the driver outside the tunnel [39,40,41]. In this model, the entire sky dome is evenly divided into 145 blocks, named No. 1~No. 145. The formula is
L γ α L z = φ ( Z ) · f ( χ ) φ ( 0 ) · f ( Z s )
where φ(Z) is the luminance gradient function; f (χ) is the scattering index function; L z is the zenith luminance; and cd/m2; L γ α is the calculated sky surface element luminance, cd/m2. The formulas of φ(Z), χ and f (χ) are
φ ( Z ) = 1 + a · exp ( b cos Z )
χ = a r c cos ( cos Z s · cos Z + sin Z s · sin Z · cos | α α s | )
f ( χ ) = 1 + c · [ exp ( d χ ) exp ( d π 2 ) ] + e · cos 2 χ
where Z S is the angle between the sun and the zenith, rad; α S represents the azimuthal angle of the sun, rad; Z represents the angle between the computed sky surface element and the zenith, rad; α represents the azimuthal angle of the computed sky surface element, rad; γ represents the altitude angle of the computed sky surface element, rad. Constant a and b are the brightness gradient parameter; c, d and e are the scattering characteristics parameters. Parameters a~e are determined by the sky type.
Since the 1960s, scholars from various countries have proposed zenith luminance calculation models applied to different atmospheric turbidity ( T L ) , which are shown in Table 3 [41,42]. In this study, a suitable zenith luminance model will be selected by calculating the atmospheric turbidity value of the geographic location of the tunnel corresponding to the test time.
Where γ S is the altitude angle of the sun, rad. Further, the atmospheric turbidity T L can be calculated by the following formula
T L = ( l n E e o l n E e s n ) ( α r m ) 1
where E e o is the solar constant, refers to the solar irradiance received per second per unit area of the top boundary of the atmosphere perpendicular to the sun’s rays at the mean solar-terrestrial distance (D = 1.496 × 108 km). The solar constant value published by the World Meteorological Organization (WMO) in 1981 is 1367 ± 7 W/m2, and E e o is 1367 W/m2 in this study. α r is the atmospheric extinction coefficient and m is the absolute air mass. α r and m can be calculated as the following equations
α r = ( 0.94 + 0.9 m ) 1
m = s i n γ s + [ s i n 2 γ s 1 + ( 1.001572 ) 2 ] 1 / 2 0.001572
where E e s n is the direct solar irradiance at the earth’s surface, W/m2. This study obtains the hour-by-hour direct solar spectrum by setting up a weather station near the Luhua Road tunnel in Beijing (as shown in Figure 7) and calculates E e s n by integrating the spectrum.
To accurately identify the sky types and the corresponding luminance gradient parameters and scattering characteristics parameters, it is necessary to scan the 145 skies one by one, then normalize the luminance values and compare them with the standard values of 15 sky types, which is a multi-step and computationally intensive method. Therefore, in this study, the 15 sky types of the CIE sky model are simply categorized based on the sky clarity K t , and the specific correspondence is shown in Table 4.
The sky clarity K t is calculated by the following equation
K t = E H O
where E is the horizontal solar irradiance, W/m2; H O is the extraterrestrial solar irradiance, W/m2. The calculation formula of H O is
H O = 24 I O π [ cos φ · cos δ · sin ω + ω · sin φ sin δ ]
where φ is the latitude of the test site, rad; δ is the solar declination angle, rad; ω is the solar incidence hour angle, rad; I O is the solar irradiance outside the atmosphere, kW/m2. δ and I O can be calculated by the following equation
δ = 23.45 sin [ 2 π ( N 80 ) 356 ] , 23.45 ° δ 23.45 °
I O = E e o [ 1 + 0.33 cos ( 360 N 365 ) ]
where N is the ordinal number of days in the year for the current day. The solar incidence hour angle ω is calculated by the following equation
ω = cos 1 ( tan φ · tan δ ) · t t sr
where t indicates the number of minutes in the 24-h time range from 00:00 at the time of the test; t sr is the number of minutes in the 24-h time range from 00:00 at the time of the sunrise on the test day.
After calculating the luminance of each sky block within the driver’s 20° viewing angle, L S can be calculated by the following equation
L S = i = 1 n x i L γ α
where x i is the area share of each sky block in the driver’s 20° viewing range, %; L γ α is the calculated luminance of each sky block in the driver’s 20° viewing range, cd/m2.

2.4. Error Calculation

In this study, the coefficient of variation of the root mean square error (CVRMSE, Equation (16)) and normalized mean bias error (NMBE, Equation (17)) proposed in ASHRAE GUIDELINE 14-2014 [43] were used for error analysis of the calculation model to evaluate its accuracy.
C V R M S E = i = 1 n ( y i y i ) 2 n 1 y ¯ i × 100 %
N M B E = i = 1 n ( y i y i ) ( n 1 ) × y ¯ i × 100 %
where y i is the measured value, y i is the calculated value, y ¯ i is the average of the measured value, and n is the sample size. If the CVRMSE is controlled within 15% and the absolute value of NMBE is controlled within 5%, the established L20(S) calculation model can be used for subsequent studies.

3. Results

3.1. Measurements and Calculation of the Ground Scenery Luminance

3.1.1. Calculation Model

The change curve of ground scenery luminance with solar irradiance is plotted according to the test results of the three tunnels (Figure 8), in which the red dashed line indicates the test day noon time, and the data point color indicates the time of the test: from red to green indicates the forenoon and green to blue indicates the afternoon.
A segmental relationship exists between the ground scenery luminance and the solar irradiance, with the 30-min period around noon, i.e., the maximum solar altitude angle of the day as the inflection point interval. Linear regressions were performed for the forenoon and afternoon respectively, using the real-time solar irradiance on Date 1, Date 2 and Date 3 as the independent variables and the corresponding ground scenery luminance as the dependent variable. Lorentz regression was performed on the forenoon data, as shown in Figure 9a, with R2 of 0.82, where L f n is the ground scenery luminance in the forenoon, cd/m2; E is the solar irradiance, W/m2; the sample size is 50; and the significance level is 4.3 × 10−5. Logistic regression was performed for the afternoon data, as shown in Figure 9b, with R2 of 0.83, where L a n is the ground scenery luminance in the afternoon, cd/m2; the sample size is 55 and the significance level is 6.9 × 10−7.
According to the aforementioned formula, ground scenery luminance can be calculated through the following segmentation function, as Equation (18):
L G   = { 4648 541003670 π [ 4 ( E 598 ) 2 + 126025 ]                                           h H 326258 325237 1 + ( E 4224 ) 3.27                                                                 h H
where L G is the ground scenery luminance, cd/m2; E is the solar irradiance, W/m2; h is the real-time solar altitude angle of the geographic location of the tunnel, rad; H is the maximum solar altitude angle on the day of the test at the geographic location of the tunnel, rad.

3.1.2. Validation

According to the fitted model for calculating the L G value, a new L20(S) test was conducted for the Beijing Luhua Road Tunnel on 21 June 2022, the summer solstice. By inputting the solar irradiance at each test time point, the model was calculated to output the L G value in real time. The test site and the comparison of the measured and calculated values are shown in Figure 10.
For the forenoon calculation model, the maximum absolute error is 15.16%, the average absolute error is 10.34%, the CVRMSE value is 11.46%, and the NMBE value is 3.17%. For the afternoon calculation model, the maximum absolute error is 15.62%, the average absolute error is 9.06%, the CVRMSE value is 9.06%, and the NMBE value is −1.92%. The error of the model calculation in the forenoon is larger than that in the afternoon, and it can also be observed from Figure 10b that the overall trend of the calculated values is smoother, and the measured values around 11:00 a.m. are obviously larger than the calculated values. After comparing the model data with the measured data at the same time, this error is from the fact that the solar altitude angle has reached the maximum solar altitude angle at 11:00 a.m. on the summer solstice, which makes the road surface luminance reach the maximum value in a day. For the error of the sudden drop of L G measured at 12 o’clock, it was caused by the small moving clouds around the sun during the test. The whole-day field measurement data were also analyzed with the calculated data error for model validation, with the following validation effect in Figure 11.
From the results of the test on Date 4, the maximum absolute error between the calculated and measured values of L G is 15.6%, the overall average absolute error of the calculated model is 9.03%, the CVRMSE value is 11.03%, and the NMBE is 1.01%, which shows that the data for the predictive model are within acceptable limits. At the same time, it also confirms the applicability of this model, and it is possible to predict the ground scenery luminance through solar irradiance.

3.2. Measurements and Calculation of the Sky Luminance

3.2.1. Calculation Model

According to the orientation of the Beijing Luhua Road Tunnel, structural characteristics and sky block distribution, the driver’s 20° viewpoint at the parking sight distance contain sky number 14, 15 and 16 when entering the tunnel from south to north. Compared with the height of the sky, the height of 1.5 m from the ground can be simplified to be close to the ground, i.e., in the background of the sky, the driver’s horizon view is close to the ground surface. The driver’s 20° view is finally determined to contain 31% of the lower right part of sky No. 14, 67% of the lower part of sky No. 15 and 2% of the lower left part of sky No. 16 (Figure 12). The altitude angle γ, zenith angle Z, and azimuth angle α of each sky block are shown in Table 5. To simplify the subsequent sky luminance calculation process, sky No. 16 within the driver’s 20° view is fused into sky No. 15 due to its significantly lower area share.

3.2.2. Validation

After determining the number of sky block contained within the driver’s 20° view, the sky luminance within the driver’s 20° view at the test time can be calculated according to the sky luminance calculation method in Section 2.4 by entering the time information as well as the solar irradiance data. The comparison of the measured and calculated values is shown in Figure 13. The error calculation results of the three-day test data are shown in Table 6.
For data where the measured value differs significantly from the calculated value, such as the 11:50 data on Date 1, the 15:50 data on Date 2 and the 13:50 data on Date 3, the error is caused by the presence of clouds within the driver’s 20° view and the luminance of the clouds is greater than the background sky luminance, or by the presence of small clouds around the sun, which reduces the instantaneous solar irradiance and thus interferes with the input parameters of the calculation model. The calculation model is also validated by analyzing the errors between the calculated and measured data, and the validation effect is shown in Figure 14.
Among 101 sets of sky luminance test data, only 4 sets of relative error values are more than 15%, the maximum value is 22.8%, the overall average absolute error of the calculated model is 6.68%, the CVRMSE value is 7.96%, and the NMBE is −1.8%, which shows that the data for the predictive model are within acceptable limits, and it is possible to reasonably predict the sky luminance.

3.3. Measurements and Calculation of L20(S)

3.3.1. Calculation Model

L20(S) is calculated by weighting the luminance of each scene outside the tunnel cave according to the proportion of the area within the driver’s 20° viewpoint, so according to Section 3.1 and Section 3.2, the model for calculating L20(S) based on the measured photoclimate data is derived as follows.
L 20 ( S ) = K s · L S + K G · L G
where K S is the percentage of sky area in the driver’s 20° view range, %; L S is the sky luminance in the driver’s 20° view, cd/m2; K G is the percentage of ground scenery area in the driver’s 20° view, %; L G is the ground scenery luminance in the driver’s 20° view, cd/m2.
Based on the L20(S) test points, the area share of each part of the scenery in the driver’s 20° view outside the three tunnels is shown in Table 7.

3.3.2. Validation

The L20(S) calculation model proposed in Section 3.3.1 was validated by the L20(S) test for Tunnel 1 on Date 4 and the validation results are shown in Figure 15.
As shown in Figure 15, the measured values around 12 o’clock are obviously larger than the calculated values in which the absolute error is 11.61%. In this set of data, the absolute error of the ground scenery luminance is 15.6%, and the absolute error of the sky luminance is 6.9%. After checking the test data, it is found that the solar irradiance of this group changed little with the previous and the latter group, but the residential building luminance data is obviously abnormal, and therefore this set of errors is considered as measurement mistakes. The overall average absolute error of the L20(S) calculation model is 5.41%, the CVRMSE value is 2.81%, and the NMBE is −0.37%, which indicates that the error of this model is within the acceptable range, and it could achieve the conversion from solar irradiance to L20(S).

4. Discussion

4.1. Comparison among Different L20(S) Measurement Methods

In this study, a coupling relationship between L20(S) and solar irradiance outside the tunnel is found through real measurements, and a model for calculating L20(S) is established based on data fitting. The comparison with the existing L20(S) measurement method is shown in Table 8.
Compared with the results of previous studies, this proposed L20(S) measurement method only records solar irradiance, has the advantages of convenience, lower cost, and can output real-time L20(S) values dynamically.

4.2. Limitation

In addition, the variation in the geographical location, orientation and meteorological conditions of different tunnels determines that each tunnel has its own unique L20(S) calculation model. Therefore, in future research we will identify the factors influencing the calculation model for different tunnels, such as geographical location, orientation, etc. Afterwards, we will propose the corresponding correction parameters to optimize the calculation model and then create a generalized model suitable for various different tunnels.

5. Conclusions

TAZL directly affects the driver’s driving safety and lighting energy consumption which has dynamic change characteristics and limitations on measurement. A simple and low-cost L20(S) dynamic measurement method is proposed to accurately predict L20(S) by separating the scenery within the driver’s 20° field of view into contents and establishing separate luminance calculation models.
  • For the ground scenery luminance part, it is found that there exists a segmented linear relationship between ground scenery luminance and solar irradiance through real-time testing of L20(S). Based on the data fitting, a ground scenery luminance calculation model is established, and the average absolute error is 9.03% as verified by the measured data;
  • For the sky luminance part, the CIE sky model was adopted to calculate the luminance of the sky block contained within the driver’s 20° field of view by using the sky clarity KT value as the basis for sky type judgment in this study. The absolute average error of the output sky luminance model within the driver’s 20° field of view is 6.68% as verified by the measured data;
  • After the integration of the calculation models, the L20(S) calculation model with time information and solar irradiance data as the input parameters is derived, and the average absolute error of the model is 5.41% as verified by the measured data.
The dynamic L20(S) measurement method proposed in this paper has a good prediction performance of innovation and instruction, which can provide a technical basis for the accurate measurement of tunnel access zone luminance. This method is not restricted to L20(S) prediction, which has the application and practical value of all luminance parameters in TAZL. The real-time L20(S) obtained with this method could act as an input parameter to achieve intelligent control of the tunnel lighting system, thus reducing the energy consumption of tunnel operations and improving driver safety.
Additionally, here are some measurement recommendations. First, the testing period is from 9:00 a.m. to 5:00 p.m., and each test group is 15 min apart. At the beginning of each set of tests, the test time and the solar irradiance are recorded. Second, multiple points should be taken for each scenery to test the luminance and take the average value. Third, the irradiance meter should be placed on a wide, flat surface to avoid errors caused by shadows from surrounding objects.

Author Contributions

Conceptualization, Y.Z. (Yuwei Zhang) and P.X.; software, Y.Z. (Yuwei Zhang); validation, Y.Z. (Yifan Zhao); formal analysis, Y.Z. (Yuwei Zhang); investigation, Z.N. and Y.Q.; resources, Z.N. and Y.Q.; data curation, Y.Z. (Yuwei Zhang); writing—original draft preparation, Y.Z. (Yuwei Zhang) and P.X.; writing—review and editing, Y.Z. (Yuwei Zhang) and P.X.; visualization, Y.Z. (Yifan Zhao); supervision, P.X.; project administration, P.X.; funding acquisition, P.X., J.X. and J.L. All authors have read and agreed to the published version of the manuscript.

Funding

This research was funded by Jiangsu Provincial Transport Engineering Construction Bureau and China Communications Construction Co., Ltd., grant number X-GL-SDGGS-JiS-JJSD-A2-JS-020 and the APC was funded by Beijing University of Technology.

Institutional Review Board Statement

This study did not involve humans or animals.

Informed Consent Statement

This study did not involve humans or animals.

Data Availability Statement

This study did not report any data.

Acknowledgments

This study was supported by Jiangsu Provincial Transport Engineering Construction Bureau and China Communications Construction Co., Ltd. (X-GL-SDGGS-JiS-JJSD-A2-JS-020). The field tests were supported by the Nanjing Communications Operation Management Group and Jiangsu Sinoroad Transportation Science and Technology Co., Ltd.

Conflicts of Interest

The authors declare no conflict of interest.

References

  1. Ministry of Transport of China. Statistical Communiqúe on the Development of the Transportation Industry in 2021; Ministry of Transport of China: Beijing, China, 2022.
  2. Ministry of Transport of China. Statistical Communiqúe on the Development of the Transportation Industry in 2020; Ministry of Transport of China: Beijing, China, 2021.
  3. Ministry of Transport of China. Statistical Communiqúe on the Development of the Transportation Industry in 2019; Ministry of Transport of China: Beijing, China, 2020.
  4. Ma, Z.-L.; Shao, C.-F.; Zhang, S.-R. Characteristics of traffic accidents in Chinese freeway tunnels. Tunn. Undergr. Space Technol. 2009, 24, 350–355. [Google Scholar] [CrossRef]
  5. Sun, Z.; Liu, S.; Tang, J.; Wu, P.; Tang, B. Exploring the Impacts of Driving Environment on Crashes in Tunnel–Bridge–Tunnel Groups: An Eight-Zone Analytic Approach. Sustainability 2021, 13, 2272. [Google Scholar] [CrossRef]
  6. Bassan, S. Overview of traffic safety aspects and design in road tunnels. IATSS Res. 2016, 40, 35–46. [Google Scholar] [CrossRef]
  7. Meng, Q.; Qu, X. Estimation of rear-end vehicle crash frequencies in urban road tunnels. Accid. Anal. Prev. 2012, 48, 254–263. [Google Scholar] [CrossRef]
  8. Roberts, A.C.; Christopoulos, G.I.; Car, J.; Soh, C.-K.; Lu, M. Psycho-biological factors associated with underground spaces: What can the new era of cognitive neuroscience offer to their study? Tunn. Undergr. Space Technol. 2016, 55, 118–134. [Google Scholar] [CrossRef]
  9. Yeung, J.S.; Wong, Y.D. The effect of road tunnel environment on car following behaviour. Accid. Anal. Prev. 2014, 70, 100–109. [Google Scholar] [CrossRef] [PubMed]
  10. Salata, F.; Golasi, I.; Poliziani, A.; Futia, A.; De Lieto Vollaro, E.; Coppi, M.; De Lieto Vollaro, A. Management Optimization of the Luminous Flux Regulation of a Lighting System in Road Tunnels. A First Approach to the Exertion of Predictive Control Systems. Sustainability 2016, 8, 1092. [Google Scholar] [CrossRef]
  11. Qin, L.; Dong, L.; Xu, W.; Zhang, L.; Yan, Q.; Chen, X. A “vehicle in, light brightens; vehicle out, light darkens” energy-saving control system of highway tunnel lighting. Tunn. Undergr. Space Technol. 2017, 66, 147–156. [Google Scholar] [CrossRef]
  12. Moretti, L.; Cantisani, G.; Carrarini, L.; Bezzi, F.; Cherubini, V.; Nicotra, S. Italian Road Tunnels: Economic and Environmental Effects of an On-Going Project to Reduce Lighting Consumption. Sustainability 2019, 11, 4631. [Google Scholar] [CrossRef]
  13. He, S.; Liang, B.; Pan, G.; Wang, F.; Cui, L. Influence of dynamic highway tunnel lighting environment on driving safety based on eye movement parameters of the driver. Tunn. Undergr. Space Technol. 2017, 67, 52–60. [Google Scholar] [CrossRef]
  14. Moretti, L.; Cantisani, G.; Di Mascio, P.; Caro, S. Technical and economic evaluation of lighting and pavement in Italian road tunnels. Tunn. Undergr. Space Technol. 2017, 65, 42–52. [Google Scholar] [CrossRef]
  15. Gueorgiev, V. Optimization of Energy Consumption of Road Tunnels. In Proceedings of the 2020 Fifth Junior Conference on Lighting (Lighting), Ruse, Bulgaria, 24–26 September 2020. [Google Scholar]
  16. Schreuder, D.A. The Lighting of Vehicular Traffic Tunnels. Ph.D. Thesis, Technische Hogeschool Eindhoven, Eindhoven, The Netherlands, 1964. [Google Scholar] [CrossRef]
  17. International Commission on Illumination. Tunnel Entrance Lighting—A Survey of Fundamentals for Determining the Luminance in the Threshold zone: CIE 061-1984; Commission International de I’ Eclairage: Vienna, Austria, 1984. [Google Scholar]
  18. Li, C.; Long, G. Guidelines for Design of Lighting of Highway Tunnels; Ministry of Transport of China: Beijing, China, 2014.
  19. CIEUK. TRE 88/1990 Guide to the Lighting of Road Tunnels and Underpasses; Commission International de I’ Eclairage: Vienna, Austria, 1990. [Google Scholar]
  20. IESNA. Practice for Tunnel Lighting:ANSI/IESNA RP-22-05; Illuminating Engineering Society of North America: New York, NY, USA, 2005. [Google Scholar]
  21. Chongqing Highway Research Institute, Ministry of Communications. Profession Standard of the People’s Republic of China JTJ 026.1-1999: Specifications for Design of Ventilation and Lighting of Highway Tunnel; Chongqing Highway Research Institute, Ministry of Communications: Chongqing, China, 2000. [Google Scholar]
  22. Wang, Y.; Zhao, Y.; Quan, Q.; Cao, Z. Dynamic characteristics of external luminance of highway tunnel in cold area. IOP Conf. Ser. Earth Environ. Sci. 2020, 587, 012024. [Google Scholar] [CrossRef]
  23. Doulos, L.T.; Sioutis, I.; Tsangrassoulis, A.; Canale, L.; Faidas, K. Revision of Threshold Luminance Levels in Tunnels Aiming to Minimize Energy Consumption at No Cost: Methodology and Case Studies. Energies 2020, 13, 1707. [Google Scholar] [CrossRef]
  24. Zhang, X.; Liang, B.; Zhong, S. Study on the lnfluence of Environmental Factors on the Brightness Value L20(S) outside Highway Tunnel. Mod. Tunn. Technol. 2021, 58, 70–78. (In Chinese) [Google Scholar] [CrossRef]
  25. He, W.; Liang, B. A Novel Method for Calculating Luminance in the Access Zone of a Road Tunnel based on a Digital Camera. J. Eng. Sci. Technol. Rev. 2021, 14, 148–157. [Google Scholar] [CrossRef]
  26. López, J.C.; Peña-García, A. Determination of lighting and energy demands of road tunnels using vehicle based photographs of the portal gates: An accessible and safe tool for tunnel renewal and maintenance. Tunn. Undergr. Space Technol. 2018, 78, 8–15. [Google Scholar] [CrossRef]
  27. Bouroussis, C.; Topalis, F.; Nikolaou, D. Optimization of Tunnel Lighting Control by Re-Aiming of the External L20 Luminance Meter. In Proceedings of the 29th Quadrennial Session of the CIE, Washington, DC, USA, 14–22 June 2019. [Google Scholar]
  28. Zhang, T. Research of Determining Typical Elements’ Luminance at Tunnel Portals by Radiation—Iluminance Conversion Method. Master’s Thesis, Chongqing University, Chongqing, China, 2016. (In Chinese). [Google Scholar]
  29. He, W.; Liang, B. Access Zone Luminance Prediction for a Road Tunnel under a Cloudless Sky. J. Eng. Sci. Technol. Rev. 2021, 14, 43–52. [Google Scholar] [CrossRef]
  30. Xu, J. Research on Dynamic Changes of Tunnel Adaptation Luminance and Color Temperature Based on Radiometry. Ph.D Thesis, Chongqing University, Chongqing, China, 2018. (In Chinese). [Google Scholar]
  31. Gueymard, C. A two-band model for the calculation of clear sky solar irradiance, illuminance, and photosynthetically active radiation at the earth’s surface. Sol. Energy 1989, 43, 253–265. [Google Scholar] [CrossRef]
  32. Li, D.H.W.; Chau, N.T.C.; Wan, K.K.W. Predicting daylight illuminance and solar irradiance on vertical surfaces based on classified standard skies. Energy 2013, 53, 252–258. [Google Scholar] [CrossRef]
  33. Ye, S.; Xue, P.; Fang, W.; Dai, Q.; Peng, J.; Sun, Y.; Xie, J.; Liu, J. Quantitative effects of PM concentrations on spectral distribution of global normal irradiance. Sol. Energy 2021, 220, 1099–1108. [Google Scholar] [CrossRef]
  34. Bourgeois, D.; Reinhart, C.F.; Ward, G. Standard daylight coefficient model for dynamic daylighting simulations. Build. Res. Inf. 2008, 36, 68–82. [Google Scholar] [CrossRef]
  35. Perez, R.; Seals, R.; Michalsky, J. All-weather model for sky luminance distribution—Preliminary configuration and validation. Sol. Energy 1993, 50, 235–245. [Google Scholar] [CrossRef]
  36. Moon, P. Illumination from a non-uniform sky. Illum. Energy 1942, 37, 707–726. [Google Scholar]
  37. Kittler, R. Standardization of outdoor conditions for the calculation of daylight factor with clear skies. In Proceedings of the CIE International Conference on Sunlight in Buildings, Rotterdam, The Netherlands, 5–9 April 1967; pp. 273–285. [Google Scholar]
  38. Xue, P.; Wang, H.; Luo, T.; Zhao, Y.; Fan, C.; Ma, T. Clear sky color modeling based on BP neural network. Build. Environ. 2022, 226, 109715. [Google Scholar] [CrossRef]
  39. CIE S 011.1/E; Spitial Distribution of Daylight-CIE Stndard General Sky. Commission International de I’ Eclairage: Vienna, Austria, 2003.
  40. Selkowitz, M. Analysis of atmospheric turbidity for daylight calculations. Energy Build. 1984, 6, 293–303. [Google Scholar]
  41. Karayel, M.; Navvab, M.; Ne”Eman, E.; Selkowitz, S. Zenith luminance and sky luminance distributions for daylighting calculations. Energy Build. 1984, 6, 283–291. [Google Scholar] [CrossRef]
  42. CTC. Standardization of Luminance Distribution of Clear Skies; Commission International de I’ Eclairage: Vienna, Austria, 1973. [Google Scholar]
  43. American Society of Heating, Refrigerating and Air-Conditioning Engineers. Measurement of Energy, Demand, and Water Savings; ASHRAE Guidel; ASHRAE: Atlanta, GA, USA, 2014; Volume 4, pp. 1–150. [Google Scholar]
Figure 1. Schematic diagram of L20(S).
Figure 1. Schematic diagram of L20(S).
Sustainability 15 02602 g001
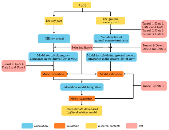
Figure 2. L20(S) research method in this study.
Figure 2. L20(S) research method in this study.
Sustainability 15 02602 g002
Figure 3. Tunnel photos: (a) the Luhua Road Tunnel in Beijing; (b) the Yangtze River Tunnel on Yingtian Street in Nanjing.
Figure 3. Tunnel photos: (a) the Luhua Road Tunnel in Beijing; (b) the Yangtze River Tunnel on Yingtian Street in Nanjing.
Sustainability 15 02602 g003
Figure 4. Research steps.
Figure 4. Research steps.
Sustainability 15 02602 g004
Figure 5. Testing instruments: (a) Luminance meter; (b) Irradiance meter (receiving side); (c) Irradiance meter (display side).
Figure 5. Testing instruments: (a) Luminance meter; (b) Irradiance meter (receiving side); (c) Irradiance meter (display side).
Sustainability 15 02602 g005
Figure 6. Measurement geometry.
Figure 6. Measurement geometry.
Sustainability 15 02602 g006
Figure 7. Meteorological station photo.
Figure 7. Meteorological station photo.
Sustainability 15 02602 g007
Figure 8. The change curve of ground scenery luminance with solar irradiance: (a) Tunnel 1, Date 1; (b) Tunnel 1, Date 2; (c) Tunnel 1, Date 3; (d) Tunnel 2, Date 5; (e) Tunnel 3, Date 6.
Figure 8. The change curve of ground scenery luminance with solar irradiance: (a) Tunnel 1, Date 1; (b) Tunnel 1, Date 2; (c) Tunnel 1, Date 3; (d) Tunnel 2, Date 5; (e) Tunnel 3, Date 6.
Sustainability 15 02602 g008
Figure 9. Fitting results: (a) Data of forenoon; (b) Data of afternoon.
Figure 9. Fitting results: (a) Data of forenoon; (b) Data of afternoon.
Sustainability 15 02602 g009
Figure 10. Test site photo and test data: (a) Photo at the SSD point; (b) Measured and calculated data.
Figure 10. Test site photo and test data: (a) Photo at the SSD point; (b) Measured and calculated data.
Sustainability 15 02602 g010
Figure 11. Comparison between measured and calculated ground scenery luminance.
Figure 11. Comparison between measured and calculated ground scenery luminance.
Sustainability 15 02602 g011
Figure 12. Sky block number within the driver’s 20° view of Tunnel 1.
Figure 12. Sky block number within the driver’s 20° view of Tunnel 1.
Sustainability 15 02602 g012
Figure 13. Measured and calculated sky luminance data—Tunnel 1: (a) Date 1; (b) Date 2; (c) Date 3.
Figure 13. Measured and calculated sky luminance data—Tunnel 1: (a) Date 1; (b) Date 2; (c) Date 3.
Sustainability 15 02602 g013
Figure 14. The measured and calculated sky luminance.
Figure 14. The measured and calculated sky luminance.
Sustainability 15 02602 g014
Figure 15. The measured and calculated L20(S).
Figure 15. The measured and calculated L20(S).
Sustainability 15 02602 g015
Table 1. Information of test tunnels.
Table 1. Information of test tunnels.
NameLocationOrientationType
Luhua Road Tunnel116.3° E, 39.8° N 15° North by Westurban tunnel
Yingtian Street Yangtze River Tunnel118.7° E, 32° N20° East by Southunderwater tunnel
JYJJ tunnel 120.2° E, 31.9° N22° North by Westunderwater tunnel
Table 2. Primary parameters for the luminance meter and solar irradiance meter.
Table 2. Primary parameters for the luminance meter and solar irradiance meter.
InstrumentParameterValue
Luminance meterRange0.01~9,999,000 cd/m2
Accuracy±4%
Solar irradiance meterRange0.01~2000 W/m2
Accuracy±2%
Table 3. Zenith luminance calculation models.
Table 3. Zenith luminance calculation models.
AuthorZenith Luminance Calculation ModelApplication Conditions
Dogniaux L z = ( 1.234 T L 0.252 ) t a n γ s + 0.112 T L 0.0167 - γ s 65 °
Kittler L z = 0.3 + 3 t a n γ s 2.25 ≤   T L ≤ 3.25 γ s 65 °
Krochmann L z = 0.1 + 0.063 γ s + ( γ s ( γ s 30 ) / 1000 ) e 0.0346 ( γ s 68 ) T L = 2.75 -
Liebelt L z = ( 1.34 T L 3.46 ) t a n γ s + 0.1 T L + 0.9 3 ≤ T L ≤ 7.5-
Gusev L z = 0.9 + 6.5 t a n γ s 5 ≤ T L ≤ 6.5 γ s 65 °
LBL L z = ( 1.376 T L 1.81 ) t a n γ s + 0.38 1.5 ≤ T L ≤ 8.5 γ s 65 °
Table 4. The values of the sky luminance calculation parameters for each sky definition K t range.
Table 4. The values of the sky luminance calculation parameters for each sky definition K t range.
K t abcde
0.00~0.351.1−0.80−1.50
0.35~0.700−15−30.3
0.70~1.00−1−0.316−30.3
Table 5. Area share of each sky block within the driver’s 20° view.
Table 5. Area share of each sky block within the driver’s 20° view.
Sky Block NumberPercentage of Area γ Z α
No. 1431%84°156°
No. 1567%84°168°
No. 162%84°−180°
Table 6. Testing data.
Table 6. Testing data.
DateThe Maximum Absolute ErrorThe Average Absolute ErrorCVRMSENMBE
4.2015.69%5.72%6.70%−1.11%
4.2215.48%7.09%8.55%−5.26%
5.1322.80%6.81%8.66%0.39%
Table 7. The percentage of the area of each scenery within the 20° view of the driver at the L20(S) testing point of Tunnel 1.
Table 7. The percentage of the area of each scenery within the 20° view of the driver at the L20(S) testing point of Tunnel 1.
Name of SceneryPercentage of Area
Sky-32.4%Sky32.4%
Ground-67.6%Residential buildings8.3%
Road surface25.7%
Tunnel entrance8.3%
Tunnel portal structure25.3%
Table 8. Comparison among different L20(S) measurement methods.
Table 8. Comparison among different L20(S) measurement methods.
Research TeamMethod/Input ParametersOutput L20(S) CharacteristicsError
The present studyReal-time solar irradiance Dynamic, sky-inclusive, low-cost0~12%
Lambros et al. [23]Correction of L20(S) according to traffic volumeDynamic, focus only on energy efficiencyNo measurement
Zhang et al. [24]Correction of L20(S) considering environmental factorsFixed valueNo measurement
He and Liang [25]Photo of the tunnel entranceFixed value0~10%
López and Peña-García [26]Photo of the tunnel entranceFixed valueNo measurement
Constantinos et al. [27]L20(S) test devicesDynamic, costly testing devicesNo calculation
Zhang [28]Solar irradianceFixed value, not including skyNo measurement
He and Liang [29]Real-time solar irradianceDynamic, not including sky0~30%
Xu [30]Real-time solar irradianceDynamic, not including sky0~21%
Disclaimer/Publisher’s Note: The statements, opinions and data contained in all publications are solely those of the individual author(s) and contributor(s) and not of MDPI and/or the editor(s). MDPI and/or the editor(s) disclaim responsibility for any injury to people or property resulting from any ideas, methods, instructions or products referred to in the content.

Share and Cite

MDPI and ACS Style

Zhang, Y.; Xue, P.; Zhao, Y.; Ni, Z.; Quan, Y.; Xie, J.; Liu, J. A Novel Evaluation Method of Tunnel Access Zone Luminance Based on Measured Meteorological Data. Sustainability 2023, 15, 2602. https://doi.org/10.3390/su15032602

AMA Style

Zhang Y, Xue P, Zhao Y, Ni Z, Quan Y, Xie J, Liu J. A Novel Evaluation Method of Tunnel Access Zone Luminance Based on Measured Meteorological Data. Sustainability. 2023; 15(3):2602. https://doi.org/10.3390/su15032602

Chicago/Turabian Style

Zhang, Yuwei, Peng Xue, Yifan Zhao, Zhikai Ni, Yani Quan, Jingchao Xie, and Jiaping Liu. 2023. "A Novel Evaluation Method of Tunnel Access Zone Luminance Based on Measured Meteorological Data" Sustainability 15, no. 3: 2602. https://doi.org/10.3390/su15032602

APA Style

Zhang, Y., Xue, P., Zhao, Y., Ni, Z., Quan, Y., Xie, J., & Liu, J. (2023). A Novel Evaluation Method of Tunnel Access Zone Luminance Based on Measured Meteorological Data. Sustainability, 15(3), 2602. https://doi.org/10.3390/su15032602

Note that from the first issue of 2016, this journal uses article numbers instead of page numbers. See further details here.

Article Metrics

Back to TopTop