Next Article in Journal
Burnout and Resilience in Foreign Service Spouses during the Pandemic, and the Role of Organizational Support
Next Article in Special Issue
Effect of Green Intellectual Capital Practices on the Competitive Advantage of Companies: Evidence from Polish Companies
Previous Article in Journal
Comparison of Dynamic Response Characteristics of Typical Energy Storage Technologies for Suppressing Wind Power Fluctuation
Previous Article in Special Issue
Catalytic Effect of Green Human Resource Practices on Sustainable Development Goals: Can Individual Values Moderate an Empirical Validation in a Developing Economy?
 
 
Font Type:
Arial Georgia Verdana
Font Size:
Aa Aa Aa
Line Spacing:
Column Width:
Background:
Article

Does the Environmental Management System Predict TBL Performance of Manufacturers? The Role of Green HRM Practices and OCBE as Serial Mediators

by
Guiling Yue
1,
Haoqiang Wei
2,
Noor Ullah Khan
3,4,*,
Roselina Ahmad Saufi
3,
Mohd Fathi Abu Yaziz
3 and
Hanieh Alipour Bazkiaei
5
1
School of Advanced Interdisciplinary Studies, Ningxia University, Yinchuan 750021, China
2
Department of Audit, Shanghai National Accounting Institute, Shanghai 201702, China
3
Malaysian Graduate School of Entrepreneurship and Business (MGSEB), Universiti Malaysia Kelantan (UMK) Taman Bendahara, Pengkalan Chepa 16100, Malaysia
4
Department of HRM, NUST Business School, National University of Sciences and Technology, Islamabad 44000, Pakistan
5
Faculty of Entrepreneurship and Business, Universiti Malaysia Kelantan (UMK) Taman Bendahara, Pengkalan Chepa 16100, Malaysia
*
Author to whom correspondence should be addressed.
Sustainability 2023, 15(3), 2436; https://doi.org/10.3390/su15032436
Submission received: 7 December 2022 / Revised: 22 January 2023 / Accepted: 24 January 2023 / Published: 30 January 2023
(This article belongs to the Special Issue Human Resource Management for Corporate Sustainability)

Abstract

Over the years, Malaysian manufacturers struggled to mitigate the widened gap among the three aspects of TBL performance, e.g., economic, social, and environmental. Although, the economic performance is relatively elevated compared to environmental performance based on environmental performance index (EPI) data reports. Similarly, less than twenty per cent (20%) of manufacturers are ISO14001-certified out of the total registered firms in the 52nd FMM directory. The firms must employ green HRM practices to foster pro-environmental behaviour and support their managers to adopt the environmental management system (EMS) framework to reap the benefits of TBL performance. To resolve these issues, sustainability has become an essential strategy for manufacturers in addressing environmental problems due to consistent ecological awareness among stakeholders that compels firms to adopt EMS and green HRM practices to foster organizational citizenship behaviour for the environment (OCBE) and improve triple bottom line (TBL) performance. This research aimed to investigate the impact of the EMS on TBL performance through green HRM practices and OCBE via a serial mediation approach among ISO14001-certified manufacturing firms. A quantitative methodology was employed based on a positivist paradigm. The sample of 350 respondent firms was randomly targeted via standard questionnaires. Around 248 manufacturers responded with a response rate of 70%, which is sufficient for data analysis. After outliers and normality assessment, the clean data of 216 manufacturers were finally analysed using SmartPLS 4.0. Structural equation modelling (SEM) analysis revealed that EMS is positively related to OCBE, and OCBE is positively associated with TBL. EMS is positively related to green HRM practices, and green HRM practices are positively associated with OCBE. Furthermore, it was confirmed that green HRM practices and OCBE serially mediated the relationship between EMS and TBL performance among ISO14001-certified manufacturing firms. The current study also presents vital organizational and managerial implications.

1. Introduction

The manufacturing industry is the backbone of the Malaysian economy and significantly contributes to the gross domestic product (GDP). Manufacturing is the main strength of the Malaysian economy, as evidenced by the figures published by the Ministry of International Trade and Industry (MITI), showing that it accounts for approximately 23.80% of the Malaysian GDP [1]. However, this comes with the cost of environmental degradation and results in an imbalance among three critical aspects of triple bottom line (TBL) performance, e.g., the economic, social, and environmental [2].
In the last decade, manufacturers struggled to mitigate this imbalance among the three components of TBL performance. Although, the economic performance is relatively elevated compared to environmental performance based on data published in the environmental performance index (EPI). Similarly, other issues also complicate this problem as only less than twenty per cent (20%) of total registered firms are ISO14001-certified in the 52nd FMM directory 2021 [3]. Besides green HRM practices, manufacturers made sustainable efforts by pushing their employees to foster pro-environmental behaviours (PEBs) and supporting their managers to adopt the EMS framework to reap the benefits of TBL performance [4].
Not just green HRM practices but also the PEBs of the employees are also important in this regard because of their beneficial impact on the firm’s sustainability efforts. However, they are still at the infancy stage of their growth trajectory in case manufacturing firms and received extraordinary attention from researchers. Among the most important types of PEBs, e.g., organizational citizenship behaviour towards the environment (OCBE), is at the centre stage of research within corporate sustainability. Scholars call this voluntary type of PEB the fundamental element of corporate greening and elevating TBL performance. The literature has argued that the organization cannot have desired results until its employees across managerial levels ensure engagement in OCBE.
In contrast, indirect PEBs can participate in environment-related initiatives [5]. Apart from this, five taxonomies of green behaviours have been presented in the literature, elaborating on the salient features of OCBE [6,7]. Scholarly efforts have been made to find contextual factors embedded at the employees and management level [8,9]. Still, the current state of literature necessitates a further empirical examination of antecedents of OCBE at the corporate level so that managers are better equipped to enhance the TBL performance of their firms. Knowing the antecedents of OCBE can also improve the effectiveness of EMS [10,11]. We acknowledge the recent scholarly contribution to understanding how environmentally friendly behaviours, e.g., OCBE, can improve TBL performance. Yet, previous research can better guide how green firms can elevate TBL performance by employing green HRM practices and adopting EMS ISO14001 [12].
Malaysian manufacturing industries are looking forward to assuring sustainable manufacturing culture and performance by adopting EMS initiatives to reduce the negative impact on the environment. The drive for green HRM practices and EMS initiatives in the manufacturing sector has gained momentum since the beginning of the new millennium. Manufacturing industries have been making efforts by shifting traditional manufacturing practices to more sustainable ones such as integrated environmental management systems. Recent research on the new trends in the manufacturing industry proposed that digital technology can enable the process of green manufacturing and mitigate the barriers. The pressure-state-response (PSR) model can use digital technology to allow green innovation in the manufacturing industry. This study not only proposed an evaluation index system of the digital green innovation level but also put forward policy and practical guidance of digital technology to accelerate the green and intelligent manufacturing industry [13]. The research scholars unanimously agreed that manufacturing companies should become more sustainable, but this will not happen without green HRM practices. Paradoxically, there is a lack of implementation of green HRM practices for organizational sustainability in actual cases. In addition to guaranteeing TBL performance, the companies must instil green HRM practices by bridging the gap between green HRM practices and EMS initiatives.
There is a considerable gap in the literature to study the integration of green HRM practices and EMS initiatives by highlighting micro- and macro-level factors. Thus, researchers show the growing concern for researching the integration of EMS initiatives and green HRM in practice. Similarly, previous studies have exposed that research is needed to investigate the synergetic link between green HRM practices and EMS initiatives to achieve organizational sustainability objectives [14,15]. Most small manufacturing firms face various obstacles to adopting green initiatives in Malaysia [16,17]. Despite this significant importance, little research has been done to integrate green HRM practices and EMS initiatives to achieve organizational and environmental sustainability [18,19].
The current study investigates the relationship between green HRM and EMS initiatives at the organizational level. Bridging the micro and macro aspects of green HRM and EMS initiatives would ensure that manufacturing organizations develop green sustainable culture. OCBE is another micro-level factor that enables the employees to modify the traditional behaviour towards environmentally oriented behaviour as a macro-level factor in the long run. The diffusion of EMS is a prerequisite for creating a green synergetic effect to improve organizational TBL performance. However, based on a literature review, scant research has been published on the impact of EMS on TBL performance in the context of ISO14001-certified firms. Researchers have yet to investigate the serial mediation role of green HRM practices and OCBE on the relationship between EMS and TBL. The present research bridges this gap in the literature by examining the relationship between key constructs, e.g., EMS, green HRM practices, OCBE, and TBL, and investigating the role of the green HRM practices and OCBE as serial mediators on the relationship between EMS and TBL among ISO14001-certified Malaysian manufactures.

Research Objectives

So, in a nutshell, the current study objective study is threefold; (i) to investigate the relationship between EMS and OCBE in predicting TBL; (ii) to investigate the relationship between EMS and green HRM practices in predicting OCBE; (iii) to test the serial mediating role of green HRM practices and OCBE on the relationship between EMS and TBL among ISO14001-certified manufactures. To offer guidelines for the manufacturing industry and modify the traditional behaviour towards being more pro-environmental, e.g., OCBE. The rest of the paper is organized as follows; the next section discusses a detailed review of the literature on the hypothesized relationship between the study variables and the research model with theoretical justification. The following section explains the research method employed and the data collection processes. The data analysis presents SEM result interpretation. The last section elaborates on theoretical and empirical findings and discussion alongside organizational implications, followed by fundamental research limitations, future recommendations, and a conclusion.

2. Literature Review and Hypotheses Development

In this section, a detailed review of literature on each variable and their relevant concepts are discussed, e.g., exogenous variable (i) environmental management system (EMS), mediating endogenous (ii) green HRM practices, (iii) organizational citizenship behaviour for the environment (OCBE), and (iv) endogenous variable triple bottom line (TBL) performance. The following section discusses the formulation and development of each hypothesized relationship, followed by the research model and theoretical justification.

2.1. Hypotheses Development: Environmental Management System and Organizational Citizenship Behavior towards Environment

The international organization for standardization (ISO), in collaboration with the international electrotechnical commission (IEC), organized a committee to develop environmental standards [20]. Later the committee assigned the task of evaluating and managing the development of an environmental management system (EMS) [21]. The year 1996 witnessed the birth of the very first EMS ISO14001, which was refined in later years, such as in 2000 and 2004. Organizations are increasingly adopting EMS ISO14001 across industries worldwide [22,23]. Managers tend to have a favourable view of the EMS as it allows the firms to gain from a TBL performance perspective. The EMS can help managers identify resource-efficient, environmentally friendly initiatives [24]. Based on the literature reviewed, we contend that as an EMS is geared towards benefitting the environment, it will likely have a motivational impact on the employees.
To establish our hypothesis, we further propose that an EMS ISO14001 standard is voluntary in nature, meaning that no external stakeholder can forcefully compel the organizations to adopt it [25]. This voluntary adoption leaves a positive impression not only on the external stakeholders, such as regulators, shareholders, and general media but also on the internal stakeholders of the firms, e.g., employees and managers. Integrating EMS into the organizational processes voluntarily conveys the message to the broader audience, including employees, that the firm has the best interest of society and the environment. Employees are influenced by the negative and positive firm’s environmental actions [26]. These actions impact the behaviour and attitudinal outcomes at the employee and corporate levels [27]. Corporate social responsibility, for example, has been noted to be an important driver of employee behaviours and attitudes [28,29].
The past research established theoretical and empirical associations between organizational practices and their employee-level outcomes to support our proposed arguments. For instance, Khan et al. [30] have found that the EMS shares a positive relationship with OCBE in manufacturing industries. As an EMS is a construct that operates at an organizational level, we propose the relationship between these constructs, as demonstrated in the previous studies. Thus, we posit that the EMS is a corporate mechanism that has the potential to send social signals to employees and consequently alter their traditional behaviours into pro-environmental ones. Moreover, as EMS inherently presents environmental guidelines, it can be reasoned that it will positively affect OCBE. We also mentioned in prior literature that it links EMS and pro-environmental behaviours on the part of employees, too [31]. Thus, we propose hypothesis H1: EMS is positively related to OCBE among ISO14001-certified firms.

2.2. Organizational Citizenship Behavior towards Environment and Triple Bottom Line Performance

Organizational citizenship behaviour for the environment (OCBE) involves discretionary efforts and behaviours and has crucial implications for management [32]. Other research revealed that OCBE predominantly represents staff’s voluntary actions and motivation to take up environmental initiatives [33,34]. Triple bottom line (TBL) is conceptualized and measured based on three elements: (i) economic, (ii) social, and (iii) environmental. Firms can only achieve excellent TBL performance if they are well-versed in managing the intricacies and variabilities of these three elements.
It is a well-established fact that the firm uses the TBL strategy formulated by the top-level management and consequently articulated among the middle and line managers. TBL is an essential determinant of the desired environmental, social, and financial objectives in elevating the firm’s performance and productivity [35,36]. However, a consensus exists among organizational theorists that in cases where employees are not engaged in TBL initiatives, it affects the efficiency and effectiveness of the firm [37,38]. Employees are essential to this equation as they complement such TBL mechanisms with their behaviour and attitudes [39]. For example, a policy aimed at internet usage at work will not yield desired results in the absence of cooperative and compliant employees who adhere to the company policy of not utilizing the internet facility of the company for personal usage [40]. Similarly, in the sustainability literature, scholars assert that employees are fundamental to the success of any green organizational rules, procedures, and policies [41]. Most of the eco-behaviours referred to in the above discussion reduce the wastage of resources and enhance the sustainable operations of the firm, thereby resulting in the rise of the TBL performance of the firm [42].
Apart from the above discourse to assume our hypothesis relating OCBE and TBL performance of the firm, previous empirical literature suggested that employee behaviour at the micro-level also impacts macro-level OCBE in improving firm TBL performance [43]. For instance, some scholars in the literature revealed that counterproductive behaviours, e.g., knowledge-hiding, negatively impacts a firm’s TBL performance [44]. Another stream of researchers believed that employee performance is one of the essential predictors of the firm’s TBL performance [45]. Research on employee creativity has also shown that being creative on the part of workers ultimately benefits the firm’s TBL performance [46,47]. In a nutshell, employees’ overall aggregate voluntary green behaviours yield positive benefits for TBL’s firm performance. Similarly, previous studies provide empirical support to propose a relationship between OCBE and TBL performance. Based on a literature review, our discussion formulated and assumed the hypothesis H2: OCBE is positively related to TBL Performance among ISO14001-certified firms.

2.3. Environmental Management System and Green Human Resource Management (Green HRM) Practices

Researchers in the sustainability field sought to relate sustainability with human resource management (HRM) practices resulting in sustainable HRM, which is relatively in the nascent stage [48]. Previous research looked at corporate sustainability and environmental management through the perspectives of the Harvard approach and human relations. Four theoretical approaches have been applied to associate HRM with sustainability. They included green, psychological, sociological, and strategic (see Mazur [49]). These approaches are essential in understanding how the evolution of sustainable HRM gained attention among scholars. For instance, the psychological perspective indicates the psychological underpinning of what the employees prioritise. The sociological approach theoretically interlinks the employee, employer, and society with each other. On the other hand, the strategic perspective is based on the resource-based view (RBV), explaining how the firms exploit their resources and invest in human resources to achieve a competitive advantage [49]. The contemporary theoretical perspective utilized by sustainability researchers results in green HRM, which seeks to develop green practices at the firm level, e.g., green recruitment, green performance management, and green training, among others [50].
EMS is a primary framework that facilitates firms and enables managers to fulfil sustainable goals [51]. Similarly, it helps managers establish clear benchmarks for environmental objectives and objectively measure TBL performance. Furthermore, EMS is globally recognized, and it also provides how to incentivise managers to align organizational practices, e.g., supply chain, marketing, finance, and HRM, with environmental objectives [52]. Therefore, we contend that EMS can lead to greening HRM practices. Managers find it convenient to have a template of EMS standards to balance their concern for the environment and the firm’s financial performance. Usually, the adoption and implementation of EMS can be supervised at the strategic level [53].
That is, socially conscious and environmentally responsible top management usually undertakes strategic-level decisions in response to the demands and expectations of internal and external stakeholders such as the media, the general public, and overall society [54]. Afterwards, once the decision is made to integrate EMS into the organizational practices, the top management must articulate this among middle and line managers in order to ensure the trickle-down effect of green policies from top to bottom. It is important to note that the job autonomy of middle and line managers, as well as employees, is a critical component that affects the extent to which the EMS framework, e.g., ISO14001, gets successfully absorbed into the organizational functions, practices, rules, and regulations [55]. Various other factors, such as leadership style and organizational context, can potentially moderate the extent to which the EMS successfully gets translated into organizational practices.
For instance, the green recruitment and selection processes focus on shifting candidates’ mindsets from job-related knowledge towards green credentials, experience, knowledge, skills, and abilities [56]. Green HRM also embeds the element of sustainability into the training and developmental practices, allocating adequate resources to invest in the employees’ green competencies, including environmental assessment and rewards [57]. EMS integration into an organization has become a vital standard to measure sustainable outcomes and reward employees’ environmental performance [58]. The empirical and theoretical association has been established between the EMS and green HRM based on a literature review. Thus, we hypothesize H3; EMS is positively related to green HRM practices among ISO14001-certified firms.

2.4. Green Human Resource Management Practices and Organizational Citizenship Behavior towards Environment

Green HRM represents the most recent theme in the scholarly evolution of sustainable HRM. Literature has confirmed that green organisations’ recruitment and selection practices attract more job applicants due to their environmental reputation [59]. Job applicants prefer to work in organizations where their objectives align with environmental values in contributing to corporate social responsibility (CSR). Similarly, research suggested that organizations that adopt initiatives resulting in environmental benefits earn admiration from society and consequently cultivate a good reputation for themselves [60]. This concept of green HRM practices is centred on the notion that organizational practices can be helpful in terms of dealing with environmental issues. For instance, organizations are shifting their focus towards green credentials, pro-environmental knowledge, experience, and green skill sets and abilities. To achieve these objectives, they must embed sustainability into the training and developmental practices by allocating adequate resources. The green HRM practices, e.g., assessment and rewards, must also be geared towards sustainability and environmental objectives. Accordingly, the literature illustrates the seminal work regarding green HRM consisting of three prominent practices, e.g., (i) green recruitment, (ii) green training and development, and (iii) green performance management. Research also empirically evaluated green engagement and green employee relationships. Forward-looking and environmentally responsible organizations are putting their best efforts into becoming environmentally accountable [61,62].
Thus, these organizations encourage managers to integrate sustainability into their managerial practices [63]. Due to this significance, green HRM can play a key role in the survival and firm overall success of TBL performance. Thus, firms increasingly adopt green HRM practices to ensure sustainability in their managerial structure [64]. Similarly, these green initiatives can be used as an essential tool for the organization to gear the behaviours of employees and managers towards sustainability. Therefore, green HRM practices’ implication has received attention in empirical and theoretical debates among organizational scholars [63,64]. As outlined in the previous section on green HRM practices, it attracts environmentally conscious job applicants and selects the best among them [65].
Consequently, green training and development-related practices of the company then come into play and enhance the employees’ capabilities in performing their tasks and duties in an environmental-friendly manner [66]. Such environmental training initiatives aim to foster the employees’ green skill set.
Afterwards, the organization must assess how employees demonstrate environment-friendly behaviour while performing daily tasks and routine duties [67]. Once the organization has evaluated the green performance of an employee, the rewards are also a key consideration. Green rewards are conferred upon those who do well in terms of their environmental performance at the workplace. The primary focus of organizational scholars examining corporate greening confirmed that it could play an influential role from the perspective of employees’ pro-environmental behaviours [68]. Apart from this CSR of the firm has also been considered as the antecedent of employees’ pro-environmental behaviours (PEBs) [69]. Adopting PEB not only encourages those who are good at it but also acts as a source of inspiration and encouragement for others to follow and imitate excellent performers. Research studies have revealed that green HRM practices foster voluntary green behaviours in the hotel industry. Other studies’ findings confirmed the relationship between green HRM and OCBE [70]. Based on the literature review, we hypothesize H4; green HRM practices are positively related to OCBE among ISO14001-certified firms.

2.5. Mediating Role of Green HRM Practices

The macro-level factors, e.g., green HRM practices, can elevate firm performance and improve a firm financial success [71]. Green HRM adoption strategy must be aligned with the mission, vision, and industry environmental standards, e.g., EMS ISO14001 and top management support are mandatory for overall success [72,73]. These green initiatives operate through a ‘trickle-down effect’ through the diffusion of EMS, enabling the firm to achieve TBL performance [74].
Similarly, EMS is an essential element in improving a firm’s performance. As mentioned earlier, it is the robust and globally recognized analytical framework to manage environmental performance and enable managers to outline a firm’s environmental strategy. With the help of EMS standards, senior management quantifies the firm’s environmental objectives.
More importantly, EMS is a key enabler for senior managers in streamlining and ‘greening’ their managerial practices, such as green HRM, green supply-chain management, green marketing, accounting, and finance. In this process, senior managers take the middle management on board in enabling green initiatives, providing direction and support through resources, etc. The middle managers from the HR department then craft and contextualize the green HRM practices in the light of the central EMS framework [74]. Almost all the fundamental green HRM practices, e.g., recruitment, training, and performance evaluation, are streamlined through a green perspective. Thus, we argue that the EMS eventually translates positive effects through green HRM practices that, in turn, affect the work-specific employees’ PEB.
More specifically, when employees put in their best efforts and become intrinsically motivated to engage in PEB, it results in fostering OCBE. Previous studies have confirmed that green HRM practices can be used as a mediator in the relationship between the EMS and OCBE. Recent research by Úbeda-García et al. [75] has revealed that green HRM plays a mediational role in the relationship between CSR and firm performance. Islam et al. [76] have encountered empirical evidence for the mediational effect of green HRM on the relationship between ethical leadership and employees’ voluntary green citizenship behaviours through integrating the theoretical perspectives of social learning and supply-value fit theories.
In another research conducted in the hotel industry of Manilla, Philippines by Haldorai, Kim, and Garcia [53], the study finding indicated that green HRM mediates the relationship between the green commitment and green intellectual capital of the top management and the hotel’s environmental performance. Therefore, based on the literature, we conclude and hypothesize H5: green HRM practices mediate the relationship between EMS and OCBE among ISO14001-certified firms.

2.6. Mediating Role of Organizational Citizenship Behavior towards the Environment

Having established the theoretical association between EMS and OCBE, as well as between OCBE and TBL performance, in this section, we will focus on the mediating role of OCBE in the proposed relationship. The firm’s organizational performance is the combined outcome of organizational mechanisms, practices, systems, and behaviours of the employees [11,77]. A firm employee’s performance eventually translates into the overall organizational performance. We contend that employees observe their firm’s direction, actions, and commitment toward noble causes to benefit society. More specifically, employees who observe that their organization is not just concerned about profit generation and increasing its balance sheet but also are equally mindful of societal concerns; they perceive and realize such goodwill positively [78]. They also support such initiatives through their behaviours by going out of their way. We posit that when the organizational initiatives are aligned with the EMS framework, employees complement them with the help of their voluntary PEB.
Their voluntary PEB, such as OCBE, results from their intrinsic motivation and commitment. Our notion is that owing to these green organizational initiatives based on the EMS, i.e., ISO14001 standards, they positively impact PEB. These positive, green organizational endeavours are pivotal in arousing their employees’ pro-social motivation [23,79]. Pro-socially motivated employees often demonstrate behaviours not mentioned in the job requirements provided in their job description. Such employees also voluntarily help and support their co-workers in demonstrating green behaviours. This set of employees also starts green initiatives independently. The reason is that their PEBs impact all three aspects, e.g., (financial, social, and environmental) of the firm TBL performance. We also ground our discussion in the prior empirical studies conducted by sustainability scholars to develop our theoretical reasoning to support and justify our hypothesis.
Chang et al. [80] conducted a study in which they found that OCBE mediates the relationship between green organizational identity, shared vision, and green product development performance of the firm. Malaysian researchers [81] confirmed a mediational effect of OCBE on the relationship between green competence-building practices, green motivation, green employee involvement practices, and environmental performance in the Malaysian higher education sector. We summarize our prior discussion and propose hypothesis H6: OCBE mediates the relationship between EMS and TBL; H7: OCBE mediates the relationship between green HRM practices and TBL; and H8: green HRM practices and OCBE serially mediate the relationship between EMS and TBL performance among ISO14001 certified firms.

3. Research Model and Theoretical Justification

This research has four primary constructs, for instance: (i) EMS (exogenous variable), (ii) green HRM practices, (iii) OCBE (mediators), and (iv) TBL performance (endogenous variable). These relationships are based on the social exchange theory [82,83] and the ability motivation theory (AMO) [84] which are used as theoretical foundations (see Figure 1). We contend that green HRM practices based on AMO theory can enable and motivate employees to foster their discretionary green behaviours, e.g., OCBE providing them opportunities to invest their time and efforts in green initiatives [70]. By doing so, scholars have confirmed that TBL performance can be elevated if EMS is enacted and provide the necessary support [85,86,87]. We rely on the previous literature that categorically argued that organizational systems, green HRM practices, and discretionary green behaviours are conducted and work under the social exchange relationship between an employee and the organization [88,89].
Consequently, reciprocity is an important conceptual pivot in a social exchange-based relationship in which the employee reciprocates to the organization through their discretionary behaviours and benefits the organization [83,88]. Apart from this theoretical prism of social exchange, the discretionary behavioural outcomes at an employee level have also been backed by the theoretical justification of the AMO theory, which suggests that the green HRM practices of an organization develop the abilities of an employee through green training and development, inculcates the motivation to perform discretionary green citizenship behaviours, e.g., OCBE and lastly provides them with adequate opportunities to enact such voluntary citizenship behaviours aimed at benefitting the environment [90,91].
Similarly, the AMO theory describes how green HRM practices positively impact people’s work behaviours, resulting in corporate success [92]. In this study model, the AMO framework is used to inspire employees through green HRM practices and give them opportunities to engage in green voluntary behaviours, e.g., (OCBE), which improves and elevates firm TBL performance. The current study model explains how EMS can improve TBL performance using PEB, e.g., (OCBE) and green HRM practices as serial mediators.

3.1. Research Methods

The research method provides a plan for a problem under investigation. According to Bogdan and Biklen [93], a positivist research paradigm refers to philosophical assumptions and underlying propositions that govern a research study [94]. These underpinning propositions navigate the process of how research should be conducted. Therefore, it becomes essential for researchers to choose a research design and paradigm [95]. Current research uses a quantitative research design based on a positivist paradigm by testing proposed hypotheses to validate measurement and structural models, corroborate existing theories, and justify research findings. This study employed a quantitative research design that uses a deductive approach. This research study examines the relationship among model variables, e.g., EMS, green HRM practices, OCBE and TBL performance [96]. According to Sekaran and Bougie [97], a deductive approach is more appropriate for this type of research. Consequently, the researcher developed a testable research hypothesis based on reviewed literature.

3.2. Target Population, Sample Size, and Data Collection

According to the existing data based on the FMM directory total of 492 manufacturers were ISO14001-certified in the standard archived category. Most manufacturers are in the central region, i.e., Kuala Lumpur, Selangor, and the southern region, mainly in Johor and Malacca. Therefore, the current study required a minimum sample size of 216 respondents based on Krejcie and Morgan [98] and the statistical formula. Random sampling is more appropriate, where each outcome is provided with an equal chance of selection and enhances the generalizability of the results.
Therefore, the current study targeted a minimum sample size of 216 respondent firms can also be calculated via the formula n = N * [Z2 * p * (1 − p)/e2]/[N − 1 + (Z2 * p * (1 − p)/e2]. The required sample size was 216 at a 95% confidence level and a 5% margin of error [99]. Moreover, the outcome of EMS, green HRM practices, OCBE, and TBL was evaluated at the organizational level.
Response rate is a key consideration in quantitative research. A higher response rate produces quality data with validity and generalizability, whereas a low response rate makes data with questionable quality [100]. Some methodological experts believe that more than a 50% response rate is sufficient [101]. Considering the methodological benefits of a reasonable response rate, we aimed for a large sample to circumvent the issue of a low response rate. Simple random probability sampling was used for choosing three hundred and fifty (350) manufacturing firms in Malaysian via survey questionnaires. All of them were duly ISO14001 certified. We received back two hundred and forty-eight (248) questionnaires from them. This amounted to a response rate of 70%. Although after removing outliers, missing and incomplete data, and clean data of two hundred and sixteen (216), that was sufficient for the SEM technique.

3.3. Survey Measures

Questionnaires are considered valuable research tools for data collection and were utilized for performing the study with four latent variables, e.g., EMS, green HRM practices, OCBE, and TBL. For measuring EMS, the present study used the 06- items scale based on a 5-point Likert scale developed by Prajogo et al. [102]. A sample was “To build synergies among management systems”. Green RHM practices were measured with 12 items based on the 5-point Likert scale adopted from Jabbour [103]. A sample item was “Environmental training is a priority”. The research measured OCBE with 12 items based on a 5-point Likert scale developed by Boiral and Paillé [41]. A sample item was “I stay informed of my company’s environmental initiatives”. This study measured TBL based on three dimensions, including environmental, social, and economic, using a 13-item scale adapted from Maletič et al. [104]. A sample was “The percentage of recycled materials has increased during the last three years”.

4. Data Analysis and Results

Based on descriptive statistics overall, nine (09) organizations operating in the manufacturing sector participated in this reported research study. Descriptive statistics analysis results revealed that major industrial groups in the sample were food, beverages, and tobacco (23%), electrical and electronics (19%), chemicals including petroleum (15%), and fabricated metals (10%). However, the rest of the industrial groups were less than 10%, including machinery (9%), plastic (6%), transport (8%), rubber (7%), and others (3%). Based on number of employees, participant firms were categorized into (i) large, (ii) medium and (iii) small size. Large firms, e.g., 501–1000, was around 27%, followed by medium 101–250, 24%; the rest were small firms, accounting for, less than 20% in the study. The last characteristic of firms was the year of establishment, e.g., the highest among all was 1991–2000, accounting for 32%, followed by 2001–2009, i.e., 25%, and the rest were less than 20%.

4.1. Measurement Model

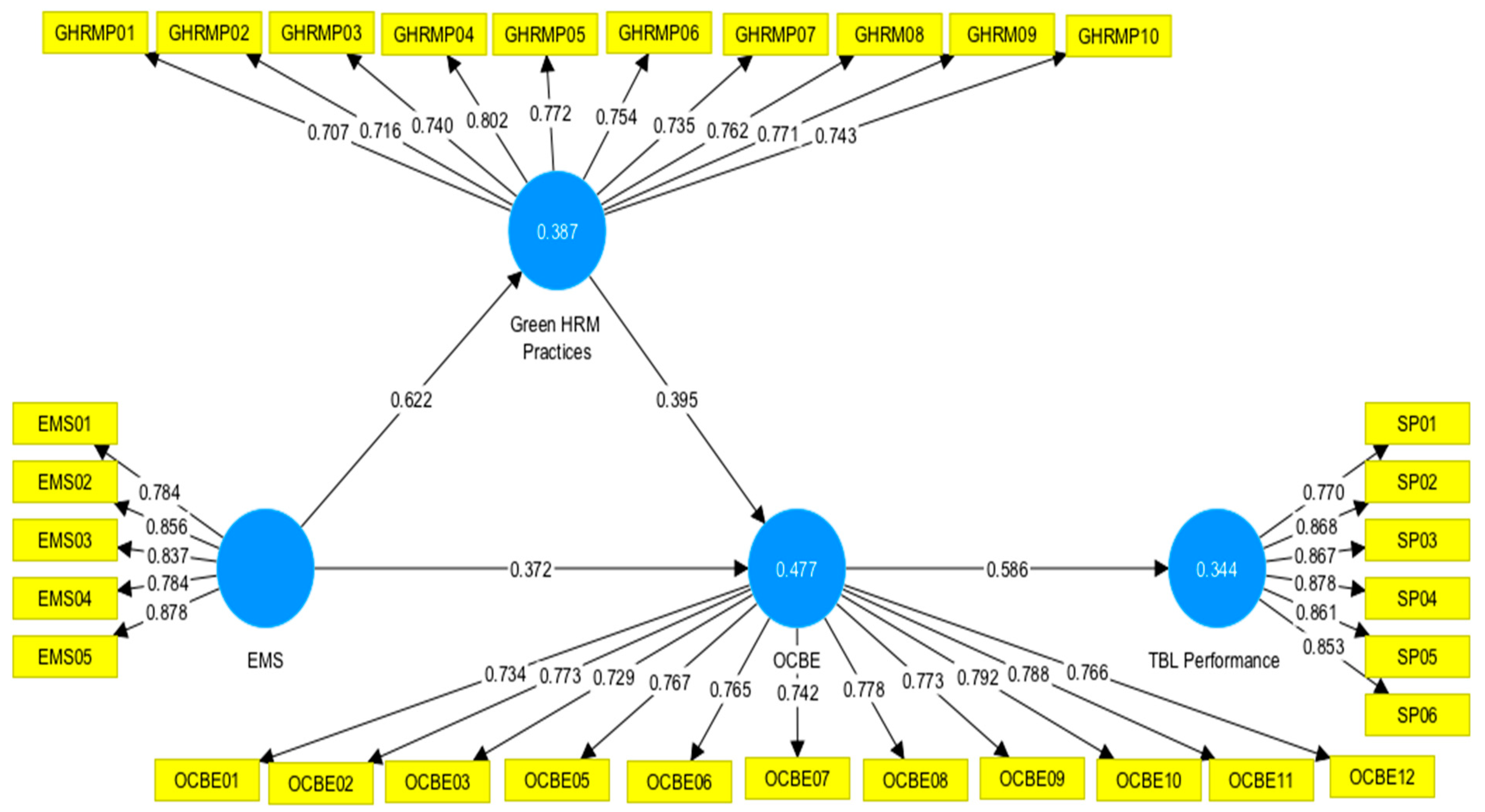
The structural equation model (SEM) analysis comprises two stages: (i) the measurement model and the structural model. To assess the measurement model, two key parameters need to be fulfilled. (1) convergent validity (CV) and (2) discriminant validity (DV). To assess CV further, three criteria were used: (i) item loading should be 0.7 and above for each construct; (ii) composite reliability (CR) should be 0.70 or greater; (iii) the average variance extracted (AVE) should be 0.50 or more. In the output of the measurement model, as highlighted in Figure 2, all three criteria were met, and the values of each item loading, CR, and AVE were reported accordingly.
To assess the measurement model further, (2) discriminant validity (DV) needs to be validated. Additionally, three criteria are used to validate DV: (i) Fornell–Larcker criterion; (ii) cross-loadings; and (iii) Heterotrait-Monotrait Ratio (HTMT). For example, to validate DV based on the Fornell–Larcker criterion, the diagonal value for each variable, such as the green HRM practices diagonal value of 0.751, must be greater than the correlation value of 0.622 in front and 0.627 below. For detailed values, see Table A1, Table A2, Table A3, and Table A4, respectively, in Appendix A. The cross-loading of each item for the individual construct should load higher than other constructs in the row, e.g., EMS items 01 loading is 0.784, whereas lower on green HRM practices, i.e., 0.453. the details of items loading are highlighted in Table A3. Lastly, (iii) the HTMT ratio is also used for validating DV. Each construct inter-correlation value should not exceed 0.90, as shown in Table A4. Therefore, all three parameters of validating DV were fulfilled accordingly. The next step of SEM is to proceed with the structural model assessment.

4.2. Collinearity Assessment

Before assessing the structural model, it is important to perform a collinearity assessment. After confirming the collinearity assessment, the next step was to analyse direct and indirect effects using a structural model. The variance inflation factor (VIF) values were calculated to inspect multicollinearity via Smart PLS 4.0. The threshold for VIF for all the values for each endogenous construct should be less than 5. The conservative level for VIF is to be less than 2.5. For example, the VIF value for OCBE is 1.632. The result confirms that no collinearity issue existed in the model. Details of the results are shown in Table 1.

4.3. Structural Model

The second step SEM was to assess through a structural model. The structural model was performed using the complete bootstrapping option in Smart PLS 4.0. To ensure the stability of results, the bootstrap sub-sample with, e.g., 5000 iterations was used. The final output includes path coefficients, indirect effects, total effects, coefficient of determination (R2), and effect size (f2), which were calculated.
According to the structural model output, all direct hypotheses H1–H4 were supported. The threshold for three parameters, e.g., coefficient of correlation beta value should be between 0.01 to 0.9, critical value (T statistics) should be greater than (1.96), and P value less than (0.05). Accordingly, all the values fall within the given limit. The summarized output is shown in Table 2 and Figure 3 and Figure 4.
According to the structural model output, all indirect hypotheses H5–H8 were supported using beta value, T statistics, and P values as key parameters. For example, the four mediation paths, including serial mediation path H8 (EMS- > GHRMP- > OCBE- > TBL), also supported the summarized output shown in Table 3.

4.4. The Explanatory Power of the Model (R2) and Effect Size (f2)

The R2 value explains how many endogenous variables, e.g., (green HRM practices, OCBE, and TBL) are explained by exogenous variables in the current model. The R2 value for the green HRM practices was 0.387, implying that 38% explain by EMS as an exogenous variable. The details of other variables, e.g., OCBE, and TBL, are given in Table 4.
Furthermore, this study’s effect size (f2) determines if the missing construct substantially impacts the endogenous components. According to Cohen [105], the size effect can be categorized as small (0.02–0.14), moderate (0.15–0.34), and large (greater than 0.35). Table 5 shows the values with f2 for each path in the current model. The effect size varies from moderate, e.g., 0.162 for EMS → OCBE, to large, e.g., 0.632 for EMS → Green HRM practices.
The importance–performance matrix analysis (IPMA) assessed the performance matrix for the endogenous variable (TBL) and how all exogenous variables, e.g., EMS, green HRM practices, and OCBE primarily contribute to TBL. The values were calculated using PLS-SEM IPMA. For example, the value of OCBE (63.534) is the highest of all. E.g., the values for EMS (63.207) and green HRM practices (53.890) are highlighted in Figure 5.

5. Research Discussion and Theoretical Implications

The current study has five key objectives: (i) to investigate the relationship between EMS and OCBE in predicting TBL and proposed hypotheses H1 and H2; (ii) to investigate the relationship between EMS and green HRM practices predicting OCBE and proposed H3 and H4; (iii) to test the serial mediating role of green HRM practices and OCBE on the relationship between EMS and TBL among ISO14001-certified manufacturing firms; and proposed hypotheses H5, H6, H7, and H8. To achieve objective (i) H1, EMS is positively related with OCBE, H2; OCBE is positively associated with TBL performance also supported. Similarly, for objective (ii) H3, EMS is positively correlated with green HRM practices, and in H4, green HRM practices positively related to OCBE are supported. Further, to meet objective (iii), H5, green HRM practices mediated the relationship between EMS and OCBE; H6-OCBE mediated the relationship between EMS and TBL; H7-OCBE mediated the relationship between green HRM practices and TBL; and H8 green HRM practices and OCBE that serially mediated the relationship between EMS and TBL were supported accordingly. All the findings of this study are aligned with previous studies.
Indeed, green HRM practices are driven by shared PEB values. For example, companies can make their employees perform voluntary PEB, such as OCBE, through green HRM [106]. This ultimately can lead to developing a green organizational culture, which in turn encourages the promotion of low-carbon utilization on the part of employees. Moreover, employee PEB can foster green HRM practices [107]. Research revealed that around 85% of the PEBs performed by employees at work are voluntary in nature, meaning that they are not rewarded by the firm’s performance-measuring mechanisms. Employees differ in their understanding and conduct in performing PEB; older employees are shown to be more involved in conserving practices than younger employees [108].
It is known that the impact of a variety of green HRM practices on employee PEB at work and home is limited, as reported in the academic literature. Past research has also emphasized conducting green training to make the workers internalize EMS ISO 14001 [109]. This training is considered an essential source of sustainability in organizations where OCBE is taken as voluntary PEB that employees opt for it on their own without an organizational compulsion. We argue that all the PEBs consisted of three dimensions, namely eco-helping behaviour, eco-initiatives behaviour, and eco-civic engagement, which can improve firm TBL performance, including social, economic, and environmental. We submit that when an employee engages in eco-helping by coming to the aid of co-workers, it will result in better PEB on the part of their co-workers, whose green behaviour, in turn, will lead to the TBL performance of the firm. However, as we know, training resources and environmental commitment are helpful in elevating TBL. However, in some cases, firms avoid such costly efforts, resulting in a less skilful approach towards dealing with sustainable performance [110].
Similarly, managers in the Malaysian manufacturing sector struggle to successfully implement EMS ISO14001 due to a scarcity of resources, e.g., a lack of training programs [111]. Besides the absence of training opportunities at the workers’ disposal, numerous other critical factors for adopting EMS ISO14001 have been noted by scholars, including documentation-related requirements and social barriers [112]. Thus, owing to the reasons behind low ISO14001 certification in Malaysian manufacturing firms, these are justified. This fact becomes further evident once we consider the facts and figures in the FMM 52nd edition directory. Only 492 manufacturing firms are certified out of 2561. This situation can be improved through various steps, such as allocating green rewards to serve as a channel for fostering the adoption of ISO14001 and employees’ OCBE [113].
Furthermore, putting together green teams can also be helpful in this regard, apart from developing programs that encourage eco-champions of green organizational values at a strategic level. The findings of our research confirmed that Malaysian manufacturing firms need a sense of urgency from all relevant stakeholders to foster efficient as well as effective adoption of ISO14001 and implement green HRM practices. Based on our study result, we strongly recommend firms should support and encourage their employees to perform and engage in voluntary PEB such as OCBE. We believe that by doing so, they can gain an added benefit through a significant increase in TBL performance. Besides, this will also bridge the widening gap between TBL’s economic and environmental components [111,114]. Encouragement by supportive managers is also crucial in making these environmental initiatives successful [115].
The same is the case for seeking greater employee support and participation for the enhancement of the sustainable performance of the firm. Green HRM practices hold the potential to play the facilitating role for employees showing a willingness to own the green initiatives of their employer. Notably, green appraisal practice is most important. Pro-environmental organizational climate is also a primary source of social influence that compels employees to behave in line with corporate expectations regarding sustainability initiatives. This motivates employees to fulfil their job description-related duties and responsibilities and to volunteer for organizational and ecological benefits. As evidenced in the previous literature, apart from tangible drivers of employee behavioural outcomes such as rewards and punishment mechanisms, the intangible psychological drivers also likely hold the potential to drive the behaviour of the employees [116,117]. Environmental issues are at the centre stage of every debate by policymakers. Firms, vital stakeholders, are also becoming cautious of the possible impact of their business activities on the environment. As a result, firms are now more proactive in managing and mitigating the environmental hazards of their operations [118]. To get a competitive advantage in pro-environmental activities, firms must ensure the implementation of EMS in the first place.
Moreover, the EMS can manage the firm’s environmental, social, and economic performance. The EMS framework is beneficial for manufacturing firms in terms of guiding them to improve TBL performance. It has been proven to be the catalyst for reducing the harmful impact of manufacturing activities on the environment [119].

5.1. Practical Organizational and Managerial Implications

Research confirmed that managers who make decisions based on EMS guidelines and consider stakeholders’ environmental concerns could lead to satisfactory TBL performance. Moreover, senior managers also use the EMS to set benchmarks for conducting periodic environmental assessments. Taking directions related to the EMS from the top management, the middle managers customize, contextualize, and streamline the organizational green HRM practices aligning with EMS implementation. The middle managers should shift their focus toward sustainability to meet environmental objectives. To balance three elements of TBL performance, e.g., financial, social, and environmental, it is essential to adopt green HRM practices and align them with the EMS framework irrespective of their size and scope. In order to desire results, firms need to allocate sufficient resources for the implementation of EMS. This framework provides managers with a signpost to cut down environment-related costs that can consequently improve business performance. Scholars and policy-makers have confirmed that the corporate environmental performance of the firms who opt for the EMS ISO14001 certification can better manage the organization’s overall sustainability performance. It has also become evident that alongside pro-environmental initiatives, e.g., EMS adoption, other factors such as environmental and eco-behaviours are equally crucial for achieving TBL performance.
More importantly, environmental initiatives can be developed through the managerial emphasis and concern for these specific policies. For instance, when a boss shows concern about the implementation of pro-environmental policies and procedures, he/she can be supportive towards their subordinates for fostering sustainability-related actions and a pro-environmental organizational climate [116,120]. In line with Zientara and Zamojska [117], we further posit that an investment in sustainability-oriented policies can shape normative pro-environment initiatives that result in high esteem for the organization. Thus, it can be reasoned that a pro-environmental organizational climate is an important linkage that aligns the organizational aspiration for becoming more sustainable with the green behaviour of employees. Apart from that, Ones and Dilchert [6] mentioned that a pro-environmental organizational climate could substitute the missing perspective of employees from sustainability reporting.

5.2. Research Limitations and Future Recommendations

This study also has some important limitations. For instance, cross-sectional data cannot be used for future forecasting. This study used TBL performance as a reflective measure, although other researchers used it as a formative construct. Quantitative studies cannot explain the context and element of subjectivity, unlike qualitative research, as behavioural research is more subjective in nature. Moreover, the relatively small sample size is also a matter of great concern regarding the generalizability of results to other industries. However, future research can use other antecedents and predictors to assess TBL performances using company background as moderator and TBL as formative measures. Finally, this research study examined EMS, green HRM practices, and OCBE as antecedents of TBL performance.
Future research may investigate the potential role of sustainability and digital business models in creating pathways toward sustainable development and circular economy performance. Future research can also investigate relevant antecedents and mediators or contextual moderating variables to explain TBL performance with a large sample using mixed-method approaches. This research also presents important recommendations for managers and their companies. The findings of the current study are aligned with the environmental performance index (EPI) and national environmental policy (NEP). The EMS adoption is vital, and the ISO14001 certification level can be improved by making it mandatory for Malaysian manufacturers to maintain adequate environmental compliance. The findings of this study have policy recommendations for the national development policy (NDP) and the national vision policy (NVP). This research recommends policymakers implement green policies and initiatives to protect the environment from industrial waste and pollution.
Moreover, it would be helpful to mitigate these hazards’ negative impacts on society and the natural environment. The current study encourages investment in green HRM and environmental initiatives where manufacturing industries need to adopt EMS initiatives to enhance organizational and industrial production to achieve sustainability at the micro-level, i.e., industry, and macro-level. It would also ensure economic growth. Item number three (03) of MIDA’s “Malaysia’s national environmental policy” emphasizes “Ensuring continuous improvement in the productivity and quality of the investment environment while pursuing economic growth and human development.”

6. Conclusions

In recent years, several scholars have contributed to the concept of green HRM and EMS initiatives. Both contemporary concepts have emerged as key strategic areas of concern for manufacturing organizations. Integrating green HRM practices and EMS initiatives is a prerequisite for enhancing green abilities, employees’ commitment, and motivation towards environmental initiatives to achieve TBL performance. The manufacturing organizations face tremendous pressure from respective stakeholders such as governments, businesses, and the increasing awareness of the consumers about environmental issues to adopt green HRM practices and EMS initiatives. Mostly small manufacturing firms, SMEs, and other large manufacturing industries face various difficulties and barriers to adopting green initiatives in Malaysia.
Manufacturing organizations play a critical role in the country’s economic growth. However, this comes with the cost of environmental issues. Likewise, sustainability is equally essential for Malaysian manufacturers to achieve TBL performance. Organizations should try to achieve balanced economic, ecological, and social outcomes. Manufacturing firms should implement green HRM practices to achieve TBL performance, adopt EMS ISO14001, and encourage OCBE to enhance TBL performance. Consequently, environmental managers become proactive proponents of greening their organization’s climate. To achieve the goals of sustainable development it is essential to study the integration of digital technology into green innovation and production processes to improve the performance of digital green innovation and the competitiveness of enterprises. To help manufacturing enterprises, we must find external partners to improve their digital green innovation performance through external knowledge search partner selection. This study has practical value for enterprises to improve competitiveness, survival, and development in the current environment [121].

Author Contributions

Conceptualization, G.Y. and H.W.; methodology, N.U.K.; software; validation, N.U.K.; formal analysis.; investigation, G.Y.; resources, H.W.; data curation, N.U.K.; writing—original draft preparation, G.Y.; writing—review and editing, R.A.S.; M.F.A.Y. and H.A.B.; project administration, N.U.K., funding acquisition, N.U.K. All authors have read and agreed to the published version of the manuscript.

Funding

This research was funded by Universiti Malaysia Kelantan (UMK) Fundamental Grant Ref: R/FUND/A0100/01880A/001/2022Tk08/011032.

Institutional Review Board Statement

Not applicable.

Informed Consent Statement

Not applicable.

Data Availability Statement

The data presented in this study are available on request from the corresponding author.

Conflicts of Interest

The authors declare no conflict of interest.

Appendix A

Table A1. Convergent validity.
Table A1. Convergent validity.
ConstructItemsFactor LoadingCRAVE
EMSEMS010.7840.9160.687
EMS020.856
EMS030.837
EMS040.784
EMS050.878
Green HRM PracticesGHMRP010.7070.9280.564
GHRMP020.716
GHRMP030.740
GHRMP040.802
GHRMP050.772
GHRMP060.754
GHRMP070.735
GHRMP080.762
GHRMP090.771
GHRMP100.743
OCBEOCBE010.7340.9390.584
OCBE020.773
OCBE030.729
OCBE050.767
OCBE060.765
OCBE070.742
OCBE080.778
OCBE090.773
OCBE100.792
OCBE110.788
OCBE120.766
TBLTBL010.7700.9400.723
TBL020.868
TBL030.867
TBL040.878
TBL050.861
TBL060.853
Table A2. Fornell–Larcker criterion.
Table A2. Fornell–Larcker criterion.
EMSGHRMPOCBETBL
EMS0.829
GHRMP0.6220.751
OCBE0.6180.6270.765
TBL0.7940.6720.5860.850
Table A3. Cross loadings.
Table A3. Cross loadings.
EMSGreen HRM
Practices
OCBETBL Performance
EMS010.7840.4530.4830.587
EMS020.8560.5140.5440.739
EMS030.8370.5350.6020.629
EMS040.7840.5390.3940.683
EMS050.8780.5350.5180.655
GHRMP010.4310.7070.4700.436
GHRMP020.4580.7160.4670.539
GHRMP030.3800.7400.4560.435
GHRMP040.4340.8020.4340.525
GHRMP050.5020.7720.4450.564
GHRMP060.4630.7540.4540.478
GHRMP070.4570.7350.4200.459
GHRMP080.5020.7620.4850.515
GHRMP090.5340.7710.5570.555
GHRMP100.4840.7430.4910.517
OCBE010.5110.4530.7340.477
OCBE020.4130.4440.7730.396
OCBE030.4370.4720.7290.410
OCBE050.5180.4950.7670.530
OCBE060.4770.4340.7650.454
OCBE070.4300.3930.7420.391
OCBE080.4400.5070.7780.423
OCBE090.4520.4460.7730.384
OCBE100.4180.4900.7920.409
OCBE110.5300.5190.7880.497
OCBE120.5290.5780.7660.512
SP010.6010.5340.4530.770
SP020.6810.5750.4670.868
SP030.6660.6100.5120.867
SP040.7020.5950.5420.878
SP050.6850.5620.4890.861
SP060.7110.5500.5190.853
Table A4. Heterotrait-Monotrait Ratio (HTMT).
Table A4. Heterotrait-Monotrait Ratio (HTMT).
EMSGHRMPOCBETBL
EMS
GHRMP0.688
OCBE0.6710.672
TBL0.8790.7290.626

References

  1. Fuzi, N.M.; Habidin, N.F.; Janudin, S.E.; Ong, S.Y.Y. Environmental management accounting practices, management system, and performance. Int. J. Qual. Reliab. Manag. 2019, 37, 1165–1182. [Google Scholar] [CrossRef]
  2. MITI. Malaysia External Trade Statistics. Available online: https://www.miti.gov.my/miti/resources/Media%20Release/Media_Statement_-_Malaysia_External_Trade_Statistics.pdf (accessed on 19 February 2022).
  3. FMM. Directory of Malaysian Industries, 52nd ed.; Federation of Malaysian Manufacturers, Kuala Lumpur: Sungai Buloh, Malaysia, 2021; Available online: https://www.fmm.org.my (accessed on 18 March 2021).
  4. Khan, N.U.; Ahmed, A.; Khattak, A. Do organizational citizenship behavior for the environment predict triple bottom line performance in manufacturing firms? Bus. Process Manag. J. 2021, 27, 1033–1053. [Google Scholar] [CrossRef]
  5. Paillé, P.; Mejía-Morelos, J.H.; Marché-Paillé, A.; Chen, C.C.; Chen, Y. Corporate greening, exchange process among co-workers, and ethics of care: An empirical study on the determinants of pro-environmental behaviors at coworkers-level. J. Bus. Ethics 2016, 136, 655–673. [Google Scholar] [CrossRef]
  6. Ones, D.S.; Dilchert, S. Environmental sustainability at work: A call to action. Ind. Organ. Psychol. 2012, 5, 444–466. [Google Scholar] [CrossRef]
  7. Neessen, P.C.; de Jong, J.P.; Caniëls, M.C.; Vos, B. Circular purchasing in Dutch and Belgian organizations: The role of intrapreneurship and organizational citizenship behavior towards the environment. J. Clean. Prod. 2021, 280, 124978. [Google Scholar] [CrossRef]
  8. Alt, E.; Spitzeck, H. Improving environmental performance through unit-level organizational citizenship behaviors for the environment: A capability perspective. J. Environ. Manag. 2016, 182, 48–58. [Google Scholar] [CrossRef]
  9. Rezapouraghdam, H.; Alipour, H.; Darvishmotevali, M. Employee workplace spirituality and pro-environmental behavior in the hotel industry. J. Sustain. Tour. 2018, 26, 740–758. [Google Scholar] [CrossRef]
  10. Yuriev, A.; Boiral, O.; Guillaumie, L. Evaluating determinants of employees’ pro-environmental behavioral intentions. Int. J. Manpow. 2020, 41, 1005–1019. [Google Scholar] [CrossRef]
  11. Boiral, O.; Talbot, D.; Paillé, P. Leading by example: A model of organizational citizenship behavior for the environment. Bus. Strategy Environ. 2015, 24, 532–550. [Google Scholar] [CrossRef]
  12. Khan, N.U.; Saufi, R.B.A.; Obaid, A. Do Green HRM Practices Matter in Shaping Sustainable Performance Among ISO 14001-Certified Malaysian Manufacturing Firms? A Mixed-Method Approach. In New Horizons in Management, Leadership and Sustainability; Springer: Berlin/Heidelberg, Germany, 2021; pp. 219–236. [Google Scholar]
  13. Yin, S.; Zhang, N.; Ullah, K.; Gao, S. Enhancing Digital Innovation for the Sustainable Transformation of Manufacturing Industry: A Pressure-State-Response System Framework to Perceptions of Digital Green Innovation and Its Performance for Green and Intelligent Manufacturing. Systems 2022, 10, 72. [Google Scholar] [CrossRef]
  14. Khan, N.U.; Bhatti, M.N.; Obaid, A.; Sami, A.; Ullah, A. Do green human resource management practices contribute to sustainable performance in manufacturing industry? Int. J. Environ. Sustain. Dev. 2020, 19, 412–432. [Google Scholar] [CrossRef]
  15. Jackson, S.E.; Seo, J. The greening of strategic HRM scholarship. Organ. Manag. J. 2010, 7, 278–290. [Google Scholar] [CrossRef]
  16. Nordin, N.; Ashari, H.; Hassan, M.G. Drivers and barriers in sustainable manufacturing implementation in Malaysian manufacturing firms. In Proceedings of the Industrial Engineering and Engineering Management (IEEM), 2014 IEEE International Conference, Xi’an, China, 11–14 September 2014; pp. 687–691. [Google Scholar]
  17. Zubir, A.F.M.; Habidin, N.F.; Conding, J.; Jaya, N.; Hashim, S. The development of sustainable manufacturing practices and sustainable performance in Malaysian automotive industry. J. Econ. Sustain. Dev. 2012, 3, 130–138. [Google Scholar]
  18. Jabbour, C.J.C.; de Sousa Jabbour, A.B.L.; Govindan, K.; Teixeira, A.A.; de Souza Freitas, W.R. Environmental management and operational performance in automotive companies in Brazil: The role of human resource management and lean manufacturing. J. Clean. Prod. 2013, 47, 129–140. [Google Scholar] [CrossRef]
  19. Singh, D.; Pandey, A. Green hrm: An organizational commitment. Jims8m-J. Indian Manag. Strategy 2020, 25, 14–18. [Google Scholar] [CrossRef]
  20. ISO. ISO 14001: Environmental Management Systems-Requirements with Guidance for Use; ISO: Geneva, Switzerland, 2015. [Google Scholar]
  21. Bansal, P.; Bogner, W.C. Deciding on ISO 14001: Economics, institutions, and context. Long Range Plan. 2002, 35, 269–290. [Google Scholar] [CrossRef]
  22. Jiang, W.; Rosati, F.; Chai, H.; Feng, T. Market orientation practices enhancing corporate environmental performance via knowledge creation: Does environmental management system implementation matter? Bus. Strategy Environ. 2020, 29, 1899–1924. [Google Scholar] [CrossRef]
  23. Molina-Azorin, J.F.; López-Gamero, M.D.; Tarí, J.J.; Pereira-Moliner, J.; Pertusa-Ortega, E.M. Environmental management, human resource management and green human resource management: A literature review. Adm. Sci. 2021, 11, 48. [Google Scholar] [CrossRef]
  24. Hristov, I.; Camilli, R.; Mechelli, A. Cognitive biases in implementing a performance management system: Behavioral strategy for supporting managers’ decision-making processes. Manag. Res. Rev. 2022, 45, 1110–1136. [Google Scholar] [CrossRef]
  25. Gurmani, J.K.; Khan, N.U.; Khalique, M.; Yasir, M.; Obaid, A.; Sabri, N.A.A. Do environmental transformational leadership predicts organizational citizenship behavior towards environment in hospitality industry: Using structural equation modelling approach. Sustainability 2021, 13, 5594. [Google Scholar] [CrossRef]
  26. Daddi, T.; Heras-Saizarbitoria, I.; Marrucci, L.; Rizzi, F.; Testa, F. The effects of green supply chain management capability on the internalisation of environmental management systems and organisation performance. Corp. Soc. Responsib. Environ. Manag. 2021, 28, 1241–1253. [Google Scholar] [CrossRef]
  27. Mignonac, K.; Herrbach, O.; Serrano Archimi, C.; Manville, C. Navigating ambivalence: Perceived organizational prestige–support discrepancy and its relation to employee cynicism and silence. J. Manag. Stud. 2018, 55, 837–872. [Google Scholar] [CrossRef]
  28. Jones, D.A.; Newman, A.; Shao, R.; Cooke, F.L. Advances in employee-focused micro-level research on corporate social responsibility: Situating new contributions within the current state of the literature. J. Bus. Ethics 2019, 157, 293–302. [Google Scholar] [CrossRef]
  29. Zaman, R.; Jain, T.; Samara, G.; Jamali, D. Corporate governance meets corporate social responsibility: Mapping the interface. Bus. Soc. 2022, 61, 690–752. [Google Scholar] [CrossRef]
  30. Khan, N.U.; Saufi, R.A.; Ahmed, A. Antecedents of organizational citizenship behavior towards the environment in manufacturing organizations: Using a structural equation modeling approach. Bus. Process Manag. J. 2021, 27, 1054–1087. [Google Scholar] [CrossRef]
  31. Khan, N.U.; Wu, W.; Saufi, R.B.A.; Sabri, N.A.A.; Shah, A.A. Antecedents of sustainable performance in manufacturing organizations: A structural equation modeling approach. Sustainability 2021, 13, 897. [Google Scholar] [CrossRef]
  32. Organ, D.W. Organizational citizenship behavior: The good soldier syndrome; Lexington Books/DC Heath and Com: Lexington, MA, USA, 1988. [Google Scholar]
  33. Luu, T.T. CSR and organizational citizenship behavior for the environment in hotel industry. Int. J. Contemp. Hosp. Manag. 2017, 29, 2867–2900. [Google Scholar] [CrossRef]
  34. Paillé, P.; Morelos, J.H.M.; Raineri, N.; Stinglhamber, F. The influence of the immediate manager on the avoidance of non-green behaviors in the workplace: A three-wave moderated-mediation model. J. Bus. Ethics 2019, 155, 723–740. [Google Scholar] [CrossRef]
  35. Bamberger, P.A.; Biron, M.; Meshoulam, I. Human Resource Strategy: Formulation, Implementation, and Impact; Routledge: Oxfordshire, UK, 2014. [Google Scholar]
  36. Henry, L.A.; Buyl, T.; Jansen, R.J. Leading corporate sustainability: T he role of top management team composition for triple bottom line performance. Bus. Strategy Environ. 2019, 28, 173–184. [Google Scholar] [CrossRef]
  37. Barrick, M.R.; Thurgood, G.R.; Smith, T.A.; Courtright, S.H. Collective organizational engagement: Linking motivational antecedents, strategic implementation, and firm performance. Acad. Manag. J. 2015, 58, 111–135. [Google Scholar] [CrossRef]
  38. Hooi, L.W. Leveraging human assets for MNCs performance: The role of management development, human resource system and employee engagement. Int. J. Hum. Resour. Manag. 2021, 32, 2729–2758. [Google Scholar] [CrossRef]
  39. Kim, H.S.; Jang, S.S. The effect of increasing employee compensation on firm performance: Evidence from the restaurant industry. Int. J. Hosp. Manag. 2020, 88, 102513. [Google Scholar] [CrossRef]
  40. Joubert, N. Development and Evaluation of a Personal Internet-Usage-at-Work Structural Model. Ph.D. Thesis, Stellenbosch University, Stellenbosch, South Africa, 2019. [Google Scholar]
  41. Boiral, O.; Paillé, P. Organizational citizenship behaviour for the environment: Measurement and validation. J. Bus. Ethics 2012, 109, 431–445. [Google Scholar] [CrossRef]
  42. Nisar, Q.A.; Haider, S.; Ali, F.; Jamshed, S.; Ryu, K.; Gill, S.S. Green human resource management practices and environmental performance in Malaysian green hotels: The role of green intellectual capital and pro-environmental behavior. J. Clean. Prod. 2021, 311, 127504. [Google Scholar] [CrossRef]
  43. Shea, C.T.; Hawn, O.V. Microfoundations of corporate social responsibility and irresponsibility. Acad. Manag. J. 2019, 62, 1609–1642. [Google Scholar] [CrossRef]
  44. Khoreva, V.; Wechtler, H. Exploring the consequences of knowledge hiding: An agency theory perspective. J. Manag. Psychol. 2020, 35, 71–84. [Google Scholar] [CrossRef]
  45. Hancock, J.I.; Allen, D.G.; Bosco, F.A.; McDaniel, K.R.; Pierce, C.A. Meta-analytic review of employee turnover as a predictor of firm performance. J. Manag. 2013, 39, 573–603. [Google Scholar] [CrossRef]
  46. Imran, M.K.; Ilyas, M.; Aslam, U.; Fatima, T. Knowledge processes and firm performance: The mediating effect of employee creativity. J. Organ. Chang. Manag. 2018, 31, 512–531. [Google Scholar] [CrossRef]
  47. Nasifoglu Elidemir, S.; Ozturen, A.; Bayighomog, S.W. Innovative behaviors, employee creativity, and sustainable competitive advantage: A moderated mediation. Sustainability 2020, 12, 3295. [Google Scholar] [CrossRef]
  48. Ehnert, I.; Parsa, S.; Roper, I.; Wagner, M.; Muller-Camen, M. Reporting on sustainability and HRM: A comparative study of sustainability reporting practices by the world’s largest companies. Int. J. Hum. Resour. Manag. 2016, 27, 88–108. [Google Scholar] [CrossRef]
  49. Mazur, B. Sustainable human resource management. The attempt of holistic approach. Ekon. I Zarządzanie 2015, 7, 7–12. [Google Scholar]
  50. Renwick, D.W.; Redman, T.; Maguire, S. Green human resource management: A review and research agenda. Int. J. Manag. Rev. 2013, 15, 1–14. [Google Scholar] [CrossRef]
  51. Ikram, M.; Zhou, P.; Shah, S.; Liu, G. Do environmental management systems help improve corporate sustainable development? Evidence from manufacturing companies in Pakistan. J. Clean. Prod. 2019, 226, 628–641. [Google Scholar] [CrossRef]
  52. Asiaei, K.; Bontis, N.; Alizadeh, R.; Yaghoubi, M. Green intellectual capital and environmental management accounting: Natural resource orchestration in favor of environmental performance. Bus. Strategy Environ. 2022, 31, 76–93. [Google Scholar] [CrossRef]
  53. Haldorai, K.; Kim, W.G.; Garcia, R.F. Top management green commitment and green intellectual capital as enablers of hotel environmental performance: The mediating role of green human resource management. Tour. Manag. 2022, 88, 104431. [Google Scholar] [CrossRef]
  54. Gopalakrishna-Remani, V.; Byun, K.A.; Doty, D.H. The impact of employees’ perceptions about top management engagement on sustainability development efforts and firm performance. Bus. Strategy Environ. 2022, 31, 2964–2977. [Google Scholar] [CrossRef]
  55. Shahzad, M.; Qu, Y.; Ur Rehman, S.; Ding, X.; Razzaq, A. Impact of stakeholders’ pressure on green management practices of manufacturing organizations under the mediation of organizational motives. J. Environ. Plan. Manag. 2022, 1–24. [Google Scholar] [CrossRef]
  56. Farrukh, M.; Ansari, N.; Raza, A.; Wu, Y.; Wang, H. Fostering employee’s pro-environmental behavior through green transformational leadership, green human resource management and environmental knowledge. Technol. Forecast. Soc. Chang. 2022, 179, 121643. [Google Scholar] [CrossRef]
  57. Ye, J.; Zhang, X.; Zhou, L.; Wang, D.; Tian, F. Psychological mechanism linking green human resource management to green behavior. Int. J. Manpow. 2022, 43, 844–861. [Google Scholar] [CrossRef]
  58. Ansari, N.Y.; Farrukh, M.; Raza, A. Green human resource management and employees pro-environmental behaviours: Examining the underlying mechanism. Corp. Soc. Responsib. Environ. Manag. 2021, 28, 229–238. [Google Scholar] [CrossRef]
  59. Bustos, E.O. Organizational reputation in the public administration: A systematic literature review. Public Adm. Rev. 2021, 81, 731–751. [Google Scholar] [CrossRef]
  60. Verčič, A.T.; Ćorić, D.S. The relationship between reputation, employer branding and corporate social responsibility. Public Relat. Rev. 2018, 44, 444–452. [Google Scholar] [CrossRef]
  61. Robertson, J.L.; Carleton, E. Uncovering how and when environmental leadership affects employees’ voluntary pro-environmental behavior. J. Leadersh. Organ. Stud. 2018, 25, 197–210. [Google Scholar] [CrossRef]
  62. Unsworth, K.L.; Davis, M.C.; Russell, S.V.; Bretter, C. Employee green behaviour: How organizations can help the environment. Curr. Opin. Psychol. 2021, 42, 1–6. [Google Scholar] [CrossRef]
  63. Chițimiea, A.; Minciu, M.; Manta, A.-M.; Ciocoiu, C.N.; Veith, C. The Drivers of green investment: A bibliometric and systematic review. Sustainability 2021, 13, 3507. [Google Scholar] [CrossRef]
  64. Tanova, C.; Bayighomog, S.W. Green human resource management in service industries: The construct, antecedents, consequences, and outlook. Serv. Ind. J. 2022, 42, 412–452. [Google Scholar] [CrossRef]
  65. Marrucci, L.; Daddi, T.; Iraldo, F. The contribution of green human resource management to the circular economy and performance of environmental certified organisations. J. Clean. Prod. 2021, 319, 128859. [Google Scholar] [CrossRef]
  66. Paulet, R.; Holland, P.; Morgan, D. A meta-review of 10 years of green human resource management: Is Green HRM headed towards a roadblock or a revitalisation? Asia Pac. J. Hum. Resour. 2021, 59, 159–183. [Google Scholar] [CrossRef]
  67. Ahmad, S.; Islam, T.; Sadiq, M.; Kaleem, A. Promoting green behavior through ethical leadership: A model of green human resource management and environmental knowledge. Leadersh. Organ. Dev. J. 2021, 42, 531–547. [Google Scholar] [CrossRef]
  68. Luu, T.T. Green human resource practices and organizational citizenship behavior for the environment: The roles of collective green crafting and environmentally specific servant leadership. J. Sustain. Tour. 2019, 27, 1167–1196. [Google Scholar] [CrossRef]
  69. Cheema, S.; Afsar, B.; Al-Ghazali, B.M.; Maqsoom, A. Retracted: How employee’s perceived corporate social responsibility affects employee’s pro-environmental behaviour? The influence of organizational identification, corporate entrepreneurship, and environmental consciousness. Corp. Soc. Responsib. Environ. Manag. 2020, 27, 616–629. [Google Scholar] [CrossRef]
  70. Pham, N.T.; Thanh, T.V.; Tučková, Z.; Thuy, V.T.N. The role of green human resource management in driving hotel’s environmental performance: Interaction and mediation analysis. Int. J. Hosp. Manag. 2020, 88, 102392. [Google Scholar] [CrossRef]
  71. Kraus, S.; Rehman, S.U.; García, F.J.S. Corporate social responsibility and environmental performance: The mediating role of environmental strategy and green innovation. Technol. Forecast. Soc. Chang. 2020, 160, 120262. [Google Scholar] [CrossRef]
  72. Caniëls, M.C.; Baaten, S.M. How a learning-oriented organizational climate is linked to different proactive behaviors: The role of employee resilience. Soc. Indic. Res. 2019, 143, 561–577. [Google Scholar] [CrossRef]
  73. Kopaneva, I.M. Left in the dust: Employee constructions of mission and vision ownership. Int. J. Bus. Commun. 2019, 56, 122–145. [Google Scholar] [CrossRef]
  74. Ali, M.; Grabarski, M.K.; Konrad, A.M. Women in hospitality and tourism: A study of the top-down and bottom-up dynamics. Int. J. Contemp. Hosp. Manag. 2022, 143, 561–577. [Google Scholar] [CrossRef]
  75. Úbeda-García, M.; Claver-Cortés, E.; Marco-Lajara, B.; Zaragoza-Sáez, P. Corporate social responsibility and firm performance in the hotel industry. The mediating role of green human resource management and environmental outcomes. J. Bus. Res. 2021, 123, 57–69. [Google Scholar] [CrossRef]
  76. Islam, T.; Hussain, D.; Ahmed, I.; Sadiq, M. Ethical leadership and environment specific discretionary behaviour: The mediating role of green human resource management and moderating role of individual green values. Can. J. Adm. Sci./Rev. Can. Des Sci. De L’administration 2021, 38, 442–459. [Google Scholar] [CrossRef]
  77. Kim, E.-J.; Park, S. Transformational leadership, knowledge sharing, organizational climate and learning: An empirical study. Leadersh. Organ. Dev. J. 2020, 123, 57–69. [Google Scholar] [CrossRef]
  78. Opoku-Dakwa, A.; Rupp, D.E. Corporate social responsibility and meaningful work. In The Oxford Handbook of Corporate Social Responsibility; OUP Oxford: Oxford, UK, 2019. [Google Scholar]
  79. Hristov, I.; Appolloni, A.; Chirico, A.; Cheng, W. The role of the environmental dimension in the performance management system: A systematic review and conceptual framework. J. Clean. Prod. 2021, 293, 126075. [Google Scholar] [CrossRef]
  80. Chang, T.-W.; Chen, F.-F.; Luan, H.-D.; Chen, Y.-S. Effect of green organizational identity, green shared vision, and organizational citizenship behavior for the environment on green product development performance. Sustainability 2019, 11, 617. [Google Scholar] [CrossRef]
  81. Anwar, N.; Mahmood, N.H.N.; Yusliza, M.Y.; Ramayah, T.; Faezah, J.N.; Khalid, W. Green Human Resource Management for organisational citizenship behaviour towards the environment and environmental performance on a university campus. J. Clean. Prod. 2020, 256, 120401. [Google Scholar] [CrossRef]
  82. Blau, P.M. Justice in social exchange. Sociol. Inq. 1964, 34, 193–206. [Google Scholar] [CrossRef]
  83. Cropanzano, R.; Anthony, E.L.; Daniels, S.R.; Hall, A.V. Social exchange theory: A critical review with theoretical remedies. Acad. Manag. Ann. 2017, 11, 479–516. [Google Scholar] [CrossRef]
  84. Appelbaum, E. Manufacturing Advantage: Why High-Performance Work Systems Pay off; Cornell University Press: Ithaca, NY, USA, 2000. [Google Scholar]
  85. Channa, N.A.; Hussain, T.; Casali, G.L.; Dakhan, S.A.; Aisha, R. Promoting environmental performance through corporate social responsibility in controversial industry sectors. Environ. Sci. Pollut. Res. 2021, 28, 23273–23286. [Google Scholar] [CrossRef]
  86. Cheema, S.; Afsar, B.; Javed, F. Employees’ corporate social responsibility perceptions and organizational citizenship behaviors for the environment: The mediating roles of organizational identification and environmental orientation fit. Corp. Soc. Responsib. Environ. Manag. 2020, 27, 9–21. [Google Scholar] [CrossRef]
  87. Malik, S.Y.; Hayat Mughal, Y.; Azam, T.; Cao, Y.; Wan, Z.; Zhu, H.; Thurasamy, R. Corporate Social Responsibility, Green Human Resources Management, and Sustainable Performance: Is Organizational Citizenship Behavior towards Environment the Missing Link? Sustainability 2021, 13, 1044. [Google Scholar] [CrossRef]
  88. Blau, P. Social exchange. Int. Encycl. Soc. Sci. 1968, 7, 100–125. [Google Scholar]
  89. Mohammad, T.; Darwish, T.K.; Singh, S.; Khassawneh, O. Human Resource Management and Organisational Performance: The Mediating Role of Social Exchange. Eur. Manag. Rev. 2021, 18, 125–136. [Google Scholar] [CrossRef]
  90. Pak, K.; Kooij, D.T.; De Lange, A.H.; Van Veldhoven, M.J. Human Resource Management and the ability, motivation and opportunity to continue working: A review of quantitative studies. Hum. Resour. Manag. Rev. 2019, 29, 336–352. [Google Scholar] [CrossRef]
  91. Yu, W.; Chavez, R.; Feng, M.; Wong, C.Y.; Fynes, B. Green human resource management and environmental cooperation: An ability-motivation-opportunity and contingency perspective. Int. J. Prod. Econ. 2020, 219, 224–235. [Google Scholar] [CrossRef]
  92. Boselie, P. High performance work practices in the health care sector: A Dutch case study. Int. J. Manpow. 2010, 31, 42–58. [Google Scholar] [CrossRef]
  93. Bogdan, R.; Biklen, S. Qualitative Research for Education: An Introduction to Theory and Practice; Allyn and Bacon: Boston, MA, USA, 2007. [Google Scholar]
  94. Cohen, L.; Manion, L.; Morrison, K. Research Methods in Education; Routledge: Oxfordshire, UK, 2013. [Google Scholar]
  95. Saunders, M.; Lewis, P.; Thornhill, A. Research Methods for Business Students, 5th ed.; Pearson: Harlow, UK, 2012. [Google Scholar]
  96. Creswell, J.W.; Creswell, J.D. Research Design: Qualitative, Quantitative, and Mixed Methods Approaches; Sage Publications: Thousand Oaks, CA, USA, 2017. [Google Scholar]
  97. Sekaran, U.; Bougie, R. Research Methods for Business: A Skill Building Approach; John Wiley & Sons: Hoboken, NJ, USA, 2016. [Google Scholar]
  98. Krejcie, R.V.; Morgan, D.W. Determining sample size for research activities. Educ. Psychol. Meas. 1970, 30, 607–610. [Google Scholar] [CrossRef]
  99. Daniel, W. Biostatistics: A Foundation for Analysis in the Health Sciences, 7th ed.; Wiley: New York, NY, USA, 1999; pp. 141–142. [Google Scholar]
  100. Baruch, Y.; Holtom, B.C. Survey response rate levels and trends in organizational research. Hum. Relat. 2008, 61, 1139–1160. [Google Scholar] [CrossRef]
  101. Hiebl, M.R.; Richter, J.F. Response rates in management accounting survey research. J. Manag. Account. Res. 2018, 30, 59–79. [Google Scholar] [CrossRef]
  102. Prajogo, D.; Tang, A.K.; Lai, K.-h. Do firms get what they want from ISO 14001 adoption? An Australian perspective. J. Clean. Prod. 2012, 33, 117–126. [Google Scholar] [CrossRef]
  103. Jabbour, C.J.C. How green are HRM practices, organizational culture, learning and teamwork? A Brazilian study. Ind. Commer. Train. 2011, 43, 98–105. [Google Scholar] [CrossRef]
  104. Maletič, M.; Maletič, D.; Dahlgaard, J.J.; Dahlgaard-Park, S.M.; Gomišček, B. The relationship between sustainability–oriented innovation practices and organizational performance: Empirical evidence from slovenian organizations. Organizacija 2014, 47, 3–13. [Google Scholar] [CrossRef]
  105. Cohen, J. A power primer. Psychol. Bull. 1992, 112, 155. [Google Scholar] [CrossRef]
  106. Saeed, B.B.; Afsar, B.; Hafeez, S.; Khan, I.; Tahir, M.; Afridi, M.A. Promoting employee’s proenvironmental behavior through green human resource management practices. Corp. Soc. Responsib. Environ. Manag. 2019, 26, 424–438. [Google Scholar] [CrossRef]
  107. Kim, Y.J.; Kim, W.G.; Choi, H.-M.; Phetvaroon, K. The effect of green human resource management on hotel employees’ eco-friendly behavior and environmental performance. Int. J. Hosp. Manag. 2019, 76, 83–93. [Google Scholar] [CrossRef]
  108. Adriana, L.T.D.; Fahira, K.T.; Nailissa’adah, M.; El Maula, H. A review the important of green human resource management practices toward employee green behaviour in organization. In Proceedings of the Journal of International Conference Proceedings (JICP), Malang, Indonesia, 17–18 April 2020; pp. 124–135. [Google Scholar]
  109. Ivankova, N.V. Implementing quality criteria in designing and conducting a sequential QUAN→ QUAL mixed methods study of student engagement with learning applied research methods online. J. Mix. Methods Res. 2014, 8, 25–51. [Google Scholar] [CrossRef]
  110. Klemeš, J.J.; Varbanov, P.S.; Huisingh, D. Recent cleaner production advances in process monitoring and optimisation. J. Clean. Prod. 2012, 34, 1–8. [Google Scholar] [CrossRef]
  111. Khan Noor, U. Green Human Resource Management Practices among ISO14001-certified Malaysian Manufacturing Firms. In Green Behavior and Corporate Social Responsibility in Asia; Saufi Roselina, A., Farzana, Q., Jihad, M., Eds.; Emerald Publishing Limited: Bradford, UK, 2019; pp. 73–79. [Google Scholar] [CrossRef]
  112. Krut, R.; Gleckman, H. ISO 14001: A Missed Opportunity for Sustainable Global Industrial Development; Routledge: Oxfordshire, UK, 2013. [Google Scholar]
  113. Jabbour, C.J.C.; de Sousa Jabbour, A.B.L. Green human resource management and green supply chain management: Linking two emerging agendas. J. Clean. Prod. 2016, 112, 1824–1833. [Google Scholar] [CrossRef]
  114. Yusliza, M.-Y.; Othman, N.Z.; Jabbour, C.J.C. Deciphering the implementation of green human resource management in an emerging economy. J. Manag. Dev. 2017, 36, 1230–1246. [Google Scholar] [CrossRef]
  115. Robertson, J.L.; Barling, J. Toward a new measure of organizational environmental citizenship behavior. J. Bus. Res. 2017, 75, 57–66. [Google Scholar] [CrossRef]
  116. Norton, T.A.; Zacher, H.; Ashkanasy, N.M. On the importance of pro-environmental organizational climate for employee green behavior. Ind. Organ. Psychol. 2012, 5, 497–500. [Google Scholar] [CrossRef]
  117. Zientara, P.; Zamojska, A. Green organizational climates and employee pro-environmental behaviour in the hotel industry. J. Sustain. Tour. 2018, 26, 1142–1159. [Google Scholar] [CrossRef]
  118. Zhang, Y.; Liu, J.; Wang, Y.; Huang, J.; Wei, L.; Zhang, B.; Wang, W.; Chen, W. Personality traits and perception of Müller-Lyer illusion in male Chinese military soldiers and university students. Transl. Neurosci. 2017, 8, 15–20. [Google Scholar] [CrossRef]
  119. Phan, T.T.H.; Tran, H.X.; Le, T.T.; Nguyen, N.; Pervan, S.; Tran, M.D. The Relationship between Sustainable Development Practices and Financial Performance: A Case Study of Textile Firms in Vietnam. Sustainability 2020, 12, 5930. [Google Scholar] [CrossRef]
  120. Norton, T.A.; Zacher, H.; Parker, S.L.; Ashkanasy, N.M. Bridging the gap between green behavioral intentions and employee green behavior: The role of green psychological climate. J. Organ. Behav. 2017, 38, 996–1015. [Google Scholar] [CrossRef]
  121. Yin, S.; Yu, Y. An adoption-implementation framework of digital green knowledge to improve the performance of digital green innovation practices for industry 5.0. J. Clean. Prod. 2022, 63, 132608. [Google Scholar] [CrossRef]
Figure 1. Research model. Environmental management system (EMS), green HRM practices (GHRMP), organizational citizenship behaviour for the environment (OCBE), triple bottom line (TBL).
Figure 1. Research model. Environmental management system (EMS), green HRM practices (GHRMP), organizational citizenship behaviour for the environment (OCBE), triple bottom line (TBL).
Sustainability 15 02436 g001
Figure 2. Adjusted measurement model.
Figure 2. Adjusted measurement model.
Sustainability 15 02436 g002
Figure 3. Structural model with path and P values.
Figure 3. Structural model with path and P values.
Sustainability 15 02436 g003
Figure 4. Structural model with path and T values.
Figure 4. Structural model with path and T values.
Sustainability 15 02436 g004
Figure 5. Importance–performance Map.
Figure 5. Importance–performance Map.
Sustainability 15 02436 g005
Table 1. VIF values.
Table 1. VIF values.
EMSGreen HRM PracticesOCBETBL
Performance
EMS-1.0001.632-
Green HRM Practices--1.631-
OCBE---1.000
TBL Performance----
Table 2. Direct effects.
Table 2. Direct effects.
S. NoHypothesesOriginal Sample (O)T Statistics (|O/STDEV|)P ValuesResult
H1EMS → OCBE0.3725.3390.000Supported
H2OCBE→ TBL Performance0.58612.3600.000Supported
H3EMS → Green HRM Practices0.62214.2170.000Supported
H4Green HRM Practices → OCBE0.3955.9870.000Supported
Table 3. Structural model serial mediations.
Table 3. Structural model serial mediations.
S.NOHypothesesOriginal Sample (O)T Statistics (|O/STDEV|)P ValuesResult
H5EMS → GHRMP→ OCBE0.2465.4150.000Supported
H6EMS → OCBE→TBL0.2184.3350.000Supported
H7GHRMP → OCBE →TBL0.2325.1500.000Supported
H8EMS → GHRMP → OCBE→ TBL0.1444.6030.000Supported
Table 4. Explanatory power of the model R2.
Table 4. Explanatory power of the model R2.
Endogenous VariableR2 ValuesThreshold
Green HRM practices0.387≥0.33 (moderate)
OCBE0.477≥0.33 (moderate)
TBL Performance0.344≥0.33 (moderate)
Table 5. Result for effect size (f2).
Table 5. Result for effect size (f2).
PathsEffectEffect Size
EMS → Green HRM Practices0.632Large
EMS → OCBE0.162Moderate
Green HRM Practices → OCBE0.183Moderate
OCBE → TBL Performance0.524Large
Disclaimer/Publisher’s Note: The statements, opinions and data contained in all publications are solely those of the individual author(s) and contributor(s) and not of MDPI and/or the editor(s). MDPI and/or the editor(s) disclaim responsibility for any injury to people or property resulting from any ideas, methods, instructions or products referred to in the content.

Share and Cite

MDPI and ACS Style

Yue, G.; Wei, H.; Khan, N.U.; Saufi, R.A.; Yaziz, M.F.A.; Bazkiaei, H.A. Does the Environmental Management System Predict TBL Performance of Manufacturers? The Role of Green HRM Practices and OCBE as Serial Mediators. Sustainability 2023, 15, 2436. https://doi.org/10.3390/su15032436

AMA Style

Yue G, Wei H, Khan NU, Saufi RA, Yaziz MFA, Bazkiaei HA. Does the Environmental Management System Predict TBL Performance of Manufacturers? The Role of Green HRM Practices and OCBE as Serial Mediators. Sustainability. 2023; 15(3):2436. https://doi.org/10.3390/su15032436

Chicago/Turabian Style

Yue, Guiling, Haoqiang Wei, Noor Ullah Khan, Roselina Ahmad Saufi, Mohd Fathi Abu Yaziz, and Hanieh Alipour Bazkiaei. 2023. "Does the Environmental Management System Predict TBL Performance of Manufacturers? The Role of Green HRM Practices and OCBE as Serial Mediators" Sustainability 15, no. 3: 2436. https://doi.org/10.3390/su15032436

APA Style

Yue, G., Wei, H., Khan, N. U., Saufi, R. A., Yaziz, M. F. A., & Bazkiaei, H. A. (2023). Does the Environmental Management System Predict TBL Performance of Manufacturers? The Role of Green HRM Practices and OCBE as Serial Mediators. Sustainability, 15(3), 2436. https://doi.org/10.3390/su15032436

Note that from the first issue of 2016, this journal uses article numbers instead of page numbers. See further details here.

Article Metrics

Back to TopTop