Potassium Simulation Using HYDRUS-1D with Satellite-Derived Meteorological Data under Boro Rice Cultivation
Abstract
1. Introduction
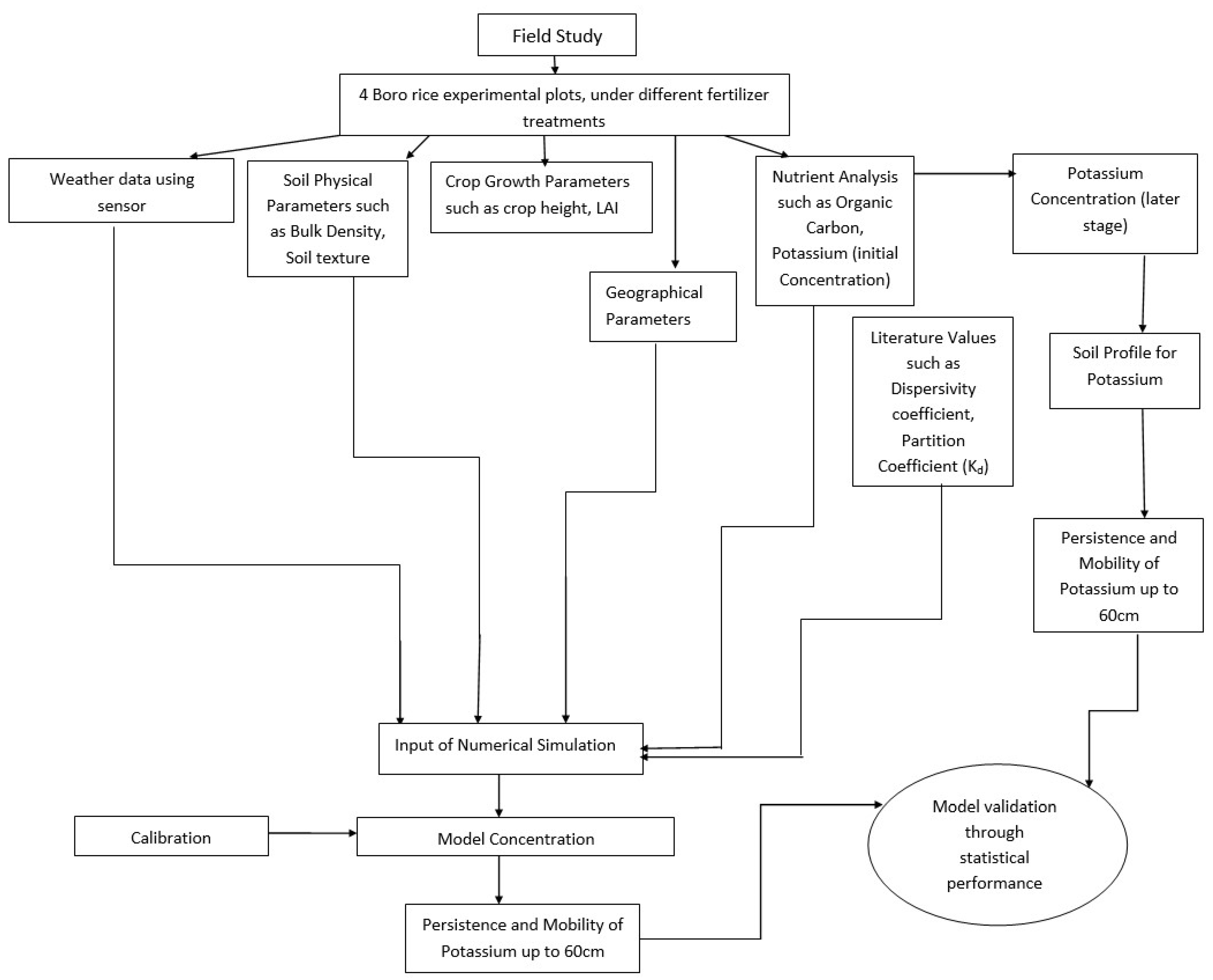
2. Materials and Methodology
2.1. Study Area and Treatment Design
2.2. Soil Sample Collection and Analysis
2.3. Collection of Satellite Data
2.4. Numerical Simulation
2.5. Statistical Performance
3. Results and Discussion
3.1. Consistency of NP Data
3.2. Model Parametrization and Establishment
3.3. Model Performance at Various Depths and Treatment Design
4. Conclusions
Author Contributions
Funding
Institutional Review Board Statement
Informed Consent Statement
Data Availability Statement
Acknowledgments
Conflicts of Interest
Abbreviations
| DSS | HYDRA Decision Support System |
| DSSAT | Decision support system for agrotechnology transfer |
| CropSyst | Cropping Systems Simulation Model |
| CO2 | Carbon dioxide |
| Ca | Calcium |
| Mg | Magnesium |
| Na | Sodium |
| N | Nitrogen |
| P | Phosphorus |
| K | Potassium |
| SO4 | Sulpher dioxide |
| Cl | Chlorine |
| NO3 | Nitrate ion |
| H4SiO4 | Silicic acid |
| RH | Relative humidity |
| T | Temperature |
| W | Wind speed |
| S | Sunshine hours |
| RMSER | Relative root mean square error |
| RMSE | Root mean square error |
| E | Nash–Sutcliffe model efficiency |
| PBIAS | Percentage bias |
| IRRI | International Rice Research Institute |
| DAA | Days after application |
| GM | Ground-station meteorological data |
| NP | NASA-POWER |
References
- CO, A.; Abd El-Latif, K.; Abdullah, R.; Yusoff, M. Rice production and water use efficiency for self-sufficiency in Malaysia: A review. Trends Appl. Sci. Res. 2011, 6, 1127–1140. [Google Scholar]
- Ernani, P.R.; Dias, J.; Flore, J.A. Annual additions of potassium to the soil increased apple yield in Brazil. Commun. Soil Sci. Plant Anal. 2002, 33, 1291–1304. [Google Scholar] [CrossRef]
- Islam, A.; Muttaleb, A. Effect of potassium fertilization on yield and potassium nutrition of Boro rice in a wetland ecosystem of Bangladesh. Arch. Agron. Soil Sci. 2016, 62, 1530–1540. [Google Scholar] [CrossRef]
- Lal, B.; Gautam, P.; Panda, B.; Raja, R. Boro rice: A way to crop intensification in Eastern India. Pop. Kheti 2013, 1, 5–9. [Google Scholar]
- Gupta, A.; Gupta, M.; Srivastava, P.K.; Sen, A.; Singh, R.K. Subsurface nutrient modelling using finite element model under Boro rice cropping system. Environ. Dev. Sustain. 2021, 23, 11837–11858. [Google Scholar] [CrossRef]
- Nádasy, E.; Nádasy, M. Some harmful or useful environmental effect of nitrogen fertilisers. Cereal Res. Commun. 2006, 34, 49–52. [Google Scholar]
- Wimalawansa, S.A.; Wimalawansa, S.J. Agrochemical-related environmental pollution: Effects on human health. Glob. J. Biol. Agric. Health Sci. 2014, 3, 72–83. [Google Scholar]
- Li, Y.; Cao, W.; Su, C.; Hong, H. Nutrient sources and composition of recent algal blooms and eutrophication in the northern Jiulong River, Southeast China. Mar. Pollut. Bull. 2011, 63, 249–254. [Google Scholar] [CrossRef]
- Paerl, H.W.; Otten, T.G. Harmful cyanobacterial blooms: Causes, consequences, and controls. Microb. Ecol. 2013, 65, 995–1010. [Google Scholar] [CrossRef]
- Lewis, W.M., Jr.; Wurtsbaugh, W.A.; Paerl, H.W. Rationale for control of anthropogenic nitrogen and phosphorus to reduce eutrophication of inland waters. Environ. Sci. Technol. 2011, 45, 10300–10305. [Google Scholar] [CrossRef]
- Heffernan, J.B.; Liebowitz, D.M.; Frazer, T.K.; Evans, J.M.; Cohen, M.J. Algal blooms and the nitrogen-enrichment hypothesis in Florida springs: Evidence, alternatives, and adaptive management. Ecol. Appl. 2010, 20, 816–829. [Google Scholar] [CrossRef]
- Garg, N.; Gupta, M. Assessment of improved soil hydraulic parameters for soil water content simulation and irrigation scheduling. Irrig. Sci. 2015, 33, 247–264. [Google Scholar] [CrossRef]
- Gupta, M.; Garg, N.; Srivastava, P.K. Soil water content influence on pesticide persistence and mobility. In Agricultural Water Management; Elsevier: Amsterdam, The Netherlands, 2021; pp. 307–327. [Google Scholar]
- Kleinman, P.J.; Smith, D.R.; Bolster, C.H.; Easton, Z.M. Phosphorus fate, management, and modeling in artificially drained systems. J. Environ. Qual. 2015, 44, 460–466. [Google Scholar] [CrossRef]
- Jacucci, G.; Kabat, P.; Verrier, P.; Teixeira, J.; Steduto, P.; Bertanzon, G.; Giannerini, G.; Huygen, J.; Fernando, R.; Hooijer, A. HYDRA: A decision support model for irrigation water management. In Proceedings of the Crop-Water-Simulation Models in Practice; Selected Papers of the 2nd Workshop on Crop-Water-Models held at the occasion of the 15th Congress of the International Commission on Irrigation and Drainage (ICID), Hague, The Netherlands, 30 August–12 September 1993; Wageningen Pers: Wageningen, The Netherlands, 1995; pp. 315–332. [Google Scholar]
- Heeren, D.M.; Werner, H.D.; Trooien, T.P. Evaluation of irrigation strategies with the DSSAT cropping system model. In Proceedings of the ASABE/CSBE North Central Intersectional Meeting, Saskatoon, SK, Canada, 5–7 October 2006; p. 1. [Google Scholar]
- Šimůnek, J.; Hopmans, J.W. Modeling compensated root water and nutrient uptake. Ecol. Model. 2009, 220, 505–521. [Google Scholar] [CrossRef]
- Stockle, C.; Cabelguenne, M.; Debaeke, P. Validation of CropSyst for water management at a site in southwestern France. In Proceedings of the 4th European Society of Agronomy Congress, Wageningen, The Netherlands, 7–11 July 1996. [Google Scholar]
- Srivastava, P.K.; Suman, S.; Pandey, V.; Gupta, M.; Gupta, A.; Gupta, D.K.; Chaudhary, S.K.; Singh, U. Concepts and methodologies for agricultural water management. In Agricultural Water Management; Elsevier: Amsterdam, The Netherlands, 2021; pp. 1–18. [Google Scholar]
- Chen, M.; Willgoose, G.R.; Saco, P.M. Spatial prediction of temporal soil moisture dynamics using HYDRUS-1D. Hydrol. Process. 2014, 28, 171–185. [Google Scholar] [CrossRef]
- Li, Y.; Šimůnek, J.; Jing, L.; Zhang, Z.; Ni, L. Evaluation of water movement and water losses in a direct-seeded-rice field experiment using Hydrus-1D. Agric. Water Manag. 2014, 142, 38–46. [Google Scholar] [CrossRef]
- Pandi, D.; Kothandaraman, S.; Kuppusamy, M. Simulation of Water Balance Components Using SWAT Model at Sub Catchment Level. Sustainability 2023, 15, 1438. [Google Scholar] [CrossRef]
- Wang, K.; Zhang, R.; Hiroshi, Y. Characterizing heterogeneous soil water flow and solute transport using information measures. J. Hydrol. 2009, 370, 109–121. [Google Scholar] [CrossRef]
- White, J.W.; Hoogenboom, G.; Stackhouse, P.W., Jr.; Hoell, J.M. Evaluation of NASA satellite-and assimilation model-derived long-term daily temperature data over the continental US. Agric. For. Meteorol. 2008, 148, 1574–1584. [Google Scholar] [CrossRef]
- Gupta, M.; Srivastava, P.K.; Islam, T.; Ishak, A.M.B. Evaluation of TRMM rainfall for soil moisture prediction in a subtropical climate. Environ. Earth Sci. 2014, 71, 4421–4431. [Google Scholar] [CrossRef]
- Duarte, Y.C.; Sentelhas, P.C. NASA/POWER and DailyGridded weather datasets—How good they are for estimating maize yields in Brazil? Int. J. Biometeorol. 2020, 64, 319–329. [Google Scholar] [CrossRef]
- Šimůnek, J.; van Genuchten, M.T. Modeling nonequilibrium flow and transport processes using HYDRUS. Vadose Zone J. 2008, 7, 782–797. [Google Scholar] [CrossRef]
- Šimůnek, J.; van Genuchten, M.T.; Šejna, M. Development and applications of the HYDRUS and STANMOD software packages and related codes. Vadose Zone J. 2008, 7, 587–600. [Google Scholar] [CrossRef]
- Šimůnek, J.; Jarvis, N.J.; Van Genuchten, M.T.; Gärdenäs, A. Review and comparison of models for describing non-equilibrium and preferential flow and transport in the vadose zone. J. Hydrol. 2003, 272, 14–35. [Google Scholar] [CrossRef]
- Nash, J.E.; Sutcliffe, J.V. River flow forecasting through conceptual models part I—A discussion of principles. J. Hydrol. 1970, 10, 282–290. [Google Scholar] [CrossRef]
- Mathevet, T.; Michel, C.; Andréassian, V.; Perrin, C. A bounded version of the Nash-Sutcliffe criterion for better model assessment on large sets of basins. IAHS Publ. 2006, 307, 211. [Google Scholar]
- Simunek, J.; Van Genuchten, M.T.; Sejna, M. The HYDRUS-1D software package for simulating the one-dimensional movement of water, heat, and multiple solutes in variably-saturated media. Univ. Calif.-Riverside Res. Rep. 2005, 3, 1–240. [Google Scholar]
- Tan, X.; Shao, D.; Liu, H. Simulating soil water regime in lowland paddy fields under different water managements using HYDRUS-1D. Agric. Water Manag. 2014, 132, 69–78. [Google Scholar] [CrossRef]
- Kumar, H.; Srivastava, P.; Lamba, J.; Diamantopoulos, E.; Ortiz, B.; Morata, G.; Takhellambam, B.; Bondesan, L. Site-specific irrigation scheduling using one-layer soil hydraulic properties and inverse modeling. Agric. Water Manag. 2022, 273, 107877. [Google Scholar] [CrossRef]
- Abd Rashid, N.S.; Askari, M.; Tanaka, T.; Simunek, J.; van Genuchten, M.T. Inverse estimation of soil hydraulic properties under oil palm trees. Geoderma 2015, 241, 306–312. [Google Scholar] [CrossRef]
- Haws, N.W.; Rao, P.S.C.; Simunek, J.; Poyer, I.C. Single-porosity and dual-porosity modeling of water flow and solute transport in subsurface-drained fields using effective field-scale parameters. J. Hydrol. 2005, 313, 257–273. [Google Scholar] [CrossRef]
- Teo, Y.H.; Beyrouty, C.A.; Norman, R.J.; Gbur, E.E. Nutrient uptake relationship to root characteristics of rice. Plant Soil 1995, 171, 297–302. [Google Scholar] [CrossRef]
- Sikder, M.S. Advancing Precipitation and Transboundary Flood Forecasting in Monsoon Climates. Ph.D. Thesis, University of Washington, Seattle, WA, USA, 2018. [Google Scholar]
- Behera, S.; Panda, R. Assessing soil and groundwater contamination with HYDRUS-1D: A study from West Bengal. Environ. Qual. Manag. 2011, 20, 59–75. [Google Scholar] [CrossRef]
- Wu, Z.; Feng, H.; He, H.; Zhou, J.; Zhang, Y. Evaluation of soil moisture climatology and anomaly components derived from ERA5-land and GLDAS-2.1 in China. Water Resour. Manag. 2021, 35, 629–643. [Google Scholar] [CrossRef]
- Yu, J.; Wu, Y.; Xu, L.; Peng, J.; Chen, G.; Shen, X.; Lan, R.; Zhao, C.; Zhangzhong, L. Evaluating the Hydrus-1D Model Optimized by Remote Sensing Data for Soil Moisture Simulations in the Maize Root Zone. Remote Sens. 2022, 14, 6079. [Google Scholar] [CrossRef]







| SI No. | Treatment Name | Details of Treatment | Fertilizer Source for K |
|---|---|---|---|
| 1 | V1 | 100% Optimum dose of Fertilizer NPK | Muriate of Potash (K) |
| 2 | V2 | 75% Optimum dose of Fertilizer NPK | |
| 3 | V3 | 50% Optimum dose of Fertilizer NPK | |
| 4 | V4 | 25% Optimum dose of Fertilizer NPK |
| Depth (cm) | r (cm3 cm−3) | s (cm3 cm−3) | (cm−1) | n | Ks (cm d−1) | l |
|---|---|---|---|---|---|---|
| 0–5 | 0.068 0.011 | 0.434 0.013 | 0.015 0.014 | 1.553 0.055 | 22.755 5.202 | 0.5 |
| 6–10 | 0.066 0.012 | 0.441 0.012 | 0.008 0.002 | 1.541 0.048 | 22.427 5.895 | 0.5 |
| 11–15 | 0.065 0.010 | 0.423 0.019 | 0.006 0.001 | 1.609 0.033 | 20.112 4.720 | 0.5 |
| 16–30 | 0.063 0.010 | 0.408 0.026 | 0.007 0.001 | 1.581 0.003 | 18.252 5.411 | 0.5 |
| 31–45 | 0.057 0.014 | 0.381 0.022 | 0.010 0.001 | 1.504 0.024 | 11.475 5.421 | 0.5 |
| 46–60 | 0.053 0.011 | 0.365 0.017 | 0.009 0.001 | 1.504 0.015 | 11.232 4.927 | 0.5 |
| Treatments | Days | RMSER (g m−3) (Simulated Using GM Data) | RMSER (g m−3) (Simulated Using NP Data) | E (Simulated Using GM Data) | E (Simulated Using NP Data) |
|---|---|---|---|---|---|
| V1 | 1 | 0.738 | 0.904 | 0.435 | 0.344 |
| 34 | 0.445 | 0.445 | 0.806 | 0.725 | |
| 86 | 7.983 | 7.992 | 0.352 | 0.318 | |
| 158 | 1.008 | 1.008 | 0.412 | 0.334 | |
| V2 | 1 | 1.014 | 1.014 | 0.032 | 0.052 |
| 34 | 0.433 | 0.432 | 0.774 | 0.651 | |
| 86 | 1.862 | 2.088 | 0.324 | 0.282 | |
| 158 | 0.861 | 0.916 | 0.096 | 0.187 | |
| V3 | 1 | 0.278 | 0.343 | 0.910 | 0.852 |
| 34 | 0.470 | 0.467 | 0.747 | 0.770 | |
| 86 | 0.907 | 0.965 | 0.300 | 0.386 | |
| 158 | 0.797 | 0.799 | 0.328 | 0.362 | |
| V4 | 1 | 0.459 | 0.459 | 0.857 | 0.816 |
| 34 | 0.536 | 0.598 | 0.602 | 0.544 | |
| 86 | 0.728 | 0.767 | 0.716 | 0.743 | |
| 158 | 0.584 | 0.668 | 0.956 | 0.904 |
| SI No. | Treatments | RMSER (g m−3) (Simulated Using GM Data) | RMSER (g m−3) (Simulated Using NP Data) | E (Simulated Using GM Data) | E (Simulated Using NP Data) |
|---|---|---|---|---|---|
| 1 | V1 | 3.145 | 2.587 | 0.501 | 0.430 |
| 2 | V2 | 1.042 | 1.112 | 0.306 | 0.293 |
| 3 | V3 | 0.613 | 0.643 | 0.571 | 0.592 |
| 4 | V4 | 0.575 | 0.623 | 0.782 | 0.751 |
Disclaimer/Publisher’s Note: The statements, opinions and data contained in all publications are solely those of the individual author(s) and contributor(s) and not of MDPI and/or the editor(s). MDPI and/or the editor(s) disclaim responsibility for any injury to people or property resulting from any ideas, methods, instructions or products referred to in the content. |
© 2023 by the authors. Licensee MDPI, Basel, Switzerland. This article is an open access article distributed under the terms and conditions of the Creative Commons Attribution (CC BY) license (https://creativecommons.org/licenses/by/4.0/).
Share and Cite
Gupta, A.; Gupta, M.; Srivastava, P.K.; Petropoulos, G.P.; Singh, R.K. Potassium Simulation Using HYDRUS-1D with Satellite-Derived Meteorological Data under Boro Rice Cultivation. Sustainability 2023, 15, 2147. https://doi.org/10.3390/su15032147
Gupta A, Gupta M, Srivastava PK, Petropoulos GP, Singh RK. Potassium Simulation Using HYDRUS-1D with Satellite-Derived Meteorological Data under Boro Rice Cultivation. Sustainability. 2023; 15(3):2147. https://doi.org/10.3390/su15032147
Chicago/Turabian StyleGupta, Ayushi, Manika Gupta, Prashant K. Srivastava, George P. Petropoulos, and Ram Kumar Singh. 2023. "Potassium Simulation Using HYDRUS-1D with Satellite-Derived Meteorological Data under Boro Rice Cultivation" Sustainability 15, no. 3: 2147. https://doi.org/10.3390/su15032147
APA StyleGupta, A., Gupta, M., Srivastava, P. K., Petropoulos, G. P., & Singh, R. K. (2023). Potassium Simulation Using HYDRUS-1D with Satellite-Derived Meteorological Data under Boro Rice Cultivation. Sustainability, 15(3), 2147. https://doi.org/10.3390/su15032147

