The Mediating Role of Dynamic Capability on the Relationship between E-Leadership Qualities and Innovation Management: Insights from Malaysia’s Medical Device Industry
Abstract
1. Introduction
2. The Literature Review
2.1. Innovation Management
2.2. E-Leadership
- (1)
- Agile leadership is the capacity to respond rapidly to opportunities and threats and lead effectively in a variety of contexts, such as new, changing, and ambiguous situations with disruptive technology;
- (2)
- Hybrid skill development is the capacity to explore new technologies and integrate them into the organisation and its business activities in terms of business strategy and IT skills to adapt quickly to market changes, digital trends, and new business opportunities;
- (3)
- Architectural view is the leader’s capacity to deliver design logic and arrangement in value, process, skills, organisational, and systems architecture that supports business and IT scope;
- (4)
- Digital entrepreneurship is the ability to support the identification and interpretation of trends in the IT environment, allowing for the articulated expression of how developing IT competencies stimulate business innovation;
- (5)
- Value creation is the ability to explore digital technologies to effect new products and services, which is a critically vital attribute in developing new strategies and competitive values; and
- (6)
- Value protection is one’s ability to improve processes and services across the value chain by leveraging data, digitising core business, and allocating limited resources.
2.3. Dynamic Capability
2.4. Hypothesis Development and Conceptual Framework
2.4.1. The Impact of E-Leadership Qualities on Innovation Management
2.4.2. Mediating Effect of Dynamic Capability
3. Methodology
3.1. Research Design
3.2. Research Instrument
3.3. Sampling and Unit of Analysis
3.4. Data Collection
3.5. Data Analysis
4. Results and Findings
4.1. Descriptive Analysis
4.2. Measurement Model
4.3. Structural Model
4.3.1. Measuring the Value of R2, f2, and Q2
4.3.2. Model Fit and Goodness-of-Fit Index
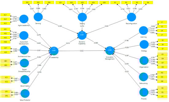
4.3.3. Estimation of Path Coefficients and Hypothesis Testing
5. Discussion
6. Practical and Theoretical Implications
7. Limitations and Future Direction
8. Conclusions
Author Contributions
Funding
Institutional Review Board Statement
Informed Consent Statement
Data Availability Statement
Conflicts of Interest
Correction Statement
References
- Tidd, J.; Bessant, J. Managing Innovation: Integrating Technological, Market and Organizational Change, 6th ed.; Wiley: New York, NY, USA, 2018. [Google Scholar]
- Marion, T.J.; Meyer, M.H.; Barczak, G. The Influence of Digital Design and IT on Modular Product Architecture. J. Prod. Innov. Manag. 2014, 32, 98–110. [Google Scholar] [CrossRef]
- Provera, A. PM: Medical Devices Industry Will Have Positive Impact on Malaysian Economy. The New Straits Time. Available online: https://www.nst.com.my/news/nation/2019/10/530193/pm-medical-devices-industry-will-have-positive-impact-malaysian-economy (accessed on 15 October 2019).
- Davey, S.M.; Brennan, M.; Meenan, B.J.; McAdam, R. Innovation in the medical device sector: An open business model approach for high-tech small firms. Technol. Anal. Strat. Manag. 2011, 23, 807–824. [Google Scholar] [CrossRef]
- Chesbrough, H. Open Business Models; Harvard Business School Press: Boston, MA, USA, 2006. [Google Scholar]
- Schoemaker, P.J.; Heaton, S.; Teece, D. Innovation, dynamic capabilities, and leadership. Calif. Manag. Rev. 2018, 61, 15–42. [Google Scholar] [CrossRef]
- Wasono, L.W.; Furinto, A. The effect of digital leadership and innovation management for incumbent telecommunication company in the digital disruptive era. Int. J. Eng. Technol. 2018, 7, 125–130. [Google Scholar] [CrossRef]
- Ravesteijn, P.; Ongena, G. The role of E-leadership in relation to IT capabilities and digital transformation. In Proceedings of the IADIS Proceedings, Cagliari, Italy, 7–9 November 2019. [Google Scholar]
- Soon, C.C.; Salamzadeh, Y. The impact of digital leadership competencies on virtual team effectiveness in MNC companies in Penang, Malaysia. J. Entrep. Bus. Econ. 2021, 8, 219–253. [Google Scholar]
- Avolio, B.J.; Sosik, J.J.; Kahai, S.S.; Baker, B. E-leadership: Re-examining transformations in leadership source and transmission. Leadersh. Q. 2014, 25, 105–131. [Google Scholar] [CrossRef]
- Larjovuori, R.L.; Bordi, L.; Mäkiniemi, J.P.; Tammi, K.H. The Role of Leadership and Employee Well-Being in Organizational Digitalization. In Proceedings of the 26th Annual RESER Conference, Naples, Italy, 8–10 September 2016. [Google Scholar]
- Jagadisen, M.S.A.; Salamzadeh, Y.; Farzad, F.S.; Salamzadeh, A.; Palalić, R. Digital leadership and organizational capabilities in manufacturing industry: A study in Malaysian context. Period. Eng. Nat. Sci. 2021, 10, 195–211. [Google Scholar] [CrossRef]
- Teece, D.J. Explicating dynamic capabilities: The nature and micro foundations of (sustainable) enterprise performance. Strateg. Manag. J. 2007, 28, 1319–1350. [Google Scholar] [CrossRef]
- Maruthuvellu, S.G.; Salamzadeh, Y.; Richardson, C. Digital Leadership Competencies in the Malaysian Context: A Study in Manager Levels. In Handbook of Research on Developing Circular, Digital, and Green Economies in Asia; Ordóñez de Pablos, P., Ed.; IGI Global: Hershey, PA, USA, 2022; pp. 13–41. [Google Scholar] [CrossRef]
- Elidjen, E.; Mihardjo, L.W.; Rukmana, R.A. Intervening role of innovation management on relationship between digital leadership and dynamic capability accelerated by collaboration. Int. J. Innov. Creat. Change 2019, 6, 249–264. [Google Scholar]
- Bernama. Medical Device Industry to Invest up to RM765 Mil in 2020. Focus Malaysia. Available online: https://focusmalaysia.my/mainstream/medical-device-industry-to-invest-up-to-rm765-mil-in-2020 (accessed on 5 December 2019).
- Abdullah, J.; Zanudin, K.; Marzukhi, M.A. Twelfth Malaysia Plan: Prospective Impacts on Urban and Regional Development. Planning Malaysia. 2022, p. 20. Available online: https://planningmalaysia.org/index.php/pmj/article/view/1170 (accessed on 10 February 2023).
- Yusr, M.M.; Aliyu, O.A.; Khattak, A.; Salimon, M.G.; Muhammad, S. Determinants of SMEs’ product innovation performance in Malaysia: An extended model. Cogent Bus. Manag. 2022, 9, 2152649. [Google Scholar] [CrossRef]
- Zhong, L.; Sukpasjaroen, K.; Pu, R. Impact of e-leadership on organizational innovation performance: Role of employee followership. Decision Making: Appl. Manag. Eng. 2023, 6, 503–535.
- Mazzarol, T.; Reboud, S.; Soutar, G. Innovation Management and Commercialisation in Small Firms: A Study of OECD Countries. In Proceedings of the 56th Annual ICSB World Conference, Stockholm, Sweden, 15–18 June 2011; International Council for Small Business (ICSB): Washington, DC, USA, 2011; pp. 1–21. [Google Scholar]
- Tether, B.; Mina, A.; Consoli, D.; Gagliardi, D. A Literature Review on Skills and Innovation. How Does Successful Innovation Impact on the Demand for Skills and How Do Skills Drive Innovation? A CRIC Report for the Department of Trade and Industry; ESRC Centre for Research on Innovation and Competition University of Manchester: Manchester, UK, 2005. [Google Scholar]
- Tidd, J.; Bessant, J. Managing Innovation: Integrating Technological, Market, and Organizational Change; John Wiley & Sons: Chichester, UK, 2009. [Google Scholar]
- Oke, A.; Walumbwa, F.O.; Myers, A. Innovation strategy, human resource policy, and firms’ revenue growth: The roles of environmental uncertainty and innovation performance. Decis. Sci. 2012, 43, 273–302. [Google Scholar] [CrossRef]
- Koc, T.; Ceylan, C. Factors impacting the innovative capacity in large-scale companies. Technovation 2007, 27, 105–114. [Google Scholar] [CrossRef]
- OECD. Oslo Manual, 3rd ed.; OECD, Eurostat: Paris, France, 2005. [Google Scholar]
- Lopez-Cabrales, A.; Bornay-Barrachina, M.; Diaz-Fernandez, M. Leadership and dynamic capabilities: The role of HR systems. Pers. Rev. 2017, 46, 255–276. [Google Scholar] [CrossRef]
- Keskin, H. Market orientation, learning orientation, and innovation capabilities in SMEs: An extended model. Eur. J. Innov. Manag. 2006, 9, 396–417. [Google Scholar] [CrossRef]
- Chang, D.R.; Cho, H. Organizational memory influences new product success. J. Bus. Res. 2008, 61, 13–23. [Google Scholar] [CrossRef]
- Chesbrough, H.; Lettl, C.; Ritter, T. Value creation and value capture in open innovation. J. Prod. Innov. Manag. 2018, 35, 930–938. [Google Scholar] [CrossRef]
- Al-Debei, M.M.; Avison, D. Developing a unified framework of the business model concept. Eur. J. Inf. Syst. 2010, 19, 359–376. [Google Scholar] [CrossRef]
- Aslam, F.; Aimin, W.; Li, M.; Ur Rehman, K. Innovation in the Era of IoT and Industry 5.0: Absolute Innovation Management (AIM) Framework. Information 2020, 11, 124. [Google Scholar] [CrossRef]
- Goffin, K.; Åhlström, P.; Bianchi, M.; Richtnér, A. Perspective: State-of-the-art: The quality of case study research in innovation management. J. Prod. Innov. Manag. 2019, 36, 586–615. [Google Scholar] [CrossRef]
- Pandit, D.; Joshi, M.P.; Sahay, A.; Gupta, R.K. Disruptive innovation and dynamic capabilities in emerging economies: Evidence from the Indian automotive sector. Technol. Forecast. Soc. Change 2018, 129, 323–329. [Google Scholar] [CrossRef]
- Mujtaba, B.G. Task and Relationship Orientation of Aspiring Leaders: A Study of Male and Female Adults in Business Education. Bus. Ethics Leadersh. 2023, 7, 1–12. [Google Scholar] [CrossRef]
- Kohnke, O. It’s Not Just about Technology: The people side of digitization. In Shaping the Digital Enterprise; Springer: Waldorf, Germany, 2017; pp. 69–91. [Google Scholar]
- Millar, C.C.; Groth, O.; Mahon, J.F. Management innovation in a VUCA world: Challenges and recommendations. Calif. Manag. Rev. 2018, 61, 5–14. [Google Scholar] [CrossRef]
- Ibrahim, A.R.; Imtiaz, G.; Mujtaba, B.M.; Vo, X.V.; Ahmed, Z.U. Operational excellence through lean manufacturing: Considerations for productivity management in Malaysia’s construction industry. J. Transnatl. Manag. 2020, 25, 225–232. [Google Scholar] [CrossRef]
- Wang, Y.; Jin, X. Exploring the Role of Shared Leadership on Job Performance in IT Industries: Testing the Moderated Mediation Model. Sustainability 2023, 15, 16767. [Google Scholar] [CrossRef]
- Raza, M.A.; Ul-Hadi, N.; Khan, M.; Mujtaba, B.G. Empirical Evidence of Organizational Justice and Incivility in the Tourism Industry: Assessing the Moderating Role of Islamic Work Ethics and Trust in Leader. J. Transnatl. Manag. 2020, 25, 274–299. [Google Scholar] [CrossRef]
- Tajaddini, R.; Mujtaba, B.G. Stress and leadership tendencies of respondents from Iran: Exploring similarities and differences based on age and gender. Public Organ. Rev. 2010, 11, 219–236. [Google Scholar] [CrossRef]
- Zareen, M.; Razzaq, K.; Mujtaba, B.G. Impact of transactional, transformational and laissez-faire leadership styles on motivation: A quantitative study of banking employees in Pakistan. Public Organ. Rev. 2015, 15, 531–549. [Google Scholar] [CrossRef]
- Sandell, S. Digital Leadership How Creativity in Business Can Propel Your Brand & Boost Your Results; Allen House Publishing Company Limited: Rochester, UK, 2013. [Google Scholar]
- Mihardjo, L.W.W.; Rukmana, R.A. Dynamic Capability, Market Orientation and Innovation Capability: The Role of Digital Leadership for Indonesia Telecommunication Firms in Facing Disruptive Era. In Proceedings of the International Conference on Industrial Engineering and Operations Management, Bangkok, Thailand, 5–7 March 2019. [Google Scholar]
- Oberer, B.; Erkollar, A. Leadership 4.0: Digital leaders in the age of industry 4.0. Int. J. Organ. Leadersh. 2018, 7, 404–412. [Google Scholar]
- Kashive, N.; Khanna, V.T.; Powale, L. Virtual team performance: E-leadership roles in the era of COVID-19. J. Manag. Dev. 2022, 41, 277–300. [Google Scholar] [CrossRef]
- Toduk, Y.; Gande, S. What’s Next in Turkey? A New Leadership Model for Connected Age, Amrop Leadership Series. 2016. Available online: https://www.aesc.org/insights/thought-leadership/transformational-leadership/amrop-whats-next-turkey-new-leadership (accessed on 10 December 2023).
- Guzmán, V.E.; Muschard, B.; Gerolamo, M.; Kohl, H.; Rozenfeld, H. Characteristics and Skills of Leadership in the Context of Industry 4.0. Procedia Manuf. 2020, 43, 543–550. [Google Scholar] [CrossRef]
- Li, W.; Liu, K.; Belitski, M.; Ghobadian, A.; O’Regan, N. e-Leadership through strategic alignment: An empirical study of small-and medium-sized enterprises in the digital age. J. Inf. Technol. 2016, 31, 185–206. [Google Scholar] [CrossRef]
- Salunke, S.; Weerawardena, J.; McColl-Kennedy, J.R. Towards a model of dynamic capabilities in innovation-based competitive strategy: Insights from project-oriented service firms. Ind. Mark. Manag. 2011, 40, 1251–1263. [Google Scholar] [CrossRef]
- Haseeb, M.; Hussain, H.I.; Ślusarczyk, B.; Jermsittiparsert, K. Industry 4.0: A solution towards technology challenges of sustainable business performance. Soc. Sci. 2019, 8, 154. [Google Scholar] [CrossRef]
- Eisenhardt, K.; Martin, J.A. Dynamic Capabilities: What are they? Strateg. Manag. J. 2000, 21, 1105–1121. [Google Scholar] [CrossRef]
- Pavlou, P.A.; El Sawy, O.A. Understanding the elusive black box of dynamic capabilities. Decis. Sci. 2011, 42, 239–273. [Google Scholar] [CrossRef]
- Schumpeter, J.A. The Theory of Economic Development; Harvard University Press: Cambridge, MA, USA, 1934. [Google Scholar]
- Losane, L. Innovation culture–Determinant of firms’ sustainability. Int. J. Econ. Manag. Eng. 2013, 7, 2755–2760. [Google Scholar]
- Teece, D.J.; Pisano, G.; Shuen, A. Dynamic capabilities and strategic management. Strateg. Manag. J. 1997, 18, 509–533. [Google Scholar] [CrossRef]
- Helfat, C.; Peteraf, M. Understanding dynamic capabilities: Progress along a developmental path. Strateg. Organ. 2009, 7, 91–102. [Google Scholar] [CrossRef]
- Cockburn, T.; Smith, P.A. VUCA and the power of Emergence Teams. PM World J. 2016, V, 1–13. Available online: https://pmworldlibrary.net/article/vuca-and-the-power-of-emergence-teams/ (accessed on 24 November 2023).
- Kump, B.; Engelmann, A.; Kessler, A.; Schweiger, C. Toward a dynamic capabilities scale: Measuring organizational sensing, seizing, and transforming capacities. Ind. Corp. Change 2019, 28, 1149–1172. [Google Scholar] [CrossRef]
- Quayson, M.; Bai, C.; Sun, L.; Sarkis, J. Building blockchain-driven dynamic capabilities for developing circular supply chain: Rethinking the role of sensing, seizing, and reconfiguring. Bus. Strategy Environ. 2023; in press. [Google Scholar] [CrossRef]
- Wamalwa, L.S. Transactional and transformational leadership styles, sensing, seizing, and configuration dynamic capabilities in Kenyan firms. J. Afr. Bus. 2023, 24, 444–466. [Google Scholar] [CrossRef]
- Leemann, N.; Kanbach, D.K. Toward a taxonomy of dynamic capabilities–a systematic literature review. Manag. Res. Rev. 2022, 45, 486–501. [Google Scholar] [CrossRef]
- Khan, O.; Daddi, T.; Iraldo, F. Sensing, seizing, and reconfiguring: Key capabilities and organizational routines for circular economy implementation. J. Clean. Prod. 2021, 287, 125565. [Google Scholar] [CrossRef]
- Manishimwe, T.; Raimi, L. Developing an Innovation-Based Framework of Digital Entrepreneurship Strategy for Small and Medium-Sized Enterprises. In Digital Entrepreneurship and Co-Creating Value through Digital Encounters; Edghiem, F., Ali, M., Wood, R., Eds.; IGI Global: Hershey, PA, USA, 2023; pp. 97–117. [Google Scholar] [CrossRef]
- Sarwar, Z.; Gao, J.; Khan, A. Nexus of digital platforms, innovation capability, and strategic alignment to enhance innovation performance in the Asia Pacific region: A dynamic capability perspective. Asia Pac. J. Manag. 2023, 1–35. [Google Scholar] [CrossRef]
- Audretsch, D.B.; Belitski, M. Evaluating internal and external knowledge sources in firm innovation and productivity: An industry perspective. RD Manag. 2023, 53, 168–192. [Google Scholar] [CrossRef]
- Benitez, J.; Arenas, A.; Castillo, A.; Esteves, J. Impact of digital leadership capability on innovation performance: The role of platform digitization capability. Inf. Manag. 2022, 59, 103590. [Google Scholar] [CrossRef]
- Özdemir, G. The Relationship between School Administrators’ Agile Leadership and their Innovation Management Competencies. Int. J. Educ. Lit. Stud. 2023, 11, 175–184. [Google Scholar] [CrossRef]
- Bushuyeva, N.; Bushuiev, D.; Bushuieva, V. Agile leadership of managing innovation projects. Innov. Technol. Sci. Solut. Ind. 2019, 4, 77–84. [Google Scholar] [CrossRef]
- Grant, G.; Cuganesan, S.; Knight, E. Creating Agile Leadership Teams: How Shared Leadership Models Can Better Manage the Ambiguities of Sustainable Innovation and Growth. White Paper by Tirian Innovation Consultancy. 2019. Available online: https://ses.library.usyd.edu.au/bitstream/handle/2123/21584/WHITE%20PAPER%20Creating%20Agile%20Leadership%20Teams%20191214USYD.pdf?sequence=2&isAllowed=y (accessed on 18 December 2022).
- Chong, J.; Duan, S. Understanding Digital Strategy for Digital Transformation: A Review of Literature. RMIT University Conference Proceeding. 2020. Available online: https://researchrepository.rmit.edu.au/esploro/outputs/conferenceProceeding/Understanding-Digital-Strategy-for-Digital-Transformation-A-Review-of-Literature/9921895010501341 (accessed on 10 May 2023).
- Chen, X.H.; Tee, K.; Chang, V. Accelerating innovation efficiency through agile leadership: The CEO network effects in China. Technol. Forecast. Soc. Change 2022, 179, 121602. [Google Scholar] [CrossRef]
- Jassmy, B.A.K.; Katea, E.A.H. Agile Leadership and Its Impact on Organizational Innovation by Mediating High Involvement. Balt. J. Law Politics 2022, 15, 1208–1235. [Google Scholar]
- Brandl, F.J.; Kagerer, M.; Reinhart, G. A hybrid innovation management framework for manufacturing–enablers for more agility in plants. Procedia CIRP 2018, 72, 1154–1159. [Google Scholar] [CrossRef]
- Tsai, I.C.; Wu, H.J.; Liao, C.H.; Yeh, C.H. An innovative hybrid model for developing cross domain ICT talent in digital economy. In Proceedings of the 2018 IEEE International Conference on Teaching, Assessment, and Learning for Engineering (TALE), Wollongong, Australia, 4–7 December 2018; pp. 745–750. [Google Scholar]
- Chochliouros, I.P.; Giannoulakis, I.; Sfakianakis, E.; Kostopoulos, A.; Kourtis, A.; Spiliopoulou, A.S.; Pérez Romero, J. A Modern Architectural View Based upon Enhancements of the SESAME Innovative Approach. In Proceedings of the 2017 European Conference on Networks and Communications (EUCNC), Oulu, Finland, 12–15 June 2017. [Google Scholar]
- Bygstad, B.; Øvrelid, E. Architectural alignment of process innovation and digital infrastructure in a high-tech hospital. Eur. J. Inf. Syst. 2020, 29, 220–237. [Google Scholar] [CrossRef]
- Delaram, J.; Valilai, O.F. An architectural view to computer integrated manufacturing systems based on Axiomatic Design Theory. Comput. Ind. 2018, 100, 96–114. [Google Scholar] [CrossRef]
- Verstegen, L.; Houkes, W.; Reymen, I. Configuring collective digital-technology usage in dynamic and complex design practices. Res. Policy 2019, 48, 103696. [Google Scholar] [CrossRef]
- Satalkina, L.; Steiner, G. Digital entrepreneurship and its role in innovation systems: A systematic literature review as a basis for future research avenues for sustainable transitions. Sustainability 2020, 12, 2764. [Google Scholar] [CrossRef]
- Endres, H.; Huesig, S.; Pesch, R. Digital Innovation Management for Entrepreneurial Ecosystems: Services and Functionalities as Drivers of Innovation Management Software Adoption. Rev. Manag. Sci. 2022, 16, pp. 135–156. Available online: https://ideas.repec.org/a/spr/rvmgts/v16y2022i1d10.1007_s11846-021-00441-4.html (accessed on 20 July 2023).
- Sedera, D.; Tan, C.W.; Xu, D. Digital business transformation in innovation and entrepreneurship. Inf. Manag. 2022, 59, 103620. [Google Scholar] [CrossRef]
- Eneizat, M.A.; Al-Kasasbeh, M.M. Digital Entrepreneurship Perspective of Smart Organization and Technological Innovation: A Conceptual Model. J. Manag. Sustain. 2021, 11, 32. [Google Scholar] [CrossRef]
- Oliveira, S.R.M.; Trento, S. Technological innovation capability of business incubators and digital entrepreneurship performance in an innovation ecosystem. Int. J. Entrep. Innov. Manag. 2023, 27, 173–207. [Google Scholar] [CrossRef]
- Elia, G.; Margherita, A.; Passiante, G. Digital entrepreneurship ecosystem: How digital technologies and collective intelligence are reshaping the entrepreneurial process. Technol. Forecast. Soc. Chang. 2020, 150, 119791. [Google Scholar] [CrossRef]
- Jarrar, N.S.; Smith, M. Innovation in entrepreneurial organisations: A platform for contemporary management change and a value creator. Br. Account. Rev. 2014, 46, 60–76. [Google Scholar] [CrossRef]
- Vala, L.; Pereira, R.; Caetano, I. Innovation management processes and routines for business success and value creation. Manag. Stud. 2017, 5, 471–481. [Google Scholar]
- Hoerlsberger, M. Innovation management in a digital world. J. Manuf. Technol. Manag. 2019, 30, 1117–1126. [Google Scholar] [CrossRef]
- Gloet, M.; Samson, D. Knowledge and innovation management: Developing dynamic capabilities to capture value from innovation. In Proceedings of the 2016 49th Hawaii International Conference on System Sciences (HICSS), Koloa, HI, USA, 5–8 January 2016; pp. 4282–4291. [Google Scholar]
- Battisti, E.; Miglietta, N.; Nirino, N.; Villasalero Diaz, M. Value creation, innovation practice, and competitive advantage: Evidence from the FTSE MIB index. Eur. J. Innov. Manag. 2020, 23, 273–290. [Google Scholar] [CrossRef]
- Hair, J.F.; Black, W.C.; Babin, B.J.; Anderson, R.E. Multivariate Data Analysis, 7th ed.; Prentice Hall: Upper Saddle River, NJ, USA, 2010. [Google Scholar]
- Leedy, P.; Ormrod, J. Practical Research: Planning and Design, 7th ed.; Macmillan: Upper Saddle River, NJ, USA, 2001. [Google Scholar]
- Ferreira, J.J.; Fernandes, C.I.; Alves, H.; Raposo, M.L. Drivers of innovation strategies: Testing the Tidd and Bessant (2009) model. J. Bus. Res. 2015, 68, 1395–1403. [Google Scholar] [CrossRef]
- Nasiri, A.; Alleyne, A.R.; Yihui, L. Analysis of innovation management in German enterprises. Cogent Bus. Manag. 2016, 3, 1216727. [Google Scholar] [CrossRef]
- Hair, J.F., Jr.; Hult, G.T.M.; Ringle, C.M.; Sarstedt, M. A Primer on Partial Least Squares Structural Equation Modeling (PLS-SEM); Sage Publications: Thousand Oaks, CA, USA, 2017. [Google Scholar]
- Hair, J.F.; Risher, J.J.; Sarstedt, M.; Ringle, C.M. When to use and how to report the results of PLS-SEM. Eur. Bus. Rev. 2019, 31, 2–24. [Google Scholar] [CrossRef]
- Hair, J.F.; Sarstedt, M.; Ringle, C.M.; Gudergan, S.P. Advanced Issues in Partial Least Squares Structural Equations Modeling (PLS-SEM); Sage: Thousand Oaks, CA, USA, 2018. [Google Scholar]
- Wong, K.K.K. Partial least squares structural equation modeling (PLS-SEM) techniques using SmartPLS. Mark. Bull. 2013, 24, 1–32. [Google Scholar]
- Byrne, B.M. Structural Equation Modelling with AMOS: Basic Concepts, Applications, and Programming, 2nd ed.; Routledge Taylor & Francis Group: Oxfordshire, UK, 2010. [Google Scholar]
- Fornell, C.; Larcker, D.F. Evaluating Structural Equation Models with Unobservable Variables and Measurement Error. J. Mark. Res. 1981, 48, 39–50. [Google Scholar] [CrossRef]
- Diamantopoulos, A.; Siguaw, J.A. Formative versus reflective indicators in organizational measure development: A comparison and empirical illustration. Br. J. Manag. 2006, 17, 263–282. [Google Scholar] [CrossRef]
- Henseler, J.; Ringle, C.M.; Sarstedt, M. A new criterion for assessing discriminant validity in variance-based structural equation modelling. J. Acad. Mark. Sci. 2015, 43, 115–135. [Google Scholar] [CrossRef]
- Kline, R.B. Principles and Practices of Structural Equation Modelling, 4th ed.; The Guilford Press: New York, NY, USA, 2016. [Google Scholar]
- Hair, J.F.; Black, W.C.; Babin, B.J.; Anderson, R.E. Multivariate Data Analysis; Pearson Education: London, UK, 2013. [Google Scholar]
- Cohen, J. Statistical Power Analysis, 2nd ed.; Erlbaum: Hillsdale, NJ, USA, 1988. [Google Scholar]
- Chin, W.W. How to write up and report PLS analyses. In Handbook of Partial Least Squares; Springer: Berlin/Heidelberg, Germany, 2010; pp. 655–690. [Google Scholar]
- Hu, L.T.; Bentler, P.M. Cutoff Criteria for Fit Indexes in Covariance Structure Analysis: Conventional Criteria versus New Alternatives. Struct. Equ. Model. 1999, 6, 1–55. [Google Scholar] [CrossRef]
- Tenenhaus, M.; Esposito Vinzi, V.; Chatelin, Y.-M.; Lauro, C. PLS Path Modeling. Comput. Stat. Data Anal. 2005, 48, 159–205. [Google Scholar] [CrossRef]
- Chin, W.W. The Partial Least Squares Approach to Structural Equation Modelling. In Modern Methods for Business Research; Lawrence Erlbaum Associates Publishers: Mahwah, NJ, USA, 1998; pp. 295–336. [Google Scholar]
- Zhu, P. Digital Master: Debunk the Myths of Enterprise Digital Maturirity; Lulu Publishing Service: Morrisville, NC, USA, 2015. [Google Scholar]
- Weizhi, Z.; Shijie, W.; Free, M.L. Experimental and Simulation Studies of Electrolyte Flow and Slime Particle Transport in a Pilot Scale Copper Electrorefining Cell. J. Electrochem. Soc. 2016, 163, E111–E122. Available online: https://iopscience.iop.org/article/10.1149/2.0181605jes/pdf (accessed on 28 September 2023).
- Sasmoko, S.; Mihardjo, L.W.W.; Alamsjah, F.; Elidjen, E. Dynamic capability: The effect of digital leadership on fostering innovation capability based on market orientation. Decis. Sci. Lett. 2019, 9, 1633–1644. [Google Scholar] [CrossRef]
- Mujtaba, B.G.; Cavico, F.J. E-Commerce and Social Media Policies in the Digital Age: Legal Analysis and Recommendations for Management. J. Entrep. Bus. Ventur. 2023, 3, 119–146. [Google Scholar] [CrossRef]
- Mujtaba, B.G.; Kaifi, B.A. An inquiry into eastern leadership orientation of working adults in Afghanistan. J. Leadersh. Stud. 2010, 4, 36–46. [Google Scholar] [CrossRef]
- Chesbrough, H. Open innovation: Where we’ve been and where we’re going. Res.-Technol. Manag. 2012, 55, 20–27. [Google Scholar] [CrossRef]
- Della Peruta, M.R.; Del Giudice, M.; Lombardi, R.; Soto-Acosta, P. Open innovation, product development, and inter-company relationships within regional knowledge clusters. J. Knowl. Econ. 2018, 9, 680–693. [Google Scholar] [CrossRef]
- Henseler, J.; Dijkstra, T.K.; Sarstedt, M.; Ringle, C.M.; Diamantopoulos, A.; Straub, D.W.; Ketchen, D.J.; Hair, J.F.; Hult, G.T.M.; Calantone, R.J. Common Beliefs and Reality about Partial Least Squares: Comments on Rönkkö & Evermann. Organ. Res. Methods 2013, 17, 182–209. [Google Scholar]
- Link, P.; Lewrick, M. Agile Methods in a New Area of Innovation Management. In Proceedings of the Science-to-Business Marketing Conference, Zurich, Switzerland, 2–4 June 2014; pp. 3–4. Available online: https://www.brainguide.de/upload/publication/b0/2c3xg/c51b33fd2c6a9d032a7387f3273b9c62_1402133130.pdf (accessed on 20 October 2023).
- Ministry of International Trade and Industry, MITI. Industry 4wrd, National Policy on Industry 4.0. 2018. Available online: https://www.miti.gov.my/miti/resources/National%20Policy%20on%20Industry%204.0/Industry4WRD_Final.pdf (accessed on 15 August 2023).
- Ministry of Science, Technology, and Innovation. List of Malaysian Government Policies. 2022. Available online: https://mastic.mosti.gov.my/sti/sti-policies/national-sciencetechnology-and-innovation-policy (accessed on 15 August 2023).
- Gulzar, Y.; Eksili, N.; Caylak, P.C.; Mir, M.S. Sustainability Consciousness Research Trends: A Bibliometric Analysis. Sustainability 2023, 15, 16773. [Google Scholar] [CrossRef]
- Špacek, M.; Vacík, E. Company value creation through effective innovation process management. J. Innov. Manag. 2016, 4, 65–78. [Google Scholar] [CrossRef]


| Item | Categories | Frequency | Percentage (%) |
|---|---|---|---|
| Gender of the respondent | Male | 97 | 66.9 |
| Female | 48 | 33.1 | |
| Age of the respondent | <30 | 8 | 5.5 |
| 30–45 | 90 | 62.1 | |
| 46–60 | 47 | 32.4 | |
| Position in the organization | Top Management | 26 | 17.9 |
| Middle Management | 111 | 76.6 | |
| Lower Management | 8 | 5.5 | |
| Academic Qualification | Doctorate | 3 | 2.1 |
| Master’s Degree | 23 | 15.9 | |
| Bachelor’s Degree | 74 | 51.0 | |
| Diploma | 45 | 31.0 | |
| Total number of employees in the organization | <20 | 6 | 4.1 |
| 21–50 | 18 | 12.4 | |
| 51–100 | 32 | 22.1 | |
| 101–500 | 10 | 6.9 | |
| Above 500 | 79 | 54.5 | |
| Ownership status of the organization | Multinational Company | 35 | 24.1 |
| Local Firm | 110 | 75.9 | |
| Organization innovation performance | Low Innovation Performance | 48 | 33.1 |
| Medium Innovation Performance | 84 | 57.9 | |
| High Innovation Performance | 13 | 9.0 |
| Main Constructs | Indicators | Items | Outer Loadings | VIF | CA | CR | AVE |
|---|---|---|---|---|---|---|---|
| E-Leadership Qualities | Agile Leadership (AL) | AL1 | 0.868 | 2.504 | 0.755 | 0.860 | 0.672 |
| AL2 | 0.786 | ||||||
| AL3 | 0.802 | ||||||
| Architectural View (AV) | AV1 | 0.937 | 1.517 | 0.810 | 0.912 | 0.838 | |
| AV2 | 0.893 | ||||||
| Digital Entrepreneurship (DE) | DE1 | 0.868 | 3.192 | 0.736 | 0.883 | 0.790 | |
| DE3 | 0.909 | ||||||
| Hybrid Skill Development (HSD) | HS1 | 0.757 | 2.859 | 0.810 | 0.876 | 0.638 | |
| HS2 | 0.826 | ||||||
| HS3 | 0.836 | ||||||
| HS4 | 0.773 | ||||||
| Value Creator (VC) | VC1 | 0.878 | 2.760 | 0.735 | 0.842 | 0.728 | |
| VC2 | 0.832 | ||||||
| Value Protector (VP) | VP2 | 0.830 | 1.634 | 0.850 | 0.801 | 0.673 | |
| VP3 | 0.657 | ||||||
| Innovation Management | Strategy (S) | S3 | 0.900 | 2.535 | 0.739 | 0.885 | 0.793 |
| S5 | 0.881 | ||||||
| Learning (L) | L1 | 0.776 | 2.717 | 0.718 | 0.842 | 0.640 | |
| L4 | 0.783 | ||||||
| L5 | 0.839 | ||||||
| Networking (N) | N1 | 0.943 | 3.292 | 0.875 | 0.923 | 0.801 | |
| N2 | 0.828 | ||||||
| N4 | 0.909 | ||||||
| Organization (O) | O1 | 0.868 | 2.498 | 0.709 | 0.873 | 0.774 | |
| O4 | 0.891 | ||||||
| Process (P) | P2 | 0.822 | 2.610 | 0.846 | 0.896 | 0.684 | |
| P3 | 0.863 | ||||||
| P4 | 0.858 | ||||||
| P6 | 0.762 | ||||||
| Dynamic Capability | Sensing (SS) | SS2 | 0.859 | 2.884 | 0.785 | 0.875 | 0.701 |
| SS3 | 0.875 | ||||||
| SS4 | 0.911 | ||||||
| Seizing (SZ) | SZ1 | 0.782 | 2.303 | 0.877 | 0.911 | 0.673 | |
| SZ2 | 0.810 | ||||||
| SZ4 | 0.866 | ||||||
| SZ5 | 0.741 | ||||||
| SZ6 | 0.893 | ||||||
| Reconfiguration (RC) | R2 | 0.783 | 2.730 | 0.858 | 0.913 | 0.778 | |
| R5 | 0.825 | ||||||
| R6 | 0.900 |
| AL | AV | DE | HSD | L | N | O | P | RC | SZ | SS | S | VC | VP | |
|---|---|---|---|---|---|---|---|---|---|---|---|---|---|---|
| AL | ||||||||||||||
| AV | 0.570 | |||||||||||||
| DE | 0.801 | 0.655 | ||||||||||||
| HSD | 0.675 | 0.608 | 0.639 | |||||||||||
| L | 0.799 | 0.759 | 0.634 | 0.837 | ||||||||||
| N | 0.659 | 0.671 | 0.817 | 0.845 | 0.776 | |||||||||
| O | 0.612 | 0.653 | 0.799 | 0.631 | 0.759 | 0.774 | ||||||||
| P | 0.764 | 0.482 | 0.803 | 0.842 | 0.740 | 0.810 | 0.844 | |||||||
| RC | 0.773 | 0.552 | 0.785 | 0.848 | 0.724 | 0.843 | 0.807 | 0.727 | ||||||
| SZ | 0.702 | 0.397 | 0.748 | 0.848 | 0.778 | 0.757 | 0.736 | 0.787 | 0.845 | |||||
| SS | 0.648 | 0.277 | 0.758 | 0.763 | 0.697 | 0.785 | 0.594 | 0.660 | 0.801 | 0.815 | ||||
| S | 0.737 | 0.479 | 0.836 | 0.754 | 0.822 | 0.830 | 0.839 | 0.830 | 0.846 | 0.832 | 0.707 | |||
| VC | 0.788 | 0.733 | 0.765 | 0.795 | 0.625 | 0.833 | 0.778 | 0.614 | 0.841 | 0.742 | 0.762 | 0.724 | ||
| VP | 0.588 | 0.610 | 0.566 | 0.588 | 0.791 | 0.571 | 0.734 | 0.640 | 0.615 | 0.650 | 0.596 | 0.500 | 0.708 |
| Constructs | AVE | R2 |
|---|---|---|
| Agile Leadership | 0.672 | |
| Architectural View | 0.838 | |
| Digital Entrepreneurship | 0.790 | |
| Hybrid Skill Development | 0.638 | |
| Value Creator | 0.728 | |
| Value Protector | 0.673 | |
| Strategy | 0.793 | |
| Learning | 0.640 | |
| Networking | 0.801 | |
| Organization | 0.774 | |
| Process | 0.684 | |
| Reconfiguration | 0.701 | |
| Seizing | 0.673 | |
| Sensing | 0.778 | |
| Dynamic Capability | 1.000 | |
| E-Leadership Qualities | 0.998 | |
| Innovation Management | 1.000 | |
| AVE ∗ R2 | 0.695 | |
| GOF = SQRT AVE ∗ R2 | 0.834 |
| Path Coefficient | Standard Deviation | T Statistics | p-Values | Result | |
|---|---|---|---|---|---|
| Agile Leadership -> E-Leadership Qualities | 0.271 | 0.014 | 19.732 | 0.000 | Supported |
| Architectural View -> E-Leadership Qualities | 0.122 | 0.018 | 6.929 | 0.000 | Supported |
| Digital Entrepreneurship -> E-Leadership Qualities | 0.219 | 0.018 | 11.869 | 0.000 | Supported |
| Hybrid Skill Development -> E-Leadership Qualities | 0.382 | 0.021 | 18.492 | 0.000 | Supported |
| Value Creator -> E-Leadership Qualities | 0.101 | 0.011 | 9.560 | 0.000 | Supported |
| Value Protector -> E-Leadership Qualities | 0.103 | 0.017 | 6.002 | 0.000 | Supported |
| Strategy -> Innovation Management | 0.169 | 0.009 | 18.301 | 0.000 | Supported |
| Learning -> Innovation Management | 0.226 | 0.009 | 24.854 | 0.000 | Supported |
| Networking -> Innovation Management | 0.273 | 0.011 | 25.194 | 0.000 | Supported |
| Organization -> Innovation Management | 0.160 | 0.007 | 22.553 | 0.000 | Supported |
| Process -> Innovation Management | 0.309 | 0.013 | 23.729 | 0.000 | Supported |
| Reconfiguration -> Dynamic Capability | 0.289 | 0.015 | 18.973 | 0.000 | Supported |
| Seizing -> Dynamic Capability | 0.490 | 0.016 | 30.854 | 0.000 | Supported |
| Sensing -> Dynamic Capability | 0.297 | 0.020 | 15.057 | 0.000 | Supported |
| E-Leadership Qualities-> Innovation Management | 0.476 | 0.082 | 5.805 | 0.000 | Supported |
| Dynamic Capability -> Innovation Management | 0.411 | 0.088 | 4.695 | 0.000 | Supported |
| E-Leadership Qualities -> Dynamic Capability | 0.821 | 0.027 | 30.014 | 0.000 | Supported |
| Path Coefficient | Standard Deviation | T Statistics | p-Values | Result | |
|---|---|---|---|---|---|
| E-Leadership Qualities-> Dynamic Capability -> Innovation Management | 0.338 | 0.075 | 4.507 | 0.000 | Supported |
Disclaimer/Publisher’s Note: The statements, opinions and data contained in all publications are solely those of the individual author(s) and contributor(s) and not of MDPI and/or the editor(s). MDPI and/or the editor(s) disclaim responsibility for any injury to people or property resulting from any ideas, methods, instructions or products referred to in the content. |
© 2023 by the authors. Licensee MDPI, Basel, Switzerland. This article is an open access article distributed under the terms and conditions of the Creative Commons Attribution (CC BY) license (https://creativecommons.org/licenses/by/4.0/).
Share and Cite
Subramaniam, S.A.P.; Salamzadeh, Y.; Mujtaba, B.G. The Mediating Role of Dynamic Capability on the Relationship between E-Leadership Qualities and Innovation Management: Insights from Malaysia’s Medical Device Industry. Sustainability 2023, 15, 16778. https://doi.org/10.3390/su152416778
Subramaniam SAP, Salamzadeh Y, Mujtaba BG. The Mediating Role of Dynamic Capability on the Relationship between E-Leadership Qualities and Innovation Management: Insights from Malaysia’s Medical Device Industry. Sustainability. 2023; 15(24):16778. https://doi.org/10.3390/su152416778
Chicago/Turabian StyleSubramaniam, Suguneswary A. P., Yashar Salamzadeh, and Bahaudin G. Mujtaba. 2023. "The Mediating Role of Dynamic Capability on the Relationship between E-Leadership Qualities and Innovation Management: Insights from Malaysia’s Medical Device Industry" Sustainability 15, no. 24: 16778. https://doi.org/10.3390/su152416778
APA StyleSubramaniam, S. A. P., Salamzadeh, Y., & Mujtaba, B. G. (2023). The Mediating Role of Dynamic Capability on the Relationship between E-Leadership Qualities and Innovation Management: Insights from Malaysia’s Medical Device Industry. Sustainability, 15(24), 16778. https://doi.org/10.3390/su152416778

