Urban Facility Management Improving Livability through Smart Public Spaces in Smart Sustainable Cities
Abstract
1. Introduction
2. Literature Review
2.1. Smart Cities and Public Spaces
2.2. Livability in a Smart Environment
2.3. Technology, the Infrastructure and FM
- Lessons Learned from Singapore
3. Research Methodology
4. Data Analysis and Workshop
4.1. Data Analysis
4.2. The Workshop
5. Discussion
5.1. Smart Space Design in Achieving Sustainability
5.2. Smart Integrated Infrastructure Networks
5.3. Smart Environment
5.4. Integrated Traffic Control System
6. Challenges, Considerations and Recommendations
7. Conclusions
8. Limitations
Author Contributions
Funding
Institutional Review Board Statement
Informed Consent Statement
Data Availability Statement
Conflicts of Interest
References
- Gibson, D.; Kozmetsky, G.; Smilor, R. The Technopolis Phenomenon: Smart Cities, Fast Systems, Global Networks; Rowman & Littlefield Publishers: Lanham, MD, USA, 1992; pp. 1–380. ISBN 0847677583. [Google Scholar]
- Holland, R.G. Will the Real Smart City Please Stand Up? City 2008, 12, 303–320. [Google Scholar] [CrossRef]
- Nam, T.; Pardo, T. Conceptualizing Smart City with Dimensions of Technology People Institutions. In Proceedings of the 12th Conference on Digital Government Research, College Park, MD, USA, 12–15 June 2011. [Google Scholar] [CrossRef]
- Giffinger, R.; Fertner, C.; Kramar, H.; Meijers, E. Smart Cities: Ranking of European Medium-Sized Cities. Centre of Regional Science; Vienna University of Technology: Vienna, Austria, 2007; pp. 7–25. Available online: https://ign.ku.dk/ansatte/landskabsarkitektur-planlaegning/?pure=files%2F37640170%2Fsmart_cities_final_report.pdf (accessed on 23 December 2022).
- Caragliu, A.; Del Bo, C.; Nijkamp, P. Smart Cities in Europe. J. Urban Technol. 2009, 18, 65–82. [Google Scholar] [CrossRef]
- Praharaj, S.; Han, H. Cutting Through The Clutter of Smart City Definitions: A Reading into the Smart City Perceptions in India. City Cult. Soc. 2019, 18, 100289. [Google Scholar] [CrossRef]
- Komninos, N. Intelligent Cities: Innovation, Knowledge Systems and Digital Spaces; Spon Press: London, UK; New York, NY, USA, 2002. [Google Scholar] [CrossRef]
- Shapiro, J. Smart Cities: Quality of Life, Productivity, and the Growth Effects of Human Capital. Rev. Econ. Stat. 2006, 88, 324–335. [Google Scholar] [CrossRef]
- Van Soom, E. Measuring levels of supply and demand for e-services and e-government: A toolkit for cities. Smart Cities Res. Brief 2009. Available online: http://www.smartcities.info/research-briefs (accessed on 13 May 2022).
- Ma, J. Green Infrastructure and Urban Liveability: Measuring Accessibility and Equity. Ph.D. Thesis, School of Architecture and Planning, Faculty of Creative Arts and Industries, The University of Auckland, Auckland, New Zealand, 2016; pp. 1–256. Available online: https://researchspace.auckland.ac.nz/handle/2292/31220 (accessed on 28 July 2023).
- Boyle, L.; Michell, K. Urban Facilities Management: A Systemic Process for Achieving Urban Sustainability. Int. J. Sustain. Dev. Plan. 2017, 12, 446–456. [Google Scholar] [CrossRef]
- Gao, Z.; Wang, S.; Gu, J. Public Participation in Smart-City Governance: A Qualitative Content Analysis of Public Comments in Urban China. Sustainability 2020, 12, 8605. [Google Scholar] [CrossRef]
- Herath, H.M.K.K.M.B.; Mittal, M. Adoption of Artificial Intelligence in Smart Cities: A Comprehensive Review. Int. J. Inf. Manag. Data Insights 2022, 2, 100076. [Google Scholar] [CrossRef]
- Rachmawati, R. Smart Cities: Progress and Challenge in Establishing Liveable Cities. In AUC 2019, Advances in 21st Century Human Settlements; Huong, L.T.T., Pomeroy, G.M., Eds.; Springer Nature: Singapore, 2021; pp. 307–316. [Google Scholar] [CrossRef]
- Sofeska, E. Understanding the livability in a City through Smart Solutions and Urban Planning toward Developing Sustainable Livable Future of the City of Skopje. Procedia Environ. Sci. 2017, 37, 442–453. [Google Scholar] [CrossRef]
- Jacobs, J. The Death and Life of Great American Cities; Vintage: New York, NY, USA, 1961. [Google Scholar]
- Smith, D.L. Amenity and Urban Planning; Crosby Lockwood Staples: London, UK, 1974. [Google Scholar]
- Douglass, M. From global intercity competition to cooperation for livable cities and economic resilience in Pacific Asia. Environ. Urban. 2002, 14, 53–68. [Google Scholar] [CrossRef]
- Evans, P. Livable Cities? Urban Struggles for Livelihood and Sustainability; University of California Press: Berkeley, CA, USA, 2002. [Google Scholar]
- Leby, J.; Hashim, A. Liveability Dimensions and Attributes: Their Relative Importance in the Eyes of Neighbourhood Residents. J. Constr. Dev. Ctries. 2010, 15, 67–91. [Google Scholar]
- Haan, F.; Ferguson, B.; Adamowicz, R.; Johnstone, P.; Brown, R.; Wong, T. The Needs of Society: A New Understanding of Transitions, Sustainability and Liveability. Technol. Forecast. Soc. Chang. J. 2013, 85, 121–132. [Google Scholar] [CrossRef]
- Lennard, S.H.C.; Lennard, H.L.; Bert, P. Livable Cities: People and Places: Social and Design Principles for the Future of the City; Gondolier Press: New York, NY, USA, 1987. [Google Scholar]
- Kennedy, R.; Buys, L. Dimensions of Liveability: A Tool for Sustainable Cities. 2010, pp. 1–11. Available online: https://eprints.qut.edu.au/38526/1/38526.pdf (accessed on 28 July 2023).
- Spinney, J.E.L.; Scott, D.M.; Newbold, K.B. Transport mobility benefits and quality of life: A time-use perspective of elderly Canadians. Transp. Policy 2009, 16, 1–11. [Google Scholar] [CrossRef]
- Keles, R. The Quality of Life and the Environment. Procedia Soc. Behav. Sci. 2012, 35, 23–32. [Google Scholar] [CrossRef][Green Version]
- Nasution, A.D.; Zahrah, W. Public Open Space Privatization and Quality of Life, Case Study Merdeka Square Medan. Procedia Soc. Behav. Sci. 2012, 36, 466–475. [Google Scholar] [CrossRef]
- Palej, A. Architecture for, by and with Children: A Way to Teach Livable City. Presented at the International Making Cities Livable Conference, Vienna, Austria, 4–8 July 2000. [Google Scholar]
- Cohen, S. The Sustainable City; Columbia University Press: New York, NY, USA, 1953; ISBN 9780231543972. [Google Scholar]
- Huong, N. Management of Public Spaces towards Livable City: The Case of Hanoi, and Lessons from Singapore. In AUC 2019, Advances in 21st Century Human Settlements; Huong, L.T.T., Pomeroy, G.M., Eds.; Springer Nature: Singapore, 2021; pp. 291–305. [Google Scholar] [CrossRef]
- Ahmad, A.M.; Abdelkarim, S.; Mohammad, N.; Mahfouz, A.; Lee, Y.; Naji, K. Adapting Smart Street Strategy for Post-COVID Built Environment. In Proceedings of the 2nd International Conference on Civil Infrastructure and Construction (CIC 2023), Doha, Qatar, 5–8 February 2023. [Google Scholar] [CrossRef]
- Hashim, N.; Jones, M.L. Activity Theory: A Framework for Quantitative Analysis. In Proceedings of the 4th International Qualitative Research Convention (QRC), Petaling Jaya, Malaysia, 3–5 September 2007; Available online: https://ro.uow.edu.au/cgi/viewcontent.cgi?article=1434&context=commpapers (accessed on 23 December 2022).
- Tok, E.; Al Mohammad, F.; Al Merekhi, M. Crafting Smart Cities in the Gulf Region: A Comparison of Masdar and Lusail. In Proceedings of the 1st Mediterranean Interdisciplinary Forum on Social Sciences and Humanities, MIFS 2014, Beirut, Lebanon, 23–26 April 2014; Proceedings. Volume 2, pp. 140–150. [Google Scholar] [CrossRef]
- AlRaouf, A. Lusail City Vision—Doha, Qatar. In Proceedings of the Mega Urban Projects Conference, Doha, Qatar, February 2018; Available online: https://www.researchgate.net/publication/322978187_Lusail_City_Vision_-_Doha_Qatar (accessed on 29 May 2022).
- Monocle Design. Building a City Based on a Dream. (n.d). Available online: https://monocle.com/magazine/msheireb-properties/2/1-building-a-city-based-on-a-dream/ (accessed on 6 June 2022).
- Cui, L.; Xie, G.; Qu, Y.; Gao, L.; Yang, Y. Security and Privacy in Smart Cities: Challenges and Opportunities. IEEE Access 2018, 6, 46134–46145. [Google Scholar] [CrossRef]
- Ahmad, A.M.; Ahmad, A.; Aliyu, A. Strategy for Shading Walkable Spaces in the GCC Region. J. Urban Regen. Renew. 2021, 14, 312–328. [Google Scholar]
- Lindkvist, C.; Temeljotov-Salaj, A.; Collins, D.; Bjorberg, S. Defining a Niche for Facilities Management in Smart Cities. In 1st Nordic Conference on Zero Emission and Plus Energy Buildings; IOP Conference Series: Earth and Environmental Sciences; IOP Publishing: Bristol, UK, 2019; Volume 352, p. 012035. [Google Scholar] [CrossRef]




| Smart City Domain | Description | Involvement |
|---|---|---|
| Smart mobility | An innovative mobility network is a network of intelligent transportation and mobility | Traffic management, autonomous and sustainable mobility, supply chain resiliency, smart routing and parking |
| Smart Education | Smart education is a learning paradigm tailored to the needs of emerging digital native generations | Smart classroom, virtual reality-based learning platforms, student tracking management, learning tools for special needs students, smart library |
| Smart Healthcare | Smart healthcare is a healthcare delivery method that uses wearable tech, IoTs and mobile Internet to constantly access data and connect people, resources and institutions | Smart hospital, telemedicine, tele-nursing, smart healthcare tracking, e-health record, patient monitoring, pandemic predictions |
| Smart environment | The concept of creating an environment with integrated sensors, displays and computer devices to let people better comprehend and manage their environment | Air quality monitoring, weather monitoring, waste management, water management, smart irrigation, photovoltaics |
| Smart governance | Smart governance is the application of technology and innovation to improve decision-making and planning in governing organizations | E-governance, decision-making policies, disaster prevention and management, urban planning |
| Smart living and Infrastructures | Smart living is an approach that uses the city’s infrastructure while simultaneously enhancing people’s quality of life | Smart building, smart home, smart education, smart tourism, smart policing |
| Smart Economy | A smart economy is an economy centered on technical innovation, sustainability, a high level of social well-being and resource efficiency as factors for success | Smart business, e-commerce, retail, smart shopping, peer-to-peer marketplace, peer-to-peer labor services, smart supply chains, smart sharing services |
| # | Reference | Element/Dimension of Livability |
|---|---|---|
| 1 | [17,20,21] | Comfort, convenience, beauty |
| 2 | [22] | Natural environment, neighborhood relationships, community location |
| 3 | [18,20] | Environment (fresh air, adequate clean water, ability to deal with garbage, less poverty, improved employment) and human well-being (access to educational and healthcare infrastructure, access to public open space, social connection) |
| 4 | [19,23] | Easy access to working and recreational areas, infrastructure, green space |
| 5 | [20,21] | Functional infrastructure, accessible parks and interesting cultural activities and identity, sense of community |
| 6 | [20] | Attractive pedestrian-oriented public realm |
| 7 | [21] | Freedom and autonomy, influence and respect, purpose and expression |
| 8 | [23,24] | Improving transportation |
| 9 | [20,21,25] | Interaction, social cohesion and human physical activity |
| 10 | [26] | Increasing accessibility to public open space, environmental issues |
| 11 | [23,27] | Fairness, dignity, accessibility, amenity, participation and right of authority |
| 12 | [27] | Fairness of access to green space, basic services infrastructure, citizen mobility and participation in decision-making |
| 13 | [20,21,23] | Quality of life, health, sense of safety, security and privacy, cost of living, air quality |
| Organization Type | Participants | Years of Experience | Interviews (Infrastructure, Smart Features and Livability) | Workshop (Framework Development and Validation) | No. of Interviews | |
|---|---|---|---|---|---|---|
| P. 1 | Msheireb Smart City Facility Management—Doha | - 2 FM Managers | 20–30 | X | X | 4 (1 h each) |
| - 1 ICT Engineer/Manager | 5–10 | X | X | |||
| - 2 Engineers (contractor) | 5–10 | X | ||||
| P. 2 | Lusail Smart City Facility Management—Doha | - 1 FM Manager | 15–20 | X | X | 1 (1 h) |
| - 1 FM Engineer - 1 ICT Specialist | 5–10 | X | ||||
| Total | 8 Participants | 5 Interviews | ||||
| Telecom Service | Non-Telecom Services | Value-Added Services |
|---|---|---|
| Residential services: - Fixed (triple play) - Mobile (2/3/4G) | Intelligent Traffic Systems (ITSs): - Real-time traffic signal control | - Smart home - Smart education - Smart health - Event technologies - Building management system (BMS) - Digital advertising signage - ICT services for hospitality - Smart card - City information for residents and visitors (portal/app) - Wi-Fi hotspot access in public, business, restaurants, etc. - Data communication, business point - IPTV or fiber TV channels to the home of business - Entertainment-related services - Access control - Data center |
| Business Services: - Fixed (voice and data) - Mobile (2/3/4G) - WiMax and Microwave) | Public Car Parks: - Car park management - Car park guidance - Utility tunnel management - Waste management - Water management - Smart grid - Smart metering - Cooling management (DC) - Gas distribution network - Street and landscape lighting - Nightscape control - Water features - Public address - Video surveillance - Road tunnel management - Irrigation control | |
| LCCC: - Integrated ICTE platform - Asset management - Data management system - Real-time field maintenance support system | ||
| Intelligent traffic system: - Traffic information system - Light rail transport information - Buses and water taxi information system - Traffic digital signage - Video surveillance (residential/commercial) - Access control (residential/commercial) - Marina management security - Fire detection and fighting integrated QCD/fire stations |
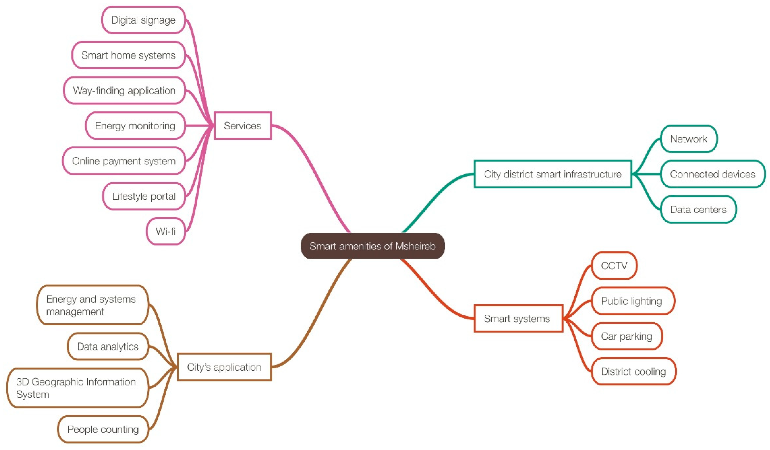
| No. | Smart City Features | Public Space Smart Features | Impact on Livability |
|---|---|---|---|
| Msheireb City—Source: Interview with Msheireb Experts | |||
| 1 | Public Wi-Fi | X | X |
| 2 | Way-finding app | X | X |
| 3 | Smart valet parking | X | X |
| 4 | Smart shading—By design | X | X |
| 5 | Barahat—Canopy—Retractable shade | X | X |
| 6 | Outdoor cool pool seating—self-enclosed “cool air” areas surrounding Barahat Msheireb | X | X |
| 7 | Smart pay and park kiosks | X | X |
| 8 | Smart waste management | ||
| 9 | Sensor lights | ||
| 10 | Air quality sensor | X | X |
| 11 | Thermal camera—Temperature sensing | ||
| 12 | MDD portal—Online access to citizens and tenants to access service log issues | ||
| 13 | People counting | ||
| 14 | AI cameras—In testing | ||
| 15 | Tram facility | ||
| 16 | Fully automated shows system | X | X |
| 17 | Fully automated projection | X | X |
| 18 | Digital signage | X | X |
| 19 | High-definition LED advertising | X | X |
| 20 | 5G coverage | X | X |
| 21 | Airlift—In the testing phase | ||
| Lusail City—Source: Interview with Lusail Experts | |||
| 1 | An integrated ICT infrastructure, including city Wi-Fi and a high-speed fiber optic network (public, business, restaurants) | X | X |
| 2 | Broadband and connectivity (wired and wireless) | X | X |
| 3 | Fixed (triple play) and mobile (2/3/4G, WiMAX and Microwave) telecom services for residents and businesses | ||
| 4 | The city is designed on the district and neighborhood concept integrating all civic facilities to reduce travel distance | ||
| 5 | Automated weather forecasts | ||
| 6 | Smart cards | ||
| 7 | eEducation | ||
| 8 | eHealth | ||
| 9 | eMobility | X | X |
| 10 | eBilling | X | X |
| 11 | eTicket Marina | ||
| 12 | Automated office space | ||
| 13 | Nightscape control | X | X |
| 14 | Smart building advertising signage | X | X |
| 15 | Smart lighting technology systems (streets, landscape) | X | X |
| 16 | Interactive water features | X | X |
| 17 | Public address | ||
| 18 | Irrigation control | X | X |
| 19 | Services GPS sensing | X | X |
| 20 | Integrated security management system (CCTV, ICT, MOI) | X | |
| 21 | District cooling | ||
| 22 | City information for residents and visitors (portal/app) | ||
| 23 | Access control | ||
| 24 | Datacenter | ||
| 25 | Waste management (includes PWC system and CDM) | X | |
| 26 | Water management (IR, FS, PW and SW) | X | |
| 27 | Smart grid | ||
| 28 | Smart metering | ||
| 29 | Water taxi communication | X | X |
| 30 | Smart pedestrian and bicycle networks | ||
| 31 | Intelligent traffic system (ITS) | ||
| 32 | Traffic digital signage | ||
| 33 | Integrated future highway network development | ||
| 34 | Car park management and guidance | X | X |
| 35 | Utility tunnel management | ||
| 36 | Fire detection and fighting integrated QCD/fire stations | ||
Disclaimer/Publisher’s Note: The statements, opinions and data contained in all publications are solely those of the individual author(s) and contributor(s) and not of MDPI and/or the editor(s). MDPI and/or the editor(s) disclaim responsibility for any injury to people or property resulting from any ideas, methods, instructions or products referred to in the content. |
© 2023 by the authors. Licensee MDPI, Basel, Switzerland. This article is an open access article distributed under the terms and conditions of the Creative Commons Attribution (CC BY) license (https://creativecommons.org/licenses/by/4.0/).
Share and Cite
Abdelkarim, S.B.; Ahmad, A.M.; Ferwati, S.; Naji, K. Urban Facility Management Improving Livability through Smart Public Spaces in Smart Sustainable Cities. Sustainability 2023, 15, 16257. https://doi.org/10.3390/su152316257
Abdelkarim SB, Ahmad AM, Ferwati S, Naji K. Urban Facility Management Improving Livability through Smart Public Spaces in Smart Sustainable Cities. Sustainability. 2023; 15(23):16257. https://doi.org/10.3390/su152316257
Chicago/Turabian StyleAbdelkarim, Shimaa Basheir, Ahmad Mohammad Ahmad, Salim Ferwati, and Khalid Naji. 2023. "Urban Facility Management Improving Livability through Smart Public Spaces in Smart Sustainable Cities" Sustainability 15, no. 23: 16257. https://doi.org/10.3390/su152316257
APA StyleAbdelkarim, S. B., Ahmad, A. M., Ferwati, S., & Naji, K. (2023). Urban Facility Management Improving Livability through Smart Public Spaces in Smart Sustainable Cities. Sustainability, 15(23), 16257. https://doi.org/10.3390/su152316257

