Integrated Assessment and Restoration Pathways for Holistic Ecosystem Health in Anxi County, China
Abstract
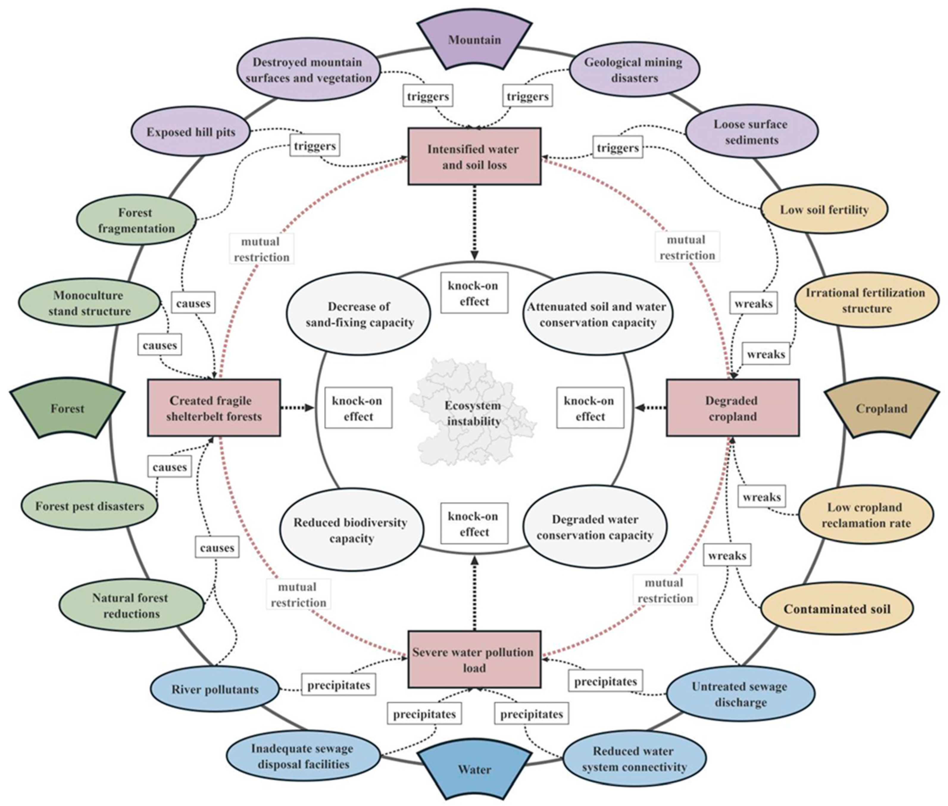
:1. Introduction
2. Study Area
2.1. Anxi County Conditions
2.2. Ecosystem Issues
3. Methodologies
3.1. Indicator System for Assessing Ecosystem Health
3.1.1. Establishing the Indicator System
Selection of the Key Characteristic Indicators for the Four Ecosystems
Selection of the Ecosystem Service Capacity Indicators
3.1.2. Data Sources
- (1)
- Landsat-8 remote sensing image and Digital Elevation Model (DEM) data were acquired from the Geospatial Data Cloud Platform (https://www.gscloud.cn/ (accessed on 19 August 2022)). The remote sensing image data were collected in September 2019 with a resolution of 30 m. We used ENVI 5.3 (NV5 Geospatial, Hollywood, FL, USA) to pre-process the remote sensing image using cropping, fusion, radiometric calibration, and atmospheric correction. In addition, the 30 m resolution DEM data were used to extract land slope and relief amplitude in ArcGIS 10.5.
- (2)
- Data on precipitation, evapotranspiration, wind speed, and net primary productivity with 500 m resolution for the years 2011–2020 were obtained from the National Earth System Science Data Centre, China (http://www.geodata.cn/ (accessed on 23 August 2022)).
- (3)
- Soil data (clay, sand, and organic carbon contents) with 500 m resolution were obtained from the World Soil Database (https://www.fao.org/soils-portal/data-hub/ (accessed on 29 August 2022)).
- (4)
- The Anxi Natural Resources Administration (http://www.fjax.gov.cn/ (accessed on 25 July 2022)) provided information that was used to determine the ecosystems’ main problems, as well as data on water density.
3.1.3. Indicator Calculations
Vegetation Coverage and Rainfall Erosivity Calculations
Ecosystem Service Capacity Indicator Calculations
3.2. Construction of a Comprehensive Index of Ecosystem Health
3.2.1. Entropy Weight Method
Data Standardisation
Indicator Entropy Calculation
Determination of Indicator Weights
3.2.2. Composite Index Determinations
3.2.3. Integrated Ecosystem Health Assessment
4. Results
4.1. Spatial Distributions of the Key Characteristic Indicators of the Four Ecosystems
4.1.1. Mountain Ecosystem
4.1.2. Water Ecosystem
4.1.3. Forest Ecosystem
4.1.4. Cropland Ecosystem
4.1.5. The Spatial Distribution of Integrated Key Ecosystem Characteristics
4.2. The Spatial Distributions of Ecosystem Service Capacity Indicators
4.2.1. Water Conservation Capacity
4.2.2. Soil and Water Conservation Capacity
4.2.3. Sand Fixation Capacity
4.2.4. The Spatial Distribution of the Integrated Ecosystem Services Capacity Index
4.3. The Spatial Distribution of the Integrated Ecosystem Health Comprehensive Index
5. Discussion
5.1. Traditional Forms of Ecosystem Restoration Are Facing Transformation
5.2. Integrated Pathways for Ecosystem Restoration
5.3. Limitations and Future Research
6. Conclusions
Author Contributions
Funding
Institutional Review Board Statement
Informed Consent Statement
Data Availability Statement
Conflicts of Interest
References
- Costanza, R. Ecosystem health and ecological engineering. Ecol. Eng. 2012, 45, 24–29. [Google Scholar] [CrossRef]
- Jenerette, G.D. Ecological contributions to human health in cities. Landsc. Ecol. 2018, 33, 1655–1668. [Google Scholar] [CrossRef]
- Zhang, Z.; Chang, J.; Xu, C.-Y.; Zhou, Y.; Wu, Y.; Chen, X.; Jiang, S.; Duan, Z. The response of lake area and vegetation cover variations to climate change over the Qinghai-Tibetan Plateau during the past 30years. Sci. Total Environ. 2018, 635, 443–451. [Google Scholar] [CrossRef]
- Zou, F.; Li, H.; Hu, Q. Responses of vegetation greening and land surface temperature variations to global warming on the Qinghai-Tibetan Plateau, 2001–2016. Ecol. Indic. 2020, 119, 106867. [Google Scholar] [CrossRef]
- Li, W.; Xie, S.; Wang, Y.; Huang, J.; Cheng, X. Effects of urban expansion on ecosystem health in Southwest China from a multi-perspective analysis. J. Clean. Prod. 2021, 294, 126341. [Google Scholar] [CrossRef]
- Manuel-Navarrete, D.; Gómez, J.J.; Gallopín, G. Syndromes of sustainability of development for assessing the vulnerability of coupled human–environmental systems. The case of hydrometeorological disasters in Central America and the Caribbean. Glob. Environ. Change 2007, 17, 207–217. [Google Scholar] [CrossRef]
- Costanza, R.; de Groot, R.; Sutton, P.; van der Ploeg, S.; Anderson, S.J.; Kubiszewski, I.; Farber, S.; Turner, R.K. Changes in the global value of ecosystem services. Glob. Environ. Change 2014, 26, 152–158. [Google Scholar] [CrossRef]
- Gashaw, T.; Tulu, T.; Argaw, M.; Worqlul, A.W.; Tolessa, T.; Kindu, M. Estimating the impacts of land use/land cover changes on Ecosystem Service Values: The case of the Andassa watershed in the Upper Blue Nile basin of Ethiopia. Ecosyst. Serv. 2018, 31, 219–228. [Google Scholar] [CrossRef]
- Connell, D.J. Sustainable Livelihoods and Ecosystem Health: Exploring Methodological Relations as a Source of Synergy. EcoHealth 2010, 7, 351–360. [Google Scholar] [CrossRef]
- Yang, Y.; Song, G.; Lu, S. Assessment of land ecosystem health with Monte Carlo simulation: A case study in Qiqihaer, China. J. Clean. Prod. 2020, 250, 119522. [Google Scholar] [CrossRef]
- Xu, L.; Xie, X. Theoretic Research on the Relevant Concepts of Urban Ecosystem Carrying Capacity. Procedia Environ. Sci. 2012, 13, 863–872. [Google Scholar] [CrossRef]
- Chen, W.; Wang, G.; Zeng, J. Impact of urbanization on ecosystem health in Chinese urban agglomerations. Environ. Impact Assess. Rev. 2023, 98, 106964. [Google Scholar] [CrossRef]
- Xiao, R.; Liu, Y.; Fei, X.; Yu, W.; Zhang, Z.; Meng, Q. Ecosystem health assessment: A comprehensive and detailed analysis of the case study in coastal metropolitan region, eastern China. Ecol. Indic. 2019, 98, 363–376. [Google Scholar] [CrossRef]
- Su, M.; Xie, H.; Yue, W.; Zhang, L.; Yang, Z.; Chen, S. Urban ecosystem health evaluation for typical Chinese cities along the Belt and Road. Ecol. Indic. 2019, 101, 572–582. [Google Scholar] [CrossRef]
- O’Brien, A.; Townsend, K.; Hale, R.; Sharley, D.; Pettigrove, V. How is ecosystem health defined and measured? A critical review of freshwater and estuarine studies. Ecol. Indic. 2016, 69, 722–729. [Google Scholar] [CrossRef]
- Su, M.; Fath, B.D.; Yang, Z. Urban ecosystem health assessment: A review. Sci. Total Environ. 2010, 408, 2425–2434. [Google Scholar] [CrossRef]
- Douglas, I. Urban ecology and urban ecosystems: Understanding the links to human health and well-being. Curr. Opin. Environ. Sustain. 2012, 4, 385–392. [Google Scholar] [CrossRef]
- Bao, Z.; Shifaw, E.; Deng, C.; Sha, J.; Li, X.; Hanchiso, T.; Yang, W. Remote sensing-based assessment of ecosystem health by optimizing vigor-organization-resilience model: A case study in Fuzhou City, China. Ecol. Inform. 2022, 72, 101889. [Google Scholar] [CrossRef]
- Lv, T.; Zeng, C.; Lin, C.; Liu, W.; Cheng, Y.; Li, Y. Towards an integrated approach for land spatial ecological restoration zoning based on ecosystem health assessment. Ecol. Indic. 2023, 147, 110016. [Google Scholar] [CrossRef]
- Khatun, R.; Das, S. Exploring ecosystem health of wetlands in Rarh tract of West Bengal through V-O-R model. Ecol. Inform. 2022, 72, 101840. [Google Scholar] [CrossRef]
- Das, M.; Das, A.; Mandal, A. Research note: Ecosystem Health (EH) assessment of a rapidly urbanizing metropolitan city region of eastern India—A study on Kolkata Metropolitan Area. Landsc. Urban Plan. 2020, 204, 103938. [Google Scholar] [CrossRef]
- Lei, J.; Li, C.; Yang, W. Ecosystem health assessment and approaches to improve Sichuan Province based on an improved vigor organization resilience model. Ecol. Indic. 2023, 155, 110925. [Google Scholar] [CrossRef]
- O’Leary, B.C.; Fonseca, C.; Cornet, C.C.; de Vries, M.B.; Degia, A.K.; Failler, P.; Furlan, E.; Garrabou, J.; Gil, A.; Hawkins, J.P.; et al. Embracing Nature-based Solutions to promote resilient marine and coastal ecosystems. Nat. Based Solut. 2023, 3, 100044. [Google Scholar] [CrossRef]
- Basconi, L.; Rova, S.; Stocco, A.; Pranovi, F. Ecosystem services for supporting coastal and marine resources management, an example from the Adriatic sea (Central Mediterranean sea). Ocean Coast. Manag. 2023, 235, 106486. [Google Scholar] [CrossRef]
- Shen, W.; Li, Y.; Qin, Y.; Cheng, J. Influencing mechanism of climate and human activities on ecosystem health in the middle reaches of the Yellow River of China. Ecol. Indic. 2023, 150, 110191. [Google Scholar] [CrossRef]
- Li, T.; Wang, H.; Fang, Z.; Liu, G.; Zhang, F.; Zhang, H.; Li, X. Integrating river health into the supply and demand management framework for river basin ecosystem services. Sustain. Prod. Consum. 2022, 33, 189–202. [Google Scholar] [CrossRef]
- Cai, H.; Lu, H.; Tian, Y.; Liu, Z.; Huang, Y.; Jian, S. Effects of invasive plants on the health of forest ecosystems on small tropical coral islands. Ecol. Indic. 2020, 117, 106656. [Google Scholar] [CrossRef]
- Ishtiaque, A.; Myint, S.W.; Wang, C. Examining the ecosystem health and sustainability of the world’s largest mangrove forest using multi-temporal MODIS products. Sci. Total Environ. 2016, 569–570, 1241–1254. [Google Scholar] [CrossRef]
- Halperin, S.; Castro, A.J.; Quintas-Soriano, C.; Brandt, J.S. Assessing high quality agricultural lands through the ecosystem services lens: Insights from a rapidly urbanizing agricultural region in the western United States. Agric. Ecosyst. Environ. 2023, 349, 108435. [Google Scholar] [CrossRef]
- Chi, Y.; Zheng, W.; Shi, H.; Sun, J.; Fu, Z. Spatial heterogeneity of estuarine wetland ecosystem health influenced by complex natural and anthropogenic factors. Sci. Total Environ. 2018, 634, 1445–1462. [Google Scholar] [CrossRef]
- Horwitz, P.; Finlayson, C.M. Wetlands as Settings for Human Health: Incorporating Ecosystem Services and Health Impact Assessment into Water Resource Management. BioScience 2011, 61, 678–688. [Google Scholar] [CrossRef]
- Alrawaf, T.I.; Abubakar, I.R.; Alshabibi, N.M.; Al-Matar, K.M.; Dano, U.L.; Elhadi, E.M.A.; Farooqi, M.A.; Alshihri, F.S.; Alzenifeer, B.M.; Al-Odah, M.A. The distribution of ecotourism activities and potential consequences for the Saudi desert ecosystem. J. Arid Environ. 2023, 213, 104950. [Google Scholar] [CrossRef]
- Bryan, B.A.; Gao, L.; Ye, Y.; Sun, X.; Connor, J.D.; Crossman, N.D.; Stafford-Smith, M.; Wu, J.; He, C.; Yu, D.; et al. China’s response to a national land-system sustainability emergency. Nature 2018, 559, 193–204. [Google Scholar] [CrossRef]
- Yu, Q.; Lu, H.; Yao, T.; Xue, Y.; Feng, W. Enhancing sustainability of vegetation ecosystems through ecological engineering: A case study in the Qinghai-Tibet Plateau. J. Environ. Manag. 2023, 325, 116576. [Google Scholar] [CrossRef] [PubMed]
- Xu, D.; Wang, Y.; Wang, Z. Linking priority areas and land restoration options to support desertification control in northern China. Ecol. Indic. 2022, 137, 108747. [Google Scholar] [CrossRef]
- Bao, T.; Li, J.; Chang, I.S.; Jin, E.; Wu, J.; Burenjargal; Bao, Y. The influence of ecological engineering projects on dust events: A case study in the northern China. Environ. Impact Assess. Rev. 2022, 96, 106847. [Google Scholar] [CrossRef]
- Luo, K. Response of hydrological systems to the intensity of ecological engineering. J. Environ. Manag. 2021, 296, 113173. [Google Scholar] [CrossRef]
- Li, Z.; Ning, K.; Chen, J.; Liu, C.; Wang, D.; Nie, X.; Hu, X.; Wang, L.; Wang, T. Soil and water conservation effects driven by the implementation of ecological restoration projects: Evidence from the red soil hilly region of China in the last three decades. J. Clean. Prod. 2020, 260, 121109. [Google Scholar] [CrossRef]
- Liao, C.; Yue, Y.; Wang, K.; Fensholt, R.; Tong, X.; Brandt, M. Ecological restoration enhances ecosystem health in the karst regions of southwest China. Ecol. Indic. 2018, 90, 416–425. [Google Scholar] [CrossRef]
- Tang, D.; Liu, X.; Zou, X. An improved method for integrated ecosystem health assessments based on the structure and function of coastal ecosystems: A case study of the Jiangsu coastal area, China. Ecol. Indic. 2018, 84, 82–95. [Google Scholar] [CrossRef]
- Wu, S.; Li, D.; Wang, X.; Li, S. Examining component-based city health by implementing a fuzzy evaluation approach. Ecol. Indic. 2018, 93, 791–803. [Google Scholar] [CrossRef]
- Yang, T.; Liu, J.; Chen, Q. Assessment of plain river ecosystem function based on improved gray system model and analytic hierarchy process for the Fuyang River, Haihe River Basin, China. Ecol. Model. 2013, 268, 37–47. [Google Scholar] [CrossRef]
- Wu, M.; Wei, Y.; Lam, P.T.I.; Liu, F.; Li, Y. Is urban development ecologically sustainable? Ecological footprint analysis and prediction based on a modified artificial neural network model: A case study of Tianjin in China. J. Clean. Prod. 2019, 237, 117795. [Google Scholar] [CrossRef]
- Shen, W.; Zheng, Z.; Pan, L.; Qin, Y.; Li, Y. A integrated method for assessing the urban ecosystem health of rapid urbanized area in China based on SFPHD framework. Ecol. Indic. 2021, 121, 107071. [Google Scholar] [CrossRef]
- Yu, H.; Zahidi, I. Spatial and temporal variation of vegetation cover in the main mining area of Qibaoshan Town, China: Potential impacts from mining damage, solid waste discharge and land reclamation. Sci. Total Environ. 2023, 859, 160392. [Google Scholar] [CrossRef]
- Zhao, J.; Ji, G.; Tian, Y.; Chen, Y.; Wang, Z. Environmental vulnerability assessment for mainland China based on entropy method. Ecol. Indic. 2018, 91, 410–422. [Google Scholar] [CrossRef]
- Cheng, W.; Xi, H.; Sindikubwabo, C.; Si, J.; Zhao, C.; Yu, T.; Li, A.; Wu, T. Ecosystem health assessment of desert nature reserve with entropy weight and fuzzy mathematics methods: A case study of Badain Jaran Desert. Ecol. Indic. 2020, 119, 106843. [Google Scholar] [CrossRef]
- Liu, X.; Wang, Y.; Meng, X.; Zhang, C.; Chen, Z. Improved method for benthic ecosystem health assessment by integrating chemical indexes into multiple biological indicator species—A case study of the Baiyangdian Lake, China. J. Environ. Manag. 2023, 335, 117530. [Google Scholar] [CrossRef]
- Ren, Y.; Zhang, F.; Li, J.; Zhao, C.; Jiang, Q.; Cheng, Z. Ecosystem health assessment based on AHP-DPSR model and impacts of climate change and human disturbances: A case study of Liaohe River Basin in Jilin Province, China. Ecol. Indic. 2022, 142, 109171. [Google Scholar] [CrossRef]
- Tolessa, T.; Senbeta, F.; Kidane, M. The impact of land use/land cover change on ecosystem services in the central highlands of Ethiopia. Ecosyst. Serv. 2017, 23, 47–54. [Google Scholar] [CrossRef]
- Vollmer, D.; Burkhard, K.; Adem Esmail, B.; Guerrero, P.; Nagabhatla, N. Incorporating Ecosystem Services into Water Resources Management—Tools, Policies, Promising Pathways. Environ. Manag. 2022, 69, 627–635. [Google Scholar] [CrossRef] [PubMed]
- Pan, Z.; He, J.; Liu, D.; Wang, J.; Guo, X. Ecosystem health assessment based on ecological integrity and ecosystem services demand in the Middle Reaches of the Yangtze River Economic Belt, China. Sci. Total Environ. 2021, 774, 144837. [Google Scholar] [CrossRef]
- Juntti, M.; Lundy, L. A mixed methods approach to urban ecosystem services: Experienced environmental quality and its role in ecosystem assessment within an inner-city estate. Landsc. Urban Plan. 2017, 161, 10–21. [Google Scholar] [CrossRef]
- Hasani, M.; Pielesiak, I.; Mahiny, A.S.; Mikaeili, A. Regional ecosystem health assessment based on landscape patterns and ecosystem services approach. Acta Ecol. Sin. 2023, 43, 333–342. [Google Scholar] [CrossRef]
- Zongfan, B.; Ling, H.; Xuhai, J.; Ming, L.; Liangzhi, L.; Huiqun, L.; Jiaxin, L. Spatiotemporal evolution of desertification based on integrated remote sensing indices in Duolun County, Inner Mongolia. Ecol. Inform. 2022, 70, 101750. [Google Scholar] [CrossRef]
- Wang, Z.; Daun, C.; Yuan, L.; Rao, J.; Zhou, Z.; Li, J.; Yang, C.; Xu, W. Assessment of the restoration of a degraded semi-humid evergreen broadleaf forest ecosystem by combined single-indicator and comprehensive model method. Ecol. Eng. 2010, 36, 757–767. [Google Scholar] [CrossRef]
- Li, Z.; Zhai, Y.; Zhang, T.; Zhou, X.; Cheng, Z.; Xu, T.; Li, C.; Hong, J. How can ecosystem status be more comprehensively reflected? A case study of Jinan City, China. Sci. Total Environ. 2023, 863, 160970. [Google Scholar] [CrossRef]
- Tao, Q.; Gao, G.; Xi, H.; Wang, F.; Cheng, X.; Ou, W.; Tao, Y. An integrated evaluation framework for multiscale ecological protection and restoration based on multi-scenario trade-offs of ecosystem services: Case study of Nanjing City, China. Ecol. Indic. 2022, 140, 108962. [Google Scholar] [CrossRef]
- Tian, M.; Gao, J.; Song, G.; Feng, C. Prioritizing ecological conservation strategies to enhance national ecological connectivity in China. Ecol. Indic. 2023, 150, 110273. [Google Scholar] [CrossRef]
- Liu, F.; Feng, C.; Zhou, Y.; Zhang, L.; Du, J.; Huang, W.; Luo, J.; Wang, W. Effectiveness of functional zones in National Nature Reserves for the protection of forest ecosystems in China. J. Environ. Manag. 2022, 308, 114593. [Google Scholar] [CrossRef]
- Zhao, H.; Wu, R.; Long, Y.; Hu, J.; Yang, F.; Jin, T.; Wang, J.; Hu, P.; Wu, W.; Diao, Y.; et al. Individual-level performance of nature reserves in forest protection and the effects of management level and establishment age. Biol. Conserv. 2019, 233, 23–30. [Google Scholar] [CrossRef]
- Zeng, Y.; Meng, S.; Wu, Q.; Mei, A.; Bu, W. Ecological water security impact of large coal base development and its protection. J. Hydrol. 2023, 619, 129319. [Google Scholar] [CrossRef]
- Qi, X.; Zhang, Z.; Jing, J.; Hu, W.; Zhao, X. Regional planning for ecological protection of rivers in highly urbanized areas. Ecol. Indic. 2023, 149, 110158. [Google Scholar] [CrossRef]
- Zhan, C.; Liang, C.; Zhao, L.; Jiang, S.; Niu, K.; Zhang, Y.; Cheng, L. Detection and attribution of vegetation dynamics in the National Barrier Zone of China by considering climate temporal effects. Int. J. Appl. Earth Obs. Geoinf. 2023, 116, 103140. [Google Scholar] [CrossRef]
- Fahad, S.; Saud, S.; Akhter, A.; Bajwa, A.A.; Hassan, S.; Battaglia, M.; Adnan, M.; Wahid, F.; Datta, R.; Babur, E.; et al. Bio-based integrated pest management in rice: An agro-ecosystems friendly approach for agricultural sustainability. J. Saudi Soc. Agric. Sci. 2021, 20, 94–102. [Google Scholar] [CrossRef]
- Verga, E.G.; Huais, P.Y.; Herrero, M.L. Population responses of pest birds across a forest cover gradient in the Chaco ecosystem. For. Ecol. Manag. 2021, 491, 119174. [Google Scholar] [CrossRef]
- Liu, Y.; Liu, H.; Yan, C.; Feng, Z.; Zhou, S. Evaluation and dynamic monitoring of ecological environment quality in mining area based on improved CRSEI index model. Heliyon 2023, 9, e20787. [Google Scholar] [CrossRef] [PubMed]
- Souza-Filho, P.W.M.; Cavalcante, R.B.L.; Nascimento, W.R.; Nunes, S.; Gastauer, M.; Santos, D.C.; Silva, R.O.; Sahoo, P.K.; Salomão, G.; Silva, M.S.; et al. The sustainability index of the physical mining Environment in protected areas, Eastern Amazon. Environ. Sustain. Indic. 2020, 8, 100074. [Google Scholar] [CrossRef]
- Harford, A.J.; Bartolo, R.E.; Humphrey, C.L.; Nicholson, J.D.; Richardson, D.L.; Rissik, D.; Iles, M.; Dambacher, J.M. Resolving ecosystem complexity in ecological risk assessment for mine site rehabilitation. J. Environ. Manag. 2022, 319, 115488. [Google Scholar] [CrossRef] [PubMed]
- Zhao, W.; Wu, S.; Chen, X.; Shen, J.; Wei, F.; Li, D.; Liu, L.; Li, S. How would ecological restoration affect multiple ecosystem service supplies and tradeoffs? A study of mine tailings restoration in China. Ecol. Indic. 2023, 153, 110451. [Google Scholar] [CrossRef]
- Chen, R.; Carruthers-Jones, J.; Carver, S.; Wu, J. Constructing urban ecological corridors to reflect local species diversity and conservation objectives. Sci. Total Environ. 2023, 907, 167987. [Google Scholar] [CrossRef]
- Peng, J.; Zhao, H.; Liu, Y. Urban ecological corridors construction: A review. Acta Ecol. Sin. 2017, 37, 23–30. [Google Scholar] [CrossRef]
- Lyu, L.; Bi, S.; Yang, Y.; Zheng, D.; Li, Q. Effects of vegetation distribution and landscape pattern on water conservation in the Dongjiang River basin. Ecol. Indic. 2023, 155, 111017. [Google Scholar] [CrossRef]
- Hou, G.; Zheng, J.; Cui, X.; He, F.; Zhang, Y.; Wang, Y.; Li, X.; Fan, C.; Tan, B. Suitable coverage and slope guided by soil and water conservation can prevent non-point source pollution diffusion: A case study of grassland. Ecotoxicol. Environ. Saf. 2022, 241, 113804. [Google Scholar] [CrossRef] [PubMed]
- Sun, Z.; Feng, M.; Zhang, X.; Zhang, S.; Zhang, W.; Li, Y.; Huang, Y.; Qi, P.; Wang, W.; Zou, Y.; et al. A healthier water use strategy in primitive forests contributes to stronger water conservation capabilities compared with secondary forests. Sci. Total Environ. 2022, 851, 158290. [Google Scholar] [CrossRef] [PubMed]
- Zhang, J.; Zhang, J.; Deng, Y.; Wu, C.; Li, H.; Qing, Z.; Li, J.; Zhang, W. Quantitative evaluation of ecological and environmental impacts caused by future mining. Ore Geol. Rev. 2023, 162, 105672. [Google Scholar] [CrossRef]
- Guan, Y.; Wang, J.; Zhou, W.; Bai, Z.; Cao, Y. Delimiting supervision zones to inform the revision of land reclamation management modes in coal mining areas: A perspective from the succession characteristics of rehabilitated vegetation. Land Use Policy 2023, 131, 106729. [Google Scholar] [CrossRef]
- Yu, Y.; Li, J.; Han, L.; Zhang, S. Research on ecological compensation based on the supply and demand of ecosystem services in the Qinling-Daba Mountains. Ecol. Indic. 2023, 154, 110687. [Google Scholar] [CrossRef]
- Guo, K.; Zhang, X.; Liu, J.; Wu, Z.; Chen, M.; Zhang, K.; Chen, Y. Establishment of an integrated decision-making method for planning the ecological restoration of terrestrial ecosystems. Sci. Total Environ. 2020, 741, 139852. [Google Scholar] [CrossRef]









Disclaimer/Publisher’s Note: The statements, opinions and data contained in all publications are solely those of the individual author(s) and contributor(s) and not of MDPI and/or the editor(s). MDPI and/or the editor(s) disclaim responsibility for any injury to people or property resulting from any ideas, methods, instructions or products referred to in the content. |
© 2023 by the authors. Licensee MDPI, Basel, Switzerland. This article is an open access article distributed under the terms and conditions of the Creative Commons Attribution (CC BY) license (https://creativecommons.org/licenses/by/4.0/).
Share and Cite
Zhu, T.; Zhang, S.; Wang, Y.; Wang, C.; Wang, H. Integrated Assessment and Restoration Pathways for Holistic Ecosystem Health in Anxi County, China. Sustainability 2023, 15, 15932. https://doi.org/10.3390/su152215932
Zhu T, Zhang S, Wang Y, Wang C, Wang H. Integrated Assessment and Restoration Pathways for Holistic Ecosystem Health in Anxi County, China. Sustainability. 2023; 15(22):15932. https://doi.org/10.3390/su152215932
Chicago/Turabian StyleZhu, Tianyuan, Shuming Zhang, Yubo Wang, Cuiping Wang, and Haowei Wang. 2023. "Integrated Assessment and Restoration Pathways for Holistic Ecosystem Health in Anxi County, China" Sustainability 15, no. 22: 15932. https://doi.org/10.3390/su152215932
APA StyleZhu, T., Zhang, S., Wang, Y., Wang, C., & Wang, H. (2023). Integrated Assessment and Restoration Pathways for Holistic Ecosystem Health in Anxi County, China. Sustainability, 15(22), 15932. https://doi.org/10.3390/su152215932
