Rock Burst Intensity-Grade Prediction Based on Comprehensive Weighting Method and Bayesian Optimization Algorithm–Improved-Support Vector Machine Model
Abstract
:1. Introduction
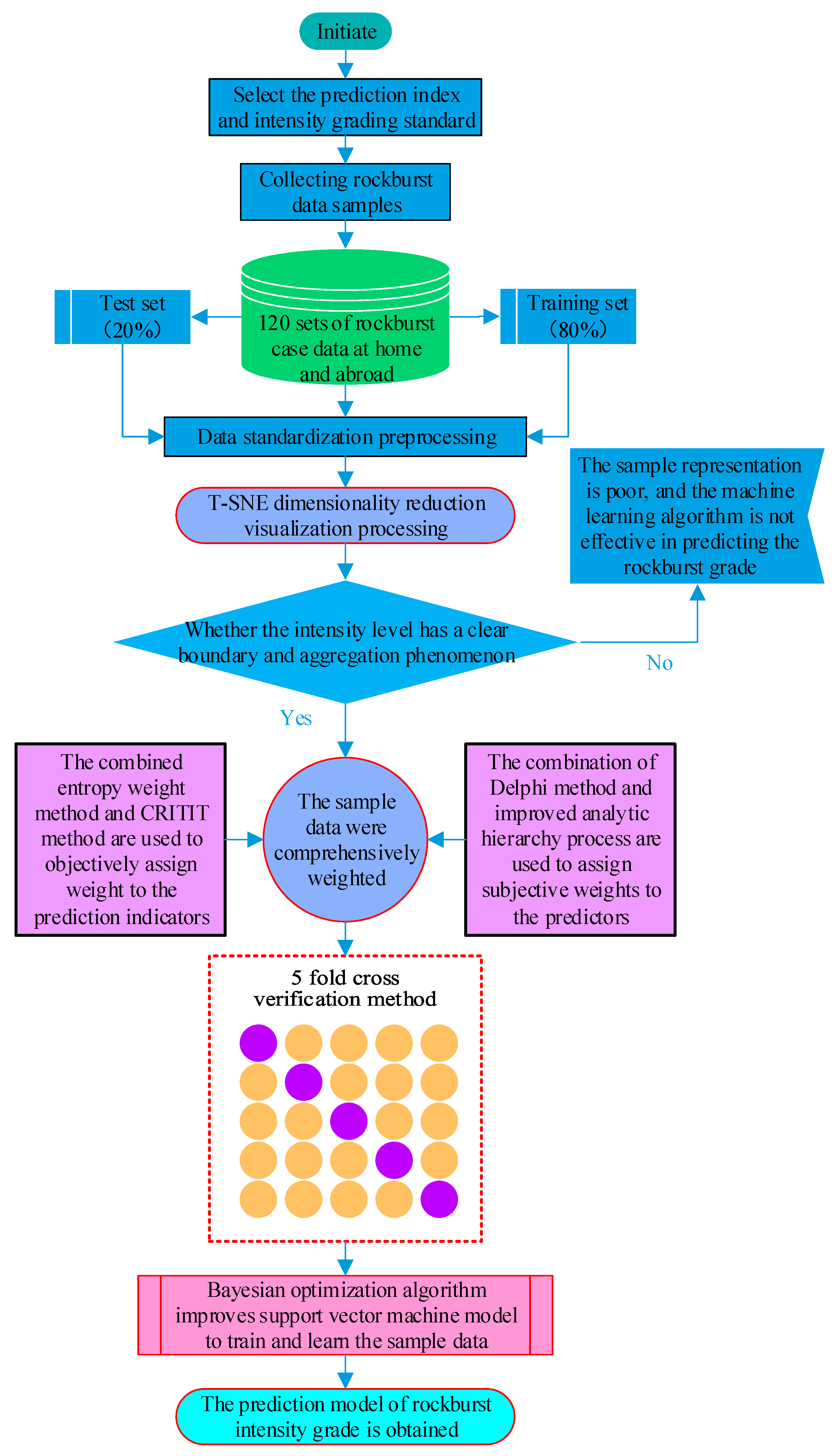
2. Indicators and Data
2.1. Prediction Indicators
2.2. Classification Standard
2.3. Sample Data
2.3.1. Sample Data Selection
2.3.2. Sample Data Analysis
2.3.3. Dimensionality Reduction
- (1)
- Method and principle
- (2)
- Specific analysis
3. Model Construction
3.1. Principle of Comprehensive Weighting
3.1.1. Subjective Weighting Method
3.1.2. Objective Weighting Method
3.1.3. Subjective and Objective Comprehensive Empowerment
3.2. Principle of BOA-SVM Model
3.2.1. Bayesian Optimization Algorithm
3.2.2. Support Vector Machine
4. Case Analysis
4.1. The Process of Comprehensive Empowerment
4.1.1. Calculate the Subjective Weight
4.1.2. Calculate the Objective Weight
4.1.3. Calculate the Comprehensive Weight
4.2. Process of Improving Support Vector Machine by Bayesian Optimization Algorithm
4.3. Analysis of Test Results
5. Engineering Application
6. Discussion
6.1. Superiority
- (1)
- There are few prediction indicators, which is convenient for collection and sorting of sample data. In addition, this can reduce the workload caused by quantitative indicators in the application process of the model.
- (2)
- The T-SNE algorithm is used to reduce the dimension of sample data, which can more intuitively and clearly show the distribution of samples.
- (3)
- The four weighting principles are coupled for the first time, and a new comprehensive weighting method is proposed. The prediction accuracy is improved effectively by weighting the prediction indicators.
- (4)
- Two machine learning algorithms of BOA and SVM were fused; and a W-BOA-SVM rock burst intensity-grade prediction model was constructed for the first time on the basis of data pre-processing, and good results were achieved.
6.2. Limitation
- (1)
- The occurrence of rock burst is affected by many factors; the actual situation of each project is different, and if there are no similar characteristics, it will be difficult to compare and analyze the two projects, which is a difficulty in the study of rock burst.
- (2)
- The number of project case data collected in this paper is relatively small, and the sample data set is small, so this study is a preliminary study. At the same time, the rock burst prediction indicator system will change with the different rock behavior characteristics of underground engineering in the future, and the prediction model should be further improved. The essence of rock burst is artificially induced micro-seismic activity. For more complex seismic events, on-site monitoring is needed to obtain more information for analysis. In addition, in reality, the background and situation of each project are different, so the model may not be suitable for some underground projects. In view of this, this study is still a partial study.
- (3)
- The geological structure of the mine is complex and may contain many types of rock mass, and the brittleness coefficient of rock mass of different rock types is different. The brittleness coefficient will change with the change in mine geological structure, and also with the deterioration of rock mass. Therefore, when predicting the rock burst of the same mine, if the geological structure of the mine is simple, it can be assumed that the rock mass is uniform. If the geological structure of the mine is complex, it is necessary to quantify the rock burst prediction index according to different geological structures. If the degradation of rock mass is serious, it is necessary to reduce the strength of rock mass. Generally speaking, rock burst rocks are relatively uniform, and hard, have good structural density, with few cracks, and have good brittleness and elasticity. The prediction model in this paper assumes that the rock mass is uniform. Rock burst is more likely to occur in complex geological structures, such as folds, bends, fractures and abrupt changes in strata. In view of this, the model may not be suitable for underground projects with complex geological structures.
6.3. Outlook
- (1)
- Visualization of the running code of the model can facilitate some engineers who are unfamiliar with programming to use the rock burst prediction model. This will be the focus of the author’s future work.
- (2)
- In the future, it is necessary to establish rock burst sample databases according to different engineering backgrounds such as mines, hydropower stations and tunnels. This will make the sample data more characteristic and improve the applicability of the prediction model to similar projects. At the same time, it is necessary to expand the sample database and mine more data information in the future. Based on big data samples and intelligent algorithms, the future trend will be to solve the problem of rock burst prediction.
- (3)
- Against the background of continuous accumulation of engineering data and increasingly mature machine learning algorithms, machine learning algorithms will become one of the effective ways of solving the problem of rock burst intensity-grade prediction.
7. Conclusions
- (1)
- Combined with the research results of other scholars, this paper selects three main factors, σθ/σc, σc/σt and Wet to construct the prediction indicator system of rock burst intensity grade; according to the main performance and characteristics of rock burst, the intensity of rock burst is divided into I~IV levels. A total of 120 groups of rock burst data at home and abroad were collected as learning samples, and the T-SNE algorithm was used to reduce the dimension of the sample data, which showed the distribution of samples intuitively and clearly.
- (2)
- In this paper, the Delphi method and improved analytic hierarchy process are used to determine the subjective weight of the prediction indicator, the entropy weight method and CRITIC method are used to determine the objective weight of the prediction indicator, and the method of harmonic average coefficient is used to integrate the subjective weight and objective weight to obtain a more scientific and reliable indicator weight. At the same time, BOA is used to determine the best hyperparameters of SVM to improve the prediction performance of SVM. Finally, SVM improved by BOA is used to train and learn the weighted indicator data, and the W-BOA-SVM rock burst intensity-grade prediction model proposed in this paper is obtained. At the same time, the model is compared with other models to show the superiority of this model.
- (3)
- The W-BOA-SVM model constructed in this paper was used to predict the rock burst case data pairs of the two actual projects of the Maluping mine and Daxiangling tunnel; there was only one error in the prediction results, and the consequences were within the controllable range. It shows that the model has good validity and engineering applicability, and provides a reference for rock burst disaster prevention.
Author Contributions
Funding
Institutional Review Board Statement
Informed Consent Statement
Data Availability Statement
Conflicts of Interest
Abbreviations
| BOA | Bayesian optimization algorithm |
| SVM | Support vector machine |
| BOA-SVM | Bayesian optimization algorithm–improve- support vector machine model |
| W-BOA-SVM | BOA-SVM model after indicator comprehensive weighting |
| T-SNE | t-distributed stochastic neighbor embedding |
| H | Underground depth |
| Kv | The rock integrity factor |
| σθ | Maximum tangential stress of rock |
| σc | Maximum uniaxial compressive strength of rock |
| σt | Maximum uniaxial tensile strength of rock |
| σθ/σc | The rock stress coefficient |
| σc/σt | The rock brittleness coefficient |
| Wet | The rock elastic-energy index |
| IAHP | Improved analytic hierarchy process |
| CRITIC | Criteria Importance Though Intercriteria Correlation |
References
- Zhu, B.; Fan, J.; Shi, X.; Liu, P.; Guo, J. Study on Rockburst Proneness of Deep Tunnel Under Different Geo-Stress Conditions Based on DEM. Geotech. Geol. Eng. 2022, 40, 1373–1386. [Google Scholar] [CrossRef]
- Sun, F.; Wu, W.; Wang, Z.; Liu, Z.; Shao, Z. Research on rockburst proneness evaluation method of deep underground engineering based on multi-parameter criterion. Electron. J. Struct. Eng. 2023, 23, 64–80. [Google Scholar] [CrossRef]
- Liu, R.; Ye, Y.; Hu, N.; Chen, H.; Wang, X. Classified prediction model of rockburst using rough sets-normal cloud. Neural Comput. Appl. 2019, 31, 8185–8193. [Google Scholar] [CrossRef]
- Yin, X.; Lui, Q.; Ding, Z.; Zhang, Q.; Wang, X.; Huang, X. Toward intelligent early-warning for rockburst in underground engineering: An improved multi-criteria group decision-making approach based on fuzzy theory. J. Basic Sci. Eng. 2022, 30, 374–395. [Google Scholar]
- Lou, Y.; Li, K. A rockburst grade evaluation method based on principal component analysis and the catastrophe progression method. Front. Earth Sci. 2023, 11, 1163187. [Google Scholar] [CrossRef]
- Xue, Y.; Li, Z.; Li, S.; Qiu, D.; Tao, Y.; Wang, L.; Yang, W.; Zhang, K. Prediction of rock burst in underground caverns based on rough set and extensible comprehensive evaluation. Bull. Eng. Geol. Environ. 2019, 78, 417–429. [Google Scholar] [CrossRef]
- Guo, J.; Zhang, W.; Zhao, Y. A multidimensional cloud model for rockburst prediction. Chin. J. Rock Mech. Eng. 2018, 37, 1199–1206. [Google Scholar]
- Zhang, M. Prediction of rockburst hazard based on particle swarm algorithm and neural network. Neural Comput. Appl. 2022, 34, 2649–2659. [Google Scholar] [CrossRef]
- Zhou, J.; Yang, P.; Peng, P.; Khandelwal, M.; Qiu, Y. Performance Evaluation of Rockburst Prediction Based on PSO-SVM, HHO-SVM, and MFO-SVM Hybrid Models. Min. Metall. Explor. 2023, 40, 617–635. [Google Scholar] [CrossRef]
- Wen, T.; Chen, Y. Prediction model of rockburst intensity grade based on Hellinger distance and AHDPSO-ELM. China Saf. Sci. J. 2022, 32, 38–46. [Google Scholar]
- Liang, W.; Sari, A.; Zhao, G.; McKinnon, S.D.; Wu, H. Short-term rockburst risk prediction using ensemble learning methods. Nat. Hazards 2020, 104, 1923–1946. [Google Scholar] [CrossRef]
- Kadkhodaei, M.H.; Ghasemi, E. Development of a Semi-quantitative Framework to Assess Rockburst Risk Using Risk Matrix and Logistic Model Tree. Geotech. Geol. Eng. 2022, 40, 3669–3685. [Google Scholar] [CrossRef]
- Ullah, B.; Kamran, M.; Rui, Y. Predictive Modeling of Short-Term Rockburst for the Stability of Subsurface Structures Using Machine Learning Approaches: T-SNE, K-Means Clustering and XGBoost. Mathematics 2022, 10, 449. [Google Scholar] [CrossRef]
- Ge, Q.; Feng, X. Classification and prediction of rockburst using AdaBoost combination learning method. Rock Soil Mech. 2008, 29, 943–948. [Google Scholar]
- Wu, X.; Wang, S.; Zhang, Y. Survey on theory and application of k-Nearest-Neighbors algorithm. Comput. Eng. Appl. 2017, 53, 1–7. [Google Scholar]
- Xie, X.; Li, D.; Kong, L.; Ye, Y.; Gao, S. Rockburst propensity prediction model based on CRITIC-XGB algorithm. Chin. J. Rock Mech. Eng. 2020, 39, 1975–1982. [Google Scholar]
- Wen, T.; Chen, X. Forecast research on the rock burst liability based on the comprehensive evaluation H-PSO-SVM model. J. Saf. Environ. 2018, 18, 440–445. [Google Scholar]
- Yang, L.; Wei, J. Prediction of rockburst intensity grade based on SVM and adaptive boosting algorithm. Earth Sci. 2023, 48, 2011–2023. [Google Scholar]
- Wang, H.; Lu, Z.; Qiu, J.; Liu, W.; Zhang, L. Prediction of rockburst by improved particle swam optimization based support vector machine. Chin. J. Undergr. Space Eng. 2017, 13, 364–369. [Google Scholar]
- Gao, L.; Liu, Z.K.; Zhang, H.Y. Prediction of Rockburst Classification of Railway Tunnel Based on Hybrid PSO-RBF Neural Network. J. Railw. Sci. Eng. 2021, 18, 450–458. [Google Scholar]
- Liu, D.; Dai, Q.; Zuo, J.; Shang, Q.; Chen, G.; Guo, Y. Research on rockburst grade prediction based on stacking integrated algorithm. Chin. J. Rock Mech. Eng. 2022, 41 (Suppl. S1), 2915–2926. [Google Scholar]
- Li, M.L.; Li, K.G.; Qin, Q.C.; Wu, S.; Liu, Y.; Liu, B. Discussion and Selection of Machine Learning Algorithm Model for Rockburst Intensity Grade Prediction. Chin. J. Rock Mech. Eng. 2021, 40 (Suppl. S1), 2806–2816. [Google Scholar]
- Wu, S.C.; Zhang, C.X.; Cheng, Z.Q. Prediction of intensity classify-cation of rockburst based on PCA-PNN principle. J. China Coal Soc. 2019, 44, 2767–2776. [Google Scholar]
- Zhou, J.; Li, X.; Shi, X. Long-term prediction model of rockburst in underground openings using heuristic algorithms and support vector machines. Saf. Sci. 2012, 50, 629–644. [Google Scholar] [CrossRef]
- Xu, L.S.; Wang, L.S.; Li, Y.L. Study on mechanism and judgement of rockbursts. Rock Soil Mech. 2002, 23, 300–303. [Google Scholar]
- Li, T.; Meng, L.; Wang, L. High Geostress Tunnel Stability and Rockburst and Large Deformation Disaster Prevention; Science Press: Beijing, China, 2016. [Google Scholar]
- Liu, X.; Yang, W.; Zhang, X. Rockburst prediction of Multi-dimensional cloud model based on improved hierarchical method and CRITIC method. J. Hunan Univ. (Nat. Sci. Ed.) 2021, 48, 118–124. [Google Scholar]
- Zhou, K.P.; Lei, T.; Hu, J.H. RS-TOPSIS model of rockburst prediction in deep metal mines and its application. Chin. J. Rock Mech. Eng. 2013, 32 (Suppl. S2), 3705–3711. [Google Scholar]
- Guo, D.; Chen, H.; Tang, L.; Chen, Z.; Samui, P. Assessment of rockburst risk using multivariate adaptive regression splines and deep forest model. ACTA Geotech. 2021, 17, 1183–1205. [Google Scholar] [CrossRef]
- Cai, T.T.; Ma, R. Theoretical Foundations of t-SNE for Visualizing High-Dimensional Clustered Data. J. Mach. Learn. Res. 2022, 23, 1–54. [Google Scholar]
- Zhou, Y.; Wang, W.; Lu, X.; Wang, K. Combination weighting prediction model and application of rockburst disaster based on game theory. China Saf. Sci. J. 2022, 32, 105–112. [Google Scholar]
- Li, S.; Wang, S.; Zhu, J. Prediction of rock burst tendency based on weighted fusion and improved cloud model. Chin. J. Geotech. Eng. 2018, 40, 1075–1083. [Google Scholar]
- Feng, C.; Li Ji Li, S. Application of the analytical hierarchy process method to the safety science research in Chinese. J. Saf. Environ. 2018, 18, 2126–2130. [Google Scholar]
- Tian, R.; Meng, H.; Chen, S.; Wang, C.; Shi, L. Prediction model of rockburst intensity classification based on RF-AHP-Cloud model. China Saf. Sci. J. 2020, 30, 166–172. [Google Scholar]
- Zhou, K.P.; Yun, L.I.; Deng, H.W.; Li, J.L.; Liu, C.J. Prediction of rock burst classification using cloud model with entropy weight. Trans. Nonferrous Met. Soc. China 2016, 26, 1995–2002. [Google Scholar] [CrossRef]
- Li, S.; Kuang, Z.; Xiao, Y.; Qiao, Z.; Yang, W. Rockburst tendency prediction based on an integrating method of combination weighting and matter-element extension theory: A case study in the Bayu Tunnel of the Sichuan-Tibet Railway. Eng. Geol. 2022, 308, 106796. [Google Scholar] [CrossRef]
- Li, M.; Li, K.; Qin, Q.; Yue, R.; Shi, J. Research and Application of an Intelligent Prediction of Rock Bursts Based on a Bayes-Optimized Convolutional Neural Network. Int. J. Geomech. 2023, 23, 04023042. [Google Scholar] [CrossRef]
- Yan, S.; Zhang, Y.; Liu, X.; Liu, R. Rock Burst Intensity Classification Prediction Model Based on a Bayesian Hyperparameter Optimization Support Vector Machine. Mathematics 2022, 10, 3276. [Google Scholar] [CrossRef]
- Li, N.; Wang, L.G.; Jia, M.T. Rockburst prediction based on rough set theory and support vector machine. J. Cent. South Univ. (Sci. Technol.) 2017, 48, 1268–1275. [Google Scholar]
- Yang, X. Improved gray wolf algorithm to optimize support vector machine for network traffic prediction. J. Electron. Meas. Instrum. 2021, 35, 211–217. [Google Scholar]
- Wang, J.; Li, X.; Yang, J. A weighted Mahalanob is distance discriminant analysis for predicting rock-burst in deep hard rocks test results. J. Min. Saf. Eng. 2011, 28, 395–400. [Google Scholar]
- Afraei, S.; Shahriar, K.; Madani, S.H. Developing intelligent classification models for rock burst prediction after recognizing significant predictor variables, Section 1: Literature review and data preprocessing procedure. Tunn. Undergr. Space Technol. 2019, 83, 324–353. [Google Scholar] [CrossRef]











| Researcher | Prediction Indicators | Indicator Quantity |
|---|---|---|
| Yang Ling et al. [18] | H, σθ, σθ/σc, Wet | 4 |
| Liu Ran et al. [3] | Kv, σt, σθ, σc, σθ/σc, σc/σt, Wet | 7 |
| Yin Xin et al. [4] | Kv, σθ/σc, σc/σt, Wet | 4 |
| Wang Huabin et al. [19] | σθ/σc, σc/σt, Wet | 3 |
| Gao Lei et al. [20] | σθ/σc, σc/σt, Wet | 3 |
| Liu Dejun et al. [21] | σt, σθ, σc, σθ/σc, σc/σt, Wet | 6 |
| Li Mingliang et al. [22] | σθ/σc, σc/σt, Wet | 4 |
| Wu Shunchuan et al. [23] | σt, σθ, σc, σθ/σc, σc/σt, Wet | 6 |
| Zhou Jian et al. [24] | H, σt, σθ, σ, σθ/σc, σc/σt, Wet | 7 |
| Main Performance and Trait | Intensity Grade | |||
|---|---|---|---|---|
| Level I | Level II | Level III | Level IV | |
| None | Light | Moderate | Strong | |
| Sound trait | - | No sound or faint noise | A crackling sound | A loud bang |
| Movement trait | - | Stripping, external drum | Severe stripping, bending fracture, small amount of ejection | Large pieces burst and there is a strong ejection |
| Time trait | - | Intermittent burst | The duration is longer, and there is a tendency to develop deeper with time | With continuity and abruptness, rapid expansion to the depth of the surrounding rock |
| Depth involved | - | <0.5 m | 0.5–0.1 m | >1.0 m |
| Rock morphology | - | Thin sheet, thin lenticular body | Lenticular, prismatic | Prismatic, block, plate or granular |
| Rock size | - | The rocks are small in size and few in number | The rock size is relatively large, the number is relatively large | The rocks are large and numerous |
| Destroyed form | - | Tensile failure is dominant | Tension and shear damage coexist | Tension and shear damage coexist |
| Construction influence | - | Little influence on construction | Certain influence on construction | Great influence on construction |
| Serial Number | σθ/σc | σc/σt | Wet | Level |
|---|---|---|---|---|
| 1 | 0.55 | 11.11 | 3.97 | III |
| 2 | 0.37 | 24.00 | 5.10 | II |
| 3 | 0.71 | 32.20 | 5.50 | IV |
| 4 | 0.23 | 7.52 | 1.50 | I |
| 5 | 0.20 | 36.04 | 2.29 | I |
| … | … | … | … | … |
| 117 | 0.82 | 9.89 | 5.76 | IV |
| 118 | 0.37 | 12.70 | 3.20 | II |
| 119 | 0.13 | 30.77 | 2.22 | I |
| 120 | 0.53 | 17.84 | 4.30 | III |
| Serial Number | σθ/σc | σc/σt | Wet | Level |
|---|---|---|---|---|
| 1 | 0.50 | 0.20 | 0.37 | III |
| 2 | 0.30 | 0.43 | 0.50 | II |
| 3 | 0.68 | 0.58 | 0.55 | IV |
| 4 | 0.14 | 0.13 | 0.08 | I |
| 5 | 0.11 | 0.65 | 0.17 | I |
| … | … | … | … | … |
| 117 | 0.80 | 0.18 | 0.58 | IV |
| 118 | 0.30 | 0.23 | 0.28 | II |
| 119 | 0.03 | 0.56 | 0.16 | I |
| 120 | 0.48 | 0.32 | 0.41 | III |
| Weighting Method | Weighted Value | |||
|---|---|---|---|---|
| P1 | P2 | P3 | ||
| Empower subjectively | Delphi | 0.400 | 0.300 | 0.300 |
| IAHP | 0.571 | 0.143 | 0.286 | |
| Combinatorial subjectivity | 0.640 | 0.120 | 0.240 | |
| Empower objectively | Entropy weight | 0.452 | 0.297 | 0.251 |
| CRITIC | 0.394 | 0.319 | 0.287 | |
| Combinatorial objectivity | 0.516 | 0.275 | 0.209 | |
| Comprehensive weighting method | 0.594 | 0.174 | 0.232 | |
| Prediction Result | Real Situation | |
|---|---|---|
| Positive | Negative | |
| Positive | TP (Correct judgment) | FP (Class II errors) |
| Negative | FN (Class I errors) | TN (Correct judgment) |
| Index | Abbreviation | Significance | Formula |
|---|---|---|---|
| Recall/Sensitivity True Positive Rate | TPR | The ratio between the number of samples in a class that are predicted correctly and the total number of such samples. | TPR = TP/(TP + FN) |
| False Negative Rate | FNR | The ratio between the number of predicted wrongly in a class of samples and the total number of such samples. | FNR = FN/(TP + FN) |
| Precision Positive Predicted Value | PPV | The ratio between the actual number of samples of a class and the number of samples that the prediction model determines to be of that class. | PPV = TP/(TP + FP) |
| False Discovery Rate | FDR | The ratio of the number of false predictions of a certain type of sample to the number of such samples in the prediction result. | FDR = FP/(TP + FP) |
| Accuracy | ACC | The ratio of the total number of correct samples to the total number of complete samples. | ACC = (TP + TN)/(TP + FP + TN + FN) |
| TPR | PPV | ||||||||||
|---|---|---|---|---|---|---|---|---|---|---|---|
| Number of Tests | Kernel Type | Level 1 | Level 2 | Level 3 | Level 4 | Mean Value | Level 1 | Level 2 | Level 3 | Level 4 | Mean Value |
| 1 | Linearity | 76.50% | 33.30% | 100.00% | 75.00% | 67.08% | 75.00% | 66.70% | 64.30% | 100.00% | 76.50% |
| Quadratic | 89.58% | 83.30% | 100.00% | 75.00% | 79.58% | 100.00% | 83.30% | 75.00% | 100.00% | 89.58% | |
| Cubic | 87.50% | 83.30% | 88.90% | 50.00% | 75.55% | 100.00% | 83.30% | 66.70% | 100.00% | 87.50% | |
| Gauss | 79.18% | 33.30% | 88.90% | 50.00% | 58.05% | 100.00% | 66.70% | 50.00% | 100.00% | 79.18% | |
| 2 | Linearity | 78.33% | 80.00% | 77.80% | 60.00% | 64.45% | 100.00% | 50.00% | 63.30% | 100.00% | 78.33% |
| Quadratic | 84.85% | 80.00% | 88.90% | 80.00% | 77.23% | 100.00% | 66.70% | 72.70% | 100.00% | 84.85% | |
| Cubic | 82.45% | 80.00% | 88.90% | 80.00% | 72.23% | 100.00% | 57.10% | 72.70% | 100.00% | 82.45% | |
| Gauss | 82.08% | 60.00% | 88.90% | 60.00% | 62.23% | 100.00% | 75.00% | 53.30% | 100.00% | 82.08% | |
| 3 | Linearity | 81.25% | 40.00% | 100.00% | 100.00% | 76.68% | 100.00% | 50.00% | 75.00% | 100.00% | 81.25% |
| Quadratic | 84.45% | 60.00% | 77.80% | 100.00% | 84.45% | 100.00% | 60.00% | 77.80% | 100.00% | 84.45% | |
| Cubic | 90.45% | 80.00% | 100.00% | 75.00% | 84.58% | 100.00% | 80.00% | 81.80% | 100.00% | 90.45% | |
| Gauss | 82.08% | 40.00% | 88.90% | 75.00% | 63.48% | 100.00% | 100.00% | 53.30% | 75.00% | 82.08% | |
| 4 | Linearity | 75.83% | 33.30% | 77.80% | 100.00% | 72.78% | 100.00% | 40.00% | 63.30% | 100.00% | 75.83% |
| Quadratic | 83.18% | 50.00% | 88.90% | 100.00% | 79.73% | 100.00% | 60.00% | 72.70% | 100.00% | 83.18% | |
| Cubic | 84.18% | 66.70% | 77.80% | 75.00% | 79.88% | 100.00% | 66.70% | 70.00% | 100.00% | 84.18% | |
| Gauss | 84.13% | 50.00% | 88.90% | 50.00% | 72.23% | 100.00% | 75.00% | 61.50% | 100.00% | 84.13% | |
| 5 | Linearity | 79.28% | 50.00% | 88.90% | 25.00% | 60.98% | 100.00% | 60.00% | 57.10% | 100.00% | 79.28% |
| Quadratic | 83.35% | 66.70% | 88.90% | 50.00% | 71.40% | 100.00% | 66.70% | 66.70% | 100.00% | 83.35% | |
| Cubic | 87.50% | 83.30% | 88.90% | 25.00% | 74.30% | 100.00% | 83.30% | 66.70% | 100.00% | 87.50% | |
| Gauss | 83.03% | 50.00% | 88.90% | 25.00% | 65.98% | 100.00% | 75.00% | 57.10% | 100.00% | 83.03% | |
| Average correct rate | Linearity | 65.34% | 47.32% | 88.90% | 72.00% | 68.39% | 95.00% | 53.34% | 64.60% | 100.00% | 78.24% |
| Quadratic | 76.00% | 68.00% | 88.90% | 81.00% | 78.48% | 100.00% | 67.34% | 72.98% | 100.00% | 85.08% | |
| Cubic | 80.66% | 78.66% | 88.90% | 61.00% | 77.31% | 100.00% | 74.08% | 71.58% | 100.00% | 86.42% | |
| Gauss | 70.00% | 46.66% | 88.90% | 52.00% | 64.39% | 100.00% | 78.34% | 55.04% | 95.00% | 82.10% | |
| Kernel Type | TPR | PPV | ||||||||
|---|---|---|---|---|---|---|---|---|---|---|
| Level 1 | Level 2 | Level 3 | Level 4 | Average | Level 1 | Level 2 | Level 3 | Level 4 | Average | |
| Linearity | 76.00% | 56.66% | 93.34% | 86.00% | 78.00% | 96.00% | 67.84% | 76.74% | 100.00% | 85.15% |
| Quadratic | 80.00% | 72.00% | 86.90% | 91.00% | 82.48% | 100.00% | 76.34% | 79.54% | 94.28% | 87.54% |
| Cubic | 84.00% | 72.00% | 91.34% | 87.00% | 83.59% | 100.00% | 76.48% | 78.62% | 100.00% | 88.78% |
| Gauss | 80.00% | 60.00% | 95.56% | 69.00% | 74.14% | 100.00% | 90.48% | 67.30% | 100.00% | 89.45% |
| Kernel Type | TPR | PPV | ||||||||
|---|---|---|---|---|---|---|---|---|---|---|
| Level 1 | Level 2 | Level 3 | Level 4 | Average | Level 1 | Level 2 | Level 3 | Level 4 | Average | |
| Linearity | 96.66% | 86.00% | 95.56% | 100.00% | 94.56% | 100.00% | 93.80% | 90.14% | 100.00% | 95.99% |
| Quadratic | 92.66% | 86.00% | 95.56% | 100.00% | 93.56% | 100.00% | 89.80% | 90.14% | 100.00% | 94.99% |
| Cubic | 92.66% | 82.68% | 95.56% | 100.00% | 92.73% | 100.00% | 92.66% | 88.22% | 96.00% | 94.22% |
| Gauss | 96.66% | 82.66% | 97.78% | 100.00% | 94.28% | 100.00% | 96.66% | 88.14% | 100.00% | 96.20% |
| Model | Average TPR | Average PPV | Average ACC |
|---|---|---|---|
| SVM | 72.14% | 82.96% | 74.97% |
| W-SVM | 79.55% | 87.73% | 82.29% |
| W-BOA-SVM | 93.78% | 95.35% | 93.30% |
| Model | Sample Set Size | Used Weighting Methods | Average Accuracy |
|---|---|---|---|
| Integrated cloud model [32] | 12 | Nebulization conditions | 75.00% |
| Combinatorial weighting—set pair analysis model [31] | 15 | Delphi, Entropy weight | 87.00% |
| CRITIC-XGB [16] | 50 | CRITIC | 93.30% |
| H-PSO-SVM [17] | 46 | AHP, Entropy weight | 83.80% |
| W-SVM | 120 | Delphi, Entropy weight, IAHP, CRITIC | 82.29% |
| W-BOA-SVM | 120 | Delphi, Entropy weight, IAHP, CRITIC | 93.30% |
| Sample Number | Engineering | Rock Type | Height (m) | σθ (MPa) | σc (MPa) | σt (MPa) | σθ/σc | σc/σt | Wet | Actual Level |
|---|---|---|---|---|---|---|---|---|---|---|
| 1 | Ma Luping mine | Dolomite | 750 | 2.60 | 20.00 | 3.00 | 0.13 | 6.67 | 1.39 | I |
| 2 | Ma Luping mine | Phosphate | 750 | 44.40 | 120.00 | 5.00 | 0.37 | 24.00 | 5.10 | II |
| 3 | Ma Luping mine | Dolomite | 700 | 3.80 | 20.00 | 3.00 | 0.19 | 6.67 | 1.39 | I |
| 4 | Ma Luping mine | Phosphate | 700 | 57.60 | 120.00 | 5.00 | 0.48 | 24.00 | 5.10 | III |
| 5 | Ma Luping mine | Sandstone | 600 | 81.40 | 110.00 | 4.50 | 0.74 | 24.40 | 5.10 | IV |
| … | … | … | … | … | ||||||
| 12 | Daxiangling tunnel | Rhyolite | 799 | 56.90 | 123.00 | 2.70 | 0.46 | 45.50 | 5.20 | III |
| 13 | Daxiangling tunnel | Rhyolite | 760 | 29.10 | 94.00 | 2.60 | 0.31 | 36.10 | 3.20 | II |
| 14 | Daxiangling tunnel | Rhyolite | 1074 | 40.10 | 72.10 | 2.30 | 0.55 | 31.30 | 4.60 | III |
| 15 | Daxiangling tunnel | Rhyolite | 980 | 58.20 | 83.60 | 2.60 | 0.69 | 32.10 | 5.90 | IV |
Disclaimer/Publisher’s Note: The statements, opinions and data contained in all publications are solely those of the individual author(s) and contributor(s) and not of MDPI and/or the editor(s). MDPI and/or the editor(s) disclaim responsibility for any injury to people or property resulting from any ideas, methods, instructions or products referred to in the content. |
© 2023 by the authors. Licensee MDPI, Basel, Switzerland. This article is an open access article distributed under the terms and conditions of the Creative Commons Attribution (CC BY) license (https://creativecommons.org/licenses/by/4.0/).
Share and Cite
Bao, G.; Hou, K.; Sun, H. Rock Burst Intensity-Grade Prediction Based on Comprehensive Weighting Method and Bayesian Optimization Algorithm–Improved-Support Vector Machine Model. Sustainability 2023, 15, 15880. https://doi.org/10.3390/su152215880
Bao G, Hou K, Sun H. Rock Burst Intensity-Grade Prediction Based on Comprehensive Weighting Method and Bayesian Optimization Algorithm–Improved-Support Vector Machine Model. Sustainability. 2023; 15(22):15880. https://doi.org/10.3390/su152215880
Chicago/Turabian StyleBao, Guangtuo, Kepeng Hou, and Huafen Sun. 2023. "Rock Burst Intensity-Grade Prediction Based on Comprehensive Weighting Method and Bayesian Optimization Algorithm–Improved-Support Vector Machine Model" Sustainability 15, no. 22: 15880. https://doi.org/10.3390/su152215880
APA StyleBao, G., Hou, K., & Sun, H. (2023). Rock Burst Intensity-Grade Prediction Based on Comprehensive Weighting Method and Bayesian Optimization Algorithm–Improved-Support Vector Machine Model. Sustainability, 15(22), 15880. https://doi.org/10.3390/su152215880
